Comparative Profiling of Mouse and Human Microglial Small Extracellular Vesicles Reveals Conserved Core Functions with Distinct miRNA Signatures
Highlights
- Mouse and human microglial cell lines secrete small extracellular vesicles that exert shared core functional effects on human Schwann cells while displaying distinct molecular signatures.
- Cross-species miRNA profiling identifies a large, shared miRNA core with distinct, species-biased enrichment patterns.
- Divergent microglial sEV cargo between species highlights limitations when extrapolating rodent sEV data to human biology.
- This study provides a controlled cross-species framework for interpreting microglia-derived sEV function in human-relevant systems.
Abstract
1. Introduction
2. Materials and Methods
2.1. Microglial and Schwan Cell Culturing
2.2. sEV Isolation
2.3. Characterization of Isolated sEVs
2.4. EV Uptake and Functional Effects
2.5. miRNA Profiling and Bioinformatic Analysis
3. Results
4. Discussion
5. Conclusions
Author Contributions
Funding
Institutional Review Board Statement
Informed Consent Statement
Data Availability Statement
Acknowledgments
Conflicts of Interest
References
- Prinz, M.; Masuda, T.; Wheeler, M.A.; Quintana, F.J. Microglia and Central Nervous System-Associated Macrophages-From Origin to Disease Modulation. Annu. Rev. Immunol. 2021, 39, 251–277. [Google Scholar] [CrossRef]
- PePerry, V.H.; Teeling, J. Microglia and macrophages of the central nervous system: The contribution of microglia priming and systemic inflammation to chronic neurodegeneration. Semin. Immunopathol. 2013, 35, 601–612. [Google Scholar] [CrossRef] [PubMed]
- Gao, C.; Jiang, J.; Tan, Y.; Chen, S. Microglia in neurodegenerative diseases: Mechanism and potential therapeutic targets. Signal Transduct. Target. Ther. 2023, 8, 359. [Google Scholar] [CrossRef]
- Nimmerjahn, A.; Kirchhoff, F.; Helmchen, F. Resting Microglial cells are highly dynamic surveillants of brain parenchyma in vivo. Science 2005, 308, 1314–1318. [Google Scholar] [CrossRef]
- Heneka, M.T.; Carson, M.J.; El Khoury, J.; Landreth, G.E.; Brosseron, F.; Feinstein, D.L.; Jacobs, A.H.; Wyss-Coray, T.; Vitorica, J.; Ransohoff, R.M.; et al. Neuroinflammation in Alzheimer’s disease. Lancet Neurol. 2015, 14, 388–405. [Google Scholar] [CrossRef]
- Cabrera-Pastor, A. Extracellular Vesicles as Mediators of Neuroinflammation in Intercellular and Inter-Organ Crosstalk. Int. J. Mol. Sci. 2024, 25, 7041. [Google Scholar] [CrossRef]
- Ghosh, M.; Pearse, D.D. The Yin and Yang of Microglia-Derived Extracellular Vesicles in CNS Injury and Diseases. Cells 2024, 13, 1834. [Google Scholar] [CrossRef]
- Ståhl, A.-L.; Johansson, K.; Mossberg, M.; Kahn, R.; Karpman, D. Exosomes and microvesicles in normal physiology, pathophysiology, and renal diseases. Pediatr. Nephrol. 2019, 34, 11–30. [Google Scholar] [CrossRef] [PubMed]
- Raposo, G.; Stoorvogel, W. Extracellular vesicles: Exosomes, microvesicles, and friends. J. Cell Biol. 2013, 200, 373–383. [Google Scholar] [CrossRef] [PubMed]
- Colombo, M.; Raposo, G.; Théry, C. Biogenesis, secretion, and intercellular interactions of exosomes and other extracellular vesicles. Annu. Rev. Cell Dev. Biol. 2014, 30, 255–289. [Google Scholar] [CrossRef]
- Théry, C.; Witwer, K.W.; Aikawa, E.; Alcaraz, M.J.; Anderson, J.D.; Andriantsitohaina, R.; Antoniou, A.; Arab, T.; Archer, F.; Atkin-Smith, G.K.; et al. Minimal information for studies of extracellular vesicles 2018 (MISEV2018): A position statement of the International Society for Extracellular Vesicles and update of the MISEV2014 guidelines. J. Extracell. Vesicles 2018, 7, 1535750. [Google Scholar] [CrossRef]
- Welsh, J.A.; Goberdhan, D.C.I.; O’DRiscoll, L.; Buzas, E.I.; Blenkiron, C.; Bussolati, B.; Cai, H.; Di Vizio, D.; Driedonks, T.A.P.; Erdbrügger, U.; et al. Minimal information for studies of extracellular vesicles (MISEV2023): From basic to advanced approaches. J. Extracell. Vesicles 2024, 13, e12404, Erratum in J. Extracell. Vesicles 2024, 13, e12451. [Google Scholar] [CrossRef]
- Kalluri, R.; LeBleu, V.S. The biology, function, and biomedical applications of exosomes. Science 2020, 367, eaau6977. [Google Scholar] [CrossRef]
- Roseborough, A.D.; Ollen-Bittle, N.; Whitehead, S.N. Using microglia-derived extracellular vesicles to capture diversity of microglial activation phenotypes following neurological injury. Neural Regen. Res. 2024, 19, 1633–1634. [Google Scholar] [CrossRef] [PubMed]
- Gabrielli, M.; Raffaele, S.; Fumagalli, M.; Verderio, C. The multiple faces of extracellular vesicles released by microglia: Where are we 10 years after? Front. Cell. Neurosci. 2022, 16, 984690. [Google Scholar] [CrossRef] [PubMed]
- Li, Y.; Liu, Z.; Song, Y.; Pan, J.-J.; Jiang, Y.; Shi, X.; Liu, C.; Ma, Y.; Luo, L.; Mamtilahun, M.; et al. M2 microglia-derived extracellular vesicles promote white matter repair and functional recovery via miR-23a-5p after cerebral ischemia in mice. Theranostics 2022, 12, 3553–3573. [Google Scholar] [CrossRef]
- Raffaele, S.; Lombardi, M.; Marangon, D.; Abbracchio, M.P.; Lecca, D.; Verderio, C.; Fumagalli, M. Microglia-Derived Extracellular Vesicles Enhance Oligodendrocyte Maturation by Transcriptionally Regulating Mitochondrial Molecular Pathways. Cell. Mol. Neurobiol. 2025, 45, 89. [Google Scholar] [CrossRef]
- Prada, I.; Gabrielli, M.; Turola, E.; Iorio, A.; D’arrigo, G.; Parolisi, R.; De Luca, M.; Pacifici, M.; Bastoni, M.; Lombardi, M.; et al. Glia-to-neuron transfer of miRNAs via extracellular vesicles: A new mechanism underlying inflammation-induced synaptic alterations. Acta Neuropathol. 2018, 135, 529–550. [Google Scholar] [CrossRef]
- Gabrielli, M.; Prada, I.; Joshi, P.; Falcicchia, C.; D’aRrigo, G.; Rutigliano, G.; Battocchio, E.; Zenatelli, R.; Tozzi, F.; Radeghieri, A.; et al. Microglial large extracellular vesicles propagate early synaptic dysfunction in Alzheimer’s disease. Brain 2022, 145, 2849–2868. [Google Scholar] [CrossRef]
- Russo, C.D.; Cappoli, N.; Coletta, I.; Mezzogori, D.; Paciello, F.; Pozzoli, G.; Navarra, P.; Battaglia, A. The human microglial HMC3 cell line: Where do we stand? A systematic literature review. J. Neuroinflamm. 2018, 15, 259. [Google Scholar] [CrossRef] [PubMed]
- Lombardi, M.; Scaroni, F.; Gabrielli, M.; Raffaele, S.; Bonfanti, E.; Filipello, F.; Giussani, P.; Picciolini, S.; de Rosbo, N.K.; Uccelli, A.; et al. Extracellular vesicles released by microglia and macrophages carry endocannabinoids which foster oligodendrocyte differentiation. Front. Immunol. 2024, 15, 1331210. [Google Scholar] [CrossRef] [PubMed]
- Ikezu, T.; Yang, Y.; Verderio, C.; Krämer-Albers, E.-M. Extracellular Vesicle-Mediated Neuron-Glia Communications in the Central Nervous System. J. Neurosci. 2024, 44, e1170242024. [Google Scholar] [CrossRef] [PubMed]
- Gong, J.; Li, J.; Li, J.; He, A.; Ren, B.; Zhao, M.; Li, K.; Zhang, Y.; He, M.; Liu, Y.; et al. Impact of Microglia-Derived Extracellular Vesicles on Resident Central Nervous System Cell Populations After Acute Brain Injury Under Various External Stimuli Conditions. Mol. Neurobiol. 2025, 62, 9586–9603. [Google Scholar] [CrossRef]
- Raffaele, S.; Gelosa, P.; Bonfanti, E.; Lombardi, M.; Castiglioni, L.; Cimino, M.; Sironi, L.; Abbracchio, M.P.; Verderio, C.; Fumagalli, M. Microglial vesicles improve post-stroke recovery by preventing immune cell senescence and favoring oligodendrogenesis. Mol. Ther. 2021, 29, 1439–1458. [Google Scholar] [CrossRef]
- Ghosh, M.; Bayat, A.-H.; Pearse, D.D. Small Extracellular Vesicles in Neurodegenerative Disease: Emerging Roles in Pathogenesis, Biomarker Discovery, and Therapy. Int. J. Mol. Sci. 2025, 26, 7246. [Google Scholar] [CrossRef] [PubMed]
- Gosselin, D.; Skola, D.; Coufal, N.G.; Holtman, I.R.; Schlachetzki, J.C.M.; Sajti, E.; Jaeger, B.N.; O’Connor, C.; Fitzpatrick, C.; Pasillas, M.P.; et al. An environment-dependent transcriptional network specifies human microglia identity. Science 2017, 356, eaal3222. [Google Scholar] [CrossRef]
- Sabogal-Guáqueta, A.M.; Marmolejo-Garza, A.; Trombetta-Lima, M.; Oun, A.; Hunneman, J.; Chen, T.; Koistinaho, J.; Lehtonen, S.; Kortholt, A.; Wolters, J.C.; et al. Species-specific metabolic reprogramming in human and mouse microglia during inflammatory pathway induction. Nat. Commun. 2023, 14, 6454. [Google Scholar] [CrossRef]
- Shimizu, T.; Prinz, M. Microglia across evolution: From conserved origins to functional divergence. Cell. Mol. Immunol. 2025, 22, 1533–1548. [Google Scholar] [CrossRef]
- Geirsdottir, L.; David, E.; Keren-Shaul, H.; Weiner, A.; Bohlen, S.C.; Neuber, J.; Balic, A.; Giladi, A.; Sheban, F.; Dutertre, C.-A.; et al. Cross-Species Single-Cell Analysis Reveals Divergence of the Primate Microglia Program. Cell 2020, 181, 746. [Google Scholar] [CrossRef]
- Sharma, K.; Bisht, K.; Eyo, U.B. A Comparative Biology of Microglia Across Species. Front. Cell Dev. Biol. 2021, 9, 652748. [Google Scholar] [CrossRef]
- Galatro, T.F.; Holtman, I.R.; Lerario, A.M.; Vainchtein, I.D.; Brouwer, N.; Sola, P.R.; Veras, M.M.; Pereira, T.F.; Leite, R.E.P.; Möller, T.; et al. Transcriptomic analysis of purified human cortical microglia reveals age-associated changes. Nat. Neurosci. 2017, 20, 1162–1171. [Google Scholar] [CrossRef] [PubMed]
- Henn, A.; Lund, S.; Hedtjärn, M.; Schrattenholz, A.; Pörzgen, P.; Leist, M. The suitability of BV2 cells as alternative model system for primary microglia cultures or for animal experiments examining brain inflammation. ALTEX 2009, 26, 83–94. [Google Scholar] [CrossRef] [PubMed]
- De Vries, G.H.; Boullerne, A.I. Glial cell lines: An overview. Neurochem. Res. 2010, 35, 1978–2000. [Google Scholar] [CrossRef]
- Pearse, D.D.; Bastidas, J.; Izabel, S.S.; Ghosh, M. Schwann Cell Transplantation Subdues the Pro-Inflammatory Innate Immune Cell Response after Spinal Cord Injury. Int. J. Mol. Sci. 2018, 19, 2550. [Google Scholar] [CrossRef] [PubMed]
- Blasi, E.; Barluzzi, R.; Bocchini, V.; Mazzolla, R.; Bistoni, F. Immortalization of murine microglial cells by a v-raf/v-myc carrying retrovirus. J. Neuroimmunol. 1990, 27, 229–237. [Google Scholar] [CrossRef]
- Ghosh, M.; Xu, Y.; Pearse, D.D. Cyclic AMP is a key regulator of M1 to M2a phenotypic conversion of microglia in the presence of Th2 cytokines. J. Neuroinflamm. 2016, 13, 9. [Google Scholar] [CrossRef]
- Kowal, E.J.K.; Ter-Ovanesyan, D.; Regev, A.; Church, G.M. Extracellular Vesicle Isolation and Analysis by Western Blotting. Methods Mol. Biol. 2017, 1660, 143–152. [Google Scholar]
- Ewels, P.A.; Peltzer, A.; Fillinger, S.; Patel, H.; Alneberg, J.; Wilm, A.; Garcia, M.U.; Di Tommaso, P.; Nahnsen, S. The nf-core framework for community-curated bioinformatics pipelines. Nat. Biotechnol. 2020, 38, 276–278. [Google Scholar] [CrossRef]
- Di Tommaso, P.; Chatzou, M.; Floden, E.; Barja, P.P.; Palumbo, E.; Notredame, C. Nextflow enables reproducible computational workflows. Nat. Biotechnol. 2017, 35, 316–319. [Google Scholar] [CrossRef]
- Kang, W.; Eldfjell, Y.; Fromm, B.; Estivill, X.; Biryukova, I.; Friedländer, M.R. miRTrace reveals the organismal origins of microRNA sequencing data. Genome Biol. 2018, 19, 213. [Google Scholar] [CrossRef]
- Pantano, L.; Estivill, X.; Martí, E. A non-biased framework for the annotation and classification of the non-miRNA small RNA transcriptome. Bioinformatics 2011, 27, 3202–3203. [Google Scholar] [CrossRef] [PubMed]
- Robinson, M.D.; McCarthy, D.J.; Smyth, G.K. EdgeR: A Bioconductor package for differential expression analysis of digital gene expression data. Bioinformatics 2010, 26, 139–140. [Google Scholar] [CrossRef]
- Lund, S.P.; Nettleton, D.; McCarthy, D.J.; Smyth, G.K. Detecting differential expression in RNA-sequence data using quasi-likelihood with shrunken dispersion estimates. Stat. Appl. Genet. Mol. Biol. 2012, 11. [Google Scholar] [CrossRef]
- Böing, A.N.; van der Pol, E.; Grootemaat, A.E.; Coumans, F.A.W.; Sturk, A.; Nieuwland, R. Single-step isolation of extracellular vesicles by size-exclusion chromatography. J. Extracell. Vesicles 2014, 3. [Google Scholar] [CrossRef]
- Gámez-Valero, A.; Monguió-Tortajada, M.; Carreras-Planella, L.; La Franquesa, M.; Beyer, K.; Borràs, F.E. Size-Exclusion Chromatography-based isolation minimally alters Extracellular Vesicles’ characteristics compared to precipitating agents. Sci. Rep. 2016, 6, 33641. [Google Scholar] [CrossRef]
- Bland, C.L.; Byrne-Hoffman, C.N.; Fernandez, A.; Rellick, S.L.; Deng, W.; Klinke, D.J. Exosomes derived from B16F0 melanoma cells alter the transcriptome of cytotoxic T cells that impacts mitochondrial respiration. FEBS J. 2018, 285, 1033–1050. [Google Scholar] [CrossRef]
- Cheng, L.; Zhang, K.; Qing, Y.; Li, D.; Cui, M.; Jin, P.; Xu, T. Proteomic and lipidomic analysis of exosomes derived from ovarian cancer cells and ovarian surface epithelial cells. J. Ovarian Res. 2020, 13, 9. [Google Scholar] [CrossRef] [PubMed]
- Deng, Z.; Wei, Y.; Yao, Y.; Gao, S.; Wang, X. Let-7f promotes the differentiation of neural stem cells in rats. Am. J. Transl. Res. 2020, 12, 5752–5761. [Google Scholar]
- Li, K.; Wang, Z.-Q.; Zhang, J.-L.; Lv, P.-Y. MicroRNA let-7f protects against H2O2-induced oxidative damage in neuroblastoma cells by targeting AKT-2. Arch. Med. Sci. 2025, 16, 648–657. [Google Scholar] [CrossRef]
- Zhao, Z.; Wu, C.; He, X.; Zhao, E.; Hu, S.; Han, Y.; Wang, T.; Chen, Y.; Liu, T.; Huang, S. MicroRNA let-7f alleviates vascular endothelial cell dysfunction via targeting HMGA2 under oxygen-glucose deprivation and reoxygenation. Brain Res. 2021, 1772, 147662. [Google Scholar] [CrossRef] [PubMed]
- Mekala, N.; Kurdys, J.; Vicenzi, A.P.; Weiler, L.R.; Avramut, C.; Vazquez, E.J.; Ragina, N.; Rosca, M.G. MiR 208a Regulates Mitochondrial Biogenesis in Metabolically Challenged Cardiomyocytes. Cells 2021, 10, 3152. [Google Scholar] [CrossRef]
- Wu, X.; Zhang, Y.; Wang, P.; Li, X.; Song, Z.; Wei, C.; Zhang, Q.; Luo, B.; Liu, Z.; Yang, Y.; et al. Clinical and preclinical evaluation of miR-144-5p as a key target for major depressive disorder. CNS Neurosci. Ther. 2023, 29, 3598–3611. [Google Scholar] [CrossRef]
- Li, H.; Han, G.; He, D.; Wang, Y.; Lin, Y.; Zhang, T.; Wang, J.; Du, Y.; Li, G.; Wang, Y.; et al. miR-539 Targeting SNAI2 Regulates MMP9 Signaling Pathway and Affects Blood-Brain Barrier Permeability in Cerebrovascular Occlusive Diseases: A Study Based on Head and Neck Ultrasound and CTA. J. Healthc. Eng. 2021, 2021, 5699025. [Google Scholar] [CrossRef]
- Shima, T.; Onishi, H.; Terashima, C. Possible Involvement of Hippocampal miR-539-3p/Lrp6/Igf1r Axis for Diminished Working Memory in Mice Fed a Low-Carbohydrate and High-Protein Diet. Mol. Nutr. Food Res. 2025, 69, e202400648. [Google Scholar] [CrossRef] [PubMed]
- Tripathi, A.; Volsko, C.; Garcia, J.P.; Agirre, E.; Allan, K.C.; Tesar, P.J.; Trapp, B.D.; Castelo-Branco, G.; Sim, F.J.; Dutta, R. Oligodendrocyte Intrinsic miR-27a Controls Myelination and Remyelination. Cell Rep. 2019, 29, 904–919.e9. [Google Scholar] [CrossRef] [PubMed]
- Lv, Y.-N.; Ou-Yang, A.-J.; Fu, L.-S. MicroRNA-27a Negatively Modulates the Inflammatory Response in Lipopolysaccharide-Stimulated Microglia by Targeting TLR4 and IRAK4. Cell. Mol. Neurobiol. 2017, 37, 195–210. [Google Scholar] [CrossRef] [PubMed]
- Zhu, M.; Ma, X.; Huang, J.; Lu, F.-G.; Chen, Y.; Hu, J.; Cheng, L.; Zhang, B.; Liu, W.; Li, L. Extracellular vesicle-derived miR-1249-5p regulates influenza A virus-induced acute lung injury in RAW246.7 cells through targeting SLC4A1. Microbes Infect. 2022, 24, 104998. [Google Scholar] [CrossRef]
- Lee, K.; Kim, H.; An, K.; Kwon, O.-B.; Park, S.; Cha, J.H.; Kim, M.-H.; Lee, Y.; Kim, J.-H.; Cho, K.; et al. Replenishment of microRNA-188-5p restores the synaptic and cognitive deficits in 5XFAD Mouse Model of Alzheimer’s Disease. Sci. Rep. 2016, 6, 34433. [Google Scholar] [CrossRef]
- Li, L.; Cui, P.; Ge, H.; Shi, Y.; Wu, X.; Ru, Z.F. miR-188-5p inhibits apoptosis of neuronal cells during oxygen-glucose deprivation (OGD)-induced stroke by suppressing PTEN. Exp. Mol. Pathol. 2020, 116, 104512. [Google Scholar] [CrossRef]
- Ran, L.-Y.; Kong, Y.-T.; Xiang, J.-J.; Zeng, Q.; Zhang, C.-Y.; Shi, L.; Qiu, H.-T.; Liu, C.; Wu, L.-L.; Li, Y.-L.; et al. Serum extracellular vesicle microRNA dysregulation and childhood trauma in adolescents with major depressive disorder. Bosn. J. Basic Med. Sci. 2022, 22, 959–971. [Google Scholar] [CrossRef]
- Tang, C.-Z.; Zhang, D.-F.; Yang, J.-T.; Liu, Q.-H.; Wang, Y.-R.; Wang, W.-S. Overexpression of microRNA-301b accelerates hippocampal microglia activation and cognitive impairment in mice with depressive-like behavior through the NF-kappaB signaling pathway. Cell Death Dis. 2019, 10, 316. [Google Scholar] [CrossRef]
- Ye, L.; Morse, L.R.; Falci, S.P.; Olson, J.K.; Shrivastava, M.; Nguyen, N.; Linnman, C.; Troy, K.L.; Battaglino, R.A. hsa-MiR-19a-3p and hsa-MiR-19b-3p Are Associated with Spinal Cord Injury-Induced Neuropathic Pain: Findings from a Genome-Wide MicroRNA Expression Profiling Screen. Neurotrauma Rep. 2021, 2, 424–439. [Google Scholar] [CrossRef]
- Zhou, F.; Wang, Y.-K.; Zhang, C.-G.; Wu, B.-Y. miR-19a/b-3p promotes inflammation during cerebral ischemia/reperfusion injury via SIRT1/FoxO3/SPHK1 pathway. J. Neuroinflamm. 2021, 18, 122. [Google Scholar] [CrossRef] [PubMed]
- Lyu, Y.; Su, Z.; Ye, G.; He, X.; Liu, Y.; Yin, Q.; Xie, F.; Xu, L.; Chen, Y.; Long, D. MiR-210-5p promotes the differentiation of human induced pluripotent stem cells into dopaminergic neural precursors by targeting SMAD4 and SUFU and treats parkinsonian rats. Exp. Gerontol. 2023, 179, 112243. [Google Scholar] [CrossRef]
- Zhao, C.; Sun, G.; Li, S.; Lang, M.-F.; Yang, S.; Li, W.; Shi, Y. MicroRNA let-7b regulates neural stem cell proliferation and differentiation by targeting nuclear receptor TLX signaling. Proc. Natl. Acad. Sci. USA 2010, 107, 1876–1881. [Google Scholar] [CrossRef] [PubMed]
- Li, X.-Q.; Chen, F.-S.; Tan, W.-F.; Fang, B.; Zhang, Z.-L.; Ma, H. Elevated microRNA-129-5p level ameliorates neuroinflammation and blood-spinal cord barrier damage after ischemia-reperfusion by inhibiting HMGB1 and the TLR3-cytokine pathway. J. Neuroinflamm. 2017, 14, 205, Erratum in J. Neuroinflamm. 2021, 18, 308. [Google Scholar] [CrossRef]
- Radenza, N.; Mangione, R.; Barbati, S.A.; Bellia, F.; Caruso, G.; Belli, A.; Lazzarino, G.; Tavazzi, B.; Lazzarino, G.; Amorini, A.M.; et al. The impact of the let-7 family on the pathophysiological mechanisms of traumatic brain injury: A systematic review. Front. Neurol. 2025, 16, 1667381. [Google Scholar] [CrossRef] [PubMed]
- Su, S.; Shao, J.; Zhao, Q.; Ren, X.; Cai, W.; Li, L.; Bai, Q.; Chen, X.; Xu, B.; Wang, J.; et al. MiR-30b Attenuates Neuropathic Pain by Regulating Voltage-Gated Sodium Channel Nav1.3 in Rats. Front. Mol. Neurosci. 2017, 10, 126. [Google Scholar] [CrossRef]
- Wang, X.; Li, B.; Wang, Z.; Wang, F.; Liang, J.; Chen, C.; Zhao, L.; Zhou, B.; Guo, X.; Ren, L.; et al. miR-30b Promotes spinal cord sensory function recovery via the Sema3A/NRP-1/PlexinA1/RhoA/ROCK Pathway. J. Cell. Mol. Med. 2020, 24, 12285–12297. [Google Scholar] [CrossRef]
- Sim, S.-E.; Lim, C.-S.; Kim, J.-I.; Seo, D.; Chun, H.; Yu, N.-K.; Lee, J.; Kang, S.J.; Ko, H.-G.; Choi, J.-H.; et al. The Brain-Enriched MicroRNA miR-9-3p Regulates Synaptic Plasticity and Memory. J. Neurosci. 2016, 36, 8641–8652. [Google Scholar] [CrossRef]
- Yang, J.; Cao, L.-L.; Wang, X.-P.; Guo, W.; Guo, R.-B.; Sun, Y.-Q.; Xue, T.-F.; Cai, Z.-Y.; Ji, J.; Cheng, H.; et al. Neuronal extracellular vesicle derived miR-98 prevents salvageable neurons from microglial phagocytosis in acute ischemic stroke. Cell Death Dis. 2021, 12, 23. [Google Scholar] [CrossRef]
- Rajman, M.; Metge, F.; Fiore, R.; Khudayberdiev, S.; Aksoy-Aksel, A.; Bicker, S.; Reschke, C.R.; Raoof, R.; Brennan, G.P.; Delanty, N.; et al. A microRNA-129-5p/Rbfox crosstalk coordinates homeostatic downscaling of excitatory synapses. EMBO J. 2017, 36, 1770–1787. [Google Scholar] [CrossRef]
- Fujiwara, M.; Raheja, R.; Garo, L.P.; Ajay, A.K.; Kadowaki-Saga, R.; Karandikar, S.H.; Gabriely, G.; Krishnan, R.; Beynon, V.; Paul, A.; et al. microRNA-92a promotes CNS autoimmunity by modulating the regulatory and inflammatory T cell balance. J. Clin. Investig. 2022, 132, e155693. [Google Scholar] [CrossRef]
- Winkler, I.; Engler, J.B.; Vieira, V.; Bauer, S.; Liu, Y.-H.; Di Liberto, G.; Grochowska, K.M.; Wagner, I.; Bier, J.; Bal, L.C.; et al. MicroRNA-92a-CPEB3 axis protects neurons against inflammatory neurodegeneration. Sci. Adv. 2023, 9, eadi6855. [Google Scholar] [CrossRef]
- Sun, X.; Wang, L.; Huang, X.; Zhou, S.; Jiang, T. Regulatory Mechanism miR-302a-3p/E2F1/SNHG3 Axis in Nerve Repair Post Cerebral Ischemic Stroke. Curr. Neurovasc. Res. 2021, 18, 515–524. [Google Scholar] [CrossRef]
- Yuan, J.N.; Hong, Y.; Ma, Z.L.; Pang, R.P.; Lei, Q.Q.; Lv, X.F.; Zhou, J.G.; Huang, H.; Zhang, T.T. MiR-302a Limits Vascular Inflammation by Suppressing Nuclear Factor-kappa B Pathway in Endothelial Cells. Front. Cell Dev. Biol. 2021, 9, 682574. [Google Scholar] [CrossRef] [PubMed]
- Zeng, C.; Meng, X.; Mai, D.; Xu, K.; Qu, S. Overexpression of miR-132-3p contributes to neuronal protection in in vitro and in vivo models of Alzheimer’s disease. Behav. Brain Res. 2022, 417, 113584. [Google Scholar] [CrossRef] [PubMed]
- Mu, C.; Gao, M.; Xu, W.; Sun, X.; Chen, T.; Xu, H.; Qiu, H. Mechanisms of microRNA-132 in central neurodegenerative diseases: A comprehensive review. Biomed. Pharmacother. 2024, 170, 116029. [Google Scholar] [CrossRef]
- Fan, W.; Liang, C.; Ou, M.; Zou, T.; Sun, F.; Zhou, H.; Cui, L. MicroRNA-146a Is a Wide-Reaching Neuroinflammatory Regulator and Potential Treatment Target in Neurological Diseases. Front. Mol. Neurosci. 2020, 13, 90. [Google Scholar] [CrossRef] [PubMed]
- Lecca, D.; Marangon, D.; Coppolino, G.T.; Méndez, A.M.; Finardi, A.; Costa, G.D.; Martinelli, V.; Furlan, R.; Abbracchio, M.P. MiR-125a-3p timely inhibits oligodendroglial maturation and is pathologically up-regulated in human multiple sclerosis. Sci. Rep. 2016, 6, 34503. [Google Scholar] [CrossRef]
- Reijerkerk, A.; Lopez-Ramirez, M.A.; van het Hof, B.; Drexhage, J.A.R.; Kamphuis, W.W.; Kooij, G.; Vos, J.B.; van der Pouw Kraan, T.C.; van Zonneveld, A.J.; Horrevoets, A.J.; et al. MicroRNAs Regulate Human Brain Endothelial Cell-Barrier Function in Inflammation: Implications for Multiple Sclerosis. J. Neurosci. 2013, 33, 6857–6863. [Google Scholar] [CrossRef]
- Feng, X.; Du, X.; Yang, X.; Chen, C.; Liang, Z.; Xu, X.; Wang, Y.; Zheng, J.C.; Xia, X.; Liu, J. miR-185-5p regulates the proliferation and differentiation of neural stem/progenitor cells. Front. Cell Dev. Biol. 2024, 12, 1510746. [Google Scholar] [CrossRef]
- Huang, A.; Ji, L.; Huang, Y.; Yu, Q.; Li, Y. miR-185-5p alleviates CCI-induced neuropathic pain by repressing NLRP3 inflammasome through dual targeting MyD88 and CXCR4. Int. Immunopharmacol. 2022, 104, 108508. [Google Scholar] [CrossRef]
- Zhao, F.; Qu, Y.; Zhu, J.; Zhang, L.; Huang, L.; Liu, H.; Li, S.; Mu, D. miR-30d-5p Plays an Important Role in Autophagy and Apoptosis in Developing Rat Brains After Hypoxic-Ischemic Injury. J. Neuropathol. Exp. Neurol. 2017, 76, 709–719. [Google Scholar] [CrossRef]
- Hu, Q.; Wu, X.; Guo, C.; Wang, T.; Guo, H.; Wang, J.; Wang, B.; Cui, W.; Bai, H.; Zhou, J.; et al. Astrocyte-neuron crosstalk through extracellular vesicle-shuttled miRNA-382-5p promotes traumatic brain injury. Exp. Mol. Med. 2024, 56, 2642–2658. [Google Scholar] [CrossRef]
- Sauer, M.; Was, N.; Ziegenhals, T.; Wang, X.; Hafner, M.; Becker, M.; Fischer, U. The miR-26 family regulates neural differentiation-associated microRNAs and mRNAs by directly targeting REST. J. Cell Sci. 2021, 134. [Google Scholar] [CrossRef] [PubMed]
- Kang, Y.-C.; Zhang, L.; Su, Y.; Li, Y.; Ren, W.-L.; Wei, W.-S. MicroRNA-26b Regulates the Microglial Inflammatory Response in Hypoxia/Ischemia and Affects the Development of Vascular Cognitive Impairment. Front. Cell. Neurosci. 2018, 12, 154. [Google Scholar] [CrossRef] [PubMed]
- Chen, L.; Jing, S.-Y.; Liu, N.; Han, S.; Yang, Y.-K.; Han, M.-Y.; Yan, C.X. MiR-376a-3p alleviates the development of glioma through negatively regulating KLF15. Eur. Rev. Med. Pharmacol. Sci. 2020, 24, 11666–11674. [Google Scholar] [CrossRef] [PubMed]
- Li, W.; Shan, B.Q.; Zhao, H.Y.; He, H.; Tian, M.L.; Cheng, X.; Qin, J.B.; Jin, G.H. MiR-130a-3p regulates neural stem cell differentiation in vitro by targeting Acsl4. J. Cell. Mol. Med. 2022, 26, 2717–2727. [Google Scholar] [CrossRef]
- Jiang, M.; Yang, Y.; Niu, L.; Li, P.; Chen, Y.; Liao, P.; Wang, Y.; Zheng, J.; Chen, F.; He, H.; et al. MiR-125b-5p modulates the function of regulatory T cells in tumor microenvironment by targeting TNFR2. J. Immunother. Cancer 2022, 10, e005241. [Google Scholar] [CrossRef]
- Mei, L.; He, M.; Zhang, C.; Miao, J.; Wen, Q.; Liu, X.; Xu, Q.; Ye, S.; Ye, P.; Huang, H.; et al. Paeonol attenuates inflammation by targeting HMGB1 through upregulating miR-339-5p. Sci. Rep. 2019, 9, 19370. [Google Scholar] [CrossRef]
- He, Q.-Q.; Xiong, L.-L.; Liu, F.; He, X.; Feng, G.-Y.; Shang, F.-F.; Xia, Q.-J.; Wang, Y.-C.; Qiu, D.-L.; Luo, C.-Z.; et al. MicroRNA-127 targeting of mitoNEET inhibits neurite outgrowth, induces cell apoptosis and contributes to physiological dysfunction after spinal cord transection. Sci. Rep. 2016, 6, 35205. [Google Scholar] [CrossRef] [PubMed]
- Wang, P.; Zhang, Y.; Xia, Y.; Xu, D.; Wang, H.; Liu, D.; Xu, S.; Sun, Y. MicroRNA-139-5p Promotes Functional Recovery and Reduces Pain Hypersensitivity in Mice with Spinal Cord Injury by Targeting Mammalian Sterile 20-like Kinase 1. Neurochem. Res. 2021, 46, 349–357. [Google Scholar] [CrossRef] [PubMed]
- Hu, L.; Si, L.; Dai, X.; Dong, H.; Ma, Z.; Sun, Z.; Li, N.; Sha, H.; Chen, Y.; Qian, Y.; et al. Exosomal miR-409-3p secreted from activated mast cells promotes microglial migration, activation and neuroinflammation by targeting Nr4a2 to activate the NF-kappaB pathway. J. Neuroinflamm. 2021, 18, 68. [Google Scholar] [CrossRef]
- Yang, Z.; Wang, J.; Pan, Z.; Zhang, Y. miR-143-3p regulates cell proliferation and apoptosis by targeting IGF1R and IGFBP5 and regulating the Ras/p38 MAPK signaling pathway in rheumatoid arthritis. Exp. Ther. Med. 2018, 15, 3781–3790. [Google Scholar] [CrossRef]
- Qiu, L.; Zhang, L.; Fan, B.; Luo, X. miR-423-3p alleviates sevoflurane-induced learning and memory dysfunction and nerve damage via negative regulation of GPX4. Neurosci. Lett. 2025, 865, 138332. [Google Scholar] [CrossRef]
- Mo, Y.; Sun, Y.; Yue, E.; Liu, Y.; Liu, K. MicroRNA-379-5p targets MAP3K2 to reduce autophagy and alleviate neuronal injury following cerebral ischemia via the JNK/c-Jun signaling pathway. Kaohsiung J. Med. Sci. 2022, 38, 230–243. [Google Scholar] [CrossRef] [PubMed]
- A, J.C.; Li, Z.Y.; Long, Q.F.; Wang, D.Y.; Zhao, H.S.; Jia, S.L.; Zhang, W.H. MiR-379-5p improved locomotor function recovery after spinal cord injury in rats by reducing endothelin 1 and inhibiting astrocytes expression. Eur. Rev. Med. Pharmacol. Sci. 2019, 23, 9738–9745. [Google Scholar]
- Solich, J.; Kolasa, M.; Faron-Górecka, A.; Hajto, J.; Piechota, M.; Dziedzicka-Wasylewska, M. MicroRNA Let-7e in the Mouse Prefrontal Cortex Differentiates Restraint-Stress-Resilient Genotypes from Susceptible Genotype. Int. J. Mol. Sci. 2021, 22, 9439. [Google Scholar] [CrossRef]
- Alshahrani, S.H.; Yuliastanti, T.; Al-Dolaimy, F.; Korotkova, N.L.; Rasulova, I.; Almuala, A.F.; Alsaalamy, A.; Ali, S.H.J.; Alasheqi, M.Q.; Mustafa, Y.F. A glimpse into let-7e roles in human disorders; friend or foe? Pathol. Res. Pract. 2024, 253, 154992. [Google Scholar] [CrossRef]
- Cheng, J.; Hao, J.; Jiang, X.; Ji, J.; Wu, T.; Chen, X.; Zhang, F. Ameliorative effects of miR-423-5p against polarization of microglial cells of the M1 phenotype by targeting a NLRP3 inflammasome signaling pathway. Int. Immunopharmacol. 2021, 99, 108006. [Google Scholar] [CrossRef] [PubMed]
- Liu, H.; Chen, C.; Zeng, J.; Zhao, Z.; Hu, Q. MicroRNA-210-3p is transcriptionally upregulated by hypoxia induction and thus promoting EMT and chemoresistance in glioma cells. PLoS ONE 2021, 16, e0253522. [Google Scholar] [CrossRef] [PubMed]
- Kieran, N.W.; Suresh, R.; Dorion, M.-F.; MacDonald, A.; Blain, M.; Wen, D.; Fuh, S.-C.; Ryan, F.; Diaz, R.J.; Stratton, J.A.; et al. MicroRNA-210 regulates the metabolic and inflammatory status of primary human astrocytes. J. Neuroinflamm. 2022, 19, 10. [Google Scholar] [CrossRef]
- Wang, Y.; Jiang, L.; Tian, J.-J.; Zhu, L.-L.; Dai, H.-J.; Guo, C.; Zhou, L.-Y.; Wang, L.; Lu, Y.; Zhang, Y. miR-210 Regulates Autophagy Through the AMPK/mTOR Signaling Pathway, Reduces Neuronal Cell Death and Inflammatory Responses, and Enhances Functional Recovery Following Cerebral Hemorrhage in Mice. Neurochem. Res. 2025, 50, 180. [Google Scholar] [CrossRef]
- Widmark, A.; Sagredo, E.A.; Karlström, V.; Behm, M.; Biryukova, I.; Friedländer, M.R.; Daniel, C.; Öhman, M. ADAR1- and ADAR2-mediated regulation of maturation and targeting of miR-376b to modulate GABA neurotransmitter catabolism. J. Biol. Chem. 2022, 298, 101682. [Google Scholar] [CrossRef] [PubMed]
- Xin, D.; Li, T.; Zhao, Y.; Guo, X.; Gai, C.; Jiang, Z.; Yu, S.; Cheng, J.; Song, Y.; Cheng, Y.; et al. MiR-100-5p-rich small extracellular vesicles from activated neuron to aggravate microglial activation and neuronal activity after stroke. J. Nanobiotechnol. 2024, 22, 534. [Google Scholar] [CrossRef]
- Cao, X.; Zhang, X.; Chen, J.; Sun, Q.; Sun, Y.; Lin, N.; Liu, X. miR-100-5p activation of the autophagy response through inhibiting the mTOR pathway and suppression of cerebral infarction progression in mice. Aging 2023, 15, 8315–8324. [Google Scholar] [CrossRef]
- Hadizadeh, N.; Bagheri, D.; Shamsara, M.; Hamblin, M.R.; Farmany, A.; Xu, M.; Liang, Z.; Razi, F.; Hashemi, E. Extracellular vesicles biogenesis, isolation, manipulation and genetic engineering for potential in vitro and in vivo therapeutics: An overview. Front. Bioeng. Biotechnol. 2022, 10, 1019821. [Google Scholar] [CrossRef]
- Perez-Hernandez, D.; Gutiérrez-Vázquez, C.; Jorge, I.; López-Martín, S.; Ursa, A.; Sánchez-Madrid, F.; Vázquez, J.; Yáñez-Mó, M. The intracellular interactome of tetraspanin-enriched microdomains reveals their function as sorting machineries toward exosomes. J. Biol. Chem. 2013, 288, 11649–11661. [Google Scholar] [CrossRef]
- Yáñez-Mó, M.; Siljander, P.R.-M.; Andreu, Z.; Bedina Zavec, A.; Borràs, F.E.; Buzas, E.I.; Buzas, K.; Casal, E.; Cappello, F.; Carvalho, J.; et al. Biological properties of extracellular vesicles and their physiological functions. J. Extracell. Vesicles 2015, 4, 27066. [Google Scholar] [CrossRef]
- Lloyd, A.F.; Martinez-Muriana, A.; Davis, E.; Daniels, M.J.; Hou, P.; Mancuso, R.; Brenes, A.J.; Sinclair, L.V.; Geric, I.; Snellinx, A.; et al. Deep proteomic analysis of microglia reveals fundamental biological differences between model systems. Cell Rep. 2024, 43, 114908. [Google Scholar] [CrossRef]
- Liu, Y.-J.; Wang, C. A review of the regulatory mechanisms of extracellular vesicles-mediated intercellular communication. Cell Commun. Signal. 2023, 21, 77. [Google Scholar] [CrossRef]
- De Donatis, A.; Ranaldi, F.; Cirri, P. Reciprocal control of cell proliferation and migration. Cell Commun. Signal. 2010, 8, 20. [Google Scholar] [CrossRef]
- Chen, Y.; Zhu, J.; Ji, J.; Liu, Z.; Ren, G. The role of microglial exosomes in brain injury. Front. Cell. Neurosci. 2022, 16, 1003809. [Google Scholar] [CrossRef] [PubMed]
- Mancuso, R.; Fattorelli, N.; Martinez-Muriana, A.; Davis, E.; Wolfs, L.; Daele, J.V.D.; Geric, I.; Premereur, J.; Polanco, P.; Bijnens, B.; et al. Xenografted human microglia display diverse transcriptomic states in response to Alzheimer’s disease-related amyloid-beta pathology. Nat. Neurosci. 2024, 27, 886–900. [Google Scholar] [CrossRef] [PubMed]
- Boche, D.; Gordon, M.N. Diversity of transcriptomic microglial phenotypes in aging and Alzheimer’s disease. Alzheimer’s Dement. 2022, 18, 360–376. [Google Scholar] [CrossRef] [PubMed]
- Walsh, A.D.; Stone, S.; Freytag, S.; Aprico, A.; Kilpatrick, T.J.; Ansell, B.R.E.; Binder, M.D. Mouse microglia express unique miRNA-mRNA networks to facilitate age-specific functions in the developing central nervous system. Commun. Biol. 2023, 6, 555. [Google Scholar] [CrossRef]
- E Hickman, S.; Kingery, N.D.; Ohsumi, T.K.; Borowsky, M.L.; Wang, L.-C.; Means, T.K.; El Khoury, J. The microglial sensome revealed by direct RNA sequencing. Nat. Neurosci. 2013, 16, 1896–1905. [Google Scholar] [CrossRef]
- Casali, B.T.; Reed-Geaghan, E.G. Microglial Function and Regulation during Development, Homeostasis and Alzheimer’s Disease. Cells 2021, 10, 957. [Google Scholar] [CrossRef]
- Jadhav, S.P. MicroRNAs in microglia: Deciphering their role in neurodegenerative diseases. Front. Cell. Neurosci. 2024, 18, 1391537. [Google Scholar] [CrossRef]
- Kapplingattu, S.V.; Bhattacharya, S.; Adlakha, Y.K. MiRNAs as major players in brain health and disease: Current knowledge and future perspectives. Cell Death Discov. 2025, 11, 7. [Google Scholar] [CrossRef] [PubMed]












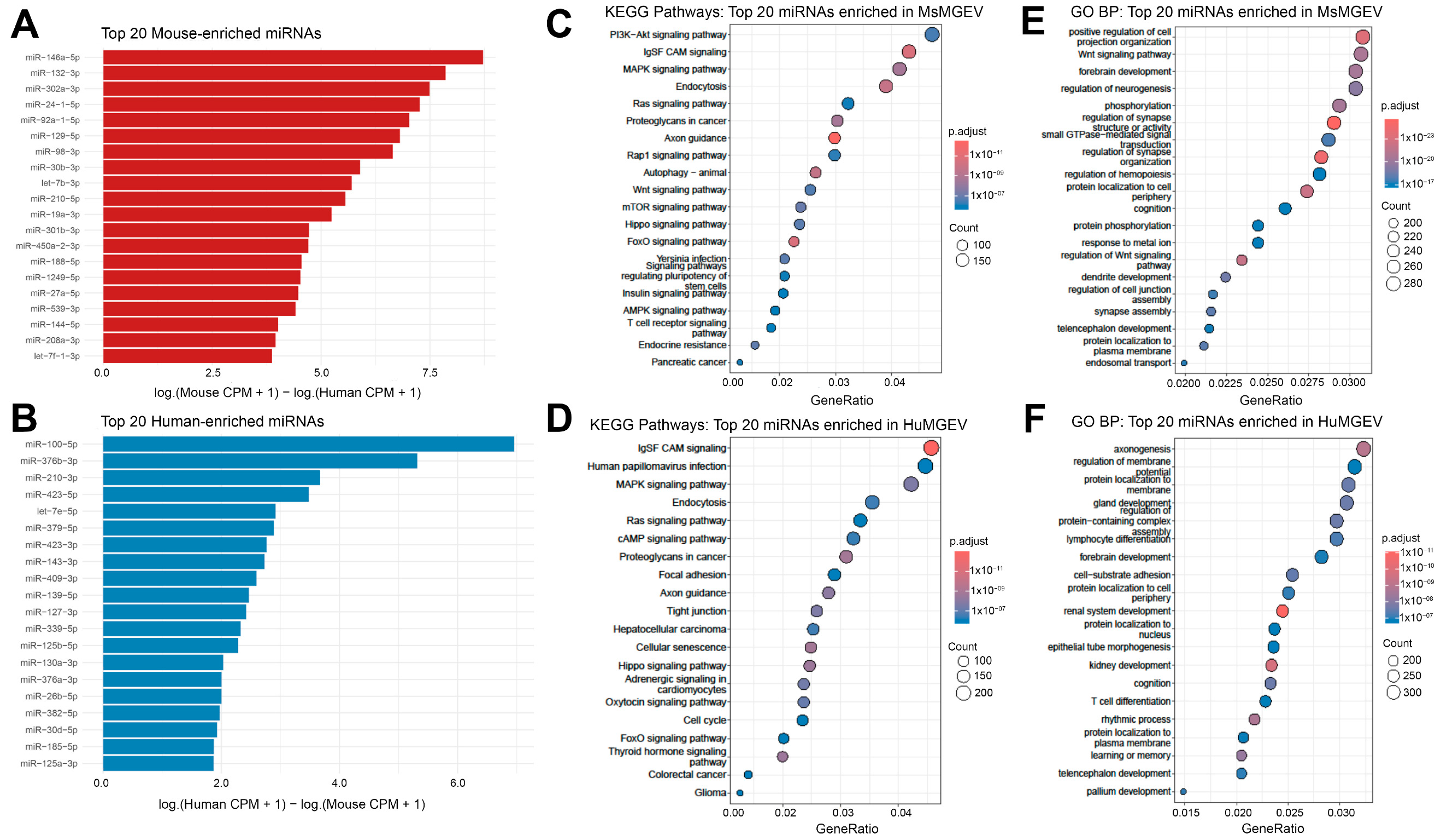
| miRNA (MsMGEV) | Key Signaling Axis/Main Functional Targets |
|---|---|
| let-7f-1-3p | Regulation of neural stem cell differentiation [48], protection against oxidative [49] damage and maintenance of the blood–brain barrier integrity [50]. |
| miR-208a-3p | No known primary function in the CNS. Primary role identified in cardiac function [cardiac remodeling, mitochondrial function, and electrical activity] [51]. |
| miR-144-5p | Regulates mood, stress, and neurogenesis. Functions by negatively regulating inflammatory and apoptotic pathways, including the targets PTEN and TLR4, and by influencing neuronal processes like neurogenesis, synaptic plasticity, and inflammation [52]. |
| miR-539-3p | Regulates hippocampal function, endothelial cell permeability, and neuroinflammation, primarily through its interaction with target genes like Lrp6 and SNAI2. It is also linked to the pathogenesis of stroke, where it can affect the blood–brain barrier, and plays a role in controlling inflammation in neurons [53,54]. |
| miR-27a-5p | Context-dependent CNS roles, inhibiting oligodendrocyte maturation and remyelination, modulating neuroinflammation in microglia, and sometimes promoting or protecting against cell death [55,56]. |
| miR-1249-5p | Specific role in the CNS is not well-defined. Associated with the inflammatory response via NF-κB signaling [57]. |
| miR-188-5p | Regulates dendritic plasticity and synaptic transmission by downregulating Neuropilin-2 (Nrp-2). Restoring miR-188-5p levels can help recover synaptic and cognitive deficits linked to Alzheimer’s-related pathology [58]. Enhances cell survival and shown to inhibit apoptosis of neuronal cells during oxygen–glucose deprivation (OGD)-induced stroke by suppressing PTEN [59]. |
| miR-450a-2-3p | Dysregulation associated with major depressive disorder (MDD) [60]. |
| miR-301b-3p | Regulates inflammation and cognitive function and is linked to depression, where it can worsen hippocampal inflammation and cognitive deficits by activating NF-κB signaling, increasing microglial activation and pro-inflammatory cytokines such as TNF-α and IL-1β [61]. |
| miR-19a-3p | Has context-dependent CNS effects, driving inflammation in ischemia and neuropathic pain after spinal cord injury, yet also supporting axonal growth and proliferation, with its inhibition reducing stroke injury [62]. May promote microglia activation and trigger inflammatory responses under pathological condition [63]. |
| miR-210-5p | Regulates metabolic and inflammatory processes in the CNS, influencing neurogenesis, blood–brain barrier integrity, and repair in a hypoxia-sensitive, context-dependent manner that impacts mitochondria, astrocytes, and neural stem cell differentiation [64]. |
| let-7b-3p | Key regulator of neural stem cell (NSC) proliferation and differentiation in the CNS by targeting nuclear receptor TLX signaling [65,66]. Increased expression of let-7b has been linked to neurodegenerative diseases through the activation of TLR7 signaling and associated inflammatory responses [67]. |
| miR-30b-3p | Attenuates neuropathic pain by downregulating the voltage-gated sodium channel Nav1.3. [68] Promotes spinal cord sensory function recovery via the Sema3A/NRP-1/PlexinA1/RhoA/ROCK pathway [69]. |
| miR-98-3p | Role in synaptic plasticity, learning, and memory [70]. Provides neuroprotective effect in response to acute injuries. Reduces inflammatory response [71]. |
| miR-129-5p | Regulates neuronal development, synaptic plasticity, and neuroinflammation [66]. Essential for healthy astrocyte function by controlling glutamate uptake and preventing neuroinflammation [72]. |
| miR-92a-1-5p | Promotes CNS autoimmunity by modulating the regulatory and inflammatory T cell balance [73]. May protect neurons against inflammatory neurodegeneration [74]. |
| miR-24-1-5p | Not well-studied miRNA in the CNS. |
| miR-302a-3p | Supports nerve repair and neuroprotection by suppressing inflammation and enhancing cell survival and proliferation through inhibition of NF-κB signaling and downregulation of damage- and stress-related genes [75,76]. |
| miR-132-3p | Regulates neuronal development, synaptic plasticity, and neuroprotection as well as promotes axon growth, nerve migration, and memory formation [77,78]. |
| miR-146a-5p | Regulates inflammation by targeting inflammatory pathways like IRAK1/TRAF6 [79]. |
| miRNA (HuMGEV) | Key Signaling Axis/Main Functional Targets |
|---|---|
| miR-125a-3p | Regulates oligodendroglial maturation [80]. Regulates human brain endothelial cell-barrier function in inflammation [81]. |
| miR-185-5p | Regulates neural stem/progenitor cell growth and differentiation, supports neuronal survival and axon regeneration, and shown to alleviate neuropathic pain [82,83]. |
| miR-30d-5p | Regulates autophagy and apoptosis in the CNS after injury [84]. |
| miR-382-5p | Linked to increased microglial and astrocyte-induced inflammation and neuronal damage [85]. |
| miR-26b-5p | Regulates neural differentiation-associated microRNAs and mRNAs by directly targeting REST [86]. Suppresses microglial activation and pro-inflammatory factors like IL-6 [87]. |
| miR-376a-3p | Alleviates the development of glioma through negatively regulating KLF15 [88]. |
| miR-130a-3p | Regulates neuronal morphology and differentiation by targeting Acsl4 [89]. |
| miR-125b-5p | Modulates the function of regulatory T cells in tumor microenvironment by targeting TNFR2 [90]. |
| miR-339-5p | Reduces inflammation by targeting inflammatory molecules like HMGB1 and the NF-κB pathway [91]. Inhibits alcohol-induced brain inflammation through regulating NF-κB pathway [90]. |
| miR-127-3p | Has been shown to inhibit neurite outgrowth, induces cell apoptosis, and contributes to physiological dysfunction after spinal cord transection [92]. |
| miR-139-5p | Improves functional recovery and reduces pain hypersensitivity after SCI [93]. |
| miR-409-3p | Has been shown to promote microglial migration, activation and neuroinflammation by targeting Nr4a2 to activate the NF-κB pathway [94]. |
| miR-143-3p | Modulates neuronal survival and function by targeting neuregulin-1 [95]. |
| miR-423-3p | Plays a role in learning and memory, where it helps alleviate sevoflurane-induced dysfunction [96]. |
| miR-379-5p | Alleviates neuronal injury following conditions like cerebral ischemia and spinal cord injury. Reduces autophagy, regulates cell death, and improves locomotor function by targeting specific genes like MAP3K2 and influencing pathways such as JNK/c-Jun signaling [97,98]. |
| let-7e-5p | Highly expressed in the central nervous system (CNS) and plays a role in stress resilience by regulating signaling pathways like PI3K-Akt and MAPK in the prefrontal cortex [99,100]. |
| miR-423-5p | Confers neuroprotection by targeting the NLRP3 inflammasome signaling pathway [101]. |
| miR-210-3p | Promotes axon regeneration, regulates autophagy, and affects cell survival under hypoxic conditions [102]. Has been shown to regulate the metabolic and inflammatory status of primary human astrocytes [103]. Has been shown to regulate autophagy through the AMPK/mTOR signaling pathway, reduces neuronal cell death and inflammatory responses, and enhances functional recovery following cerebral hemorrhage [104]. |
| miR-376b-3p | Can regulate the function of GABAergic signaling, which is crucial for inhibiting nerve activity in the brain [105]. |
miR-100-5p | Has a dual role in the CNS, where it can both aggravate and alleviate damage, primarily by affecting neuroinflammation and cell survival [106,107]. |
| Category | MsMGEVs (Mouse) | HuMGEVs (Human) |
|---|---|---|
| Particle properties | Larger mean/mode diameters; single sharp SEC peak (fraction 3). | Smaller particle diameters; broader SEC elution (fractions 2–4). |
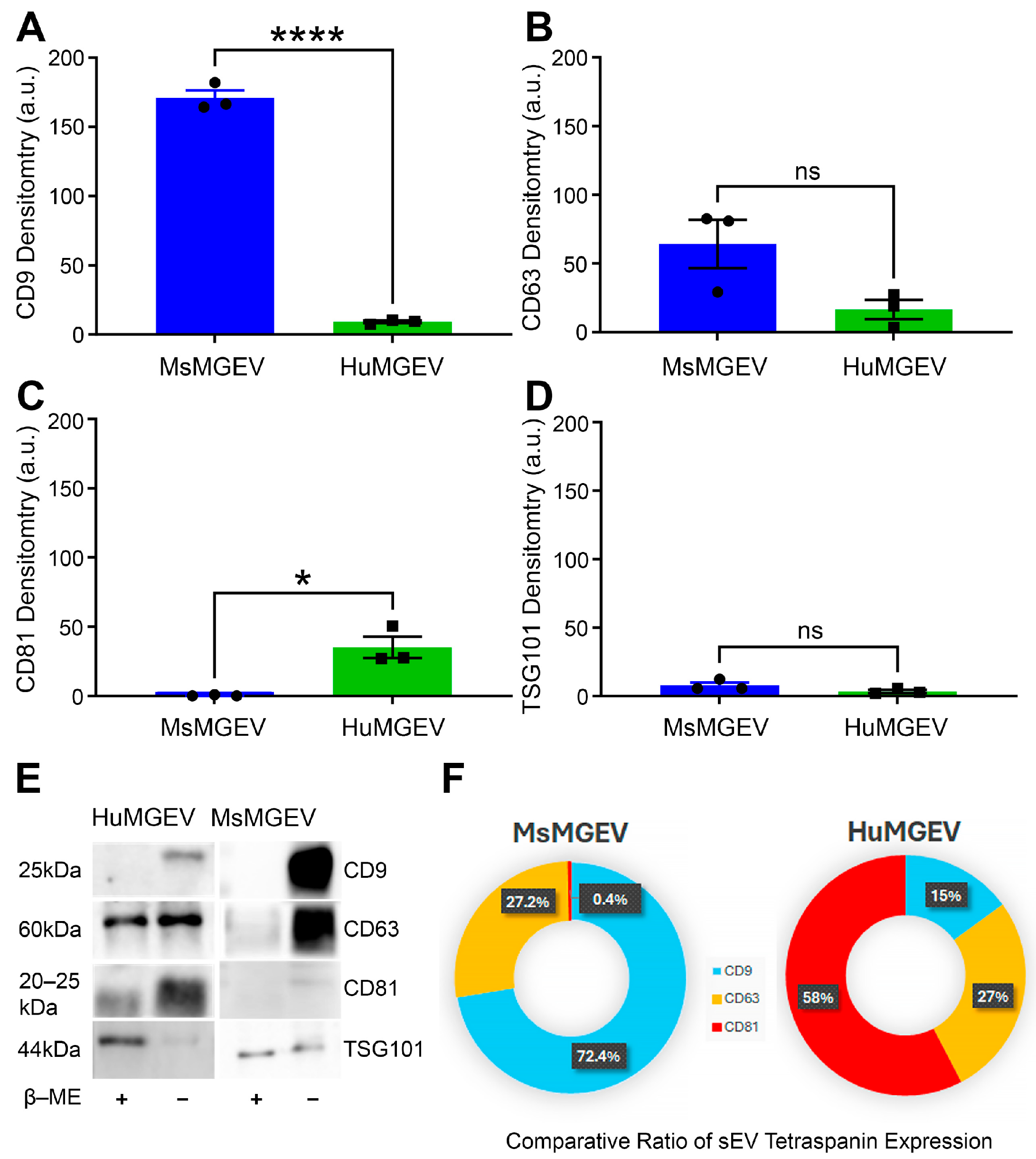
| Tetraspanin profile | CD9-high, CD81-low. | CD81-high, CD9-low. |
| Resting microglia vesicle load | Higher intracellular CD63+ vesicle abundance. | Lower intracellular vesicle load. |
| Uptake by Schwann cells | Time-dependent accumulation (24–72 h). | Stable uptake across time (24–72 h). |
| Functional effects on Schwann cells | Equal proliferation boost; transient migration delay; moderate oxidative stress protection. | Equal proliferation boost; transient migration delay; stronger oxidative stress protection. |
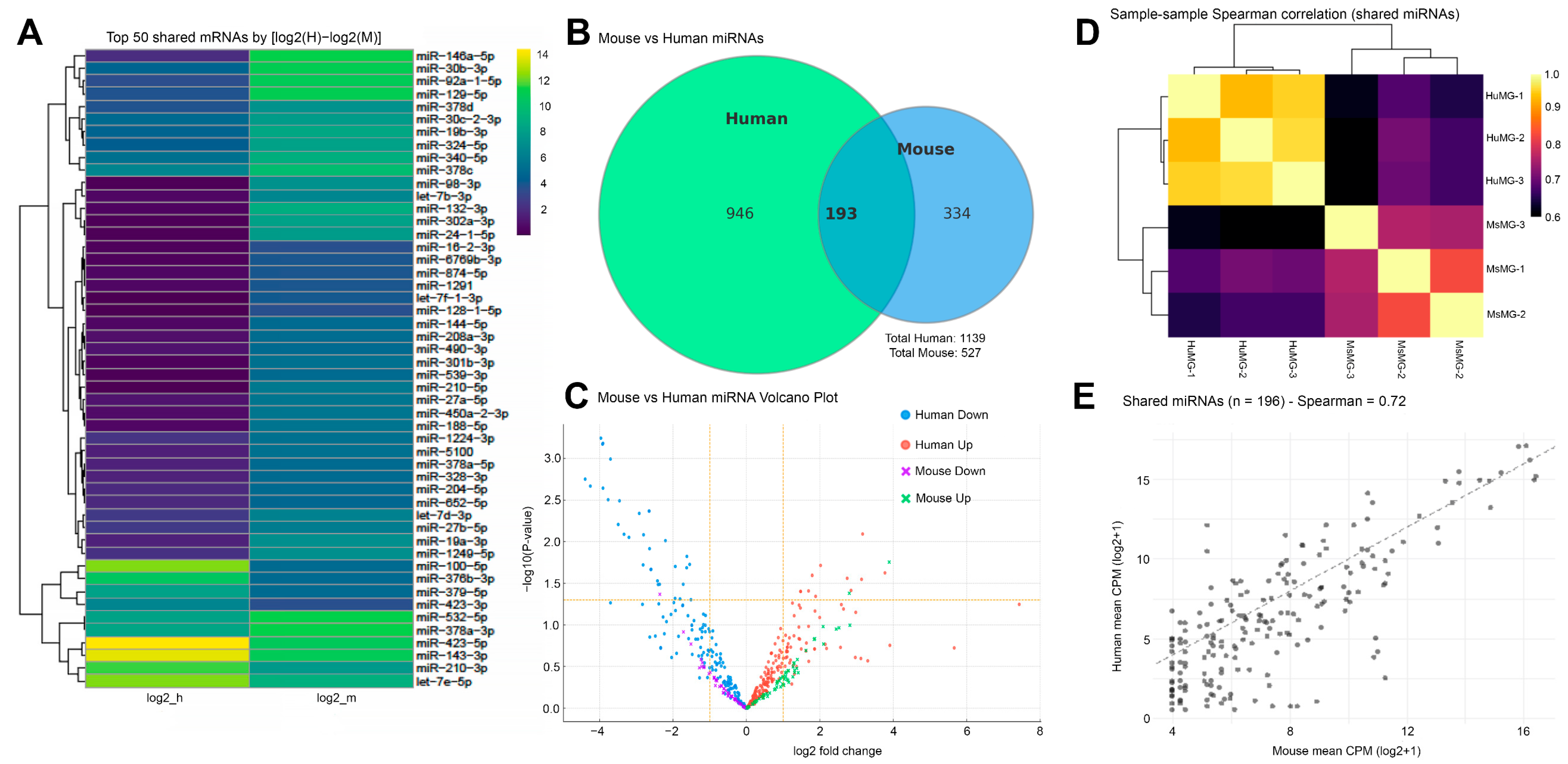
| miRNA content | 527 total miRNAs; 334 mouse-unique. | 1139 total miRNAs; 946 human-unique. |
| Pathway bias | PI3K-Akt, MAPK, Rap1, endocytosis, Wnt/GTPase signaling. | MAPK, Hippo, focal adhesion, neurogenesis, synaptic and dendritic pathways. |
Disclaimer/Publisher’s Note: The statements, opinions and data contained in all publications are solely those of the individual author(s) and contributor(s) and not of MDPI and/or the editor(s). MDPI and/or the editor(s) disclaim responsibility for any injury to people or property resulting from any ideas, methods, instructions or products referred to in the content. |
© 2026 by the authors. Licensee MDPI, Basel, Switzerland. This article is an open access article distributed under the terms and conditions of the Creative Commons Attribution (CC BY) license.
Share and Cite
Bayat, A.-H.; Pearse, D.D.; Singh, P.K.; Ghosh, M. Comparative Profiling of Mouse and Human Microglial Small Extracellular Vesicles Reveals Conserved Core Functions with Distinct miRNA Signatures. Cells 2026, 15, 184. https://doi.org/10.3390/cells15020184
Bayat A-H, Pearse DD, Singh PK, Ghosh M. Comparative Profiling of Mouse and Human Microglial Small Extracellular Vesicles Reveals Conserved Core Functions with Distinct miRNA Signatures. Cells. 2026; 15(2):184. https://doi.org/10.3390/cells15020184
Chicago/Turabian StyleBayat, Amir-Hossein, Damien D. Pearse, Praveen Kumar Singh, and Mousumi Ghosh. 2026. "Comparative Profiling of Mouse and Human Microglial Small Extracellular Vesicles Reveals Conserved Core Functions with Distinct miRNA Signatures" Cells 15, no. 2: 184. https://doi.org/10.3390/cells15020184
APA StyleBayat, A.-H., Pearse, D. D., Singh, P. K., & Ghosh, M. (2026). Comparative Profiling of Mouse and Human Microglial Small Extracellular Vesicles Reveals Conserved Core Functions with Distinct miRNA Signatures. Cells, 15(2), 184. https://doi.org/10.3390/cells15020184

