Supplementation with Fish Oil and Selenium Protects Lipolytic and Thermogenic Depletion of Adipose in Cachectic Mice Treated with an EGFR Inhibitor
Abstract
1. Introduction
2. Materials and Methods
2.1. Cell Line and Animal
2.2. Cell Viability Assay
2.3. Experimental Diets
2.4. Experimental Design
2.5. Tissue Collection and the Levels of Serum Albumin
2.6. Histopathological Analysis
2.7. RNA Extraction and RT-qPCR
2.8. Protein Extraction and Western Blotting
2.9. Statistical Analysis
3. Results
3.1. A Special Nutritional Formula (NuF) Enhanced the Antitumor Effects of Tarceva
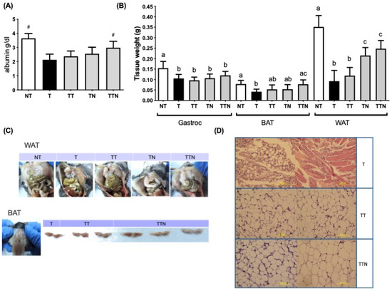
3.2. Combination of Tarceva and NuF Prevented Cachexia Characteristics
3.3. Tarceva and NuF Acted Synergistically in Suppressing Adipocyte Dysfunction Factor in the Tumor Microenvironment
3.4. NuF Prevented Tumor-Induced WAT Browning
4. Discussion
5. Conclusions
Author Contributions
Funding
Institutional Review Board Statement
Informed Consent Statement
Data Availability Statement
Acknowledgments
Conflicts of Interest
Abbreviations
| ATGL | adipocyte triglyceride lipase. |
| AT | adipose tissue |
| ATGL | adipocyte triglyceride lipase |
| EGFR | epidermal growth factor receptor |
| Gastroc | gastrocnemius muscle |
| HIF | hypoxia-inducible factor |
| HSL | hormone-sensitive lipase |
| HSP | heat shock protein |
| IACUC | Institutional Animal Care and Use Committee |
| IL-6 | interleukin-6 |
| LLC | Lewis lung carcinoma |
| NSCLC | nonsmall cell lung cancer |
| NuF | nutritional formula; total nutrition supplement enriched with fish oil and selenium yeast |
| PTHrP | parathyroid hormone-related protein |
| PUFAs | polyunsaturated fatty acids |
| Tarceva | an EGFR Inhibitor also name Erlotinib |
| UCP1 | uncoupling protein 1 |
| WAT | white adipose tissue |
References
- Jemal, A.; Bray, F.; Center, M.M.; Ferlay, J.; Ward, E.; Forman, D. Global cancer statistics. CA Cancer J. Clin. 2011, 61, 69–90. [Google Scholar] [CrossRef] [PubMed]
- Greenhalgh, J.; Dwan, K.; Boland, A.; Bates, V.; Vecchio, F.; Dundar, Y.; Jain, P.; Green, J.A. First-line treatment of advanced epidermal growth factor receptor (EGFR) mutation positive non-squamous non-small cell lung cancer. Cochrane Database Syst. Rev. 2016, CD010383. [Google Scholar] [CrossRef] [PubMed]
- Spiro, S.G.; Tanner, N.T.; Silvestri, G.A.; Janes, S.M.; Lim, E.; Vansteenkiste, J.F.; Pirker, R. Lung cancer: Progress in diagnosis, staging and therapy. Respirology 2010, 15, 44–50. [Google Scholar] [CrossRef]
- Del Ferraro, C.; Grant, M.; Koczywas, M.; Dorr-Uyemura, L.A. Management of Anorexia-Cachexia in Late Stage Lung Cancer Patients. J. Hosp. Palliat. Nurs. 2012, 14, 397–402. [Google Scholar] [CrossRef]
- Van der Meij, B.S.; Schoonbeek, C.P.; Smit, E.F.; Muscaritoli, M.; van Leeuwen, P.A.; Langius, J.A. Pre-cachexia and cachexia at diagnosis of stage III non-small-cell lung carcinoma: An exploratory study comparing two consensus-based frameworks. Br. J. Nutr. 2013, 109, 2231–2239. [Google Scholar] [CrossRef]
- Fearon, K.; Arends, J.; Baracos, V. Understanding the mechanisms and treatment options in cancer cachexia. Nat. Rev. Clin. Oncol. 2013, 10, 90–99. [Google Scholar] [CrossRef] [PubMed]
- Ebadi, M.; Mazurak, V.C. Evidence and mechanisms of fat depletion in cancer. Nutrients 2014, 6, 5280–5297. [Google Scholar] [CrossRef]
- Kir, S.; White, J.P.; Kleiner, S.; Kazak, L.; Cohen, P.; Baracos, V.E.; Spiegelman, B.M. Tumour-derived PTH-related protein triggers adipose tissue browning and cancer cachexia. Nature 2014, 513, 100–104. [Google Scholar] [CrossRef]
- Petruzzelli, M.; Schweiger, M.; Schreiber, R.; Campos-Olivas, R.; Tsoli, M.; Allen, J.; Swarbrick, M.; Rose-John, S.; Rincon, M.; Robertson, G.; et al. A switch from white to brown fat increases energy expenditure in cancer-associated cachexia. Cell Metab. 2014, 20, 433–447. [Google Scholar] [CrossRef]
- Akbulut, G. New perspective for nutritional support of cancer patients: Enteral/parenteral nutrition. Exp. Ther. Med. 2011, 2, 675–684. [Google Scholar] [CrossRef]
- De Aguiar Pastore Silva, J.; de Souza Fabre, M.E.; Waitzberg, D.L. Omega-3 supplements for patients in chemotherapy and/or radiotherapy: A systematic review. Clin. Nutr. 2015, 34, 359–366. [Google Scholar] [CrossRef] [PubMed]
- Mocellin, M.C.; Camargo, C.Q.; Nunes, E.A.; Fiates, G.M.R.; Trindade, E. A systematic review and meta-analysis of the n-3 polyunsaturated fatty acids effects on inflammatory markers in colorectal cancer. Clin. Nutr. 2016, 35, 359–369. [Google Scholar] [CrossRef] [PubMed]
- Ma, Y.J.; Yu, J.; Xiao, J.; Cao, B.W. The consumption of omega-3 polyunsaturated fatty acids improves clinical outcomes and prognosis in pancreatic cancer patients: A systematic evaluation. Nutr. Cancer 2015, 67, 112–118. [Google Scholar] [CrossRef] [PubMed]
- Freitas, R.D.S.; Campos, M.M. Protective Effects of Omega-3 Fatty Acids in Cancer-Related Complications. Nutrients 2019, 11, 945. [Google Scholar] [CrossRef]
- Camargo, C.Q.; Mocellin, M.C.; Brunetta, H.S.; Chagas, T.R.; Fabre, M.E.S.; Trindade, E.; Silva, E.L.D.; Nunes, E.A. Fish oil decreases the severity of treatment-related adverse events in gastrointestinal cancer patients undergoing chemotherapy: A randomized, placebo-controlled, triple-blind clinical trial. Clin. Nutr. ESPEN 2019, 31, 61–70. [Google Scholar] [CrossRef]
- Kursvietiene, L.; Mongirdiene, A.; Bernatoniene, J.; Sulinskiene, J.; Staneviciene, I. Selenium Anticancer Properties and Impact on Cellular Redox Status. Antioxidants 2020, 9, 80. [Google Scholar] [CrossRef]
- Conde, J.E.; Sanz Alaejos, M. Selenium Concentrations in Natural and Environmental Waters. Chem. Rev. 1997, 97, 1979–2004. [Google Scholar] [CrossRef]
- Rahmanto, A.S.; Davies, M.J. Selenium-containing amino acids as direct and indirect antioxidants. IUBMB Life 2012, 64, 863–871. [Google Scholar] [CrossRef]
- Mou, D.; Ding, D.; Yang, M.; Jiang, X.; Zhao, L.; Che, L.; Fang, Z.; Xu, S.; Lin, Y.; Zhuo, Y.; et al. Maternal organic selenium supplementation during gestation improves the antioxidant capacity and reduces the inflammation level in the intestine of offspring through the NF-kappaB and ERK/Beclin-1 pathways. Food Funct. 2021, 12, 315–327. [Google Scholar] [CrossRef]
- Yeh, K.Y.; Wang, H.M.; Chang, J.W.; Huang, J.S.; Lai, C.H.; Lan, Y.J.; Wu, T.H.; Chang, P.H.; Wang, H.; Wu, C.J.; et al. Omega-3 fatty acid-, micronutrient-, and probiotic-enriched nutrition helps body weight stabilization in head and neck cancer cachexia. Oral. Surg. Oral. Med. Oral. Pathol. Oral. Radiol. 2013, 116, 41–48. [Google Scholar] [CrossRef]
- Dussault, A.A.; Pouliot, M. Rapid and simple comparison of messenger RNA levels using real-time PCR. Biol. Proced. Online 2006, 8, 1–10. [Google Scholar] [CrossRef]
- Livak, K.J.; Schmittgen, T.D. Analysis of relative gene expression data using real-time quantitative PCR and the 2(-Delta Delta C(T)) Method. Methods 2001, 25, 402–408. [Google Scholar] [CrossRef] [PubMed]
- Lai, M.D.; Yen, M.C.; Lin, C.M.; Tu, C.F.; Wang, C.C.; Lin, P.S.; Yang, H.J.; Lin, C.C. The effects of DNA formulation and administration route on cancer therapeutic efficacy with xenogenic EGFR DNA vaccine in a lung cancer animal model. Genet. Vaccines Ther. 2009, 7, 2. [Google Scholar] [CrossRef] [PubMed]
- Manisterski, M.; Golan, M.; Amir, S.; Weisman, Y.; Mabjeesh, N.J. Hypoxia induces PTHrP gene transcription in human cancer cells through the HIF-2alpha. Cell Cycle 2010, 9, 3723–3729. [Google Scholar] [CrossRef]
- Rogers, R.S.; Beaudoin, M.S.; Wheatley, J.L.; Wright, D.C.; Geiger, P.C. Heat shock proteins: In vivo heat treatments reveal adipose tissue depot-specific effects. J. Appl. Physiol. 2015, 118, 98–106. [Google Scholar] [CrossRef] [PubMed]
- Muscaritoli, M.; Arends, J.; Bachmann, P.; Baracos, V.; Barthelemy, N.; Bertz, H.; Bozzetti, F.; Hutterer, E.; Isenring, E.; Kaasa, S.; et al. ESPEN practical guideline: Clinical Nutrition in cancer. Clin. Nutr. 2021, 40, 2898–2913. [Google Scholar] [CrossRef] [PubMed]
- Cao, D.X.; Wu, G.H.; Zhang, B.; Quan, Y.J.; Wei, J.; Jin, H.; Jiang, Y.; Yang, Z.A. Resting energy expenditure and body composition in patients with newly detected cancer. Clin. Nutr. 2010, 29, 72–77. [Google Scholar] [CrossRef]
- Lu, T.; Yang, X.; Huang, Y.; Zhao, M.; Li, M.; Ma, K.; Yin, J.; Zhan, C.; Wang, Q. Trends in the incidence, treatment, and survival of patients with lung cancer in the last four decades. Cancer Manag. Res. 2019, 11, 943–953. [Google Scholar] [CrossRef]
- Diaz-Serrano, A.; Gella, P.; Jimenez, E.; Zugazagoitia, J.; Paz-Ares Rodriguez, L. Targeting EGFR in Lung Cancer: Current Standards and Developments. Drugs 2018, 78, 893–911. [Google Scholar] [CrossRef]
- Gerber, D.E. EGFR Inhibition in the Treatment of Non-Small Cell Lung Cancer. Drug Dev. Res. 2008, 69, 359–372. [Google Scholar] [CrossRef]
- Wang, H.; Chan, Y.L.; Li, T.L.; Bauer, B.A.; Hsia, S.; Wang, C.H.; Huang, J.S.; Wang, H.M.; Yeh, K.Y.; Huang, T.H.; et al. Reduction of splenic immunosuppressive cells and enhancement of anti-tumor immunity by synergy of fish oil and selenium yeast. PLoS ONE 2013, 8, e52912. [Google Scholar] [CrossRef]
- Keith, B.; Johnson, R.S.; Simon, M.C. HIF1alpha and HIF2alpha: Sibling rivalry in hypoxic tumour growth and progression. Nat. Rev. Cancer 2011, 12, 9–22. [Google Scholar] [CrossRef]
- Pore, N.; Jiang, Z.; Gupta, A.; Cerniglia, G.; Kao, G.D.; Maity, A. EGFR tyrosine kinase inhibitors decrease VEGF expression by both hypoxia-inducible factor (HIF)-1-independent and HIF-1-dependent mechanisms. Cancer Res. 2006, 66, 3197–3204. [Google Scholar] [CrossRef] [PubMed]
- Loboda, A.; Jozkowicz, A.; Dulak, J. HIF-1 and HIF-2 transcription factors—Similar but not identical. Mol. Cells 2010, 29, 435–442. [Google Scholar] [CrossRef]
- Lemjabbar-Alaoui, H.; Hassan, O.U.; Yang, Y.W.; Buchanan, P. Lung cancer: Biology and treatment options. Biochim. Biophys. Acta 2015, 1856, 189–210. [Google Scholar] [CrossRef]
- Kimura, M.; Naito, T.; Kenmotsu, H.; Taira, T.; Wakuda, K.; Oyakawa, T.; Hisamatsu, Y.; Tokito, T.; Imai, H.; Akamatsu, H.; et al. Prognostic impact of cancer cachexia in patients with advanced non-small cell lung cancer. Support. Care Cancer 2015, 23, 1699–1708. [Google Scholar] [CrossRef]
- Morita-Tanaka, S.; Yamada, T.; Takayama, K. The landscape of cancer cachexia in advanced non-small cell lung cancer: A narrative review. Transl. Lung Cancer Res. 2023, 12, 168–180. [Google Scholar] [CrossRef]
- Fouladiun, M.; Korner, U.; Bosaeus, I.; Daneryd, P.; Hyltander, A.; Lundholm, K.G. Body composition and time course changes in regional distribution of fat and lean tissue in unselected cancer patients on palliative care—Correlations with food intake, metabolism, exercise capacity, and hormones. Cancer 2005, 103, 2189–2198. [Google Scholar] [CrossRef]
- Kir, S.; Komaba, H.; Garcia, A.P.; Economopoulos, K.P.; Liu, W.; Lanske, B.; Hodin, R.A.; Spiegelman, B.M. PTH/PTHrP Receptor Mediates Cachexia in Models of Kidney Failure and Cancer. Cell Metab. 2016, 23, 315–323. [Google Scholar] [CrossRef]
- Anghel, A.G.; Anghel, I.; Dumitru, M.; Cristian, D.; Burcos, T. The use of gastrostomy procedures in HNC patients. Chirurgia 2013, 108, 341–345. [Google Scholar]




| (A) Body weight, weight gain, diet intake and food efficiency ratio (FER) | |||||||
| Initial weight (g) | Carcass weight (g) | Weight gain (g/4 weeks) | Diet intake (g/4 weeks) | FER | |||
| NT | 20.84 ± 0.75 | 23.77 ± 1.23 a | 2.93 ± 1.29 a | 88.2 ± 9.69 | 3.33 ± 1.47 a | ||
| T | 22.11 ± 1.44 | 20.31 ± 1.81 b | −1.80 ± 1.99 b | 90.1 ± 8.10 | −2.00 ± 2.21 b | ||
| TT | 22.01 ± 1.55 | 20.79 ± 1.48 b | −1.22 ± 1.05 b | 87.7 ± 8.10 | −1.40 ± 1.19 b | ||
| TN | 21.97 ± 0.94 | 19.78 ± 1.95 b | −0.99 ± 0.75 b | 90.4 ± 9.50 | −1.09 ± 0.83 b | ||
| TTN | 21.92 ± 1.54 | 21.04 ± 1.38 a,b | −0.88 ± 1.42 b | 93.1 ± 7.60 | −0.94 ± 1.53 b | ||
| (B) Food intakes (kcal per day) | |||||||
| Day10 | Day13 | Day15 | Day17 | Day21 | Day23 | Day26 | |
| NT | 14.61 | 12.52 | 13.03 | 14.23 | 13.59 | 11.36 | 10.83 |
| T | 14.43 | 13.96 | 12.48 | 13.66 | 14.22 | 11.60 | 11.79 |
| TT | 15.13 | 13.04 | 12.92 | 12.79 | 12.47 | 11.95 | 11.36 |
| TN | 14.66 | 14.63 | 13.05 | 13.20 | 13.38 | 10.56 | 12.62 |
| TTN | 14.80 | 14.15 | 12.88 | 14.35 | 14.35 | 12.10 | 12.27 |
Disclaimer/Publisher’s Note: The statements, opinions and data contained in all publications are solely those of the individual author(s) and contributor(s) and not of MDPI and/or the editor(s). MDPI and/or the editor(s) disclaim responsibility for any injury to people or property resulting from any ideas, methods, instructions or products referred to in the content. |
© 2024 by the authors. Licensee MDPI, Basel, Switzerland. This article is an open access article distributed under the terms and conditions of the Creative Commons Attribution (CC BY) license (https://creativecommons.org/licenses/by/4.0/).
Share and Cite
Wang, H.; Chan, Y.-L.; Chiu, Y.-H.; Wu, T.-H.; Hsia, S.; Wu, C.-J. Supplementation with Fish Oil and Selenium Protects Lipolytic and Thermogenic Depletion of Adipose in Cachectic Mice Treated with an EGFR Inhibitor. Cells 2024, 13, 1485. https://doi.org/10.3390/cells13171485
Wang H, Chan Y-L, Chiu Y-H, Wu T-H, Hsia S, Wu C-J. Supplementation with Fish Oil and Selenium Protects Lipolytic and Thermogenic Depletion of Adipose in Cachectic Mice Treated with an EGFR Inhibitor. Cells. 2024; 13(17):1485. https://doi.org/10.3390/cells13171485
Chicago/Turabian StyleWang, Hang, Yi-Lin Chan, Yi-Han Chiu, Tsung-Han Wu, Simon Hsia, and Chang-Jer Wu. 2024. "Supplementation with Fish Oil and Selenium Protects Lipolytic and Thermogenic Depletion of Adipose in Cachectic Mice Treated with an EGFR Inhibitor" Cells 13, no. 17: 1485. https://doi.org/10.3390/cells13171485
APA StyleWang, H., Chan, Y.-L., Chiu, Y.-H., Wu, T.-H., Hsia, S., & Wu, C.-J. (2024). Supplementation with Fish Oil and Selenium Protects Lipolytic and Thermogenic Depletion of Adipose in Cachectic Mice Treated with an EGFR Inhibitor. Cells, 13(17), 1485. https://doi.org/10.3390/cells13171485

