HOTAIR Promotes the Hyperactivation of PI3K/Akt and Wnt/β-Catenin Signaling Pathways via PTEN Hypermethylation in Cervical Cancer
Abstract
1. Introduction
2. Materials and Methods
2.1. Cell Culture
2.2. Pathway Inhibitors
2.3. HOTAIR Knockdown and Overexpression
2.4. MTT Assay
2.5. TOP Flash Assay
2.6. HIF1α Transcriptional Activity Luciferase Assay
2.7. Tissue Expression for In Silico Meta-Analysis
2.8. In Silico Analysis
2.9. Western Blot
2.10. Fluorescent In Situ Hybridization (FISH)
2.11. qPCR
2.12. In Silico Analysis of DNA Methylation to PTEN, Expression, and Clinical Data
2.13. DNA Methylation Immunoprecipitation (IP 5mC)
2.14. Chromatin Immunoprecipitation (ChIP) Assay
2.15. RNA Binding Protein Immunoprecipitation (RIP) Assay
2.16. Statistical Analysis
3. Results
3.1. HOTAIR Associates with the Transcriptional Effectors β-Catenin and HIF1α
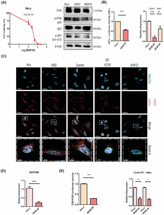
3.2. PI3K/AKT Regulates HOTAIR Expression and Wnt/β-Catenin Transcriptional Activity in Cervical Cancer
3.3. HOTAIR Regulates Wnt/β-Catenin and PI3K/AKT Transcriptional Activity in Cervical Cancer
3.4. HOTAIR Expression Is Regulated by a Feedback Mechanism through HIF1α
3.5. HOTAIR Regulates the PI3K/AKT Pathway by Repressing PTEN
4. Discussion
5. Conclusions
Supplementary Materials
Author Contributions
Funding
Institutional Review Board Statement
Data Availability Statement
Acknowledgments
Conflicts of Interest
References
- Yang, Q.; Al-Hendy, A. The Regulatory Functions and the Mechanisms of Long Non-Coding RNAs in Cervical Cancer. Cells 2022, 11, 1149. [Google Scholar] [CrossRef]
- Zhao, S.; Zhang, X.; Chen, S.; Zhang, S. Long Noncoding RNAs: Fi Ne-Tuners Hidden in the Cancer Signaling Network. Cell Death Discov. 2021, 7, 283. [Google Scholar] [CrossRef]
- Statello, L.; Guo, C.-J.; Chen, L.-L.; Huarte, M. Gene Regulation by Long Non-Coding RNAs and Its Biological Functions. Nat. Rev. Mol. Cell Biol. 2021, 22, 96–118. [Google Scholar] [CrossRef]
- Tu, Z.; Hu, Y.; Raizada, D.; Bassal, M.A.; Tenen, D.G.; Karnoub, A.E. Long Noncoding RNA–Mediated Activation of PROTOR1/PRR5-AKT Signaling Shunt Downstream of PI3K in Triple-Negative Breast Cancer. Proc. Natl. Acad. Sci. USA 2022, 119, e2203180119. [Google Scholar] [CrossRef]
- Lin, A.; Hu, Q.; Li, C.; Xing, Z.; Ma, G.; Wang, C.; Li, J.; Ye, Y.; Yao, J.; Liang, K.; et al. The LINK-A lncRNA interacts with PtdIns (3, 4, 5) P3 to hyperactivate AKT and confer resistance to AKT inhibitors. Nat. Cell Biol. 2017, 19, 238–251. [Google Scholar] [CrossRef]
- Wang, C.; Wang, D.; Yan, B.; Fu, J.; Qin, L. Long Non-Coding RNA NEAT1 Promotes Viability and Migration of Gastric Cancer Cell Lines through up-Regulation of MicroRNA-17. Eur. Rev. Med. Pharmacol. Sci. 2018, 22, 4128–4137. [Google Scholar]
- Wu, D.; Li, H.; Wang, J.; Li, H.; Xiao, Q.; Zhao, X.; Huo, Z. LncRNA NEAT1 Promotes Gastric Cancer Progression via MiR—1294/AKT1 Axis. Open Med. 2020, 15, 1028–1038. [Google Scholar] [CrossRef]
- Zhang, M.; Weng, W.; Zhang, Q.; Wu, Y.; Ni, S.; Tan, C.; Xu, M.; Sun, H.; Liu, C.; Wei, P.; et al. The LncRNA NEAT1 Activates Wnt/β-Catenin Signaling and Promotes Colorectal Cancer Progression via Interacting with DDX5. J. Hematol. Oncol. Pharm. 2018, 11, 113. [Google Scholar] [CrossRef]
- Luo, Y.; Huang, S.; Wei, J.; Zhou, H.; Wang, W.; Yang, J.; Deng, Q.; Wang, H.; Fu, Z. Long Noncoding RNA LINC01606 Protects Colon Cancer Cells from Ferroptotic Cell Death and Promotes Stemness by SCD1-Wnt/Β-catenin–TFE3 Feedback Loop Signalling. Clin. Transl. Med. 2022, 12, e752. [Google Scholar] [CrossRef]
- Jiang, K.; Zhi, X.H.; Ma, Y.Y.; Zhou, L.Q. Long Non-Coding RNA TOB1-AS1 Modulates Cell Proliferation, Apoptosis, Migration and Invasion through MiR-23a/NEU1 Axis via Wnt/β-Catenin Pathway in Gastric Cancer. Eur. Rev. Med. Pharmacol. Sci. 2019, 23, 9890–9899. [Google Scholar] [CrossRef]
- Trujano-Camacho, S.; Cantú-de León, D.; Delgado-Waldo, I.; Coronel-Hernández, J.; Millan-Catalan, O.; Hernández-Sotelo, D.; López-Camarillo, C.; Pérez-Plasencia, C.; Campos-Parra, A.D. Inhibition of Wnt-β-Catenin Signaling by ICRT14 Drug Depends of Post-Transcriptional Regulation by HOTAIR in Human Cervical Cancer HeLa Cells. Front. Oncol. 2021, 11, 729228. [Google Scholar] [CrossRef]
- Zhu, C.; Wang, X.; Wang, Y.; Wang, K. Functions and Underlying Mechanisms of LncRNA HOTAIR in Cancer Chemotherapy Resistance. Cell Death Discov. 2022, 8, 383. [Google Scholar] [CrossRef]
- Li, Z.; Qian, J.; Li, J.; Zhu, C. Knockdown of LncRNA-HOTAIR Downregulates the Drug-resistance of Breast Cancer Cells to Doxorubicin via the PI3K/AKT/MTOR Signaling Pathway. Exp. Ther. Med. 2019, 18, 435–442. [Google Scholar] [CrossRef]
- Cantile, M.; Di Bonito, M.; Cerrone, M.; Collina, F.; De Laurentiis, M.; Botti, G. Long Non-Coding RNA HOTAIR in Breast Cancer Therapy. Cancers 2020, 12, 1197. [Google Scholar] [CrossRef]
- Cheng, C.; Qin, Y.; Zhi, Q.; Wang, J.; Qin, C. Knockdown of Long Non-Coding RNA HOTAIR Inhibits Cisplatin Resistance of Gastric Cancer Cells through Inhibiting the PI3K/Akt and Wnt/β-Catenin Signaling Pathways by up-Regulating MiR-34a. Int. J. Biol. Macromol. 2018, 107, 2620–2629. [Google Scholar] [CrossRef]
- He, Y.; Sun, M.M.; Zhang, G.G.; Yang, J.; Chen, K.S.; Xu, W.W.; Li, B. Targeting PI3K/Akt Signal Transduction for Cancer Therapy. Signal Transduct. Target. Ther. 2021, 6, 425. [Google Scholar] [CrossRef]
- Nero, C.; Ciccarone, F.; Pietragalla, A.; Scambia, G. PTEN and Gynecological Cancers. Cancers 2019, 11, 1458. [Google Scholar] [CrossRef]
- Dan, H.C.; Ebbs, A.; Pasparakis, M.; Van Dyke, T.; Basseres, D.S.; Baldwin, A.S. Akt-Dependent Activation of MTORC1 Complex Involves Phosphorylation of MTOR (Mammalian Target of Rapamycin) by IκB Kinase α (IKKα). J. Biol. Chem. 2014, 289, 25227–25240. [Google Scholar] [CrossRef]
- Dodd, K.M.; Yang, J.; Shen, M.H.; Sampson, J.R.; Tee, A.R. MTORC1 Drives HIF-1α and VEGF-A Signalling via Multiple Mechanisms Involving 4E-BP1, S6K1 and STAT3. Oncogene 2015, 34, 2239–2250. [Google Scholar] [CrossRef]
- Dong, S.; Liang, S.; Cheng, Z.; Zhang, X.; Luo, L.; Li, L.; Zhang, W.; Li, S.; Xu, Q.; Zhong, M.; et al. ROS/PI3K/Akt and Wnt/β-Catenin Signalings Activate HIF-1α-Induced Metabolic Reprogramming to Impart 5-Fluorouracil Resistance in Colorectal Cancer. J. Exp. Clin. Cancer Res. 2022, 41, 15. [Google Scholar] [CrossRef] [PubMed]
- Xu, W.; Zhou, W.; Cheng, M.; Wang, J.; Liu, Z.; He, S.; Luo, X.; Huang, W.; Chen, T.; Yan, W.; et al. Hypoxia Activates Wnt/β-Catenin Signaling by Regulating the Expression of BCL9 in Human Hepatocellular Carcinoma. Sci. Rep. 2017, 7, 40446. [Google Scholar] [CrossRef] [PubMed]
- Boso, D.; Rampazzo, E.; Zanon, C.; Bresolin, S.; Maule, F.; Porcù, E.; Cani, A.; Della Puppa, A.; Trentin, L.; Basso, G.; et al. HIF-1α/Wnt Signaling-Dependent Control of Gene Transcription Regulates Neuronal Differentiation of Glioblastoma Stem Cells. Theranostics 2019, 9, 4860–4877. [Google Scholar] [CrossRef]
- Padala, R.R.; Karnawat, R.; Viswanathan, S.B.; Thakkar, A.V.; Das, A.B. Cancerous Perturbations within the ERK, PI3K/Akt, and Wnt/β-Catenin Signaling Network Constitutively Activate Inter-Pathway Positive Feedback Loops. Mol. Biosyst. 2017, 13, 830–840. [Google Scholar] [CrossRef]
- Prossomariti, A.; Piazzi, G.; Alquati, C.; Ricciardiello, L. Are Wnt/β-Catenin and PI3K/AKT/MTORC1 Distinct Pathways in Colorectal Cancer? Cell. Mol. Gastroenterol. Hepatol. 2020, 10, 491–506. [Google Scholar] [CrossRef]
- Arqués, O.; Chicote, I.; Puig, I.; Tenbaum, S.P.; Argilés, G.; Dienstmann, R.; Fernández, N.; Caratù, G.; Matito, J.; Silberschmidt, D.; et al. Tankyrase inhibition blocks Wnt/β-catenin pathway and reverts resistance to PI3K and AKT inhibitors in the treatment of colorectal cance. Clin. Cancer Res. 2016, 22, 644–645. [Google Scholar] [CrossRef]
- Tenbaum, S.P.; Ordóñez-morán, P.; Puig, I.; Chicote, I.; Arqués, O.; Landolfi, S.; Fernández, Y.; Herance, J.R.; Gispert, J.D.; Mendizabal, L.; et al. β -Catenin Confers Resistance to PI3K and AKT Inhibitors and Subverts FOXO3a to Promote Metastasis in Colon Cancer. Nat. Med. 2012, 18, 892–901. [Google Scholar] [CrossRef]
- Zhong, Z.; Sepramaniam, S.; Chew, X.H.; Wood, K.; Lee, M.A.; Madan, B.; Virshup, D.M. PORCN Inhibition Synergizes with PI3K/MTOR Inhibition in Wnt-Addicted Cancers. Oncogene 2019, 38, 6662–6677. [Google Scholar] [CrossRef] [PubMed]
- Lennox, K.A.; Behlke, M.A. Cellular Localization of Long Non-Coding RNAs Affects Silencing by RNAi More than by Antisense Oligonucleotides. Nucleic Acids Res. 2016, 44, 863–877. [Google Scholar] [CrossRef] [PubMed]
- Bahrami, A.; Hasanzadeh, M.; Hassanian, S.M.; ShahidSales, S.; Ghayour-Mobarhan, M.; Ferns, G.A.; Avan, A. The Potential Value of the PI3K/Akt/MTOR Signaling Pathway for Assessing Prognosis in Cervical Cancer and as a Target for Therapy. J. Cell. Biochem. 2017, 118, 4163–4169. [Google Scholar] [CrossRef]
- Kojima, T.; Kato, K.; Hara, H.; Takahashi, S.; Muro, K.; Nishina, T.; Wakabayashi, M.; Nomura, S.; Sato, A.; Ohtsu, A.; et al. Phase II Study of BKM120 in Patients with Advanced Esophageal Squamous Cell Carcinoma (EPOC1303). Esophagus 2022, 19, 702–710. [Google Scholar] [CrossRef]
- Zhang, S.; Peng, X.; Li, X.; Liu, H.; Zhao, B.; Elkabets, M.; Liu, Y.; Wang, W.; Wang, R.; Zhong, Y.; et al. BKM120 Sensitizes Glioblastoma to the PARP Inhibitor Rucaparib by Suppressing Homologous Recombination Repair. Cell Death Dis. 2021, 12, 546. [Google Scholar] [CrossRef]
- Duda, P.; Akula, S.M.; Abrams, S.L.; Steelman, L.S.; Martelli, A.M.; Cocco, L.; Ratti, S.; Candido, S.; Libra, M.; Montalto, G.; et al. Targeting GSK3 and Associated Signaling Pathways Involved in Cancer. Cells 2020, 9, 1110. [Google Scholar] [CrossRef] [PubMed]
- Vadlakonda, L.; Pasupuleti, M.; Pallu, R. Role of PI3K-AKT-MTOR and Wnt Signaling Pathways in Transition of G1-S Phase of Cell Cycle in Cancer Cells. Front. Oncol. 2013, 3, 85. [Google Scholar] [CrossRef]
- Vadlakonda, L.; Dash, A.; Pasupuleti, M.; Kumar, K.A.; Reddanna, P. The Paradox of Akt-MTOR Interactions. Front. Oncol. 2013, 3, 165. [Google Scholar] [CrossRef] [PubMed]
- Chen, J.; Shen, Z.; Zheng, Y.; Wang, S.; Mao, W. Radiotherapy Induced Lewis Lung Cancer Cell Apoptosis via Inactivating β-Catenin Mediated by Upregulated HOTAIR. Int. J. Clin. Exp. Pathol. 2015, 8, 7878–7886. [Google Scholar]
- Tang, Y.; Song, G.; Liu, H.; Yang, S.; Yu, X.; Shi, L. Silencing of Long Non-Coding Rna Hotair Alleviates Epithelial–Mesenchymal Transition in Pancreatic Cancer via the Wnt/β-Catenin Signaling Pathway. Cancer Manag. Res. 2021, 13, 3247–3257. [Google Scholar] [CrossRef]
- Salmerón-Bárcenas, E.G.; Illades-Aguiar, B.; del Moral-Hernández, O.; Ortega-Soto, A.; Hernández-Sotelo, D. HOTAIR Knockdown Decreased the Activity Wnt/β-Catenin Signaling Pathway and Increased the MRNA Levels of Its Negative Regulators in HeLa Cells. Cell. Physiol. Biochem. 2019, 53, 948–960. [Google Scholar] [CrossRef] [PubMed]
- Fu, K.; Zhang, K.; Zhang, X. LncRNA HOTAIR Facilitates Proliferation and Represses Apoptosis of Retinoblastoma Cells through the MiR-20b-5p/RRM2/PI3K/AKT Axis. Orphanet J. Rare Dis. 2022, 7, 119. [Google Scholar] [CrossRef]
- Yan, J.; Dang, Y.; Liu, S.; Zhang, Y.; Zhang, G. LncRNA HOTAIR Promotes Cisplatin Resistance in Gastric Cancer by Targeting MiR-126 to Activate the PI3K / AKT / MRP1 Genes. Tumor Biol. 2016, 37, 16345–16355. [Google Scholar] [CrossRef]
- Zhang, W.; Liu, Y.; Ma, C. Erratum: LncRNA HOTAIR Promotes Chemoresistance by Facilitating Epithelial to Mesenchymal Transition through MiR-29b/PTEN/PI3K Signaling in Cervical. Cells Tissues Organs 2022, 211, 628–630. [Google Scholar] [CrossRef]
- Bhan, A.; Deb, P.; Shihabeddin, N.; Ansari, K.I.; Brotto, M.; Mandal, S.S. Histone Methylase MLL1 Coordinates with HIF and Regulate LncRNA HOTAIR Expression under Hypoxia. Gene 2017, 629, 16–28. [Google Scholar] [CrossRef] [PubMed]
- Kuno, I.; Takayanagi, D.; Asami, Y.; Murakami, N.; Matsuda, M.; Shimada, Y.; Hirose, S.; Kato, M.K.; Komatsu, M.; Hamamoto, R.; et al. TP53 Mutants and Non-HPV16/18 Genotypes Are Poor Prognostic Factors for Concurrent Chemoradiotherapy in Locally Advanced Cervical Cancer. Sci. Rep. 2021, 11, 19261. [Google Scholar] [CrossRef]
- Singh, B.; Reddy, P.G.; Goberdhan, A.; Walsh, C.; Dao, S.; Ngai, I.; Chou, T.C.; O.-charoenrat, P.; Levine, A.J.; Rao, P.H.; et al. P53 Regulates Cell Survival by Inhibiting PIK3CA in Squamous Cell Carcinomas. Genes Dev. 2002, 16, 984–993. [Google Scholar] [CrossRef]
- Ren, Y.; Wang, Y.F.; Zhang, J.; Wang, Q.X.; Han, L.; Mei, M.; Kang, C.S. Targeted Design and Identification of AC1NOD4Q to Block Activity of HOTAIR by Abrogating the Scaffold Interaction with EZH2. Clin. Epigenetics 2019, 11, 29. [Google Scholar] [CrossRef] [PubMed]
- Abudoureyimu, A.; Maimaiti, R.; Magaoweiya, S.; Bagedati, D.; Wen, H. Identification of Long Non-Coding RNA Expression Profile in Tissue and Serum of Papillary Thyroid Carcinoma. Int. J. Clin. Exp. Pathol. 2016, 9, 1177–1185. [Google Scholar]
- Suwardjo, S.; Permana, K.G.; Aryandono, T.; Heriyanto, D.S.; Anwar, S.L. Long-Noncoding-RNA HOTAIR Upregulation Is Associated with Poor Breast Cancer Outcome: A Systematic Review and Meta Analysis. Asian Pac. J. Cancer Prev. 2024, 25, 1169–1182. [Google Scholar] [CrossRef] [PubMed]
- Xu, X.; Duan, F.; Ng, S.; Wang, H.B.; Wang, K.; Li, Y.; Niu, G.; Xu, E. Clinicopathological and Prognostic Value of LncRNAs Expression in Gastric Cancer: A Field Synopsis of Observational Studies and Databases Validation. Medicine 2022, 101, e30817. [Google Scholar] [CrossRef]
- Weng, S.-L.; Wu, W.-J.; Hsiao, Y.-H.; Yang, S.-F.; Hsu, C.-F.; Wang, P.-H. Significant Association of Long Non-Coding RNAs HOTAIR Genetic Polymorphisms with Cancer Recurrence and Patient Survival in Patients with Uterine Cervical Cancer. Int. J. Med. Sci. 2018, 15, 1312–1319. [Google Scholar] [CrossRef]
- Lou, Z.-H.; Xu, K.-Y.; Qiao, L.; Su, X.-Q.; Ou-Yang, Y.; Miao, L.B.; Liu, F.; Wang, Y.; Fu, A.; Ren, X.-H.; et al. Diagnostic Potential of the Serum LncRNAs HOTAIR, BRM and ICR for Hepatocellular Carcinoma. Front. Biosci. 2022, 27, 264. [Google Scholar] [CrossRef]
- Xu, R.; Wang, F.; Yang, H.; Wang, Z. Action Sites and Clinical Application of HIF-1α Inhibitors. Molecules 2022, 27, 3426. [Google Scholar] [CrossRef]
- Qi, Q.; Ling, Y.; Zhu, M.; Zhou, L.; Wan, M.; Bao, Y.; Liu, Y. Promoter Region Methylation and Loss of Protein Expression of PTEN and Significance in Cervical Cancer. Biomed. Rep. 2014, 2, 653–658. [Google Scholar] [CrossRef] [PubMed]
- Zhu, H.; He, C.; Zhao, H.; Jiang, W.; Xu, S.; Li, J.; Ma, T.; Huang, C. Sennoside A Prevents Liver Fibrosis by Binding DNMT1 and Suppressing DNMT1-Mediated PTEN Hypermethylation in HSC Activation and Proliferation. FASEB J. 2020, 34, 14558–14571. [Google Scholar] [CrossRef] [PubMed]
- Song, H.; Chen, L.; Liu, W.; Xu, X.; Zhou, Y.; Zhu, J.; Chen, X.; Li, Z.; Zhou, H. Depleting Long Noncoding RNA HOTAIR Attenuates Chronic Myelocytic Leukemia Progression by Binding to DNA Methyltransferase 1 and Inhibiting PTEN Gene Promoter Methylation. Cell Death Dis. 2021, 12, 440. [Google Scholar] [CrossRef] [PubMed]
- Tang, J.; Yang, Y.; Chen, J.; Li, T.; Dai, Y. Effects of Lentivirus-Mediated RNA Interference of HIF-1α and PTEN on Oxygen-Glucose Deprivation Injury in Primary Cultured Rat Neurons. Nan Fang Yi Ke Da Xue Xue Bao J. South. Med. Univ. 2021, 41, 1795–1800. [Google Scholar] [CrossRef]
- Li, D.; Feng, J.; Wu, T.; Wang, Y.; Sun, Y.; Ren, J.; Liu, M. Long Intergenic Noncoding RNA HOTAIR Is Overexpressed and Regulates PTEN Methylation in Laryngeal Squamous Cell Carcinoma. Am. J. Pathol. 2013, 182, 64–70. [Google Scholar] [CrossRef]






Disclaimer/Publisher’s Note: The statements, opinions and data contained in all publications are solely those of the individual author(s) and contributor(s) and not of MDPI and/or the editor(s). MDPI and/or the editor(s) disclaim responsibility for any injury to people or property resulting from any ideas, methods, instructions or products referred to in the content. |
© 2024 by the authors. Licensee MDPI, Basel, Switzerland. This article is an open access article distributed under the terms and conditions of the Creative Commons Attribution (CC BY) license (https://creativecommons.org/licenses/by/4.0/).
Share and Cite
Trujano-Camacho, S.; Cantú-de León, D.; Pérez-Yepez, E.; Contreras-Romero, C.; Coronel-Hernandez, J.; Millan-Catalan, O.; Rodríguez-Dorantes, M.; López-Camarillo, C.; Gutiérrez-Ruiz, C.; Jacobo-Herrera, N.; et al. HOTAIR Promotes the Hyperactivation of PI3K/Akt and Wnt/β-Catenin Signaling Pathways via PTEN Hypermethylation in Cervical Cancer. Cells 2024, 13, 1484. https://doi.org/10.3390/cells13171484
Trujano-Camacho S, Cantú-de León D, Pérez-Yepez E, Contreras-Romero C, Coronel-Hernandez J, Millan-Catalan O, Rodríguez-Dorantes M, López-Camarillo C, Gutiérrez-Ruiz C, Jacobo-Herrera N, et al. HOTAIR Promotes the Hyperactivation of PI3K/Akt and Wnt/β-Catenin Signaling Pathways via PTEN Hypermethylation in Cervical Cancer. Cells. 2024; 13(17):1484. https://doi.org/10.3390/cells13171484
Chicago/Turabian StyleTrujano-Camacho, Samuel, David Cantú-de León, Eloy Pérez-Yepez, Carlos Contreras-Romero, Jossimar Coronel-Hernandez, Oliver Millan-Catalan, Mauricio Rodríguez-Dorantes, Cesar López-Camarillo, Concepción Gutiérrez-Ruiz, Nadia Jacobo-Herrera, and et al. 2024. "HOTAIR Promotes the Hyperactivation of PI3K/Akt and Wnt/β-Catenin Signaling Pathways via PTEN Hypermethylation in Cervical Cancer" Cells 13, no. 17: 1484. https://doi.org/10.3390/cells13171484
APA StyleTrujano-Camacho, S., Cantú-de León, D., Pérez-Yepez, E., Contreras-Romero, C., Coronel-Hernandez, J., Millan-Catalan, O., Rodríguez-Dorantes, M., López-Camarillo, C., Gutiérrez-Ruiz, C., Jacobo-Herrera, N., & Pérez-Plasencia, C. (2024). HOTAIR Promotes the Hyperactivation of PI3K/Akt and Wnt/β-Catenin Signaling Pathways via PTEN Hypermethylation in Cervical Cancer. Cells, 13(17), 1484. https://doi.org/10.3390/cells13171484

