A Peripheral Blood Signature of Increased Th1 and Myeloid Cells Combined with Serum Inflammatory Mediators Is Associated with Response to Abatacept in Rheumatoid Arthritis Patients
Abstract
:1. Introduction
2. Materials and Methods
2.1. Study Approval
2.2. Human Subjects
2.3. Peripheral Blood Mononuclear Cell Isolation
2.4. Antibodies
2.5. Flow Cytometry
2.6. Cellular Cytokine Expression Assays
2.7. Sample Preparation and Proteomics Analysis
2.8. Statistics
3. Results
3.1. Patients’ Characteristics at Baseline and the Effect of Treatment
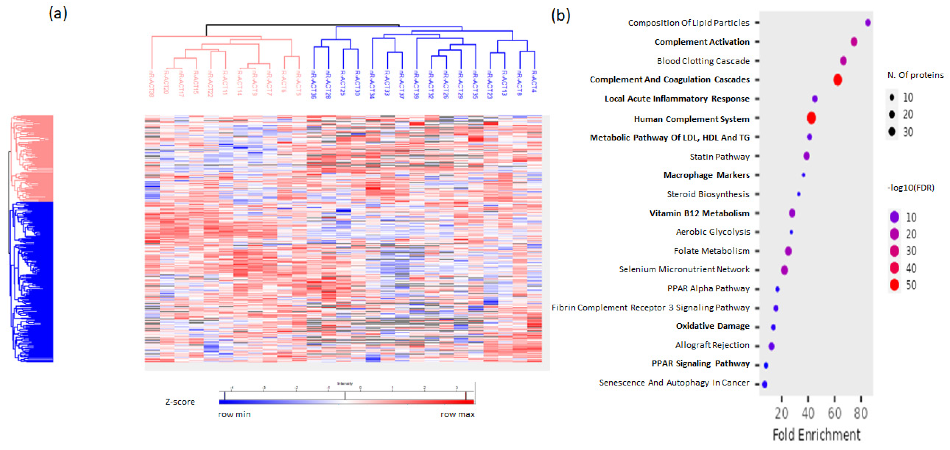
3.2. High Disease Activity of RA Is Reflected in Serum Proteome Levels
3.3. CTLA4-Ig Decreases the Proportion of CD4+ T Cells in RA Patients
3.4. Disease Activity Is Positively Correlated with the Proportion of CD4+ T-Cell Subsets
3.5. Increased Baseline Proportion of Th1 Cells Is Associated with the Response to Abatacept Therapy
3.6. Baseline Myeloid Cells Are Elevated in Responders
3.7. Inflammatory Mediators Are Present in the Serum of Responders before Therapy Initiation
3.8. A Composite Cellular and Proteomic Index Predicts the Response to Abatacept
4. Discussion
Supplementary Materials
Author Contributions
Funding
Institutional Review Board Statement
Informed Consent Statement
Data Availability Statement
Acknowledgments
Conflicts of Interest
List of Abbreviations
| ADIPOQ | Adiponectin |
| Anti-CCP | Anti-cyclic citrullinated peptide |
| APOC3 | Apolipoprotein C-III |
| bDMARDs | Biologic disease-modifying anti-rheumatic drugs |
| BTD | Biotinidase |
| CD | Cluster of differentiation |
| CFP | Complement factor properdin |
| CRP | C-reactive protein |
| CSF1R | Macrophage colony-stimulating factor 1 receptor |
| CTBS | Di-N-Acetyl Chitobiase |
| CTLA4 | Cytotoxic T lymphocyte antigen 4 |
| DAS28-ESR | Disease activity score using 28 joints- Erythrocyte sedimentation rate |
| DCs | Dendritic cells |
| GC | Vitamin D-binding protein |
| IGH | Immunoglobulin heavy chain |
| IGHD | Immunoglobulin heavy constant delta |
| IGHV2-70D | Immunoglobulin heavy variable 2-70D |
| IR | Insulin resistance |
| MDSCs | Myeloid derived suppressor cells |
| MTX | Methotrexate |
| PB | Peripheral blood |
| RA | Rheumatoid arthritis |
| R.F. | Rheumatoid factor |
| SLE | Systemic lupus erythematosus |
| TCR | T cell receptor |
| Th | T helper |
| TNXB | Tenascin-X |
| VAS | Visual analogue scale |
References
- McInnes, I.B.; Schett, G. The Pathogenesis of Rheumatoid Arthritis. N. Engl. J. Med. 2011, 365, 2205–2219. [Google Scholar] [CrossRef]
- Wolfe, F.; Mitchell, D.M.; Sibley, J.T.; Fries, J.F.; Bloch, D.A.; Williams, C.A.; Spitz, P.W.; Haga, M.; Kleinheksel, S.M.; Cathey, M.A. The Mortality of Rheumatoid Arthritis. Arthritis Rheum. 1994, 37, 481–494. [Google Scholar] [CrossRef] [PubMed]
- McInnes, I.B.; Schett, G. Pathogenetic Insights from the Treatment of Rheumatoid Arthritis. Lancet 2017, 389, 2328–2337. [Google Scholar] [CrossRef] [PubMed]
- Namekawa, T.; Wagner, U.G.; Goronzy, J.J.; Weyand, C.M. Functional Subsets of CD4 T Cells in Rheumatoid Synovitis. Arthritis Rheum. 1998, 41, 2108–2116. [Google Scholar] [CrossRef] [PubMed]
- Gizinski, A.M.; Fox, D.A. T Cell Subsets and Their Role in the Pathogenesis of Rheumatic Disease. Curr. Opin. Rheumatol. 2014, 26, 204–210. [Google Scholar] [CrossRef] [PubMed]
- Behrens, F.; Himsel, A.; Rehart, S.; Stanczyk, J.; Beutel, B.; Zimmermann, S.Y.; Koehl, U.; Moller, B.; Gay, S.; Kaltwasser, J.P.; et al. Imbalance in Distribution of Functional Autologous Regulatory T Cells in Rheumatoid Arthritis. Ann. Rheum. Dis. 2007, 66, 1151–1156. [Google Scholar] [CrossRef] [PubMed]
- Carreno, B.M.; Collins, M. The B7 Family of Ligands and Its Receptors: New Pathways for Costimulation and Inhibition of Immune Responses. Annu. Rev. Immunol. 2002, 20, 29–53. [Google Scholar] [CrossRef]
- Walunas, T.L.; Bakker, C.Y.; Bluestone, J.A. CTLA-4 Ligation Blocks CD28-Dependent T Cell Activation. J. Exp. Med. 1996, 183, 2541–2550. [Google Scholar] [CrossRef]
- Tivol, E.A.; Borriello, F.; Schweitzer, A.N.; Lynch, W.P.; Bluestone, J.A.; Sharpe, A.H. Loss of CTLA-4 Leads to Massive Lymphoproliferation and Fatal Multiorgan Tissue Destruction, Revealing a Critical Negative Regulatory Role of CTLA-4. Immunity 1995, 3, 541–547. [Google Scholar] [CrossRef]
- Linsley, P.S.; Brady, W.; Urnes, M.; Grosmaire, L.S.; Damle, N.K.; Ledbetter, J.A. CTLA-4 Is a Second Receptor for the B Cell Activation Antigen B7. J. Exp. Med. 1991, 174, 561–569. [Google Scholar] [CrossRef]
- Wing, K.; Onishi, Y.; Prieto-Martin, P.; Yamaguchi, T.; Miyara, M.; Fehervari, Z.; Nomura, T.; Sakaguchi, S. CTLA-4 Control over Foxp3 + Regulatory T Cell Function. Science 2008, 322, 271–275. [Google Scholar] [CrossRef] [PubMed]
- Walunas, T.L.; Bluestone, J.A. CTLA-4 Regulates Tolerance Induction and T Cell Differentiation in Vivo. J. Immunol. 1998, 160, 3855–3860. [Google Scholar] [CrossRef] [PubMed]
- Ozen, G.; Pedro, S.; Schumacher, R.; Simon, T.A.; Michaud, K. Safety of Abatacept Compared with Other Biologic and Conventional Synthetic Disease-Modifying Antirheumatic Drugs in Patients with Rheumatoid Arthritis: Data from an Observational Study. Arthritis Res. Ther. 2019, 21, 141. [Google Scholar] [CrossRef] [PubMed]
- Bathon, J.; Robles, M.; Ximenes, A.C.; Nayiager, S.; Wollenhaupt, J.; Durez, P.; Gomez-Reino, J.; Grassi, W.; Haraoui, B.; Shergy, W.; et al. Sustained Disease Remission and Inhibition of Radiographic Progression in Methotrexate-Naive Patients with Rheumatoid Arthritis and Poor Prognostic Factors Treated with Abatacept: 2-Year Outcomes. Ann. Rheum. Dis. 2011, 70, 1949–1956. [Google Scholar] [CrossRef]
- Smolen, J.S.; Landewé, R.B.M.; Bijlsma, J.W.J.; Burmester, G.R.; Dougados, M.; Kerschbaumer, A.; McInnes, I.B.; Sepriano, A.; van Vollenhoven, R.F.; de Wit, M.; et al. EULAR Recommendations for the Management of Rheumatoid Arthritis with Synthetic and Biological Disease-Modifying Antirheumatic Drugs: 2019 Update. Ann. Rheum. Dis. 2020, 79, 685–699. [Google Scholar] [CrossRef]
- Flouri, I.; Markatseli, T.E.; Voulgari, P.V.; Boki, K.A.; Papadopoulos, I.; Settas, L.; Zisopoulos, D.; Skopouli, F.N.; Iliopoulos, A.; Bertsias, G.K.; et al. Comparative Effectiveness and Survival of Infliximab, Adalimumab, and Etanercept for Rheumatoid Arthritis Patients in the Hellenic Registry of Biologics: Low Rates of Remission and 5-Year Drug Survival. Semin. Arthritis Rheum. 2014, 43, 447–457. [Google Scholar] [CrossRef]
- Hetland, M.L.; Christensen, I.J.; Tarp, U.; Dreyer, L.; Hansen, A.; Hansen, I.T.; Kollerup, G.; Linde, L.; Lindegaard, H.M.; Poulsen, U.E.; et al. Direct Comparison of Treatment Responses, Remission Rates, and Drug Adherence in Patients with Rheumatoid Arthritis Treated with Adalimumab, Etanercept, or Infliximab: Results from Eight Years of Surveillance of Clinical Practice in the Nationwide Danish DANBIO Registry. Arthritis Rheum. 2010, 62, 22–32. [Google Scholar] [CrossRef]
- Mulhearn, B.; Barton, A.; Viatte, S. Using the Immunophenotype to Predict Response to Biologic Drugs in Rheumatoid Arthritis. J. Pers. Med. 2019, 9, 46. [Google Scholar] [CrossRef]
- Arnett, F.C.; Edworthy, S.M.; Bloch, D.A.; Mcshane, D.J.; Fries, J.F.; Cooper, N.S.; Healey, L.A.; Kaplan, S.R.; Liang, M.H.; Luthra, H.S.; et al. The American Rheumatism Association 1987 Revised Criteria for the Classification of Rheumatoid Arthritis. Arthritis Rheum. 1988, 31, 315–324. [Google Scholar] [CrossRef]
- Wiśniewski, J.R. Filter-Aided Sample Preparation for Proteome Analysis. In Microbial Proteomics. Methods in Molecular Biology; Humana Press: New York, NY, USA, 2018; pp. 3–10. [Google Scholar] [CrossRef]
- Perez-Riverol, Y.; Bai, J.; Bandla, C.; García-Seisdedos, D.; Hewapathirana, S.; Kamatchinathan, S.; Kundu, D.J.; Prakash, A.; Frericks-Zipper, A.; Eisenacher, M.; et al. The PRIDE Database Resources in 2022: A Hub for Mass Spectrometry-Based Proteomics Evidences. Nucleic Acids Res. 2022, 50, D543–D552. [Google Scholar] [CrossRef]
- Jiao, M.; Ren, F.; Zhou, L.; Zhang, X.; Zhang, L.; Wen, T.; Wei, L.; Wang, X.; Shi, H.; Bai, L.; et al. Peroxisome Proliferator-Activated Receptor α Activation Attenuates the Inflammatory Response to Protect the Liver from Acute Failure by Promoting the Autophagy Pathway. Cell Death Dis. 2014, 5, e1397. [Google Scholar] [CrossRef]
- Xie, S.; Chen, M.; Yan, B.; He, X.; Chen, X.; Li, D. Identification of a Role for the PI3K/AKT/MTOR Signaling Pathway in Innate Immune Cells. PLoS ONE 2014, 9, e94496. [Google Scholar] [CrossRef]
- Katagiri, K.; Hattori, M.; Minato, N.; Irie, S.; Takatsu, K.; Kinashi, T. Rap1 Is a Potent Activation Signal for Leukocyte Function-Associated Antigen 1 Distinct from Protein Kinase C and Phosphatidylinositol-3-OH Kinase. Mol. Cell. Biol. 2000, 20, 1956–1969. [Google Scholar] [CrossRef]
- Dolhain, R.J.E.M.; van der Heiden, A.N.; ter Haar, N.T.; Breedveld, F.C.; Miltenburg, A.M.M. Shift toward T Lymphocytes with a T Helper 1 Cytokine-Secretion Profile in the Joints of Patients with Rheumatoid Arthritis. Arthritis Rheum. 1996, 39, 1961–1969. [Google Scholar] [CrossRef] [PubMed]
- Berner, B.; Akça, D.; Jung, T.; Muller, G.A.; Reuss-Borst, M.A. Analysis of Th1 and Th2 Cytokines Expressing CD4+ and CD8+ T Cells in Rheumatoid Arthritis by Flow Cytometry. J. Rheumatol. 2000, 27, 1128–1135. [Google Scholar] [PubMed]
- Lewis, M.J.; Barnes, M.R.; Blighe, K.; Goldmann, K.; Rana, S.; Hackney, J.A.; Ramamoorthi, N.; John, C.R.; Watson, D.S.; Kummerfeld, S.K.; et al. Molecular Portraits of Early Rheumatoid Arthritis Identify Clinical and Treatment Response Phenotypes. Cell Rep. 2019, 28, 2455–2470.e5. [Google Scholar] [CrossRef] [PubMed]
- Lubberts, E.; Koenders, M.I.; van den Berg, W.B. The Role of T-Cell Interleukin-17 in Conducting Destructive Arthritis: Lessons from Animal Models. Arthritis Res. Ther. 2005, 7, 29. [Google Scholar] [CrossRef] [PubMed]
- Murphy, C.A.; Langrish, C.L.; Chen, Y.; Blumenschein, W.; McClanahan, T.; Kastelein, R.A.; Sedgwick, J.D.; Cua, D.J. Divergent Pro- and Antiinflammatory Roles for IL-23 and IL-12 in Joint Autoimmune Inflammation. J. Exp. Med. 2003, 198, 1951–1957. [Google Scholar] [CrossRef] [PubMed]
- Ziolkowska, M.; Koc, A.; Luszczykiewicz, G.; Ksiezopolska-Pietrzak, K.; Klimczak, E.; Chwalinska-Sadowska, H.; Maslinski, W. High Levels of IL-17 in Rheumatoid Arthritis Patients: IL-15 Triggers In Vitro IL-17 Production Via Cyclosporin A-Sensitive Mechanism. J. Immunol. 2000, 164, 2832–2838. [Google Scholar] [CrossRef] [PubMed]
- Yokoyama-Kokuryo, W.; Yamazaki, H.; Takeuchi, T.; Amano, K.; Kikuchi, J.; Kondo, T.; Nakamura, S.; Sakai, R.; Hirano, F.; Nanki, T.; et al. Identification of Molecules Associated with Response to Abatacept in Patients with Rheumatoid Arthritis. Arthritis Res. Ther. 2020, 22, 46. [Google Scholar] [CrossRef]
- Inamo, J.; Kaneko, Y.; Kikuchi, J.; Takeuchi, T. High Serum IgA and Activated Th17 and Treg Predict the Efficacy of Abatacept in Patients with Early, Seropositive Rheumatoid Arthritis. Clin. Rheumatol. 2021, 40, 3615–3626. [Google Scholar] [CrossRef] [PubMed]
- SCARSI, M.; ZIGLIOLI, T.; AIRÒ, P. Decreased Circulating CD28-Negative T Cells in Patients with Rheumatoid Arthritis Treated with Abatacept Are Correlated with Clinical Response. J. Rheumatol. 2010, 37, 911–916. [Google Scholar] [CrossRef] [PubMed]
- Navashenaq, J.G.; Shabgah, A.G.; Hedayati-Moghadam, M.; Ariaee, N.; Mohammadi, H.; Hemmatzadeh, M.; Azhdari, S.; Jamialahmadi, T.; Sathyapalan, T.; Sahebkar, A. The Role of Myeloid-Derived Suppressor Cells in Rheumatoid Arthritis: An Update. Life Sci. 2021, 269, 119083. [Google Scholar] [CrossRef] [PubMed]
- Zhang, H.; Wang, S.; Huang, Y.; Wang, H.; Zhao, J.; Gaskin, F.; Yang, N.; Fu, S.M. Myeloid-Derived Suppressor Cells Are Proinflammatory and Regulate Collagen-Induced Arthritis through Manipulating Th17 Cell Differentiation. Clin. Immunol. 2015, 157, 175–186. [Google Scholar] [CrossRef]
- Zhang, H.; Huang, Y.; Wang, S.; Fu, R.; Guo, C.; Wang, H.; Zhao, J.; Gaskin, F.; Chen, J.; Yang, N.; et al. Myeloid-Derived Suppressor Cells Contribute to Bone Erosion in Collagen-Induced Arthritis by Differentiating to Osteoclasts. J. Autoimmun. 2015, 65, 82–89. [Google Scholar] [CrossRef]
- Guo, C.; Hu, F.; Yi, H.; Feng, Z.; Li, C.; Shi, L.; Li, Y.; Liu, H.; Yu, X.; Wang, H.; et al. Myeloid-Derived Suppressor Cells Have a Proinflammatory Role in the Pathogenesis of Autoimmune Arthritis. Ann. Rheum. Dis. 2016, 75, 278–285. [Google Scholar] [CrossRef]
- Fujii, W.; Ashihara, E.; Hirai, H.; Nagahara, H.; Kajitani, N.; Fujioka, K.; Murakami, K.; Seno, T.; Yamamoto, A.; Ishino, H.; et al. Myeloid-Derived Suppressor Cells Play Crucial Roles in the Regulation of Mouse Collagen-Induced Arthritis. J. Immunol. 2013, 191, 1073–1081. [Google Scholar] [CrossRef]
- Park, M.-J.; Lee, S.-H.; Kim, E.-K.; Lee, E.-J.; Baek, J.-A.; Park, S.-H.; Kwok, S.-K.; Cho, M.-L. Interleukin-10 Produced by Myeloid-Derived Suppressor Cells Is Critical for the Induction of Tregs and Attenuation of Rheumatoid Inflammation in Mice. Sci. Rep. 2018, 8, 3753. [Google Scholar] [CrossRef]
- Walter, G.J.; Evans, H.G.; Menon, B.; Gullick, N.J.; Kirkham, B.W.; Cope, A.P.; Geissmann, F.; Taams, L.S. Interaction with Activated Monocytes Enhances Cytokine Expression and Suppressive Activity of Human CD4+CD45ro+CD25+CD127 low Regulatory T Cells. Arthritis Rheum. 2013, 65, 627–638. [Google Scholar] [CrossRef]
- Li, M.; Zhu, D.; Wang, T.; Xia, X.; Tian, J.; Wang, S. Roles of Myeloid-Derived Suppressor Cell Subpopulations in Autoimmune Arthritis. Front. Immunol. 2018, 9, 2849. [Google Scholar] [CrossRef]
- Zhu, J.; Chen, S.; Wu, L.; Wang, R.; Zheng, S.; Zhao, D.; Wang, X.; Li, J. The Expansion of Myeloid-Derived Suppressor Cells Is Associated with Joint Inflammation in Rheumatic Patients with Arthritis. Biomed. Res. Int. 2018, 2018, 5474828. [Google Scholar] [CrossRef] [PubMed]
- Kurkó, J.; Vida, A.; Glant, T.T.; Scanzello, C.R.; Katz, R.S.; Nair, A.; Szekanecz, Z.; Mikecz, K. Identification of Myeloid-Derived Suppressor Cells in the Synovial Fluid of Patients with Rheumatoid Arthritis: A Pilot Study. BMC Musculoskelet. Disord. 2014, 15, 281. [Google Scholar] [CrossRef] [PubMed]
- Prevosto, C.; Goodall, J.C.; Hill Gaston, J.S. Cytokine Secretion by Pathogen Recognition Receptor-Stimulated Dendritic Cells in Rheumatoid Arthritis and Ankylosing Spondylitis. J. Rheumatol. 2012, 39, 1918–1928. [Google Scholar] [CrossRef]
- Lebre, M.C.; Jongbloed, S.L.; Tas, S.W.; Smeets, T.J.M.; McInnes, I.B.; Tak, P.P. Rheumatoid Arthritis Synovium Contains Two Subsets of CD83−DC-LAMP− Dendritic Cells with Distinct Cytokine Profiles. Am. J. Pathol. 2008, 172, 940–950. [Google Scholar] [CrossRef] [PubMed]
- Moret, F.M.; Hack, C.E.; van der Wurff-Jacobs, K.M.; de Jager, W.; Radstake, T.R.; Lafeber, F.P.; van Roon, J.A. Intra-Articular CD1c-Expressing Myeloid Dendritic Cells from Rheumatoid Arthritis Patients Express a Unique Set of T Cell-Attracting Chemokines and Spontaneously Induce Th1, Th17 and Th2 Cell Activity. Arthritis Res. Ther. 2013, 15, R155. [Google Scholar] [CrossRef]
- Benham, H.; Nel, H.J.; Law, S.C.; Mehdi, A.M.; Street, S.; Ramnoruth, N.; Pahau, H.; Lee, B.T.; Ng, J.G.; Brunck, M.E.; et al. Citrullinated Peptide Dendritic Cell Immunotherapy in HLA Risk Genotype–Positive Rheumatoid Arthritis Patients. Sci. Transl. Med. 2015, 7, 290ra87. [Google Scholar] [CrossRef]
- Bell, G.M.; Anderson, A.E.; Diboll, J.; Reece, R.; Eltherington, O.; Harry, R.A.; Fouweather, T.; MacDonald, C.; Chadwick, T.; McColl, E.; et al. Autologous Tolerogenic Dendritic Cells for Rheumatoid and Inflammatory Arthritis. Ann. Rheum. Dis. 2017, 76, 227–234. [Google Scholar] [CrossRef]
- Qureshi, O.S.; Zheng, Y.; Nakamura, K.; Attridge, K.; Manzotti, C.; Schmidt, E.M.; Baker, J.; Jeffery, L.E.; Kaur, S.; Briggs, Z.; et al. Trans-Endocytosis of CD80 and CD86: A Molecular Basis for the Cell-Extrinsic Function of CTLA-4. Science 2011, 332, 600–603. [Google Scholar] [CrossRef]
- Grohmann, U.; Orabona, C.; Fallarino, F.; Vacca, C.; Calcinaro, F.; Falorni, A.; Candeloro, P.; Belladonna, M.L.; Bianchi, R.; Fioretti, M.C.; et al. CTLA-4–Ig Regulates Tryptophan Catabolism in Vivo. Nat. Immunol. 2002, 3, 1097–1101. [Google Scholar] [CrossRef]
- Garcia, S.; Hartkamp, L.M.; Malvar-Fernandez, B.; van Es, I.E.; Lin, H.; Wong, J.; Long, L.; Zanghi, J.A.; Rankin, A.L.; Masteller, E.L.; et al. Colony-Stimulating Factor (CSF) 1 Receptor Blockade Reduces Inflammation in Human and Murine Models of Rheumatoid Arthritis. Arthritis Res. Ther. 2016, 18, 75. [Google Scholar] [CrossRef] [PubMed]
- Hu, X.; Tang, J.; Hu, X.; Bao, P.; Pan, J.; Ou, Y.; Deng, W.; Liang, Y. Imatinib Inhibits CSF1R That Stimulates Proliferation of Rheumatoid Arthritis Fibroblast-like Synoviocytes. Clin. Exp. Immunol. 2019, 195, 237–250. [Google Scholar] [CrossRef] [PubMed]
- Szumilas, K.; Szumilas, P.; Słuczanowska-Głąbowska, S.; Zgutka, K.; Pawlik, A. Role of Adiponectin in the Pathogenesis of Rheumatoid Arthritis. Int. J. Mol. Sci. 2020, 21, 8265. [Google Scholar] [CrossRef]
- Lee, Y.H.; Bae, S. Circulating Adiponectin and Visfatin Levels in Rheumatoid Arthritis and Their Correlation with Disease Activity: A Meta-analysis. Int. J. Rheum. Dis. 2018, 21, 664–672. [Google Scholar] [CrossRef]
- Li, T.F.; Warris, V.; Ma, J.; Lassus, J.; Yoshida, T.; Santavirta, S.; Virtanen, I.; Konttinen, Y.T. Distribution of Tenascin-X in Different Synovial Samples and Synovial Membrane-like Interface Tissue from Aseptic Loosening of Total Hip Replacement. Rheumatol. Int. 2000, 19, 177–183. [Google Scholar] [CrossRef] [PubMed]
- Yanagida, M.; Kawasaki, M.; Fujishiro, M.; Miura, M.; Ikeda, K.; Nozawa, K.; Kaneko, H.; Morimoto, S.; Takasaki, Y.; Ogawa, H.; et al. Serum Proteome Analysis in Patients with Rheumatoid Arthritis Receiving Therapy with Tocilizumab: An Anti-Interleukin-6 Receptor Antibody. Biomed. Res. Int. 2013, 2013, 607137. [Google Scholar] [CrossRef]
- Martín-González, C.; Martín-Folgueras, T.; Quevedo-Abeledo, J.C.; de Vera-González, A.; González-Delgado, A.; de Armas-Rillo, L.; González-Gay, M.Á.; Ferraz-Amaro, I. Apolipoprotein C-III Is Linked to the Insulin Resistance and Beta-Cell Dysfunction That Are Present in Rheumatoid Arthritis. Arthritis Res. Ther. 2022, 24, 126. [Google Scholar] [CrossRef] [PubMed]
- Hardt, U.; Corcoran, M.M.; Narang, S.; Malmström, V.; Padyukov, L.; Karlsson Hedestam, G.B. Analysis of IGH Allele Content in a Sample Group of Rheumatoid Arthritis Patients Demonstrates Unrevealed Population Heterogeneity. Front. Immunol. 2023, 14, 1073414. [Google Scholar] [CrossRef]
- Zhang, Y.; Lee, T.-Y. Revealing the Immune Heterogeneity between Systemic Lupus Erythematosus and Rheumatoid Arthritis Based on Multi-Omics Data Analysis. Int. J. Mol. Sci. 2022, 23, 5166. [Google Scholar] [CrossRef]
- Kimura, Y.; Zhou, L.; Miwa, T.; Song, W.-C. Genetic and Therapeutic Targeting of Properdin in Mice Prevents Complement-Mediated Tissue Injury. J. Clin. Investig. 2010, 120, 3545–3554. [Google Scholar] [CrossRef]
- Maeda, S.; Osaga, S.; Maeda, T.; Takeda, N.; Tamechika, S.; Naniwa, T.; Niimi, A. Circulating Th17.1 Cells as Candidate for the Prediction of Therapeutic Response to Abatacept in Patients with Rheumatoid Arthritis: An Exploratory Research. PLoS ONE 2019, 14, e0215192. [Google Scholar] [CrossRef]
- Kawashiri, S.; Endo, Y.; Nishino, A.; Okamoto, M.; Tsuji, S.; Takatani, A.; Shimizu, T.; Sumiyoshi, R.; Koga, T.; Iwamoto, N.; et al. Association between Serum Bone Biomarker Levels and Therapeutic Response to Abatacept in Patients with Rheumatoid Arthritis (RA): A Multicenter, Prospective, and Observational RA Ultrasound Cohort Study in Japan. BMC Musculoskelet. Disord. 2021, 22, 506. [Google Scholar] [CrossRef] [PubMed]






| All | Responders | Non-Responders | |
|---|---|---|---|
| Patients (n) | 29 | 10 | 19 |
| Gender (% females) | 25 (86.2%) | 7 (70.0%) | 18 (94.7%) |
| Age, Median (min,max;IQR) | 64 (32,77;17) | 58 (32,71;20) | 67 (40,77;18) |
| Disease duration (months), Median (min,max;IQR) | 23 (3,240;45) | 32.5 (8,120;50) | 22 (3,240;40) |
| R.F. positive (%) | 8 (27.6%) | 2 (20.0%) | 6 (31.6%) |
| Anti-CCP positive (%) | 15 (51.7%) | 5 (50.0%) | 10 (52.6%) |
| Methotrexate (%) | 26 (89.65%) | 9 (90%) | 17 (89.47%) |
| Steroids (%) | 10 (34.48%) | 4 (40%) | 6 (31.57%) |
| Disease characteristics before abatacept therapy (baseline) | |||
| ESR, Median (min,max;IQR) | 26 (4,77;34) | 25.5 (4,69;34) | 27 (4,77;40) |
| CRP, Median (min,max;IQR) | 0.33 (0.24,6.03;0.53) | 0,52 (0.31,3.61;0.70) | 0.33 (0.24,6.03;0.53) |
| Swollen 28, Median (min,max;IQR) | 6 (2,18;5) | 9 (3,15;5) | 6 (2,18;4) |
| Tender 28, Median (min,max;IQR) | 7 (0,23;6) | 9 (2,23;8) | 6 (0,20;6) |
| VAS global, Median (min,max;IQR) | 70 (40,100;20) | 70 (40,100;60) | 60 (40,100;20) |
| DAS28-ESR, Median (min,max;IQR) | 5.48 (3.42,6.85;1.90) | 5.91 (3.42,6.79;1.89) | 4.63 (3.94,6.85;1.89) |
| Disease characteristics after abatacept therapy (6 months) | |||
| ESR, Median (min,max;IQR) | 28 (6,68,21) | 24.5 (8,68;22) | 31 (6,59;18) |
| CRP, Median (min,max;IQR) | 0.36 (0.10,3.01;0.27) | 0.36 (0.10,1.45;0.18) | 0.36 (0.30,3.01;0.30) |
| Swollen 28, Median (min,max;IQR) | 4 (0,17;6) | 1.5 (0,2;2) | 6 (3,17;8) |
| Tender 28, Median (min,max;IQR) | 2 (0,27;6) | 1 (0,4;2) | 3 (0,27;9) |
| VAS global, Median (min,max;IQR) | 30 (0,100;35) | 30 (0,60;23) | 40 (10,100;50) |
| DAS28-ESR, Median (min,max;IQR) | 4.20 (2.22,8.04;2.13) | 2.93 (2.22,4.61;1.80) | 4.67 (2.85,8.04;2.05) |
| ΔDAS28, Median (min,max;IQR) | 1.30 (−1.84,4.30;2.61) | 2.42 (0.16,4.30;2.48) | 0.48 (−1.84,3.44;2.76) |
| TH1 % | TH17 % | FoxP3 % | MDSCs % | DCs % | |
|---|---|---|---|---|---|
| Seropositive | Mean (SD) | Mean (SD) | Mean (SD) | Mean (SD) | Mean (SD) |
| No | 27.9 (13.4) | 2.32 (1.43) | 4.58 (4.40) | 0.25 (0.22) | 1.18 (1.19) |
| Yes | 18.8 (15.8) | 1.62 (1.08) | 3.05 (2.43) | 0.77 (0.20) | 2.07 (2.21) |
| p-value | 0.120 | 0.167 | 0.273 | 0.050 | 0.224 |
| ESR R (p-value) | −0.237 (0.233) | 0.028 (0.890) | −0.190 (0.343) | −0.143 (0.476) | −0.202 (0.321) |
| CRP R (p-value) | 0.083 (0.681) | −0.087 (0.271) | −0.125 (0.535) | 0.261 (0.188) | 0.081 (0.692) |
| Swollen 28 R (p-value) | 0.346 (0.077) | −0.220 (0.271) | −0.051 (0.799) | −0.151 (0.452) | −0.124 (0.547) |
| Tender 28 R (p-value) | 0.386 * (0.047) | 0.173 (0.389) | 0.440 * (0.022) | −0.348 (0.075) | −0.133 (0.518) |
| VAS global R (p-value) | −0.102 (0.614) | 0.097 (0.631) | 0.085 (0.674) | −0.274 (0.167) | −0.271 (0.180) |
| DAS28-ESR R (p-value) | 0.184 (0.359) | 0.195 (0.329) | 0.272 (0.169) | −0.363 (0.063) | −0.204 (0.317) |
| Protein Name | Log2 Difference Responders/Non-Responders | −Log (10) p-Value | Function |
|---|---|---|---|
| CSF1R (macrophage colony-stimulating factor 1 receptor) | 2.21997 | 1.4471 | Biological regulation; cell differentiation |
| GC (vitamin D-binding protein) | 2.19503 | 1.42407 | Lipid metabolic process |
| ADIPOQ (adiponectin) | 2.11482 | 1.35079 | Adiponectin-mediated signaling pathway |
| TNXB (tenascin-X) | 2.09943 | 1.33687 | Actin cytoskeleton organization |
| CTBS (chitobiase, Di-N-Acetyl-) | 2.93148 | 2.14787 | Amine metabolic process |
| APOC3 (apolipoprotein C-III) | −2.60697 | 1.81868 | Acylglycerol metabolic process |
| IGHV2-70D (immunoglobulin heavy variable 2-70D) | −2.20792 | 1.43596 | Immune response |
| IGHD (immunoglobulin heavy constant delta) | −2.11844 | 1.35407 | Immune response |
| BTD (biotinidase) | −2.02902 | 1.27382 | Metabolic process |
| CFP (complement factor properdin) | −2.01735 | 1.26348 | Activation of immune response |
Disclaimer/Publisher’s Note: The statements, opinions and data contained in all publications are solely those of the individual author(s) and contributor(s) and not of MDPI and/or the editor(s). MDPI and/or the editor(s) disclaim responsibility for any injury to people or property resulting from any ideas, methods, instructions or products referred to in the content. |
© 2023 by the authors. Licensee MDPI, Basel, Switzerland. This article is an open access article distributed under the terms and conditions of the Creative Commons Attribution (CC BY) license (https://creativecommons.org/licenses/by/4.0/).
Share and Cite
Goutakoli, P.; Papadaki, G.; Repa, A.; Avgoustidis, N.; Kalogiannaki, E.; Flouri, I.; Bertsias, A.; Zoidakis, J.; Samiotaki, M.; Bertsias, G.; et al. A Peripheral Blood Signature of Increased Th1 and Myeloid Cells Combined with Serum Inflammatory Mediators Is Associated with Response to Abatacept in Rheumatoid Arthritis Patients. Cells 2023, 12, 2808. https://doi.org/10.3390/cells12242808
Goutakoli P, Papadaki G, Repa A, Avgoustidis N, Kalogiannaki E, Flouri I, Bertsias A, Zoidakis J, Samiotaki M, Bertsias G, et al. A Peripheral Blood Signature of Increased Th1 and Myeloid Cells Combined with Serum Inflammatory Mediators Is Associated with Response to Abatacept in Rheumatoid Arthritis Patients. Cells. 2023; 12(24):2808. https://doi.org/10.3390/cells12242808
Chicago/Turabian StyleGoutakoli, Panagiota, Garyfalia Papadaki, Argyro Repa, Nestor Avgoustidis, Eleni Kalogiannaki, Irini Flouri, Antonios Bertsias, Jerome Zoidakis, Martina Samiotaki, George Bertsias, and et al. 2023. "A Peripheral Blood Signature of Increased Th1 and Myeloid Cells Combined with Serum Inflammatory Mediators Is Associated with Response to Abatacept in Rheumatoid Arthritis Patients" Cells 12, no. 24: 2808. https://doi.org/10.3390/cells12242808
APA StyleGoutakoli, P., Papadaki, G., Repa, A., Avgoustidis, N., Kalogiannaki, E., Flouri, I., Bertsias, A., Zoidakis, J., Samiotaki, M., Bertsias, G., Semitekolou, M., Verginis, P., & Sidiropoulos, P. (2023). A Peripheral Blood Signature of Increased Th1 and Myeloid Cells Combined with Serum Inflammatory Mediators Is Associated with Response to Abatacept in Rheumatoid Arthritis Patients. Cells, 12(24), 2808. https://doi.org/10.3390/cells12242808

