HDAC1-Mediated lncRNA Stimulatory Factor of Follicular Development to Inhibit the Apoptosis of Granulosa Cells and Regulate Sexual Maturity through miR-202-3p-COX1 Axis
Abstract
:1. Introduction
2. Materials and Methods
2.1. Samples and Chemical Treatment
2.2. Culture of GCs and Real-Time Quantitative PCR (qPCR)
2.3. RNA Sequencing (RNA-seq)
2.4. EdU Assay
2.5. Flow Cytometry and Caspase 3/7 Activity Assay
2.6. ELISA
2.7. Lentivirus Delivery and TUNEL Assay
2.8. Chromatin Immunoprecipitation (ChIP) and FISH Assay
2.9. Dual-Luciferase Reporter Gene Assay
2.10. Western Blot
2.11. Amplification and Coding Ability of SFFD
2.12. Statistical Analysis
3. Results
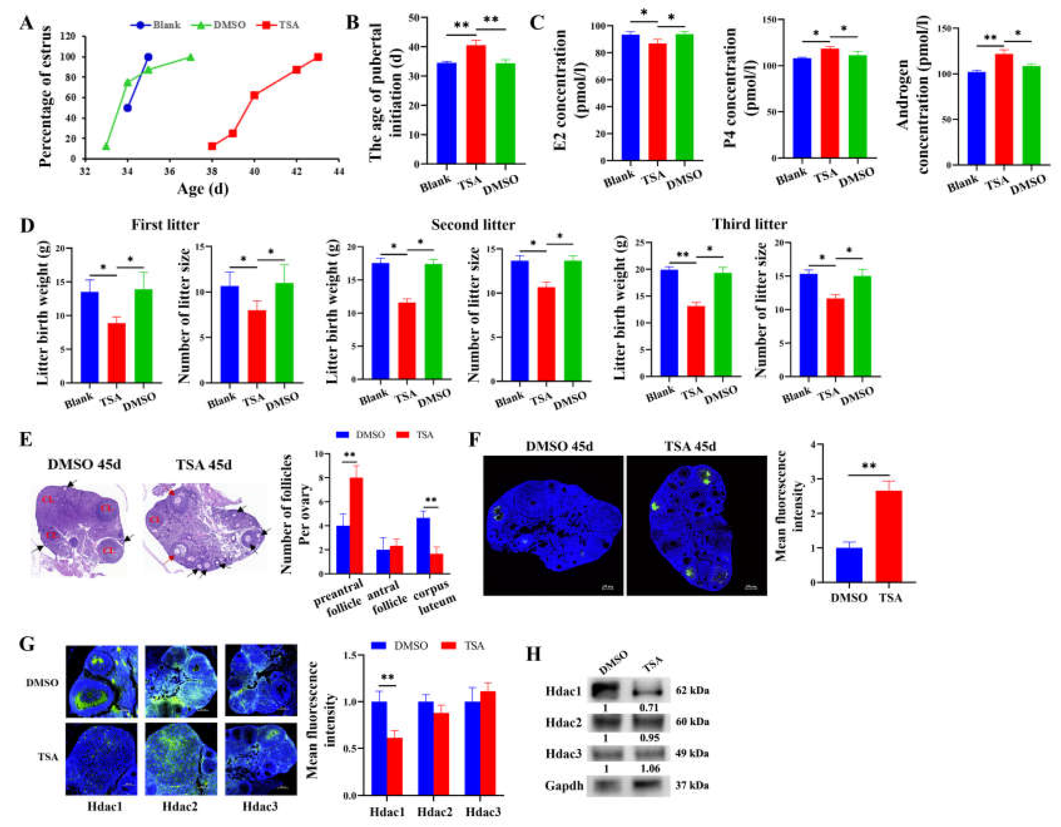
3.1. Hdac1 Is Required for Follicular Development and Sexual Maturity in Mice
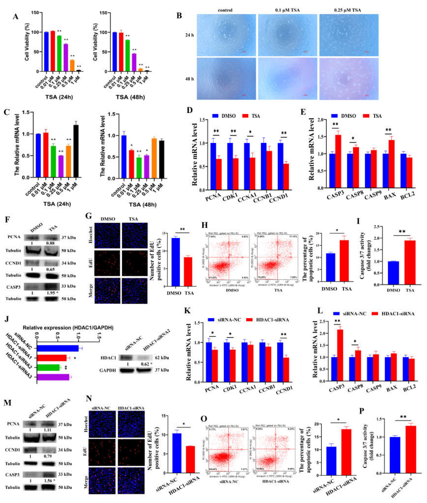
3.2. HDAC1 Downregulation Promotes the Expression of CASP3 to Induce the Apoptosis of Porcine GCs
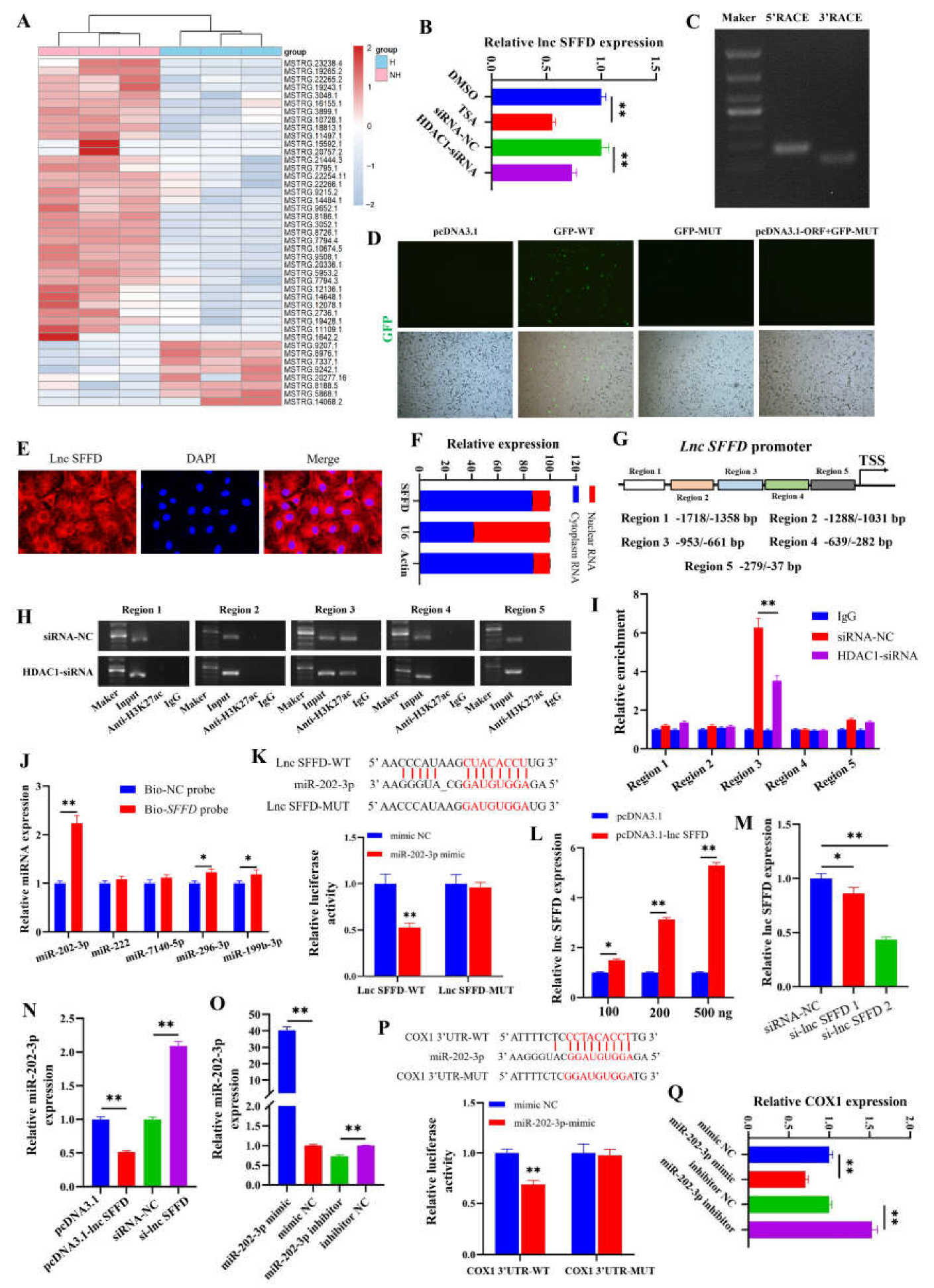
3.3. HDAC1-Mediated SFFD Targets COX1 by Sponging miR-202-3p
3.4. SFFD Acts as ceRNA by Targeting miR-202-3p/COX1 to Control the Apoptosis of Porcine GCs
3.5. MiR-202-3p Targeted COX1 to Regulate the Apoptosis of Porcine GCs
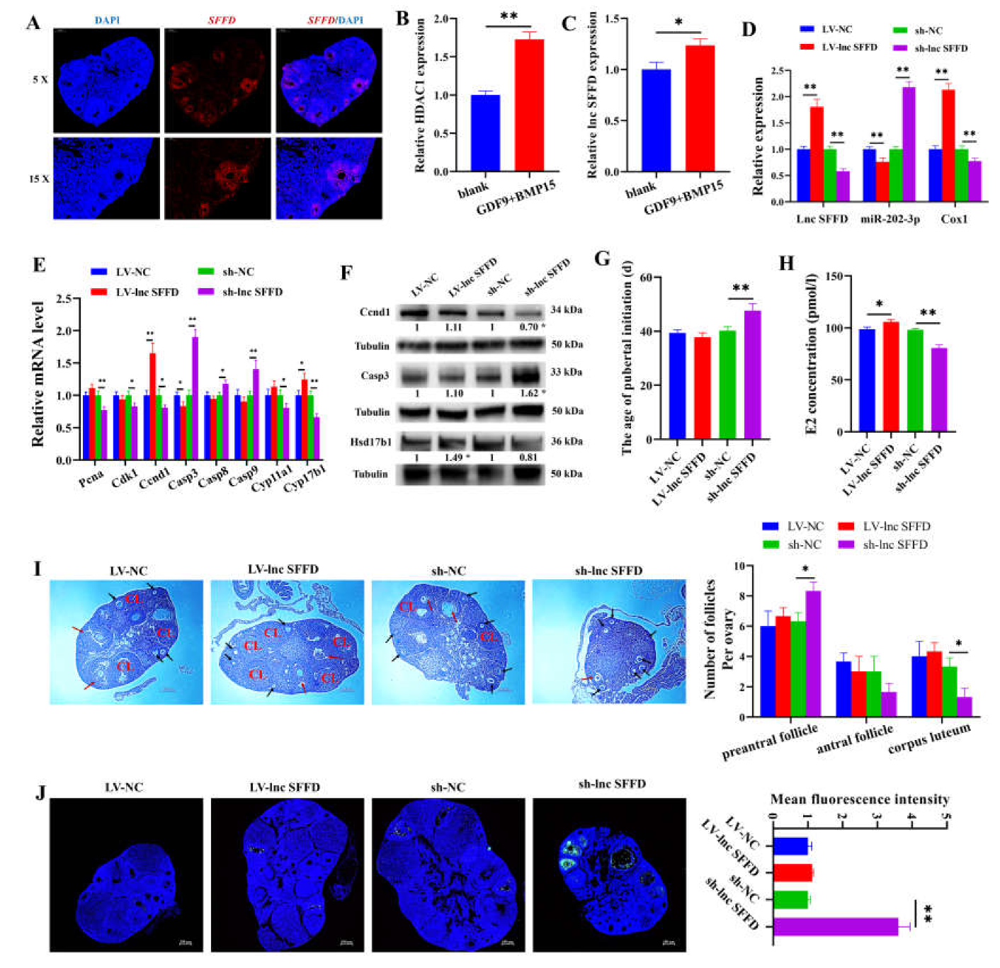
3.6. SFFD as ceRNA for miR-202-3p-Cox1 Accelerates Sexual Maturity in Mice
4. Discussion
5. Conclusions
Supplementary Materials
Author Contributions
Funding
Institutional Review Board Statement
Informed Consent Statement
Data Availability Statement
Conflicts of Interest
References
- Parent, A.S.; Teilmann, G.; Juul, A.; Skakkebaek, N.E.; Toppari, J.; Bourguignon, J.P. The timing of normal puberty and the age limits of sexual precocity: Variations around the world, secular trends, and changes after migration. Endocr. Rev. 2003, 24, 668–693. [Google Scholar] [CrossRef] [PubMed]
- Young, E.A.; Altemus, M. Puberty, ovarian steroids, and stress. Ann. N. Y. Acad. Sci. 2004, 1021, 124–133. [Google Scholar] [CrossRef]
- Witchel, S.F. Puberty and polycystic ovary syndrome. Mol. Cell. Endocrinol. 2006, 254–255, 146–153. [Google Scholar] [CrossRef] [PubMed]
- Monget, P.; Bobe, J.; Gougeon, A.; Fabre, S.; Monniaux, D.; Dalbies-Tran, R. The ovarian reserve in mammals: A functional and evolutionary perspective. Mol. Cell. Endocrinol. 2012, 356, 2–12. [Google Scholar] [CrossRef] [PubMed]
- Oktem, O.; Urman, B. Understanding follicle growth in vivo. Hum. Reprod. 2010, 25, 2944–2954. [Google Scholar] [CrossRef] [PubMed]
- Franks, S.; Stark, J.; Hardy, K. Follicle dynamics and anovulation in polycystic ovary syndrome. Hum. Reprod. Updat. 2008, 14, 367–378. [Google Scholar] [CrossRef]
- Webber, L.J.; Stubbs, S.; Stark, J.; Trew, G.H.; Margara, R.; Hardy, K.; Franks, S. Formation and early development of follicles in the polycystic ovary. Lancet 2003, 362, 1017–1021. [Google Scholar] [CrossRef]
- Madkour, A.; Bouarnoud, N.; Kaarouch, I.; Louanjli, N.; Saadani, B.; Assou, S.; Aboulmaouahib, S.; Sefrioui, O.; Amzazi, S.; Copin, H.; et al. Follicular fluid and supernatant from cultured cumulus-granulosa cells improve in vitro maturation in patients with polycystic ovarian syndrome. Fertil. Steril. 2018, 110, 710–719. [Google Scholar] [CrossRef]
- Palomba, S.; Daolio, J.; La Sala, G.B. Oocyte Competence in Women with Polycystic Ovary Syndrome. Trends Endocrinol. Metab. 2017, 28, 186–198. [Google Scholar] [CrossRef] [PubMed]
- Qiao, J.; Feng, H.L. Extra- and intra-ovarian factors in polycystic ovary syndrome: Impact on oocyte maturation and embryo developmental competence. Hum. Reprod. Updat. 2011, 17, 17–33. [Google Scholar] [CrossRef]
- Ibanez, L.; Dimartino-Nardi, J.; Potau, N.; Saenger, P. Premature adrenarche—Normal variant or forerunner of adult disease? Endocr. Rev. 2000, 21, 671–696. [Google Scholar] [CrossRef] [PubMed]
- Haberland, M.; Montgomery, R.L.; Olson, E.N. The many roles of histone deacetylases in development and physiology: Implications for disease and therapy. Nat. Rev. Genet. 2009, 10, 32–42. [Google Scholar] [CrossRef]
- Lomniczi, A.; Ojeda, S.R. The Emerging Role of Epigenetics in the Regulation of Female Puberty. Endocr. Dev. 2016, 29, 1–16. [Google Scholar]
- Lomniczi, A.; Loche, A.; Castellano, J.M.; Ronnekleiv, O.K.; Bosch, M.; Kaidar, G.; Knoll, J.G.; Wright, H.; Pfeifer, G.P.; Ojeda, S.R. Epigenetic control of female puberty. Nat. Neurosci. 2013, 16, 281–289. [Google Scholar] [CrossRef]
- Tomikawa, J.; Uenoyama, Y.; Ozawa, M.; Fukanuma, T.; Takase, K.; Goto, T.; Abe, H.; Ieda, N.; Minabe, S.; Deura, C.; et al. Epigenetic regulation of Kiss1 gene expression mediating estrogen-positive feedback action in the mouse brain. Proc. Natl. Acad. Sci. USA 2012, 109, E1294–E1301. [Google Scholar] [CrossRef]
- Lv, F.; Fan, G.; Wan, Y.; Chen, Y.; Ni, Y.; Huang, J.; Xu, D.; Zhang, W.; Wang, H. Intrauterine endogenous high glucocorticoids program ovarian dysfunction in female offspring secondary to prenatal caffeine exposure. Sci. Total. Environ. 2021, 789, 147691. [Google Scholar] [CrossRef]
- Wang, H.; Cai, H.; Wang, X.; Zhang, M.; Liu, B.; Chen, Z.; Yang, T.; Fang, J.; Zhang, Y.; Liu, W.; et al. HDAC3 maintains oocyte meiosis arrest by repressing amphiregulin expression before the LH surge. Nat. Commun. 2019, 10, 5719. [Google Scholar] [CrossRef] [PubMed]
- Roy, S.; Gandra, D.; Seger, C.; Biswas, A.; Kushnir, V.A.; Gleicher, N.; Kumar, T.R.; Sen, A. Oocyte-Derived Factors (GDF9 and BMP15) and FSH Regulate AMH Expression Via Modulation of H3K27AC in Granulosa Cells. Endocrinology 2018, 159, 3433–3445. [Google Scholar] [CrossRef] [PubMed]
- Zhou, X.; He, Y.; Li, N.; Bai, G.; Pan, X.; Zhang, Z.; Zhang, H.; Li, J.; Yuan, X. DNA methylation mediated RSPO2 to promote follicular development in mammals. Cell Death Dis. 2021, 12, 653. [Google Scholar] [CrossRef] [PubMed]
- Matsuda, F.; Inoue, N.; Manabe, N.; Ohkura, S. Follicular Growth and Atresia in Mammalian Ovaries: Regulation by Survival and Death of Granulosa Cells. J. Reprod. Dev. 2012, 58, 44–50. [Google Scholar] [CrossRef]
- Yeung, C.K.; Wang, G.; Yao, Y.; Liang, J.; Tenny Chung, C.Y.; Chuai, M.; Lee, K.K.; Yang, X. BRE modulates granulosa cell death to affect ovarian follicle development and atresia in the mouse. Cell Death Dis. 2017, 8, e2697. [Google Scholar] [CrossRef]
- Khristi, V.; Chakravarthi, V.P.; Singh, P.; Ghosh, S.; Pramanik, A.; Ratri, A.; Borosha, S.; Roby, K.F.; Wolfe, M.W.; Rumi, M.A.K. ESR2 regulates granulosa cell genes essential for follicle maturation and ovulation. Mol. Cell. Endocrinol. 2018, 474, 214–226. [Google Scholar] [CrossRef] [PubMed]
- Zhang, H.; Luo, Q.; Lu, X.; Yin, N.; Zhou, D.; Zhang, L.; Zhao, W.; Wang, D.; Du, P.; Hou, Y.; et al. Effects of hPMSCs on granulosa cell apoptosis and AMH expression and their role in the restoration of ovary function in premature ovarian failure mice. Stem Cell Res. Ther. 2018, 9, 20. [Google Scholar] [CrossRef]
- Gao, L.; Zhang, C.; Yu, S.; Liu, S.; Wang, G.; Lan, H.; Zheng, X.; Li, S. Glycine ameliorates MBP-induced meiotic abnormalities and apoptosis by regulating mitochondrial-endoplasmic reticulum interactions in porcine oocytes. Environ. Pollut. 2022, 309, 119756. [Google Scholar] [CrossRef] [PubMed]
- Navarro, V.M.; Fernandez-Fernandez, R.; Castellano, J.M.; Roa, J.; Mayen, A.; Barreiro, M.L.; Gaytan, F.; Aguilar, E.; Pinilla, L.; Dieguez, C.; et al. Advanced vaginal opening and precocious activation of the reproductive axis by KiSS-1 peptide, the endogenous ligand of GPR54. J. Physiol. 2004, 561, 379–386. [Google Scholar] [CrossRef] [PubMed]
- Manzano Nieves, G.; Schilit Nitenson, A.; Lee, H.I.; Gallo, M.; Aguilar, Z.; Johnsen, A.; Bravo, M.; Bath, K.G. Early Life Stress Delays Sexual Maturation in Female Mice. Front. Mol. Neurosci. 2019, 12, 27. [Google Scholar] [CrossRef]
- Zhou, X.; He, Y.; Pan, X.; Quan, H.; He, B.; Li, Y.; Bai, G.; Li, N.; Zhang, Z.; Zhang, H.; et al. DNMT1-mediated lncRNA IFFD controls the follicular development via targeting GLI1 by sponging miR-370. Cell Death Differ. 2023, 30, 576–588. [Google Scholar] [CrossRef] [PubMed]
- Young, M.G.; Tokach, M.D.; Aherne, F.X.; Dritz, S.S.; Goodband, R.D.; Nelssen, J.L.; Loughin, T.M. Effect of space allowance during rearing and selection criteria on performance of gilts over three parities in a commercial swine production system. J. Anim. Sci. 2008, 86, 3181–3193. [Google Scholar] [CrossRef]
- Zhang, Y.; Adachi, M.; Kawamura, R.; Imai, K. Bmf is a possible mediator in histone deacetylase inhibitors FK228 and CBHA-induced apoptosis. Cell Death Differ. 2006, 13, 129–140. [Google Scholar] [CrossRef] [PubMed]
- Jurkin, J.; Zupkovitz, G.; Lagger, S.; Grausenburger, R.; Hagelkruys, A.; Kenner, L.; Seiser, C. Distinct and redundant functions of histone deacetylases HDAC1 and HDAC2 in proliferation and tumorigenesis. Cell Cycle 2011, 10, 406–412. [Google Scholar] [CrossRef]
- Kopp, F.; Mendell, J.T. Functional Classification and Experimental Dissection of Long Noncoding RNAs. Cell 2018, 172, 393–407. [Google Scholar] [CrossRef] [PubMed]
- Tay, Y.; Rinn, J.; Pandolfi, P.P. The multilayered complexity of ceRNA crosstalk and competition. Nature 2014, 505, 344–352. [Google Scholar] [CrossRef] [PubMed]
- Jiao, J.; Shi, B.; Wang, T.; Fang, Y.; Cao, T.; Zhou, Y.; Wang, X.; Li, D. Characterization of long non-coding RNA and messenger RNA profiles in follicular fluid from mature and immature ovarian follicles of healthy women and women with polycystic ovary syndrome. Hum. Reprod. 2018, 33, 1735–1748. [Google Scholar] [CrossRef]
- Mu, L.; Sun, X.; Tu, M.; Zhang, D. Non-coding RNAs in polycystic ovary syndrome: A systematic review and meta-analysis. Reprod. Biol. Endocrinol. 2021, 19, 10. [Google Scholar] [CrossRef]
- Gao, X.; Ye, J.; Yang, C.; Zhang, K.; Li, X.; Luo, L.; Ding, J.; Li, Y.; Cao, H.; Ling, Y.; et al. Screening and evaluating of long noncoding RNAs in the puberty of goats. BMC Genom. 2017, 18, 164. [Google Scholar] [CrossRef] [PubMed]
- Zhang, B.; Yan, Z.; Wang, P.; Yang, Q.; Huang, X.; Shi, H.; Tang, Y.; Ji, Y.; Zhang, J.; Gun, S. Identification and Characterization of lncRNA and mRNA in Testes of Landrace and Hezuo Boars. Animals 2021, 11, 2263. [Google Scholar] [CrossRef]
- Yao, X.; Gao, X.; Bao, Y.; El-Samahy, M.A.; Yang, J.; Wang, Z.; Li, X.; Zhang, G.; Zhang, Y.; Liu, W.; et al. lncRNA FDNCR promotes apoptosis of granulosa cells by targeting the miR-543-3p/DCN/TGF-beta signaling pathway in Hu sheep. Mol. Ther. -Nucleic Acids 2021, 24, 223–240. [Google Scholar] [CrossRef]
- Hu, K.; He, C.; Ren, H.; Wang, H.; Liu, K.; Li, L.; Liao, Y.; Liang, M. LncRNA Gm2044 promotes 17beta-estradiol synthesis in mpGCs by acting as miR-138-5p sponge. Mol. Reprod. Dev. 2019, 86, 1023–1032. [Google Scholar] [CrossRef]
- Li, D.; Wang, X.; Li, G.; Dang, Y.; Zhao, S.; Qin, Y. LncRNA ZNF674-AS1 regulates granulosa cell glycolysis and proliferation by interacting with ALDOA. Cell Death Discov. 2021, 7, 107. [Google Scholar] [CrossRef]
- Lu, C.; Wei, Y.; Wang, X.; Zhang, Z.; Yin, J.; Li, W.; Chen, L.; Lyu, X.; Shi, Z.; Yan, W.; et al. DNA-methylation-mediated activating of lncRNA SNHG12 promotes temozolomide resistance in glioblastoma. Mol. Cancer 2020, 19, 28. [Google Scholar] [CrossRef] [PubMed]
- Ma, Y.; Yang, Y.; Wang, F.; Moyer, M.P.; Wei, Q.; Zhang, P.; Yang, Z.; Liu, W.; Zhang, H.; Chen, N.; et al. Long non-coding RNA CCAL regulates colorectal cancer progression by activating Wnt/beta-catenin signalling pathway via suppression of activator protein 2alpha. Gut 2016, 65, 1494–1504. [Google Scholar] [CrossRef] [PubMed]
- Zhang, Q.; Chao, T.C.; Patil, V.S.; Qin, Y.; Tiwari, S.K.; Chiou, J.; Dobin, A.; Tsai, C.M.; Li, Z.; Dang, J.; et al. The long noncoding RNA ROCKI regulates inflammatory gene expression. EMBO J. 2019, 38, e100041. [Google Scholar] [CrossRef] [PubMed]
- Qiao, Y.; Wang, Z.; Tan, F.; Chen, J.; Lin, J.; Yang, J.; Li, H.; Wang, X.; Sali, A.; Zhang, L.; et al. Enhancer Reprogramming within Pre-existing Topologically Associated Domains Promotes TGF-beta-Induced EMT and Cancer Metastasis. Mol. Ther. 2020, 28, 2083–2095. [Google Scholar] [CrossRef] [PubMed]
- Minucci, S.; Pelicci, P.G. Histone deacetylase inhibitors and the promise of epigenetic (and more) treatments for cancer. Nat. Rev. Cancer 2006, 6, 38–51. [Google Scholar] [CrossRef] [PubMed]
- Caslini, C.; Hong, S.; Ban, Y.J.; Chen, X.S.; Ince, T.A. HDAC7 regulates histone 3 lysine 27 acetylation and transcriptional activity at super-enhancer-associated genes in breast cancer stem cells. Oncogene 2019, 38, 6599–6614. [Google Scholar] [CrossRef]
- Kawai, T.; Richards, J.S.; Shimada, M. Large-scale DNA demethylation occurs in proliferating ovarian granulosa cells during mouse follicular development. Commun. Biol. 2021, 4, 1334. [Google Scholar] [CrossRef] [PubMed]
- Carlevaro-Fita, J.; Johnson, R. Global Positioning System: Understanding Long Noncoding RNAs through Subcellular Localization. Mol. Cell 2019, 73, 869–883. [Google Scholar] [PubMed]
- Yang, C.; Yao, C.; Tian, R.; Zhu, Z.; Zhao, L.; Li, P.; Chen, H.; Huang, Y.; Zhi, E.; Gong, Y.; et al. miR-202-3p Regulates Sertoli Cell Proliferation, Synthesis Function, and Apoptosis by Targeting LRP6 and Cyclin D1 of Wnt/beta-Catenin Signaling. Mol. Ther. Nucleic Acids 2019, 14, 1–19. [Google Scholar] [CrossRef]
- Wang, Q.; Huang, Z.; Guo, W.; Ni, S.; Xiao, X.; Wang, L.; Huang, D.; Tan, C.; Xu, Q.; Zha, R.; et al. microRNA-202-3p inhibits cell proliferation by targeting ADP-ribosylation factor-like 5A in human colorectal carcinoma. Clin. Cancer Res. 2014, 20, 1146–1157. [Google Scholar] [CrossRef]
- Oclon, E.; Hrabia, A. miRNA expression profile in chicken ovarian follicles throughout development and miRNA-mediated MMP expression. Theriogenology 2021, 160, 116–127. [Google Scholar] [CrossRef]
- Chen, J.; Cai, T.; Zheng, C.; Lin, X.; Wang, G.; Liao, S.; Wang, X.; Gan, H.; Zhang, D.; Hu, X.; et al. MicroRNA-202 maintains spermatogonial stem cells by inhibiting cell cycle regulators and RNA binding proteins. Nucleic Acids Res. 2017, 45, 4142–4157. [Google Scholar] [CrossRef]
- Bartel, D.P. MicroRNAs: Target recognition and regulatory functions. Cell 2009, 136, 215–233. [Google Scholar] [CrossRef] [PubMed]
- Eulalio, A.; Huntzinger, E.; Izaurralde, E. Getting to the root of miRNA-mediated gene silencing. Cell 2008, 132, 9–14. [Google Scholar] [CrossRef] [PubMed]
- Ferreira, M.T.; Miyake, J.A.; Gomes, R.N.; Feitoza, F.; Stevannato, P.B.; da Cunha, A.S.; Serachi, F.D.; Panagopoulos, A.T.; Colquhoun, A. Cyclooxygenase Inhibition Alters Proliferative, Migratory, and Invasive Properties of Human Glioblastoma Cells In Vitro. Int. J. Mol. Sci. 2021, 22, 4297. [Google Scholar] [CrossRef]
- Tu, L.F.; Cao, L.F.; Zhang, Y.H.; Guo, Y.L.; Zhou, Y.F.; Lu, W.Q.; Zhang, T.Z.; Zhang, T.; Zhang, G.X.; Kurihara, H.; et al. Sirt3-dependent deacetylation of COX-1 counteracts oxidative stress-induced cell apoptosis. FASEB J. 2019, 33, 14118–14128. [Google Scholar] [CrossRef]
- Trau, H.A.; Davis, J.S.; Duffy, D.M. Angiogenesis in the primate ovulatory follicle is stimulated by luteinizing hormone via prostaglandin E2. Biol. Reprod. 2015, 92, 15. [Google Scholar] [CrossRef]
- Duffy, D.M. Novel contraceptive targets to inhibit ovulation: The prostaglandin E2 pathway. Hum. Reprod. Update 2015, 21, 652–670. [Google Scholar] [CrossRef] [PubMed]







| Gene Name | Primer Sequences (5′ to 3′) | Size (bp) | Accession Number |
|---|---|---|---|
| HDAC1 | F: AAGATGGCGCAGACTCAGGG | 122 | XM_013999116.2 |
| R: TTGTGAGTCATGCGGATTCGG | |||
| HDAC2 | F: ACTGGGCTGGAGGATTACAC | 250 | XM_001925318.6 |
| R: CCTGCACCAATATCCCTCAA | |||
| HDAC3 | F: ATTTCTACGACCCCGACGTG | 105 | NM_001243827.1 |
| R: AAAGACCGTAGTGCAGGACC | |||
| PCNA | F: TCGTTGTGATTCCACCACCAT | 278 | NM_001291925.1 |
| R: TGTCTTCATTGCCAGCACATTT | |||
| CDK1 | F: AGGTCAAGTGGTAGCCATGAA | 225 | NM_001159304.2 |
| R: TCCATGAACTGACCAGGAGG | |||
| CCNA1 | F: GCGCCAAGGCTGGAATCTAT | 196 | XM_005668339.3 |
| R: CCTCAGTCTCCACAGGCTAC | |||
| CCNB1 | F: ACGGCTGTTAGCTAGTGGTG | 236 | NM_001170768.1 |
| R: GAGCAGTTCTTGGCCTCAGT | |||
| CCND1 | F: CTTCCATGCGGAAGATCGTG | 234 | XM_021082686.1 |
| R: TGGAGTTGTCGGTGTAGATGC | |||
| CASP3 | F: ACATGGAAGCAAATCAATGGAC | 154 | NM_214131.1 |
| R: TGCAGCATCCACATCTGTACC | |||
| CASP8 | F: GAGCCTGGACTACATCCCAC | 283 | NM_001031779.2 |
| R: GTCCTTCAATTCCGACCTGG | |||
| CASP9 | F: GCTGAACCGTGAGCTTTTCA | 161 | XM_003127618.4 |
| R: CCTGGCCTGTGTCCTCTAAG | |||
| BAX | F: ACTTCCTTCGAGATCGGCTG | 184 | XM_013998624.2 |
| R: AAAGACACAGTCCAAGGCGG | |||
| BCL2 | F: GATGCCTTTGTGGAGCTGTATG | 145 | XM_021099593.1 |
| R: CCCGTGGACTTCACTTATGG | |||
| STAR | F: CGACGTTTAAGCTGTGTGCT | 136 | NM_213755.2 |
| R: ATCCATGACCCTGAGGTTGGA | |||
| CYP11A1 | F: CTAAAACCCCTCGCCCCTTC | 199 | NM_214427.1 |
| R: GCCACATCTTCAGGGTCGAT | |||
| CYP19A1 | F: CTGAAGTTGTGCCTTTTGCCA | 139 | NM_214429.1 |
| R: CTGAGGTAGGAAATTAGGGGC | |||
| HSD3B1 | F: ATCTGCAGGAGATCCGGGTA | 216 | NM_001004049.2 |
| R: CCTTCATGACGGTCTCTCGC | |||
| HSD17B1 | F: GTCTGGCATCTGACCCATCTC | 166 | NM_001128472.1 |
| R: CGGGCATCCGCTATTGAATC | |||
| Lnc SFFD | F: GCTGAATTGGCAAGGGTTGG | 201 | |
| R: AGCTAGGACCCAAACTGGGA | |||
| COX1 | F: ACGGCACACGACTACATCAG | 122 | XM_001926129.6 |
| R: GGCAACTGCTTCTTCCCTTTG |
| Gene Name | Primer Sequences (5′ to 3′) | Size (bp) | Accession Number |
|---|---|---|---|
| Cox1 | F: AGAGGTGACAACTGGAGGGAG | 253 | NM_008969.4 |
| R: CAACAGGGATTGACTGGTGAG | |||
| Casp3 | F: TGGCGTGTGCGAGATGAG | 211 | NM_009810.3 |
| R: TTGTTGTTCTCCATGGTCAC | |||
| Casp9 | F: GGGAAGCCCAAGCTCTTCTT | 234 | NM_015733.5 |
| R: CCAGGAGACAAAACCTGGGAA | |||
| Casp8 | F: CGGGAAAAGGGGATGTTGGA | 202 | NM_009812.2 |
| R: CCAACTCGCTCACTTCTTCTGA | |||
| Pcna | F: GTGAACCTGCAGAGCATGGA | 216 | NM_011045.2 |
| R: TGGTGCTTCGAATACTAGTGC | |||
| Cdk1 | F: TGGGGTGTTGTTTCCACAGTT | 268 | NM_007659.4 |
| R: AGGGGCTGAGACCAATGGAG | |||
| Ccnd1 | F: GCCATCCATGCGGAAAATCG | 205 | NM_001379248.1 |
| R: GGCAGTCAAGGGAATGGTCT | |||
| Cyp11a1 | F: TACTAACCTAGCCCGCCTCG | 235 | NM_001346787.1 |
| R: GAGTCCCATGCTGAGCCAGA | |||
| Hsd17b1 | F: AGATTGCCAGCAGACACAACA | 273 | XM_006532297.3 |
| R: CAACAATGGTCCCTGTGCCTT |
| Primer Name | Primer Sequences (5′ to 3′) |
|---|---|
| Region 1 | F1: GTGAGGTTGGTCCCATTTC |
| R1: GGTGACCTCGGAGTACAA | |
| Region 2 | F2: GAATAGTTAATTAAAGCTCC |
| R2: CACCTCTAGCATTACTAGT | |
| Region 3 | F3: CCTGTGTTGGGTTAACAATG |
| R3: ATACTACCATAGTAGGCCT | |
| Region 4 | F4: GTCAAGGTTGTATCCGTT |
| R4: GAATAAAATTCAAAGTAAG | |
| Region 5 | F5: CATCTATCCCTTACGGTACTA |
| R5: ACTGGAAAGTGTGCTTGGA |
Disclaimer/Publisher’s Note: The statements, opinions and data contained in all publications are solely those of the individual author(s) and contributor(s) and not of MDPI and/or the editor(s). MDPI and/or the editor(s) disclaim responsibility for any injury to people or property resulting from any ideas, methods, instructions or products referred to in the content. |
© 2023 by the authors. Licensee MDPI, Basel, Switzerland. This article is an open access article distributed under the terms and conditions of the Creative Commons Attribution (CC BY) license (https://creativecommons.org/licenses/by/4.0/).
Share and Cite
Zhou, X.; He, Y.; Quan, H.; Pan, X.; Zhou, Y.; Zhang, Z.; Yuan, X.; Li, J. HDAC1-Mediated lncRNA Stimulatory Factor of Follicular Development to Inhibit the Apoptosis of Granulosa Cells and Regulate Sexual Maturity through miR-202-3p-COX1 Axis. Cells 2023, 12, 2734. https://doi.org/10.3390/cells12232734
Zhou X, He Y, Quan H, Pan X, Zhou Y, Zhang Z, Yuan X, Li J. HDAC1-Mediated lncRNA Stimulatory Factor of Follicular Development to Inhibit the Apoptosis of Granulosa Cells and Regulate Sexual Maturity through miR-202-3p-COX1 Axis. Cells. 2023; 12(23):2734. https://doi.org/10.3390/cells12232734
Chicago/Turabian StyleZhou, Xiaofeng, Yingting He, Hongyan Quan, Xiangchun Pan, Yinqi Zhou, Zhe Zhang, Xiaolong Yuan, and Jiaqi Li. 2023. "HDAC1-Mediated lncRNA Stimulatory Factor of Follicular Development to Inhibit the Apoptosis of Granulosa Cells and Regulate Sexual Maturity through miR-202-3p-COX1 Axis" Cells 12, no. 23: 2734. https://doi.org/10.3390/cells12232734
APA StyleZhou, X., He, Y., Quan, H., Pan, X., Zhou, Y., Zhang, Z., Yuan, X., & Li, J. (2023). HDAC1-Mediated lncRNA Stimulatory Factor of Follicular Development to Inhibit the Apoptosis of Granulosa Cells and Regulate Sexual Maturity through miR-202-3p-COX1 Axis. Cells, 12(23), 2734. https://doi.org/10.3390/cells12232734

