IFI16 Induced by Direct Interaction between Esophageal Squamous Cell Carcinomas and Macrophages Promotes Tumor Progression via Secretion of IL-1α
Abstract
:1. Introduction
2. Materials and Methods
2.1. Cell Lines and Cell Culture
2.2. Establishment of Human Peripheral Blood-Derived Macrophages
2.3. Direct Co-Culture System between ESCC Cells and Macrophages
2.4. cDNA Microarray
2.5. Quantitative Real-Time Polymerase Chain Reaction (qRT-PCR) and Reverse Transcription Polymerase Chain Reaction (RT-PCR)
2.6. Western Blotting
2.7. Knockdown of IFI16 in ESCC Cells
2.8. MTS Assay
2.9. Transwell Migration Assay
2.10. Cytokine Array
2.11. Enzyme-Linked Immunosorbent Assay (ELISA)
2.12. ESCC Tissue Samples
2.13. Immunohistochemistry
2.14. Statistical Analysis
3. Results
3.1. Direct Co-Culture with Macrophages Induces Upregulation of IFI16 Expression and Promotion of Erk and NF-κB Signaling Pathways in ESCC Cells
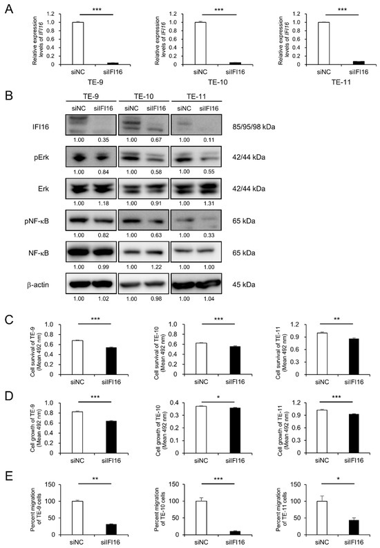
3.2. IFI16 Knockdown Suppresses the Survival, Growth, and Migration of ESCC Cells through Erk and NF-κB Signaling Pathways
3.3. IFI16-Regulated IL-1α Secretion from ESCC Cells Plays a Critical Role in the Induction of Malignant Phenotypes Following Direct Co-Culture with Macrophages
3.4. IL-1α Promotes Malignant Phenotypes of ESCC Cells through Erk and NF-κB Signaling Pathways
3.5. High Expression of IFI16 in ESCC Tissues Is Associated with Macrophage Infiltration and Poor Prognosis
4. Discussion
5. Conclusions
Supplementary Materials
Author Contributions
Funding
Institutional Review Board Statement
Informed Consent Statement
Data Availability Statement
Acknowledgments
Conflicts of Interest
References
- Sung, H.; Ferlay, J.; Siegel, R.L.; Laversanne, M.; Soerjomataram, I.; Jemal, A.; Bray, F. Global Cancer Statistics 2020: GLOBOCAN Estimates of Incidence and Mortality Worldwide for 36 Cancers in 185 Countries. CA Cancer J. Clin. 2021, 71, 209–249. [Google Scholar] [CrossRef] [PubMed]
- Morgan, E.; Soerjomataram, I.; Rumgay, H.; Coleman, H.G.; Thrift, A.P.; Vignat, J.; Laversanne, M.; Ferlay, J.; Arnold, M. The Global Landscape of Esophageal Squamous Cell Carcinoma and Esophageal Adenocarcinoma Incidence and Mortality in 2020 and Projections to 2040: New Estimates From GLOBOCAN 2020. Gastroenterology 2022, 163, 649–658.e2. [Google Scholar] [CrossRef] [PubMed]
- Smyth, E.C.; Lagergren, J.; Fitzgerald, R.C.; Lordick, F.; Shah, M.A.; Lagergren, P.; Cunningham, D. Oesophageal Cancer. Nat. Rev. Dis. Primers 2017, 3, 1–21. [Google Scholar] [CrossRef]
- Kitagawa, Y.; Uno, T.; Oyama, T.; Kato, K.; Kato, H.; Kawakubo, H.; Kawamura, O.; Kusano, M.; Kuwano, H.; Takeuchi, H.; et al. Esophageal Cancer Practice Guidelines 2017 Edited by the Japan Esophageal Society: Part 1. Esophagus 2019, 16, 1–24. [Google Scholar] [CrossRef]
- Kitagawa, Y.; Uno, T.; Oyama, T.; Kato, K.; Kato, H.; Kawakubo, H.; Kawamura, O.; Kusano, M.; Kuwano, H.; Takeuchi, H.; et al. Esophageal Cancer Practice Guidelines 2017 Edited by the Japan Esophageal Society: Part 2. Esophagus 2019, 16, 25–43. [Google Scholar] [CrossRef]
- Kato, K.; Cho, B.C.; Takahashi, M.; Okada, M.; Lin, C.Y.; Chin, K.; Kadowaki, S.; Ahn, M.J.; Hamamoto, Y.; Doki, Y.; et al. Nivolumab versus Chemotherapy in Patients with Advanced Oesophageal Squamous Cell Carcinoma Refractory or Intolerant to Previous Chemotherapy (ATTRACTION-3): A Multicentre, Randomised, Open-Label, Phase 3 Trial. Lancet Oncol. 2019, 20, 1506–1517. [Google Scholar] [CrossRef]
- Janjigian, Y.Y.; Shitara, K.; Moehler, M.; Garrido, M.; Salman, P.; Shen, L.; Wyrwicz, L.; Yamaguchi, K.; Skoczylas, T.; Campos Bragagnoli, A.; et al. First-Line Nivolumab plus Chemotherapy versus Chemotherapy Alone for Advanced Gastric, Gastro-Oesophageal Junction, and Oesophageal Adenocarcinoma (CheckMate 649): A Randomised, Open-Label, Phase 3 Trial. Lancet 2021, 398, 27–40. [Google Scholar] [CrossRef]
- Özgüroğlu, M.; Kilickap, S.; Sezer, A.; Gümüş, M.; Bondarenko, I.; Gogishvili, M.; Nechaeva, M.; Schenker, M.; Cicin, I.; Ho, G.F.; et al. First-Line Cemiplimab Monotherapy and Continued Cemiplimab beyond Progression plus Chemotherapy for Advanced Non-Small-Cell Lung Cancer with PD-L1 50% or More (EMPOWER-Lung 1): 35-Month Follow-up from a Mutlicentre, Open-Label, Randomised, Phase 3 Trial. Lancet Oncol. 2023, 24, 989–1001. [Google Scholar] [CrossRef]
- Colombo, N.; Dubot, C.; Lorusso, D.; Caceres, M.V.; Hasegawa, K.; Shapira-Frommer, R.; Tewari, K.S.; Salman, P.; Hoyos Usta, E.; Yañez, E.; et al. Pembrolizumab for Persistent, Recurrent, or Metastatic Cervical Cancer. N. Engl. J. Med. 2021, 385, 1856–1867. [Google Scholar] [CrossRef] [PubMed]
- Bagchi, S.; Yuan, R.; Engleman, E.G. Immune Checkpoint Inhibitors for the Treatment of Cancer: Clinical Impact and Mechanisms of Response and Resistance. Annu. Rev. Pathol. Mech. Dis. 2021, 16, 223–249. [Google Scholar] [CrossRef]
- Komohara, Y.; Kurotaki, D.; Tsukamoto, H.; Miyasato, Y.; Yano, H.; Pan, C.; Yamamoto, Y.; Fujiwara, Y. Involvement of Protumor Macrophages in Breast Cancer Progression and Characterization of Macrophage Phenotypes. Cancer Sci. 2023, 114, 2220–2229. [Google Scholar] [PubMed]
- Baba, Y.; Nomoto, D.; Okadome, K.; Ishimoto, T.; Iwatsuki, M.; Miyamoto, Y.; Yoshida, N.; Baba, H. Tumor Immune Microenvironment and Immune Checkpoint Inhibitors in Esophageal Squamous Cell Carcinoma. Cancer Sci. 2020, 111, 3132–3141. [Google Scholar] [PubMed]
- Sumitomo, R.; Huang, C.L.; Fujita, M.; Cho, H.; Date, H. Differential Expression of PD-L1 and PD-L2 Is Associated with the Tumor Microenvironment of TILs and M2 TAMs and Tumor Differentiation in Non-Small Cell Lung Cancer. Oncol. Rep. 2022, 47, 1–11. [Google Scholar] [CrossRef]
- Xiao, Y.; Yu, D. Tumor Microenvironment as a Therapeutic Target in Cancer. Pharmacol. Ther. 2021, 221, 107753. [Google Scholar] [PubMed]
- Tsukamoto, H.; Komohara, Y.; Oshiumi, H. The Role of Macrophages in Anti-Tumor Immune Responses: Pathological Significance and Potential as Therapeutic Targets. Hum. Cell 2021, 34, 1031–1039. [Google Scholar]
- Shigeoka, M.; Urakawa, N.; Nakamura, T.; Nishio, M.; Watajima, T.; Kuroda, D.; Komori, T.; Kakeji, Y.; Semba, S.; Yokozaki, H. Tumor Associated Macrophage Expressing CD204 Is Associated with Tumor Aggressiveness of Esophageal Squamous Cell Carcinoma. Cancer Sci. 2013, 104, 1112–1119. [Google Scholar] [CrossRef]
- Feng, A.; He, L.; Jiang, J.; Chu, Y.; Zhang, Z.; Fang, K.; Wang, Z.; Li, Z.; Sun, M.; Zhao, Z.; et al. Homeobox A7 Promotes Esophageal Squamous Cell Carcinoma Progression through C-C Motif Chemokine Ligand 2-Mediated Tumor-Associated Macrophage Recruitment. Cancer Sci. 2023, 114, 3270–3286. [Google Scholar] [CrossRef] [PubMed]
- Chen, J.; Zhao, D.; Zhang, L.; Zhang, J.; Xiao, Y.; Wu, Q.; Wang, Y.; Zhan, Q. Tumor-Associated Macrophage (TAM)-Derived CCL22 Induces FAK Addiction in Esophageal Squamous Cell Carcinoma (ESCC). Cell. Mol. Immunol. 2022, 19, 1054–1066. [Google Scholar] [CrossRef]
- Fujikawa, M.; Koma, Y.; Hosono, M.; Urakawa, N.; Tanigawa, K.; Shimizu, M.; Kodama, T.; Sakamoto, H.; Nishio, M.; Shigeoka, M.; et al. Chemokine (C-C Motif) Ligand 1 Derived from Tumor-Associated Macrophages Contributes to Esophageal Squamous Cell Carcinoma Progression via CCR8-Mediated Akt/Proline-Rich Akt Substrate of 40 KDa/Mammalian Target of Rapamycin Pathway. Am. J. Pathol. 2021, 191, 686–703. [Google Scholar] [CrossRef]
- Tanigawa, K.; Tsukamoto, S.; Koma, Y.; Kitamura, Y.; Urakami, S.; Shimizu, M.; Fujikawa, M.; Kodama, T.; Nishio, M.; Shigeoka, M.; et al. S100A8/A9 Induced by Interaction with Macrophages in Esophageal Squamous Cell Carcinoma Promotes the Migration and Invasion of Cancer Cells via Akt and P38 MAPK Pathways. Am. J. Pathol. 2022, 192, 536–552. [Google Scholar] [CrossRef]
- Kitamura, Y.; Koma, Y.I.; Tanigawa, K.; Tsukamoto, S.; Azumi, Y.; Miyako, S.; Urakami, S.; Kodama, T.; Nishio, M.; Shigeoka, M.; et al. Roles of IL-7R Induced by Interactions between Cancer Cells and Macrophages in the Progression of Esophageal Squamous Cell Carcinoma. Cancers 2023, 15, 394. [Google Scholar] [CrossRef]
- Tsukamoto, S.; Koma, Y.I.; Kitamura, Y.; Tanigawa, K.; Azumi, Y.; Miyako, S.; Urakami, S.; Hosono, M.; Kodama, T.; Nishio, M.; et al. Matrix Metalloproteinase 9 Induced in Esophageal Squamous Cell Carcinoma Cells via Close Contact with Tumor-Associated Macrophages Contributes to Cancer Progression and Poor Prognosis. Cancers 2023, 15, 2987. [Google Scholar] [CrossRef]
- Holicek, P.; Guilbaud, E.; Klapp, V.; Truxova, I.; Spisek, R.; Galluzzi, L.; Fucikova, J. Type I Interferon and Cancer. Immunol. Rev. 2023. [Google Scholar] [CrossRef]
- Saleiro, D.; Platanias, L.C. Interferon Signaling in Cancer. Non-Canonical Pathways and Control of Intra-cellular Immune Checkpoints. Semin. Immunol. 2019, 43, 101299. [Google Scholar] [PubMed]
- Ludlow, L.E.A.; Johnstone, R.W.; Clarke, C.J.P. The HIN-200 Family: More than Interferon-Inducible Genes? Exp. Cell Res. 2005, 308, 1–17. [Google Scholar] [PubMed]
- Wang, Z.; Sheng, B.; Wei, Z.; Li, Y.; Liu, Z. Identification of a Metastasis-Related Protein IFI16 in Esophageal Cancer Using a Proteomic Approach. J. Cancer 2022, 13, 1630–1639. [Google Scholar] [CrossRef] [PubMed]
- Han, C.; Godfrey, V.; Liu, Z.; Han, Y.; Liu, L.; Peng, H.; Weichselbaum, R.R.; Zaki, H.; Fu, Y.-X. The AIM2 and NLRP3 Inflammasomes Trigger IL-1-Mediated Antitumor Effects during Radiation. Sci. Immunol. 2021, 6, eabc6998. [Google Scholar]
- Ge, D.; Chen, H.; Zheng, S.; Zhang, B.; Ge, Y.; Yang, L.; Cao, X. Hsa-MiR-889-3p Promotes the Proliferation of Osteosarcoma through Inhibiting Myeloid Cell Nuclear Differentiation Antigen Expression. Biomed. Pharmacother. 2019, 114, 108819. [Google Scholar] [CrossRef]
- Wang, S.; Li, F.; Fan, H. Interferon-Inducible Protein, IFIX, Has Tumor-Suppressive Effects in Oral Squamous Cell Carcinoma. Sci. Rep. 2021, 11, 19593. [Google Scholar] [CrossRef]
- Japan Esophageal Society. Japanese Classification of Esophageal Cancer, Tenth Edition: Part I. Esophagus 2009, 6, 1–25. [Google Scholar] [CrossRef]
- Japan Esophageal Society. Japanese Classification of Esophageal Cancer, Tenth Edition: Parts II and III. Esophagus 2009, 6, 71–94. [Google Scholar] [CrossRef]
- Sobin, L.H.; Gospodarowicz, M.K.; Wittekind, C. TNM Classification of Malignant Tumours, 7th ed.; Wiley-Blackwell: Hoboken, NJ, USA, 2011. [Google Scholar]
- Lin, W.; Zhao, Z.; Ni, Z.; Zhao, Y.; Du, W.; Chen, S. IFI16 Restoration in Hepatocellular Carcinoma Induces Tumour Inhibition via Activation of P53 Signals and Inflammasome. Cell Prolif. 2017, 50, e12392. [Google Scholar] [CrossRef] [PubMed]
- Chen, J.X.; Cheng, C.S.; Gao, H.F.; Chen, Z.J.; Lv, L.L.; Xu, J.Y.; Shen, X.H.; Xie, J.; Zheng, L. Overexpression of Interferon-Inducible Protein 16 Promotes Progression of Human Pancreatic Adenocarcinoma Through Interleukin-1β-Induced Tumor-Associated Macrophage Infiltration in the Tumor Microenvironment. Front. Cell Dev. Biol. 2021, 9, 640786. [Google Scholar] [CrossRef]
- Unterholzner, L.; Keating, S.E.; Baran, M.; Horan, K.A.; Jensen, S.B.; Sharma, S.; Sirois, C.M.; Jin, T.; Latz, E.; Xiao, T.S.; et al. IFI16 Is an Innate Immune Sensor for Intracellular DNA. Nat. Immunol. 2010, 11, 997–1004. [Google Scholar] [CrossRef] [PubMed]
- Li, D.; Xie, L.; Qiao, Z.; Zhu, J.; Yao, H.; Qin, Y.; Yan, Y.; Chen, Z.; Ma, F. IFI16 Isoforms with Cytoplasmic and Nuclear Locations Play Differential Roles in Recognizing Invaded DNA Viruses. J. Immunol. 2021, 207, 2699–2709. [Google Scholar] [CrossRef]
- Gariano, G.R.; Dell’Oste, V.; Bronzini, M.; Gatti, D.; Luganini, A.; de Andrea, M.; Gribaudo, G.; Gariglio, M.; Landolfo, S. The Intracellular DNA Sensor IFI16 Gene Acts as Restriction Factor for Human Cytomegalovirus Replication. PLoS Pathog. 2012, 8, e1002498. [Google Scholar] [CrossRef]
- Kerur, N.; Veettil, M.V.; Sharma-Walia, N.; Bottero, V.; Sadagopan, S.; Otageri, P.; Chandran, B. IFI16 Acts as a Nuclear Pathogen Sensor to Induce the Inflammasome in Response to Kaposi Sarcoma-Associated Herpesvirus Infection. Cell Host Microbe 2011, 9, 363–375. [Google Scholar] [CrossRef] [PubMed]
- Caneparo, V.; Cena, T.; De Andrea, M.; Dell’Oste, V.; Stratta, P.; Quaglia, M.; Tincani, A.; Andreoli, L.; Ceffa, S.; Taraborelli, M.; et al. Anti-IFI16 Antibodies and Their Relation to Disease Characteristics in Systemic Lupus Erythematosus. Lupus 2013, 22, 607–613. [Google Scholar] [CrossRef]
- Caneparo, V.; Pastorelli, L.; Pisani, L.F.; Bruni, B.; Prodam, F.; Boldorini, R.; Roggenbuck, D.; Vecchi, M.; Landolfo, S.; Gariglio, M.; et al. Distinct Anti-IFI16 and Anti-GP2 Antibodies in Inflammatory Bowel Disease and Their Variation with Infliximab Therapy. Inflamm. Bowel Dis. 2016, 22, 2977–2987. [Google Scholar] [CrossRef]
- Alunno, A.; Caneparo, V.; Bistoni, O.; Caterbi, S.; Terenzi, R.; Gariglio, M.; Bartoloni, E.; Manzo, A.; Landolfo, S.; Gerli, R. Circulating Interferon-Inducible Protein IFI16 Correlates with Clinical and Serological Features in Rheumatoid Arthritis. Arthritis Care Res. 2016, 68, 440–445. [Google Scholar] [CrossRef]
- Choubey, D.; Panchanathan, R. IFI16, an Amplifier of DNA-Damage Response: Role in Cellular Senescence and Aging-Associated Inflammatory Diseases. Ageing Res. Rev. 2016, 28, 27–36. [Google Scholar] [CrossRef] [PubMed]
- Jønsson, K.L.; Laustsen, A.; Krapp, C.; Skipper, K.A.; Thavachelvam, K.; Hotter, D.; Egedal, J.H.; Kjolby, M.; Mohammadi, P.; Prabakaran, T.; et al. IFI16 Is Required for DNA Sensing in Human Macrophages by Promoting Production and Function of CGAMP. Nat. Commun. 2017, 8, 14391. [Google Scholar] [CrossRef]
- Piccaluga, P.P.; Agostinelli, C.; Fuligni, F.; Righi, S.; Tripodo, C.; Re, M.C.; Clò, A.; Miserocchi, A.; Morini, S.; Gariglio, M.; et al. IFI16 Expression Is Related to Selected Transcription Factors during B-Cell Differentiation. J. Immunol. Res. 2015, 2015, 747645. [Google Scholar] [CrossRef] [PubMed]
- Wei, W.; Clarke, C.J.P.; Somers, G.R.; Cresswell, K.S.; Loveland, K.A.; Trapani, J.A.; Johnstone, R.W. Expression of IFI 16 in Epithelial Cells and Lymphoid Tissues. Histochem. Cell Biol. 2003, 119, 45–54. [Google Scholar] [CrossRef]
- Liao, J.C.C.; Lam, R.; Brazda, V.; Duan, S.; Ravichandran, M.; Ma, J.; Xiao, T.; Tempel, W.; Zuo, X.; Wang, Y.X.; et al. Interferon-Inducible Protein 16: Insight into the Interaction with Tumor Suppressor P53. Structure 2011, 19, 418–429. [Google Scholar] [CrossRef]
- Ka, N.L.; Lim, G.Y.; Hwang, S.; Kim, S.S.; Lee, M.O. IFI16 Inhibits DNA Repair That Potentiates Type-I Interferon-Induced Antitumor Effects in Triple Negative Breast Cancer. Cell Rep. 2021, 37, 110138. [Google Scholar] [CrossRef] [PubMed]
- He, L.; Xiao, X.; Yang, X.; Zhang, Z.; Wu, L.; Liu, Z. STING Signaling in Tumorigenesis and Cancer Therapy: A Friend or Foe? Cancer Lett. 2017, 402, 203–212. [Google Scholar] [CrossRef]
- Xu, S.; Li, X.; Liu, Y.; Xia, Y.; Chang, R.; Zhang, C. Inflammasome Inhibitors: Promising Therapeutic Approaches against Cancer. J. Hematol. Oncol. 2019, 12, 64. [Google Scholar] [CrossRef]
- Dunn, G.P.; Sheehan, K.C.F.; Old, L.J.; Schreiber, R.D. IFN Unresponsiveness in LNCaP Cells Due to the Lack of JAK1 Gene Expression. Cancer Res. 2005, 65, 3447–3453. [Google Scholar] [CrossRef]
- Zhang, F.; Yuan, Y.; Ma, F. Function and Regulation of Nuclear DNA Sensors During Viral Infection and Tumorigenesis. Front. Immunol. 2021, 11, 624556. [Google Scholar] [CrossRef]
- Alimirah, F.; Chen, J.; Davis, F.J.; Choubey, D. IFI16 in Human Prostate Cancer. Mol. Cancer Res. 2007, 5, 251–259. [Google Scholar] [CrossRef] [PubMed]
- Kim, E.J.; Park, J.I.; Nelkin, B.D. IFI16 Is an Essential Mediator of Growth Inhibition, but Not Differentiation, Induced by the Leukemia Inhibitory Factor/JAK/STAT Pathway in Medullary Thyroid Carcinoma Cells. J. Biol. Chem. 2005, 280, 4913–4920. [Google Scholar] [CrossRef]
- Cai, H.; Yan, L.; Liu, N.; Xu, M.; Cai, H. IFI16 Promotes Cervical Cancer Progression by Upregulating PD-L1 in Immunomicroenvironment through STING-TBK1-NF-KB Pathway. Biomed. Pharmacother. 2020, 123, 109790. [Google Scholar] [CrossRef] [PubMed]
- Lim, G.Y.; Cho, S.W.; Ka, N.L.; Lee, K.H.; Im, S.A.; Kim, S.S.; Hwang, S.; Lee, M.O. IFI16/Ifi202 Released from Breast Cancer Induces Secretion of Inflammatory Cytokines from Macrophages and Promotes Tumor Growth. J. Cell. Physiol. 2023, 238, 1507–1519. [Google Scholar] [CrossRef] [PubMed]
- Yu, B.; Zheng, X.; Sun, Z.; Cao, P.; Zhang, J.; Wang, W. IFI16 Can Be Used as a Biomarker for Diagnosis of Renal Cell Carcinoma and Prediction of Patient Survival. Front. Genet. 2021, 12, 599952. [Google Scholar] [CrossRef] [PubMed]
- Smatlik, N.; Drexler, S.K.; Burian, M.; Röcken, M.; Yazdi, A.S. ASC Speck Formation after Inflammasome Activation in Primary Human Keratinocytes. Oxid. Med. Cell. Longev. 2021, 2021, 1–13. [Google Scholar] [CrossRef] [PubMed]
- Garlanda, C.; Dinarello, C.A.; Mantovani, A. The Interleukin-1 Family: Back to the Future. Immunity 2013, 39, 1003–1018. [Google Scholar] [CrossRef]
- Weber, A.; Wasiliew, P.; Kracht, M. Interleukin-1 (IL-1) pathway. Sci. Signal. 2010, 3, cm1. [Google Scholar] [CrossRef]
- Kawaguchi, Y.; Hara, M.; Wright, T.M. Endogenous IL-1α from Systemic Sclerosis Fibroblasts Induces IL-6 and PDGF-A. J. Clin. Investig. 1999, 103, 1253–1260. [Google Scholar] [CrossRef]
- Douvdevani, A.; Huleihel, M.; Zöller, M.; Segal, S.; Apte, R.N. Reduced Tumorigenicity of Fibrosarcomas Which Constitutively Generate Il-1α Either Spontaneously or Following Il-1α Gene Transfer. Int. J. Cancer 1992, 51, 822–830. [Google Scholar] [CrossRef]
- Dagenais, M.; Dupaul-Chicoine, J.; Douglas, T.; Champagne, C.; Morizot, A.; Saleh, M. The Interleukin (IL)-1R1 Pathway Is a Critical Negative Regulator of PyMT-Mediated Mammary Tumorigenesis and Pulmonary Metastasis. Oncoimmunology 2017, 6, 1287247. [Google Scholar] [CrossRef]
- Lin, D.; Mei, Y.; Lei, L.; Binte Hanafi, Z.; Jin, Z.; Liu, Y.; Song, Y.; Zhang, Y.; Hu, B.; Liu, C.; et al. Immune Suppressive Function of IL-1α Release in the Tumor Microenvironment Regulated by Calpain 1. Oncoimmunology 2022, 11, 2088467. [Google Scholar] [CrossRef] [PubMed]
- Chen, S.; Shen, Z.; Liu, Z.; Gao, L.; Han, Z.; Yu, S.; Kang, M. IL-1RA Suppresses Esophageal Cancer Cell Growth by Blocking IL-1α. J. Clin. Lab. Anal. 2019, 33, e22903. [Google Scholar] [CrossRef] [PubMed]
- Watari, K.; Shibata, T.; Kawahara, A.; Sata, K.I.; Nabeshima, H.; Shinoda, A.; Abe, H.; Azuma, K.; Murakami, Y.; Izumi, H.; et al. Tumor-Derived Interleukin-1 Promotes Lymphangiogenesis and Lymph Node Metastasis through M2-Type Macrophages. PLoS ONE 2014, 9, e99568. [Google Scholar] [CrossRef] [PubMed]
- Murakami, Y.; Watari, K.; Shibata, T.; Uba, M.; Ureshino, H.; Kawahara, A.; Abe, H.; Izumi, H.; Mukaida, N.; Kuwano, M.; et al. N-Myc Downstream-Regulated Gene 1 Promotes Tumor Inflammatory Angiogenesis through JNK Activation and Autocrine Loop of Interleukin-1α by Human Gastric Cancer Cells. J. Biol. Chem. 2013, 288, 25025–25037. [Google Scholar] [CrossRef] [PubMed]






| Probe ID | Accession Number | Gene Description | Global Normalization | Ratio | ||
|---|---|---|---|---|---|---|
| Symbol | TE-11 Mono | TE-11 Co | (TE11 Co/TE-11 Mono) | |||
| H300020876 | XM_006711290.1 | interferon, gamma-inducible protein 16 | IFI16 | 391 | 1394 | 3.57 |
| AHsV10000067 | XM_006711290.1 | interferon, gamma-inducible protein 16 | IFI16 | 992 | 3298 | 3.32 |
| H200013910 | NM_002432.1 | myeloid cell nuclear differentiation antigen | MNDA | 1.38 | 2.69 | 1.94 |
| AHsV10000195 | NM_004833.1 | absent in melanoma 2 | AIM2 | - | - | - |
| H200011351 | NM_004833.1 | absent in melanoma 2 | AIM2 | - | - | - |
| opHsV0400005860 | XM_005244930.1 | pyrin and HIN domain family member 1 | PYHIN1 | - | - | - |
| Variable | Cases | Expression Level of IFI16 a | p Value | |
|---|---|---|---|---|
| Low (n = 45) | High (n = 24) | |||
| Age, years | ||||
| <65 | 32 | 17 | 15 | 0.050 |
| ≥65 | 37 | 28 | 9 | |
| Sex | ||||
| Male | 55 | 36 | 19 | 1.000 |
| Female | 14 | 9 | 5 | |
| Histological grade b | ||||
| HGIEN + WDSCC | 15 | 11 | 4 | 0.456 |
| MDSCC + PDSCC | 54 | 34 | 20 | |
| Depth of tumor invasion b | ||||
| T1 | 48 | 35 | 13 | 0.042 * |
| T2, 3 | 21 | 10 | 11 | |
| Lymphatic vessel invasion b | ||||
| Negative | 37 | 27 | 10 | 0.146 |
| Positive | 32 | 18 | 14 | |
| Blood vessel invasion b | ||||
| Negative | 43 | 28 | 15 | 0.982 |
| Positive | 26 | 17 | 9 | |
| Lymph node metastasis b | ||||
| Negative | 43 | 32 | 11 | 0.039 * |
| Positive | 26 | 13 | 13 | |
| Stage c | ||||
| 0, I | 38 | 28 | 10 | 0.102 |
| II, III, IV | 31 | 17 | 14 | |
| Expression level of CD68 d | ||||
| Low | 35 | 28 | 7 | 0.009 ** |
| High | 34 | 17 | 17 | |
| Expression level of CD163 d | ||||
| Low | 34 | 26 | 8 | 0.053 |
| High | 35 | 19 | 16 | |
| Expression level of CD204 d | ||||
| Low | 34 | 27 | 7 | 0.015 * |
| High | 35 | 18 | 17 | |
Disclaimer/Publisher’s Note: The statements, opinions and data contained in all publications are solely those of the individual author(s) and contributor(s) and not of MDPI and/or the editor(s). MDPI and/or the editor(s) disclaim responsibility for any injury to people or property resulting from any ideas, methods, instructions or products referred to in the content. |
© 2023 by the authors. Licensee MDPI, Basel, Switzerland. This article is an open access article distributed under the terms and conditions of the Creative Commons Attribution (CC BY) license (https://creativecommons.org/licenses/by/4.0/).
Share and Cite
Azumi, Y.; Koma, Y.-i.; Tsukamoto, S.; Kitamura, Y.; Ishihara, N.; Yamanaka, K.; Nakanishi, T.; Miyako, S.; Urakami, S.; Tanigawa, K.; et al. IFI16 Induced by Direct Interaction between Esophageal Squamous Cell Carcinomas and Macrophages Promotes Tumor Progression via Secretion of IL-1α. Cells 2023, 12, 2603. https://doi.org/10.3390/cells12222603
Azumi Y, Koma Y-i, Tsukamoto S, Kitamura Y, Ishihara N, Yamanaka K, Nakanishi T, Miyako S, Urakami S, Tanigawa K, et al. IFI16 Induced by Direct Interaction between Esophageal Squamous Cell Carcinomas and Macrophages Promotes Tumor Progression via Secretion of IL-1α. Cells. 2023; 12(22):2603. https://doi.org/10.3390/cells12222603
Chicago/Turabian StyleAzumi, Yuki, Yu-ichiro Koma, Shuichi Tsukamoto, Yu Kitamura, Nobuaki Ishihara, Keitaro Yamanaka, Takashi Nakanishi, Shoji Miyako, Satoshi Urakami, Kohei Tanigawa, and et al. 2023. "IFI16 Induced by Direct Interaction between Esophageal Squamous Cell Carcinomas and Macrophages Promotes Tumor Progression via Secretion of IL-1α" Cells 12, no. 22: 2603. https://doi.org/10.3390/cells12222603
APA StyleAzumi, Y., Koma, Y.-i., Tsukamoto, S., Kitamura, Y., Ishihara, N., Yamanaka, K., Nakanishi, T., Miyako, S., Urakami, S., Tanigawa, K., Kodama, T., Nishio, M., Shigeoka, M., Kakeji, Y., & Yokozaki, H. (2023). IFI16 Induced by Direct Interaction between Esophageal Squamous Cell Carcinomas and Macrophages Promotes Tumor Progression via Secretion of IL-1α. Cells, 12(22), 2603. https://doi.org/10.3390/cells12222603

