Ropinirole Cotreatment Prevents Perivascular Glial Recruitment in a Rat Model of L-DOPA-Induced Dyskinesia
Abstract
1. Introduction
2. Materials and Methods
2.1. Animals
2.2. Study Design
2.3. Dopamine-Denervating Lesions
2.4. Evaluation of 6-OHDA Lesion Efficacy
2.5. Drug Treatments
2.6. Ratings of Abnormal Involuntary Movements
2.7. Tissue Preparation and Immunohistochemistry
2.8. Confocal Microscopy
2.9. Quantitative Image Analyses
2.10. Statistical Analysis
3. Results
3.1. L-DOPA Monotreatment and L-DOPA–Ropinirole Cotreatment Had Equipotent Dyskinetic Effects
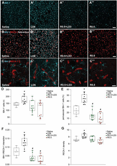
3.2. Differential Effects of L-DOPA and Ropinirole on Microglial Cells and Their Vascular Association
3.3. Treatment Effects on Vascular Density and BBB Permeability
3.4. Elevated Astroglial Reactivity after L-DOPA Monotreatment
4. Discussion
5. Concluding Remarks
Supplementary Materials
Author Contributions
Funding
Institutional Review Board Statement
Informed Consent Statement
Data Availability Statement
Acknowledgments
Conflicts of Interest
References
- Cenci, M.A. Presynaptic Mechanisms of l-DOPA-Induced Dyskinesia: The Findings, the Debate, and the Therapeutic Implications. Front. Neurol. 2014, 5, 242. [Google Scholar] [CrossRef] [PubMed]
- Cenci, M.A.; Skovgard, K.; Odin, P. Non-dopaminergic approaches to the treatment of motor complications in Parkinson’s disease. Neuropharmacology 2022, 210, 109027. [Google Scholar] [CrossRef] [PubMed]
- Cenci, M.A.; Ohlin, K.E.; Odin, P. Current options and future possibilities for the treatment of dyskinesia and motor fluctuations in Parkinson’s disease. CNS Neurol. Disord. Drug Targets 2011, 10, 670–684. [Google Scholar] [CrossRef] [PubMed]
- Zhao, H.; Ning, Y.; Cooper, J.; Refoios Camejo, R.; Ni, X.; Yi, B.; Parks, D. Indirect Comparison of Ropinirole and Pramipexole as Levodopa Adjunctive Therapy in Advanced Parkinson’s Disease: A Systematic Review and Network Meta-Analysis. Adv. Ther. 2019, 36, 1252–1265. [Google Scholar] [CrossRef]
- Chondrogiorgi, M.; Tatsioni, A.; Reichmann, H.; Konitsiotis, S. Dopamine agonist monotherapy in Parkinson’s disease and potential risk factors for dyskinesia: A meta-analysis of levodopa-controlled trials. Eur. J. Neurol. 2014, 21, 433–440. [Google Scholar] [CrossRef]
- Espinosa-Cardenas, R.; Arce-Sillas, A.; Alvarez-Luquin, D.; Leyva-Hernandez, J.; Montes-Moratilla, E.; Gonzalez-Saavedra, I.; Boll, M.C.; Garcia-Garcia, E.; Angeles-Perea, S.; Fragoso, G.; et al. Immunomodulatory effect and clinical outcome in Parkinson’s disease patients on levodopa-pramipexole combo therapy: A two-year prospective study. J. Neuroimmunol. 2020, 347, 577328. [Google Scholar] [CrossRef]
- Kim, M.S.; Park, D.G.; Gil, Y.E.; Shin, I.J.; Yoon, J.H. The effect of levodopa treatment on vascular endothelial function in Parkinson’s disease. J. Neurol. 2023, 270, 2964–2968. [Google Scholar] [CrossRef]
- Espa, E.; Song, L.; Skovgard, K.; Fanni, S.; Cenci, M.A. Dopamine Agonist Cotreatment Alters Neuroplasticity and Pharmacology of Levodopa-Induced Dyskinesia. Mov. Disord. 2023, 38, 410–422. [Google Scholar] [CrossRef]
- Cenci, M.A.; Lundblad, M. Ratings of L-DOPA-induced dyskinesia in the unilateral 6-OHDA lesion model of Parkinson’s disease in rats and mice. Curr. Protoc. Neurosci. 2007, 41, 9–25. [Google Scholar] [CrossRef]
- Sebastianutto, I.; Maslava, N.; Hopkins, C.R.; Cenci, M.A. Validation of an improved scale for rating l-DOPA-induced dyskinesia in the mouse and effects of specific dopamine receptor antagonists. Neurobiol. Dis. 2016, 96, 156–170. [Google Scholar] [CrossRef]
- Francardo, V.; Recchia, A.; Popovic, N.; Andersson, D.; Nissbrandt, H.; Cenci, M.A. Impact of the lesion procedure on the profiles of motor impairment and molecular responsiveness to L-DOPA in the 6-hydroxydopamine mouse model of Parkinson’s disease. Neurobiol. Dis. 2011, 42, 327–340. [Google Scholar] [CrossRef]
- Lundblad, M.; Andersson, M.; Winkler, C.; Kirik, D.; Wierup, N.; Cenci, M.A. Pharmacological validation of behavioural measures of akinesia and dyskinesia in a rat model of Parkinson’s disease. Eur. J. Neurosci. 2002, 15, 120–132. [Google Scholar] [CrossRef] [PubMed]
- Alcacer, C.; Andreoli, L.; Sebastianutto, I.; Jakobsson, J.; Fieblinger, T.; Cenci, M.A. Chemogenetic stimulation of striatal projection neurons modulates responses to Parkinson’s disease therapy. J. Clin. Investig. 2017, 127, 720–734. [Google Scholar] [CrossRef] [PubMed]
- Iderberg, H.; Rylander, D.; Bimpisidis, Z.; Cenci, M.A. Modulating mGluR5 and 5-HT1A/1B receptors to treat l-DOPA-induced dyskinesia: Effects of combined treatment and possible mechanisms of action. Exp. Neurol. 2013, 250, 116–124. [Google Scholar] [CrossRef]
- Ohlin, K.E.; Francardo, V.; Lindgren, H.S.; Sillivan, S.E.; O’Sullivan, S.S.; Luksik, A.S.; Vassoler, F.M.; Lees, A.J.; Konradi, C.; Cenci, M.A. Vascular endothelial growth factor is upregulated by L-dopa in the parkinsonian brain: Implications for the development of dyskinesia. Brain 2011, 134, 2339–2357. [Google Scholar] [CrossRef] [PubMed]
- Paxinos, G.; Watson, C. The Rat Brain in Stereotaxic Coordinates, 6th ed.; Academic Press: Boston, MA, USA; Elsevier: Amsterdam, The Netherlands, 2007. [Google Scholar]
- Westin, J.E.; Vercammen, L.; Strome, E.M.; Konradi, C.; Cenci, M.A. Spatiotemporal pattern of striatal ERK1/2 phosphorylation in a rat model of L-DOPA-induced dyskinesia and the role of dopamine D1 receptors. Biol. Psychiatry 2007, 62, 800–810. [Google Scholar] [CrossRef] [PubMed]
- Perry, V.H.; Teeling, J. Microglia and macrophages of the central nervous system: The contribution of microglia priming and systemic inflammation to chronic neurodegeneration. Semin. Immunopathol. 2013, 35, 601–612. [Google Scholar] [CrossRef] [PubMed]
- Lundblad, M.; Picconi, B.; Lindgren, H.; Cenci, M.A. A model of L-DOPA-induced dyskinesia in 6-hydroxydopamine lesioned mice: Relation to motor and cellular parameters of nigrostriatal function. Neurobiol. Dis. 2004, 16, 110–123. [Google Scholar] [CrossRef]
- Carta, A.R.; Pinna, A.; Morelli, M. How reliable is the behavioural evaluation of dyskinesia in animal models of Parkinson’s disease? Behav. Pharmacol. 2006, 17, 393–402. [Google Scholar] [CrossRef]
- Bortolanza, M.; Cavalcanti-Kiwiatkoski, R.; Padovan-Neto, F.E.; da-Silva, C.A.; Mitkovski, M.; Raisman-Vozari, R.; Del-Bel, E. Glial activation is associated with l-DOPA induced dyskinesia and blocked by a nitric oxide synthase inhibitor in a rat model of Parkinson’s disease. Neurobiol. Dis. 2015, 73, 377–387. [Google Scholar] [CrossRef]
- Zhang, X.; Chen, W.; Wu, Y.; Zeng, W.; Yuan, Y.; Cheng, C.; Yang, X.; Wang, J.; Yang, X.; Xu, Y.; et al. Histological Correlates of Neuroanatomical Changes in a Rat Model of Levodopa-Induced Dyskinesia Based on Voxel-Based Morphometry. Front. Aging Neurosci. 2021, 13, 759934. [Google Scholar] [CrossRef] [PubMed]
- Morissette, M.; Bourque, M.; Tremblay, M.E.; Di Paolo, T. Prevention of L-Dopa-Induced Dyskinesias by MPEP Blockade of Metabotropic Glutamate Receptor 5 Is Associated with Reduced Inflammation in the Brain of Parkinsonian Monkeys. Cells 2022, 11, 691. [Google Scholar] [CrossRef]
- Boi, L.; Pisanu, A.; Greig, N.H.; Scerba, M.T.; Tweedie, D.; Mulas, G.; Fenu, S.; Carboni, E.; Spiga, S.; Carta, A.R. Immunomodulatory drugs alleviate l-dopa-induced dyskinesia in a rat model of Parkinson’s disease. Mov. Disord. 2019, 34, 1818–1830. [Google Scholar] [CrossRef] [PubMed]
- Lindgren, H.S.; Ohlin, K.E.; Cenci, M.A. Differential involvement of D1 and D2 dopamine receptors in L-DOPA-induced angiogenic activity in a rat model of Parkinson’s disease. Neuropsychopharmacology 2009, 34, 2477–2488. [Google Scholar] [CrossRef] [PubMed]
- Ohlin, K.E.; Sebastianutto, I.; Adkins, C.E.; Lundblad, C.; Lockman, P.R.; Cenci, M.A. Impact of L-DOPA treatment on regional cerebral blood flow and metabolism in the basal ganglia in a rat model of Parkinson’s disease. Neuroimage 2012, 61, 228–239. [Google Scholar] [CrossRef]
- Lerner, R.P.; Francardo, V.; Fujita, K.; Bimpisidis, Z.; Jourdain, V.A.; Tang, C.C.; Dewey, S.L.; Chaly, T.; Cenci, M.A.; Eidelberg, D. Levodopa-induced abnormal involuntary movements correlate with altered permeability of the blood-brain-barrier in the basal ganglia. Sci. Rep. 2017, 7, 16005. [Google Scholar] [CrossRef]
- Munoz, A.; Garrido-Gil, P.; Dominguez-Meijide, A.; Labandeira-Garcia, J.L. Angiotensin type 1 receptor blockage reduces l-dopa-induced dyskinesia in the 6-OHDA model of Parkinson’s disease. Involvement of vascular endothelial growth factor and interleukin-1beta. Exp. Neurol. 2014, 261, 720–732. [Google Scholar] [CrossRef]
- Jourdain, V.A.; Tang, C.C.; Holtbernd, F.; Dresel, C.; Choi, Y.Y.; Ma, Y.; Dhawan, V.; Eidelberg, D. Flow-metabolism dissociation in the pathogenesis of levodopa-induced dyskinesia. JCI Insight 2016, 1, e86615. [Google Scholar] [CrossRef]
- Jourdain, V.A.; Schindlbeck, K.A.; Tang, C.C.; Niethammer, M.; Choi, Y.Y.; Markowitz, D.; Nazem, A.; Nardi, D.; Carras, N.; Feigin, A.; et al. Increased putamen hypercapnic vasoreactivity in levodopa-induced dyskinesia. JCI Insight 2017, 2, e96411. [Google Scholar] [CrossRef]
- Lopez-Lopez, A.; Labandeira, C.M.; Labandeira-Garcia, J.L.; Munoz, A. Rho kinase inhibitor fasudil reduces l-DOPA-induced dyskinesia in a rat model of Parkinson’s disease. Br. J. Pharmacol. 2020, 177, 5622–5641. [Google Scholar] [CrossRef]
- Winkler, C.; Kirik, D.; Bjorklund, A.; Cenci, M.A. L-DOPA-induced dyskinesia in the intrastriatal 6-hydroxydopamine model of parkinson’s disease: Relation to motor and cellular parameters of nigrostriatal function. Neurobiol. Dis. 2002, 10, 165–186. [Google Scholar] [CrossRef] [PubMed]
- Stowe, R.; Ives, N.; Clarke, C.E.; Handley, K.; Furmston, A.; Deane, K.; van Hilten, J.J.; Wheatley, K.; Gray, R. Meta-analysis of the comparative efficacy and safety of adjuvant treatment to levodopa in later Parkinson’s disease. Mov. Disord. 2011, 26, 587–598. [Google Scholar] [CrossRef] [PubMed]
- Grigoriou, S.; Espa, E.; Odin, P.; Timpka, J.; von Grothusen, G.; Jakobsson, A.; Cenci, M.A. Comparison of dyskinesia profiles after L-DOPA dose challenges with or without dopamine agonist coadministration. Neuropharmacology 2023, 237, 109630. [Google Scholar] [CrossRef]
- Lanza, K.; Meadows, S.M.; Chambers, N.E.; Nuss, E.; Deak, M.M.; Ferre, S.; Bishop, C. Behavioral and cellular dopamine D(1) and D(3) receptor-mediated synergy: Implications for L-DOPA-induced dyskinesia. Neuropharmacology 2018, 138, 304–314. [Google Scholar] [CrossRef] [PubMed]
- Takasato, Y.; Rapoport, S.I.; Smith, Q.R. An in situ brain perfusion technique to study cerebrovascular transport in the rat. Am. J. Physiol. 1984, 247, H484–H493. [Google Scholar] [CrossRef]
- Bacic, F.; Uematsu, S.; McCarron, R.M.; Spatz, M. Dopaminergic receptors linked to adenylate cyclase in human cerebromicrovascular endothelium. J. Neurochem. 1991, 57, 1774–1780. [Google Scholar] [CrossRef]
- Basu, S.; Nagy, J.A.; Pal, S.; Vasile, E.; Eckelhoefer, I.A.; Bliss, V.S.; Manseau, E.J.; Dasgupta, P.S.; Dvorak, H.F.; Mukhopadhyay, D. The neurotransmitter dopamine inhibits angiogenesis induced by vascular permeability factor/vascular endothelial growth factor. Nat. Med. 2001, 7, 569–574. [Google Scholar] [CrossRef]
- Verma, S.; Nakaoke, R.; Dohgu, S.; Banks, W.A. Release of cytokines by brain endothelial cells: A polarized response to lipopolysaccharide. Brain Behav. Immun. 2006, 20, 449–455. [Google Scholar] [CrossRef]
- Kvernmo, T.; Hartter, S.; Burger, E. A review of the receptor-binding and pharmacokinetic properties of dopamine agonists. Clin. Ther. 2006, 28, 1065–1078. [Google Scholar] [CrossRef]
- Sweeney, M.D.; Ayyadurai, S.; Zlokovic, B.V. Pericytes of the neurovascular unit: Key functions and signaling pathways. Nat. Neurosci. 2016, 19, 771–783. [Google Scholar] [CrossRef]
- Elabi, O.F.; Karampatsi, D.; Vercalsteren, E.; Lietzau, G.; Nystrom, T.; Klein, T.; Darsalia, V.; Patrone, C.; Paul, G. DPP-4 Inhibitor and Sulfonylurea Differentially Reverse Type 2 Diabetes-Induced Blood-Brain Barrier Leakage and Normalize Capillary Pericyte Coverage. Diabetes 2023, 72, 405–414. [Google Scholar] [CrossRef] [PubMed]
- Elabi, O.F.; Cunha, J.; Gaceb, A.; Fex, M.; Paul, G. High-fat diet-induced diabetes leads to vascular alterations, pericyte reduction, and perivascular depletion of microglia in a 6-OHDA toxin model of Parkinson disease. J. Neuroinflam. 2021, 18, 175. [Google Scholar] [CrossRef] [PubMed]
- Gaceb, A.; Barbariga, M.; Ozen, I.; Paul, G. The pericyte secretome: Potential impact on regeneration. Biochimie 2018, 155, 16–25. [Google Scholar] [CrossRef]
- Choi, J.K.; Chen, Y.I.; Hamel, E.; Jenkins, B.G. Brain hemodynamic changes mediated by dopamine receptors: Role of the cerebral microvasculature in dopamine-mediated neurovascular coupling. Neuroimage 2006, 30, 700–712. [Google Scholar] [CrossRef]
- Ruscher, K.; Kuric, E.; Wieloch, T. Levodopa treatment improves functional recovery after experimental stroke. Stroke 2012, 43, 507–513. [Google Scholar] [CrossRef] [PubMed]
- Hol, E.M.; Pekny, M. Glial fibrillary acidic protein (GFAP) and the astrocyte intermediate filament system in diseases of the central nervous system. Curr. Opin. Cell Biol. 2015, 32, 121–130. [Google Scholar] [CrossRef] [PubMed]
- Braganza, O.; Bedner, P.; Huttmann, K.; von Staden, E.; Friedman, A.; Seifert, G.; Steinhauser, C. Albumin is taken up by hippocampal NG2 cells and astrocytes and decreases gap junction coupling. Epilepsia 2012, 53, 1898–1906. [Google Scholar] [CrossRef]
- Heinemann, U.; Kaufer, D.; Friedman, A. Blood-brain barrier dysfunction, TGFbeta signaling, and astrocyte dysfunction in epilepsy. Glia 2012, 60, 1251–1257. [Google Scholar] [CrossRef]
- Huang, J.; Lan, H.; Xie, C.; Wei, C.; Liu, Z.; Huang, Z.; Zhou, Z.; Chen, L. Pramipexole Protects Against Traumatic Brain Injury-Induced Blood-Brain Barrier (BBB) Dysfunction. Neurotox. Res. 2022, 40, 1020–1028. [Google Scholar] [CrossRef]
- Mulas, G.; Espa, E.; Fenu, S.; Spiga, S.; Cossu, G.; Pillai, E.; Carboni, E.; Simbula, G.; Jadzic, D.; Angius, F.; et al. Differential induction of dyskinesia and neuroinflammation by pulsatile versus continuous l-DOPA delivery in the 6-OHDA model of Parkinson’s disease. Exp. Neurol. 2016, 286, 83–92. [Google Scholar] [CrossRef] [PubMed]
- Kuter, K.Z.; Cenci, M.A.; Carta, A.R. The role of glia in Parkinson’s disease: Emerging concepts and therapeutic applications. Prog. Brain Res. 2020, 252, 131–168. [Google Scholar] [CrossRef] [PubMed]
- Davalos, D.; Akassoglou, K. Fibrinogen as a key regulator of inflammation in disease. Semin. Immunopathol. 2012, 34, 43–62. [Google Scholar] [CrossRef] [PubMed]
- Parkinson Study, G. Dopamine transporter brain imaging to assess the effects of pramipexole vs levodopa on Parkinson disease progression. JAMA 2002, 287, 1653–1661. [Google Scholar] [CrossRef] [PubMed]





Disclaimer/Publisher’s Note: The statements, opinions and data contained in all publications are solely those of the individual author(s) and contributor(s) and not of MDPI and/or the editor(s). MDPI and/or the editor(s) disclaim responsibility for any injury to people or property resulting from any ideas, methods, instructions or products referred to in the content. |
© 2023 by the authors. Licensee MDPI, Basel, Switzerland. This article is an open access article distributed under the terms and conditions of the Creative Commons Attribution (CC BY) license (https://creativecommons.org/licenses/by/4.0/).
Share and Cite
Elabi, O.F.; Espa, E.; Skovgård, K.; Fanni, S.; Cenci, M.A. Ropinirole Cotreatment Prevents Perivascular Glial Recruitment in a Rat Model of L-DOPA-Induced Dyskinesia. Cells 2023, 12, 1859. https://doi.org/10.3390/cells12141859
Elabi OF, Espa E, Skovgård K, Fanni S, Cenci MA. Ropinirole Cotreatment Prevents Perivascular Glial Recruitment in a Rat Model of L-DOPA-Induced Dyskinesia. Cells. 2023; 12(14):1859. https://doi.org/10.3390/cells12141859
Chicago/Turabian StyleElabi, Osama F., Elena Espa, Katrine Skovgård, Silvia Fanni, and Maria Angela Cenci. 2023. "Ropinirole Cotreatment Prevents Perivascular Glial Recruitment in a Rat Model of L-DOPA-Induced Dyskinesia" Cells 12, no. 14: 1859. https://doi.org/10.3390/cells12141859
APA StyleElabi, O. F., Espa, E., Skovgård, K., Fanni, S., & Cenci, M. A. (2023). Ropinirole Cotreatment Prevents Perivascular Glial Recruitment in a Rat Model of L-DOPA-Induced Dyskinesia. Cells, 12(14), 1859. https://doi.org/10.3390/cells12141859

