Prdx5 in the Regulation of Tuberous Sclerosis Complex Mutation-Induced Signaling Mechanisms
Abstract
1. Introduction
2. Materials and Methods
2.1. Cell Cultures
2.2. Treatments
2.3. Cell Proliferation Assay
2.4. Crystal Violet Assay
2.5. Electron Microscopy
2.6. Staining of Functional Mitochondria
2.7. Thioredoxin Reductase (TrxR) Assay
2.8. Ingenuity Pathway Analysis
2.9. Taqman Assay
2.10. Cell Collection for ELISA and Cell Stress Array
2.11. Prdx5 Protein Quantification-ELISA
2.12. Determination of Cell Stress-Related Proteins
2.13. Statistical Analysis
3. Results
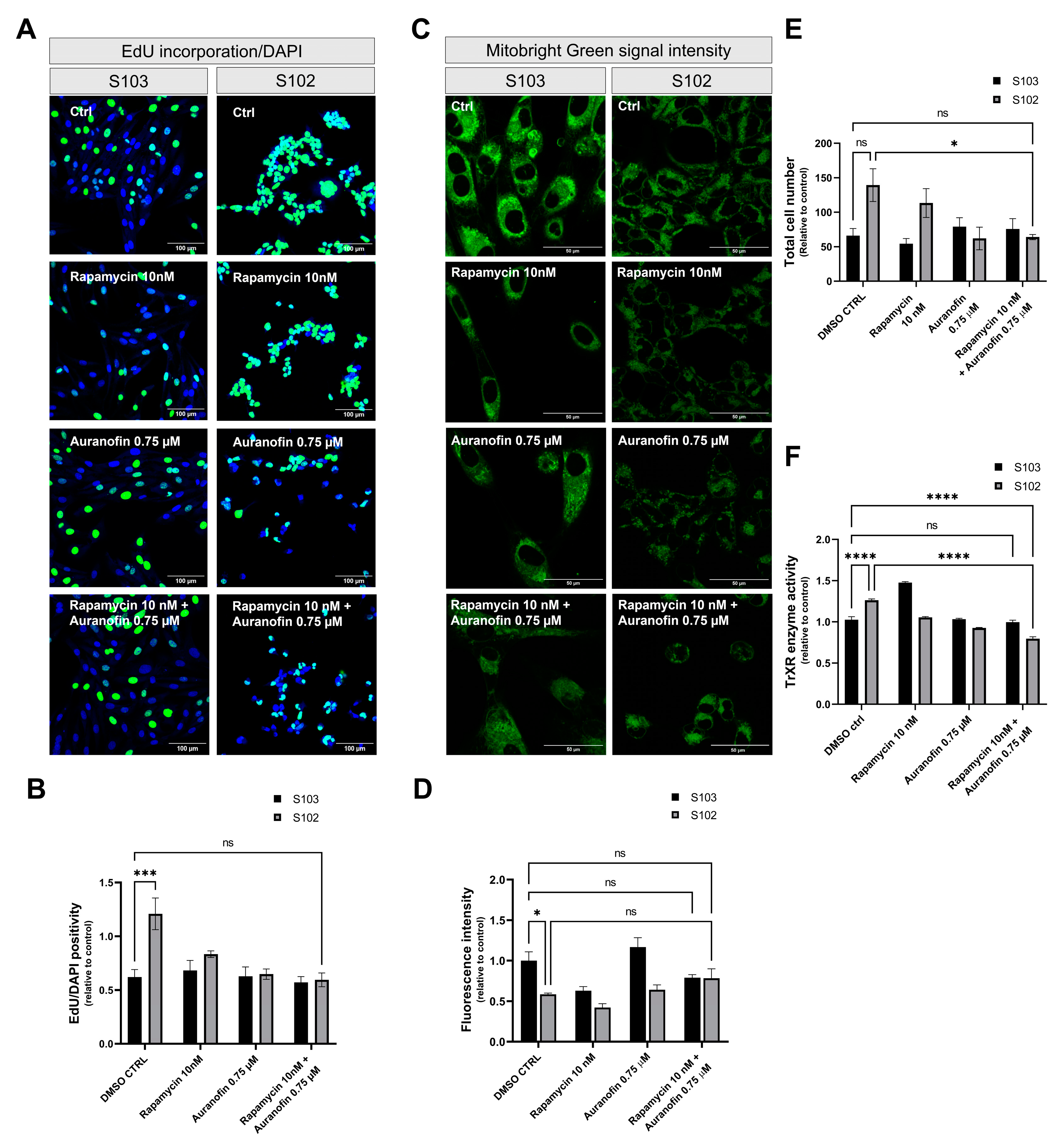
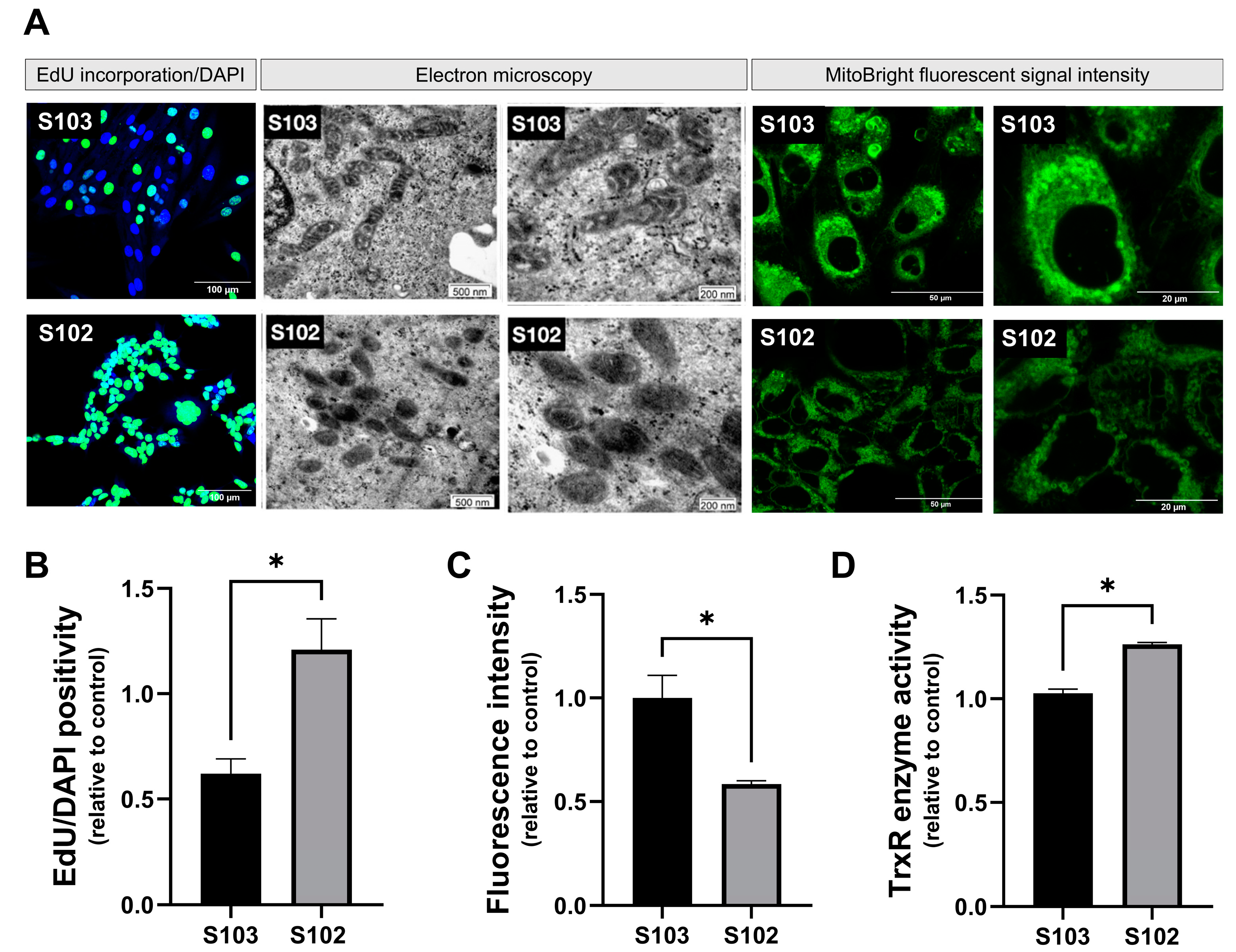
3.1. Main Manifestations of TSC Mutation in the 621-S102 Cell Line
3.2. Effects of mTORC and TrxR Inhibition on Cellular Proliferation and Mitochondria
3.3. The Shared Target of Auranofin and Rapamycin Signaling–Prdx5
3.4. Prdx5 and ER Stress
4. Discussion
5. Conclusions
Supplementary Materials
Author Contributions
Funding
Institutional Review Board Statement
Informed Consent Statement
Data Availability Statement
Acknowledgments
Conflicts of Interest
References
- Ryall, S.; Tabori, U.; Hawkins, C. Pediatric low-grade glioma in the era of molecular diagnostics. Acta Neuropathol. Commun. 2020, 8, 30. [Google Scholar] [CrossRef] [PubMed]
- Miricescu, D.; Balan, D.G.; Tulin, A.; Stiru, O.; Vacaroiu, I.A.; Mihai, D.A.; Popa, C.C.; Papacocea, R.I.; Enyedi, M.; Sorin, N.A.; et al. PI3K/AKT/mTOR signalling pathway involvement in renal cell carcinoma pathogenesis (Review). Exp. Ther. Med. 2021, 21, 540. [Google Scholar] [CrossRef] [PubMed]
- Ghosh, A.P.; Sudarshan, S. Genetics of renal cancer: Focus on MTOR. Aging 2016, 8, 421–422. [Google Scholar] [CrossRef]
- The AACR Project GENIE Consortium. AACR Project GENIEpowering precision medicine through an international consortium. Cancer Discov. 2017, 7, 818–831. [Google Scholar] [CrossRef]
- Slattery, M.L.; Herrick, J.S.; Lundgreen, A.; Fitzpatrick, F.A.; Curtin, K.; Wolff, R.K. Genetic variation in a metabolic signaling pathway and colon and rectal cancer risk: mTOR, PTEN, STK11, RPKAA1, PRKAG2, TSC1, TSC2, PI3K and Akt1. Carcinogenesis 2010, 31, 1604–1611. [Google Scholar] [CrossRef]
- Jiang, W.G.; Sampson, J.; Martin, T.A.; Lee-Jones, L.; Watkins, G.; Douglas-Jones, A.; Mokbel, K.; Mansel, R.E. Tuberin and hamartin are aberrantly expressed and linked to clinical outcome in human breast cancer: The role of promoter methylation of TSC genes. Eur. J. Cancer 2005, 41, 1628–1636. [Google Scholar] [CrossRef]
- Huang, Q.; Li, F.; Hu, H.; Fang, Z.; Gao, Z.; Xia, G.; Ng, W.L.; Khodadadi-Jamayran, A.; Chen, T.; Deng, J.; et al. Loss of TSC1/TSC2 sensitizes immune checkpoint blockade in non–small cell lung cancer. Sci. Adv. 2022, 8, eabi9533. [Google Scholar] [CrossRef] [PubMed]
- Lee, Y.H.; Do, S.K.; Lee, S.Y.; Kang, H.G.; Choi, J.E.; Hong, M.J.; Lee, J.H.; Lee, E.B.; Jeong, J.Y.; Shin, K.M.; et al. TSC2 genetic variant and prognosis in non-small cell lung cancer after curative surgery. Thorac. Cancer 2019, 10, 335–340. [Google Scholar] [CrossRef]
- Mercurio, L.; Albanesi, C.; Madonna, S. Recent Updates on the Involvement of PI3K/AKT/mTOR Molecular Cascade in the Pathogenesis of Hyperproliferative Skin Disorders. Front. Med. 2021, 8, 665647. [Google Scholar] [CrossRef] [PubMed]
- Tan, F.H.; Bai, Y.; Saintigny, P.; Darido, C. mTOR Signalling in Head and Neck Cancer: Heads Up. Cells 2019, 8, 333. [Google Scholar] [CrossRef]
- Kristof, A.S. mTOR signaling in lymphangioleiomyomatosis. Lymphat. Res. Biol. 2010, 8, 33–42. [Google Scholar] [CrossRef] [PubMed]
- Kenerson, H.; Folpe, A.L.; Takayama, T.K.; Yeung, R.S. Activation of the mTOR pathway in sporadic angiomyolipomas and other perivascular epithelioid cell neoplasms. Hum. Pathol. 2007, 38, 1361–1371. [Google Scholar] [CrossRef]
- Voss, M.H.; Molina, A.M.; Motzer, R.J. mTOR inhibitors in advanced renal cell carcinoma. Hematol. Oncol. Clin. N. Am. 2011, 25, 835–852. [Google Scholar] [CrossRef] [PubMed]
- Darici, S.; Alkhaldi, H.; Horne, G.; Jørgensen, H.G.; Marmiroli, S.; Huang, X. Targeting PI3K/Akt/mTOR in AML: Rationale and Clinical Evidence. J. Clin. Med. 2020, 9, 2934. [Google Scholar] [CrossRef] [PubMed]
- Tian, T.; Li, X.; Zhang, J. mTOR Signaling in Cancer and mTOR Inhibitors in Solid Tumor Targeting Therapy. Int. J. Mol. Sci. 2019, 20, 755. [Google Scholar] [CrossRef]
- Lee, A.S. GRP78 induction in cancer: Therapeutic and prognostic implications. Cancer Res. 2007, 67, 3496–3499. [Google Scholar] [CrossRef]
- Cao, S.S.; Kaufman, R.J. Endoplasmic reticulum stress and oxidative stress in cell fate decision and human disease. Antioxid. Redox Signal. 2014, 21, 396–413. [Google Scholar] [CrossRef]
- Xiong, S.; Chng, W.J.; Zhou, J. Crosstalk between endoplasmic reticulum stress and oxidative stress: A dynamic duo in multiple myeloma. Cell. Mol. Life Sci. 2021, 78, 3883–3906. [Google Scholar] [CrossRef]
- Abdelwahab, E.M.M.; Pal, S.; Kvell, K.; Sarosi, V.; Bai, P.; Rue, R.; Krymskaya, V.; McPhail, D.; Porter, A.; Pongracz, J.E. Mitochondrial dysfunction is a key determinant of the rare disease lymphangioleiomyomatosis and provides a novel therapeutic target. Oncogene 2019, 38, 3093–3101. [Google Scholar] [CrossRef]
- Kato, H.; Nakajima, S.; Saito, Y.; Takahashi, S.; Katoh, R.; Kitamura, M. mTORC1 serves ER stress-triggered apoptosis via selective activation of the IRE1-JNK pathway. Cell. Death Differ. 2012, 19, 310–320. [Google Scholar] [CrossRef]
- Abdelwahab, E.M.M.; Bovari-Biri, J.; Smuk, G.; Fillinger, J.; McPhail, D.; Krymskaya, V.P.; Pongracz, J.E. Activated p53 in the anti-apoptotic milieu of tuberous sclerosis gene mutation induced diseases leads to cell death if thioredoxin reductase is inhibited. Apoptosis 2021, 26, 253–260. [Google Scholar] [CrossRef] [PubMed]
- Bee, J.; Fuller, S.; Miller, S.; Johnson, S.R. Lung function response and side effects to rapamycin for lymphangioleiomyomatosis: A prospective national cohort study. Thorax 2018, 73, 369–375. [Google Scholar] [CrossRef] [PubMed]
- Pannala, V.R.; Dash, R.K. Mechanistic characterization of the thioredoxin system in the removal of hydrogen peroxide. Free. Radic. Biol. Med. 2015, 78, 42–55. [Google Scholar] [CrossRef]
- Zhang, W.; Zheng, X.; Wang, X. Oxidative stress measured by thioredoxin reductase level as potential biomarker for prostate cancer. Am. J. Cancer Res. 2015, 5, 2788–2798. [Google Scholar]
- Esen, H.; Erdi, F.; Kaya, B.; Feyzioglu, B.; Keskin, F.; Demir, L.S. Tissue thioredoxin reductase-1 expression in astrocytomas of different grades. J. Neurooncol. 2015, 121, 451–458. [Google Scholar] [CrossRef]
- Schleicher, S.M.; Moretti, L.; Varki, V.; Lu, B. Progress in the unraveling of the endoplasmic reticulum stress/autophagy pathway and cancer: Implications for future therapeutic approaches. Drug. Resist. Updat. 2010, 13, 79–86. [Google Scholar] [CrossRef] [PubMed]
- Wu, X.; Xie, W.; Wei, W.; Guo, J. Beyond controlling cell size: Functional analyses of S6K in tumorigenesis. Cell. Death Dis. 2022, 13, 646. [Google Scholar] [CrossRef] [PubMed]
- Gamberi, T.; Chiappetta, G.; Fiaschi, T.; Modesti, A.; Sorbi, F.; Magherini, F. Upgrade of an old drug: Auranofin in innovative cancer therapies to overcome drug resistance and to increase drug effectiveness. Med. Res. Rev. 2022, 42, 1111–1146. [Google Scholar] [CrossRef]
- Xia, Y.; Chen, J.; Yu, Y.; Wu, F.; Shen, X.; Qiu, C.; Zhang, T.; Hong, L.; Zheng, P.; Shao, R.; et al. Compensatory combination of mTOR and TrxR inhibitors to cause oxidative stress and regression of tumors. Theranostics 2021, 11, 4335–4350. [Google Scholar] [CrossRef] [PubMed]
- Alves, S.; Castro, L.; Fernandes, M.S.; Francisco, R.; Castro, P.; Priault, M.; Chaves, S.R.; Moyer, M.P.; Oliveira, C.; Seruca, R.; et al. Colorectal cancer-related mutant KRAS alleles function as positive regulators of autophagy. Oncotarget 2015, 6, 30787–30802. [Google Scholar] [CrossRef]
- Hao, Y.; Samuels, Y.; Li, Q.; Krokowski, D.; Guan, B.J.; Wang, C.; Jin, Z.; Dong, B.; Cao, B.; Feng, X.; et al. Oncogenic PIK3CA mutations reprogram glutamine metabolism in colorectal cancer. Nat. Commun. 2016, 7, 11971. [Google Scholar] [CrossRef] [PubMed]
- Clinical Trial, I.N.; Mayo Clinic. Phase II Trial to Evaluate the Efficacy of Auranofin and Sirolimus in Serous Ovarian Cancer Patients with Recurrent Disease. Auranofin Sirolimus Treat. Particip. Ovarian Cancer. Beta.ClinicalTrials.gov, Identifier: NCT03456700; 2023. Available online: https://classic.clinicaltrials.gov/ct2/show/NCT03456700 (accessed on 20 June 2023).
- Rousselle, B.; Massot, A.; Privat, M.; Dondaine, L.; Trommenschlager, A.; Bouyer, F.; Bayardon, J.; Ghiringhelli, F.; Bettaieb, A.; Goze, C.; et al. Conception and Evaluation of Fluorescent Phosphine-Gold Complexes: From Synthesis to in vivo Investigations. ChemMedChem 2022, 17, e202100773. [Google Scholar] [CrossRef] [PubMed]
- Dumont, F.J.; Su, Q. Mechanism of action of the immunosuppressant rapamycin. Life Sci. 1996, 58, 373–395. [Google Scholar] [CrossRef] [PubMed]
- Yue, M.; Pacheco, G.; Cheng, T.; Li, J.; Wang, Y.; Henske, E.P.; Schuger, L. Evidence Supporting a Lymphatic Endothelium Origin for Angiomyolipoma, a TSC2(-) Tumor Related to Lymphangioleiomyomatosis. Am. J. Pathol. 2016, 186, 1825–1836. [Google Scholar] [CrossRef] [PubMed]
- Salic, A.; Mitchison, T.J. A chemical method for fast and sensitive detection of DNA synthesis in vivo. Proc. Natl. Acad. Sci. USA 2008, 105, 2415–2420. [Google Scholar] [CrossRef] [PubMed]
- Feoktistova, M.; Geserick, P.; Leverkus, M. Crystal Violet Assay for Determining Viability of Cultured Cells. Cold Spring Harb. Protoc. 2016, 2016, pdb.prot087379. [Google Scholar] [CrossRef]
- Oka, M.; Kobayashi, N.; Matsumura, K.; Nishio, M.; Saeki, K. Exogenous Cytokine-Free Differentiation of Human Pluripotent Stem Cells into Classical Brown Adipocytes. Cells 2019, 8, 373. [Google Scholar] [CrossRef]
- Mishina, N.M.; Bogdanova, Y.A.; Ermakova, Y.G.; Panova, A.S.; Kotova, D.A.; Bilan, D.S.; Steinhorn, B.; Arnér, E.S.J.; Michel, T.; Belousov, V.V. Which Antioxidant System Shapes Intracellular H. Antioxid. Redox Signal 2019, 31, 664–670. [Google Scholar] [CrossRef]
- Suthar, S.K.; Lee, S.Y. Ingenuity pathway analysis of. Front. Mol. Neurosci. 2022, 15, 1029682. [Google Scholar] [CrossRef]
- Abdelwahab, E.M.M.; Bovari-Biri, J.; Smuk, G.; Harko, T.; Fillinger, J.; Moldvay, J.; Krymskaya, V.P.; Pongracz, J.E. Normalization of Enzyme Expression and Activity Regulating Vitamin A Metabolism Increases RAR-Beta Expression and Reduces Cellular Migration and Proliferation in Diseases Caused by Tuberous Sclerosis Gene Mutations. Front. Oncol. 2021, 11, 644592. [Google Scholar] [CrossRef]
- Aydin, S. A short history, principles, and types of ELISA, and our laboratory experience with peptide/protein analyses using ELISA. Peptides 2015, 72, 4–15. [Google Scholar] [CrossRef]
- Zitta, K.; Meybohm, P.; Gruenewald, M.; Cremer, J.; Zacharowski, K.D.; Scholz, J.; Steinfath, M.; Albrecht, M. Profiling of cell stress protein expression in cardiac tissue of cardiosurgical patients undergoing remote ischemic preconditioning: Implications for thioredoxin in cardioprotection. J. Transl. Med. 2015, 13, 34. [Google Scholar] [CrossRef] [PubMed]
- Luo, C.; Ye, W.R.; Shi, W.; Yin, P.; Chen, C.; He, Y.B.; Chen, M.F.; Zu, X.B.; Cai, Y. Perfect match: mTOR inhibitors and tuberous sclerosis complex. Orphanet J. Rare Dis. 2022, 17, 106. [Google Scholar] [CrossRef]
- Zhang, X.; Selvaraju, K.; Saei, A.A.; D’Arcy, P.; Zubarev, R.A.; Arnér, E.S.; Linder, S. Repurposing of auranofin: Thioredoxin reductase remains a primary target of the drug. Biochimie 2019, 162, 46–54. [Google Scholar] [CrossRef]
- Zeeshan, H.M.; Lee, G.H.; Kim, H.R.; Chae, H.J. Endoplasmic Reticulum Stress and Associated ROS. Int. J. Mol. Sci. 2016, 17, 327. [Google Scholar] [CrossRef]
- Nicolussi, A.; D’Inzeo, S.; Capalbo, C.; Giannini, G.; Coppa, A. The role of peroxiredoxins in cancer. Mol. Clin. Oncol. 2017, 6, 139–153. [Google Scholar] [CrossRef]
- Seo, M.S.; Kang, S.W.; Kim, K.; Baines, I.C.; Lee, T.H.; Rhee, S.G. Identification of a new type of mammalian peroxiredoxin that forms an intramolecular disulfide as a reaction intermediate. J. Biol. Chem. 2000, 275, 20346–20354. [Google Scholar] [CrossRef] [PubMed]
- Lei, H.; Wang, G.; Zhang, J.; Han, Q. Inhibiting TrxR suppresses liver cancer by inducing apoptosis and eliciting potent antitumor immunity. Oncol. Rep. 2018, 40, 3447–3457. [Google Scholar] [CrossRef]
- Ebrahimi-Fakhari, D.; Saffari, A.; Wahlster, L.; DiNardo, A.; Turner, D.; Lewis, T.L.; Conrad, C.; Rothberg, J.M.; Lipton, J.O.; Kölker, S.; et al. Impaired Mitochondrial Dynamics and Mitophagy In Neuronal Models Of Tuberous Sclerosis Complex. Cell Rep. 2016, 17, 2162. [Google Scholar] [CrossRef] [PubMed]
- Feng, Z.; Levine, A.J. The regulation of energy metabolism and the IGF-1/mTOR pathways by the p53 protein. Trends Cell Biol. 2010, 20, 427–434. [Google Scholar] [CrossRef] [PubMed]
- Düvel, K.; Yecies, J.L.; Menon, S.; Raman, P.; Lipovsky, A.I.; Souza, A.L.; Triantafellow, E.; Ma, Q.; Gorski, R.; Cleaver, S.; et al. Activation of a metabolic gene regulatory network downstream of mTOR complex 1. Mol. Cell 2010, 39, 171–183. [Google Scholar] [CrossRef] [PubMed]
- Fernández-Vizarra, E.; Tiranti, V.; Zeviani, M. Assembly of the oxidative phosphorylation system in humans: What we have learned by studying its defects. Biochim. Biophys. Acta 2009, 1793, 200–211. [Google Scholar] [CrossRef]
- Zheng, J. Energy metabolism of cancer: Glycolysis versus oxidative phosphorylation (Review). Oncol. Lett. 2012, 4, 1151–1157. [Google Scholar] [CrossRef]
- Liberti, M.V.; Locasale, J.W. The Warburg Effect: How Does it Benefit Cancer Cells? Trends Biochem. Sci. 2016, 41, 211–218. [Google Scholar] [CrossRef]
- Hardie, D.G.; Ross, F.A.; Hawley, S.A. AMPK: A nutrient and energy sensor that maintains energy homeostasis. Nat. Rev. Mol. Cell Biol. 2012, 13, 251–262. [Google Scholar] [CrossRef] [PubMed]
- Kwee, J.K. A paradoxical chemoresistance and tumor suppressive role of antioxidant in solid cancer cells: A strange case of Dr. Jekyll and Mr. Hyde. Biomed. Res. Int. 2014, 2014, 209845. [Google Scholar] [CrossRef]
- Knoops, B.; Goemaere, J.; Van der Eecken, V.; Declercq, J.P. Peroxiredoxin 5: Structure, mechanism, and function of the mammalian atypical 2-Cys peroxiredoxin. Antioxid. Redox Signal. 2011, 15, 817–829. [Google Scholar] [CrossRef] [PubMed]
- Pylväs, M.; Puistola, U.; Kauppila, S.; Soini, Y.; Karihtala, P. Oxidative stress-induced antioxidant enzyme expression is an early phenomenon in ovarian carcinogenesis. Eur. J. Cancer 2010, 46, 1661–1667. [Google Scholar] [CrossRef]
- Bur, H.; Haapasaari, K.M.; Turpeenniemi-Hujanen, T.; Kuittinen, O.; Auvinen, P.; Marin, K.; Koivunen, P.; Sormunen, R.; Soini, Y.; Karihtala, P. Oxidative stress markers and mitochondrial antioxidant enzyme expression are increased in aggressive Hodgkin lymphomas. Histopathology 2014, 65, 319–327. [Google Scholar] [CrossRef] [PubMed]
- Karihtala, P.; Mäntyniemi, A.; Kang, S.W.; Kinnula, V.L.; Soini, Y. Peroxiredoxins in breast carcinoma. Clin. Cancer Res. 2003, 9, 3418–3424. [Google Scholar] [PubMed]
- Gérard, A.C.; Many, M.C.; Daumerie, C.; Knoops, B.; Colin, I.M. Peroxiredoxin 5 expression in the human thyroid gland. Thyroid. 2005, 15, 205–209. [Google Scholar] [CrossRef] [PubMed]
- Fernandez-Ranvier, G.G.; Weng, J.; Yeh, R.F.; Shibru, D.; Khafnashar, E.; Chung, K.W.; Hwang, J.; Duh, Q.Y.; Clark, O.H.; Kebebew, E. Candidate diagnostic markers and tumor suppressor genes for adrenocortical carcinoma by expression profile of genes on chromosome 11q13. World J. Surg. 2008, 32, 873–881. [Google Scholar] [CrossRef]
- Glasauer, A.; Chandel, N.S. Targeting antioxidants for cancer therapy. Biochem. Pharmacol. 2014, 92, 90–101. [Google Scholar] [CrossRef]
- Gorrini, C.; Harris, I.S.; Mak, T.W. Modulation of oxidative stress as an anticancer strategy. Nat. Rev. Drug. Discov. 2013, 12, 931–947. [Google Scholar] [CrossRef] [PubMed]
- Bazhin, A.V.; Philippov, P.P.; Karakhanova, S. Reactive Oxygen Species in Cancer Biology and Anticancer Therapy. Oxid. Med. Cell Longev. 2016, 2016, 4197815. [Google Scholar] [CrossRef] [PubMed]
- Wang, T.; Diaz, A.J.; Yen, Y. The role of peroxiredoxin II in chemoresistance of breast cancer cells. Breast Cancer 2014, 6, 73–80. [Google Scholar] [CrossRef]
- De Simoni, S.; Goemaere, J.; Knoops, B. Silencing of peroxiredoxin 3 and peroxiredoxin 5 reveals the role of mitochondrial peroxiredoxins in the protection of human neuroblastoma SH-SY5Y cells toward MPP+. Neurosci. Lett. 2008, 433, 219–224. [Google Scholar] [CrossRef] [PubMed]
- Cao, R.; Zhang, W.; Zhang, H.; Wang, L.; Chen, X.; Ren, X.; Cheng, B.; Xia, J. Comprehensive Analysis of the PRDXs Family in Head and Neck Squamous Cell Carcinoma. Front. Oncol. 2022, 12, 798483. [Google Scholar] [CrossRef]
- Chen, L.; Huang, C.; Yang, X.; Zhang, Q.; Chen, F. Prognostic roles of mRNA expression of peroxiredoxins in lung cancer. Onco Targets Ther. 2018, 11, 8381–8388. [Google Scholar] [CrossRef] [PubMed]
- Cao, X.; Chen, X.M.; Xiao, W.Z.; Li, B.; Zhang, B.; Wu, Q.; Xue, Q. ROS--mediated hypomethylation of PRDX5 promotes STAT3 binding and activates the Nrf2 signaling pathway in NSCLC. Int. J. Mol. Med. 2021, 47, 573–582. [Google Scholar] [CrossRef]
- He, F.; Ru, X.; Wen, T. NRF2, a Transcription Factor for Stress Response and Beyond. Int. J. Mol. Sci. 2020, 21, 4777. [Google Scholar] [CrossRef] [PubMed]
- De Simoni, S.; Linard, D.; Hermans, E.; Knoops, B.; Goemaere, J. Mitochondrial peroxiredoxin-5 as potential modulator of mitochondria-ER crosstalk in MPP+-induced cell death. J. Neurochem. 2013, 125, 473–485. [Google Scholar] [CrossRef] [PubMed]
- Lin, J.H.; Walter, P.; Yen, T.S. Endoplasmic reticulum stress in disease pathogenesis. Annu. Rev. Pathol. 2008, 3, 399–425. [Google Scholar] [CrossRef] [PubMed]
- Sidrauski, C.; Walter, P. The transmembrane kinase Ire1p is a site-specific endonuclease that initiates mRNA splicing in the unfolded protein response. Cell 1997, 90, 1031–1039. [Google Scholar] [CrossRef] [PubMed]
- Nishitoh, H.; Matsuzawa, A.; Tobiume, K.; Saegusa, K.; Takeda, K.; Inoue, K.; Hori, S.; Kakizuka, A.; Ichijo, H. ASK1 is essential for endoplasmic reticulum stress-induced neuronal cell death triggered by expanded polyglutamine repeats. Genes. Dev. 2002, 16, 1345–1355. [Google Scholar] [CrossRef]
- Takeda, K.; Matsuzawa, A.; Nishitoh, H.; Ichijo, H. Roles of MAPKKK ASK1 in stress-induced cell death. Cell Struct. Funct. 2003, 28, 23–29. [Google Scholar] [CrossRef]
- Tejman-Yarden, N.; Miyamoto, Y.; Leitsch, D.; Santini, J.; Debnath, A.; Gut, J.; McKerrow, J.H.; Reed, S.L.; Eckmann, L. A reprofiled drug, auranofin, is effective against metronidazole-resistant Giardia lamblia. Antimicrob. Agents Chemother. 2013, 57, 2029–2035. [Google Scholar] [CrossRef]
- Lewis, D.; Capell, H.A.; McNeil, C.J.; Iqbal, M.S.; Brown, D.H.; Smith, W.E. Gold levels produced by treatment with auranofin and sodium aurothiomalate. Ann. Rheum. Dis. 1983, 42, 566–570. [Google Scholar] [CrossRef] [PubMed]
- Roder, C.; Thomson, M.J. Auranofin: Repurposing an old drug for a golden new age. Drugs R&D 2015, 15, 13–20. [Google Scholar] [CrossRef]
- Law, B.K. Rapamycin: An anti-cancer immunosuppressant? Crit. Rev. Oncol. Hematol. 2005, 56, 47–60. [Google Scholar] [CrossRef]
- Food and Drug Administration, Center for Drug Evaluation and Research (CDER). Guidance for Industry Codevelopment of Two or More New Investigational Drugs for Use in Combination. June 2013. Available online: https://www.fda.gov/files/drugs/published/Codevelopment-of-Two-or-More-New-Investigational-Drugs-for-Use-in-Combination.pdf (accessed on 20 June 2023).







| Target Gene | Taqman Assay |
|---|---|
| GPDH | Assay ID:Hs02786624_g1 |
| PRDX5 | Assay ID: Hs01067165_g1 |
Disclaimer/Publisher’s Note: The statements, opinions and data contained in all publications are solely those of the individual author(s) and contributor(s) and not of MDPI and/or the editor(s). MDPI and/or the editor(s) disclaim responsibility for any injury to people or property resulting from any ideas, methods, instructions or products referred to in the content. |
© 2023 by the authors. Licensee MDPI, Basel, Switzerland. This article is an open access article distributed under the terms and conditions of the Creative Commons Attribution (CC BY) license (https://creativecommons.org/licenses/by/4.0/).
Share and Cite
Bovari-Biri, J.; Abdelwahab, E.M.M.; Garai, K.; Pongracz, J.E. Prdx5 in the Regulation of Tuberous Sclerosis Complex Mutation-Induced Signaling Mechanisms. Cells 2023, 12, 1713. https://doi.org/10.3390/cells12131713
Bovari-Biri J, Abdelwahab EMM, Garai K, Pongracz JE. Prdx5 in the Regulation of Tuberous Sclerosis Complex Mutation-Induced Signaling Mechanisms. Cells. 2023; 12(13):1713. https://doi.org/10.3390/cells12131713
Chicago/Turabian StyleBovari-Biri, Judit, ElHusseiny Mohamed Mahmoud Abdelwahab, Kitti Garai, and Judit E. Pongracz. 2023. "Prdx5 in the Regulation of Tuberous Sclerosis Complex Mutation-Induced Signaling Mechanisms" Cells 12, no. 13: 1713. https://doi.org/10.3390/cells12131713
APA StyleBovari-Biri, J., Abdelwahab, E. M. M., Garai, K., & Pongracz, J. E. (2023). Prdx5 in the Regulation of Tuberous Sclerosis Complex Mutation-Induced Signaling Mechanisms. Cells, 12(13), 1713. https://doi.org/10.3390/cells12131713

