Fullerenols Prevent Neuron Death and Reduce Oxidative Stress in Drosophila Huntington’s Disease Model
Abstract
1. Introduction
2. Materials and Methods
2.1. Fullerenols
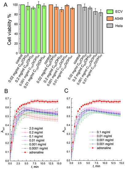
2.2. In Vitro Toxicity Analysis of Fullerenols
2.3. In Vitro Antioxidant Activity Assay
2.4. In Vivo ROS Measurement
2.5. Drosophila Lines
2.6. Drosophila Lifespan Experiment and Climbing Assay
2.7. Analysis of Neurodegeneration
2.8. Immunoblotting
2.9. Statistical Analysis
3. Results
3.1. Toxicity Analysis and Antioxidant Activity of Fullerenols In Vitro
3.2. Lifespan and Behavior Analysis of Drosophila in a Huntington’s Disease Model
3.3. Analyses of Oxidative Stress
3.4. Analysis of Neurodegeneration
3.5. Analyses of HTT Level
4. Discussion
Supplementary Materials
Author Contributions
Funding
Institutional Review Board Statement
Informed Consent Statement
Data Availability Statement
Conflicts of Interest
References
- Donnelly, K.M.; Coleman, C.M.; Fuller, M.L.; Reed, V.L.; Smerina, D.; Tomlinson, D.S.; Pearce, M.M.P. Hunting for the Cause: Evidence for Prion-like Mechanisms in Huntington’s Disease. Front. Neurosci. 2022, 16, 946822. [Google Scholar] [CrossRef] [PubMed]
- Jurcau, A. Molecular Pathophysiological Mechanisms in Huntington’s Disease. Biomedicines 2022, 10, 1432. [Google Scholar] [CrossRef] [PubMed]
- Perutz, M.F.; Johnson, T.; Suzuki, M.; Finch, J.T. Glutamine Repeats as Polar Zippers: Their Possible Role in Inherited Neurodegenerative Diseases. Proc. Natl. Acad. Sci. USA 1994, 91, 5355–5358. [Google Scholar] [CrossRef] [PubMed]
- Quinti, L.; Casale, M.; Moniot, S.; Pais, T.F.; Van Kanegan, M.J.; Kaltenbach, L.S.; Pallos, J.; Lim, R.G.; Naidu, S.D.; Runne, H.; et al. SIRT2- and NRF2-Targeting Thiazole-Containing Compound with Therapeutic Activity in Huntington’s Disease Models. Cell Chem. Biol. 2016, 23, 849–861. [Google Scholar] [CrossRef]
- Perez-De La Cruz, V.; Santamaria, A. Integrative Hypothesis for Huntington’s Disease: A Brief Review of Experimental Evidence. Physiol. Res. 2007, 56, 513–526. [Google Scholar] [CrossRef]
- Sorolla, M.A.; Rodríguez-Colman, M.J.; Vall-llaura, N.; Tamarit, J.; Ros, J.; Cabiscol, E. Protein Oxidation in Huntington Disease. BioFactors 2012, 38, 173–185. [Google Scholar] [CrossRef]
- Irfan, Z.; Khanam, S.; Karmakar, V.; Firdous, S.M.; El Khier, B.S.I.A.; Khan, I.; Rehman, M.U.; Khan, A. Pathogenesis of Huntington’s Disease: An Emphasis on Molecular Pathways and Prevention by Natural Remedies. Brain Sci. 2022, 12, 1389. [Google Scholar] [CrossRef]
- Browne, S.E.; Beal, M.F. Oxidative Damage in Huntington’s Disease Pathogenesis. Antioxid. Redox Signal. 2006, 8, 2061–2073. [Google Scholar] [CrossRef]
- Gil-Mohapel, J.; Brocardo, P.S.; Christie, B.R. The Role of Oxidative Stress in Huntington’s Disease: Are Antioxidants Good Therapeutic Candidates? Curr. Drug Targets 2014, 15, 454–468. [Google Scholar] [CrossRef]
- Rehman, M.U.; Sehar, N.; Dar, N.J.; Khan, A.; Arafah, A.; Rashid, S.; Rashid, S.M.; Ganaie, M.A. Mitochondrial Dysfunctions, Oxidative Stress and Neuroinflammation as Therapeutic Targets for Neurodegenerative Diseases: An Update on Current Advances and Impediments. Neurosci. Biobehav. Rev. 2022, 144, 104961. [Google Scholar] [CrossRef]
- Yamakoshi, Y.; Umezawa, N.; Ryu, A.; Arakane, K.; Miyata, N.; Goda, Y.; Masumizu, T.; Nagano, T. Active Oxygen Species Generated from Photoexcited Fullerene (C60) as Potential Medicines: O2−• versus 1O2. J. Am. Chem. Soc. 2003, 125, 12803–12809. [Google Scholar] [CrossRef] [PubMed]
- Cai, X.; Jia, H.; Liu, Z.; Hou, B.; Luo, C.; Feng, Z.; Li, W.; Liu, J. Polyhydroxylated Fullerene Derivative C60(OH)24 Prevents Mitochondrial Dysfunction and Oxidative Damage in an MPP+-Induced Cellular Model of Parkinson’s Disease. J. Neurosci. Res. 2008, 86, 3622–3634. [Google Scholar] [CrossRef] [PubMed]
- Cao, H.; Zhang, L.; Qu, Z.; Tian, S.; Wang, Z.; Jiang, Y.; Hou, Q.; Jia, L.; Wang, W. The Protective Effect of Hydroxylated Fullerene Pretreatment on Pilocarpine-Induced Status Epilepticus. Brain Res. 2021, 1764, 147468. [Google Scholar] [CrossRef] [PubMed]
- Bednarikova, Z.; Huy, P.D.Q.; Mocanu, M.-M.; Fedunova, D.; Li, M.S.; Gazova, Z. Fullerenol C60(OH)16 Prevents Amyloid Fibrillization of Aβ40—In Vitro and in Silico Approach. Phys. Chem. Chem. Phys. 2016, 18, 18855–18867. [Google Scholar] [CrossRef]
- Kim, J.E.; Lee, M. Fullerene Inhibits β-Amyloid Peptide Aggregation. Biochem. Biophys. Res. Commun. 2003, 303, 576–579. [Google Scholar] [CrossRef]
- Makarova, E.G.; Gordon, R.Y.; Podolski, I.Y. Fullerene C60 Prevents Neurotoxicity Induced by Intrahippocampal Microinjection of Amyloid-β Peptide. J. Nanosci. Nanotechnol. 2012, 12, 119–126. [Google Scholar] [CrossRef]
- Bolshakova, O.; Borisenkova, A.; Suyasova, M.; Sedov, V.; Slobodina, A.; Timoshenko, S.; Varfolomeeva, E.; Golomidov, I.; Lebedev, V.; Aksenov, V.; et al. In Vitro and in Vivo Study of the Toxicity of Fullerenols C60, C70 and C120O Obtained by an Original Two Step Method. Mater. Sci. Eng. C 2019, 104, 109945. [Google Scholar] [CrossRef]
- Cagle, D.W.; Kennel, S.J.; Mirzadeh, S.; Alford, J.M.; Wilson, L.J. In Vivo Studies of Fullerene-Based Materials Using Endohedral Metallofullerene Radiotracers. Proc. Natl. Acad. Sci. USA 1999, 96, 5182–5187. [Google Scholar] [CrossRef]
- Qingnuan, L.; yan, X.; Xiaodong, Z.; Ruili, L.; qieqie, D.; Xiaoguang, S.; Shaoliang, C.; Wenxin, L. Preparation of 99mTc-C60(OH)x and Its Biodistribution Studies. Nucl. Med. Biol. 2002, 29, 707–710. [Google Scholar] [CrossRef]
- Yamago, S.; Tokuyama, H.; Nakamura, E.; Kikuchi, K.; Kananishi, S.; Sueki, K.; Nakahara, H.; Enomoto, S.; Ambe, F. In Vivo Biological Behavior of a Water-Miscible Fullerene: 14C Labeling, Absorption, Distribution, Excretion and Acute Toxicity. Chem. Biol. 1995, 2, 385–389. [Google Scholar] [CrossRef]
- Xu, S.; Li, G.; Ye, X.; Chen, D.; Chen, Z.; Xu, Z.; Daniele, M.; Tambone, S.; Ceccacci, A.; Tomei, L.; et al. HAP40 Is a Conserved Central Regulator of Huntingtin and a Potential Modulator of Huntington’s Disease Pathogenesis. PLoS Genet. 2022, 18, e1010302. [Google Scholar] [CrossRef]
- Chongtham, A.; Yoo, J.H.; Chin, T.M.; Akingbesote, N.D.; Huda, A.; Marsh, J.L.; Khoshnan, A. Gut Bacteria Regulate the Pathogenesis of Huntington’s Disease in Drosophila Model. Front. Neurosci. 2022, 16, 902205. [Google Scholar] [CrossRef] [PubMed]
- Xu, Z.; Joel Tito, A.; Rui, Y.-N.; Zhang, S. Studying Polyglutamine Diseases in Drosophila. Exp. Neurol. 2015, 274, 25–41. [Google Scholar] [CrossRef]
- Marsh, J.L.; Pallos, J.; Thompson, L.M. Fly Models of Huntington’s Disease. Hum. Mol. Genet. 2003, 12, R187–R193. [Google Scholar] [CrossRef] [PubMed]
- Greco, T.M.; Secker, C.; Silva Ramos, E.; Federspiel, J.D.; Liu, J.-P.; Perez, A.M.; Al-Ramahi, I.; Cantle, J.P.; Carroll, J.B.; Botas, J.; et al. Dynamics of Huntingtin Protein Interactions in the Striatum Identifies Candidate Modifiers of Huntington Disease. Cell Syst. 2022, 13, 304–320.e5. [Google Scholar] [CrossRef]
- Pandey, U.B.; Nichols, C.D. Human Disease Models in Drosophila Melanogaster and the Role of the Fly in Therapeutic Drug Discovery. Pharm. Rev. 2011, 63, 411–436. [Google Scholar] [CrossRef] [PubMed]
- Nevzglyadova, O.V.; Mikhailova, E.V.; Artemov, A.V.; Ozerova, Y.E.; Ivanova, P.A.; Golomidov, I.M.; Bolshakova, O.I.; Zenin, V.V.; Kostyleva, E.I.; Soidla, T.R.; et al. Yeast Red Pigment Modifies Cloned Human α-Synuclein Pathogenesis in Parkinson Disease Models in Saccharomyces Cerevisiae and Drosophila Melanogaster. Neurochem. Int. 2018, 120, 172–181. [Google Scholar] [CrossRef]
- Akbergenova, Y.; Littleton, J.T. Pathogenic Huntington Alters BMP Signaling and Synaptic Growth Through Local Disruptions of Endosomal Compartments. J. Neurosci. 2017, 37, 3425–3439. [Google Scholar] [CrossRef] [PubMed]
- Sedov, V.P.; Szhogina, A.A. Method of Producing Highly Water-Soluble Fullerenols. Patent RU 20140113248, 4 April 2014. [Google Scholar]
- Sirota, T.V. Method of Assessing Antioxidant Activity of Superoxidedismutase and Chemical Compounds. Patent RU 2144674 C1, 20 January 2000. [Google Scholar]
- Dubinina, I.A.; Kuzmina, E.M.; Dudnik, A.I.; Vnukova, N.G.; Churilov, G.N.; Samoylova, N.A. Study of Antioxidant Activity of Fullerenols by Inhibition of Adrenaline Autoxidation. Nanosyst. Phys. Chem. Math. 2016, 7, 153–157. [Google Scholar] [CrossRef][Green Version]
- Brand, A.H.; Perrimon, N. Targeted Gene Expression as a Means of Altering Cell Fates and Generating Dominant Phenotypes. Development 1993, 118, 401–415. [Google Scholar] [CrossRef]
- Golomidov, I.; Bolshakova, O.; Komissarov, A.; Sharoyko, V.; Slepneva, E.; Slobodina, A.; Latypova, E.; Zherebyateva, O.; Tennikova, T.; Sarantseva, S. The Neuroprotective Effect of Fullerenols on a Model of Parkinson’s Disease in Drosophila Melanogaster. Biochem. Biophys. Res. Commun. 2020, 523, 446–451. [Google Scholar] [CrossRef] [PubMed]
- Zhang, J.; Porfyrakis, K.; Sambrook, M.R.; Ardavan, A.; Briggs, G.A.D. Determination of the Thermal Stability of the Fullerene Dimers C120, C120O, and C120O2. J. Phys. Chem. B 2006, 110, 16979–16981. [Google Scholar] [CrossRef]
- Goswami, T.H.; Singh, R.; Alam, S.; Mathur, G.N. Thermal Analysis: A Unique Method to Estimate the Number of Substituents in Fullerene Derivatives. Thermochim. Acta 2004, 419, 97–104. [Google Scholar] [CrossRef]
- Wang, Z.; Wang, S.; Lu, Z.; Gao, X. Syntheses, Structures and Antioxidant Activities of Fullerenols: Knowledge Learned at the Atomistic Level. J. Clust. Sci. 2015, 26, 375–388. [Google Scholar] [CrossRef]
- Halliwell, B. Oxidative Stress and Neurodegeneration: Where Are We Now? J. Neurochem. 2006, 97, 1634–1658. [Google Scholar] [CrossRef]
- Yasuyama, K.; Salvaterra, P.M. Localization of Choline Acetyltransferase-Expressing Neurons in Drosophila Nervous System. Microsc. Res. Tech. 1999, 45, 65–79. [Google Scholar] [CrossRef]
- Romero, E.; Cha, G.-H.; Verstreken, P.; Ly, C.V.; Hughes, R.E.; Bellen, H.J.; Botas, J. Suppression of Neurodegeneration and Increased Neurotransmission Caused by Expanded Full-Length Huntingtin Accumulating in the Cytoplasm. Neuron 2008, 57, 27–40. [Google Scholar] [CrossRef]
- Rosas-Arellano, A.; Estrada-Mondragón, A.; Piña, R.; Mantellero, C.A.; Castro, M.A. The Tiny Drosophila Melanogaster for the Biggest Answers in Huntington’s Disease. Int. J. Mol. Sci. 2018, 19, 2398. [Google Scholar] [CrossRef]
- Islam, M.T. Oxidative Stress and Mitochondrial Dysfunction-Linked Neurodegenerative Disorders. Neurol. Res. 2017, 39, 73–82. [Google Scholar] [CrossRef]
- Zheng, J.; Winderickx, J.; Franssens, V.; Liu, B. A Mitochondria-Associated Oxidative Stress Perspective on Huntington’s Disease. Front. Mol. Neurosci. 2018, 11, 329. [Google Scholar] [CrossRef]
- Pisoschi, A.M.; Pop, A.; Iordache, F.; Stanca, L.; Predoi, G.; Serban, A.I. Oxidative Stress Mitigation by Antioxidants—An Overview on Their Chemistry and Influences on Health Status. Eur. J. Med. Chem. 2021, 209, 112891. [Google Scholar] [CrossRef]
- Sushko, E.S.; Vnukova, N.G.; Churilov, G.N.; Kudryasheva, N.S. Endohedral Gd-Containing Fullerenol: Toxicity, Antioxidant Activity, and Regulation of Reactive Oxygen Species in Cellular and Enzymatic Systems. Int. J. Mol. Sci. 2022, 23, 5152. [Google Scholar] [CrossRef] [PubMed]
- Mikheev, I.V.; Sozarukova, M.M.; Izmailov, D.Y.; Kareev, I.E.; Proskurnina, E.V.; Proskurnin, M.A. Antioxidant Potential of Aqueous Dispersions of Fullerenes C60, C70, and Gd@C82. Int. J. Mol. Sci. 2021, 22, 5838. [Google Scholar] [CrossRef]
- Proskurnina, E.V.; Mikheev, I.V.; Savinova, E.A.; Ershova, E.S.; Veiko, N.N.; Kameneva, L.V.; Dolgikh, O.A.; Rodionov, I.V.; Proskurnin, M.A.; Kostyuk, S.V. Effects of Aqueous Dispersions of C60, C70 and Gd@C82 Fullerenes on Genes Involved in Oxidative Stress and Anti-Inflammatory Pathways. Int. J. Mol. Sci. 2021, 22, 6130. [Google Scholar] [CrossRef] [PubMed]
- Bolshakova, O.I.; Slobodina, A.D.; Sarantseva, S.V. Carbon Nanoparticles as Promising Neuroprotectors: Pro et Contra. II. Application of Carbon Nanoparticles in Neurobiology and Neurology. Nanotechnol. Russ. 2022, 17, 141–154. [Google Scholar] [CrossRef]
- Slobodina, A.; Bolshakova, O.; Komissarov, A.; Surina, N.; Landa, S.; Melentev, P.; Sarantseva, S. Study of the Neuroprotective Properties of Fullerenol C60(OH)30 with a Model of Alzheimer’s Disease. Nanotechnologies Russ. 2020, 15, 212–217. [Google Scholar] [CrossRef]
- Gonchar, O.O.; Maznychenko, A.V.; Klyuchko, O.M.; Mankovska, I.M.; Butowska, K.; Borowik, A.; Piosik, J.; Sokolowska, I. C60 Fullerene Reduces 3-Nitropropionic Acid-Induced Oxidative Stress Disorders and Mitochondrial Dysfunction in Rats by Modulation of P53, Bcl-2 and Nrf2 Targeted Proteins. Int. J. Mol. Sci. 2021, 22, 5444. [Google Scholar] [CrossRef]
- Jimenez-Sanchez, M.; Licitra, F.; Underwood, B.R.; Rubinsztein, D.C. Huntington’s Disease: Mechanisms of Pathogenesis and Therapeutic Strategies. Cold Spring Harb. Perspect. Med. 2017, 7, a024240. [Google Scholar] [CrossRef]
- Forman, H.J.; Zhang, H. Targeting Oxidative Stress in Disease: Promise and Limitations of Antioxidant Therapy. Nat. Rev. Drug Discov. 2021, 20, 689–709. [Google Scholar] [CrossRef]
- Bono-Yagüe, J.; Gómez-Escribano, A.P.; Millán, J.M.; Vázquez-Manrique, R.P. Reactive Species in Huntington Disease: Are They Really the Radicals You Want to Catch? Antioxidants 2020, 9, 577. [Google Scholar] [CrossRef]





| C120O(OH)44 mg/mL | AA, % | C60(OH)30, mg/mL | AA, % | ||||
|---|---|---|---|---|---|---|---|
| Reaction Time, Min | Reaction Time, Min | ||||||
| 5 | 10 | 15 | 5 | 10 | 15 | ||
| 2 | 9.2 ± 0.6 | 18.4 ± 0.7 | 17.2 ± 0.9 | ||||
| 0.2 | 19.4 ± 1.1 | 28.4 ± 1.0 | 30.4 ± 1.7 | ||||
| 0.1 | 11.6 ± 0.4 | 18.4 ± 0.9 | 21.4 ± 0.9 | 0.1 | 11.6 ± 0.7 | 18.4 ± 0.8 | 21.4 ± 1.2 |
| 0.01 | 8.9 ± 0.3 | 15.6 ± 0.8 | 19.0 ± 0.8 | 0.01 | 8.8 ± 0.5 | 15.6 ± 0.6 | 19.0 ± 1.0 |
| 0.001 | 16.6 ± 0.8 | 20.5 ± 1.0 | 24.2 ± 1.0 | 0.001 | 21.6 ± 0.8 | 20.5 ± 0.8 | 24.2 ± 0.8 |
| 0.0001 | 10.7 ± 0.4 | 18.3 ± 0.9 | 21.2 ± 0.9 | 0.0001 | 28.2 ± 1.0 | 18.3 ± 0.7 | 21.2 ± 1.2 |
Disclaimer/Publisher’s Note: The statements, opinions and data contained in all publications are solely those of the individual author(s) and contributor(s) and not of MDPI and/or the editor(s). MDPI and/or the editor(s) disclaim responsibility for any injury to people or property resulting from any ideas, methods, instructions or products referred to in the content. |
© 2022 by the authors. Licensee MDPI, Basel, Switzerland. This article is an open access article distributed under the terms and conditions of the Creative Commons Attribution (CC BY) license (https://creativecommons.org/licenses/by/4.0/).
Share and Cite
Bolshakova, O.I.; Borisenkova, A.A.; Golomidov, I.M.; Komissarov, A.E.; Slobodina, A.D.; Ryabova, E.V.; Ryabokon, I.S.; Latypova, E.M.; Slepneva, E.E.; Sarantseva, S.V. Fullerenols Prevent Neuron Death and Reduce Oxidative Stress in Drosophila Huntington’s Disease Model. Cells 2023, 12, 170. https://doi.org/10.3390/cells12010170
Bolshakova OI, Borisenkova AA, Golomidov IM, Komissarov AE, Slobodina AD, Ryabova EV, Ryabokon IS, Latypova EM, Slepneva EE, Sarantseva SV. Fullerenols Prevent Neuron Death and Reduce Oxidative Stress in Drosophila Huntington’s Disease Model. Cells. 2023; 12(1):170. https://doi.org/10.3390/cells12010170
Chicago/Turabian StyleBolshakova, Olga I., Alina A. Borisenkova, Ilya M. Golomidov, Artem E. Komissarov, Alexandra D. Slobodina, Elena V. Ryabova, Irina S. Ryabokon, Evgenia M. Latypova, Elizaveta E. Slepneva, and Svetlana V. Sarantseva. 2023. "Fullerenols Prevent Neuron Death and Reduce Oxidative Stress in Drosophila Huntington’s Disease Model" Cells 12, no. 1: 170. https://doi.org/10.3390/cells12010170
APA StyleBolshakova, O. I., Borisenkova, A. A., Golomidov, I. M., Komissarov, A. E., Slobodina, A. D., Ryabova, E. V., Ryabokon, I. S., Latypova, E. M., Slepneva, E. E., & Sarantseva, S. V. (2023). Fullerenols Prevent Neuron Death and Reduce Oxidative Stress in Drosophila Huntington’s Disease Model. Cells, 12(1), 170. https://doi.org/10.3390/cells12010170

