Rhinovirus Suppresses TGF-β-GARP Presentation by Peripheral NK Cells
Abstract
1. Introduction
2. Materials and Methods
2.1. Human Study AZCRA
2.2. Peripheral Blood Mononuclear Cell (PBMC) Isolation
2.3. Rhinovirus Infection
2.4. PBMC Cell Culture
2.5. Flow Cytometry Analysis
2.6. RNA Isolation and Quantitative Real-Time PCR
2.7. ELISA
2.8. Statistical Analysis
3. Results
3.1. Increased TGF-βRII in PBMC of Asthmatic Subjects
3.2. RV Infection Inhibited TGF-β Release by Peripheral Blood Mononuclear Cells (PBMCs) from Control and Asthmatic Adult Subjects In Vitro
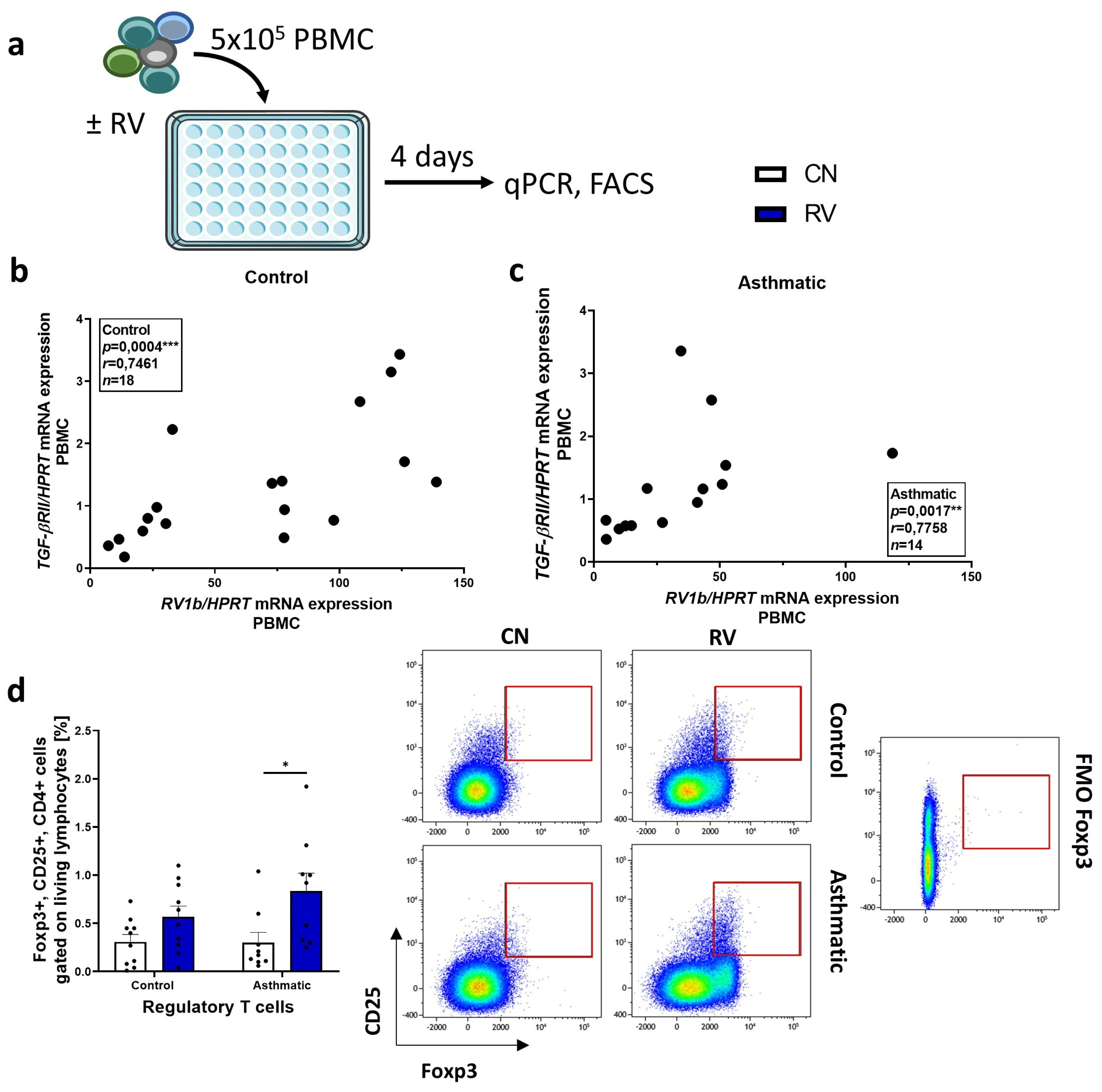
3.3. High Rhinovirus Load Was Associated with More TGF-βRII mRNA Expression and Induced Treg Immune Response
3.4. Production of TGF-β in T Cells Is Not Affected by Rhinovirus Infection
3.5. Rhinovirus Infection Downregulated GARP-Bound TGF-β on the Cell Surface of NK Cells
3.6. Reduction of TGF-β during Rhinovirus Infection Promotes CD56 High NK Cells and IFNγ Production in Healthy Controls and Asthmatics
4. Discussion
Supplementary Materials
Author Contributions
Funding
Institutional Review Board Statement
Informed Consent Statement
Data Availability Statement
Acknowledgments
Conflicts of Interest
References
- Global Asthma Network, A.N.Z. The Global Asthma Report 2014—Global Burden of Disease due to Asthma. Available online: http://globalasthmareport.org/2014/Global_Asthma_Report_2014.pdf (accessed on 17 September 2022).
- Zheng, S.-Y.; Wang, L.-L.; Ren, L.; Luo, J.; Liao, W.; Liu, E.-M. Epidemiological analysis and follow-up of human rhinovirus infection in children with asthma exacerbation. J. Med. Virol. 2018, 90, 219–228. [Google Scholar] [CrossRef] [PubMed]
- Nicholson, K.G.; Kent, J.; Ireland, D.C. Respiratory viruses and exacerbations of asthma in adults. BMJ 1993, 307, 982–986. [Google Scholar] [CrossRef] [PubMed]
- Johnston, S.L.; Pattemore, P.K.; Sanderson, G.; Smith, S.; Campbell, M.J.; Josephs, L.K.; Cunningham, A.; Robinson, B.S.; Myint, S.H.; Ward, M.E.; et al. The relationship between upper respiratory infections and hospital admissions for asthma: A time-trend analysis. Am. J. Respir. Crit. Care. Med. 1996, 154, 654–660. [Google Scholar] [CrossRef] [PubMed]
- Pauwels, R.A.; Löfdahl, C.G.; Postma, D.S.; Tattersfield, A.E.; O’Byrne, P.; Barnes, P.J.; Ullman, A. Effect of inhaled formoterol and budesonide on exacerbations of asthma. Formoterol and Corticosteroids Establishing Therapy (FACET) International Study Group. N. Engl. J. Med. 1997, 337, 1405–1411. [Google Scholar] [CrossRef] [PubMed]
- Pearlman, D.S.; LaForce, C.F.; Kaiser, K. Fluticasone/Formoterol combination therapy compared with monotherapy in adolescent and adult patients with mild to moderate asthma. Clin. Ther. 2013, 35, 950–966. [Google Scholar] [CrossRef] [PubMed]
- Schatz, M.; Meckley, L.M.; Kim, M.; Stockwell, B.T.; Castro, M. Asthma exacerbation rates in adults are unchanged over a 5-year period despite high-intensity therapy. J. Allergy Clin. Immunol. Pract. 2014, 2, 570–574.e571. [Google Scholar] [CrossRef]
- Palmenberg, A.C.; Spiro, D.; Kuzmickas, R.; Wang, S.; Djikeng, A.; Rathe, J.A.; Fraser-Liggett, C.M.; Liggett, S.B. Sequencing and analyses of all known human rhinovirus genomes reveal structure and evolution. Science 2009, 324, 55–59. [Google Scholar] [CrossRef]
- Schober, D.; Kronenberger, P.; Prchla, E.; Blaas, D.; Fuchs, R. Major and minor receptor group human rhinoviruses penetrate from endosomes by different mechanisms. J. Virol. 1998, 72, 1354–1364. [Google Scholar] [CrossRef]
- Basnet, S.; Palmenberg, A.C.; Gern, J.E. Rhinoviruses and Their Receptors. Chest 2019, 155, 1018–1025. [Google Scholar] [CrossRef]
- Cakebread, J.A.; Haitchi, H.M.; Xu, Y.; Holgate, S.T.; Roberts, G.; Davies, D.E. Rhinovirus-16 induced release of IP-10 and IL-8 is augmented by Th2 cytokines in a pediatric bronchial epithelial cell model. PLoS ONE 2014, 9, e94010. [Google Scholar] [CrossRef]
- Papadopoulos, N.G.; Papi, A.; Meyer, J.; Stanciu, L.A.; Salvi, S.; Holgate, S.T.; Johnston, S.L. Rhinovirus infection up-regulates eotaxin and eotaxin-2 expression in bronchial epithelial cells. Clin. Exp. Allergy 2001, 31, 1060–1066. [Google Scholar] [CrossRef] [PubMed]
- Tan, K.S.; Ong, H.H.; Yan, Y.; Liu, J.; Li, C.; Ong, Y.K.; Thong, K.T.; Choi, H.W.; Wang, D.-Y.; Chow, V.T. In vitro model of fully differentiated human nasal epithelial cells infected with rhinovirus reveals epithelium-initiated immune responses. J. Infect. Dis. 2018, 217, 906–915. [Google Scholar] [CrossRef] [PubMed]
- Bottoms, S.E.; Howell, J.E.; Reinhardt, A.K.; Evans, I.C.; McAnulty, R.J. Tgf-Beta isoform specific regulation of airway inflammation and remodelling in a murine model of asthma. PLoS ONE 2010, 5, e9674. [Google Scholar] [CrossRef] [PubMed][Green Version]
- Konkel, J.E.; Zhang, D.; Zanvit, P.; Chia, C.; Zangarle-Murray, T.; Jin, W.; Wang, S.; Chen, W. Transforming Growth Factor-β Signaling in Regulatory T Cells Controls T Helper-17 Cells and Tissue-Specific Immune Responses. Immunity 2017, 46, 660–674. [Google Scholar] [CrossRef] [PubMed]
- Wang, R.; Wan, Q.; Kozhaya, L.; Fujii, H.; Unutmaz, D. Identification of a regulatory T cell specific cell surface molecule that mediates suppressive signals and induces Foxp3 expression. PLoS ONE 2008, 3, e2705. [Google Scholar] [CrossRef]
- Tran, D.Q.; Andersson, J.; Wang, R.; Ramsey, H.; Unutmaz, D.; Shevach, E.M. GARP (LRRC32) is essential for the surface expression of latent TGF-beta on platelets and activated FOXP3+ regulatory T cells. Proc. Natl. Acad. Sci. USA 2009, 106, 13445–13450. [Google Scholar] [CrossRef]
- Munger, J.S.; Huang, X.; Kawakatsu, H.; Griffiths, M.J.; Dalton, S.L.; Wu, J.; Pittet, J.F.; Kaminski, N.; Garat, C.; Matthay, M.A.; et al. The integrin alpha v beta 6 binds and activates latent TGF beta 1: A mechanism for regulating pulmonary inflammation and fibrosis. Cell 1999, 96, 319–328. [Google Scholar] [CrossRef] [PubMed]
- Bielor, C.; Sopel, N.; Maier, A.; Blau, A.; Sharma, H.; Vuorinen, T.; Kross, B.; Mittler, S.; Graser, A.; Mousset, S.; et al. Role of TGF-beta in anti-rhinovirus immune responses in asthmatic patients. J. Allergy. Clin. Immunol. 2017, 140, 283–286.e210. [Google Scholar] [CrossRef]
- Bergauer, A.; Sopel, N.; Kroß, B.; Vuorinen, T.; Xepapadaki, P.; Weiss, S.T.; Blau, A.; Sharma, H.; Kraus, C.; Springel, R.; et al. IFN-α/IFN-λ responses to respiratory viruses in paediatric asthma. Eur. Respir. J. 2017, 49, 1600969. [Google Scholar] [CrossRef] [PubMed]
- Graser, A.; Ekici, A.B.; Sopel, N.; Melichar, V.O.; Zimmermann, T.; Papadopoulos, N.G.; Taka, S.; Ferrazzi, F.; Vuorinen, T.; Finotto, S. Rhinovirus inhibits IL-17A and the downstream immune responses in allergic asthma. Mucosal. Immunol. 2016, 9, 1183–1192. [Google Scholar] [CrossRef]
- Spyridaki, I.; Taka, S.; Skevaki, C.; Trochoutsou, A.; Papadopoulos, N.G. In Vitro Effects of 5-Lipoxygenase Pathway Inhibition on Rhinovirus-Associated Bronchial Epithelial Inflammation. Pulm. Ther. 2021, 7, 237–249. [Google Scholar] [CrossRef] [PubMed]
- Fehniger, T.A.; Shah, M.H.; Turner, M.J.; VanDeusen, J.B.; Whitman, S.P.; Cooper, M.A.; Suzuki, K.; Wechser, M.; Goodsaid, F.; Caligiuri, M.A. Differential cytokine and chemokine gene expression by human NK cells following activation with IL-18 or IL-15 in combination with IL-12: Implications for the innate immune response. J. Immunol. 1999, 162, 4511–4520. [Google Scholar] [PubMed]
- La, J.; Reed, E.; Chan, L.; Smolyaninova, L.V.; Akomova, O.A.; Mutlu, G.M.; Orlov, S.N.; Dulin, N.O. Downregulation of TGF-β Receptor-2 Expression and Signaling through Inhibition of Na/K-ATPase. PLoS ONE 2016, 11, e0168363. [Google Scholar] [CrossRef] [PubMed]
- Kim, Y.W.; Park, J.; Lee, H.J.; Lee, S.Y.; Kim, S.J. TGF-β sensitivity is determined by N-linked glycosylation of the type II TGF-β receptor. Biochem. J. 2012, 445, 403–411. [Google Scholar] [CrossRef] [PubMed]
- Wang, R.; Kozhaya, L.; Mercer, F.; Khaitan, A.; Fujii, H.; Unutmaz, D. Expression of GARP selectively identifies activated human FOXP3+ regulatory T cells. Proc. Natl. Acad. Sci. USA 2009, 106, 13439–13444. [Google Scholar] [CrossRef] [PubMed]
- Stockis, J.; Colau, D.; Coulie, P.G.; Lucas, S. Membrane protein GARP is a receptor for latent TGF-beta on the surface of activated human Treg. Eur. J. Immunol. 2009, 39, 3315–3322. [Google Scholar] [CrossRef]
- Metelli, A.; Salem, M.; Wallace, C.H.; Wu, B.X.; Li, A.; Li, X.; Li, Z. Immunoregulatory functions and the therapeutic implications of GARP-TGF-β in inflammation and cancer. J. Hematol. Oncol. 2018, 11, 24. [Google Scholar] [CrossRef]
- Grunwell, J.R.; Yeligar, S.M.; Stephenson, S.; Ping, X.D.; Gauthier, T.W.; Fitzpatrick, A.M.; Brown, L.A.S. TGF-β1 Suppresses the Type I IFN Response and Induces Mitochondrial Dysfunction in Alveolar Macrophages. J. Immunol. 2018, 200, 2115–2128. [Google Scholar] [CrossRef]
- Ranges, G.E.; Figari, I.S.; Espevik, T.; Palladino, M., Jr. Inhibition of cytotoxic T cell development by transforming growth factor beta and reversal by recombinant tumor necrosis factor alpha. J. Exp. Med. 1987, 166, 991–998. [Google Scholar] [CrossRef]
- Laouar, Y.; Sutterwala, F.S.; Gorelik, L.; Flavell, R.A. Transforming growth factor-β controls T helper type 1 cell development through regulation of natural killer cell interferon-γ. Nat. Immunol. 2005, 6, 600–607. [Google Scholar] [CrossRef]
- Horwitz, D.A.; Gray, J.D.; Ohtsuka, K. Role of NK cells and TGF-β in the regulation of T-cell-dependent antibody production in health and autoimmune disease. Microbes Infect. 1999, 1, 1305–1311. [Google Scholar] [CrossRef] [PubMed]
- Yu, J.; Wei, M.; Becknell, B.; Trotta, R.; Liu, S.; Boyd, Z.; Jaung, M.S.; Blaser, B.W.; Sun, J.; Benson, D.M., Jr.; et al. Pro- and antiinflammatory cytokine signaling: Reciprocal antagonism regulates interferon-gamma production by human natural killer cells. Immunity 2006, 24, 575–590. [Google Scholar] [CrossRef] [PubMed]
- Witkowski, M.; Tizian, C.; Ferreira-Gomes, M.; Niemeyer, D.; Jones, T.C.; Heinrich, F.; Frischbutter, S.; Angermair, S.; Hohnstein, T.; Mattiola, I.; et al. Untimely TGFβ responses in COVID-19 limit antiviral functions of NK cells. Nature 2021, 600, 295–301. [Google Scholar] [CrossRef]
- Viel, S.; Marçais, A.; Guimaraes, F.S.; Loftus, R.; Rabilloud, J.; Grau, M.; Degouve, S.; Djebali, S.; Sanlaville, A.; Charrier, E.; et al. TGF-β inhibits the activation and functions of NK cells by repressing the mTOR pathway. Sci. Signal. 2016, 9, ra19. [Google Scholar] [CrossRef] [PubMed]
- Robinette, M.L.; Fuchs, A.; Cortez, V.S.; Lee, J.S.; Wang, Y.; Durum, S.K.; Gilfillan, S.; Colonna, M. Transcriptional programs define molecular characteristics of innate lymphoid cell classes and subsets. Nat. Immunol. 2015, 16, 306–317. [Google Scholar] [CrossRef]
- Gao, Y.; Souza-Fonseca-Guimaraes, F.; Bald, T.; Ng, S.S.; Young, A.; Ngiow, S.F.; Rautela, J.; Straube, J.; Waddell, N.; Blake, S.J.; et al. Tumor immunoevasion by the conversion of effector NK cells into type 1 innate lymphoid cells. Nat. Immunol. 2017, 18, 1004–1015. [Google Scholar] [CrossRef]
- Bellone, G.; Aste-Amezaga, M.; Trinchieri, G.; Rodeck, U. Regulation of NK cell functions by TGF-beta 1. J. Immunol. 1995, 155, 1066–1073. [Google Scholar]
- Thomas, B.J.; Lindsay, M.; Dagher, H.; Freezer, N.J.; Li, D.; Ghildyal, R.; Bardin, P.G. Transforming Growth Factor-β Enhances Rhinovirus Infection by Diminishing Early Innate Responses. Am. J. Respir. Cell. Mol. Biol. 2009, 41, 339–347. [Google Scholar] [CrossRef]
- Bedke, N.; Sammut, D.; Green, B.; Kehagia, V.; Dennison, P.; Jenkins, G.; Tatler, A.; Howarth, P.H.; Holgate, S.T.; Davies, D.E. Transforming growth factor-beta promotes rhinovirus replication in bronchial epithelial cells by suppressing the innate immune response. PLoS ONE 2012, 7, e44580. [Google Scholar] [CrossRef]



| ID | Gender | Age | Asthma Severity 1 | Treatment | Asthma Symptom Control (GINA 2020) |
|---|---|---|---|---|---|
| C01 | F | 34 | / | / | / |
| C02 | F | 33 | / | / | / |
| C03 | F | 29 | / | / | / |
| C04 | F | 44 | / | / | / |
| C05 | M | 62 | / | / | / |
| C06 | M | 64 | / | / | / |
| C07 | M | 26 | / | / | / |
| C08 | F | 23 | / | / | / |
| C09 | F | 63 | / | / | / |
| C10 | F | 53 | / | / | / |
| C11 | M | 55 | / | / | / |
| C12 | M | 21 | / | / | / |
| C13 | F | 22 | / | / | / |
| C14 | M | 31 | / | / | / |
| C15 | M | 25 | / | / | / |
| C16 | M | 43 | / | / | / |
| C17 | M | 30 | / | / | / |
| C18 | F | 28 | / | / | / |
| C19 | M | 24 | / | / | / |
| A01 | M | 28 | Mild persistent | Steroid + non-steroid | Well controlled |
| A02 | F | 33 | Mod. Persistent | Steroid + non-steroid | Partly controlled |
| A03 | M | 63 | Mild persistent | Steroid + non-steroid | Well controlled |
| A04 | M | 53 | Mild persistent | Steroid + non-steroid | Partly controlled |
| A05 | M | 57 | Mild persistent | Steroid + non-steroid | Well controlled |
| A06 | F | 47 | Mild persistent | Steroid + non-steroid | Well controlled |
| A07 | F | 40 | Mod. Persistent | Steroid + non-steroid | Partly controlled |
| A08 | M | 60 | Intermittent | None | Well controlled |
| A09 | F | 44 | Mild persistent | Steroid + non-steroid | Well controlled |
| A10 | F | 51 | Mild persistent | Steroid + non-steroid | Partly controlled |
| A11 | M | 26 | Intermittent | None | Partly controlled |
| A12 | F | 56 | Intermittent | None | Well controlled |
| A13 | M | 31 | Intermittent | Steroid + non-steroid | Partly controlled |
| A14 | M | 24 | Mild persistent | Steroid | Partly controlled |
| A15 | F | 47 | Intermittent | Steroid + non-steroid | Well controlled |
| A16 | F | 26 | Intermittent | None | Partly controlled |
| A17 | F | 54 | Intermittent | Steroid + non-steroid | Well controlled |
| A18 | F | 47 | Mod. Persistent | Steroid + non-steroid | Partly controlled |
| A19 | F | 24 | Mod. Persistent | Steroid + non-steroid | Uncontrolled |
| A20 | M | 23 | Intermittent | None | Well controlled |
| A21 | M | 41 | Mod. Persistent | Steroid + non-steroid | Partly controlled |
| A22 | F | 64 | Mod. Persistent | Steroid + non-steroid | Partly controlled |
| A23 | F | 62 | Unknown | None | Unknown |
| A24 | F | 52 | Intermittent | Steroid + non-steroid | Partly controlled |
| A25 | M | 48 | Intermittent | Steroid + non-steroid | Partly controlled |
| A26 | M | 35 | Intermittent | Steroid + non-steroid | Well controlled |
| A27 | F | 52 | Unknown | Steroid + non-steroid | Well controlled |
| A28 | F | 54 | Mod. Persistent | Steroid + non-steroid | Partly controlled |
| Antibody | Company | Catalog Number | RRID |
|---|---|---|---|
| BV421 anti-human CD56 | BD Biosciences | 562752 | AB_2732054 |
| APC-Fire anti-human CD3 | Biolegend | 300470 | AB_2629689 |
| PerCP/Cyanine 5.5 anti-human GARP | Biolegend | 352513 | AB_2734371 |
| PE/Cyanine7 anti-human CD25 antibody | Biolegend | 302612 | AB_314282 |
| Alexa Fluor 647 anti-human FOXP3 antibody | Biolegend | 320214 | AB_492984 |
| PE anti-human LAP recombinant | Biolegend | 364403 | AB_2910407 |
| PE anti-mouse IgG1, κ | Biolegend | 400113 | AB_326435 |
| Zombie Aqua Fixable Viability Kit | Biolegend | 423101 |
Disclaimer/Publisher’s Note: The statements, opinions and data contained in all publications are solely those of the individual author(s) and contributor(s) and not of MDPI and/or the editor(s). MDPI and/or the editor(s) disclaim responsibility for any injury to people or property resulting from any ideas, methods, instructions or products referred to in the content. |
© 2022 by the authors. Licensee MDPI, Basel, Switzerland. This article is an open access article distributed under the terms and conditions of the Creative Commons Attribution (CC BY) license (https://creativecommons.org/licenses/by/4.0/).
Share and Cite
Krammer, S.; Yang, Z.; Mitländer, H.; Grund, J.C.; Trump, S.; Mittler, S.; Zirlik, S.; Finotto, S. Rhinovirus Suppresses TGF-β-GARP Presentation by Peripheral NK Cells. Cells 2023, 12, 129. https://doi.org/10.3390/cells12010129
Krammer S, Yang Z, Mitländer H, Grund JC, Trump S, Mittler S, Zirlik S, Finotto S. Rhinovirus Suppresses TGF-β-GARP Presentation by Peripheral NK Cells. Cells. 2023; 12(1):129. https://doi.org/10.3390/cells12010129
Chicago/Turabian StyleKrammer, Susanne, Zuqin Yang, Hannah Mitländer, Janina C. Grund, Sonja Trump, Susanne Mittler, Sabine Zirlik, and Susetta Finotto. 2023. "Rhinovirus Suppresses TGF-β-GARP Presentation by Peripheral NK Cells" Cells 12, no. 1: 129. https://doi.org/10.3390/cells12010129
APA StyleKrammer, S., Yang, Z., Mitländer, H., Grund, J. C., Trump, S., Mittler, S., Zirlik, S., & Finotto, S. (2023). Rhinovirus Suppresses TGF-β-GARP Presentation by Peripheral NK Cells. Cells, 12(1), 129. https://doi.org/10.3390/cells12010129

