Repair of Long Nerve Defects with a New Decellularized Nerve Graft in Rats and in Sheep
Abstract
1. Introduction
2. Materials and Methods
2.1. Nerve Decellularization
2.2. Rat Study
2.3. Sheep Study
2.4. Surgical Procedure
2.5. Functional Tests
2.6. Electrophysiological Tests
2.7. Ecographic Evaluation of Hindlimb Muscles
2.8. Histological Evaluation
2.9. Data Analysis
3. Results
3.1. Effectiveness of the Decellularization Procedure
3.2. Rat Study
3.3. Sheep Study
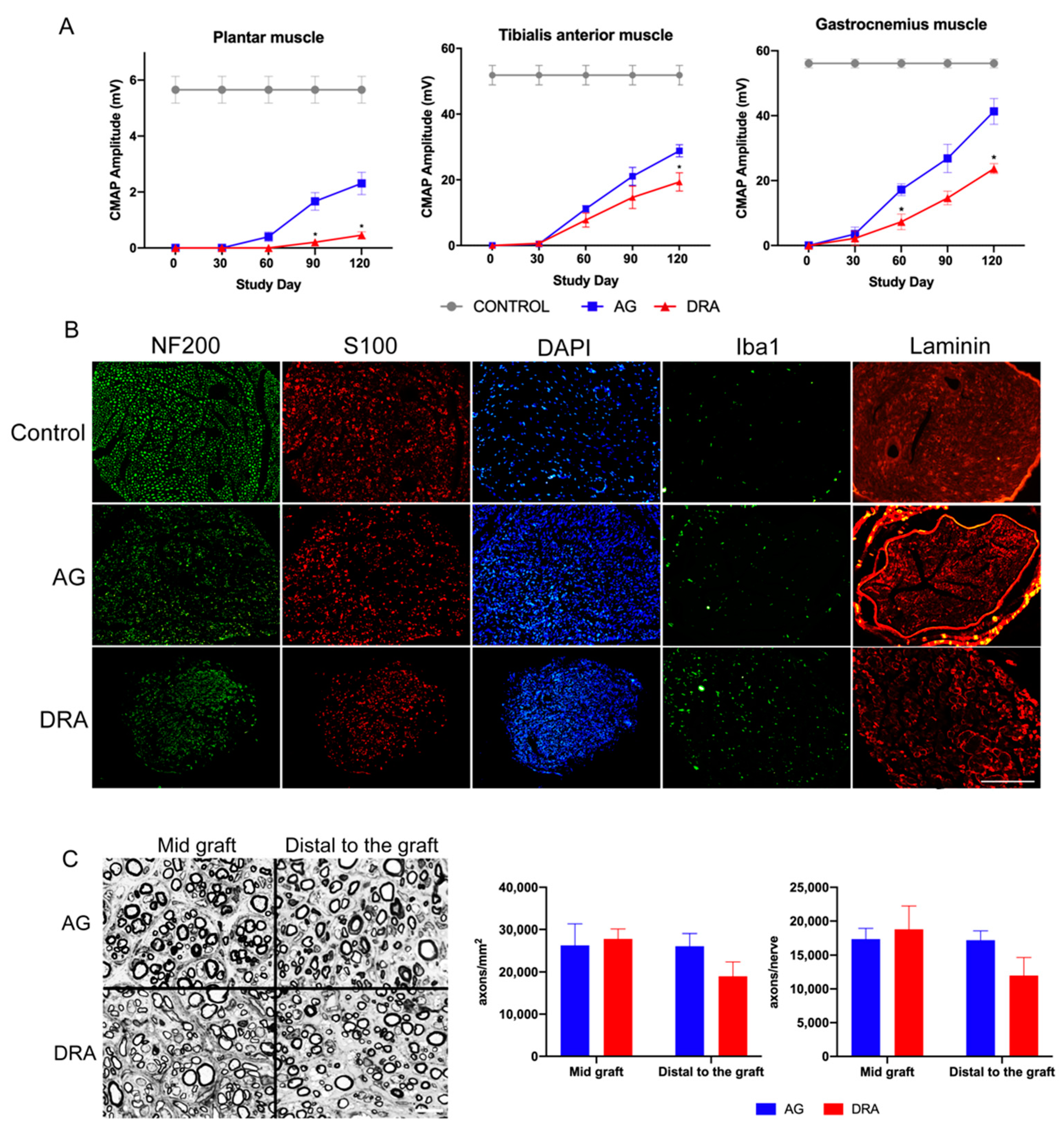
3.3.1. Functional Test Results
3.3.2. Electrophysiological Test Results
3.3.3. Echographic Evaluation of TA Muscles
3.3.4. Histological Assessment
3.3.5. Histological Evaluation of Reinnervated Targets
4. Discussion
4.1. Nerve Regeneration in the Sheep Peroneal Nerve Model
4.2. Regenerative Potential of the Acellular Nerve Graft
Supplementary Materials
Author Contributions
Funding
Institutional Review Board Statement
Informed Consent Statement
Data Availability Statement
Acknowledgments
Conflicts of Interest
References
- Navarro, X.; Vivó, M.; Valero-Cabré, A. Neural Plasticity after Peripheral Nerve Injury and Regeneration. Prog. Neurobiol. 2007, 82, 163–201. [Google Scholar] [CrossRef] [PubMed]
- Noble, J.; Munro, C.A.; Prasad, V.S.; Midha, R. Analysis of upper and lower extremity peripheral nerve injuries in a population of patients with multiple injuries. J. Trauma 1998, 45, 116–122. [Google Scholar] [CrossRef] [PubMed]
- Robinson, L.R. Traumatic Injury to peripheral nerves. Muscle Nerve. 2000, 23, 863–873. [Google Scholar] [CrossRef]
- Allodi, I.; Guzmán-Lenis, M.S.; Hernàndez, J.; Navarro, X.; Udina, E. In Vitro Comparison of Motor and Sensory Neuron Outgrowth in a 3D Collagen Matrix. J. Neurosci. Methods 2011, 198, 53–61. [Google Scholar] [CrossRef]
- Pfister, B.J.; Gordon, T.; Loverde, J.R.; Kochar, A.S.; Mackinnon, S.E.; Cullen, D.K. Biomedical Engineering Strategies for Peripheral Nerve Repair: Surgical Applications, State of the Art, and Future Challenges. Crit. Rev. Biomed. Eng. 2011, 39, 81–124. [Google Scholar] [CrossRef]
- Burrell, J.C.; Browne, K.D.; Dutton, J.L.; Laimo, F.A.; Das, S.; Brown, D.P.; Roberts, S.; Petrov, D.; Ali, Z.; Ledebur, H.C.; et al. A Porcine Model of Peripheral Nerve Injury Enabling Ultra-Long Regenerative Distances: Surgical Approach, Recovery Kinetics, and Clinical Relevance. Neurosurgery 2020, 87, 833–846. [Google Scholar] [CrossRef]
- Gordon, T.; Tyreman, N.; Raji, M.A. The Basis for Diminished Functional Recovery after Delayed Peripheral Nerve Repair. J. Neurosci. 2011, 31, 5325–5334. [Google Scholar] [CrossRef]
- Hall, S.M. Regeneration in Cellular and Acellular Autografts in the Peripheral Nervous System. Neuropathol. Appl. Neurobiol. 1986, 12, 27–46. [Google Scholar] [CrossRef]
- Moore, A.M.; MacEwan, M.; Santosa, K.B.; Chenard, K.E.; Ray, W.Z.; Hunter, D.A.; Mackinnon, S.E.; Johnson, P.J. Acellular Nerve Allografts in Peripheral Nerve Regeneration: A Comparative Study. Muscle Nerve. 2011, 44, 221–234. [Google Scholar] [CrossRef]
- Evans, P.J.; Midhat, R.; Mackinnon, S.E. The peripheral nerve allograft: A comprehensive review of regeneration and neuroimmunology. Prog. Neurobiol. 1994, 43, 187–233. [Google Scholar] [CrossRef]
- Isaacs, J.; Safa, B. A Preliminary Assessment of the Utility of Large-Caliber Processed Nerve Allografts for the Repair of Upper Extremity Nerve Injuries. Hand 2017, 12, 55–59. [Google Scholar] [CrossRef]
- Lovati, A.B.; D’Arrigo, D.; Odella, S.; Tos, P.; Geuna, S.; Raimondo, S. Nerve Repair Using Decellularized Nerve Grafts in Rat Models. A Review of the Literature. Front. Cell Neurosci. 2018, 12, 427. [Google Scholar] [CrossRef] [PubMed]
- Kornfeld, T.; Vogt, P.M.; Radtke, C. Nerve Grafting for Peripheral Nerve Injuries with Extended Defect Sizes. Wien. Med. Wochenschr. 2019, 169, 240–251. [Google Scholar] [CrossRef] [PubMed]
- Tos, P.; Ronchi, G.; Papalia, I.; Sallen, V.; Legagneux, J.; Geuna, S.; Giacobini-Robecchi, M.G. Chapter 4 Methods and Protocols in Peripheral Nerve Regeneration Experimental Research: Part I-Experimental Models. Int. Rev. Neurobiol. 2009, 87, 47–79. [Google Scholar] [CrossRef] [PubMed]
- Yannas, I.V.; Hill, B.J. Selection of Biomaterials for Peripheral Nerve Regeneration Using Data from the Nerve Chamber Model. Biomaterials 2004, 25, 1593–1600. [Google Scholar] [CrossRef]
- Kaplan, H.M.; Mishra, P.; Kohn, J. The Overwhelming Use of Rat Models in Nerve Regeneration Research May Compromise Designs of Nerve Guidance Conduits for Humans. J. Mater Sci. Mater. Med. 2015, 26, 226. [Google Scholar] [CrossRef]
- Angius, D.; Wang, H.; Spinner, R.J.; Gutierrez-Cotto, Y.; Yaszemski, M.J.; Windebank, A.J. A Systematic Review of Animal Models Used to Study Nerve Regeneration in Tissue-Engineered Scaffolds. Biomaterials 2012, 33, 8034–8039. [Google Scholar] [CrossRef]
- Diogo, C.C.; Camassa, J.A.; Pereira, J.E.; da Costa, L.M.; Filipe, V.; Couto, P.A.; Geuna, S.; Maurício, A.C.; Varejão, A.S. The Use of Sheep as a Model for Studying Peripheral Nerve Regeneration Following Nerve Injury: Review of the Literature. Neurol. Res. 2017, 39, 926–939. [Google Scholar] [CrossRef]
- Hems, T.E.; Glasby, M.A. Repair of cervical nerve roots proximal to the root ganglia. An experimental study in sheep. J. Bone Jt. Surg. Br. 1992, 74, 918–922. [Google Scholar] [CrossRef][Green Version]
- Strasberg, S.R.; Mackinnon, S.E.; Genden, E.M.; Bain, J.R.; Purcell, C.M.; Hunter, D.A.; Hay, J.B. Long-segment nerve allograft regeneration in the sheep model: Experimental study and review of the literature. J. Recontr. Microsurg. 1996, 12, 529–547. [Google Scholar] [CrossRef]
- Matsuyama, T.; Midha, R.; Mackinnon, S.E.; Munro, C.A.; Wong, P.-Y.; Ang, L.C. Long nerve allografts in sheep with Cyclosporin A immunosuppression. J. Reconstr. Microsurg. 2000, 16, 219–225. [Google Scholar] [CrossRef] [PubMed]
- Forden, J.; Xu, Q.G.; Khu, K.J.; Midha, R. A Long Peripheral Nerve Autograft Model in the Sheep Forelimb. Neurosurgery 2011, 68, 1354–1362. [Google Scholar] [CrossRef] [PubMed]
- Radtke, C.; Allmeling, C.; Waldmann, K.H.; Reimers, K.; Thies, K.; Schenk, H.C.; Hillmer, A.; Guggenheim, M.; Brandes, G.; Vogt, P.M. Spider Silk Constructs Enhance Axonal Regeneration and Remyelination in Long Nerve Defects in Sheep. PLoS ONE 2011, 6, e16990. [Google Scholar] [CrossRef] [PubMed]
- Navarro, X.; Butí, M.; Verdú, E. Autotomy Prevention by Amitriptyline after Peripheral Section in Different Strains of Mice. Restor. Neurol. Neurosci. 1994, 6, 151–157. [Google Scholar] [CrossRef]
- Valero-Cabré, A.; Navarro, X. Functional Impact of Axonal Misdirection after Peripheral Nerve Injuries Followed by Graft or Tube Repair. J. Neurotrauma. 2002, 19, 1475–1485. [Google Scholar] [CrossRef]
- Gonzalez-Perez, F.; Cobianchi, S.; Heimann, C.; Phillips, J.B.; Udina, E.; Navarro, X. Stabilization, Rolling, and Addition of Other Extracellular Matrix Proteins to Collagen Hydrogels Improve Regeneration in Chitosan Guides for Long Peripheral Nerve Gaps in Rats. Neurosurgery 2017, 80, 465–474. [Google Scholar] [CrossRef] [PubMed]
- Gomez, N.; Cuadras, J.; Butí, M.; Navarro, X. Histologic assessment of sciatic nerve regeneration following resection and graft or tube repair in the mouse. Restor. Neurol. Neurosci. 1996, 10, 187–196. [Google Scholar] [CrossRef]
- Ceballos, D.; Cuadras, J.; Verdú, E.; Navarro, X. Morphometric and ultrastructural changes with ageing in mouse peripheral nerve. J. Anat. 1999, 195, 563–576. [Google Scholar] [CrossRef]
- Raimondo, S.; Fornaro, M.; Tos, P.; Battiston, B.; Giacobini-Robecchi, M.G.; Geuna, S. Perspectives in Regeneration and Tissue Engineering of Peripheral Nerves. Ann. Anat. 2011, 193, 334–340. [Google Scholar] [CrossRef]
- Ide, C.; Tohyama, K.; Yokota, R.; Nitatori, T.; Onodera, S. Schwann Cell Basal Lamina and Nerve Regeneration. Brain Res. 1983, 288, 61–75. [Google Scholar] [CrossRef]
- Immerman, I. Allograft Nerve Reconstruction: The New Gold Standard?: Commentary on an Article by Peter Tang, MD MPH, FAOA; et al. No Difference in Outcomes Detected Between Decellular Nerve Allograft and Cable Autograft in Rat Sciatic Nerve Defects. J. Bone. Jt. Surg. Am. 2019, 101, e48. [Google Scholar] [CrossRef] [PubMed]
- Butí, M.; Verdú, E.; Labrador, R.O.; Vilches, J.J.; Forés, J.; Navarro, X. Influence of Physical Parameters of Nerve Chambers on Peripheral Nerve Regeneration and Reinnervation. Exp. Neurol. 1996, 137, 26–33. [Google Scholar] [CrossRef]
- Mackinnon, S.E.; Dellon, A.L. Clinical nerve reconstruction with a bioabsorbable polyglycolic acid tube. Plast. Reconstr. Surg. 1990, 85, 419–429. [Google Scholar] [CrossRef] [PubMed]
- Archibald, S.J.; Shefner, J.; Krarup, C.; Madison, R.D. Monkey Median Nerve Repaired by Nerve Graft or Collagen Nerve Guide Tube. J. Neurosci. 1995, 15, 4109–4123. [Google Scholar] [CrossRef]
- Hoben, G.M.; Ee, X.; Schellhardt, L.; Yan, Y.; Hunter, D.A.; Moore, A.M.; Snyder-Warwick, A.K.; Stewart, S.; Mackinnon, S.E.; Wood, M.D. Increasing Nerve Autograft Length Increases Senescence and Reduces Regeneration. Plast. Reconstr. Surg. 2018, 142, 952–961. [Google Scholar] [CrossRef]
- Matsumine, H.; Niimi, Y.; Matsumine, H. An Electrophysiological Evaluation Method for the Ovine Facial Nerve. Regen. Ther. 2021, 18, 76–81. [Google Scholar] [CrossRef]
- Ribitsch, I.; Baptista, P.M.; Lange-Consiglio, A.; Melotti, L.; Patruno, M.; Jenner, F.; Schnabl-Feichter, E.; Dutton, L.C.; Connolly, D.J.; van Steenbeek, F.G.; et al. Large Animal Models in Regenerative Medicine and Tissue Engineering: To Do or Not to Do. Front. Bioeng. Biotechnol. 2020, 8, 972. [Google Scholar] [CrossRef]
- Banstola, A.; Reynolds, J.N.J. The Sheep as a Large Animal Model for the Investigation and Treatment of Human Disorders. Biology 2022, 11, 1251. [Google Scholar] [CrossRef] [PubMed]
- Lawson, G.M.; Glasby, M.A. A Comparison of Immediate and Delayed Nerve Repair Using Autologous Freeze-Thawed Muscle Grafts in a Large Animal Model. The Simple Injury. J. Hand Surg. Br. 1995, 20, 663–700. [Google Scholar] [CrossRef]
- Jeans, L.A.; Gilchrist, T.; Healy, D. Peripheral Nerve Repair by Means of a Flexible Biodegradable Glass Fibre Wrap: A Comparison with Microsurgical Epineurial Repair. J. Plast. Reconstr. Aesthet. Surg. 2007, 60, 1302–1308. [Google Scholar] [CrossRef]
- Alvites, R.D.; Branquinho, M.V.; Sousa, A.C.; Zen, F.; Maurina, M.; Raimondo, S.; Mendonça, C.; Atayde, L.; Geuna, S.; Varejão, A.S.P.; et al. Establishment of a Sheep Model for Hind Limb Peripheral Nerve Injury: Common Peroneal Nerve. Int. J. Mol. Sci. 2021, 22, 1401. [Google Scholar] [CrossRef] [PubMed]
- Vasudevan, S.; Yan, J.G.; Zhang, L.L.; Matloub, H.S.; Cheng, J.J. A Rat Model for Long-Gap Peripheral Nerve Reconstruction. Plast. Reconstr. Surg. 2013, 132, 871–876. [Google Scholar] [CrossRef] [PubMed]
- Lezak, B.; Massel, D.H. Peroneal Nerve Injury [Updated 2022 Sep 4]. In StatPearls; StatPearls Publishing: Treasure Island, FL, USA, 2022. Available online: https://www.ncbi.nlm.nih.gov/books/NBK549859/ (accessed on 7 September 2022).
- Roballo, K.C.S.; Burns, D.T.; Ghnenis, A.B.; Osimanjiang, W.; Bushman, J.S. Long-Term Neural Regeneration Following Injury to the Peroneal Branch of the Sciatic Nerve in Sheep. Eur. J. Neurosci. 2020, 52, 4385–4394. [Google Scholar] [CrossRef] [PubMed]
- Marciniak, C. Fibular (Peroneal) Neuropathy. Electrodiagnostic Features and Clinical Correlates. Phys. Med. Rehabil. Clin. N. Am. 2013, 24, 121–137. [Google Scholar] [CrossRef]
- Ma, W.; Bisby, M.A. Calcitonin Gene-Related Peptide, Substance P and Protein Gene Product 9.5 Immunoreactive Axonal Fibers in the Rat Footpad Skin Following Partial Sciatic Nerve Injuries. J. Neurocytol. 2000, 29, 249–262. [Google Scholar] [CrossRef]
- Cobianchi, S.; de Cruz, J.; Navarro, X. Assessment of Sensory Thresholds and Nociceptive Fiber Growth after Sciatic Nerve Injury Reveals the Differential Contribution of Collateral Reinnervation and Nerve Regeneration to Neuropathic Pain. Exp. Neurol. 2014, 255, 1–11. [Google Scholar] [CrossRef]
- Theriault, M.; Dort, J.; Sutherland, G.; Zochodne, D.W. A Prospective Quantitative Study of Sensory Deficits after Whole Sural Nerve Biopsies in Diabetic and Nondiabetic Patients Surgical Approach and the Role of Collateral Sprouting. Neurology 1998, 50, 480–484. [Google Scholar] [CrossRef]
- Kemp, S.W.P.; Cederna, P.S.; Midha, R. Comparative Outcome Measures in Peripheral Regeneration Studies. Exp. Neurol. 2017, 287, 348–357. [Google Scholar] [CrossRef]
- Krarup, C. Nerve Conduction Studies in Selected Peripheral Nerve Disorders. Curr. Opin. Neurol. 2002, 15, 579–593. [Google Scholar] [CrossRef]
- Navarro, X. Functional Evaluation of Peripheral Nerve Regeneration and Target Reinnervation in Animal Models: A Critical Overview. Eur. Neurosci. 2016, 43, 271–286. [Google Scholar] [CrossRef]
- Neubauer, D.; Graham, J.B.; Muir, D. Chondroitinase Treatment Increases the Effective Length of Acellular Nerve Grafts. Exp. Neurol. 2007, 207, 163–170. [Google Scholar] [CrossRef] [PubMed]
- Garozzo, D.; Ferraresi, S.; Buffatti, T. Surgical Treatment of Common Peroneal Nerve Injuries: Indications and Results. A Series of 62 Cases. J. Neurosurg. Sci. 2004, 48, 105–112. [Google Scholar] [PubMed]
- Kasper, M.; Deister, C.; Beck, F.; Schmidt, C.E. Bench-to-Bedside Lessons Learned: Commercialization of an Acellular Nerve Graft. Adv. Healthc. Mater. 2020, 9, e2000174. [Google Scholar] [CrossRef]
- Safa, B.; Jain, S.; Desai, M.J.; Greenberg, J.A.; Niacaris, T.R.; Nydick, J.A.; Leversedge, F.J.; Megee, D.M.; Zoldos, J.; Rinker, B.D.; et al. Peripheral Nerve Repair throughout the Body with Processed Nerve Allografts: Results from a Large Multicenter Study. Microsurgery 2020, 40, 527–537. [Google Scholar] [CrossRef]
- Peters, B.R.; Wood, M.D.; Hunter, D.A.; Mackinnon, S.E. Acellular Nerve Allografts in Major Peripheral Nerve Repairs: An Analysis of Cases Presenting With Limited Recovery. Hand 2021, 15589447211003175. [Google Scholar] [CrossRef] [PubMed]
- Hudson, A.R.; Hunter, D.; Kline, D.G.; Bratton, B.R. Histological Studies of Experimental Interfascicular Graft Repairs. J. Neurosurg. 1979, 51, 333–340. [Google Scholar] [CrossRef]








| Nerve Conduction. | Group | Latency (msec) | CMAP Amplitude (mV) | n + Response |
|---|---|---|---|---|
| Control (L) | AG | 4.38 ± 0.16 | 21.26 ± 1.54 | 5/5 |
| Control (L) | DC | 4.24 ± 0.09 | 22.84 ± 1.02 | 5/5 |
| 6.5 mo | AG | 11.05 ± 1.52 | 0.97 ± 0.48 | 3/5 |
| 6.5 mo | DC | 16.87 ± 4.54 | 0.21 ± 0.11 | 3/5 |
| 9 mo | AG | 11.58 ± 1.06 | 1.87 ± 0.72 | 4/5 |
| 9 mo | DC | 13.16 ± 1.50 | 0.46 ± 0.16 | 4/5 |
| Echography | TA area (cm2) | TA perimeter (cm) | ||
| Control (L) | AG | 5.30 ± 0.29 | 10.30 ± 0.24 | |
| Control (L) | DC | 5.31 ± 0.48 | 10.30 ± 0.44 | |
| 6.5 mo | AG | 1.90 ± 0.07 | 7.34 ± 0.23 | |
| 6.5 mo | DC | 1.48 ± 0.03 ** | 6.87 ± 0.08 | |
| 9 mo | AG | 2.44 ± 0.21 | 7.95 ± 0.17 | |
| 9 mo | DC | 1.85 ± 0.09 * | 7.45 ± 0.11 |
Publisher’s Note: MDPI stays neutral with regard to jurisdictional claims in published maps and institutional affiliations. |
© 2022 by the authors. Licensee MDPI, Basel, Switzerland. This article is an open access article distributed under the terms and conditions of the Creative Commons Attribution (CC BY) license (https://creativecommons.org/licenses/by/4.0/).
Share and Cite
Contreras, E.; Traserra, S.; Bolívar, S.; Forés, J.; Jose-Cunilleras, E.; García, F.; Delgado-Martínez, I.; Holmgren, S.; Strehl, R.; Udina, E.; et al. Repair of Long Nerve Defects with a New Decellularized Nerve Graft in Rats and in Sheep. Cells 2022, 11, 4074. https://doi.org/10.3390/cells11244074
Contreras E, Traserra S, Bolívar S, Forés J, Jose-Cunilleras E, García F, Delgado-Martínez I, Holmgren S, Strehl R, Udina E, et al. Repair of Long Nerve Defects with a New Decellularized Nerve Graft in Rats and in Sheep. Cells. 2022; 11(24):4074. https://doi.org/10.3390/cells11244074
Chicago/Turabian StyleContreras, Estefanía, Sara Traserra, Sara Bolívar, Joaquim Forés, Eduard Jose-Cunilleras, Felix García, Ignacio Delgado-Martínez, Sandra Holmgren, Raimund Strehl, Esther Udina, and et al. 2022. "Repair of Long Nerve Defects with a New Decellularized Nerve Graft in Rats and in Sheep" Cells 11, no. 24: 4074. https://doi.org/10.3390/cells11244074
APA StyleContreras, E., Traserra, S., Bolívar, S., Forés, J., Jose-Cunilleras, E., García, F., Delgado-Martínez, I., Holmgren, S., Strehl, R., Udina, E., & Navarro, X. (2022). Repair of Long Nerve Defects with a New Decellularized Nerve Graft in Rats and in Sheep. Cells, 11(24), 4074. https://doi.org/10.3390/cells11244074

