The Dynamics of Cryptococcus neoformans Cell and Transcriptional Remodeling during Infection
Abstract
1. Introduction
2. Materials and Methods
2.1. Fungal Strains and Media
2.2. Phenotypic Characterization In Vitro
2.3. Mice Experimentation
2.3.1. Ethics Statement
2.3.2. Mice Survival and Behavior
2.3.3. Fungal Burden
2.3.4. Macrophage Assays
2.3.5. Kinetics of C. neoformans Morphology In Vivo
2.3.6. Scanning Electron Microscopy of BALF
2.3.7. Kinetics of Fungal Burden in the Brain after Intratracheal Infection
2.3.8. Histopathology of Brain
2.3.9. Dual RNA Sequencing
Sample Preparation
Library Preparation and Sequencing
Data Analysis
GO Analysis and Regulatory Network Constructions
2.3.10. C. neoformans (H99) Morphology in Mice under Treatment with a Proteasome Inhibitor
2.4. Statistical Analysis
3. Results
3.1. Strain Growth and Morphological Characteristics in Culture
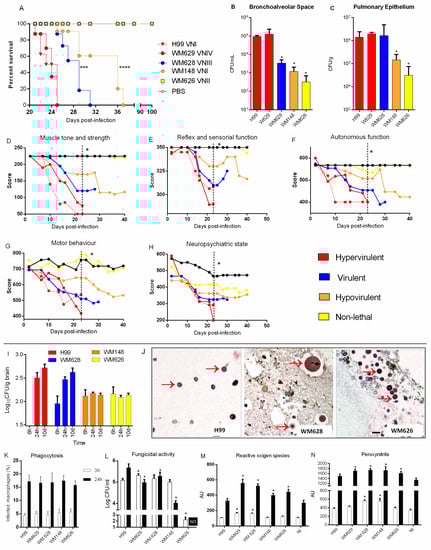
3.2. C. neoformans Strains Display Different Disease Profiles in Murine Cryptococcosis
3.3. Hypervirulent and Virulent Strains Increased Fungal Burden in the Brain
3.4. C. neoformans Hypervirulent Strains Are Less Susceptible to the Fungicidal Activity of Macrophages
3.5. The Kinetics of In Vivo Morphology Revealed Small Cells at Early Stages of Infection with Later Capsule Enlargement
3.6. Dual RNA-Seq Analysis of C. neoformans and Mice Revealed Transcriptional Profiles of Early and Late Events of Infection
3.7. Ribosomal Modulation Is Important for C. neoformans Adaptation in the Early Time of Infection
3.8. Inositol Metabolism and Proteasome Modulation Are Involved in the Late Adaptation of C. neoformans during Infection
3.9. Transcripts Related to Energy Production Are Differentially Modulated during Infection
3.10. The Mouse Transcriptional Response to the Early and Late Stages of Infection
4. Discussion
5. Conclusions
Supplementary Materials
Author Contributions
Funding
Institutional Review Board Statement
Informed Consent Statement
Data Availability Statement
Acknowledgments
Conflicts of Interest
References
- Chen, S.C.; Meyer, W.; Sorrell, T.C. Cryptococcus gattii infections. Clin. Microbiol. Rev. 2014, 27, 980–1024. [Google Scholar] [CrossRef] [PubMed]
- Ballou, E.R.; Johnston, S.A. The cause and effect of Cryptococcus interactions with the host. Curr. Opin. Microbiol. 2017, 40, 88–94. [Google Scholar] [CrossRef] [PubMed]
- Rajasingham, R.; Govender, N.P.; Jordan, A.; Loyse, A.; Shroufi, A.; Denning, D.W.; Meya, D.B.; Chiller, T.M.; Boulware, D.R. The global burden of HIV-associated cryptococcal infection in adults in 2020: A modelling analysis. Lancet Infect. Dis. 2022, 22, 1748–1755. [Google Scholar] [CrossRef]
- Lin, X. Cryptococcus neoformans: Morphogenesis, infection, and evolution. Infect. Genet. Evol. 2009, 9, 401–416. [Google Scholar] [CrossRef] [PubMed]
- Wang, L.; Lin, X. The morphotype heterogeneity in Cryptococcus neoformans. Curr. Opin. Microbiol. 2015, 26, 60–64. [Google Scholar] [CrossRef] [PubMed]
- Denham, S.T.; Brammer, B.; Chung, K.Y.; Wambaugh, M.A.; Bednarek, J.M.; Guo, L.; Moreau, C.T.; Brown, J.C.S. A dissemination-prone morphotype enhances extrapulmonary organ entry by Cryptococcus neoformans. Cell Host Microbe 2022, 30, 1382–1400.e8. [Google Scholar] [CrossRef]
- Fernandes, K.E.; Fraser, J.A.; Carter, D.A. Lineages Derived from Cryptococcus neoformans Type Strain H99 Support a Link between the Capacity to Be Pleomorphic and Virulence. mBio 2022, 13, e0028322. [Google Scholar] [CrossRef]
- Velagapudi, R.; Hsueh, Y.P.; Geunes-Boyer, S.; Wright, J.R.; Heitman, J. Spores as infectious propagules of Cryptococcus neoformans. Infect. Immun. 2009, 77, 4345–4355. [Google Scholar] [CrossRef]
- Crabtree, J.N.; Okagaki, L.H.; Wiesner, D.L.; Strain, A.K.; Nielsen, J.N.; Nielsen, K. Titan cell production enhances the virulence of Cryptococcus neoformans. Infect. Immun. 2012, 80, 3776–3785. [Google Scholar] [CrossRef]
- Dambuza, I.M.; Drake, T.; Chapuis, A.; Zhou, X.; Correia, J.; Taylor-Smith, L.; LeGrave, N.; Rasmussen, T.; Fisher, M.C.; Bicanic, T.; et al. The Cryptococcus neoformans Titan cell is an inducible and regulated morphotype underlying pathogenesis. PLoS Pathog. 2018, 14, e1006978. [Google Scholar] [CrossRef]
- Okagaki, L.H.; Nielsen, K. Titan cells confer protection from phagocytosis in Cryptococcus neoformans infections. Eukaryot. Cell 2012, 11, 820–826. [Google Scholar] [CrossRef] [PubMed]
- Dalia, A.B.; Weiser, J.N. Minimization of bacterial size allows for complement evasion and is overcome by the agglutinating effect of antibody. Cell Host Microbe 2011, 10, 486–496. [Google Scholar] [CrossRef] [PubMed]
- Jayatilake, J.A.; Samaranayake, Y.H.; Samaranayake, L.P. An ultrastructural and a cytochemical study of candidal invasion of reconstituted human oral epithelium. J. Oral Pathol. Med. 2005, 34, 240–246. [Google Scholar] [CrossRef] [PubMed]
- Mavor, A.L.; Thewes, S.; Hube, B. Systemic fungal infections caused by Candida species: Epidemiology, infection process and virulence attributes. Curr. Drug Targets 2005, 6, 863–874. [Google Scholar] [CrossRef]
- Hommel, B.; Sturny-Leclère, A.; Volant, S.; Veluppillai, N.; Duchateau, M.; Yu, C.H.; Hourdel, V.; Varet, H.; Matondo, M.; Perfect, J.R.; et al. Cryptococcus neoformans resists to drastic conditions by switching to viable but non-culturable cell phenotype. PLoS Pathog. 2019, 15, e1007945. [Google Scholar] [CrossRef]
- Alspaugh, J.A. Virulence mechanisms and Cryptococcus neoformans pathogenesis. Fungal Genet. Biol. 2015, 78, 55–58. [Google Scholar] [CrossRef]
- Araujo, G.e.S.; Fonseca, F.L.; Pontes, B.; Torres, A.; Cordero, R.J.; Zancopé-Oliveira, R.M.; Casadevall, A.; Viana, N.B.; Nimrichter, L.; Rodrigues, M.L.; et al. Capsules from pathogenic and non-pathogenic Cryptococcus spp. manifest significant differences in structure and ability to protect against phagocytic cells. PLoS ONE 2012, 7, e29561. [Google Scholar] [CrossRef]
- Casadevall, A.; Rosas, A.L.; Nosanchuk, J.D. Melanin and virulence in Cryptococcus neoformans. Curr. Opin. Microbiol. 2000, 3, 354–358. [Google Scholar] [CrossRef]
- Feldmesser, M.; Kress, Y.; Casadevall, A. Dynamic changes in the morphology of Cryptococcus neoformans during murine pulmonary infection. Microbiology 2001, 147, 2355–2365. [Google Scholar] [CrossRef]
- Rivera, J.; Feldmesser, M.; Cammer, M.; Casadevall, A. Organ-dependent variation of capsule thickness in Cryptococcus neoformans during experimental murine infection. Infect. Immun. 1998, 66, 5027–5030. [Google Scholar] [CrossRef]
- Ferreira, G.F.; Santos, J.R.; Costa, M.C.; Holanda, R.A.; Denadai, Â.; Freitas, G.J.; Santos, Á.; Tavares, P.B.; Paixão, T.A.; Santos, D.A. Heteroresistance to Itraconazole Alters the Morphology and Increases the Virulence of Cryptococcus gattii. Antimicrob. Agents Chemother. 2015, 59, 4600–4609. [Google Scholar] [CrossRef] [PubMed]
- Fernandes, K.E.; Dwyer, C.; Campbell, L.T.; Carter, D.A. Species in the Cryptococcus gattii Complex Differ in Capsule and Cell Size following Growth under Capsule-Inducing Conditions. mSphere 2016, 1, e00350-16. [Google Scholar] [CrossRef] [PubMed]
- Hu, G.; Cheng, P.Y.; Sham, A.; Perfect, J.R.; Kronstad, J.W. Metabolic adaptation in Cryptococcus neoformans during early murine pulmonary infection. Mol. Microbiol. 2008, 69, 1456–1475. [Google Scholar] [CrossRef] [PubMed]
- Charlier, C.; Chrétien, F.; Lortholary, O.; Dromer, F. [Early capsule structure changes associated with Cryptococcus neoformans crossing of the blood-brain barrier]. Med. Sci. 2005, 21, 685–687. [Google Scholar] [CrossRef][Green Version]
- Fries, B.C.; Goldman, D.L.; Casadevall, A. Phenotypic switching in Cryptococcus neoformans. Microbes Infect. 2002, 4, 1345–1352. [Google Scholar] [CrossRef]
- Barcellos, V.A.; Martins, L.M.S.; Fontes, A.C.L.; Reuwsaat, J.C.V.; Squizani, E.D.; de Sousa Araújo, G.R.; Frases, S.; Staats, C.C.; Schrank, A.; Kmetzsch, L.; et al. Genotypic and Phenotypic Diversity of Cryptococcus gattii VGII Clinical Isolates and Its Impact on Virulence. Front. Microbiol. 2018, 9, 132. [Google Scholar] [CrossRef]
- Li, C.; Lev, S.; Saiardi, A.; Desmarini, D.; Sorrell, T.C.; Djordjevic, J.T. Identification of a major IP5 kinase in Cryptococcus neoformans confirms that PP-IP5/IP7, not IP6, is essential for virulence. Sci. Rep. 2016, 6, 23927. [Google Scholar] [CrossRef]
- Missall, T.A.; Moran, J.M.; Corbett, J.A.; Lodge, J.K. Distinct stress responses of two functional laccases in Cryptococcus neoformans are revealed in the absence of the thiol-specific antioxidant Tsa1. Eukaryot. Cell 2005, 4, 202–208. [Google Scholar] [CrossRef]
- Singh, A.; Panting, R.J.; Varma, A.; Saijo, T.; Waldron, K.J.; Jong, A.; Ngamskulrungroj, P.; Chang, Y.C.; Rutherford, J.C.; Kwon-Chung, K.J. Factors required for activation of urease as a virulence determinant in Cryptococcus neoformans. mBio 2013, 4, e00220-13. [Google Scholar] [CrossRef]
- Fu, M.S.; Coelho, C.; De Leon-Rodriguez, C.M.; Rossi, D.C.P.; Camacho, E.; Jung, E.H.; Kulkarni, M.; Casadevall, A. Cryptococcus neoformans urease affects the outcome of intracellular pathogenesis by modulating phagolysosomal pH. PLoS Pathog. 2018, 14, e1007144. [Google Scholar] [CrossRef]
- Santos, J.R.A.; Ribeiro, N.Q.; Bastos, R.W.; Holanda, R.A.; Silva, L.C.; Queiroz, E.R.; Santos, D.A. High-dose fluconazole in combination with amphotericin B is more efficient than monotherapy in murine model of cryptococcosis. Sci. Rep. 2017, 7, 4661. [Google Scholar] [CrossRef] [PubMed]
- Oliveira, L.V.N.; Costa, M.C.; Magalhães, T.F.F.; Bastos, R.W.; Santos, P.C.; Carneiro, H.C.S.; Ribeiro, N.Q.; Ferreira, G.F.; Ribeiro, L.S.; Gonçalves, A.P.F.; et al. Influenza A Virus as a Predisposing Factor for Cryptococcosis. Front. Cell. Infect. Microbiol. 2017, 7, 419. [Google Scholar] [CrossRef] [PubMed]
- Santos, J.R.; Holanda, R.A.; Frases, S.; Bravim, M.; Araujo, G.e.S.; Santos, P.C.; Costa, M.C.; Ribeiro, M.J.; Ferreira, G.F.; Baltazar, L.M.; et al. Fluconazole alters the polysaccharide capsule of Cryptococcus gattii and leads to distinct behaviors in murine Cryptococcosis. PLoS ONE 2014, 9, e112669. [Google Scholar] [CrossRef] [PubMed]
- Ferreira, G.F.; Baltazar, L.e.M.; Santos, J.R.; Monteiro, A.S.; Fraga, L.A.; Resende-Stoianoff, M.A.; Santos, D.A. The role of oxidative and nitrosative bursts caused by azoles and amphotericin B against the fungal pathogen Cryptococcus gattii. J. Antimicrob. Chemother. 2013, 68, 1801–1811. [Google Scholar] [CrossRef]
- Araújo, G.R.S.; Freitas, G.J.C.; Fonseca, F.L.; Leite, P.E.C.; Rocha, G.M.; de Souza, W.; Santos, D.A.; Frases, S. The environmental yeast Cryptococcus liquefaciens produces capsular and secreted polysaccharides with similar pathogenic properties to those of C. neoformans. Sci. Rep. 2017, 7, 46768. [Google Scholar] [CrossRef]
- Thompson, G.R.; Wiederhold, N.P.; Najvar, L.K.; Bocanegra, R.; Kirkpatrick, W.R.; Graybill, J.R.; Patterson, T.F. A murine model of Cryptococcus gattii meningoencephalitis. J. Antimicrob. Chemother. 2012, 67, 1432–1438. [Google Scholar] [CrossRef]
- Bishop, J.A.; Nelson, A.M.; Merz, W.G.; Askin, F.B.; Riedel, S. Evaluation of the detection of melanin by the Fontana-Masson silver stain in tissue with a wide range of organisms including Cryptococcus. Hum. Pathol. 2012, 43, 898–903. [Google Scholar] [CrossRef]
- Bolger, A.M.; Lohse, M.; Usadel, B. Trimmomatic: A flexible trimmer for Illumina sequence data. Bioinformatics 2014, 30, 2114–2120. [Google Scholar] [CrossRef]
- Dobin, A.; Davis, C.A.; Schlesinger, F.; Drenkow, J.; Zaleski, C.; Jha, S.; Batut, P.; Chaisson, M.; Gingeras, T.R. STAR: Ultrafast universal RNA-seq aligner. Bioinformatics 2013, 29, 15–21. [Google Scholar] [CrossRef]
- Liao, Y.; Smyth, G.K.; Shi, W. featureCounts: An efficient general purpose program for assigning sequence reads to genomic features. Bioinformatics 2014, 30, 923–930. [Google Scholar] [CrossRef]
- Love, M.I.; Huber, W.; Anders, S. Moderated estimation of fold change and dispersion for RNA-seq data with DESeq2. Genome Biol. 2014, 15, 550. [Google Scholar] [CrossRef] [PubMed]
- Ge, S.X.; Jung, D.; Yao, R. ShinyGO: A graphical gene-set enrichment tool for animals and plants. Bioinformatics 2020, 36, 2628–2629. [Google Scholar] [CrossRef] [PubMed]
- Reagan-Shaw, S.; Nihal, M.; Ahmad, N. Dose translation from animal to human studies revisited. FASEB J. 2008, 22, 659–661. [Google Scholar] [CrossRef] [PubMed]
- Rogers, D.C.; Fisher, E.M.; Brown, S.D.; Peters, J.; Hunter, A.J.; Martin, J.E. Behavioral and functional analysis of mouse phenotype: SHIRPA, a proposed protocol for comprehensive phenotype assessment. Mamm. Genome 1997, 8, 711–713. [Google Scholar] [CrossRef]
- Seelbinder, B.; Wallstabe, J.; Marischen, L.; Weiss, E.; Wurster, S.; Page, L.; Löffler, C.; Bussemer, L.; Schmitt, A.L.; Wolf, T.; et al. Triple RNA-Seq Reveals Synergy in a Human Virus-Fungus Co-infection Model. Cell Rep. 2020, 33, 108389. [Google Scholar] [CrossRef]
- Li, H.; Li, Y.; Sun, T.; Du, W.; Li, C.; Suo, C.; Meng, Y.; Liang, Q.; Lan, T.; Zhong, M.; et al. Unveil the transcriptional landscape at the Cryptococcus-host axis in mice and nonhuman primates. PLoS Negl. Trop. Dis. 2019, 13, e0007566. [Google Scholar] [CrossRef]
- Henry, J.; Guillotte, A.; Luberto, C.; Del Poeta, M. Characterization of inositol phospho-sphingolipid-phospholipase C 1 (Isc1) in Cryptococcus neoformans reveals unique biochemical features. FEBS Lett. 2011, 585, 635–640. [Google Scholar] [CrossRef]
- Wang, Y.; Wear, M.; Kohli, G.; Vij, R.; Giamberardino, C.; Shah, A.; Toffaletti, D.L.; Yu, C.A.; Perfect, J.R.; Casadevall, A.; et al. Inositol Metabolism Regulates Capsule Structure and Virulence in the Human Pathogen Cryptococcus neoformans. mBio 2021, 12, e0279021. [Google Scholar] [CrossRef]
- Liu, T.B.; Kim, J.C.; Wang, Y.; Toffaletti, D.L.; Eugenin, E.; Perfect, J.R.; Kim, K.J.; Xue, C. Brain inositol is a novel stimulator for promoting Cryptococcus penetration of the blood-brain barrier. PLoS Pathog. 2013, 9, e1003247. [Google Scholar] [CrossRef]
- Bijlmakers, M.J. Ubiquitination and the Proteasome as Drug Targets in Trypanosomatid Diseases. Front. Chem. 2020, 8, 630888. [Google Scholar] [CrossRef]
- Hossain, S.; Veri, A.O.; Cowen, L.E. The Proteasome Governs Fungal Morphogenesis via Functional Connections with Hsp90 and cAMP-Protein Kinase A Signaling. mBio 2020, 11, e00290-20. [Google Scholar] [CrossRef] [PubMed]
- Geddes, J.M.; Caza, M.; Croll, D.; Stoynov, N.; Foster, L.J.; Kronstad, J.W. Analysis of the Protein Kinase A-Regulated Proteome of Cryptococcus neoformans Identifies a Role for the Ubiquitin-Proteasome Pathway in Capsule Formation. mBio 2016, 7, e01862-15. [Google Scholar] [CrossRef] [PubMed]
- Cox, G.M.; Harrison, T.S.; McDade, H.C.; Taborda, C.P.; Heinrich, G.; Casadevall, A.; Perfect, J.R. Superoxide dismutase influences the virulence of Cryptococcus neoformans by affecting growth within macrophages. Infect. Immun. 2003, 71, 173–180. [Google Scholar] [CrossRef]
- Kwon-Chung, K.J.; Fraser, J.A.; Doering, T.L.; Wang, Z.; Janbon, G.; Idnurm, A.; Bahn, Y.S. Cryptococcus neoformans and Cryptococcus gattii, the etiologic agents of cryptococcosis. Cold Spring Harb. Perspect. Med. 2014, 4, a019760. [Google Scholar] [CrossRef]
- May, R.C.; Stone, N.R.; Wiesner, D.L.; Bicanic, T.; Nielsen, K. Cryptococcus: From environmental saprophyte to global pathogen. Nat. Rev. Microbiol. 2016, 14, 106–117. [Google Scholar] [CrossRef] [PubMed]
- Akins, R.A. An update on antifungal targets and mechanisms of resistance in Candida albicans. Med. Mycol. 2005, 43, 285–318. [Google Scholar] [CrossRef] [PubMed]
- Ma, H.; May, R.C. Virulence in Cryptococcus species. Adv. Appl. Microbiol. 2009, 67, 131–190. [Google Scholar] [CrossRef]
- García-Rodas, R.; Cordero, R.J.; Trevijano-Contador, N.; Janbon, G.; Moyrand, F.; Casadevall, A.; Zaragoza, O. Capsule growth in Cryptococcus neoformans is coordinated with cell cycle progression. mBio 2014, 5, e00945-14. [Google Scholar] [CrossRef]
- Chen, Y.; Toffaletti, D.L.; Tenor, J.L.; Litvintseva, A.P.; Fang, C.; Mitchell, T.G.; McDonald, T.R.; Nielsen, K.; Boulware, D.R.; Bicanic, T.; et al. The Cryptococcus neoformans transcriptome at the site of human meningitis. mBio 2014, 5, e01087-13. [Google Scholar] [CrossRef]
- Zhao, Y.; Sohn, J.H.; Warner, J.R. Autoregulation in the biosynthesis of ribosomes. Mol. Cell. Biol. 2003, 23, 699–707. [Google Scholar] [CrossRef]
- Cheng, Z.; Mugler, C.F.; Keskin, A.; Hodapp, S.; Chan, L.Y.; Weis, K.; Mertins, P.; Regev, A.; Jovanovic, M.; Brar, G.A. Small and Large Ribosomal Subunit Deficiencies Lead to Distinct Gene Expression Signatures that Reflect Cellular Growth Rate. Mol. Cell 2019, 73, 36–47.e10. [Google Scholar] [CrossRef] [PubMed]
- Leipheimer, J.; Bloom, A.L.M.; Campomizzi, C.S.; Salei, Y.; Panepinto, J.C. Translational Regulation Promotes Oxidative Stress Resistance in the Human Fungal Pathogen Cryptococcus neoformans. mBio 2019, 10, e02143-19. [Google Scholar] [CrossRef] [PubMed]
- Li, C.; Hou, S.; Ma, X.; Li, J.; Huo, L.; Zhang, P.; Hao, X.; Zhu, X. Epigenetic regulation of virulence and the transcription of ribosomal protein genes involves a YEATS family protein in Cryptococcus deneoformans. FEMS Yeast Res. 2021, 21, foab001. [Google Scholar] [CrossRef]
- Liu, T.B.; Wang, Y.; Baker, G.M.; Fahmy, H.; Jiang, L.; Xue, C. The glucose sensor-like protein Hxs1 is a high-affinity glucose transporter and required for virulence in Cryptococcus neoformans. PLoS ONE 2013, 8, e64239. [Google Scholar] [CrossRef] [PubMed]
- Steen, B.R.; Zuyderduyn, S.; Toffaletti, D.L.; Marra, M.; Jones, S.J.; Perfect, J.R.; Kronstad, J. Cryptococcus neoformans gene expression during experimental cryptococcal meningitis. Eukaryot. Cell 2003, 2, 1336–1349. [Google Scholar] [CrossRef]
- Missall, T.A.; Pusateri, M.E.; Donlin, M.J.; Chambers, K.T.; Corbett, J.A.; Lodge, J.K. Posttranslational, translational, and transcriptional responses to nitric oxide stress in Cryptococcus neoformans: Implications for virulence. Eukaryot. Cell 2006, 5, 518–529. [Google Scholar] [CrossRef]
- Upadhya, R.; Campbell, L.T.; Donlin, M.J.; Aurora, R.; Lodge, J.K. Global transcriptome profile of Cryptococcus neoformans during exposure to hydrogen peroxide induced oxidative stress. PLoS ONE 2013, 8, e55110. [Google Scholar] [CrossRef]
- Lev, S.; Li, C.; Desmarini, D.; Liuwantara, D.; Sorrell, T.C.; Hawthorne, W.J.; Djordjevic, J.T. Monitoring Glycolysis and Respiration Highlights Metabolic Inflexibility of Cryptococcus neoformans. Pathogens 2020, 9, 684. [Google Scholar] [CrossRef]
- Kawakami, K.; Qureshi, M.H.; Zhang, T.; Okamura, H.; Kurimoto, M.; Saito, A. IL-18 protects mice against pulmonary and disseminated infection with Cryptococcus neoformans by inducing IFN-gamma production. J. Immunol. 1997, 159, 5528–5534. [Google Scholar]
- Fa, Z.; Xu, J.; Yi, J.; Sang, J.; Pan, W.; Xie, Q.; Yang, R.; Fang, W.; Liao, W.; Olszewski, M.A. TNF-α-Producing Cryptococcus neoformans Exerts Protective Effects on Host Defenses in Murine Pulmonary Cryptococcosis. Front. Immunol. 2019, 10, 1725. [Google Scholar] [CrossRef]
- Derengowski, L.d.S.; Paes, H.C.; Albuquerque, P.; Tavares, A.H.; Fernandes, L.; Silva-Pereira, I.; Casadevall, A. The transcriptional response of Cryptococcus neoformans to ingestion by Acanthamoeba castellanii and macrophages provides insights into the evolutionary adaptation to the mammalian host. Eukaryot. Cell 2013, 12, 761–774. [Google Scholar] [CrossRef] [PubMed]
- Shourian, M.; Qureshi, S.T. Resistance and Tolerance to Cryptococcal Infection: An Intricate Balance That Controls the Development of Disease. Front. Immunol. 2019, 10, 66. [Google Scholar] [CrossRef] [PubMed]
- Decote-Ricardo, D.; LaRocque-de-Freitas, I.F.; Rocha, J.D.B.; Nascimento, D.O.; Nunes, M.P.; Morrot, A.; Freire-de-Lima, L.; Previato, J.O.; Mendonça-Previato, L.; Freire-de-Lima, C.G. Immunomodulatory Role of Capsular Polysaccharides Constituents of Cryptococcus neoformans. Front. Med. 2019, 6, 129. [Google Scholar] [CrossRef] [PubMed]







| Strain | Genotype/Serotype | Isolation Source | Origin |
|---|---|---|---|
| WM 148 (ATCC® MYA-4564™) | VNI A | CSF | Clinical–Australia |
| WM 626 (ATCC® MYA-4565™) | VNII A | CSF | Clinical–Australia |
| WM 628 (ATCC® MYA-4566™) | VNIII AD | CSF | Clinical–Australia |
| WM 629 (ATCC® MYA-4567™) | VNIV D | Blood | Clinical–Australia |
| H99 (ATCC® 208821™) | VNI–A | CSF | Clinical–North Carolina-USA |
| Cell Body Diameter (µm) | Cells (%) | |||||||
|---|---|---|---|---|---|---|---|---|
| Bronchoalveolar Space 6 h | Pulmonary Epithelium 6 h | |||||||
| H99 | WM628 | WM148 | WM626 | H99 | WM148 | WM628 | WM626 | |
| ≤3 | 100 | 100 | 100 | 100 | 100 | 100 | 100 | 100 |
| 4–5 | 0 | 0 | 0 | 0 | 0 | 0 | 0 | 0 |
| 6–9 | 0 | 0 | 0 | 0 | 0 | 0 | 0 | 0 |
| >10 | 0 | 0 | 0 | 0 | 0 | 0 | 0 | 0 |
| 24 h | 24 h | |||||||
| ≤3 | 46.3 | 43.4 | 96.7 | 100 | 84.5 | 82.6 | 95.8 | 96.3 |
| 4–5 | 25.9 | 56.6 | 3.3 | 0 | 15.5 | 11.5 | 4.2 | 3.7 |
| 6–9 | 18.5 | 0 | 0 | 0 | 0 | 5.9 | 0 | 0 |
| >10 | 9.2 | 0 | 0 | 0 | 0 | 0 | 0 | 0 |
| 240 h (10 days) | 240 h (10 days) | |||||||
| ≤3 | 20.3 | 7.8 | 33.3 | 76.1 | 46.2 | 3.9 | 37.1 | 84.7 |
| 4–5 | 33.5 | 61.5 | 24.0 | 22.6 | 38.7 | 63.3 | 22.2 | 13.4 |
| 6–9 | 34.6 | 30.7 | 42.7 | 1.3 | 15.1 | 32.6 | 40.7 | 1.9 |
| >10 | 11.8 | 0 | 0 | 0 | 0 | 0 | 0 | 0 |
| C. neoformans | Mouse | |||||
|---|---|---|---|---|---|---|
| Sample | Raw Reads | High-Quality Reads | Mapped Reads | Total Mapped Reads (%) | Mapped Reads | Total Mapped Reads (%) |
| BAL10d I | 35,858,545 | 34,810,495 | 415,287 | 1.19 | 20,978,194 | 60.26 |
| BAL10d II | 36,346,653 | 35,320,291 | 579,106 | 1.64 | 20,921,124 | 59.23 |
| BAL6h I | 34,773,919 | 33,841,813 | 283,360 | 0.84 | 20,098,380 | 59.39 |
| BAL6h II | 45,536,641 | 44,382,642 | 650,886 | 1.47 | 24,160,652 | 54.44 |
| YPD IC | 26,632,962 | 26,025,358 | 25,820,614 | 99.21 | - | - |
| YPD2C | 25,955,261 | 25,380,479 | 25,185,198 | 99.23 | - | - |
Publisher’s Note: MDPI stays neutral with regard to jurisdictional claims in published maps and institutional affiliations. |
© 2022 by the authors. Licensee MDPI, Basel, Switzerland. This article is an open access article distributed under the terms and conditions of the Creative Commons Attribution (CC BY) license (https://creativecommons.org/licenses/by/4.0/).
Share and Cite
Freitas, G.J.C.; Gouveia-Eufrasio, L.; Emidio, E.C.P.; Carneiro, H.C.S.; de Matos Baltazar, L.; Costa, M.C.; Frases, S.; de Sousa Araújo, G.R.; Paixão, T.A.; Sossai, B.G.; et al. The Dynamics of Cryptococcus neoformans Cell and Transcriptional Remodeling during Infection. Cells 2022, 11, 3896. https://doi.org/10.3390/cells11233896
Freitas GJC, Gouveia-Eufrasio L, Emidio ECP, Carneiro HCS, de Matos Baltazar L, Costa MC, Frases S, de Sousa Araújo GR, Paixão TA, Sossai BG, et al. The Dynamics of Cryptococcus neoformans Cell and Transcriptional Remodeling during Infection. Cells. 2022; 11(23):3896. https://doi.org/10.3390/cells11233896
Chicago/Turabian StyleFreitas, Gustavo J. C., Ludmila Gouveia-Eufrasio, Eluzia C. P. Emidio, Hellem C. S. Carneiro, Ludmila de Matos Baltazar, Marliete C. Costa, Susana Frases, Glauber R. de Sousa Araújo, Tatiane A. Paixão, Brunno G. Sossai, and et al. 2022. "The Dynamics of Cryptococcus neoformans Cell and Transcriptional Remodeling during Infection" Cells 11, no. 23: 3896. https://doi.org/10.3390/cells11233896
APA StyleFreitas, G. J. C., Gouveia-Eufrasio, L., Emidio, E. C. P., Carneiro, H. C. S., de Matos Baltazar, L., Costa, M. C., Frases, S., de Sousa Araújo, G. R., Paixão, T. A., Sossai, B. G., Caza, M., Kronstad, J. W., Peres, N. T. A., & Santos, D. A. (2022). The Dynamics of Cryptococcus neoformans Cell and Transcriptional Remodeling during Infection. Cells, 11(23), 3896. https://doi.org/10.3390/cells11233896

