Depletion of R270C Mutant p53 in Osteosarcoma Attenuates Cell Growth but Does Not Prevent Invasion and Metastasis In Vivo
Abstract
1. Introduction
2. Materials and Methods
2.1. Cell Culture
2.2. Cell Proliferation Assay
2.3. Invasion Assay
2.4. Reverse Transcription (RT) and Real-Time PCR Analysis
2.5. Detection of the Missense Mutation of p53
2.6. Establishment of p53-Knockout Cells by CRISPR–Cas9
2.7. Immunoblot Analysis
2.8. Cell Cycle Analysis
2.9. Animal Care
2.10. Tumor Xenograft Model
2.11. Immunohistochemistry
2.12. Chromatin Immunoprecipitation (ChIP)
2.13. ChIP Sequencing
2.14. Statistical Analysis
3. Results
3.1. Alteration of the Mutation Status of p53 in Osteosarcoma Cells
3.2. The Function of Wild-Type p53 Was Preserved in the Presence of the R270C Mutant
3.3. The Simultaneous Presence of Wild-Type and Mutant p53 Does Not Affect the Tumorigenic Activity In Vivo
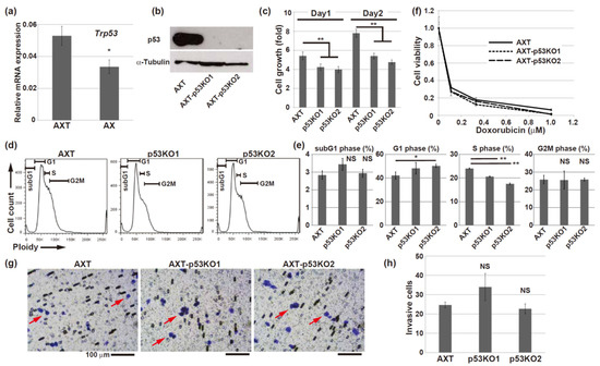
3.4. The Functions of Mutant p53 Overexpressed in AXT Cells
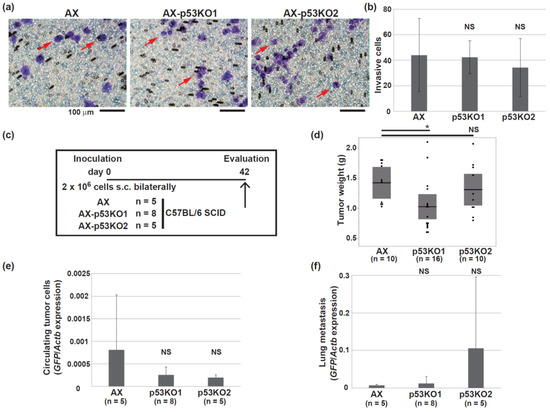
3.5. Loss of Mutant p53 Did Not Prevent Metastatic Progression In Vivo
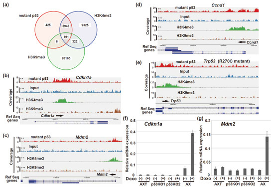
3.6. R270C Binds to the Vicinity of the Transcription Start Sites of Multiple Genes
3.7. R270C Mutant p53 Exhibits a Different Binding Profile from Wild-Type p53
4. Discussion
Author Contributions
Funding
Institutional Review Board Statement
Informed Consent Statement
Data Availability Statement
Acknowledgments
Conflicts of Interest
References
- Fletcher, C.D.M.; Unni, K.K.; Mertens, F. (Eds.) Osteogenic Tumours: WHO Classification Tumours of Soft Tissue and Bone; IARC Press: Lyon, France, 2002. [Google Scholar]
- Ritter, J.; Bielack, S.S. Osteosarcoma. Ann. Oncol. 2000, 21 (Suppl. 7), vii320–vii325. [Google Scholar] [CrossRef] [PubMed]
- Moore, D.D.; Luu, H.H. Osteosarcoma. Cancer Treat. Res. 2014, 162, 65–92. [Google Scholar] [PubMed]
- Jaffe, N. Osteosarcoma: Review of the past, impact on the future. The American experience. Cancer Treat. Res. 2009, 152, 239–262. [Google Scholar] [PubMed]
- Shimizu, T.; Ishikawa, T.; Sugihara, E.; Kuninaka, S.; Miyamoto, T.; Mabuchi, Y.; Matsuzaki, Y.; Tsunoda, T.; Miya, F.; Morioka, H.; et al. c-MYC overexpression with loss of Ink4a/Arf transforms bone marrow stromal cells into osteosarcoma accompanied by loss of adipogenesis. Oncogene 2010, 29, 5687–5699. [Google Scholar] [CrossRef]
- Shimizu, T.; Sugihara, E.; Yamaguchi-Iwai, S.; Tamaki, S.; Koyama, Y.; Kamel, W.; Ueki, A.; Ishikawa, T.; Chiyoda, T.; Osuka, S.; et al. IGF2 preserves osteosarcoma cell survival by creating an autophagic state of dormancy that protects cells against chemotherapeutic stress. Cancer Res. 2014, 74, 6531–6541. [Google Scholar] [CrossRef] [PubMed]
- Yamaguchi, S.I.; Ueki, A.; Sugihara, E.; Onishi, N.; Yaguchi, T.; Kawakami, Y.; Horiuchi, K.; Morioka, H.; Matsumoto, M.; Nakamura, M.; et al. Synergistic antiproliferative effect of imatinib and adriamycin in platelet-derived growth factor receptor-expressing osteosarcoma cells. Cancer Sci. 2015, 106, 875–882. [Google Scholar] [CrossRef]
- Kamel, W.A.; Sugihara, E.; Nobusue, H.; Yamaguchi-Iwai, S.; Onishi, N.; Maki, K.; Fukuchi, Y.; Matsuo, K.; Muto, A.; Saya, H.; et al. Simvastatin-induced apoptosis in osteosarcoma cells: A key role of RhoA-AMPK/p38 MAPK signaling in antitumor activity. Mol. Cancer Ther. 2017, 16, 182–192. [Google Scholar] [CrossRef]
- Ueki, A.; Shimizu, T.; Masuda, K.; Yamaguchi, S.I.; Ishikawa, T.; Sugihara, E.; Onishi, N.; Kuninaka, S.; Miyoshi, K.; Muto, A.; et al. Up-regulation of Imp3 confers in vivo tumorigenicity on murine osteosarcoma cells. PLoS ONE 2012, 7, e50621. [Google Scholar] [CrossRef]
- Shimizu, T.; Kamel, W.A.; Yamaguchi-Iwai, S.; Fukuchi, Y.; Muto, A.; Saya, H. Calcitriol exerts an anti-tumor effect in osteosarcoma by inducing the endoplasmic reticulum stress response. Cancer Sci. 2017, 108, 1793–1802. [Google Scholar] [CrossRef]
- Shimizu, T.; Ishikawa, T.; Iwai, S.; Ueki, A.; Sugihara, E.; Onishi, N.; Kuninaka, S.; Miyamoto, T.; Toyama, Y.; Ijiri, H.; et al. Fibroblast growth factor-2 is an important factor that maintains cellular immaturity and contributes to aggressiveness of osteosarcoma. Mol. Cancer Res. 2012, 10, 454–468. [Google Scholar] [CrossRef]
- Hollstein, M.; Sidransky, D.; Vogelstein, B.; Harris, C.C. p53 mutations in human cancers. Science 1991, 253, 49–53. [Google Scholar] [CrossRef] [PubMed]
- Olivier, M.; Hussain, S.P.; Caron de Fromentel, C.; Hainaut, P.; Harris, C.C. TP53 mutation spectra and load: A tool for generating hypotheses on the etiology of cancer. IARC Sci. Publ. 2004, 157, 247–270. [Google Scholar]
- Petitjean, A.; Mathe, E.; Kato, S.; Ishioka, C.; Tavtigian, S.V.; Hainaut, P.; Olivier, M. Impact of mutant p53 functional properties on TP53 mutation patterns and tumor phenotype: Lessons from recent developments in the IARC TP53 database. Hum. Mutat. 2007, 28, 622–929. [Google Scholar] [CrossRef]
- Mclntyre, J.F.; Smith-Sorensen, B.; Friend, S.H.; Kassell, J.; Borresen, A.L.; Yan, Y.X.; Russo, C.; Sato, J.; Barbier, N.; Miser, J.; et al. Germline mutations of the p53 tumor suppressor gene in children with osteosarcoma. J. Clin. Oncol. 1994, 12, 925–930. [Google Scholar] [CrossRef] [PubMed]
- Toguchida, J.; Yamaguchi, T.; Dayton, S.H.; Beauchamp, R.L.; Herrera, G.E.; Ishizaki, K.; Yamamuro, T.; Meyers, P.A.; Little, J.B.; Sasaki, M.S.; et al. Prevarence and spectrum of germline mutations of the p53 gene among patients with sarcoma. N. Engl. J. Med. 1992, 326, 1301–1308. [Google Scholar] [CrossRef] [PubMed]
- Wunder, J.S.; Gokgoz, N.; Parkes, R.; Bull, S.B.; Eskandarian, S.; Davis, A.M.; Beauchamp, C.P.; Conrad, E.U.; Grimer, R.J.; Healey, J.H.; et al. TP53 mutations and outcome in osteosarcoma: A prospective, multicenter study. J. Clin. Oncol. 2005, 23, 1483–1490. [Google Scholar] [CrossRef]
- Chen, X.; Bahrami, A.; Pappo, A.; Easton, J.; Dalton, J.; Hedlund, E.; Ellison, D.; Shurtleff, S.; Wu, G.; Wei, L.; et al. Recurrent somatic structural variations contribute to tumorigenesis in pediatric osteosarcoma. Cell Rep. 2014, 7, 104–112. [Google Scholar] [CrossRef]
- Sayles, L.C.; Breese, M.R.; Koehne, A.L.; Leung, S.G.; Lee, A.G.; Liu, H.Y.; Spillinger, A.; Shah, A.T.; Tanasa, B.; Straessler, K.; et al. Genome-Informed targeted therapy for osteosarcoma. Cancer Discov. 2019, 9, 46–63. [Google Scholar] [CrossRef]
- Ognjanovic, S.; Olivier, M.; Bergemann, T.; Hainaut, P. Sarcomas in TP53 germline mutation carriers: A review of the IARC TP53 database. Cancer 2012, 118, 1387–1396. [Google Scholar] [CrossRef]
- Olivier, M.; Hollstein, M.; Hainaut, P. TP53 mutations in human cancers: Origins, consequences, and clinical use. Cold Spring Harb. Perspect. Biol. 2010, 2, a001008. [Google Scholar] [CrossRef]
- Li, F.P.; Fraumeni, J.F., Jr.; Mulvihill, J.J.; Blattner, W.A.; Dreyfus, M.G.; Tucker, M.A.; Miller, R.W. A cancer family syndrome in twenty-four kindreds. Cancer Res. 1988, 48, 5358–5362. [Google Scholar] [PubMed]
- Lang, G.A.; Iwakuma, T.; Suh, Y.A.; Liu, G.; Rao, V.A.; Parant, J.M. Gain of function of a p53 hot spot mutation in a mouse model of Li-Fraumeni syndrome. Cell 2004, 119, 861–872. [Google Scholar] [CrossRef] [PubMed]
- Olive, K.P.; Tuveson, D.A.; Ruthe, Z.C.; Yin, B.; Willis, N.A.; Bronson, R.T.; Crowley, D.; Jacks, T. Mutant p53 gain of function in two mouse models of Li-Fraumeni syndrome. Cell 2004, 119, 847–860. [Google Scholar] [CrossRef] [PubMed]
- Velletri, T.; Xie, N.; Wang, Y.; Huang, Y.; Yang, Q.; Chen, X.; Chen, Q.; Shou, P.; Gan, Y.; Cao, G.; et al. P53 functional abnormality in mesenchymal stem cells promotes osteosarcoma development. Cell Death Dis. 2016, 7, e2015. [Google Scholar] [CrossRef]
- Thoenen, E.; Curl, A.; Iwakuma, T. TP53 in bone and soft tissue sarcomas. Pharmacol. Ther. 2019, 202, 149–164. [Google Scholar] [CrossRef]
- Berman, S.D.; Calo, E.; Landman, A.S.; Danislian, P.S.; Miller, E.S.; West, J.C.; Fonhoue, B.D.; Caron, A.; Bronson, R.; Bouxsein, M.L.; et al. Metastatic osteosarcoma induced by inactivation of Rb and p53 in the osteoblastic lineage. Proc. Natl. Acad. Sci. USA 2008, 105, 11851–11856. [Google Scholar] [CrossRef]
- Walkley, C.R.; Qudsi, R.; Sankaran, V.G.; Perry, J.A.; Gostissa, M.; Roth, S.I.; Rodda, S.J.; Snay, E.; Dunning, P.; Fahey, F.H.; et al. Conditional mouse osteosarcoma, dependent on p53 loss and potentiated by loss of Rb, mimics the human disease. Genes Dev. 2008, 22, 1662–1676. [Google Scholar] [CrossRef]
- Schulz-Heddergott, R.; Stark, N.; Edmunds, S.J.; Li, J.; Conredi, L.C.; Bohnenberger, H.; Ceteci, F.; Greten, F.R.; Dobbelstein, M.; Moll, U.M. Therapeutic ablation of Gain-of Function mutant p53 in colorectal cancer inhibits Stat3-mediated tumor growth and invasion. Cancer Cell 2018, 34, 298–314. [Google Scholar] [CrossRef]
- Vakifahmetoglu-Norberg, H.; Kim, M.; Xia, H.; Iwanicki, M.P.; Ofengeim, D.; Coloff, J.L.; Pan, L.; Ince, T.A.; Kroemer, G.; Brugge, J.S.; et al. Chaperone-mediated autophagy degrades mutant p53. Genes Dev. 2013, 27, 1718–1730. [Google Scholar] [CrossRef]
- Braicu, C.; Pileczki, V.; Irimie, A.; Berindan-Neagoe, I. p53siRNA therapy reduces cell proliferation, migration and induces apoptosis in triple negative breast cancer cells. Mol. Cell. Biochem. 2013, 381, 61–68. [Google Scholar] [CrossRef]
- Borrero, L.J.H.; El-Deiry, W.S. Tumor suppressor p53: Biology, signaling pathways and therapeutic targeting. Biochim. Biophys. Acta Rev. Cancer 2021, 1876, 188556. [Google Scholar] [CrossRef] [PubMed]
- Tang, F.; Min, L.; Seebacher, N.; Li, X.; Zhou, Y.; Hornicek, F.J.; Wei, Y.; Tu, C.; Duan, Z. Targeting mutant TP53 as a potential therapeutic strategy for the treatment of osteosarcoma. J. Orthop. Res. 2019, 37, 789–798. [Google Scholar] [CrossRef] [PubMed]
- Takeshima, H.; Yamashita, S.; Shimazu, T.; Niwa, T.; Ushijima, T. The presence of RNA polymerase II, active or stalled, predicts epigenetic fate of promotor CpG islands. Genome Res. 2009, 19, 1974–1982. [Google Scholar] [CrossRef] [PubMed]
- Zhang, Y.; Liu, T.; Meyer, C.A.; Eeckhoute, J.; Johnson, D.S.; Bernstein, B.E.; Nusbaum, C.; Myers, R.M.; Brown, M.; Li, W.; et al. Model-based analysis of ChIP-Seq (MACS). Genome Biol. 2008, 9, R137. [Google Scholar] [CrossRef]
- Hainaut, P.; Pfeifer, G.P. Somatic TP53 mutations in the Era of genome sequencing. Cold Spring Harb. Perspect. Med. 2015, 6, a026179. [Google Scholar] [CrossRef]
- Shieh, S.Y.; Ikeda, M.; Taya, Y.; Prives, C. DNA damage-induced phosphorylation of p53 alleviates inhibition by MDM2. Cell 1997, 91, 325–334. [Google Scholar] [CrossRef]
- Chehab, N.H.; Malikzay, A.; Stavridi, E.S.; Halazonetis, T.D. Phosphorylation of Ser-20 mediates stabilization of human p53 in response to DNA damage. Proc. Natl. Acad. Sci. USA 1999, 96, 13777–13782. [Google Scholar] [CrossRef]
- Barak, Y.; Juven, T.; Haffner, R.; Oren, M. Mdm2 expression is induced by wild type p53 activity. EMBO J. 1993, 12, 461–468. [Google Scholar] [CrossRef]
- Li, J.; Yang, L.; Gaur, S.; Zhang, K.; Wu, X.; Yuan, Y.C.; Li, H.; Hu, S.; Weng, Y.; Yen, Y. Mutants TP53 p.R273H and p.R273C but not p.R273G enhance cancer cell malignancy. Hum. Mutat. 2014, 35, 575–584. [Google Scholar] [CrossRef]
- Shimizu, T.; Kimura, K.; Sugihara, E.; Yamaguchi-Iwai, S.; Nobusue, H.; Sampetrean, O.; Otsuki, Y.; Fukuchi, Y.; Saitoh, K.; Kato, K.; et al. MEK inhibition preferentially suppresses anchorage-independent growth in osteosarcoma cells and decreases tumors in vivo. J. Orthop. Res. 2021, 39, 2732–2743. [Google Scholar] [CrossRef]
- Bartek, J.; Bartkova, J.; Vojtesek, B.; Staskova, Z.; Lukas, J.; Rejthar, A.; Kovarik, J.; Midgley, C.A.; Gannon, J.V.; Lane, D.P. Aberrant expression of the p53 oncoprotein is a common feature of a wide spectrum of human malignancies. Oncogene 1991, 6, 1699–1703. [Google Scholar] [PubMed]
- Takahashi, N.; Nobusue, H.; Shimizu, T.; Sugihara, E.; Yamaguchi-Iwai, S.; Onishi, N.; Kunitomi, H.; Kuroda, T.; Saya, H. ROCK inhibition induces terminal adipocyte differentiation and suppresses tumorigenesis in chemoresistant osteosarcoma cells. Cancer Res. 2019, 79, 3088–3099. [Google Scholar] [CrossRef] [PubMed]
- El-Deiry, W.S.; Tokino, T.; Velculescu, V.E.; Levy, D.B.; Parsons, R.; Trent, J.M.; Lin, D.; Mercer, E.; Kinzler, K.W.; Vogelstein, B. WAF1, a potential mediator of p53 tumor suppression. Cell 1993, 75, 817–825. [Google Scholar] [CrossRef]
- Koutsodontis, G.; Tentes, I.; Papakosta, P.; Moustakas, A.; Kardassis, D. Sp1 plays a critical role in the transcriptional activation of the human Cyclin-dependent kinase inhibitor p21WAF1/Cip1 gene by the p53 tumor suppressor protein. J. Biol. Chem. 2001, 276, 29116–29125. [Google Scholar] [CrossRef]
- Gomes, N.P.; Bjerke, G.; Llorente, B.; Szostek, S.A.; Emerson, B.M.; Espinosa, J.M. Gene-specific requirement for P-TEFb activity and RNA polymerase II phosphorylation within the p53 transcriptional program. Genes Dev. 2006, 20, 601–612. [Google Scholar] [CrossRef]
- Laptenko, O.; Beckerman, R.; Freulich, E.; Prives, C. p53 binding to nucleosomes within the p21 promotor in vivo leads to nucleosome loss and transcriptional activation. Proc. Natl. Acad. Sci. USA 2011, 108, 10385–10390. [Google Scholar] [CrossRef]
- McCann, J.J.; Vasilevskaya, I.A.; McNair, C.; Gallagher, P.; Neupane, N.P.; de Leeuw, R.; Shafi, A.A.; Dylgjeri, E.; Mandigo, A.C.; Schiewer, M.J.; et al. Mutant p53 elicits context-dependent pro-tumorigenic phenotypes. Oncogene 2022, 41, 444–458. [Google Scholar] [CrossRef]
- Roman-Rosales, A.A.; Garcia-Villa, E.; Herrera, L.A.; Gariglio, P.; Diaz-Chavez, J. Mutant p53 gain of function induces HER2 over-expression in cancer cells. BMC Cancer 2018, 18, 709. [Google Scholar] [CrossRef]
- Vaughan, C.A.; Singh, S.; Windle, B.; Yeudall, W.A.; Frum, R.; Grossman, S.R.; Deb, S.P.; Deb, S. Gain-of-function activity of mutant p53 in lung cancer through up-regulation of receptor protein tyrosine kinase Axl. Genes Cancer 2012, 3, 491–502. [Google Scholar] [CrossRef]
- Vaughan, C.A.; Singh, S.; Windle, B.; Sankala, H.M.; Graves, P.R.; Yeudall, W.A.; Deb, S.P.; Deb, S. p53 mutants induce transcription of NF-kB2 in H1299 cells through CBP and STAT binding on the NF-kB2 promotor and gain of function activity. Arch. Biochem. Biophys. 2012, 518, 79–88. [Google Scholar] [CrossRef]
- Chan, K.T.; Lung, M.L. Mutant p53 expression enhances drug resistance in a hepatocellular carcinoma cell line. Cancer Chemother. Pharmacol. 2004, 53, 519–526. [Google Scholar] [CrossRef] [PubMed]
- Chen, Z.; Guo, J.; Zhang, K.; Guo, Y. TP53 mutations and survival in osteosarcoma patients: A meta-analysis of published data. Dis. Markers 2016, 2016, 4639575. [Google Scholar] [CrossRef] [PubMed]
- Tsuchiya, T.; Sekine, K.; Hinohara, S.; Namiki, T.; Nobori, T.; Kaneko, Y. Analysis of the p16INK4a, p14ARF, p15, TP53, and MDM2 genes and their prognostic implications in osteosarcoma and Ewing sarcoma. Cancer Genet. Cytogenet. 2000, 120, 91–98. [Google Scholar] [CrossRef]
- Seidinger, A.L.; Jose Mastellaro, M.; Fortes, F.P.; Assumpcao, J.G.; Cardinalli, I.A.; Ganazza, M.A.; Ribeiro, R.C.; Brandalise, S.R.; Aguiar, S.D.S.; Yunes, J.A. Association of the highly prevalent TP53 R337H mutation with pediatric choroid plexus carcinoma and osteosarcoma in southeast Brazil. Cancer 2011, 117, 2228–2235. [Google Scholar] [CrossRef] [PubMed]
- Kawaguchi, K.; Oda, Y.; Sakamoto, A.; Saito, T.; Tamiya, S.; Iwamoto, Y.; Tsuneyoshi, M. Molecular analysis of p53, MDM2, and H-ras genes in osteosarcoma and malignant fibrous histiocytoma of bone in patients older than 40 years. Mod. Pathol. 2002, 5, 878–888. [Google Scholar] [CrossRef]
- Pakos, E.E.; Kyzas, P.A.; Ioannidis, J.P.A. Prognostic significance of TP53 tumor suppressor gene expression and mutations in human osteosarcoma: A meta-analysis. Clin. Cancer Res. 2004, 10, 6208–6214. [Google Scholar] [CrossRef]







| Gene Symbol | Forward | Reverse | Product Size (bp) |
|---|---|---|---|
| GFP | GACGTAAACGGCCACAAGTT | TTGCCGGTGGTGCAGATGAA | 95 |
| Mouse genes | |||
| Trp53 | ACTTACCAGGGCAACTATGG | CTGGCAGAATAGCTTATTGAGG | 105 |
| Cdkn1a | CAAAGTGTGCCGTTGTCTCTTC | GTCAAAGTTCCACCGTTCTC | 112 |
| Mdm2 | CTAGACTGTCTACCTCATCTAG | CAGGCTCGGATCAAAGGACA | 109 |
| Actb | CAACCGTGAAAAGATGACCC | TACGACCAGAGGCATACAG | 102 |
| Primer Name | Forward | Reverse | Product Size (bp) |
|---|---|---|---|
| −2450 | GAAAGACTGAGTAGTCCCAGAC | GTGCCTTTACCCTACTGGTG | 114 |
| −2259 | GTCACTTCTATCTGAGAAGC | CATCCAAGTCGTCCATCCCA | 102 |
| −1927 | CGATCTCTAGACATCGGAGA | CAGAGACTGGAGTCTTAGTTTG | 107 |
| −1621 | GGCAAGCGCTATATTAACGGAG | CTGAAATCACGGTACTTGGG | 115 |
| −1233 | GTCTTACTGCTATGTCTGTC | GGGAAATGTCTAATACTCCC | 114 |
| −828 | CTGTGAGACAGGGAGGAAATG | AAAATCCCAAGAAGTCCCAC | 106 |
| −632 | GTGCCTCAATCTCCCAAGTA | CTATTCCGATGGAGACCAAC | 114 |
| −235 | CATAGATGTATGTGGCTCTG | AATCTAAGCCCGCGCCAGACA | 121 |
| −2 | AACTGCAGCAGCCGAGAGGT | AAGCTCTCACCTCTGAATGTC | 106 |
| +6207 | TGAAGACAGGAATGGTCCCC | GCAGCAGATCACCAGATTAAC | 119 |
Publisher’s Note: MDPI stays neutral with regard to jurisdictional claims in published maps and institutional affiliations. |
© 2022 by the authors. Licensee MDPI, Basel, Switzerland. This article is an open access article distributed under the terms and conditions of the Creative Commons Attribution (CC BY) license (https://creativecommons.org/licenses/by/4.0/).
Share and Cite
Shimizu, T.; Sugihara, E.; Takeshima, H.; Nobusue, H.; Yamaguchi, R.; Yamaguchi-Iwai, S.; Fukuchi, Y.; Ushijima, T.; Muto, A.; Saya, H. Depletion of R270C Mutant p53 in Osteosarcoma Attenuates Cell Growth but Does Not Prevent Invasion and Metastasis In Vivo. Cells 2022, 11, 3614. https://doi.org/10.3390/cells11223614
Shimizu T, Sugihara E, Takeshima H, Nobusue H, Yamaguchi R, Yamaguchi-Iwai S, Fukuchi Y, Ushijima T, Muto A, Saya H. Depletion of R270C Mutant p53 in Osteosarcoma Attenuates Cell Growth but Does Not Prevent Invasion and Metastasis In Vivo. Cells. 2022; 11(22):3614. https://doi.org/10.3390/cells11223614
Chicago/Turabian StyleShimizu, Takatsune, Eiji Sugihara, Hideyuki Takeshima, Hiroyuki Nobusue, Rui Yamaguchi, Sayaka Yamaguchi-Iwai, Yumi Fukuchi, Toshikazu Ushijima, Akihiro Muto, and Hideyuki Saya. 2022. "Depletion of R270C Mutant p53 in Osteosarcoma Attenuates Cell Growth but Does Not Prevent Invasion and Metastasis In Vivo" Cells 11, no. 22: 3614. https://doi.org/10.3390/cells11223614
APA StyleShimizu, T., Sugihara, E., Takeshima, H., Nobusue, H., Yamaguchi, R., Yamaguchi-Iwai, S., Fukuchi, Y., Ushijima, T., Muto, A., & Saya, H. (2022). Depletion of R270C Mutant p53 in Osteosarcoma Attenuates Cell Growth but Does Not Prevent Invasion and Metastasis In Vivo. Cells, 11(22), 3614. https://doi.org/10.3390/cells11223614

