NRF2 Regulates Viability, Proliferation, Resistance to Oxidative Stress, and Differentiation of Murine Myoblasts and Muscle Satellite Cells
Abstract
1. Introduction
2. Materials and Methods
2.1. Generation of the C2C12 Cell Line with Stable Overexpression of NRF2
2.2. Differentiation of C2C12 Cells
2.3. Isolation, Culture, and Differentiation of mSCs
2.4. Cell Viability
2.5. Cell Proliferation
2.6. Production of Reactive Oxygen Species
2.7. Gene Expression Analysis
2.8. Western Blot Analysis
2.9. Immunofluorescent Staining
2.10. Statistical Analysis
3. Results
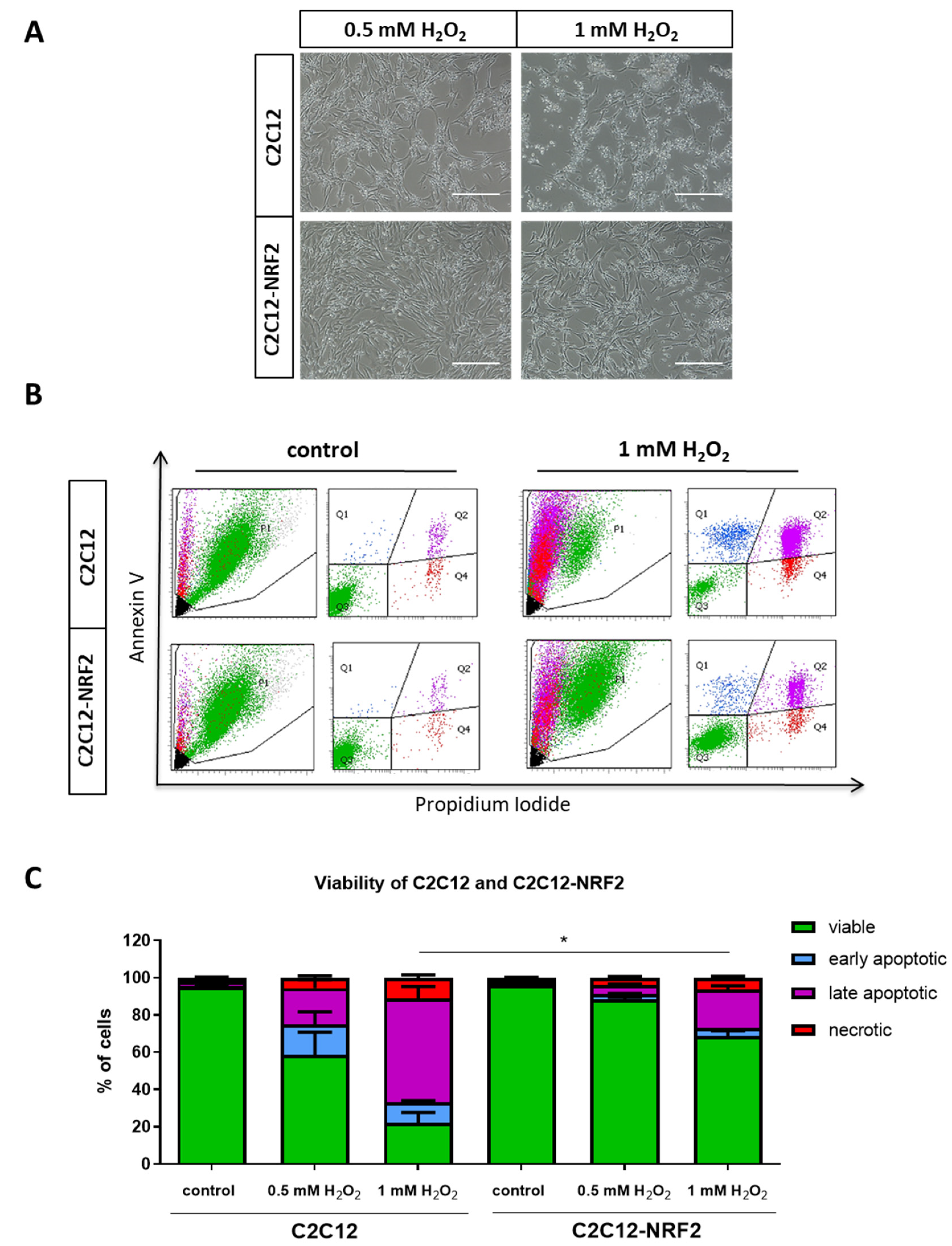
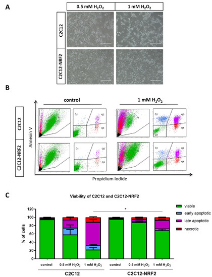
3.1. Effect of NRF2 on the Proliferation, ROS Level and Viability of C2C12 Myoblasts
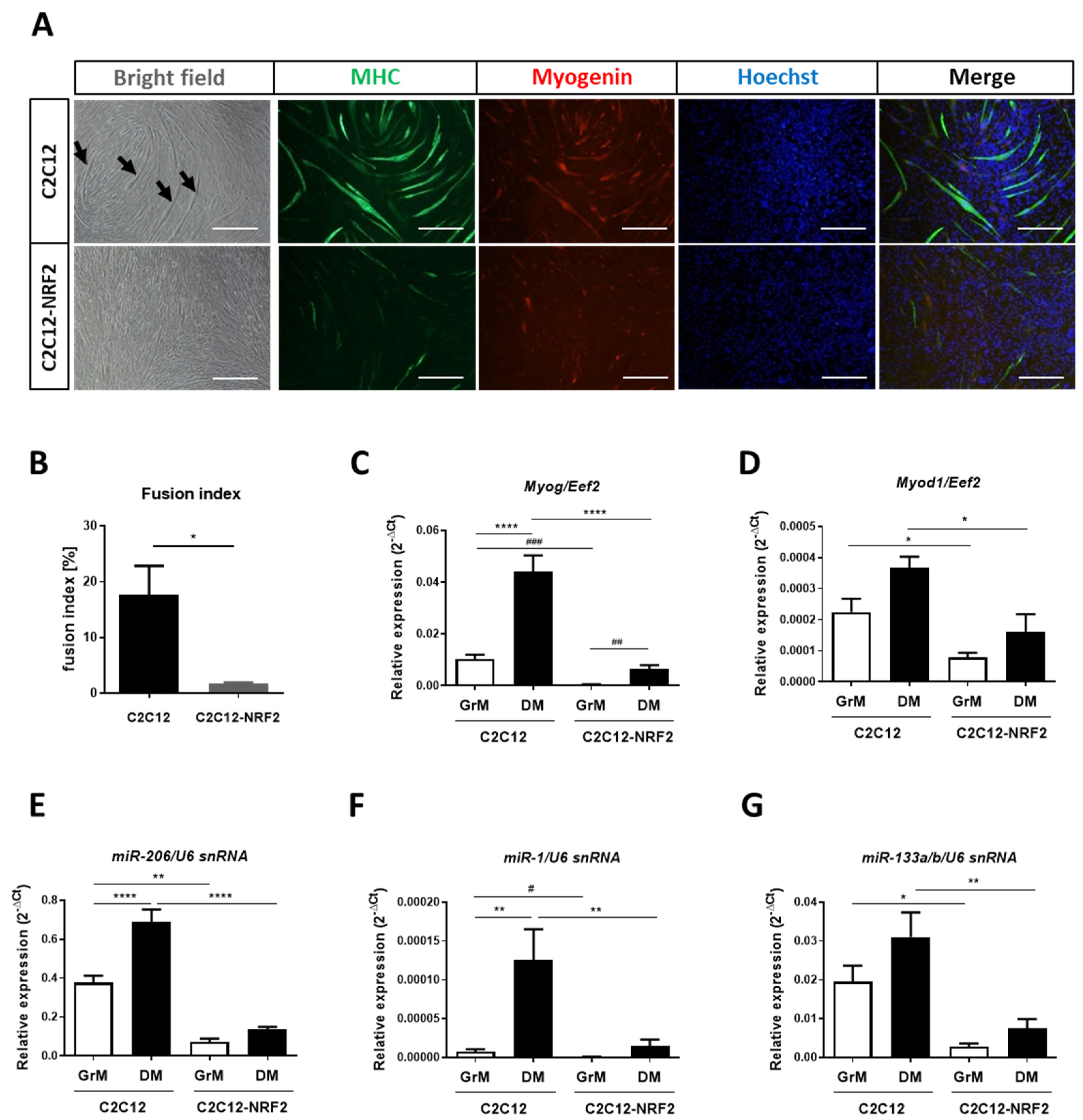
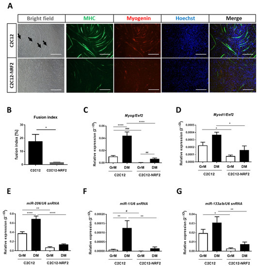
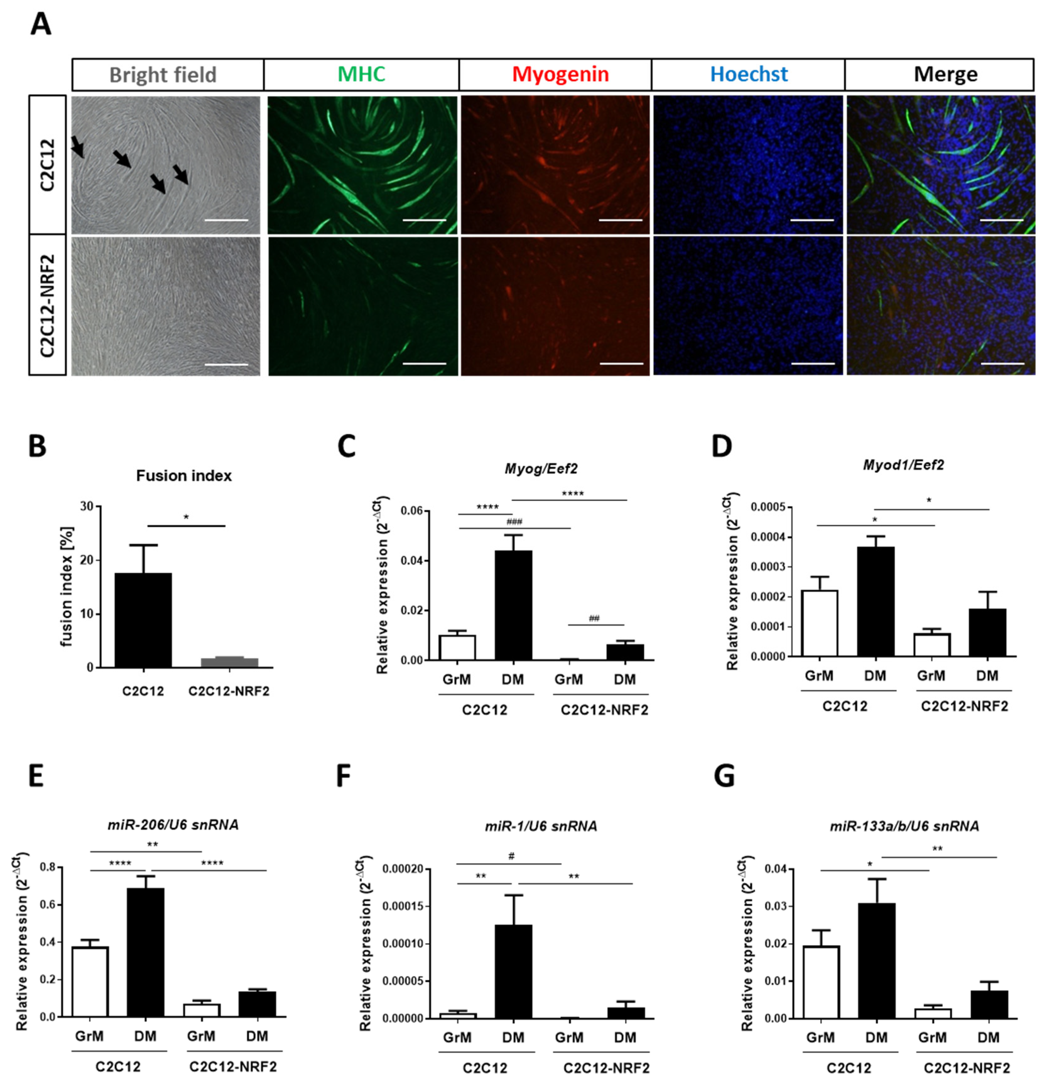
3.2. Effect of NRF2 Overexpression on Differentiation of C2C12 Myoblasts
3.3. The Transcriptional Deficiency of NRF2 Affects the Viability of mSC Cultured in Normoxia
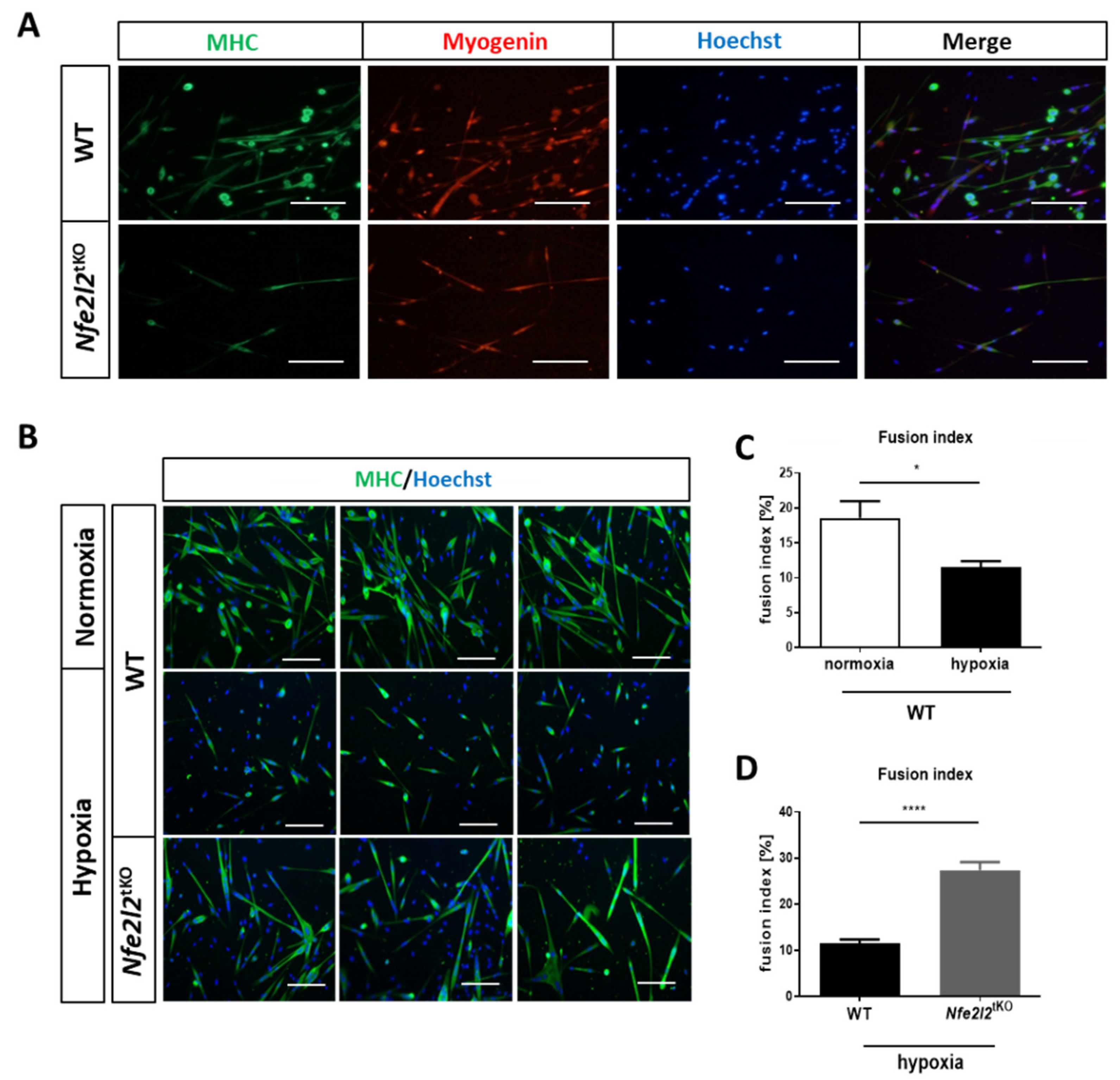
3.4. The Differentiation of mSCs Isolated from Nfe2l2tKO Mice Is Enhanced under Hypoxic Conditions
4. Discussion
5. Conclusions
Supplementary Materials
Author Contributions
Funding
Institutional Review Board Statement
Informed Consent Statement
Data Availability Statement
Acknowledgments
Conflicts of Interest
References
- Loboda, A.; Damulewicz, M.; Pyza, E.; Jozkowicz, A.; Dulak, J. Role of Nrf2/HO-1 System in Development, Oxidative Stress Response and Diseases: An Evolutionarily Conserved Mechanism. Cell. Mol. Life Sci. 2016, 73, 3221–3247. [Google Scholar] [CrossRef] [PubMed]
- Cuadrado, A.; Manda, G.; Hassan, A.; Alcaraz, M.J.; Barbas, C.; Daiber, A.; Ghezzi, P.; León, R.; López, M.G.; Oliva, B.; et al. Transcription Factor NRF2 as a Therapeutic Target for Chronic Diseases: A Systems Medicine Approach. Pharmacol. Rev. 2018, 70, 348–383. [Google Scholar] [CrossRef] [PubMed]
- Hayes, J.D.; Dinkova-Kostova, A.T. The Nrf2 Regulatory Network Provides an Interface between Redox and Intermediary Metabolism. Trends Biochem. Sci. 2014, 39, 199–218. [Google Scholar] [CrossRef]
- Łoboda, A.; Dulak, J. Muscle and Cardiac Therapeutic Strategies for Duchenne Muscular Dystrophy: Past, Present, and Future. Pharmacol. Rep. 2020, 72, 1227–1263. [Google Scholar] [CrossRef]
- Petrillo, S.; Pelosi, L.; Piemonte, F.; Travaglini, L.; Forcina, L.; Catteruccia, M.; Petrini, S.; Verardo, M.; D’Amico, A.; Musarò, A.; et al. Oxidative Stress in Duchenne Muscular Dystrophy: Focus on the NRF2 Redox Pathway. Hum. Mol. Genet. 2017, 26, 2781–2790. [Google Scholar] [CrossRef] [PubMed]
- Hill, J.A.; Olson, E.N. Muscle. Fundamental Biology and Mechanisms of the Disease; Elsevier: Amsterdam, The Netherlands, 2012. [Google Scholar]
- Schultz, E.; Gibson, M.C.; Champion, T. Satellite Cells Are Mitotically Quiescent in Mature Mouse Muscle: An EM and Radioautographic Study. J. Exp. Zool. 1978, 206, 451–456. [Google Scholar] [CrossRef]
- Reznik, M. Thymidine-3H Uptake by Satellite Cells of Regenerating Skeletal Muscle. J. Cell Biol. 1969, 40, 568–571. [Google Scholar] [CrossRef]
- Chaillou, T.; Lanner, J.T. Regulation of Myogenesis and Skeletal Muscle Regeneration: Effects of Oxygen Levels on Satellite Cell Activity. FASEB J. 2016, 30, 3929–3941. [Google Scholar] [CrossRef]
- Yin, H.; Price, F.; Rudnicki, M.A. Satellite Cells and the Muscle Stem Cell Niche. Physiol. Rev. 2013, 93, 23–67. [Google Scholar] [CrossRef]
- Schiaffino, S.; Rossi, A.C.; Smerdu, V.; Leinwand, L.A.; Reggiani, C. Developmental Myosins: Expression Patterns and Functional Significance. Skelet. Muscle 2015, 5, 22. [Google Scholar] [CrossRef]
- Hernández-Hernández, J.M.; García-González, E.G.; Brun, C.E.; Rudnicki, M.A. The Myogenic Regulatory Factors, Determinants of Muscle Development, Cell Identity and Regeneration. Semin. Cell Dev. Biol. 2017, 72, 10–18. [Google Scholar] [CrossRef] [PubMed]
- Nakajima, N.; Takahashi, T.; Kitamura, R.; Isodono, K.; Asada, S.; Ueyama, T.; Matsubara, H.; Oh, H. MicroRNA-1 Facilitates Skeletal Myogenic Differentiation without Affecting Osteoblastic and Adipogenic Differentiation. Biochem. Biophys. Res. Commun. 2006, 350, 1006–1012. [Google Scholar] [CrossRef]
- Anderson, C.; Catoe, H.; Werner, R. MIR-206 Regulates Connexin43 Expression during Skeletal Muscle Development. Nucleic Acids Res. 2006, 34, 5863–5871. [Google Scholar] [CrossRef] [PubMed]
- Chen, J.-F.; Mandel, E.M.; Thomson, J.M.; Wu, Q.; Callis, T.E.; Hammond, S.M.; Conlon, F.L.; Wang, D.-Z. The Role of MicroRNA-1 and MicroRNA-133 in Skeletal Muscle Proliferation and Differentiation. Nat. Genet. 2006, 38, 228–233. [Google Scholar] [CrossRef] [PubMed]
- Yuasa, K.; Hagiwara, Y.; Ando, M.; Nakamura, A.; Takeda, S.; Hijikata, T. MicroRNA-206 Is Highly Expressed in Newly Formed Muscle Fibers: Implications Regarding Potential for Muscle Regeneration and Maturation in Muscular Dystrophy. Cell Struct. Funct. 2008, 33, 163–169. [Google Scholar] [CrossRef] [PubMed]
- Yamaguchi, M.; Murakami, S.; Yoneda, T.; Nakamura, M.; Zhang, L.; Uezumi, A.; Fukuda, S.; Kokubo, H.; Tsujikawa, K.; Fukada, S. Evidence of Notch-Hesr-Nrf2 Axis in Muscle Stem Cells, but Absence of Nrf2 Has No Effect on Their Quiescent and Undifferentiated State. PLoS ONE 2015, 10, e0138517. [Google Scholar] [CrossRef] [PubMed]
- Miller, C.J.; Gounder, S.S.; Kannan, S.; Goutam, K.; Muthusamy, V.R.; Firpo, M.A.; Symons, J.D.; Paine, R.; Hoidal, J.R.; Rajasekaran, N.S. Disruption of Nrf2/ARE Signaling Impairs Antioxidant Mechanisms and Promotes Cell Degradation Pathways in Aged Skeletal Muscle. Biochim. Biophys. Acta (BBA) Mol. Basis Dis. 2012, 1822, 1038–1050. [Google Scholar] [CrossRef] [PubMed]
- Narasimhan, M.; Hong, J.; Atieno, N.; Muthusamy, V.R.; Davidson, C.J.; Abu-Rmaileh, N.; Richardson, R.S.; Gomes, A.V.; Hoidal, J.R.; Rajasekaran, N.S. Nrf2 Deficiency Promotes Apoptosis and Impairs PAX7/MyoD Expression in Aging Skeletal Muscle Cells. Free. Radic. Biol. Med. 2014, 71, 402–414. [Google Scholar] [CrossRef]
- Shelar, S.B.; Narasimhan, M.; Shanmugam, G.; Litovsky, S.H.; Gounder, S.S.; Karan, G.; Arulvasu, C.; Kensler, T.W.; Hoidal, J.R.; Darley-Usmar, V.M.; et al. Disruption of Nuclear Factor (Erythroid-Derived-2)-like 2 Antioxidant Signaling: A Mechanism for Impaired Activation of Stem Cells and Delayed Regeneration of Skeletal Muscle. FASEB J. 2016, 30, 1865–1879. [Google Scholar] [CrossRef]
- Al-Sawaf, O.; Fragoulis, A.; Rosen, C.; Keimes, N.; Liehn, E.A.; Hölzle, F.; Kan, Y.W.; Pufe, T.; Sönmez, T.T.; Wruck, C.J. Nrf2 Augments Skeletal Muscle Regeneration after Ischaemia-Reperfusion Injury: Nrf2 Augments Skeletal Muscle Regeneration after Ischaemia-Reperfusion Injury. J. Pathol. 2014, 234, 538–547. [Google Scholar] [CrossRef]
- Bronisz-Budzyńska, I.; Kozakowska, M.; Podkalicka, P.; Kachamakova-Trojanowska, N.; Łoboda, A.; Dulak, J. The Role of Nrf2 in Acute and Chronic Muscle Injury. Skelet. Muscle 2020, 10, 35. [Google Scholar] [CrossRef] [PubMed]
- Kozakowska, M.; Ciesla, M.; Stefanska, A.; Skrzypek, K.; Was, H.; Jazwa, A.; Grochot-Przeczek, A.; Kotlinowski, J.; Szymula, A.; Bartelik, A.; et al. Heme Oxygenase-1 Inhibits Myoblast Differentiation by Targeting Myomirs. Antioxid. Redox Signal. 2012, 16, 113–127. [Google Scholar] [CrossRef] [PubMed]
- Pietraszek-Gremplewicz, K.; Kozakowska, M.; Bronisz-Budzynska, I.; Ciesla, M.; Mucha, O.; Podkalicka, P.; Madej, M.; Glowniak, U.; Szade, K.; Stępniewski, J.; et al. Heme Oxygenase-1 Influences Satellite Cells and Progression of Duchenne Muscular Dystrophy in Mice. Antioxid. Redox Signal. 2018, 29, 128–148. [Google Scholar] [CrossRef] [PubMed]
- Takemoto, Y.; Inaba, S.; Zhang, L.; Tsujikawa, K.; Uezumi, A.; Fukada, S.-I. Implication of Basal Lamina Dependency in Survival of Nrf2-Null Muscle Stem Cells via an Antioxidative-Independent Mechanism. J. Cell. Physiol. 2019, 234, 1689–1698. [Google Scholar] [CrossRef]
- Igarashi, K.; Itoh, K.; Motohashi, H.; Hayashi, N.; Matuzaki, Y.; Nakauchi, H.; Nishizawa, M.; Yamamoto, M. Activity and Expression of Murine Small Maf Family Protein MafK. J. Biol. Chem. 1995, 270, 7615–7624. [Google Scholar] [CrossRef]
- Kozakowska, M.; Pietraszek-Gremplewicz, K.; Ciesla, M.; Seczynska, M.; Bronisz-Budzynska, I.; Podkalicka, P.; Bukowska-Strakova, K.; Loboda, A.; Jozkowicz, A.; Dulak, J. Lack of Heme Oxygenase-1 Induces Inflammatory Reaction and Proliferation of Muscle Satellite Cells after Cardiotoxin-Induced Skeletal Muscle Injury. Am. J. Pathol. 2018, 188, 491–506. [Google Scholar] [CrossRef]
- Itoh, K.; Chiba, T.; Takahashi, S.; Ishii, T.; Igarashi, K.; Katoh, Y.; Oyake, T.; Hayashi, N.; Satoh, K.; Hatayama, I.; et al. An Nrf2/Small Maf Heterodimer Mediates the Induction of Phase II Detoxifying Enzyme Genes through Antioxidant Response Elements. Biochem. Biophys. Res. Commun. 1997, 236, 313–322. [Google Scholar] [CrossRef]
- Kloska, D.; Kopacz, A.; Cysewski, D.; Aepfelbacher, M.; Dulak, J.; Jozkowicz, A.; Grochot-Przeczek, A. Nrf2 Sequesters Keap1 Preventing Podosome Disassembly: A Quintessential Duet Moonlights in Endothelium. Antioxid. Redox Signal. 2019, 30, 1709–1730. [Google Scholar] [CrossRef]
- Innamorato, N.G.; Jazwa, A.; Rojo, A.I.; García, C.; Fernández-Ruiz, J.; Grochot-Przeczek, A.; Stachurska, A.; Jozkowicz, A.; Dulak, J.; Cuadrado, A. Different Susceptibility to the Parkinson’s Toxin MPTP in Mice Lacking the Redox Master Regulator Nrf2 or Its Target Gene Heme Oxygenase-1. PLoS ONE 2010, 5, e11838. [Google Scholar] [CrossRef]
- Chomczynski, P.; Sacchi, N. Single-Step Method of RNA Isolation by Acid Guanidinium Thiocyanate-Phenol-Chloroform Extraction. Anal. Biochem. 1987, 162, 156–159. [Google Scholar] [CrossRef]
- Podkalicka, P.; Mucha, O.; Bronisz-Budzyńska, I.; Kozakowska, M.; Pietraszek-Gremplewicz, K.; Cetnarowska, A.; Głowniak-Kwitek, U.; Bukowska-Strakova, K.; Cieśla, M.; Kulecka, M.; et al. Lack of MiR-378 Attenuates Muscular Dystrophy in Mdx Mice. JCI Insight 2020, 5, e135576. [Google Scholar] [CrossRef]
- Podkalicka, P.; Stępniewski, J.; Mucha, O.; Kachamakova-Trojanowska, N.; Dulak, J.; Łoboda, A. Hypoxia as a Driving Force of Pluripotent Stem Cell Reprogramming and Differentiation to Endothelial Cells. Biomolecules 2020, 10, 1614. [Google Scholar] [CrossRef]
- Ardite, E.; Barbera, J.A.; Roca, J.; Fernández-Checa, J.C. Glutathione Depletion Impairs Myogenic Differentiation of Murine Skeletal Muscle C2C12 Cells through Sustained NF-KappaB Activation. Am. J. Pathol. 2004, 165, 719–728. [Google Scholar] [CrossRef]
- Mofarrahi, M.; Brandes, R.P.; Gorlach, A.; Hanze, J.; Terada, L.S.; Quinn, M.T.; Mayaki, D.; Petrof, B.; Hussain, S.N.A. Regulation of Proliferation of Skeletal Muscle Precursor Cells by NADPH Oxidase. Antioxid. Redox Signal. 2008, 10, 559–574. [Google Scholar] [CrossRef]
- Urish, K.L.; Vella, J.B.; Okada, M.; Deasy, B.M.; Tobita, K.; Keller, B.B.; Cao, B.; Piganelli, J.D.; Huard, J. Antioxidant Levels Represent a Major Determinant in the Regenerative Capacity of Muscle Stem Cells. Mol. Biol. Cell 2009, 20, 509–520. [Google Scholar] [CrossRef]
- Yao, E.-H.; Yu, Y.; Fukuda, N. Oxidative Stress on Progenitor and Stem Cells in Cardiovascular Diseases. Curr. Pharm. Biotechnol. 2006, 7, 101–108. [Google Scholar] [CrossRef]
- Nishida, H.; Ichikawa, H.; Konishi, T. Shengmai-San Enhances Antioxidant Potential in C2C12 Myoblasts through the Induction of Intracellular Glutathione Peroxidase. J. Pharmacol. Sci. 2007, 105, 342–352. [Google Scholar] [CrossRef] [PubMed]
- Pallafacchina, G.; François, S.; Regnault, B.; Czarny, B.; Dive, V.; Cumano, A.; Montarras, D.; Buckingham, M. An Adult Tissue-Specific Stem Cell in Its Niche: A Gene Profiling Analysis of in Vivo Quiescent and Activated Muscle Satellite Cells. Stem Cell Res. 2010, 4, 77–91. [Google Scholar] [CrossRef]
- Lee, S.; Shin, H.S.; Shireman, P.K.; Vasilaki, A.; Van Remmen, H.; Csete, M.E. Glutathione-Peroxidase-1 Null Muscle Progenitor Cells Are Globally Defective. Free Radic. Biol. Med. 2006, 41, 1174–1184. [Google Scholar] [CrossRef] [PubMed]
- Laumonier, T.; Yang, S.; Konig, S.; Chauveau, C.; Anegon, I.; Hoffmeyer, P.; Menetrey, J. Lentivirus Mediated HO-1 Gene Transfer Enhances Myogenic Precursor Cell Survival after Autologous Transplantation in Pig. Mol. Ther. 2008, 16, 404–410. [Google Scholar] [CrossRef]
- Aggeli, I.-K.; Kefaloyianni, E.; Beis, I.; Gaitanaki, C. HOX-1 and COX-2: Two Differentially Regulated Key Mediators of Skeletal Myoblast Tolerance under Oxidative Stress. Free Radic. Res. 2010, 44, 679–693. [Google Scholar] [CrossRef]
- Scimè, A.; Desrosiers, J.; Trensz, F.; Palidwor, G.A.; Caron, A.Z.; Andrade-Navarro, M.A.; Grenier, G. Transcriptional Profiling of Skeletal Muscle Reveals Factors That Are Necessary to Maintain Satellite Cell Integrity during Ageing. Mech. Ageing Dev. 2010, 131, 9–20. [Google Scholar] [CrossRef]
- Hansen, J.M.; Klass, M.; Harris, C.; Csete, M. A Reducing Redox Environment Promotes C2C12 Myogenesis: Implications for Regeneration in Aged Muscle. Cell Biol. Int. 2007, 31, 546–553. [Google Scholar] [CrossRef]
- Le Grand, F.; Rudnicki, M.A. Skeletal Muscle Satellite Cells and Adult Myogenesis. Curr. Opin. Cell Biol. 2007, 19, 628–633. [Google Scholar] [CrossRef]
- Li, J.; Yang, Q.; Han, L.; Pan, C.; Lei, C.; Chen, H.; Lan, X. C2C12 Mouse Myoblasts Damage Induced by Oxidative Stress Is Alleviated by the Antioxidant Capacity of the Active Substance Phloretin. Front. Cell Dev. Biol. 2020, 8, 541260. [Google Scholar] [CrossRef] [PubMed]
- Choi, Y.H. Activation of the Nrf2/HO-1 Signaling Pathway Contributes to the Protective Effects of Platycodin D against Oxidative Stress-Induced DNA Damage and Apoptosis in C2C12 Myoblasts. Gen. Physiol. Biophys. 2020, 39, 519–530. [Google Scholar] [CrossRef]
- Rajasekaran, N.S.; Shelar, S.B.; Jones, D.P.; Hoidal, J.R. Reductive Stress Impairs Myogenic Differentiation. Redox Biol. 2020, 34, 101492. [Google Scholar] [CrossRef] [PubMed]
- Mohyeldin, A.; Garzón-Muvdi, T.; Quiñones-Hinojosa, A. Oxygen in Stem Cell Biology: A Critical Component of the Stem Cell Niche. Cell Stem Cell 2010, 7, 150–161. [Google Scholar] [CrossRef]
- Chakravarthy, M.V.; Spangenburg, E.E.; Booth, F.W. Culture in Low Levels of Oxygen Enhances in Vitro Proliferation Potential of Satellite Cells from Old Skeletal Muscles. Cell. Mol. Life Sci. 2001, 58, 1150–1158. [Google Scholar] [CrossRef]
- Lees, S.J.; Childs, T.E.; Booth, F.W. P21Cip1 Expression Is Increased in Ambient Oxygen, Compared to Estimated Physiological (5%) Levels in Rat Muscle Precursor Cell Culture. Cell Prolif. 2008, 41, 193–207. [Google Scholar] [CrossRef]
- Di Carlo, A.; De Mori, R.; Martelli, F.; Pompilio, G.; Capogrossi, M.C.; Germani, A. Hypoxia Inhibits Myogenic Differentiation through Accelerated MyoD Degradation. J. Biol. Chem. 2004, 279, 16332–16338. [Google Scholar] [CrossRef] [PubMed]
- Launay, T.; Hagström, L.; Lottin-Divoux, S.; Marchant, D.; Quidu, P.; Favret, F.; Duvallet, A.; Darribère, T.; Richalet, J.P.; Beaudry, M. Blunting Effect of Hypoxia on the Proliferation and Differentiation of Human Primary and Rat L6 Myoblasts Is Not Counteracted by Epo. Cell Prolif. 2010, 43, 1–8. [Google Scholar] [CrossRef]
- Liu, W.; Wen, Y.; Bi, P.; Lai, X.; Liu, X.S.; Liu, X.; Kuang, S. Hypoxia Promotes Satellite Cell Self-Renewal and Enhances the Efficiency of Myoblast Transplantation. Development 2012, 139, 2857–2865. [Google Scholar] [CrossRef]
- Yun, Z.; Lin, Q.; Giaccia, A.J. Adaptive Myogenesis under Hypoxia. Mol. Cell. Biol. 2005, 25, 3040–3055. [Google Scholar] [CrossRef]
- Loboda, A.; Jozkowicz, A.; Dulak, J. HIF-1 and HIF-2 Transcription Factors—Similar but Not Identical. Mol. Cells 2010, 29, 435–442. [Google Scholar] [CrossRef]
- Zhang, W.; Ren, H.; Xu, C.; Zhu, C.; Wu, H.; Liu, D.; Wang, J.; Liu, L.; Li, W.; Ma, Q.; et al. Hypoxic Mitophagy Regulates Mitochondrial Quality and Platelet Activation and Determines Severity of I/R Heart Injury. Elife 2016, 5, e21407. [Google Scholar] [CrossRef]
- Mucha, O.; Kaziród, K.; Podkalicka, P.; Rusin, K.; Dulak, J.; Łoboda, A. Dysregulated Autophagy and Mitophagy in a Mouse Model of Duchenne Muscular Dystrophy Remain Unchanged Following Heme Oxygenase-1 Knockout. Int. J. Mol. Sci. 2021, 23, 470. [Google Scholar] [CrossRef]
- Nalbandian, M.; Radak, Z.; Takeda, M. Lactate Metabolism and Satellite Cell Fate. Front. Physiol. 2020, 11, 610983. [Google Scholar] [CrossRef]
- Loboda, A.; Stachurska, A.; Florczyk, U.; Rudnicka, D.; Jazwa, A.; Wegrzyn, J.; Kozakowska, M.; Stalinska, K.; Poellinger, L.; Levonen, A.-L.; et al. HIF-1 Induction Attenuates Nrf2-Dependent IL-8 Expression in Human Endothelial Cells. Antioxid. Redox Signal. 2009, 11, 1501–1517. [Google Scholar] [CrossRef]
- Xie, L.; Yin, A.; Nichenko, A.S.; Beedle, A.M.; Call, J.A.; Yin, H. Transient HIF2A Inhibition Promotes Satellite Cell Proliferation and Muscle Regeneration. J. Clin. Investig. 2018, 128, 2339–2355. [Google Scholar] [CrossRef]





| Gene | Forward Primer 5′–3′ | Reverse Primer 3′–5′ |
|---|---|---|
| Eef2 | AGAACATATTATTGCTGGCG | CAACAGGGTCAGATTTCTTG |
| Myod1 | GCTGCCTTCTACGCACCTG | GCCGCTGTAATCCATCATGC |
| Myog | CAGTACATTGAGCGCCTACAG | GGACCGAACTCCAGTGCAT |
| Nfe2l2 | TCACACGAGATGAGCTTAGGGCAA | TACAGTTCTGGGCGGCGACTTTAT |
| Nqo1 | AGGACCCTTCCGGAGTAAGA | CCAGGATTTGAAATTCGGGGCG |
| miRNA Name | Forward Primer 5′–3′ |
|---|---|
| miR-1 | GCTGGAATGTAAAGAAGTATGTAT |
| miR-133a/b | TGGTCCCCTTCAACCAGCTGT |
| miR-206 | TGGAATGTAAGGAAGTGTGTGG |
| U6 snRNA | CGCAAGGATGACACGCAAATTC |
Publisher’s Note: MDPI stays neutral with regard to jurisdictional claims in published maps and institutional affiliations. |
© 2022 by the authors. Licensee MDPI, Basel, Switzerland. This article is an open access article distributed under the terms and conditions of the Creative Commons Attribution (CC BY) license (https://creativecommons.org/licenses/by/4.0/).
Share and Cite
Bronisz-Budzyńska, I.; Kozakowska, M.; Pietraszek-Gremplewicz, K.; Madej, M.; Józkowicz, A.; Łoboda, A.; Dulak, J. NRF2 Regulates Viability, Proliferation, Resistance to Oxidative Stress, and Differentiation of Murine Myoblasts and Muscle Satellite Cells. Cells 2022, 11, 3321. https://doi.org/10.3390/cells11203321
Bronisz-Budzyńska I, Kozakowska M, Pietraszek-Gremplewicz K, Madej M, Józkowicz A, Łoboda A, Dulak J. NRF2 Regulates Viability, Proliferation, Resistance to Oxidative Stress, and Differentiation of Murine Myoblasts and Muscle Satellite Cells. Cells. 2022; 11(20):3321. https://doi.org/10.3390/cells11203321
Chicago/Turabian StyleBronisz-Budzyńska, Iwona, Magdalena Kozakowska, Katarzyna Pietraszek-Gremplewicz, Magdalena Madej, Alicja Józkowicz, Agnieszka Łoboda, and Józef Dulak. 2022. "NRF2 Regulates Viability, Proliferation, Resistance to Oxidative Stress, and Differentiation of Murine Myoblasts and Muscle Satellite Cells" Cells 11, no. 20: 3321. https://doi.org/10.3390/cells11203321
APA StyleBronisz-Budzyńska, I., Kozakowska, M., Pietraszek-Gremplewicz, K., Madej, M., Józkowicz, A., Łoboda, A., & Dulak, J. (2022). NRF2 Regulates Viability, Proliferation, Resistance to Oxidative Stress, and Differentiation of Murine Myoblasts and Muscle Satellite Cells. Cells, 11(20), 3321. https://doi.org/10.3390/cells11203321

