Di-n-Butyl Phthalate and Its Monoester Metabolite Impairs Steroid Hormone Biosynthesis in Human Cells: Mechanistic In Vitro Studies
Abstract
1. Introduction
2. Methods and Materials
2.1. Chemicals
2.2. Cell Culture
2.3. Steroidogenesis Assay and Viability Test
2.4. Quantification of Steroid Hormones
2.5. Levels of Steroidogenic Enzymes
2.6. Analysis of Oxidative Stress
2.7. Statistics
3. Results
3.1. Cell Viability
3.2. Steroid Hormone Levels
3.3. Levels of Steroidogenic Proteins
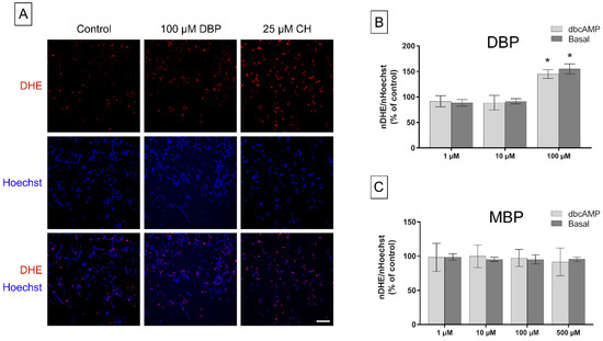
3.4. Oxidative Stress
4. Discussion
Author Contributions
Funding
Institutional Review Board Statement
Informed Consent Statement
Data Availability Statement
Conflicts of Interest
References
- Giuliani, A.; Zuccarini, M.; Cichelli, A.; Khan, H.; Reale, M. Critical Review on the Presence of Phthalates in Food and Evidence of Their Biological Impact. Int. J. Environ. Res. Public Health 2020, 17, 5655. [Google Scholar] [CrossRef] [PubMed]
- Heudorf, U.; Mersch-Sundermann, V.; Angerer, J. Phthalates: Toxicology and Exposure. Int. J. Hyg. Environ. Health 2007, 210, 623–634. [Google Scholar] [CrossRef] [PubMed]
- Guo, Y.; Kannan, K. Challenges Encountered in the Analysis of Phthalate Esters in Foodstuffs and Other Biological Matrices. Anal. Bioanal. Chem. 2012, 404, 2539–2554. [Google Scholar] [CrossRef] [PubMed]
- Kavlock, R.; Boekelheide, K.; Chapin, R.; Cunningham, M.; Faustman, E.; Foster, P.; Golub, M.; Henderson, R.; Hinberg, I.; Little, R.; et al. NTP Center for the Evaluation of Risks to Human Reproduction: Phthalates Expert Panel Report on the Reproductive and Developmental Toxicity of Di-n-Butyl Phthalate. Reprod. Toxicol. 2002, 16, 489–527. [Google Scholar] [CrossRef]
- Radke, E.G.; Braun, J.M.; Meeker, J.D.; Cooper, G.S. Phthalate Exposure and Male Reproductive Outcomes: A Systematic Review of the Human Epidemiological Evidence. Environ. Int. 2018, 121, 764–793. [Google Scholar] [CrossRef]
- Czubacka, E.; Czerczak, S.; Kupczewska-Dobecka, M.M. The Overview of Current Evidence on the Reproductive Toxicity of Dibutyl Phthalate. Int. J. Occup. Med. Environ. Health 2021, 34, 15–37. [Google Scholar] [CrossRef]
- Wang, J.; Zhang, X.; Li, Y.; Liu, Y.; Tao, L. Exposure to Dibutyl Phthalate and Reproductive-Related Outcomes in Animal Models: Evidence from Rodents Study. Front. Physiol. 2021, 12, 684532. [Google Scholar] [CrossRef]
- Källsten, L.; Almamoun, R.; Pierozan, P.; Nylander, E.; Sdougkou, K.; Martin, J.W.; Karlsson, O. Adult Exposure to Di-N-Butyl Phthalate (DBP) Induces Persistent Effects on Testicular Cell Markers and Testosterone Biosynthesis in Mice. Int. J. Mol. Sci. 2022, 23, 8718. [Google Scholar] [CrossRef]
- Chen, X.; Zhou, Q.; Leng, L.; Chen, X.; Sun, Z.; Tang, N. Effects of Di(n-Butyl) and Monobutyl Phthalate on Steroidogenesis Pathways in the Murine Leydig Tumor Cell Line MLTC-1. Environ. Toxicol. Pharmacol. 2013, 36, 332–338. [Google Scholar] [CrossRef]
- Li, L.; Chen, X.; Hu, G.; Wang, S.; Xu, R.; Zhu, Q.; Li, X.; Wang, M.; Lian, Q.-Q.; Ge, R.-S. Comparison of the Effects of Dibutyl and Monobutyl Phthalates on the Steroidogenesis of Rat Immature Leydig Cells. BioMed Res. Int. 2016, 2016, 1376526. [Google Scholar] [CrossRef]
- Wang, Y.-B.; Song, L.; Cui, L.-B.; Hong, X.; Zhang, Z.-D.; Wang, X.-R. Monobutyl Phthalate Inhibits Steroidogenesis by Downregulating Steroidogenic Acute Regulatory Protein Expression in Mouse Leydig Tumor Cells (MLTC-1). J. Toxicol. Environ. Health Part A 2007, 70, 947–955. [Google Scholar] [CrossRef] [PubMed]
- Frederiksen, H.; Skakkebaek, N.E.; Andersson, A.-M. Metabolism of Phthalates in Humans. Mol. Nutr. Food Res. 2007, 51, 899–911. [Google Scholar] [CrossRef] [PubMed]
- White, R.D.; Carter, D.E.; Earnest, D.; Mueller, J. Absorption and Metabolism of Three Phthalate Diesters by the Rat Small Intestine. Food Cosmet. Toxicol. 1980, 18, 383–386. [Google Scholar] [CrossRef]
- Hallmark, N.; Walker, M.; McKinnell, C.; Mahood, I.K.; Scott, H.; Bayne, R.; Coutts, S.; Anderson, R.A.; Greig, I.; Morris, K.; et al. Effects of Monobutyl and Di(n-Butyl) Phthalate in Vitro on Steroidogenesis and Leydig Cell Aggregation in Fetal Testis Explants from the Rat: Comparison with Effects in Vivo in the Fetal Rat and Neonatal Marmoset and in Vitro in the Human. Environ. Health Perspect. 2007, 115, 390–396. [Google Scholar] [CrossRef]
- Gazdar, A.F.; Oie, H.K.; Shackleton, C.H.; Chen, T.R.; Triche, T.J.; Myers, C.E.; Chrousos, G.P.; Brennan, M.F.; Stein, C.A.; Rocca, R.V.L. Establishment and Characterization of a Human Adrenocortical Carcinoma Cell Line That Expresses Multiple Pathways of Steroid Biosynthesis. Cancer Res. 1990, 50, 5488–5496. [Google Scholar]
- Bird, I.M.; Pasquarette, M.M.; Rainey, W.E.; Mason, J.I. Differential Control of 17 Alpha-Hydroxylase and 3 Beta-Hydroxysteroid Dehydrogenase Expression in Human Adrenocortical H295R Cells. J. Clin. Endocrinol. Metab. 1996, 81, 2171–2178. [Google Scholar] [CrossRef]
- Rainey, W.E.; Bird, I.M.; Sawetawan, C.; Hanley, N.A.; McCarthy, J.L.; McGee, E.A.; Wester, R.; Mason, J.I. Regulation of Human Adrenal Carcinoma Cell (NCI-H295) Production of C19 Steroids. J. Clin. Endocrinol. Metab. 1993, 77, 731–737. [Google Scholar] [CrossRef]
- Odermatt, A.; Strajhar, P.; Engeli, R.T. Disruption of steroidogenesis: Cell models for mechanistic investigations and as screening tools. J. Steroid Biochem. Mol. Biol. 2016, 158, 9–21. [Google Scholar] [CrossRef]
- Duan, C.; Fang, Y.; Sun, J.; Li, Z.; Wang, Q.; Bai, J.; Peng, H.; Liang, J.; Gao, Z. Effects of Fast Food Packaging Plasticizers and Their Metabolites on Steroid Hormone Synthesis in H295R Cells. Sci. Total Environ. 2020, 726, 138500. [Google Scholar] [CrossRef]
- Nakajin, S.; Shinoda, S.; Ohno, S.; Nakazawa, H.; Makino, T. Effect of Phthalate Esters and Alkylphenols on Steroidogenesis in Human Adrenocortical H295R Cells. Environ. Toxicol. Pharmacol. 2001, 10, 103–110. [Google Scholar] [CrossRef]
- Jeanneret, F.; Tonoli, D.; Rossier, M.F.; Saugy, M.; Boccard, J.; Rudaz, S. Evaluation of Steroidomics by Liquid Chromatography Hyphenated to Mass Spectrometry as a Powerful Analytical Strategy for Measuring Human Steroid Perturbations. J. Chromatogr. A 2016, 1430, 97–112. [Google Scholar] [CrossRef] [PubMed]
- Lowry, O.H.; Rosebrough, N.J.; Farr, A.L.; Randall, R.J. Protein Measurement with the Folin Phenol Reagent. J. Biol. Chem. 1951, 193, 265–275. [Google Scholar] [CrossRef]
- Aly, H.A.; Hassan, M.H.; El-Beshbishy, H.A.; Alahdal, A.M.; Osman, A.-M.M. Dibutyl Phthalate Induces Oxidative Stress and Impairs Spermatogenesis in Adult Rats. Toxicol. Ind. Health 2016, 32, 1467–1477. [Google Scholar] [CrossRef]
- Du, J.; Xiong, D.; Zhang, Q.; Li, X.; Liu, X.; You, H.; Ding, S.; Yang, X.; Yuan, J. Mono-Butyl Phthalate-Induced Mouse Testis Injury Is Associated with Oxidative Stress and down-Regulated Expression of Sox9 and Dazl. J. Toxicol. Sci. 2017, 42, 319–328. [Google Scholar] [CrossRef]
- Xing, Y.; Edwards, M.A.; Ahlem, C.; Kennedy, M.; Cohen, A.; Gomez-Sanchez, C.E.; Rainey, W.E. The Effects of ACTH on Steroid Metabolomic Profiles in Human Adrenal Cells. J. Endocrinol. 2011, 209, 327–335. [Google Scholar] [CrossRef]
- Karlsson, O.; Rocklöv, J.; Lehoux, A.P.; Bergquist, J.; Rutgersson, A.; Blunt, M.J.; Birnbaum, L.S. The Human Exposome and Health in the Anthropocene. Int. J. Epidemiol. 2021, 50, 378–389. [Google Scholar] [CrossRef]
- Kim, J.H.; Lee, J.; Moon, H.-B.; Park, J.; Choi, K.; Kim, S.K.; Kim, S. Association of Phthalate Exposures with Urinary Free Cortisol and 8-Hydroxy-2′-Deoxyguanosine in Early Childhood. Sci. Total Environ. 2018, 627, 506–513. [Google Scholar] [CrossRef]
- Ahmad, S.; Sharma, S.; Afjal, M.A.; Habib, H.; Akhter, J.; Goswami, P.; Parvez, S.; Akhtar, M.; Raisuddin, S. MRNA Expression and Protein-Protein Interaction (PPI) Network Analysis of Adrenal Steroidogenesis in Response to Exposure to Phthalates in Rats. Environ. Toxicol. Pharmacol. 2022, 89, 103780. [Google Scholar] [CrossRef]
- Thompson, C.J.; Ross, S.M.; Hensley, J.; Liu, K.; Heinze, S.C.; Young, S.S.; Gaido, K.W. Differential Steroidogenic Gene Expression in the Fetal Adrenal Gland Versus the Testis and Rapid and Dynamic Response of the Fetal Testis to Di(n-Butyl) Phthalate. Biol. Reprod. 2005, 73, 908–917. [Google Scholar] [CrossRef]
- Joëls, M.; Karst, H.; Sarabdjitsingh, R.A. The Stressed Brain of Humans and Rodents. Acta Physiol. 2018, 223, e13066. [Google Scholar] [CrossRef]
- Cecarini, V.; Gee, J.; Fioretti, E.; Amici, M.; Angeletti, M.; Eleuteri, A.M.; Keller, J.N. Protein Oxidation and Cellular Homeostasis: Emphasis on Metabolism. Biochim. Biophys. Acta (BBA)-Mol. Cell Res. 2007, 1773, 93–104. [Google Scholar] [CrossRef]
- Kaur, P.; Bansal, M.P. Effect of Experimental Oxidative Stress on Steroidogenesis and DNA Damage in Mouse Testis. J. Biomed. Sci. 2004, 11, 391–397. [Google Scholar] [CrossRef]
- Zaidi, S.K.; Shen, W.-J.; Cortez, Y.; Bittner, S.; Bittner, A.; Arshad, S.; Huang, T.-T.; Kraemer, F.B.; Azhar, S. SOD2 Deficiency-Induced Oxidative Stress Attenuates Steroidogenesis in Mouse Ovarian Granulosa Cells. Mol. Cell. Endocrinol. 2021, 519, 110888. [Google Scholar] [CrossRef]
- Shono, T.; Taguchi, T. Short-Time Exposure to Mono-n-Butyl Phthalate (MBP)-Induced Oxidative Stress Associated with DNA Damage and the Atrophy of the Testis in Pubertal Rats. Environ. Sci. Pollut. Res. 2014, 21, 3187–3190. [Google Scholar] [CrossRef]
- Sharma, R.; Agarwal, A. Spermatogenesis: An Overview. In Sperm Chromatin: Biological and Clinical Applications in Male Infertility and Assisted Reproduction; Zini, A., Agarwal, A., Eds.; Springer: New York, NY, USA, 2011; pp. 19–44. ISBN 978-1-4419-6857-9. [Google Scholar]
- Kempná, P.; Marti, N.; Udhane, S.; Flück, C.E. Regulation of Androgen Biosynthesis—A Short Review and Preliminary Results from the Hyperandrogenic Starvation NCI-H295R Cell Model. Mol. Cell. Endocrinol. 2015, 408, 124–132. [Google Scholar] [CrossRef]
- Meeker, J.D.; Ferguson, K.K. Urinary Phthalate Metabolites Are Associated with Decreased Serum Testosterone in Men, Women, and Children from NHANES 2011–2012. J. Clin. Endocrinol. Metab. 2014, 99, 4346–4352. [Google Scholar] [CrossRef]
- Pan, G.; Hanaoka, T.; Yoshimura, M.; Zhang, S.; Wang, P.; Tsukino, H.; Inoue, K.; Nakazawa, H.; Tsugane, S.; Takahashi, K. Decreased Serum Free Testosterone in Workers Exposed to High Levels of Di-n-Butyl Phthalate (DBP) and Di-2-Ethylhexyl Phthalate (DEHP): A Cross-Sectional Study in China. Environ. Health Perspect. 2006, 114, 1643–1648. [Google Scholar] [CrossRef]
- Pan, Y.; Jing, J.; Dong, F.; Yao, Q.; Zhang, W.; Zhang, H.; Yao, B.; Dai, J. Association between Phthalate Metabolites and Biomarkers of Reproductive Function in 1066 Chinese Men of Reproductive Age. J. Hazard. Mater. 2015, 300, 729–736. [Google Scholar] [CrossRef]
- Woodward, M.J.; Obsekov, V.; Jacobson, M.H.; Kahn, L.G.; Trasande, L. Phthalates and Sex Steroid Hormones among Men from NHANES, 2013–2016. J. Clin. Endocrinol. Metab. 2020, 105, e1225–e1234. [Google Scholar] [CrossRef]
- Stocco, D.M.; Wang, X.; Jo, Y.; Manna, P.R. Multiple Signaling Pathways Regulating Steroidogenesis and Steroidogenic Acute Regulatory Protein Expression: More Complicated than We Thought. Mol. Endocrinol. 2005, 19, 2647–2659. [Google Scholar] [CrossRef]
- Parker, K.L.; Schimmer, B.P. Steroidogenic Factor 1: A Key Determinant of Endocrine Development and Function. Endocr. Rev. 1997, 18, 361–377. [Google Scholar] [CrossRef] [PubMed]









| Antibody | Dilution | Cat. No./Manufacturer |
|---|---|---|
| StAR | 1:5000 | ab133657 Abcam (Cambridge, UK) |
| CYP11A1 | 1:1000 | ab175408 Abcam |
| CYP11B1 | 1:1000 | ab171888 Abcam |
| CYP11B2 | 1:2000 | ab167413 Abcam |
| CYP17A1 | 1:2000 | ab125022 Abcam |
| CYP21A2 | 1:1000 | PA5-84152 Invitrogen (Waltham, MA, USA) |
| HSD3β2 | 1:1000 | ab75710 Abcam |
| HSD11β2 | 1:1000 | ab203132 Abcam |
| HSD17β3 | 1:1000 | CF811500 OriGene Technologies, Inc. (Rockville, MD, USA) |
| Nitrotyrosine | 1:2000 | 05-233 Sigma-Aldrich (St Louis, MO, USA) |
Publisher’s Note: MDPI stays neutral with regard to jurisdictional claims in published maps and institutional affiliations. |
© 2022 by the authors. Licensee MDPI, Basel, Switzerland. This article is an open access article distributed under the terms and conditions of the Creative Commons Attribution (CC BY) license (https://creativecommons.org/licenses/by/4.0/).
Share and Cite
Källsten, L.; Pierozan, P.; Martin, J.W.; Karlsson, O. Di-n-Butyl Phthalate and Its Monoester Metabolite Impairs Steroid Hormone Biosynthesis in Human Cells: Mechanistic In Vitro Studies. Cells 2022, 11, 3029. https://doi.org/10.3390/cells11193029
Källsten L, Pierozan P, Martin JW, Karlsson O. Di-n-Butyl Phthalate and Its Monoester Metabolite Impairs Steroid Hormone Biosynthesis in Human Cells: Mechanistic In Vitro Studies. Cells. 2022; 11(19):3029. https://doi.org/10.3390/cells11193029
Chicago/Turabian StyleKällsten, Liselott, Paula Pierozan, Jonathan W. Martin, and Oskar Karlsson. 2022. "Di-n-Butyl Phthalate and Its Monoester Metabolite Impairs Steroid Hormone Biosynthesis in Human Cells: Mechanistic In Vitro Studies" Cells 11, no. 19: 3029. https://doi.org/10.3390/cells11193029
APA StyleKällsten, L., Pierozan, P., Martin, J. W., & Karlsson, O. (2022). Di-n-Butyl Phthalate and Its Monoester Metabolite Impairs Steroid Hormone Biosynthesis in Human Cells: Mechanistic In Vitro Studies. Cells, 11(19), 3029. https://doi.org/10.3390/cells11193029

