Sema4C Is Required for Vascular and Primary Motor Neuronal Patterning in Zebrafish
Abstract
1. Introduction
2. Materials and Methods
2.1. Zebrafish Husbandry
2.2. Fluorescence-Activated Cell Sorting (FACS)
2.3. RNA Extraction and Gene Expression Analysis by Quantitative Real Time PCR (qRT-PCR)
- sema4C-QF: 5′-TGACGCCACGCTCAACTT-3′;
- sema4C-QR: 5′-TCCGCTGTGCCTATGAAGAG-3′.
2.4. Whole Embryo In Situ Hybridization
- sema4C-probe-F: 5′-AATGTGACAGTGGTCGTTGG-3′;
- sema4C-probe-R: 5′-AGCCGTCTGAGCAGTAGTAAT-3′.
2.5. Morpholino and mRNA Injections
2.6. sgRNA/Cas9 mRNA Synthesis and Injections
- sema4C-cas9-F: 5′- GTGCGAAAGTTCTCCTTGTGA -3′;
- sema4C-cas9-R: 5′-AACATGGTGTAGTTCCACACC -3′.
2.7. mRNA Rescue Experiments
2.8. Microscopic and Statistical Analysis
3. Results
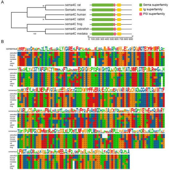
3.1. sema4C Genes Are Highly Conserved in Vertebrates
3.2. Expression of sema4C Genes in Zebrafish
3.3. sema4C Deficiency Caused Aberrant Axonal Projection of PMNs
3.4. sema4C Deficiency Leads to Abnormal Vascular Pathfinding in Zebrafish
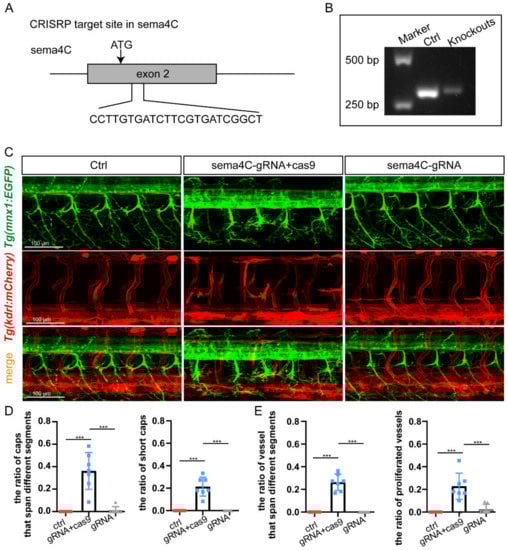
3.5. The Aberrant Patterns of Both Nerves and Vascular System Were Confirmed in sema4C F0 Knockouts
3.6. Overexpressing sema4C Partially Rescued the Abnormal Phenotypes of ISVs and PMNs in sema4C Deficient Embryos
4. Discussion
Supplementary Materials
Author Contributions
Funding
Institutional Review Board Statement
Informed Consent Statement
Data Availability Statement
Conflicts of Interest
References
- Nikolova, G.; Lammert, E. Interdependent development of blood vessels and organs. Cell Tissue Res. 2003, 314, 33–42. [Google Scholar] [CrossRef]
- Carmeliet, P. Angiogenesis in health and disease. Nat. Med. 2003, 9, 653–660. [Google Scholar] [CrossRef]
- Patan, S. Vasculogenesis and angiogenesis as mechanisms of vascular network formation, growth and remodeling. J. Neuro-Oncol. 2000, 50, 1–15. [Google Scholar] [CrossRef]
- Makanya, A.N.; Hlushchuk, R.; Djonov, V.G. Intussusceptive angiogenesis and its role in vascular morphogenesis, patterning, and remodeling. Angiogenesis 2009, 12, 113–123. [Google Scholar] [CrossRef]
- Uccelli, A.; Wolff, T.; Valente, P.; Di Maggio, N.; Pellegrino, M.; Gürke, L.; Banfi, A.; Gianni-Barrera, R. Vascular endothelial growth factor biology for regenerative angiogenesis. Swiss Med. Wkly. 2019, 149, w20011. [Google Scholar] [CrossRef]
- Himmels, P.; Paredes, I.; Adler, H.; Karakatsani, A.; Luck, R.; Marti, H.H.; Ermakova, O.; Rempel, E.; Stoeckli, E.T.; Ruiz de Almodóvar, C. Motor neurons control blood vessel patterning in the developing spinal cord. Nat. Commun. 2017, 8. [Google Scholar] [CrossRef] [PubMed]
- Lim, A.H.; Suli, A.; Yaniv, K.; Weinstein, B.; Li, D.Y.; Chien, C.-B. Motoneurons are essential for vascular pathfinding. Development 2011, 138, 4813. [Google Scholar] [CrossRef][Green Version]
- Bussolino, F.; Valdembri, D.; Caccavari, F.; Serini, G. Semaphoring vascular morphogenesis. Endothelium 2006, 13, 81–91. [Google Scholar] [CrossRef]
- Suchting, S.; Bicknell, R.; Eichmann, A. Neuronal clues to vascular guidance. Exp. Cell Res. 2006, 312, 668–675. [Google Scholar] [CrossRef] [PubMed]
- Goodman, C.; Kolodkin, A.; Luo, Y.; Püschel, A.; Raper, J. Unified nomenclature for the semaphorins/collapsins. Cell 1999, 97, 551–552. [Google Scholar] [CrossRef]
- Hall, K.T.; Boumsell, L.; Schultze, J.L.; Boussiotis, V.A.; Dorfman, D.M.; Cardoso, A.A.; Bensussan, A.; Nadler, L.M.; Freeman, G.J. Human CD100, a novel leukocyte semaphorin that promotes B-cell aggregation and differentiation. Proc. Natl. Acad. Sci. USA 1996, 93, 11780–11785. [Google Scholar] [CrossRef] [PubMed]
- Moreau-Fauvarque, C.; Kumanogoh, A.; Camand, E.; Jaillard, C.; Barbin, G.; Boquet, I.; Love, C.; Jones, E.Y.; Kikutani, H.; Lubetzki, C. The transmembrane semaphorin Sema4D/CD100, an inhibitor of axonal growth, is expressed on oligodendrocytes and upregulated after CNS lesion. J. Neurosci. 2003, 23, 9229–9239. [Google Scholar] [CrossRef] [PubMed]
- Masuda, K.; Furuyama, T.; Takahara, M.; Fujioka, S.; Kurinami, H.; Inagaki, S. Sema4D stimulates axonal outgrowth of embryonic DRG sensory neurones. Genes. Cells 2004, 9, 821–829. [Google Scholar] [CrossRef] [PubMed]
- Ch’ng, E.S.; Kumanogoh, A. Roles of Sema4D and Plexin-B1 in tumor progression. Mol. Cancer 2010, 9, 251. [Google Scholar] [CrossRef]
- Batut, J.; Duboé, C.; Vandel, L. The methyltransferases PRMT4/CARM1 and PRMT5 control differentially myogenesis in zebrafish. PLoS ONE 2011, 6, e25427. [Google Scholar] [CrossRef] [PubMed]
- Yang, J.; Zeng, Z.; Wei, J.; Jiang, L.; Ma, Q.; Wu, M.; Huang, X.; Ye, S.; Li, Y.; Ma, D. Sema4d is required for the development of the hindbrain boundary and skeletal muscle in zebrafish. Biochem. Biophys. Res. Commun. 2013, 433, 213–219. [Google Scholar] [CrossRef]
- Xiao, T.; Shoji, W.; Zhou, W.; Su, F.; Kuwada, J.Y. Transmembrane sema4E guides branchiomotor axons to their targets in zebrafish. J. Neurosci. 2003, 23, 4190–4198. [Google Scholar] [CrossRef] [PubMed][Green Version]
- Friedel, R.H.; Kerjan, G.; Rayburn, H.; Schüller, U.; Sotelo, C.; Tessier-Lavigne, M.; Chédotal, A. Plexin-B2 controls the development of cerebellar granule cells. J. Neurosci. 2007, 27, 3921–3932. [Google Scholar]
- Deng, S.; Hirschberg, A.; Worzfeld, T.; Penachioni, J.Y.; Korostylev, A.; Swiercz, J.M.; Vodrazka, P.; Mauti, O.; Stoeckli, E.T.; Tamagnone, L. Plexin-B2, but not Plexin-B1, critically modulates neuronal migration and patterning of the developing nervous system in vivo. J. Neurosci. 2007, 27, 6333–6347. [Google Scholar] [CrossRef] [PubMed]
- Yang, J.; Zeng, Z.; Qiao, L.; Jiang, X.; Ma, J.; Wang, J.; Ye, S.; Ma, Q.; Wei, J.; Wu, M. Semaphorin 4C promotes macrophage recruitment and angiogenesis in breast cancer. Mol. Cancer Res. 2019, 17, 2015–2028. [Google Scholar] [CrossRef]
- Ko, J.A.; Gondo, T.; Inagaki, S.; Inui, M. Requirement of the transmembrane semaphorin sema4C for myogenic differentiation. FEBS letters 2005, 579, 2236–2242. [Google Scholar] [PubMed]
- Zielonka, M.; Xia, J.; Friedel, R.H.; Offermanns, S.; Worzfeld, T. A systematic expression analysis implicates Plexin-B2 and its ligand sema4C in the regulation of the vascular and endocrine system. Exp. Cell Res. 2010, 316, 2477–2486. [Google Scholar] [CrossRef] [PubMed]
- Toyofuku, T.; Yabuki, M.; Kamei, J.; Kamei, M.; Makino, N.; Kumanogoh, A.; Hori, M. Semaphorin-4A, an activator for T-cell-mediated immunity, suppresses angiogenesis via Plexin-D1. EMBO J. 2007, 26, 1373–1384. [Google Scholar] [CrossRef] [PubMed]
- Ellertsdóttir, E.; Lenard, A.; Blum, Y.; Krudewig, A.; Herwig, L.; Affolter, M.; Belting, H.-G. Vascular morphogenesis in the zebrafish embryo. Dev. Biol. 2010, 341, 56–65. [Google Scholar] [CrossRef]
- Dempsey, W.P.; Qin, H.; Pantazis, P. In Vivo Cell Tracking Using PhOTO Zebrafish. In Photoswitching Proteins; Methods in Molecular Biology; SpringerLink: New York, NY, USA, 2014; pp. 217–228. [Google Scholar]
- Xu, M.; Liu, D.; Dong, Z.; Wang, X.; Wang, X.; Liu, Y.; Baas, P.W.; Liu, M. Kinesin-12 influences axonal growth during zebrafish neural development. Cytoskeleton 2014, 71, 555–563. [Google Scholar] [CrossRef] [PubMed]
- Huang, Y.; Wang, X.; Wang, X.; Xu, M.; Liu, M.; Liu, D. Nonmuscle myosin II-B (myh10) expression analysis during zebrafish embryonic development. Gene Expr. Patterns 2013, 13, 265–270. [Google Scholar] [CrossRef]
- Wang, X.; Ling, C.C.; Li, L.; Qin, Y.; Qi, J.; Liu, X.; You, B.; Shi, Y.; Zhang, J.; Jiang, Q.; et al. MicroRNA-10a/10b represses a novel target gene mib1 to regulate angiogenesis. Cardiovasc. Res. 2016, 110, 140–150. [Google Scholar] [CrossRef] [PubMed]
- Manoli, M.; Driever, W. Fluorescence-activated cell sorting (FACS) of fluorescently tagged cells from zebrafish larvae for RNA isolation. Cold Spring Harb. Protoc. 2012, 2012, pdb-prot069633. [Google Scholar] [CrossRef]
- Kimmel, C.B.; Ballard, W.W.; Kimmel, S.R.; Ullmann, B.; Schilling, T.F. Stages of embryonic development of the zebrafish. Dev. Dyn. 1995, 203, 253–310. [Google Scholar] [CrossRef] [PubMed]
- Zhang, H.; Gao, Y.; Qian, P.; Dong, Z.; Hao, W.; Liu, D.; Duan, X. Expression analysis of Rab11 during zebrafish embryonic development. BMC Dev. Biol. 2019, 19, 25. [Google Scholar] [CrossRef]
- Nakayama, T.; Fish, M.B.; Fisher, M.; Oomen-Hajagos, J.; Thomsen, G.H.; Grainger, R.M. Simple and efficient CRISPR/Cas9-mediated targeted mutagenesis in Xenopus tropicalis. Genesis 2013, 51, 835–843. [Google Scholar] [CrossRef] [PubMed]
- Chang, N.; Sun, C.; Gao, L.; Zhu, D.; Xu, X.; Zhu, X.; Xiong, J.-W.; Xi, J.J. Genome editing with RNA-guided Cas9 nuclease in zebrafish embryos. Cell Res. 2013, 23, 465–472. [Google Scholar] [CrossRef] [PubMed]
- Gong, J.; Wang, X.; Zhu, C.; Dong, X.; Zhang, Q.; Wang, X.; Duan, X.; Qian, F.; Shi, Y.; Gao, Y.; et al. Insm1a Regulates Motor Neuron Development in Zebrafish. Front. Mol. Neurosci. 2017, 10, 274. [Google Scholar] [CrossRef] [PubMed]
- Thisse, C.; Thisse, B. High-resolution in situ hybridization to whole-mount zebrafish embryos. Nat. Protoc. 2008, 3, 59–69. [Google Scholar] [CrossRef]
- Sakurai, A.; Doci, C.; Gutkind, J.S. Semaphorin signaling in angiogenesis, lymphangiogenesis and cancer. Cell Res. 2012, 22, 23–32. [Google Scholar] [CrossRef] [PubMed]
- Ferreira, G.D.; Capp, E.; Jauckus, J.; Strowitzki, T.; Germeyer, A. Expression of semaphorin class 3 is higher in the proliferative phase on the human endometrium. Arch. Gynecol. Obstet. 2018, 297, 1175–1179. [Google Scholar] [CrossRef]
- Acker, D.W.; Wong, I.; Kang, M.; Paradis, S. Semaphorin 4D promotes inhibitory synapse formation and suppresses seizures in vivo. Epilepsia 2018, 59, 1257–1268. [Google Scholar] [CrossRef] [PubMed]
- Elder, A.M.; Tamburini, B.A.; Crump, L.S.; Black, S.A.; Wessells, V.M.; Schedin, P.J.; Borges, V.F.; Lyons, T.R. Semaphorin 7A promotes macrophage-mediated lymphatic remodeling during postpartum mammary gland involution and in breast cancer. Cancer Res. 2018, 78, 6473–6485. [Google Scholar] [CrossRef] [PubMed]
- Gu, C.; Yoshida, Y.; Livet, J.; Reimert, D.V.; Mann, F.; Merte, J.; Henderson, C.E.; Jessell, T.M.; Kolodkin, A.L.; Ginty, D.D. Semaphorin 3E and plexin-D1 control vascular pattern independently of neuropilins. Science 2005, 307, 265–268. [Google Scholar] [CrossRef]
- Inagaki, S.; Ohoka, Y.; Sugimoto, H.; Fujioka, S.; Amazaki, M.; Kurinami, H.; Miyazaki, N.; Tohyama, M.; Furuyama, T. sema4C, a Transmembrane Semaphorin, Interacts with a Post-synaptic Density Protein, PSD-95. J. Biol. Chem. 2001, 276, 9174–9181. [Google Scholar] [CrossRef]
- Maier, V.; Jolicoeur, C.; Rayburn, H.; Takegahara, N.; Kumanogoh, A.; Kikutani, H.; Tessier-Lavigne, M.; Wurst, W.; Friedel, R.H. Semaphorin 4C and 4G are ligands of Plexin-B2 required in cerebellar development. Mol. Cell. Neurosci. 2011, 46, 419–431. [Google Scholar] [CrossRef] [PubMed]
- Zhang, C.L.; Hong, C.D.; Wang, H.L.; Chen, A.Q.; Zhou, Y.F.; Wan, Y.; Li, Y.N.; Hu, B. The role of semaphorins in small vessels of the eye and brain. Pharmacol. Res. 2020, 160, 105044. [Google Scholar] [CrossRef] [PubMed]
- Zeng, R.; Han, M.; Luo, Y.; Li, C.; Pei, G.; Liao, W.; Bai, S.; Ge, S.; Liu, X.; Xu, G. Role of sema4C in TGF-β1-induced mitogen-activated protein kinase activation and epithelial–mesenchymal transition in renal tubular epithelial cells. Nephrol. Dial. Transplant. 2011, 26, 1149–1156. [Google Scholar] [CrossRef] [PubMed]
- Shi, Y.; Qian, P.; Sheng, J.; Zhang, X.; Wang, X.; Zhao, J.; Wei, G.; Liu, X.; Xie, G.; Liu, D. Single-cell RNA-seq reveals endoimmune cells in zebrafish. bioRxiv 2019. [Google Scholar] [CrossRef]






Publisher’s Note: MDPI stays neutral with regard to jurisdictional claims in published maps and institutional affiliations. |
© 2022 by the authors. Licensee MDPI, Basel, Switzerland. This article is an open access article distributed under the terms and conditions of the Creative Commons Attribution (CC BY) license (https://creativecommons.org/licenses/by/4.0/).
Share and Cite
Sheng, J.; Jiang, B.; Shi, R.; Shi, L.; Liu, D. Sema4C Is Required for Vascular and Primary Motor Neuronal Patterning in Zebrafish. Cells 2022, 11, 2527. https://doi.org/10.3390/cells11162527
Sheng J, Jiang B, Shi R, Shi L, Liu D. Sema4C Is Required for Vascular and Primary Motor Neuronal Patterning in Zebrafish. Cells. 2022; 11(16):2527. https://doi.org/10.3390/cells11162527
Chicago/Turabian StyleSheng, Jiajing, Boxuan Jiang, Ruijun Shi, Linsheng Shi, and Dong Liu. 2022. "Sema4C Is Required for Vascular and Primary Motor Neuronal Patterning in Zebrafish" Cells 11, no. 16: 2527. https://doi.org/10.3390/cells11162527
APA StyleSheng, J., Jiang, B., Shi, R., Shi, L., & Liu, D. (2022). Sema4C Is Required for Vascular and Primary Motor Neuronal Patterning in Zebrafish. Cells, 11(16), 2527. https://doi.org/10.3390/cells11162527
