Padi2/3 Deficiency Alters the Epigenomic Landscape and Causes Premature Differentiation of Mouse Trophoblast Stem Cells
Abstract
1. Introduction
2. Material and Methods
2.1. TS Cell Culture
2.2. RNA Isolation and RT-qPCR
2.3. Proliferation Analysis
2.4. RNA Sequencing
2.5. DNA Methylation Profiling
2.6. Immunofluorescence Staining
2.7. Image Analysis
2.8. Primer Sequences
| Padi1-F | ACAGACTACCCCCTCGGCAG |
| Padi1-R | CCACGGAAAGCCAGTCGGAG |
| Padi2-F | GCGCCCGTGGAACTCTACTC |
| Padi2-R | TGGCCATGAGCAGCCGAAAT |
| Padi3-F | GGCAGTAGCGTTCTTCCCCG |
| Padi3-R | CCCCGTGCAGCATGTGGTAT |
| Padi4-F | AAGCAGGGTTTTCGGCTGCT |
| Padi4-R | CGCCCGGTTCCAGTCGATAC |
| 9230102O04Rik-F | GTTCATCGCACCCCAGAGGAC |
| 9230102O04Rik-R | CCGCCTGGTCAATCCACAGT |
| Bmp4-F | TGGCCCTCGACCAGGTTCAT |
| Bmp4-R | AAGGCTCAGAGAAGCTGCGG |
| Cdh15-F | CCGAGTTCACCAAGGATGAG |
| Cdh15-R | TCACGGCTCTCATAGTCCAG |
| Cdx2-F | AGTGAGCTGGCTGCCACACT |
| Cdx2-R | GCTGCTGCTGCTTCTTCTTGA |
| Esrrb-F | AGTACAAGCGACGGCTGG |
| Esrrb-R | CCTAGTAGATTCGAGACGATCTTAGTCA |
| Gata3_202-F | CTTTGGTTCGGAAGTGCCCC |
| Gata3_202-R | TGTCTGGGTGCTGACCGTTG |
| Gcm1-F | ACTTCTGGAGGCACGACGGA |
| Gcm1-R | TCGGGATTTCAGCAGGAAGCG |
| Hand1-F | TCTGCGCCTGGCTACCAGTT |
| Hand1-R | TTTCGGGCTGCTGAGGCAAC |
| Prl2c2-F | AACGCAGTCCGGAACGGGG |
| Prl2c2-R | TGTCTAGGCAGCTGATCATGCCA |
| Prl3d1-F | TTATCTTGGCCGCAGATGTGT |
| Prl3d1-R | GGAGTATGGATGGAAGCAGTATGAC |
| Rnf144b-F | GCGCCCAGATGATGTGCAAGA |
| Rnf144b-R | CCCCACTACCTGTGTTCGGT |
| Sdha-F | TGGTGAGAACAAGAAGGCATCA |
| Sdha-R | CGCCTACAACCACAGCATCA |
| Synb-F | TCCGGAAAGGGACCTGCCCA |
| Synb-R | CAGCAGTAGTGCGGGGTGCC |
| Tet1-F | GAGCCTGTTCCTCGATGTGG |
| Tet1-R | CAAACCCACCTGAGGCTGTT |
| Tpbpa-F | ACTGGAGTGCCCAGCACAGC |
| Tpbpa-R | GCAGTTCAGCATCCAACTGCG |
| Padi2 gRNA1 | CATGGTTGAGTATCTTGTGT |
| Padi2 gRNA2 | GCCTGAGCCACAGAAACAGT |
| Padi3 gRNA1 | AGCTCAACATCTCTTAGCCA |
| Padi3 gRNA2 | GTCTGTGTAAAAGAAGCAGT |
| Padi4 gRNA1 | GAGTACAATTCAAAGGCCAG |
| Padi4 gRNA2 | GTCAATACTTCAGTGCCACT |
3. Results
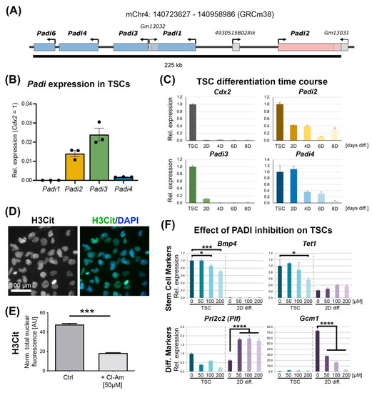
3.1. Padi Expression in TSCs
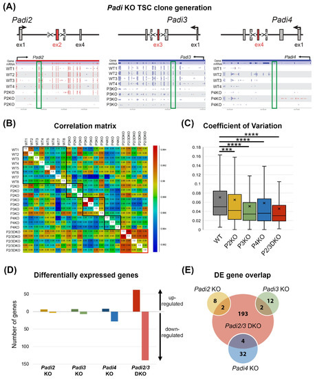
3.2. Padi KO Reduces the Transcriptional Heterogeneity of TSCs
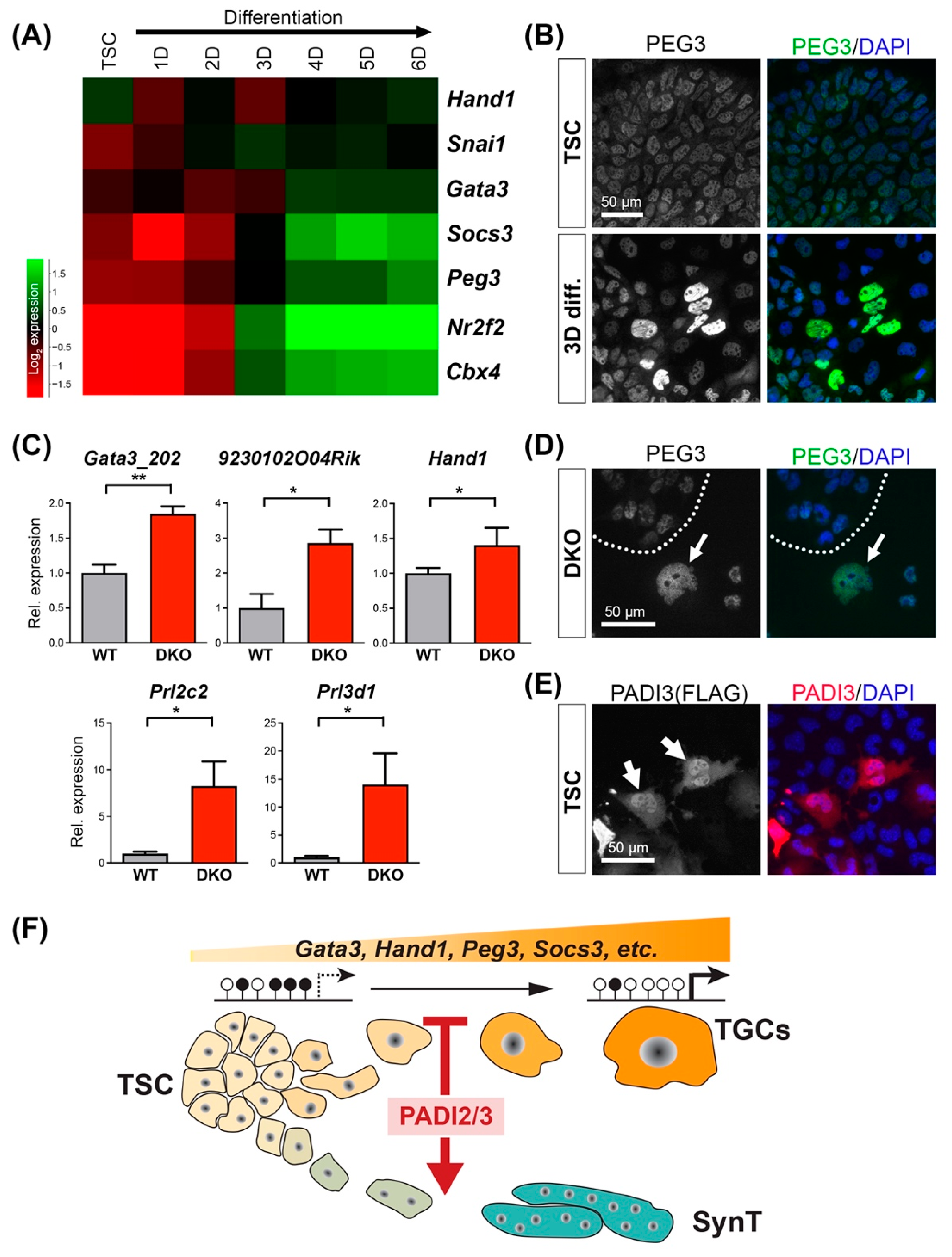
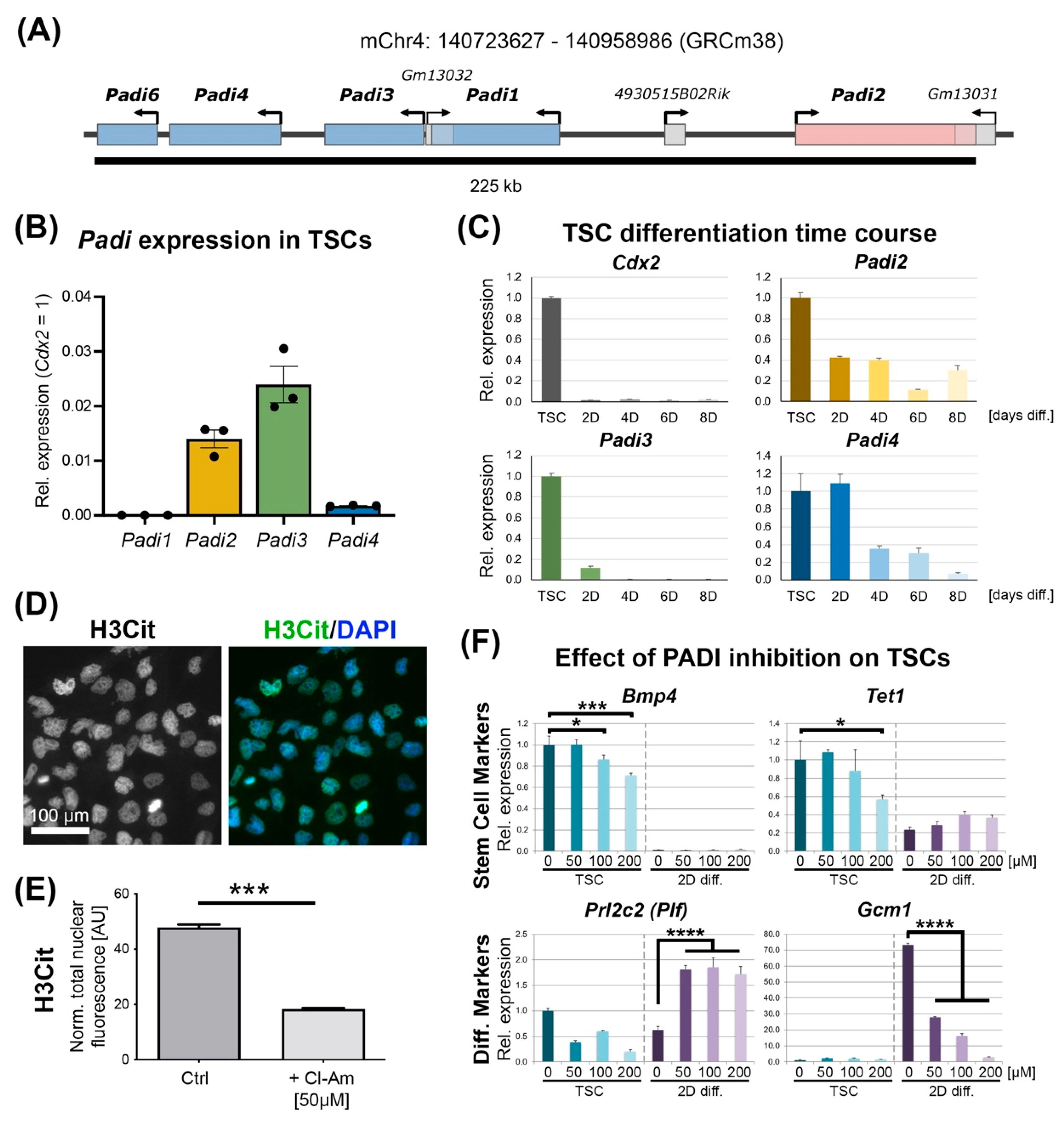
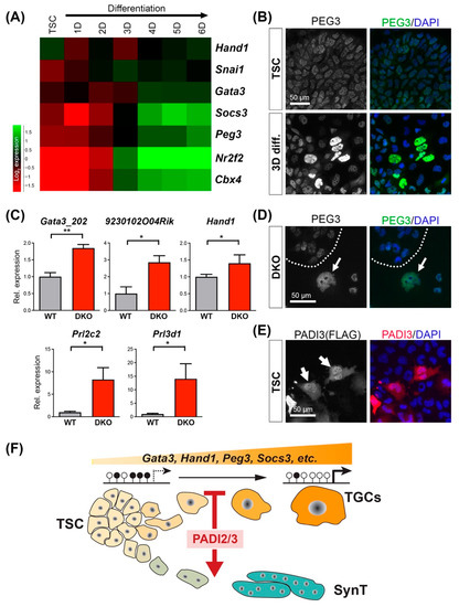
3.3. Padi2/3 DKO TSCs Are Prone to Differentiate into Large Trophoblast Giant Cells
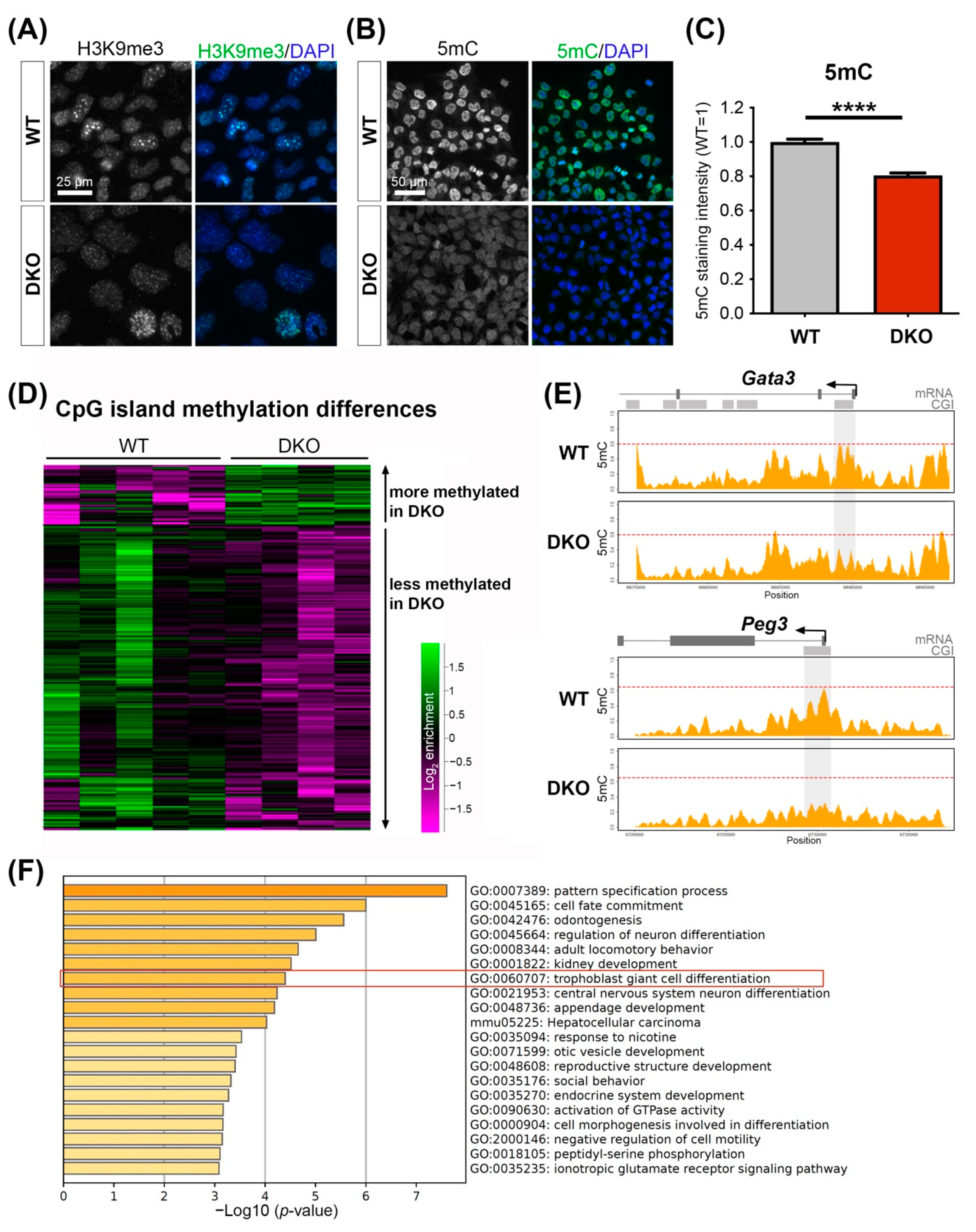
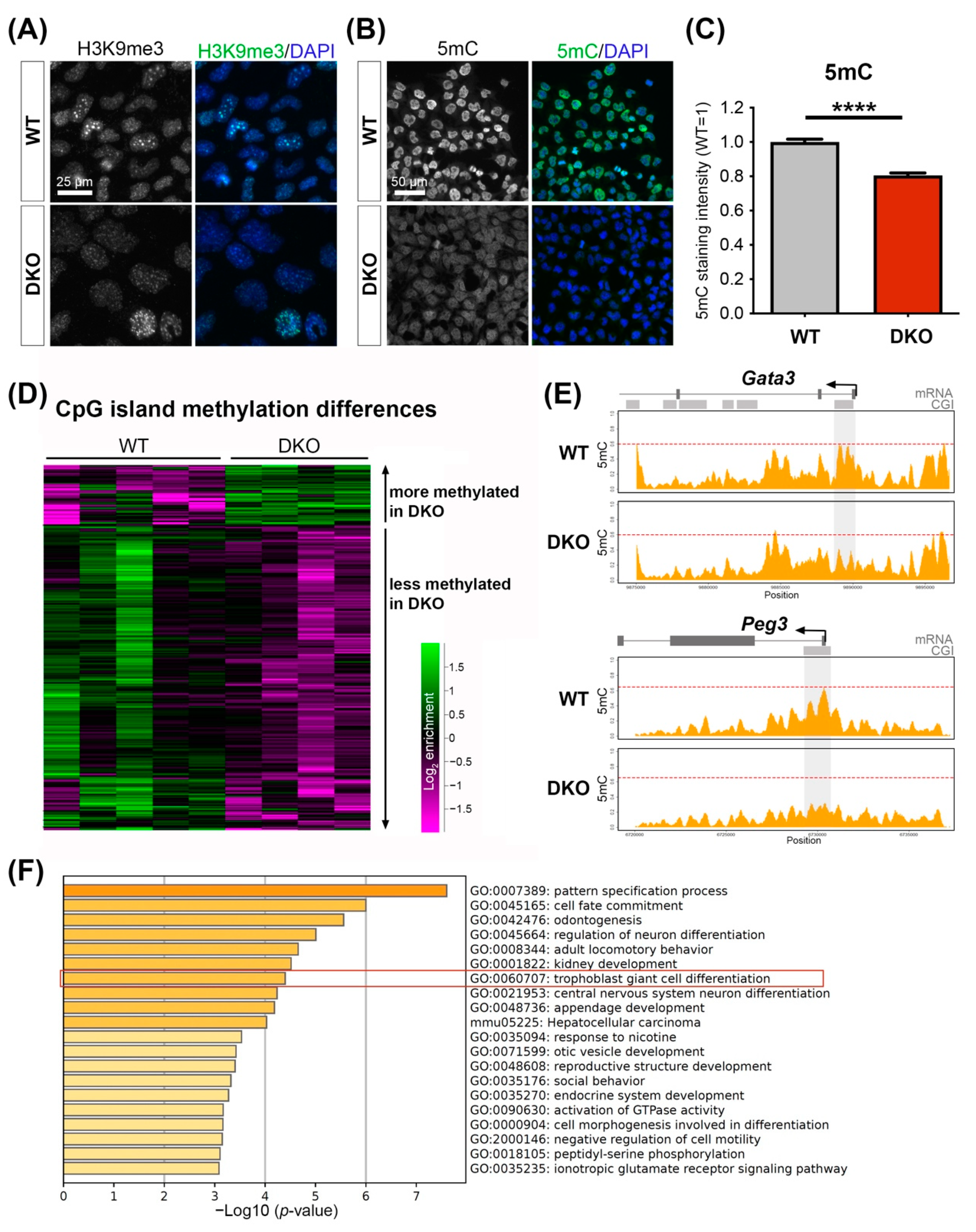
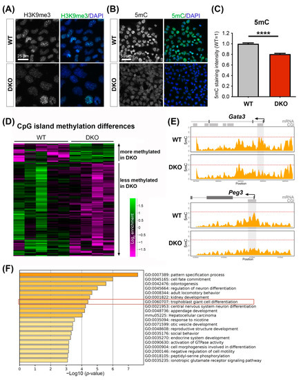
3.4. Padi2/3 Deficiency Causes DNA Methylation Defects
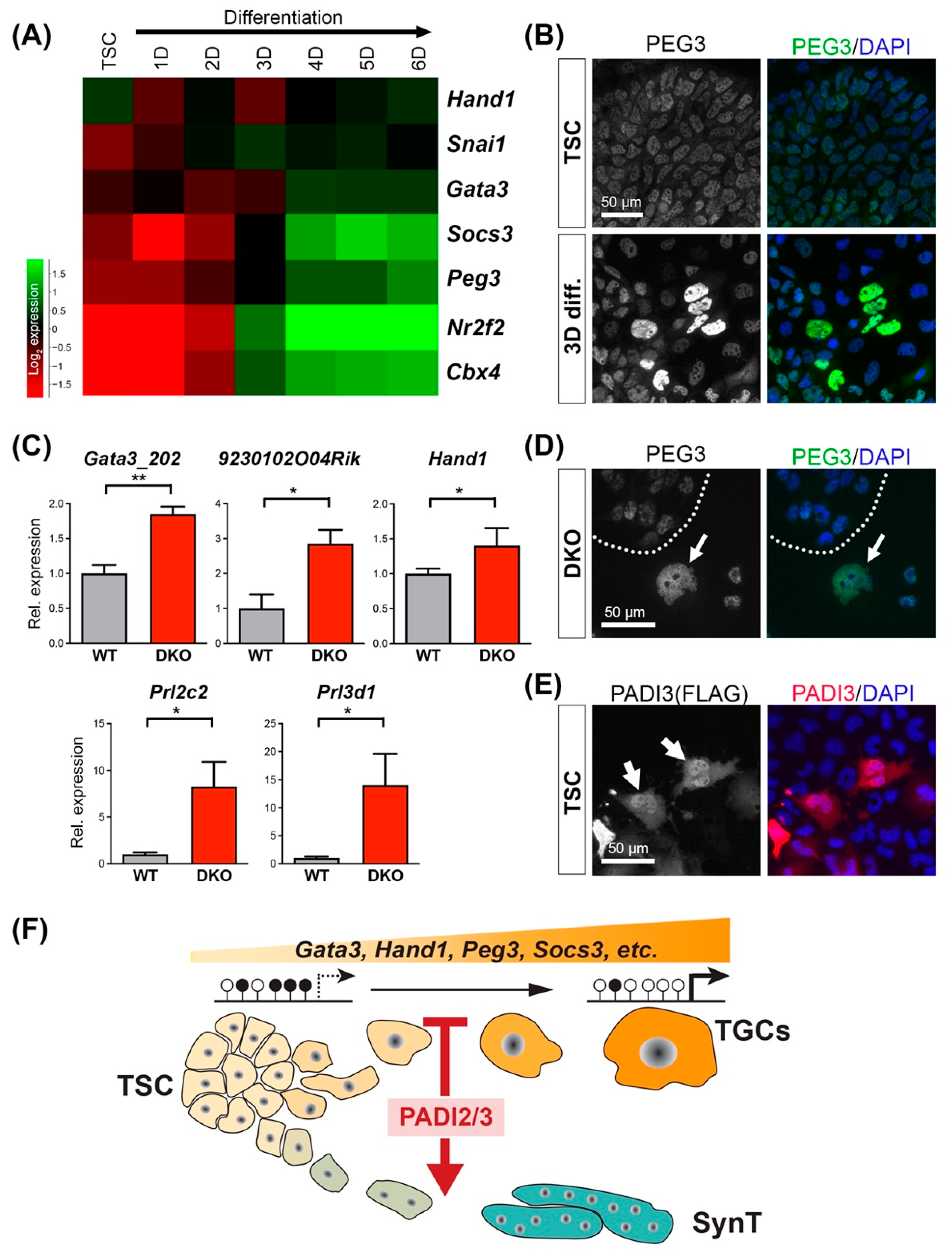
3.5. DNA Hypomethylation Licenses Trophoblast Genes for Precocious Up-Regulation
3.6. A Novel Nuclear Role for PADI3
4. Discussion
Supplementary Materials
Author Contributions
Funding
Institutional Review Board Statement
Informed Consent Statement
Data Availability Statement
Acknowledgments
Conflicts of Interest
References
- Rogers, G.E. Occurrence of citrulline in proteins. Nature 1962, 194, 1149–1151. [Google Scholar] [CrossRef] [PubMed]
- Vossenaar, E.R.; Zendman, A.J.; van Venrooij, W.J.; Pruijn, G.J. PAD, a growing family of citrullinating enzymes: Genes, features and involvement in disease. Bioessays 2003, 25, 1106–1118. [Google Scholar] [CrossRef] [PubMed]
- Wang, S.; Wang, Y. Peptidylarginine deiminases in citrullination, gene regulation, health and pathogenesis. Biochim. Biophys. Acta 2013, 1829, 1126–1135. [Google Scholar] [CrossRef] [PubMed]
- Falcao, A.M.; Meijer, M.; Scaglione, A.; Rinwa, P.; Agirre, E.; Liang, J.; Larsen, S.C.; Heskol, A.; Frawley, R.; Klingener, M.; et al. PAD2-Mediated Citrullination Contributes to Efficient Oligodendrocyte Differentiation and Myelination. Cell Rep. 2019, 27, 1090–1102. [Google Scholar] [CrossRef] [PubMed]
- Beato, M.; Sharma, P. Peptidyl Arginine Deiminase 2 (PADI2)-Mediated Arginine Citrullination Modulates Transcription in Cancer. Int. J. Mol. Sci. 2020, 21, 1351. [Google Scholar] [CrossRef]
- Saiki, M.; Watase, M.; Matsubayashi, H.; Hidaka, Y. Recognition of the N-terminal histone H2A and H3 peptides by peptidylarginine deiminase IV. Protein Pept. Lett. 2009, 16, 1012–1016. [Google Scholar] [CrossRef]
- Torres-Padilla, M.E.; Parfitt, D.E.; Kouzarides, T.; Zernicka-Goetz, M. Histone arginine methylation regulates pluripotency in the early mouse embryo. Nature 2007, 445, 214–218. [Google Scholar] [CrossRef]
- Wysocka, J.; Allis, C.D.; Coonrod, S. Histone arginine methylation and its dynamic regulation. Front. Biosci. 2006, 11, 344–355. [Google Scholar] [CrossRef]
- Papamokos, G.V.; Tziatzos, G.; Papageorgiou, D.G.; Georgatos, S.D.; Politou, A.S.; Kaxiras, E. Structural role of RKS motifs in chromatin interactions: A molecular dynamics study of HP1 bound to a variably modified histone tail. Biophys. J. 2012, 102, 1926–1933. [Google Scholar] [CrossRef]
- Rothbart, S.B.; Krajewski, K.; Nady, N.; Tempel, W.; Xue, S.; Badeaux, A.I.; Barsyte-Lovejoy, D.; Martinez, J.Y.; Bedford, M.T.; Fuchs, S.M.; et al. Association of UHRF1 with methylated H3K9 directs the maintenance of DNA methylation. Nat. Struct. Mol. Biol. 2012, 19, 1155–1160. [Google Scholar] [CrossRef]
- Raijmakers, R.; Zendman, A.J.; Egberts, W.V.; Vossenaar, E.R.; Raats, J.; Soede-Huijbregts, C.; Rutjes, F.P.; van Veelen, P.A.; Drijfhout, J.W.; Pruijn, G.J. Methylation of arginine residues interferes with citrullination by peptidylarginine deiminases in vitro. J. Mol. Biol. 2007, 367, 1118–1129. [Google Scholar] [CrossRef] [PubMed]
- Xiao, S.; Lu, J.; Sridhar, B.; Cao, X.Y.; Yu, P.F.; Zhao, T.Y.; Chen, C.C.; McDee, D.; Sloofman, L.; Wang, Y.; et al. SMARCAD1 Contributes to the Regulation of Naive Pluripotency by Interacting with Histone Citrullination. Cell Rep. 2017, 18, 3117–3128. [Google Scholar] [CrossRef] [PubMed]
- Yurttas, P.; Vitale, A.M.; Fitzhenry, R.J.; Cohen-Gould, L.; Wu, W.; Gossen, J.A.; Coonrod, S.A. Role for PADI6 and the cytoplasmic lattices in ribosomal storage in oocytes and translational control in the early mouse embryo. Development 2008, 135, 2627–2636. [Google Scholar] [CrossRef] [PubMed]
- Christophorou, M.A. The virtues and vices of protein citrullination. R. Soc. Open. Sci. 2022, 9, 220125. [Google Scholar] [CrossRef] [PubMed]
- Christophorou, M.A.; Castelo-Branco, G.; Halley-Stott, R.P.; Oliveira, C.S.; Loos, R.; Radzisheuskaya, A.; Mowen, K.A.; Bertone, P.; Silva, J.C.; Zernicka-Goetz, M.; et al. Citrullination regulates pluripotency and histone H1 binding to chromatin. Nature 2014, 507, 104–108. [Google Scholar] [CrossRef]
- Tanaka, S.; Kunath, T.; Hadjantonakis, A.K.; Nagy, A.; Rossant, J. Promotion of trophoblast stem cell proliferation by FGF4. Science 1998, 282, 2072–2075. [Google Scholar] [CrossRef]
- Murray, A.; Sienerth, A.R.; Hemberger, M. Plet1 is an epigenetically regulated cell surface protein that provides essential cues to direct trophoblast stem cell differentiation. Sci. Rep. 2016, 6, 25112. [Google Scholar] [CrossRef]
- Dobin, A.; Davis, C.A.; Schlesinger, F.; Drenkow, J.; Zaleski, C.; Jha, S.; Batut, P.; Chaisson, M.; Gingeras, T.R. STAR: Ultrafast universal RNA-seq aligner. Bioinformatics 2013, 29, 15–21. [Google Scholar] [CrossRef]
- Anders, S.; Pyl, P.T.; Huber, W. HTSeq-a Python framework to work with high-throughput sequencing data. Bioinformatics 2015, 31, 166–169. [Google Scholar] [CrossRef]
- Senner, C.E.; Krueger, F.; Oxley, D.; Andrews, S.; Hemberger, M. DNA methylation profiles define stem cell identity and reveal a tight embryonic-extraembryonic lineage boundary. Stem Cells 2012, 30, 2732–2745. [Google Scholar] [CrossRef]
- Senner, C.E.; Chrysanthou, S.; Burge, S.; Lin, H.Y.; Branco, M.R.; Hemberger, M. TET1 and 5-Hydroxymethylation Preserve the Stem Cell State of Mouse Trophoblast. Stem Cell Rep. 2020, 15, 1301–1316. [Google Scholar] [CrossRef] [PubMed]
- Chrysanthou, S.; Senner, C.E.; Woods, L.; Fineberg, E.; Okkenhaug, H.; Burge, S.; Perez-Garcia, V.; Hemberger, M. A Critical Role of TET1/2 Proteins in Cell-Cycle Progression of Trophoblast Stem Cells. Stem Cell Reports 2018, 10, 1355–1368. [Google Scholar] [CrossRef] [PubMed]
- Erlebacher, A.; Price, K.A.; Glimcher, L.H. Maintenance of mouse trophoblast stem cell proliferation by TGF-beta/activin. Dev. Biol. 2004, 275, 158–169. [Google Scholar] [CrossRef] [PubMed]
- Natale, D.R.; Hemberger, M.; Hughes, M.; Cross, J.C. Activin promotes differentiation of cultured mouse trophoblast stem cells towards a labyrinth cell fate. Dev. Biol. 2009, 335, 120–131. [Google Scholar] [CrossRef] [PubMed]
- Latos, P.A.; Goncalves, A.; Oxley, D.; Mohammed, H.; Turro, E.; Hemberger, M. Fgf and Esrrb integrate epigenetic and transcriptional networks that regulate self-renewal of trophoblast stem cells. Nat. Commun. 2015, 6, 7776. [Google Scholar] [CrossRef] [PubMed]
- Wang, Y.; Wysocka, J.; Sayegh, J.; Lee, Y.H.; Perlin, J.R.; Leonelli, L.; Sonbuchner, L.S.; McDonald, C.H.; Cook, R.G.; Dou, Y.; et al. Human PAD4 regulates histone arginine methylation levels via demethylimination. Science 2004, 306, 279–283. [Google Scholar] [CrossRef]
- Avilion, A.A.; Nicolis, S.K.; Pevny, L.H.; Perez, L.; Vivian, N.; Lovell-Badge, R. Multipotent cell lineages in early mouse development depend on SOX2 function. Genes Dev. 2003, 17, 126–140. [Google Scholar] [CrossRef]
- Adachi, K.; Nikaido, I.; Ohta, H.; Ohtsuka, S.; Ura, H.; Kadota, M.; Wakayama, T.; Ueda, H.R.; Niwa, H. Context-dependent wiring of Sox2 regulatory networks for self-renewal of embryonic and trophoblast stem cells. Mol. Cell 2013, 52, 380–392. [Google Scholar] [CrossRef]
- Strumpf, D.; Mao, C.A.; Yamanaka, Y.; Ralston, A.; Chawengsaksophak, K.; Beck, F.; Rossant, J. Cdx2 is required for correct cell fate specification and differentiation of trophectoderm in the mouse blastocyst. Development 2005, 132, 2093–2102. [Google Scholar] [CrossRef]
- Zhu, D.; Gong, X.; Miao, L.; Fang, J.; Zhang, J. Efficient Induction of Syncytiotrophoblast Layer II Cells from Trophoblast Stem Cells by Canonical Wnt Signaling Activation. Stem Cell Rep. 2017, 9, 2034–2049. [Google Scholar] [CrossRef]
- Weber, M.; Davies, J.J.; Wittig, D.; Oakeley, E.J.; Haase, M.; Lam, W.L.; Schubeler, D. Chromosome-wide and promoter-specific analyses identify sites of differential DNA methylation in normal and transformed human cells. Nat. Genet. 2005, 37, 853–862. [Google Scholar] [CrossRef] [PubMed]
- Illingworth, R.S.; Gruenewald-Schneider, U.; Webb, S.; Kerr, A.R.; James, K.D.; Turner, D.J.; Smith, C.; Harrison, D.J.; Andrews, R.; Bird, A.P. Orphan CpG islands identify numerous conserved promoters in the mammalian genome. PLoS Genet. 2010, 6, e1001134. [Google Scholar] [CrossRef] [PubMed]
- Ralston, A.; Cox, B.J.; Nishioka, N.; Sasaki, H.; Chea, E.; Rugg-Gunn, P.; Guo, G.; Robson, P.; Draper, J.S.; Rossant, J. Gata3 regulates trophoblast development downstream of Tead4 and in parallel to Cdx2. Development 2010, 137, 395–403. [Google Scholar] [CrossRef] [PubMed]
- Riley, P.; Anson-Cartwright, L.; Cross, J.C. The Hand1 bHLH transcription factor is essential for placentation and cardiac morphogenesis. Nat. Genet. 1998, 18, 271–275. [Google Scholar] [CrossRef]
- Tunster, S.J.; Boque-Sastre, R.; McNamara, G.I.; Hunter, S.M.; Creeth, H.D.J.; John, R.M. Peg3 Deficiency Results in Sexually Dimorphic Losses and Gains in the Normal Repertoire of Placental Hormones. Front. Cell. Dev. Biol. 2018, 6, 123. [Google Scholar] [CrossRef]
- Takahashi, Y.; Carpino, N.; Cross, J.C.; Torres, M.; Parganas, E.; Ihle, J.N. SOCS3: An essential regulator of LIF receptor signaling in trophoblast giant cell differentiation. EMBO J. 2003, 22, 372–384. [Google Scholar] [CrossRef]
- Perez-Garcia, V.; Lea, G.; Lopez-Jimenez, P.; Okkenhaug, H.; Burton, G.J.; Moffett, A.; Turco, M.Y.; Hemberger, M. BAP1/ASXL complex modulation regulates epithelial-mesenchymal transition during trophoblast differentiation and invasion. Elife 2021, 10, e63254. [Google Scholar] [CrossRef]
- Horibata, S.; Coonrod, S.A.; Cherrington, B.D. Role for Peptidylarginine Deiminase Enzymes in Disease and Female Reproduction. J. Reprod. Develop. 2012, 58, 274–282. [Google Scholar] [CrossRef]
- Kholia, S.; Jorfi, S.; Thompson, P.R.; Causey, C.P.; Nicholas, A.P.; Inal, J.M.; Lange, S. A novel role for peptidylarginine deiminases in microvesicle release reveals therapeutic potential of PAD inhibition in sensitizing prostate cancer cells to chemotherapy. J. Extracell Vesicles 2015, 4, 26192. [Google Scholar] [CrossRef]
- Cherrington, B.D.; Morency, E.; Struble, A.M.; Coonrod, S.A.; Wakshlag, J.J. Potential role for peptidylarginine deiminase 2 (PAD2) in citrullination of canine mammary epithelial cell histones. PLoS ONE 2010, 5, e11768. [Google Scholar] [CrossRef]
- Jang, B.; Shin, H.Y.; Choi, J.K.; Nguyen du, P.T.; Jeong, B.H.; Ishigami, A.; Maruyama, N.; Carp, R.I.; Kim, Y.S.; Choi, E.K. Subcellular localization of peptidylarginine deiminase 2 and citrullinated proteins in brains of scrapie-infected mice: Nuclear localization of PAD2 and membrane fraction-enriched citrullinated proteins. J. Neuropathol. Exp. Neurol. 2011, 70, 116–124. [Google Scholar] [CrossRef] [PubMed]
- Latos, P.A.; Sienerth, A.R.; Murray, A.; Senner, C.E.; Muto, M.; Ikawa, M.; Oxley, D.; Burge, S.; Cox, B.J.; Hemberger, M. Elf5-centered transcription factor hub controls trophoblast stem cell self-renewal and differentiation through stoichiometry-sensitive shifts in target gene networks. Genes Dev. 2015, 29, 2435–2448. [Google Scholar] [CrossRef] [PubMed]
- Zhang, X.; Liu, X.; Zhang, M.; Li, T.; Muth, A.; Thompson, P.R.; Coonrod, S.A.; Zhang, X. Peptidylarginine deiminase 1-catalyzed histone citrullination is essential for early embryo development. Sci. Rep. 2016, 6, 38727. [Google Scholar] [CrossRef] [PubMed]
- Qu, Y.; Olsen, J.R.; Yuan, X.; Cheng, P.F.; Levesque, M.P.; Brokstad, K.A.; Hoffman, P.S.; Oyan, A.M.; Zhang, W.; Kalland, K.H.; et al. Small molecule promotes beta-catenin citrullination and inhibits Wnt signaling in cancer. Nat. Chem. Biol. 2018, 14, 94–101. [Google Scholar] [CrossRef] [PubMed]
- Wiese, M.; Bannister, A.J.; Basu, S.; Boucher, W.; Wohlfahrt, K.; Christophorou, M.A.; Nielsen, M.L.; Klenerman, D.; Laue, E.D.; Kouzarides, T. Citrullination of HP1gamma chromodomain affects association with chromatin. Epigenet. Chromatin. 2019, 12, 21. [Google Scholar] [CrossRef]
- Scott, I.C.; Anson-Cartwright, L.; Riley, P.; Reda, D.; Cross, J.C. The HAND1 basic helix-loop-helix transcription factor regulates trophoblast differentiation via multiple mechanisms. Mol. Cell Biol. 2000, 20, 530–541. [Google Scholar] [CrossRef]
- Hu, D.; Scott, I.C.; Snider, F.; Geary-Joo, C.; Zhao, X.; Simmons, D.G.; Cross, J.C. The basic helix-loop-helix transcription factor Hand1 regulates mouse development as a homodimer. Dev. Biol. 2013, 382, 470–481. [Google Scholar] [CrossRef]
- Ng, R.K.; Dean, W.; Dawson, C.; Lucifero, D.; Madeja, Z.; Reik, W.; Hemberger, M. Epigenetic restriction of embryonic cell lineage fate by methylation of Elf5. Nat. Cell Biol. 2008, 10, 1280–1290. [Google Scholar] [CrossRef]
- Zhai, Q.; Wang, L.; Zhao, P.; Li, T. Role of citrullination modification catalyzed by peptidylarginine deiminase 4 in gene transcriptional regulation. Acta Biochim. Biophys. Sin. 2017, 49, 567–572. [Google Scholar] [CrossRef]
- Deplus, R.; Denis, H.; Putmans, P.; Calonne, E.; Fourrez, M.; Yamamoto, K.; Suzuki, A.; Fuks, F. Citrullination of DNMT3A by PADI4 regulates its stability and controls DNA methylation. Nucleic Acids Res. 2014, 42, 8285–8296. [Google Scholar] [CrossRef]
- Lehnertz, B.; Ueda, Y.; Derijck, A.A.; Braunschweig, U.; Perez-Burgos, L.; Kubicek, S.; Chen, T.; Li, E.; Jenuwein, T.; Peters, A.H. Suv39h-mediated histone H3 lysine 9 methylation directs DNA methylation to major satellite repeats at pericentric heterochromatin. Curr. Biol. 2003, 13, 1192–1200. [Google Scholar] [CrossRef]
- Inoue, K.; Ichiyanagi, K.; Fukuda, K.; Glinka, M.; Sasaki, H. Switching of dominant retrotransposon silencing strategies from posttranscriptional to transcriptional mechanisms during male germ-cell development in mice. PLoS Genet. 2017, 13, e1006926. [Google Scholar] [CrossRef] [PubMed]
- Kao, T.H.; Liao, H.F.; Wolf, D.; Tai, K.Y.; Chuang, C.Y.; Lee, H.S.; Kuo, H.C.; Hata, K.; Zhang, X.; Cheng, X.; et al. Ectopic DNMT3L triggers assembly of a repressive complex for retroviral silencing in somatic cells. J. Virol. 2014, 88, 10680–10695. [Google Scholar] [CrossRef] [PubMed][Green Version]





Publisher’s Note: MDPI stays neutral with regard to jurisdictional claims in published maps and institutional affiliations. |
© 2022 by the authors. Licensee MDPI, Basel, Switzerland. This article is an open access article distributed under the terms and conditions of the Creative Commons Attribution (CC BY) license (https://creativecommons.org/licenses/by/4.0/).
Share and Cite
Ballasy, N.N.; Bering, E.A.; Kokorudz, C.; Radford, B.N.; Zhao, X.; Dean, W.; Hemberger, M. Padi2/3 Deficiency Alters the Epigenomic Landscape and Causes Premature Differentiation of Mouse Trophoblast Stem Cells. Cells 2022, 11, 2466. https://doi.org/10.3390/cells11162466
Ballasy NN, Bering EA, Kokorudz C, Radford BN, Zhao X, Dean W, Hemberger M. Padi2/3 Deficiency Alters the Epigenomic Landscape and Causes Premature Differentiation of Mouse Trophoblast Stem Cells. Cells. 2022; 11(16):2466. https://doi.org/10.3390/cells11162466
Chicago/Turabian StyleBallasy, Noura N., Elizabeth A. Bering, Caroline Kokorudz, Bethany N. Radford, Xiang Zhao, Wendy Dean, and Myriam Hemberger. 2022. "Padi2/3 Deficiency Alters the Epigenomic Landscape and Causes Premature Differentiation of Mouse Trophoblast Stem Cells" Cells 11, no. 16: 2466. https://doi.org/10.3390/cells11162466
APA StyleBallasy, N. N., Bering, E. A., Kokorudz, C., Radford, B. N., Zhao, X., Dean, W., & Hemberger, M. (2022). Padi2/3 Deficiency Alters the Epigenomic Landscape and Causes Premature Differentiation of Mouse Trophoblast Stem Cells. Cells, 11(16), 2466. https://doi.org/10.3390/cells11162466

