Effects of Combined Anti-Hypertensive and Statin Treatment on Memory, Fear Extinction, Adult Neurogenesis, and Angiogenesis in Adult and Middle-Aged Mice
Abstract
:1. Introduction
2. Materials and Methods
2.1. Subjects
2.2. Drug Administration
2.3. Behavioral Experiments
2.4. Histology/Immunohistochemistry
2.5. Quantification and Statistical Analysis
- -
- The open field test: unpaired t-tests between the groups in middle-aged mice, and one-way ANOVA for adult mice (Group × Time) and (Group × Distance).
- -
- The Morris water maze test: one-way ANOVA with repeated measures for acquisition of latency, path length, and swim speed (Group × Days) and probe test (Group × Time (4 h, 24 h)). Within-group analyses: one-way ANOVA with repeated measures (Quadrant × Time (4 h, 24 h)).
- -
- Adult hippocampal neurogenesis and angiogenesis: Unpaired t-tests (middle-aged mice). Comparison between adult and middle-aged mice: two-way ANOVA (Age × Treatment).
- -
- Pattern separation task: Two-way ANOVA (Group × Task level).
- -
- Fear conditioning test: One-way ANOVA with repeated measures: Habituation (Group × Time), conditioning (Group × Events), tone-cued memory (Group × Events), and memory extinction (Group × Days). Bonferroni/Dunn was used for post-hoc comparisons. The number of subjects per group was based on our previous publications [47,48]. All data are presented as means ± standard error of the mean (SEM).
3. Results
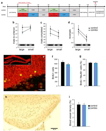
3.1. Open Field and Morris Water Maze Performance in Middle-Aged Mice
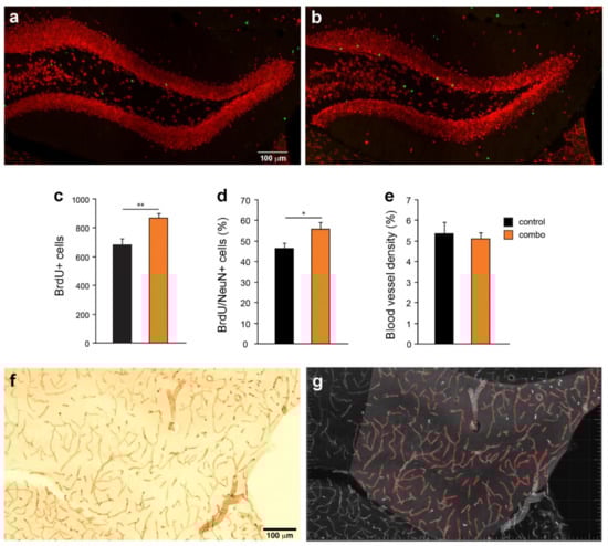
3.2. Adult Hippocampal Neurogenesis and Angiogenesis in Middle-Aged Mice
3.3. Pattern Separation, Adult Hippocampal Neurogenesis, and Angiogenesis in Adult Mice
3.4. Open Field Behavior and Contextual Fear Memory in Adult Mice
4. Discussion
Author Contributions
Funding
Institutional Review Board Statement
Informed Consent Statement
Data Availability Statement
Acknowledgments
Conflicts of Interest
References
- Nyberg, L.; Lövdén, M.; Riklund, K.; Lindenberger, U.; Bäckman, L. Memory aging and brain maintenance. Trends Cogn. Sci. 2012, 16, 292–305. [Google Scholar] [CrossRef] [Green Version]
- Rêgo, M.L.; Cabral, D.; Costa, E.C.; Fontes, E.B. Physical Exercise for Individuals with Hypertension: It Is Time to Emphasize its Benefits on the Brain and Cognition. Clin. Med. Insights Cardiol. 2019, 13, 1179546819839411. [Google Scholar] [CrossRef]
- Peri-Okonny, P.; Fu, Q.; Zhang, R.; Vongpatanasin, W. Exercise, the Brain, and Hypertension. Curr. Hypertens. Rep. 2015, 17, 82. [Google Scholar] [CrossRef]
- Samadian, F.; Dalili, N.; Jamalian, A. Lifestyle Modifications to Prevent and Control Hypertension. Iran. J. Kidney Dis. 2016, 10, 237–263. [Google Scholar]
- McGrattan, A.; McGuinness, B.; McKinley, M.C.; Kee, F.; Passmore, P.; Woodside, J.V.; McEvoy, C.T. Diet and Inflammation in Cognitive Ageing and Alzheimer’s Disease. Curr. Nutr. Rep. 2019, 8, 53–65. [Google Scholar] [CrossRef] [PubMed] [Green Version]
- Kelly, R.B. Diet and exercise in the management of hyperlipidemia. Am. Fam. Physician 2010, 81, 1097–1102. [Google Scholar]
- Wong, W.B.; Lin, V.W.; Boudreau, D.; Devine, E.B. Statins in the prevention of dementia and Alzheimer’s disease: A meta-analysis of observational studies and an assessment of confounding. Pharmacoepidemiol. Drug Saf. 2012, 22, 345–358. [Google Scholar] [CrossRef] [PubMed]
- Rouch, L.; Cestac, P.; Hanon, O.; Cool, C.; Helmer, C.; Bouhanick, B.; Chamontin, B.; Dartigues, J.-F.; Vellas, B.; Andrieu, S. Antihypertensive Drugs, Prevention of Cognitive Decline and Dementia: A Systematic Review of Observational Studies, Randomized Controlled Trials and Meta-Analyses, with Discussion of Potential Mechanisms. CNS Drugs 2015, 29, 113–130. [Google Scholar] [CrossRef] [PubMed]
- Marpillat, N.L.; Macquin-Mavier, I.; Tropeano, A.-I.; Bachoud-Lévi, A.-C.; Maison, P. Antihypertensive classes, cognitive decline and incidence of dementia. J. Hypertens. 2013, 31, 1073–1082. [Google Scholar] [CrossRef] [Green Version]
- Peters, R.; Beckett, N.; Forette, F.; Tuomilehto, J.; Clarke, R.; Ritchie, C.; Waldman, A.D.; Walton, I.; Poulter, R.; Ma, S.; et al. Incident dementia and blood pressure lowering in the Hypertension in the Very Elderly Trial cognitive function assessment (HYVET-COG): A double-blind, placebo controlled trial. Lancet Neurol. 2008, 7, 683–689. [Google Scholar] [CrossRef] [Green Version]
- Barthold, D.; Joyce, G.; Brinton, R.D.; Wharton, W.; Kehoe, P.; Zissimopoulos, J. Association of combination statin and antihypertensive therapy with reduced Alzheimer’s disease and related dementia risk. PLoS ONE 2020, 15, e0229541. [Google Scholar] [CrossRef] [PubMed] [Green Version]
- Li, M.; Reisman, J.; Morris-Eppolito, B.; Qian, S.X.; Kazis, L.E.; Wolozin, B.; Goldstein, L.E.; Xia, W. Beneficial association of angiotensin-converting enzyme inhibitors and statins on the occurrence of possible Alzheimer’s disease after traumatic brain injury. Alzheimer Res. Ther. 2020, 12, 33. [Google Scholar] [CrossRef]
- Bosch, J.; O’Donnell, M.; Swaminathan, B.; Lonn, E.M.; Sharma, M.; Dagenais, G.; Diaz, R.; Khunti, K.; Lewis, B.S.; Avezum, A.; et al. Effects of blood pressure and lipid lowering on cognition. Neurology 2019, 92, e1435–e1446. [Google Scholar] [CrossRef] [Green Version]
- Kuang, Z.-M. Effect of Combined Antihypertensive and Lipid-Lowering Therapies on Cognitive Function: A New Treatment Strategy? Cardiol. Res. Pract. 2020, 2020, 1484357. [Google Scholar] [CrossRef] [Green Version]
- Lu, D.; Mahmood, A.; Goussev, A.; Schallert, T.; Qu, C.; Zhang, Z.G.; Li, Y.; Lu, M.; Chopp, M. Atorvastatin reduction of intravascular thrombosis, increase in cerebral microvascular patency and integrity, and enhancement of spatial learning in rats subjected to traumatic brain injury. J. Neurosurg. 2004, 101, 813–821. [Google Scholar] [CrossRef] [PubMed]
- Lu, D.; Qu, C.; Goussev, A.; Jiang, H.; Lu, C.; Schallert, T.; Mahmood, A.; Chen, J.; Li, Y.; Chopp, M. Statins Increase Neurogenesis in the Dentate Gyrus, Reduce Delayed Neuronal Death in the Hippocampal CA3 Region, and Improve Spatial Learning in Rat after Traumatic Brain Injury. J. Neurotrauma 2007, 24, 1132–1146. [Google Scholar] [CrossRef] [PubMed]
- Taniguti, E.; Ferreira, Y.; Stupp, I.; Fraga-Junior, E.; Doneda, D.; Lopes, L.; Rios-Santos, F.; Lima, E.; Buss, Z.; Viola, G.; et al. Atorvastatin prevents lipopolysaccharide-induced depressive-like behaviour in mice. Brain Res. Bull. 2019, 146, 279–286. [Google Scholar] [CrossRef]
- Xie, C.; Cong, D.; Wang, X.; Wang, Y.; Liang, H.; Zhang, X.; Huang, Q. The effect of simvastatin treatment on proliferation and differentiation of neural stem cells after traumatic brain injury. Brain Res. 2015, 1602, 1–8. [Google Scholar] [CrossRef] [PubMed]
- Chen, J.; Zacharek, A.; Li, A.; Cui, X.; Roberts, C.; Lu, M.; Chopp, M. Atorvastatin Promotes Presenilin-1 Expression and Notch1 Activity and Increases Neural Progenitor Cell Proliferation after Stroke. Stroke 2008, 39, 220–226. [Google Scholar] [CrossRef] [Green Version]
- Choi, N.-Y.; Kim, J.Y.; Hwang, M.; Lee, E.-H.; Choi, H.; Lee, K.-Y.; Lee, Y.J.; Koh, S.-H. Atorvastatin Rejuvenates Neural Stem Cells Injured by Oxygen–Glucose Deprivation and Induces Neuronal Differentiation Through Activating the PI3K/Akt and ERK Pathways. Mol. Neurobiol. 2019, 56, 2964–2977. [Google Scholar] [CrossRef]
- Zheng, L.; Cai, Y.; Qiu, B.; Lan, L.; Lin, J.; Fan, Y. Rosuvastatin Improves Cognitive Function of Chronic Hypertensive Rats by Attenuating White Matter Lesions and Beta-Amyloid Deposits. BioMed Res. Int. 2020, 2020, 4864017. [Google Scholar] [CrossRef] [PubMed]
- Asiminas, A.; Jackson, A.D.; Louros, S.R.; Till, S.M.; Spano, T.; Dando, O.; Bear, M.F.; Chattarji, S.; Hardingham, G.E.; Osterweil, E.K.; et al. Sustained correction of associative learning deficits after brief, early treatment in a rat model of Fragile X Syndrome. Sci. Transl. Med. 2019, 11, eaao0498. [Google Scholar] [CrossRef] [PubMed] [Green Version]
- Kaviani, E.; Rahmani, M.R.; Kaeidi, A.; Shamsizadeh, A.; Allahtavakoli, M.; Mozafari, N.; Fatemi, I. Protective effect of atorvastatin on d-galactose-induced aging model in mice. Behav. Brain Res. 2017, 334, 55–60. [Google Scholar] [CrossRef] [PubMed]
- Citraro, R.; Chimirri, S.; Aiello, R.; Gallelli, L.; Trimboli, F.; Britti, D.; De Sarro, G.; Russo, E. Protective effects of some statins on epileptogenesis and depressive-like behavior in WAG/Rij rats, a genetic animal model of absence epilepsy. Epilepsia 2014, 55, 1284–1291. [Google Scholar] [CrossRef] [Green Version]
- Robin, N.C.; Agoston, Z.; Biechele, T.L.; James, R.; Berndt, J.D.; Moon, R.T. Simvastatin Promotes Adult Hippocampal Neurogenesis by Enhancing Wnt/β-Catenin Signaling. Stem Cell Rep. 2014, 2, 9–17. [Google Scholar] [CrossRef] [PubMed] [Green Version]
- Ababei, D.C.; Bild, V.; Ciobică, A.; Lefter, R.M.; Rusu, R.N.; Bild, W. A Comparative Study on the Memory-Enhancing Actions of Oral Renin-Angiotensin System Altering Drugs in Scopolamine-Treated Mice. Am. J. Alzheimer Dis. Other Dement. 2019, 34, 329–336. [Google Scholar] [CrossRef]
- Costall, B.; Coughlan, J.; Horovitz, Z.P.; Kelly, M.; Naylor, R.J.; Tomkins, D.M. The effects of ACE inhibitors captopril and SQ29,852 in rodent tests of cognition. Pharmacol. Biochem. Behav. 1989, 33, 573–579. [Google Scholar] [CrossRef]
- Abareshi, A.; Anaeigoudari, A.; Norouzi, F.; Shafei, M.N.; Boskabady, M.H.; Khazaei, M.; Hosseini, M. Lipopolysaccharide-Induced Spatial Memory and Synaptic Plasticity Impairment Is Preventable by Captopril. Adv. Med. 2016, 2016, 7676512. [Google Scholar] [CrossRef] [Green Version]
- Abareshi, A.; Hosseini, M.; Beheshti, F.; Norouzi, F.; Khazaei, M.; Sadeghnia, H.R.; Boskabady, M.H.; Shafei, M.N.; Anaeigoudari, A. The effects of captopril on lipopolysaccharide induced learning and memory impairments and the brain cytokine levels and oxidative damage in rats. Life Sci. 2016, 167, 46–56. [Google Scholar] [CrossRef]
- Abdalla, S.; Langer, A.; Fu, X.; Quitterer, U. ACE Inhibition with Captopril Retards the Development of Signs of Neurodegeneration in an Animal Model of Alzheimer’s Disease. Int. J. Mol. Sci. 2013, 14, 16917–16942. [Google Scholar] [CrossRef]
- AbdAlla, S.; El Hakim, A.; Abdelbaset, A.; Elfaramawy, Y.; Quitterer, U. Inhibition of ACE Retards Tau Hyperphosphorylation and Signs of Neuronal Degeneration in Aged Rats Subjected to Chronic Mild Stress. BioMed Res. Int. 2015, 2015, 917156. [Google Scholar] [CrossRef] [Green Version]
- Luo, H.; Wu, P.-F.; Cao, Y.; Jin, M.; Shen, T.-T.; Wang, J.; Huang, J.-G.; Han, Q.-Q.; He, J.-G.; Deng, S.-L.; et al. Angiotensin-Converting Enzyme Inhibitor Rapidly Ameliorates Depressive-Type Behaviors via Bradykinin-Dependent Activation of Mammalian Target of Rapamycin Complex 1. Biol. Psychiatry 2020, 88, 415–425. [Google Scholar] [CrossRef] [PubMed]
- Dong, Y.; Kataoka, K.; Tokutomi, Y.; Nako, H.; Nakamura, T.; Toyama, K.; Sueta, D.; Koibuchi, N.; Yamamoto, E.; Ogawa, H.; et al. Perindopril, a centrally active angiotensin-converting enzyme inhibitor, prevents cognitive impairment in mouse models of Alzheimer’s disease. FASEB J. 2011, 25, 2911–2920. [Google Scholar] [CrossRef]
- Danielyan, L.; Klein, R.; Hanson, L.R.; Buadze, M.; Schwab, M.; Gleiter, C.H.; Frey, W.H. Protective Effects of Intranasal Losartan in the APP/PS1 Transgenic Mouse Model of Alzheimer Disease. Rejuvenation Res. 2010, 13, 195–201. [Google Scholar] [CrossRef]
- Ongali, B.; Nicolakakis, N.; Tong, X.-K.; Aboulkassim, T.; Papadopoulos, P.; Rosa-Neto, P.; Lecrux, C.; Imboden, H.; Hamel, E. Angiotensin II type 1 receptor blocker losartan prevents and rescues cerebrovascular, neuropathological and cognitive deficits in an Alzheimer’s disease model. Neurobiol. Dis. 2014, 68, 126–136. [Google Scholar] [CrossRef]
- Jenrow, K.A.; Brown, S.L.; Liu, J.; Kolozsvary, A.; Lapanowski, K.; Kim, J.H. Ramipril mitigates radiation-induced impairment of neurogenesis in the rat dentate gyrus. Radiat. Oncol. 2010, 5, 6. [Google Scholar] [CrossRef] [Green Version]
- Jenrow, K.A.; Liu, J.; Brown, S.L.; Kolozsvary, A.; Lapanowski, K.; Kim, J.H. Combined atorvastatin and ramipril mitigate radiation-induced impairment of dentate gyrus neurogenesis. J. Neuro Oncol. 2010, 101, 449–456. [Google Scholar] [CrossRef]
- Zhao, X.; Van Praag, H. Steps towards standardized quantification of adult neurogenesis. Nat. Commun. 2020, 11, 4275. [Google Scholar] [CrossRef] [PubMed]
- Porter, A.J.; Pillidge, K.; Grabowska, E.M.; Stanford, S.C. The angiotensin converting enzyme inhibitor, captopril, prevents the hyperactivity and impulsivity of neurokinin-1 receptor gene ’knockout’ mice: Sex differences and implications for the treatment of attention deficit hyperactivity disorder. Eur. Neuropsychopharmacol. 2015, 25, 512–521. [Google Scholar] [CrossRef] [Green Version]
- Łukawski, K.; Jakubus, T.; Raszewski, G.; Czuczwar, S.J. Captopril potentiates the anticonvulsant activity of carbamazepine and lamotrigine in the mouse maximal electroshock seizure model. J. Neural Transm. 2010, 117, 1161–1166. [Google Scholar] [CrossRef] [PubMed]
- Raghavendra, V.; Chopra, K.; Kulkarni, S. Comparative studies on the memory- enhancing actions of captopril and losartan in mice using inhibitory shock avoidance paradigm. Neuropeptides 2001, 35, 65–69. [Google Scholar] [CrossRef]
- Taskiran, A.S.; Avci, O. Effect of captopril, an angiotensin-converting enzyme inhibitor, on morphine analgesia and tolerance in rats, and elucidating the inflammation and endoplasmic reticulum stress pathway in this effect. Neurosci. Lett. 2021, 741, 135504. [Google Scholar] [CrossRef]
- Morris, R.G.M.; Garrud, P.; Rawlins, J.N.P.; O’Keefe, J. Place navigation impaired in rats with hippocampal lesions. Nat. Cell Biol. 1982, 297, 681–683. [Google Scholar] [CrossRef]
- LeDoux, J.E. Emotional memory systems in the brain. Behav. Brain Res. 1993, 58, 69–79. [Google Scholar] [CrossRef]
- Rabinowitz, A.; Cohen, S.J.; Finn, D.A.; Stackman, R.W. The neurosteroid allopregnanolone impairs object memory and contextual fear memory in male C57BL/6J mice. Horm. Behav. 2014, 66, 238–246. [Google Scholar] [CrossRef]
- Benevento, M.; Oomen, C.A.; Horner, A.E.; Amiri, H.; Jacobs, T.; Pauwels, C.; Frega, M.; Kleefstra, T.; Kopanitsa, M.V.; Grant, S.G.; et al. Haploinsufficiency of EHMT1 improves pattern separation and increases hippocampal cell proliferation. Sci Rep. 2017, 7, 40284. [Google Scholar] [CrossRef] [PubMed] [Green Version]
- Creer, D.J.; Romberg-Taylor, C.; Saksida, L.; van Praag, H.; Bussey, T. Running enhances spatial pattern separation in mice. Proc. Natl. Acad. Sci. USA 2010, 107, 2367–2372. [Google Scholar] [CrossRef] [PubMed] [Green Version]
- Kobilo, T.; Yuan, C.; Van Praag, H. Endurance factors improve hippocampal neurogenesis and spatial memory in mice. Learn. Mem. 2011, 18, 103–107. [Google Scholar] [CrossRef] [Green Version]
- Kivipelto, M.; Helkala, E.-L.; Soininen, H.; Laakso, M.P.; Hänninen, T.; Hallikainen, M.; Alhainen, K.; Iivonen, S.; Mannermaa, A.; Tuomilehto, J.; et al. Apolipoprotein E ϵ4 Allele, Elevated Midlife Total Cholesterol Level, and High Midlife Systolic Blood Pressure Are Independent Risk Factors for Late-Life Alzheimer Disease. Ann. Intern. Med. 2002, 137, 149–155. [Google Scholar] [CrossRef]
- Zhou, D.; Liu, H.; Li, C.; Wang, F.; Shi, Y.; Liu, L.; Zhao, X.; Liu, A.; Zhang, J.; Wang, C.; et al. Atorvastatin ameliorates cognitive impairment, Aβ1-42 production and Tau hyperphosphorylation in APP/PS1 transgenic mice. Metab. Brain Dis. 2016, 31, 693–703. [Google Scholar] [CrossRef] [PubMed]
- Ludka, F.K.; Cunha, M.P.; Dal-Cim, T.; Binder, L.B.; Constantino, L.C.; Massari, C.M.; Martins, W.C.; Rodrigues, A.L.S.; Tasca, C.I. Atorvastatin Protects from Aβ1–40-Induced Cell Damage and Depressive-Like Behavior via ProBDNF Cleavage. Mol. Neurobiol. 2016, 54, 6163–6173. [Google Scholar] [CrossRef]
- Evans, C.E.; Miners, J.S.; Piva, G.; Willis, C.L.; Heard, D.M.; Kidd, E.J.; Good, M.A.; Kehoe, P.G. ACE2 activation protects against cognitive decline and reduces amyloid pathology in the Tg2576 mouse model of Alzheimer’s disease. Acta Neuropathol. 2020, 139, 485–502. [Google Scholar] [CrossRef] [Green Version]
- Guo, Y.; Zou, G.; Qi, K.; Jin, J.; Yao, L.; Pan, Y.; Xiong, W. Simvastatin impairs hippocampal synaptic plasticity and cognitive function in mice. Mol. Brain 2021, 14, 41. [Google Scholar] [CrossRef]
- Toda, T.; Gage, F.H. Review: Adult neurogenesis contributes to hippocampal plasticity. Cell Tissue Res. 2018, 373, 693–709. [Google Scholar] [CrossRef]
- Pistikova, A.; Brozka, H.; Bencze, M.; Radostova, D.; Vales, K.; Stuchlik, A. The Effect of Hypertension on Adult Hippocampal Neurogenesis in Young Adult Spontaneously Hypertensive Rats and Dahl Rats. Physiol. Res. 2017, 66, 881–887. [Google Scholar] [CrossRef] [PubMed]
- Beheshti, F.; Akbari, H.R.; Baghcheghi, Y.; Mansouritorghabeh, F.; Sani, S.S.M.; Hosseini, M. Beneficial effects of angiotensin converting enzyme inhibition on scopolamine-induced learning and memory impairment in rats, the roles of brain-derived neurotrophic factor, nitric oxide and neuroinflammation. Clin. Exp. Hypertens. 2021, 1–11. [Google Scholar] [CrossRef] [PubMed]
- Clark, P.J.; Brzezinska, W.J.; Puchalski, E.K.; Krone, D.A.; Rhodes, J.S. Functional analysis of neurovascular adaptations to exercise in the dentate gyrus of young adult mice associated with cognitive gain. Hippocampus 2009, 19, 937–950. [Google Scholar] [CrossRef] [Green Version]
- Jantaratnotai, N.; Ryu, J.K.; Schwab, C.; McGeer, P.L.; McLarnon, J.G. Comparison of Vascular Perturbations in an Aβ-Injected Animal Model and in AD Brain. Int. J. Alzheimer Dis. 2011, 2011, 918280. [Google Scholar] [CrossRef] [Green Version]
- Licht, T.; Kreisel, T.; Biala, Y.; Mohan, S.; Yaari, Y.; Anisimov, A.; Alitalo, K.; Keshet, E. Age-Dependent Remarkable Regenerative Potential of the Dentate Gyrus Provided by Intrinsic Stem Cells. J. Neurosci. 2020, 40, 974–995. [Google Scholar] [CrossRef]
- Zhang, L.-Y.; Lin, P.; Pan, J.; Ma, Y.; Wei, Z.; Jiang, L.; Wang, L.; Song, Y.; Wang, Y.; Zhang, Z.; et al. CLARITY for High-resolution Imaging and Quantification of Vasculature in the Whole Mouse Brain. Aging Dis. 2018, 9, 262–272. [Google Scholar] [CrossRef] [Green Version]
- Voss, M.W.; Soto, C.; Yoo, S.; Sodoma, M.; Vivar, C.; van Praag, H. Exercise and Hippocampal Memory Systems. Trends Cogn. Sci. 2019, 23, 318–333. [Google Scholar] [CrossRef] [PubMed]
- Yavas, E.; Gonzalez, S.; Fanselow, M.S. Interactions between the hippocampus, prefrontal cortex, and amygdala support complex learning and memory. F1000 Res. 2019, 8, 1292. [Google Scholar] [CrossRef] [Green Version]
- Zelikowsky, M.; Hersman, S.; Chawla, M.K.; Barnes, C.A.; Fanselow, M.S. Neuronal Ensembles in Amygdala, Hippocampus, and Prefrontal Cortex Track Differential Components of Contextual Fear. J. Neurosci. 2014, 34, 8462–8466. [Google Scholar] [CrossRef] [Green Version]
- Marvar, P.J.; Goodman, J.; Fuchs, S.; Choi, D.C.; Banerjee, S.; Ressler, K. Angiotensin Type 1 Receptor Inhibition Enhances the Extinction of Fear Memory. Biol. Psychiatry 2014, 75, 864–872. [Google Scholar] [CrossRef] [Green Version]
- Swiercz, A.P.; Iyer, L.; Yu, Z.; Edwards, A.; Prashant, N.M.; Nguyen, B.N.; Horvath, A.; Marvar, P.J. Evaluation of an angiotensin Type 1 receptor blocker on the reconsolidation of fear memory. Transl. Psychiatry 2020, 10, 363. [Google Scholar] [CrossRef]
- Lazaroni, T.L.D.N.; Bastos, C.; Moraes, M.F.D.; Santos, R.S.; Pereira, G.S. Angiotensin-(1-7)/Mas axis modulates fear memory and extinction in mice. Neurobiol. Learn. Mem. 2016, 127, 27–33. [Google Scholar] [CrossRef]
- Amano, T.; Unal, C.T.; Paré, D. Synaptic correlates of fear extinction in the amygdala. Nat. Neurosci. 2010, 13, 489–494. [Google Scholar] [CrossRef] [PubMed]
- Peters, J.; Dieppa-Perea, L.M.; Melendez, L.M.; Quirk, G.J. Induction of Fear Extinction with Hippocampal-Infralimbic BDNF. Science 2010, 328, 1288–1290. [Google Scholar] [CrossRef] [Green Version]
- Dalton, G.L.; Wang, Y.T.; Floresco, S.B.; Phillips, A.G. Disruption of AMPA Receptor Endocytosis Impairs the Extinction, but not Acquisition of Learned Fear. Neuropsychopharmacology 2007, 33, 2416–2426. [Google Scholar] [CrossRef]
- Méndez-Couz, M.; Krenzek, B.; Manahan-Vaughan, D. Genetic Depletion of BDNF Impairs Extinction Learning of a Spatial Appetitive Task in the Presence or Absence of the Acquisition Context. Front. Behav. Neurosci. 2021, 15, 658686. [Google Scholar] [CrossRef]




| Adult | Middle-Aged | |||
|---|---|---|---|---|
| Control | Combo | Control | Combo | |
| BrdU+ cells | 1071.6 (±57.4) | 964.0 (±52.5) | 683.2 (±39.0) ** | 869.3 (±29.5) |
| BrdU+/NeuN+ cells (%) | 86.6 (±2.4) | 85.5 (±2.3) | 46.4 (±2.4) ** | 55.9 (±3.2) ** |
| Blood vessels (%) | 4.9 (±0.5) | 4.8 (±0.4) | 5.4 (±0.5) | 5.1 (±0.3) |
| Group | Total Distance (cm) | Center Time (s) | Periphery Time (s) |
|---|---|---|---|
| Control | 9334.9 (±465.1) | 858.1 (±112.1) | 2741.8 (±112.1) |
| Combo | 9588.1 (±510.3) | 699.5 (±80.1) | 2900.4 (±80.1) |
| Atorvastatin | 8572.6 (±656.6) | 633.7 (±75.6) | 2966.2 (±75.6) |
| Captopril | 8933.9 (±470.5) | 706.8 (±87.6) | 2893.1 (±87.6) |
Publisher’s Note: MDPI stays neutral with regard to jurisdictional claims in published maps and institutional affiliations. |
© 2021 by the authors. Licensee MDPI, Basel, Switzerland. This article is an open access article distributed under the terms and conditions of the Creative Commons Attribution (CC BY) license (https://creativecommons.org/licenses/by/4.0/).
Share and Cite
Yoo, S.; Stremlau, M.; Pinto, A.; Woo, H.; Curtis, O.; van Praag, H. Effects of Combined Anti-Hypertensive and Statin Treatment on Memory, Fear Extinction, Adult Neurogenesis, and Angiogenesis in Adult and Middle-Aged Mice. Cells 2021, 10, 1778. https://doi.org/10.3390/cells10071778
Yoo S, Stremlau M, Pinto A, Woo H, Curtis O, van Praag H. Effects of Combined Anti-Hypertensive and Statin Treatment on Memory, Fear Extinction, Adult Neurogenesis, and Angiogenesis in Adult and Middle-Aged Mice. Cells. 2021; 10(7):1778. https://doi.org/10.3390/cells10071778
Chicago/Turabian StyleYoo, Seungwoo, Matthew Stremlau, Alejandro Pinto, Hyewon Woo, Olivia Curtis, and Henriette van Praag. 2021. "Effects of Combined Anti-Hypertensive and Statin Treatment on Memory, Fear Extinction, Adult Neurogenesis, and Angiogenesis in Adult and Middle-Aged Mice" Cells 10, no. 7: 1778. https://doi.org/10.3390/cells10071778
APA StyleYoo, S., Stremlau, M., Pinto, A., Woo, H., Curtis, O., & van Praag, H. (2021). Effects of Combined Anti-Hypertensive and Statin Treatment on Memory, Fear Extinction, Adult Neurogenesis, and Angiogenesis in Adult and Middle-Aged Mice. Cells, 10(7), 1778. https://doi.org/10.3390/cells10071778

