ARCGHR Neurons Regulate Muscle Glucose Uptake
Abstract
1. Introduction
2. Materials and Methods
2.1. Animals
2.2. Surgery and Viral Injections
2.3. Metabolic Analysis
2.4. Hyperinsulinemic-Euglycemic Clamp
2.5. Perfusion and Histology
2.6. Two-Plex Fluorescent In Situ Hybridization
2.7. Images and Data Analysis
2.8. RNA Extraction and qPCR
2.9. Statistical Analysis
3. Results
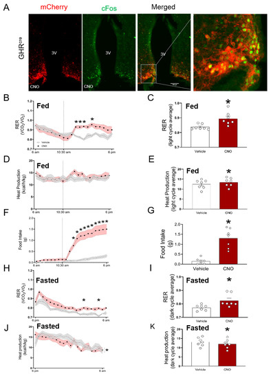
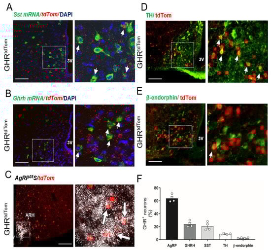
3.1. Characterization of the GHRcre Mice
3.2. ARCGHR+ Neurons Regulate Energy Homeostasis
3.3. ARCGHR+ Neurons Regulate Glucose Tolerance
3.4. ARCGHR+ Neurons Control Whole-Body Glycolysis and Muscle Glucose Uptake
4. Discussion
Supplementary Materials
Author Contributions
Funding
Institutional Review Board Statement
Data Availability Statement
Acknowledgments
Conflicts of Interest
Abbreviations
| CNS | central nervous system |
| GH | growth hormone |
| GHR | growth hormone receptor |
| STAT5 | signal transducer and activator of transcription 5 |
| ARC | arcuate nucleus of the hypothalamus |
| SST | somatostatin |
| GHRH | growth hormone releasing hormone |
| AgRP | agouti-related peptide |
References
- Hojvat, S.; Baker, G.; Kirsteins, L.; Lawrence, A. Growth hormone (GH) immunoreactivity in the rodent and primate CNS: Distribution, characterization and presence posthypophysectomy. Brain Res. 1982, 239, 543–557. [Google Scholar] [CrossRef]
- Kastrup, Y.; Le Grevès, M.; Nyberg, F.; Blomqvist, A. Distribution of growth hormone receptor mRNA in the brain stem and spinal cord of the rat. Neuroscience 2005, 130, 419–425. [Google Scholar] [CrossRef] [PubMed]
- Furigo, I.C.; Metzger, M.; Teixeira, P.D.S.; Soares, C.R.J.; Donato, J. Distribution of growth hormone-responsive cells in the mouse brain. Beiträge und Referate zur Anatomie und Entwickelungsgeschichte 2017, 222, 341–363. [Google Scholar] [CrossRef] [PubMed]
- Cady, G.; Landeryou, T.A.; Garratt, M.; Kopchick, J.J.; Qi, N.; Garcia-Galiano, D.; Elias, C.F.; Myers, M.G.; Miller, R.A.; Sandoval, D.A.; et al. Hypothalamic growth hormone receptor (GHR) controls hepatic glucose production in nutrient-sensing leptin receptor (LepRb) expressing neurons. Mol. Metab. 2017, 6, 393–405. [Google Scholar] [CrossRef]
- Furigo, I.C.; Teixeira, P.D.; de Souza, G.O.; Couto, G.C.; Romero, G.G.; Perelló, M.; Frazão, R.; Elias, L.L.; Metzger, M.; List, E.O. Growth hormone regulates neuroendocrine responses to weight loss via AgRP neurons. Nat. Commun. 2019, 10, 662. [Google Scholar] [CrossRef]
- Quaresma, P.G.F.; Teixeira, P.D.S.; Furigo, I.C.; Wasinski, F.; Couto, G.C.; Frazao, R.; List, E.O.; Kopchick, J.J.; Donato, J., Jr. Growth hormone/STAT5 signaling in proopiomelanocortin neurons regulates glucoprivic hyperphagia. Mol. Cell. Endocrinol. 2019, 498, 110574. [Google Scholar] [CrossRef] [PubMed]
- Burger, L.L.; Vanacker, C.; Phumsatitpong, C.; Wagenmaker, E.R.; Wang, L.; Olson, D.P.; Moenter, S.M. Identification of Genes Enriched in GnRH Neurons by Translating Ribosome Affinity Purification and RNAseq in Mice. Endocrinology 2018, 159, 1922–1940. [Google Scholar] [CrossRef]
- Rupp, A.C.; Allison, M.B.; Jones, J.C.; Patterson, C.M.; Faber, C.L.; Bozadjieva, N.; Heisler, L.K.; Seeley, R.J.; Olson, D.P.; Myers, M.G. Specific subpopulations of hypothalamic leptin receptor-expressing neurons mediate the effects of early developmental leptin receptor deletion on energy balance. Mol. Metab. 2018, 14, 130–138. [Google Scholar] [CrossRef]
- Steculorum, S.M.; Ruud, J.; Karakasilioti, I.; Backes, H.; Ruud, L.E.; Timper, K.; Hess, M.E.; Tsaousidou, E.; Mauer, J.; Vogt, M.C.; et al. AgRP Neurons Control Systemic Insulin Sensitivity via Myostatin Expression in Brown Adipose Tissue. Cell 2016, 165, 125–138. [Google Scholar] [CrossRef]
- Krashes, M.J.; Koda, S.; Ye, C.; Rogan, S.C.; Adams, A.C.; Cusher, D.S.; Maratos-Flier, E.; Roth, B.L.; Lowell, B.B. Rapid, reversible activation of AgRP neurons drives feeding behavior in mice. J. Clin. Investig. 2011, 121, 1424–1428. [Google Scholar] [CrossRef]
- Paxinos, G.F.; Franklin, K. The Mouse Brain in Stereotaxic Coordinates; Elsevier Academic Press: Amsterdam, The Netherlands, 2003. [Google Scholar]
- Debarba, L.; Mulka, A.; Lima, J.; Didyuk, O.; Fakhoury, P.; Koshko, L.; Awada, A.; Zhang, K.; Klueh, U.; Sadagurski, M. Acarbose protects from central and peripheral metabolic imbalance induced by benzene exposure. Brain Behav. Immun. 2020, 89, 87–99. [Google Scholar] [CrossRef] [PubMed]
- Ayala, J.E.; Bracy, D.P.; Malabanan, C.; James, F.D.; Ansari, T.; Fueger, P.T.; McGuinness, O.P.; Wasserman, D.H. Hyperinsulinemic-euglycemic Clamps in Conscious, Unrestrained Mice. J. Vis. Exp. 2011, 2011, e3188. [Google Scholar] [CrossRef]
- Stromsdorfer, K.L.; Yamaguchi, S.; Yoon, M.J.; Moseley, A.C.; Franczyk, M.P.; Kelly, S.C.; Qi, N.; Imai, S.-I.; Yoshino, J. NAMPT-Mediated NAD + Biosynthesis in Adipocytes Regulates Adipose Tissue Function and Multi-organ Insulin Sensitivity in Mice. Cell Rep. 2016, 16, 1851–1860. [Google Scholar] [CrossRef]
- Sadagurski, M.; Landeryou, T.; Cady, G.; Kopchick, J.J.; List, E.O.; Berryman, D.E.; Bartke, A.; Miller, R.A. Growth hormone modulates hypothalamic inflammation in long-lived pituitary dwarf mice. Aging Cell 2015, 14, 1045–1054. [Google Scholar] [CrossRef]
- Cravo, R.; Margatho, L.; Osborne-Lawrence, S.; Donato, J.; Atkin, S.; Bookout, A.; Rovinsky, S.; Frazão, R.; Lee, C.; Gautron, L.; et al. Characterization of Kiss1 neurons using transgenic mouse models. Neuroscience 2011, 173, 37–56. [Google Scholar] [CrossRef] [PubMed]
- Zigman, J.M.; Jones, J.E.; Lee, C.E.; Saper, C.B.; Elmquist, J.K. Expression of ghrelin receptor mRNA in the rat and the mouse brain. J. Comp. Neurol. 2005, 494, 528–548. [Google Scholar] [CrossRef] [PubMed]
- Campbell, J.N.; Macosko, E.Z.; Fenselau, H.; Pers, T.H.; Lyubetskaya, A.; Tenen, D.; Goldman, M.; Verstegen, A.M.; Resch, J.M.; McCarroll, S.A.; et al. A molecular census of arcuate hypothalamus and median eminence cell types. Nat. Neurosci. 2017, 20, 484–496. [Google Scholar] [CrossRef] [PubMed]
- Hidaka, S.; Yoshimatsu, H.; Kondou, S.; Tsuruta, Y.; Oka, K.; Noguchi, H.; Okamoto, K.; Sakino, H.; Teshima, Y.; Okeda, T.; et al. Chronic central leptin infusion restores hyperglycemia independent of food intake and insulin level in streptozotocin-induced diabetic rats. FASEB J. 2002, 16, 509–518. [Google Scholar] [CrossRef] [PubMed][Green Version]
- Morton, G.J.; Matsen, M.E.; Bracy, D.P.; Meek, T.H.; Nguyen, H.T.; Stefanovski, D.; Bergman, R.N.; Wasserman, D.H.; Schwartz, M.W. FGF19 action in the brain induces insulin-independent glucose lowering. J. Clin. Investig. 2013, 123, 4799–4808. [Google Scholar] [CrossRef] [PubMed]
- Scarlett, J.M.; Muta, K.; Brown, J.M.; Rojas, J.M.; Matsen, M.E.; Acharya, N.K.; Secher, A.; Ingvorsen, C.; Jorgensen, R.; Høeg-Jensen, T.; et al. Peripheral Mechanisms Mediating the Sustained Antidiabetic Action of FGF1 in the Brain. Diabetes 2019, 68, 654–664. [Google Scholar] [CrossRef]
- Perry, R.J.; Lee, S.; Ma, L.; Zhang, D.; Schlessinger, J.; Shulman, G.I. FGF1 and FGF19 reverse diabetes by suppression of the hypothalamic–pituitary–adrenal axis. Nat. Commun. 2015, 6, 6980. [Google Scholar] [CrossRef] [PubMed]






Publisher’s Note: MDPI stays neutral with regard to jurisdictional claims in published maps and institutional affiliations. |
© 2021 by the authors. Licensee MDPI, Basel, Switzerland. This article is an open access article distributed under the terms and conditions of the Creative Commons Attribution (CC BY) license (https://creativecommons.org/licenses/by/4.0/).
Share and Cite
de Lima, J.B.M.; Debarba, L.K.; Rupp, A.C.; Qi, N.; Ubah, C.; Khan, M.; Didyuk, O.; Ayyar, I.; Koch, M.; Sandoval, D.A.; et al. ARCGHR Neurons Regulate Muscle Glucose Uptake. Cells 2021, 10, 1093. https://doi.org/10.3390/cells10051093
de Lima JBM, Debarba LK, Rupp AC, Qi N, Ubah C, Khan M, Didyuk O, Ayyar I, Koch M, Sandoval DA, et al. ARCGHR Neurons Regulate Muscle Glucose Uptake. Cells. 2021; 10(5):1093. https://doi.org/10.3390/cells10051093
Chicago/Turabian Stylede Lima, Juliana Bezerra Medeiros, Lucas Kniess Debarba, Alan C. Rupp, Nathan Qi, Chidera Ubah, Manal Khan, Olesya Didyuk, Iven Ayyar, Madelynn Koch, Darleen A. Sandoval, and et al. 2021. "ARCGHR Neurons Regulate Muscle Glucose Uptake" Cells 10, no. 5: 1093. https://doi.org/10.3390/cells10051093
APA Stylede Lima, J. B. M., Debarba, L. K., Rupp, A. C., Qi, N., Ubah, C., Khan, M., Didyuk, O., Ayyar, I., Koch, M., Sandoval, D. A., & Sadagurski, M. (2021). ARCGHR Neurons Regulate Muscle Glucose Uptake. Cells, 10(5), 1093. https://doi.org/10.3390/cells10051093

