Flavonoids and Omega3 Prevent Muscle and Cardiac Damage in Duchenne Muscular Dystrophy Animal Model
Abstract
:1. Introduction
2. Materials and Methods
2.1. Animal Statement
2.2. Supplement Formulations
2.3. Optical Properties of FLAVOmega β
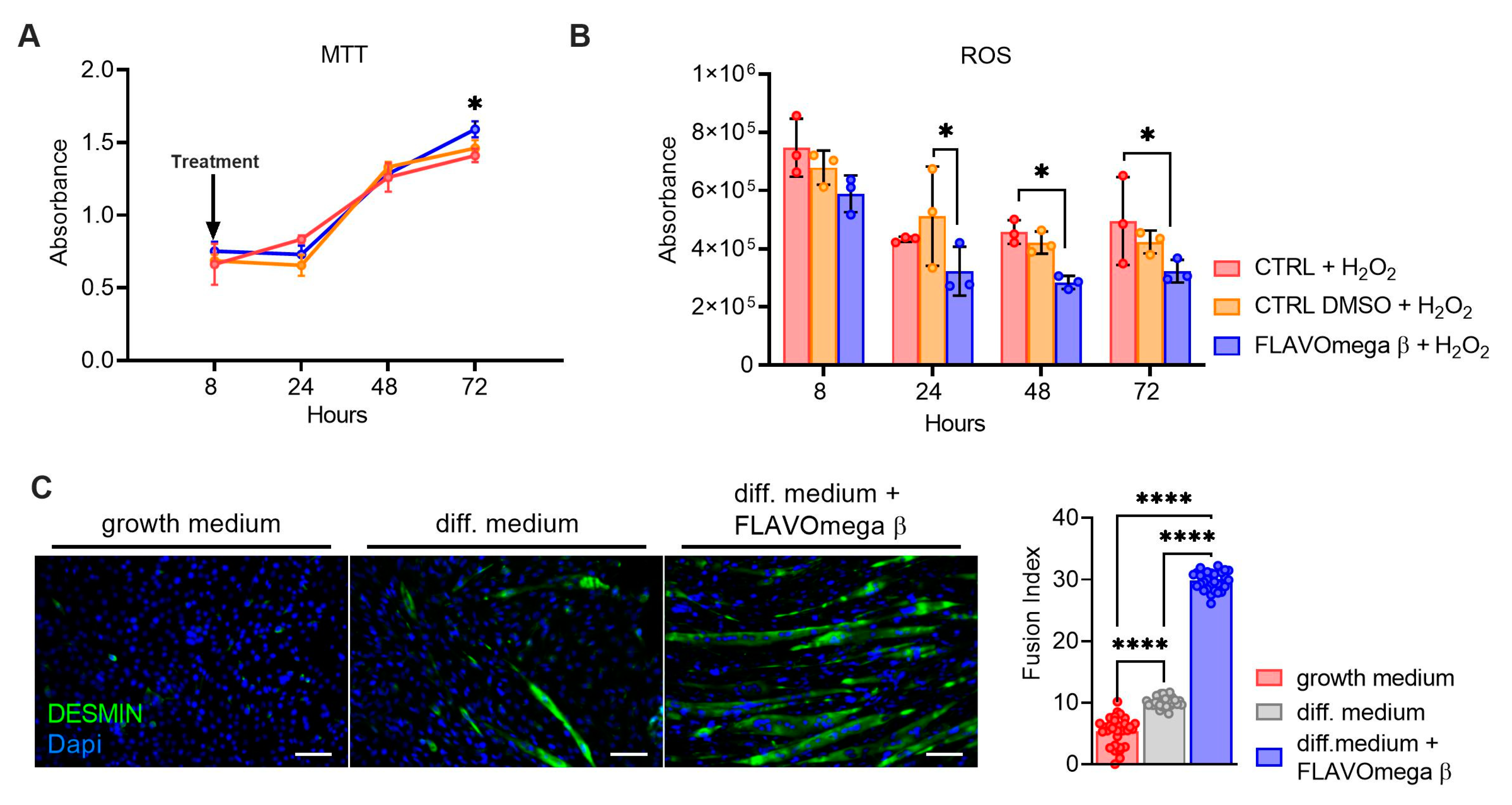
2.4. MTT-Based Cell Proliferation Assay
2.5. ROS Detection
2.6. Fusion Index and Desmin Immunofluorescence Staining
2.7. Assessing Functional Performance
2.8. Histological Analysis
2.9. Immunofluorescence Analysis
2.10. Muscle Fiber Type Immunofluorescence
2.11. Immunohistochemistry Staining
2.12. Western Blot Analysis
2.13. Image Quantification and Statistical Analysis
3. Results
3.1. Physical Properties of FLAVOmega β
3.2. FLAVOmega β Increases Proliferation and Myogenicity of C2C12 Myoblasts
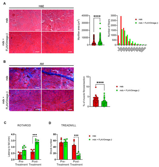
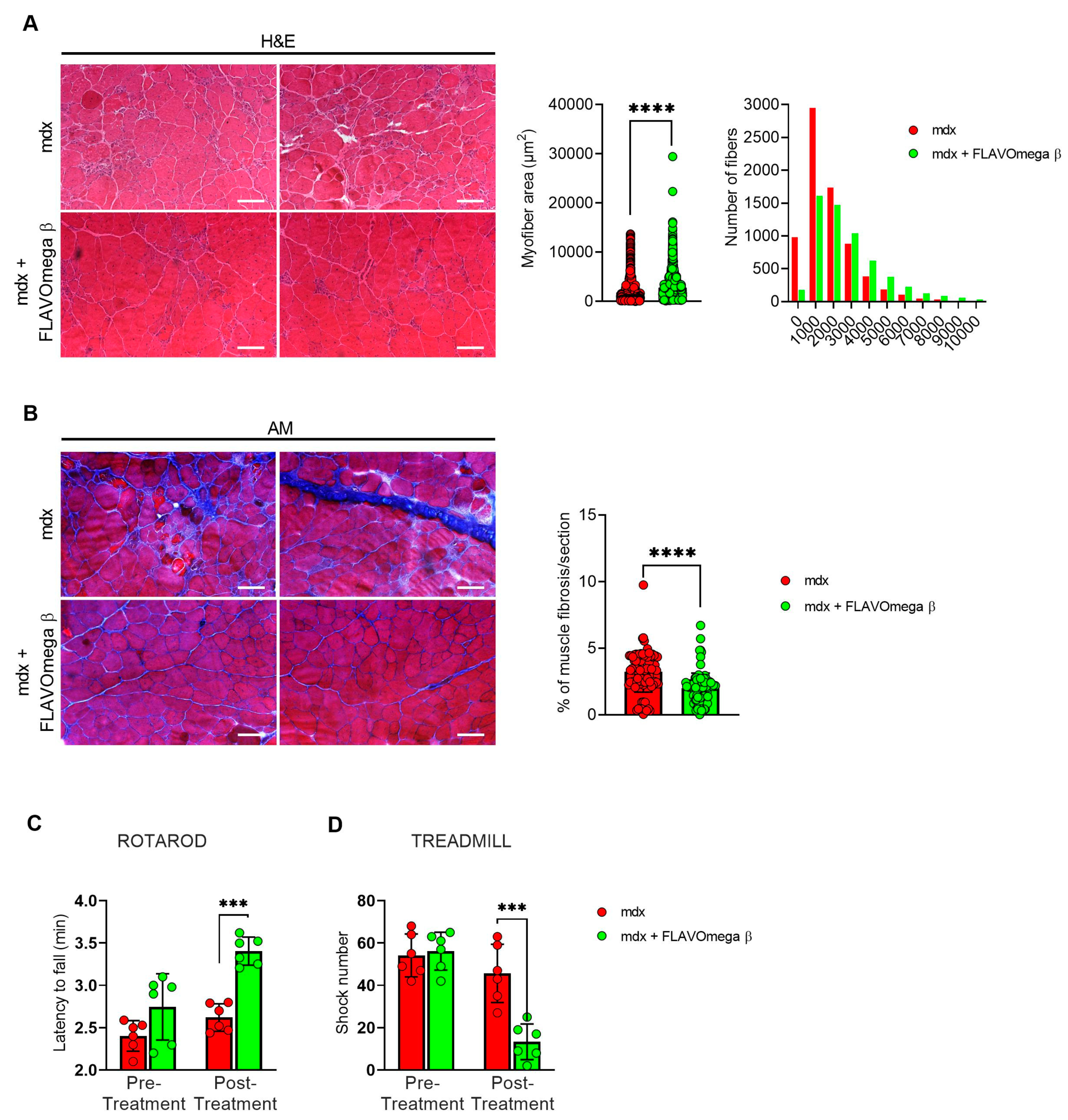
3.3. Treatment with FLAVOmega β Improves Skeletal Muscle Performance and Dystrophic Phenotype
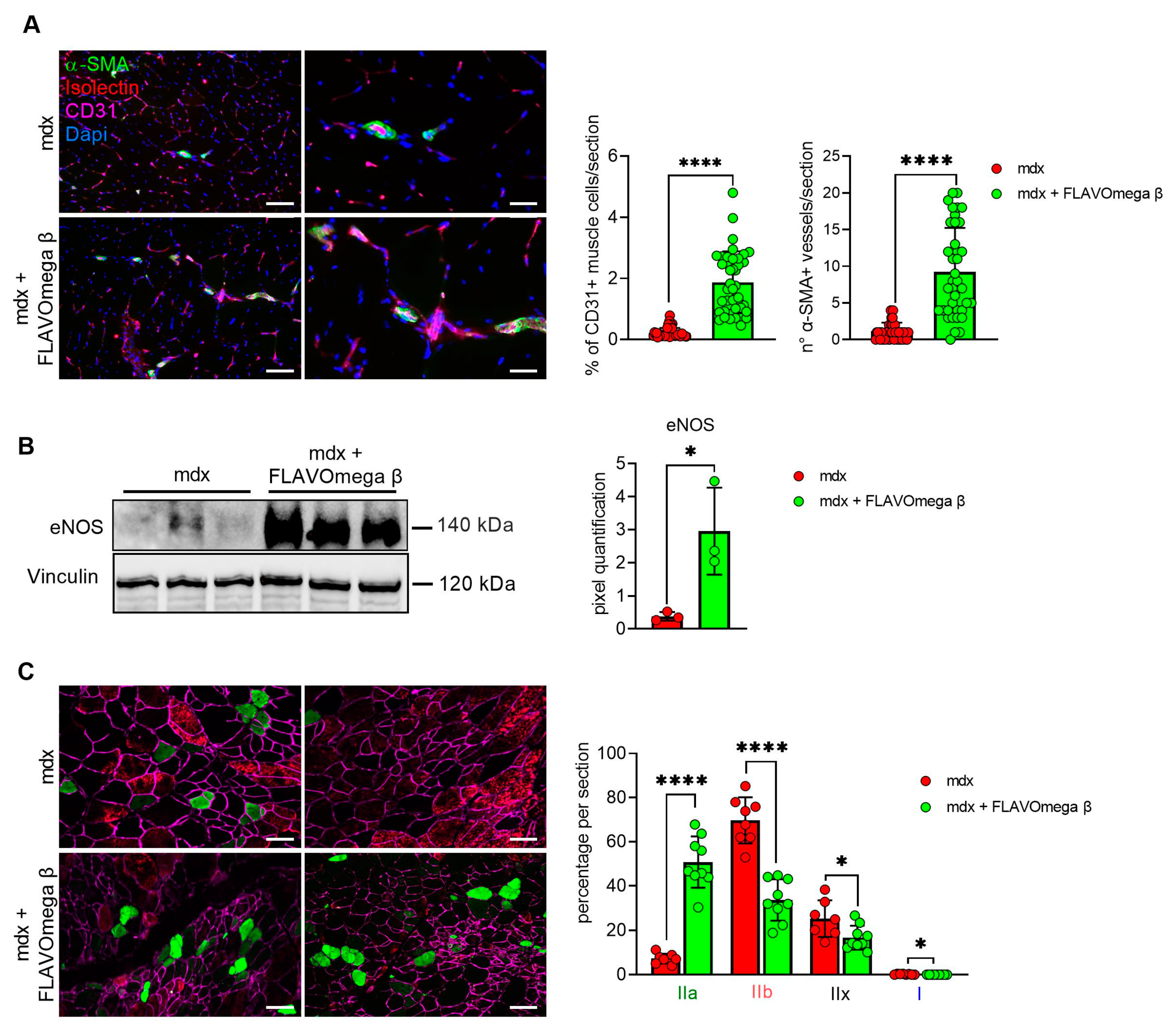
3.4. FLAVOmega β Treatment Positively Influences Muscle Regenerative Processes
3.5. Modulation of Metabolism and Downregulation of Inflammatory Pathways in Mdx Mice Treated with FLAVOmega β
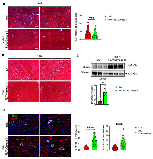
3.6. Modulation of Dilated Cardiomyopathy Onset in Mdx Mice after FLAVOmega β Administration
4. Discussion
Author Contributions
Funding
Institutional Review Board Statement
Informed Consent Statement
Data Availability Statement
Acknowledgments
Conflicts of Interest
References
- Constantin, B. Dystrophin Complex Functions as a Scaffold for Signalling Proteins. Biochim. Biophys. Acta (BBA)-Biomembr. 2014, 1838, 635–642. [Google Scholar] [CrossRef] [PubMed] [Green Version]
- Gawlik, K.I.; Harandi, V.M.; Cheong, R.Y.; Petersén, Å.; Durbeej, M. Laminin A1 Reduces Muscular Dystrophy in Dy 2J Mice. Matrix Biol. J. Int. Soc. Matrix Biol. 2018, 70, 36–49. [Google Scholar] [CrossRef]
- Verhaert, D.; Richards, K.; Rafael-Fortney, J.A.; Raman, S.V. Cardiac Involvement in Patients with Muscular Dystrophies: Magnetic Resonance Imaging Phenotype and Genotypic Considerations. Circ. Cardiovasc. Imaging 2011, 4, 67–76. [Google Scholar] [CrossRef] [Green Version]
- Kamdar, F.; Garry, D.J. Dystrophin-Deficient Cardiomyopathy. J. Am. Coll. Cardiol. 2016, 67, 2533–2546. [Google Scholar] [CrossRef]
- D’Amario, D.; Amodeo, A.; Adorisio, R.; Tiziano, F.D.; Leone, A.M.; Perri, G.; Bruno, P.; Massetti, M.; Ferlini, A.; Pane, M.; et al. A Current Approach to Heart Failure in Duchenne Muscular Dystrophy. Heart (Br. Card. Soc.) 2017, 103, 1770–1779. [Google Scholar] [CrossRef] [PubMed]
- Sitzia, C.; Meregalli, M.; Belicchi, M.; Farini, A.; Arosio, M.; Bestetti, D.; Villa, C.; Valenti, L.; Brambilla, P.; Torrente, Y. Preliminary Evidences of Safety and Efficacy of Flavonoids- and Omega 3-Based Compound for Muscular Dystrophies Treatment: A Randomized Double-Blind Placebo Controlled Pilot Clinical Trial. Front. Neurol. 2019, 10, 755. [Google Scholar] [CrossRef] [Green Version]
- Sitzia, C.; Farini, A.; Colleoni, F.; Fortunato, F.; Razini, P.; Erratico, S.; Tavelli, A.; Fabrizi, F.; Belicchi, M.; Meregalli, M.; et al. Improvement of Endurance of DMD Animal Model Using Natural Polyphenols. BioMed Res. Int. 2015, 2015. [Google Scholar] [CrossRef]
- Lönnrot, K.; Alho, H.; Holm, P.; Lagerstedt, A.; Huhtala, H. The Effects of Lifelong Ubiquinone Q10 Supplementation on the Q9 and Q10 Tissue Concentrations and Life Span of Male Rats and Mice. Biochem. Mol. Biol. Int. 1998, 44, 727–737. [Google Scholar] [CrossRef] [PubMed]
- Woodman, K.G.; Coles, C.A.; Lamandé, S.R.; White, J.D. Nutraceuticals and Their Potential to Treat Duchenne Muscular Dystrophy: Separating the Credible from the Conjecture. Nutrients 2016, 8, 713. [Google Scholar] [CrossRef] [PubMed]
- Walter, M.C.; Lochmüller, H.; Reilich, P.; Klopstock, T.; Huber, R.; Hartard, M.; Hennig, M.; Pongratz, D.; Müller–Felber, W. Creatine Monohydrate in Muscular Dystrophies: A Double-Blind, Placebo-Controlled Clinical Study. Neurology 2000, 54, 1848–1850. [Google Scholar] [CrossRef] [PubMed]
- Hewlings, S.J.; Kalman, D.S. Curcumin: A Review of Its Effects on Human Health. Foods 2017, 6, 92. [Google Scholar] [CrossRef] [PubMed]
- Panahi, Y.; Hosseini, M.S.; Khalili, N.; Naimi, E.; Simental-Mendía, L.E.; Majeed, M.; Sahebkar, A. Effects of Curcumin on Serum Cytokine Concentrations in Subjects with Metabolic Syndrome: A Post-Hoc Analysis of a Randomized Controlled Trial. Biomed. Pharmacother. 2016, 82, 578–582. [Google Scholar] [CrossRef] [PubMed]
- Crane, F.L. Biochemical Functions of Coenzyme Q10. J. Am. Coll. Nutr. 2013, 20, 591–598. [Google Scholar] [CrossRef] [PubMed]
- Hernández-Camacho, J.D.; Bernier, M.; López-Lluch, G.; Navas, P. Coenzyme Q10 Supplementation in Aging and Disease. Front. Physiol. 2018, 9, 44. [Google Scholar] [CrossRef] [Green Version]
- Fan, L.; Feng, Y.; Chen, G.C.; Qin, L.Q.; Fu, C.L.; Chen, L.H. Effects of Coenzyme Q10 Supplementation on Inflammatory Markers: A Systematic Review and Meta-Analysis of Randomized Controlled Trials. Pharmacol. Res. 2017, 119, 128–136. [Google Scholar] [CrossRef] [PubMed]
- Dinda, B.; Dinda, S.; DasSharma, S.; Banik, R.; Chakraborty, A.; Dinda, M. Therapeutic Potentials of Baicalin and Its Aglycone, Baicalein against Inflammatory Disorders. Eur. J. Med. Chem. 2017, 131, 68–80. [Google Scholar] [CrossRef]
- Wang, Y.; Li, L.; Liu, G.; Xu, T.; Xiao, D.; Zhang, L.; Wan, Q.; Chang, W.; An, Y.; Wang, J. Baicalein Protects Cardiomyocytes from Oxidative Stress Induced Programmed Necrosis by Stabilizing Carboxyl Terminus of Hsc70-Interacting Protein. Int. J. Cardiol. 2020, 311, 83–90. [Google Scholar] [CrossRef]
- Surjushe, A.; Vasani, R.; Saple, D.G. Aloe Vera: A Short Review. Indian J. Dermatol. 2008, 53, 163–166. [Google Scholar] [CrossRef]
- Farini, A.; Sitzia, C.; Cassani, B.; Cassinelli, L.; Rigoni, R.; Colleoni, F.; Fusco, N.; Gatti, S.; Bella, P.; Villa, C.; et al. Therapeutic Potential of Immunoproteasome Inhibition in Duchenne Muscular Dystrophy. Mol. Ther. J. Am. Soc. Gene Ther. 2016, 24, 1898–1912. [Google Scholar] [CrossRef] [Green Version]
- Parolini, D.; Meregalli, M.; Belicchi, M.; Razini, P.; Lopa, R.; Del Carlo, B.; Farini, A.; Maciotta, S.; Bresolin, N.; Porretti, L.; et al. CD20-Related Signaling Pathway Is Differently Activated in Normal and Dystrophic Circulating CD133(+) Stem Cells. Cell. Mol. Life Sci. 2009, 66, 697–710. [Google Scholar] [CrossRef] [PubMed]
- Villa, I.; Villa, C.; Monguzzi, A.; Babin, V.; Tervoort, E.; Nikl, M.; Niederberger, M.; Torrente, Y.; Vedda, A.; Lauria, A. Demonstration of Cellular Imaging by Using Luminescent and Anti-Cytotoxic Europium-Doped Hafnia Nanocrystals. Nanoscale 2018, 10, 7933–7940. [Google Scholar] [CrossRef]
- van Nong, H.; Hung, L.X.; Thang, P.N.; Chinh, V.D.; Vu, L.; van Dung, P.T.; van Trung, T.; Nga, P.T. Fabrication and Vibration Characterization of Curcumin Extracted from Turmeric (Curcuma Longa) Rhizomes of the Northern Vietnam. SpringerPlus 2016, 5, 1147. [Google Scholar] [CrossRef] [Green Version]
- Banfi, S.; D’Antona, G.; Ruocco, C.; Meregalli, M.; Belicchi, M.; Bella, P.; Erratico, S.; Donato, E.; Rossi, F.; Bifari, F.; et al. Supplementation with a Selective Amino Acid Formula Ameliorates Muscular Dystrophy in Mdx Mice. Sci. Rep. 2018, 8, 14659. [Google Scholar] [CrossRef] [PubMed] [Green Version]
- Liang, H.; Ward, W.F. PGC-1α: A Key Regulator of Energy Metabolism. Adv. Physiol. Educ. 2006, 30, 145–151. [Google Scholar] [CrossRef] [PubMed]
- Yabluchanskiy, A.; Ma, Y.; Iyer, R.P.; Hall, M.E.; Lindsey, M.L. Matrix Metalloproteinase-9: Many Shades of Function in Cardiovascular Disease. Physiology 2013, 28, 391–403. [Google Scholar] [CrossRef] [PubMed] [Green Version]
- Farini, A.; Villa, C.; di Silvestre, D.; Bella, P.; Tripodi, L.; Rossi, R.; Sitzia, C.; Gatti, S.; Mauri, P.; Torrente, Y. PTX3 Predicts Myocardial Damage and Fibrosis in Duchenne Muscular Dystrophy. Front. Physiol. 2020, 11, 403. [Google Scholar] [CrossRef]
- Donati Zeppa, S.; Agostini, D.; Gervasi, M.; Annibalini, G.; Amatori, S.; Ferrini, F.; Sisti, D.; Piccoli, G.; Barbieri, E.; Sestili, P.; et al. Mutual Interactions among Exercise, Sport Supplements and Microbiota. Nutrients 2019, 12, 17. [Google Scholar] [CrossRef] [Green Version]
- Birnkrant, D.J.; Bushby, K.; Bann, C.M.; Apkon, S.D.; Blackwell, A.; Brumbaugh, D.; Case, L.E.; Clemens, P.R.; Hadjiyannakis, S.; Pandya, S.; et al. Diagnosis and Management of Duchenne Muscular Dystrophy, Part 1: Diagnosis, and Neuromuscular, Rehabilitation, Endocrine, and Gastrointestinal and Nutritional Management. Lancet Neurol. 2018, 17, 251–267. [Google Scholar] [CrossRef] [Green Version]
- Allen, D.G.; Whitehead, N.P.; Froehner, S.C. Absence of Dystrophin Disrupts Skeletal Muscle Signaling: Roles of Ca2+, Reactive Oxygen Species, and Nitric Oxide in the Development of Muscular Dystrophy. Physiol. Rev. 2015, 96, 253–305. [Google Scholar] [CrossRef] [Green Version]
- Rando, T.A.; Disatnik, M.H.; Yu, Y.; Franco, A. Muscle Cells from Mdx Mice Have an Increased Susceptibility to Oxidative Stress. Neuromuscul. Disord. 1998, 8, 14–21. [Google Scholar] [CrossRef]
- Kaspar, R.W.; Allen, H.D.; Montanaro, F. Current Understanding and Management of Dilated Cardiomyopathy in Duchenne and Becker Muscular Dystrophy. J. Am. Acad. Nurse Pract. 2009, 21, 241–249. [Google Scholar] [CrossRef] [PubMed] [Green Version]
- Chemello, F.; Wang, Z.; Li, H.; McAnally, J.R.; Liu, N.; Bassel-Duby, R.; Olson, E.N. Degenerative and Regenerative Pathways Underlying Duchenne Muscular Dystrophy Revealed by Single-Nucleus RNA Sequencing. Proc. Natl. Acad. Sci. USA 2020, 117, 29691–29701. [Google Scholar] [CrossRef]
- Segatto, M.; Szokoll, R.; Fittipaldi, R.; Bottino, C.; Nevi, L.; Mamchaoui, K.; Filippakopoulos, P.; Caretti, G. BETs Inhibition Attenuates Oxidative Stress and Preserves Muscle Integrity in Duchenne Muscular Dystrophy. Nat. Commun. 2020, 11, 6108. [Google Scholar] [CrossRef] [PubMed]
- De Paepe, B. Progressive Skeletal Muscle Atrophy in Muscular Dystrophies: A Role for Toll-Like Receptor-Signaling in Disease Pathogenesis. Int. J. Mol. Sci. 2020, 21, 4440. [Google Scholar] [CrossRef]
- Mitchell, T.W.; Turner, N.; Hulbert, A.J.; Else, P.L.; Hawley, J.A.; Lee, J.S.; Bruce, C.R.; Blanksby, S.J. Exercise Alters the Profile of Phospholipid Molecular Species in Rat Skeletal Muscle. J. Appl Physiol. 2004, 97, 1823–1829. [Google Scholar] [CrossRef] [Green Version]
- Andersson, A.; Sjodin, A.; Hedman, A.; Olsson, R.; Vessby, B. Fatty Acid Profile of Skeletal Muscle Phospholipids in Trained and Untrained Young Men. Am. J. Physiology. Endocrinol. Metab. 2000, 279, E744–E751. [Google Scholar] [CrossRef]
- Antonny, B.; Vanni, S.; Shindou, H.; Ferreira, T. From Zero to Six Double Bonds: Phospholipid Unsaturation and Organelle Function. Trends Cell Biol. 2015, 25, 427–436. [Google Scholar] [CrossRef]
- Keller, H.; Devchand, P.R.; Perroud, M.; Wahli, W. PPAR Alpha Structure-Function Relationships Derived from Species-Specific Differences in Responsiveness to Hypolipidemic Agents. Biol. Chem. 1997, 378, 651–655. [Google Scholar] [CrossRef]
- Guillou, H.; Martin, P.; Jan, S.; D’Andrea, S.; Roulet, A.; Catheline, D.; Rioux, V.; Pineau, T.; Legrand, P. Comparative Effect of Fenofibrate on Hepatic Desaturases in Wild-Type and Peroxisome Proliferator-Activated Receptor α-Deficient Mice. Lipids 2002, 37, 981–989. [Google Scholar] [CrossRef]
- Zoete, V.; Grosdidier, A.; Michielin, O. Peroxisome Proliferator-Activated Receptor Structures: Ligand Specificity, Molecular Switch and Interactions with Regulators. Biochim. Biophys. Acta 2007, 1771, 915–925. [Google Scholar] [CrossRef] [PubMed]
- Sandoo, A.; Van Zanten, J.J.V.; Metsios, G.S.; Carroll, D.; Kitas, G.D. The Endothelium and Its Role in Regulating Vascular Tone. Open Cardiovasc. Med. J. 2010, 4, 302–312. [Google Scholar] [CrossRef] [PubMed]
- Leaf, A.; Kang, J.X.; Xiao, Y.F.; Billman, G.E. Clinical Prevention of Sudden Cardiac Death by N-3 Polyunsaturated Fatty Acids and Mechanism of Prevention of Arrhythmias by n-3 Fish Oils. Circulation 2003, 107, 2646–2652. [Google Scholar] [CrossRef] [PubMed] [Green Version]
- Sato, K.; Chino, D.; Sugimoto, T.; Kanai, K.; Obara, K.; Miyauchi, S.; Tanaka, Y. Pharmacological Characteristics of the Inhibitory Effects of Docosahexaenoic Acid on Vascular Contractions Studied in Rat Mesenteric Artery. Pharmacology 2014, 93, 229–243. [Google Scholar] [CrossRef] [PubMed]
- Taubert, D.; Roesen, R.; Lehmann, C.; Jung, N.; Schömig, E. Effects of Low Habitual Cocoa Intake on Blood Pressure and Bioactive Nitric Oxide: A Randomized Controlled Trial. JAMA 2007, 298, 49–60. [Google Scholar] [CrossRef] [PubMed] [Green Version]








| µM | FLAVO α | FLAVO β | FLAVO γ | FLAVOmega α | FLAVOmega β | FLAVOmega γ | |
|---|---|---|---|---|---|---|---|
| Powder phase | Curcumin | 1 | 5 | 10 | 1 | 1 | 1 |
| Coenzyme Q10 | 0.085 | 0.425 | 0.850 | 0.085 | 0.085 | 0.085 | |
| Baicalein | 0.082 | 0.410 | 0.820 | 0.082 | 0.082 | 0.082 | |
| Epicatechins | 0.088 | 0.444 | 0.888 | 0.088 | 0.088 | 0.088 | |
| Aloe vera | 0.023 | 0.115 | 0.230 | 0.023 | 0.023 | 0.023 | |
| Oil phase | DHA | 1.4 | 7 | 14 | |||
| EPA | 0.69 | 3.45 | 6.9 | ||||
Publisher’s Note: MDPI stays neutral with regard to jurisdictional claims in published maps and institutional affiliations. |
© 2021 by the authors. Licensee MDPI, Basel, Switzerland. This article is an open access article distributed under the terms and conditions of the Creative Commons Attribution (CC BY) license (https://creativecommons.org/licenses/by/4.0/).
Share and Cite
Tripodi, L.; Molinaro, D.; Farini, A.; Cadiao, G.; Villa, C.; Torrente, Y. Flavonoids and Omega3 Prevent Muscle and Cardiac Damage in Duchenne Muscular Dystrophy Animal Model. Cells 2021, 10, 2917. https://doi.org/10.3390/cells10112917
Tripodi L, Molinaro D, Farini A, Cadiao G, Villa C, Torrente Y. Flavonoids and Omega3 Prevent Muscle and Cardiac Damage in Duchenne Muscular Dystrophy Animal Model. Cells. 2021; 10(11):2917. https://doi.org/10.3390/cells10112917
Chicago/Turabian StyleTripodi, Luana, Davide Molinaro, Andrea Farini, Gendenver Cadiao, Chiara Villa, and Yvan Torrente. 2021. "Flavonoids and Omega3 Prevent Muscle and Cardiac Damage in Duchenne Muscular Dystrophy Animal Model" Cells 10, no. 11: 2917. https://doi.org/10.3390/cells10112917
APA StyleTripodi, L., Molinaro, D., Farini, A., Cadiao, G., Villa, C., & Torrente, Y. (2021). Flavonoids and Omega3 Prevent Muscle and Cardiac Damage in Duchenne Muscular Dystrophy Animal Model. Cells, 10(11), 2917. https://doi.org/10.3390/cells10112917

