Next Article in Journal
On-Farm Nitrification Inhibitor Application to Urine Patches in Reducing Nitrous Oxide Emissions
Previous Article in Journal
A Comparative Analysis of the Codon Usage Bias of HSP90 Genes in Six Poaceae Forages
Previous Article in Special Issue
Construction of a Prediction Model for Functional Traits of Grape Leaves Based on Multi-Stage Collaborative Optimization
 
 
Due to scheduled maintenance work on our servers, there may be short service disruptions on this website between 11:00 and 12:00 CEST on March 28th.
Font Type:
Arial Georgia Verdana
Font Size:
Aa Aa Aa
Line Spacing:
Column Width:
Background:
Article

Path Planning for Autonomous Land-Levelling Operations Based on an Improved ACO

1
School of Agricultural Engineering, Jiangsu University, Zhenjiang 212013, China
2
Key Laboratory for Theory and Technology of Intelligent Agricultural Machinery and Equipment of Jiangsu University, Jiangsu University, Zhenjiang 212013, China
3
Nanjing Institute of Agricultural Mechanization, Ministry of Agriculture and Rural Affairs, Nanjing 210014, China
4
School of Mechanical Engineering, Shanghai Jiao Tong University, Shanghai 200240, China
5
College of Biosystems Engineering and Food Science, Zhejiang University, Hangzhou 310030, China
*
Author to whom correspondence should be addressed.
Agronomy 2026, 16(7), 700; https://doi.org/10.3390/agronomy16070700
Submission received: 6 February 2026 / Revised: 19 March 2026 / Accepted: 22 March 2026 / Published: 26 March 2026

Abstract

This study proposes a variable-scale optimization strategy for land-levelling path planning to overcome the limitations of conventional traversal-based operations, including poor coordination, insufficient planning, low operational efficiency, and the computational burden associated with large datasets and constrained earthmoving capacity. For large-scale inter-regional earthwork balancing, an improved ant colony optimization (IACO) algorithm is developed to generate efficient region to region transfer routes. After verifying that inter-regional earthwork balance satisfies the levelling requirement, a field-wide fine-levelling plan is produced at the grid scale using a hybrid method that integrates an improved A* search with ant colony optimization (FIA*ACO). The proposed framework is evaluated through simulation and field experiments using measurement-based indicators, including the maximum elevation difference and the proportion of points within ±5 cm of the target elevation. Field results show that IACO-based inter-regional planning increases the ±5 cm compliant proportion by 14.18 percentage points and reduces the maximum elevation difference by 0.079 m. Subsequent FIA*ACO-based fine-gridded planning further improves the ±5 cm compliant proportion by 20.82 percentage points and decreases the maximum elevation difference by 0.311 m. Overall, the results demonstrate that inter-regional planning rapidly expands the area meeting levelling standards, while grid-level refinement further enhances levelling quality, validating the effectiveness of the proposed variable-scale strategy for land-levelling path planning.

1. Introduction

In contemporary agriculture, land-levelling is a critical operation that directly influences crop yield, irrigation performance, and overall land-use efficiency [1,2,3]. In practice, levelling is still commonly performed using parallel or spiral traversals, or by operator-selected routes based on visual judgement, often with limited coordination and inadequate planning [4,5,6,7]. Even when computer-generated farm maps are available, the resulting operating paths are frequently not fully optimized and may still rely on subjective choices [8,9,10,11]. Such practices can lead to inefficient patterns, including prolonged full-load dragging and frequent empty running, which increase fuel consumption and reduce productivity. In particular, long loaded-haul segments increase traction demand and engine load, while excessive empty travel and frequent headland turning add non-productive time and energy use. Moreover, repeated traversals caused by uncoordinated cut–fill scheduling may further amplify soil rehandling and operating time. These issues collectively motivate path planning methods that explicitly reduce non-productive travel and improve soil transfer effectiveness.
In recent years, autonomous navigation technologies have increasingly been applied to land-levelling operations, where path planning is fundamental to achieving efficient and reliable automation. During operation, the levelling machine adjusts its motion state by monitoring lateral deviation and heading error relative to the planned trajectory. Meanwhile, the vertical movement of the levelling blade is controlled through hydraulic actuation, typically guided by global navigation satellite system (GNSS) measurements of the elevation difference between the working point and a reference surface [12,13,14,15]. Existing studies have explored various optimization objectives and algorithms for levelling path planning. Gang et al. [16] used the shortest empty and full load travel times as the primary criterion and proposed a global planning method by grouping field grids and integrating planned cut-and-fill actions with local search. However, focusing on travel time alone can overlook earthmoving efficiency and may increase overall planning time. Liu et al. [17] proposed a global planning approach that reduced ineffective operating time, but it did not account for the overall blade load rate and tended to produce longer travel distances by prioritizing reductions in empty/full load operations, steering actions, and repeated traversals. Jing et al. [18] developed a three-dimensional path planning method based on an improved ant colony algorithm to jointly minimize path length and promote effective soil transfer; however, their approach generated only one path at a time, which can limit operational efficiency in continuous levelling. Ojima et al. [19] demonstrated that dynamic programming can support adaptive path modification based on blade load, although the computational burden increases substantially with the number of nodes. Jeon et al. [20] employed a genetic algorithm to identify optimal inner trajectories for paddy fields by reducing headland turning distance while ensuring full-field coverage, but the method may still be susceptible to local optima. Jing et al. [21] proposed an improved MOEA/D-FMACO method with a minimum turning radius constraint, optimizing earthwork volume, steering angle, and travel distance; nevertheless, blade load was not included as an optimization objective, which may lead to repeated operations.
Despite these efforts, three gaps remain. First, existing methods often address either inter-regional earthwork balancing or field-scale fine grading in isolation, while the coupling between global redistribution decisions and local trajectory generation is rarely handled in a consistent framework. Second, blade load (or load rate) is typically treated implicitly or ignored in the objective design, even though it directly affects soil transfer effectiveness, traction demand, and the frequency of repeated traversals. Third, many approaches generate paths sequentially or one at a time, which can be inefficient for continuous land-levelling where multiple passes must be coordinated to avoid excessive empty running and long loaded dragging. These gaps motivate a scale-variable and load-aware planning framework that can jointly improve earthmoving efficiency and operational productivity.
To address the challenges above—namely the management of large data volumes, insufficient consideration of blade load, and the limited efficiency of single-path planning—this study proposes a scale-variable optimization strategy for continuous levelling path planning. For large-scale inter-regional earthwork balancing, we develop an improved ant colony optimization (ACO) method to support efficient soil redistribution between regions. For small-scale fine grading across the entire field, we further propose a hybrid planning strategy that integrates an improved A* search with ACO to generate fine-grained trajectories based on the updated terrain representation. Together, these components form a unified technical framework for the global optimization of land-levelling operation paths. A comparative study of traditional ACO (TACO) and proposed improved ACO (PIACO) in autonomous land-levelling path planning is presented in Table 1.
The contributions of this study were threefold:
(1)
We formulated autonomous land-levelling path planning as a unified optimization problem that jointly accounted for earthmoving benefit, transportation cost, operational constraints, and path traceability.
(2)
We proposed a scale-variable planning framework, where inter-regional earthwork balancing and field-scale fine levelling were solved sequentially with consistent evaluation metrics.
(3)
We developed an improved ACO algorithm featuring adaptive heuristic weighting, dynamic pheromone evaporation, and reward–penalty pheromone updates, and validated its effectiveness through simulations and GNSS-based field trials, including ablation studies and comparisons with representative ACO-based baselines.

2. Materials and Methods

2.1. Farmland Environment Modelling and Regional Division

The farmland terrain in this study was represented using a grid-based model, where the grid cell side length was set to match the working width of the levelling blade. The elevation of each grid cell was derived from multiple sampled elevation points within the cell using a weighted aggregation method, and sampling locations were distributed across the entire field. Following Equations (1) and (2) [22], an elevation reference (datum) was defined as the mean elevation of the whole cropland. Using this datum, the elevation difference for each grid cell was then computed. A grid cell was classified as a “digging” cell when its elevation difference was positive (i.e., above the datum) and as a “filling” cell otherwise.
H j = i = 1 q λ i e i
The elevation of the j -th grid in the farmland is represented by H j in the equation, the number of sample points in the grid is represented by q , the elevation of the i -th sampling point is represented by e i , and the associated weight is represented by λ i .
H 1 a v e = j = 1 d H j d
The average elevation of the entire farmland is represented by H 1 a v e in the equation, and the number of grids in the farmland is indicated by d .
Grid cells with similar elevation differences were grouped into the same region using an elevation difference similarity criterion [23]. Starting from an initial seed cell, neighbouring cells were iteratively merged into the growing region when their elevation differences satisfied a predefined region-growing threshold [24]. The expansion continued until no additional neighbouring cells met the criterion, at which point a distinct region was formed. The physical meaning of the features used in this study is summarized in Table 2.

2.2. Control Design

2.2.1. Design of Objective Function for Path Planning for Inter-Regional Earthwork Balancing Operations

As shown in Equation (3), the efficiency of earthwork transportation during inter-regional operation path planning, represented as F t r r e g i o n , was defined as the ratio of the total distance of the path to the sum of the absolute values of elevation differences encountered along the regions traversed by the path.
F t r r e g i o n = i = 1 b | h i | L S r T o E r
The elevation to be examined in the i -th section of the inter-region path is denoted by h i = h 1 , h 2 , , h b in the equation. In contrast to the filling region, which had a negative elevation, the excavation region had a positive elevation. The distance along the path from the beginning to the end is indicated by L S r T o E r . b shows how many regions the journey has been through.
The scraper’s restricted load capacity frequently led to cycling between empty and full load circumstances in inter-region operation path planning, which increased fuel consumption and reduced operational efficiency. Therefore, these empty and full load states needed to be taken into consideration while designing the objective function for inter-region path planning. Equation (4) provided an illustration of the definition of the penalty factor for both empty and full load, represented as l o a d p e n a l t y .
l o a d p e n a l t y = h r e m a i n i n g l o a d h max + 0.1 10 h r e m a i n i n g l o a d h max h r e m a i n i n g l o a d 0.1 10 h r e m a i n i n g l o a d 0
The earthwork elevation in the scraper when departing the present region and the elevation to be addressed in the subsequent region were added together to form h r e m a i n i n g l o a d in the equation. h max , which was adjusted to 1.0 in this research, represents the elevation at which the scraper was completely loaded.
Constraint: Regions where the earthwork volume requirement had been met shall no longer participate in inter-region path planning, i.e., h i = h 1 , h 2 , , h b 0 .
The earthwork transportation efficiency, the inter-region operation route distance, and the empty and full load penalty factor in the inter-region operation path design were all normalized using the minimum–maximum normalization approach.
For inter-region operation path planning, a lower value of the goal function, F r e g i o n , indicated a better result.
F r e g i o n = ω 1 n o r m F t r r e g i o n + ω 2 n o r m l o a d p e n a l t y + ω 3 n o r m L S r T o E r
The weights of earthwork transportation efficiency, inter-region operation path distance, and the empty and full load penalty factor are represented by ω 1 , ω 2 , and ω 3 in the equation, with ω 1 + ω 2 + ω 3 = 1 . In this work, ω 1 = 0.35, ω 2 = 0.30, and ω 3 = 0.35.
The objective function integrated three competing terms, namely transportation efficiency, path distance, and empty/full load penalties. To ensure that the weights were meaningful, each term was first normalized to a comparable, dimensionless scale. The baseline weight set ( ω 1 = 0.35, ω 2 = 0.30, ω 3 = 0.35) was selected to reflect practical operational priorities in agricultural levelling: avoiding excessive empty running whilst maintaining reasonable travel distance and overall transport efficiency. This choice was guided by engineering experience and preliminary pilot tests on the same dataset. Importantly, the robustness of the reported improvements with respect to weight configuration was further examined through a dedicated sensitivity analysis (Section 3.5).

2.2.2. Design of the IACO Algorithm

In the event that the scraper was located in a high-elevation region, it would choose grids with greater elevation disparities one after the other and add them up until it got close to a completely loaded elevation. The low-elevation region’s grids with lower elevation differences were then chosen, and the absolute values of these discrepancies were added up until the total was near h max . This technique determined the filling path in the low-elevation region and the excavation path in the high-elevation region. As shown in Equation (6), the heuristic function [25,26,27] used the elevation differences in the grids along the inter-region path to increase the likelihood that the scraper would choose the next region at time t , represented as p i j z t H i g h T o L o w .
p i j z ( t ) H i g h T o L o w = [ τ i j ( t ) ] α [ η i j ( t ) μ i j ( t ) ] β s a l l o w e d z [ τ i s ( t ) ] α [ η i s ( t ) μ i s ( t ) ] β I f   j a l l o w e d z 0 O t h e r
As shown in Equation (7), a l l o w e d z represents the set of subsequent regions that ant z could choose from; τ i j t represents the pheromone concentration between regions i and j at time t ; α indicates the weight of the pheromone concentration, which was set to 2 in this study; η i j t refers to the heuristic function between regions i and j at time t ; β indicates the weight of the heuristic function, which was set to 4 in this study; and μ i j is the total of the absolute values of the elevations to be addressed along the path from region i to region j .
μ i j = m h = 1 M H | h m h | + n l = 1 N L | h n l |
The number of grids traversed by the path in the high-elevation region is represented by M H in the equation, the elevation to be addressed for the m h -th grid in the high-elevation region by h m h , the number of grids traversed by the path in the low-elevation region by N L , and the elevation to be addressed for the n l -th grid in the low-elevation region by h n l .
The path selection in a low-elevation region was comparable to that in a high-elevation region if the scraper was now in that area. The heuristic function included the ratio of the elevation to be addressed in the subsequent zone to the scraper’s maximum load elevation [28,29]. As shown in Equation (8), the scraper’s probability of choosing the subsequent region at time t is represented by p i j z t L o w T o H i g h .
p i j z ( t ) L o w T o H i g h = [ τ i j ( t ) ] α [ η i j ( t ) · h j h max ] β s a l l o w e d z [ τ i s ( t ) ] α [ η i s ( t ) · h s h max ] β I f   j a l l o w e d z 0 O t h e r
In the equation, h j represents the elevation to be addressed in the next region.
The conventional ACO algorithm’s heuristic function had a fixed weight, which made it more likely to reach a local optimum later in the iteration [30]. As shown in Equation (9), the adaptive dynamic adjustment of the heuristic function weight [31,32,33], represented by β , was improved.
β = β + β ln F r e g i o n k 1 F r e g i o n k · F r e g i o n k 1 F r e g i o n b e s t k · e k k max
The optimal planning path objective function value up to the k -th iteration is represented by F r e g i o n b e s t k in the equation; the optimal planning path objective function value at the k -th iteration is represented by F r e g i o n k ; the current iteration number is indicated by k ; and the total number of iterations, which was set to 200 in this study, is represented by k max .
The algorithm was more likely to get stuck in local optima if the pheromone evaporation coefficient ρ was too great; on the other hand, if it was too little, the algorithm’s speed of convergence decreased [34,35]. Equation (10) [36] showed that the dynamic modification of the pheromone evaporation coefficient was improved.
ρ t + 1 = ρ a ρ t N b e s t F r e g i o n 5 ρ min ρ t + 1 < ρ min
In the equation, ρ a stands for the weight of the pheromone evaporation coefficient, which was set to 0.86 in this study; ρ t for the pheromone evaporation coefficient at time t ; ρ min for the pheromone evaporation coefficient’s minimum value, which was set to 0.26 in this study; and N b e s t F r e g i o n for the number of times the current ant colony had followed the optimal planning path in a row.
After the z -th ant moved from region i to region j at time t , the pheromone concentration increment between region i and region j [37,38], denoted as Δ τ i j z t , was improved as shown in Equation (11).
Δ τ i j z t = Q F r e g i o n F r o m   r e g i o n   i   t o   r e g i o n   j 0 O t h e r
In the equation, Q represents a constant, which was taken as 10 in this study.
The pheromone concentration was then updated between regions along the path, but it was still limited by upper and lower bounds as stated in Equation (12).
In the equation, τ i j t represents the pheromone concentration between region i and region j at time t after the improvement; and Z a n t denotes the number of ants moving from region i to region j .
τ i j t = τ max τ i j t τ max τ min τ i j t τ min τ i j t τ min < τ i j t < τ max
The highest limit of the pheromone concentration, denoted by τ max in the equation, was set to 30.0 in this work, while the lower limit, denoted by τ min , was set to 1.0.
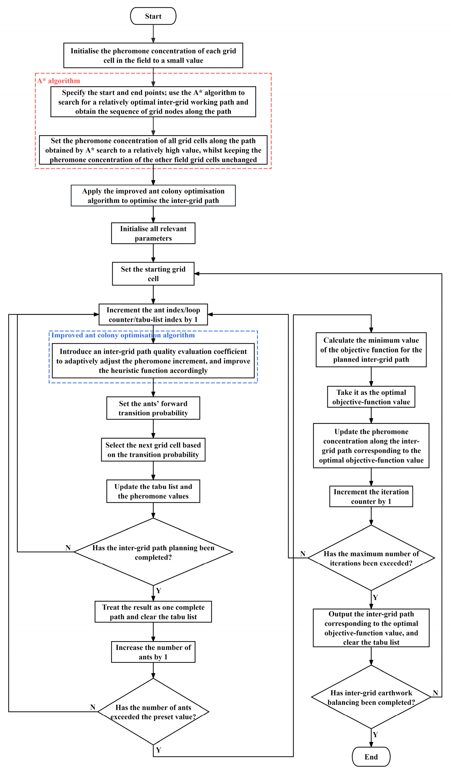
Figure 1 depicts the inter-region earthwork balance operation path planning flowchart based on the IACO.

2.2.3. Design of Objective Function for Fine-Scale Levelling Path Planning for Entire Farmland

Equation (13) showed that the earthmoving efficiency of the operation path planning between the grids of the entire field was specified as F t r g r i d .
F t r g r i d = u = 1 U | H u | L S g T o E g
The height of the u -th grid along a particular operational path that passed through all of the field’s grids is represented by H u = H 1 , H 2 , , H U in the equation, where the elevation of filling grids was negative and that of excavation grids was positive. L S g T o E g represents the distance along the path between the beginning and ending grids. The number of grids traversed along the path is indicated by U .
Equation (14) defines N E A n d F as the total number of times the scraper was either empty or completely loaded along a certain path between grids throughout the whole field.
N E A n d F = u = 1 U E u + F u
Using the calculation techniques shown in Equations (15) and (16), E u represents the number of times the scraper was empty on a certain operating path between grids throughout the whole field, and F u indicates the number of times the scraper was completely loaded on the same path.
E u = 0 H u r e m a i n i n g + H u > 0 1 H u r e m a i n i n g + H u 0
F u = 0 H u r e m a i n i n g + H u < h max 1 H u r e m a i n i n g + H u h max
In the equation, H u r e m a i n i n g stands for the scraper’s load elevation shortly after it passed the u -th grid on a specific operation path between grids throughout the whole field.
As shown in Equation (17), the goal function F g r i d was standardized using min-max standardization. The current field grid’s overall path planning performed better when the function value was smaller.
F g r i d = v 1 n o r m F t r g r i d + v 2 n o r m N E A n d F + v 3 n o r m L S g T o E g
The earthwork transport efficiency of the complete field grid path planning, the total number of empty and full load occurrences, and the weight of the entire field grid path distance are represented by the variables υ 1 , υ 2 , and υ 3 in the equation, where υ 1 + υ 2 + υ 3 = 1 . υ 1 = 0.3, υ 2 = 0.4, and υ 3 = 0.3 in this work.

2.2.4. Design of the FIA*ACO Algorithm

q n was added to the heuristic function to optimize the evaluation function of the conventional A* method [39] in view of the particular needs for levelling operations.
q n was divided into three categories based on H p g r i d , the elevation load following the grader’s passage through the parent node grid: when H p g r i d 0.7 h max , the fill grid was chosen as the next grid; when H p g r i d 0.3 h max , the excavation grid was chosen as the next grid; and when 0.3 h max < H p g r i d < 0.7 h max , the child node grid with the greatest rate of change in working elevation in relation to the parent node grid was chosen as the next grid, as shown in Equation (18).
q ( n ) = H c g r i d · Γ H p g r i d 0.7 h max H c n o d e H p n o d e · | H c n o d e + H p n o d e H c n o d e H p n o d e | 0.3 h max < H p g r i d < 0.7 h max Γ H c g r i d H p g r i d 0.3 h max
The elevation load of the grader after passing through the parent node grid is represented by H p g r i d in the equation; the elevation load of the grader after passing through the child node grid is represented by H c g r i d ; the operation elevation of the child node grid is represented by H c n o d e ; the operation elevation of the parent node grid is represented by H p n o d e ; and Γ is a constant, which in this study was taken to be 0.01.
Equation (19) shows how the integrated enhanced A* ant colony algorithm was used to optimize the initial pheromone concentration for path planning.
τ 0 = K C P a t h   p l a n n e d   b y   F I A A C O C O t h e r   p a t h s
The initial pheromone matrix is represented by τ 0 in the equation, the initial pheromone weight is indicated by K , which was set to 2 in this study, and a constant is represented by C , which was set to 1.
A reward–punishment mechanism was created to optimize the pheromone concentration update to improve the algorithm’s path planning performance. When an ant found a better road, it rewarded that path with more pheromone, which increased the chance that more ants would follow that path. On the other hand, if an ant chose a poorer road, less pheromone was emitted on that path as a penalty, which decreased the likelihood that following ants would choose it [40]. Furthermore, as explained in Equation (20), the operation path quality coefficient ϱ was introduced.
ϱ = min F g r i d k min F g r i d m k
The global field grid path planning goal function’s minimum value up to the k -th iteration is represented by min F g r i d k in the equation, while its minimum value for the m -th ant up to the k -th iteration is represented by min F g r i d m k .
Equation (21) shows how to maximize the pheromone concentration increment by combining the operation path quality coefficient. Equation (22) shows how the pheromone concentration update was improved.
Δ τ i j m t = ϱ Q min F g r i d m k
τ i j t + 1 = 1 ρ τ i j t + m = 1 W a n t Δ τ i j m t
The pheromone increment on the corresponding path after the m -th ant moved from grid i to grid j at time t is represented by Δ τ i j m t in the equation; Q was a constant, taken as 10 in this study; the pheromone concentration between grid i and grid j at time t + 1 is represented by τ i j t + 1 ; the pheromone evaporation coefficient is represented by ρ , which was set at 0.5 in this study; and the number of ants moving from grid i to grid j at time t is represented by W a n t .
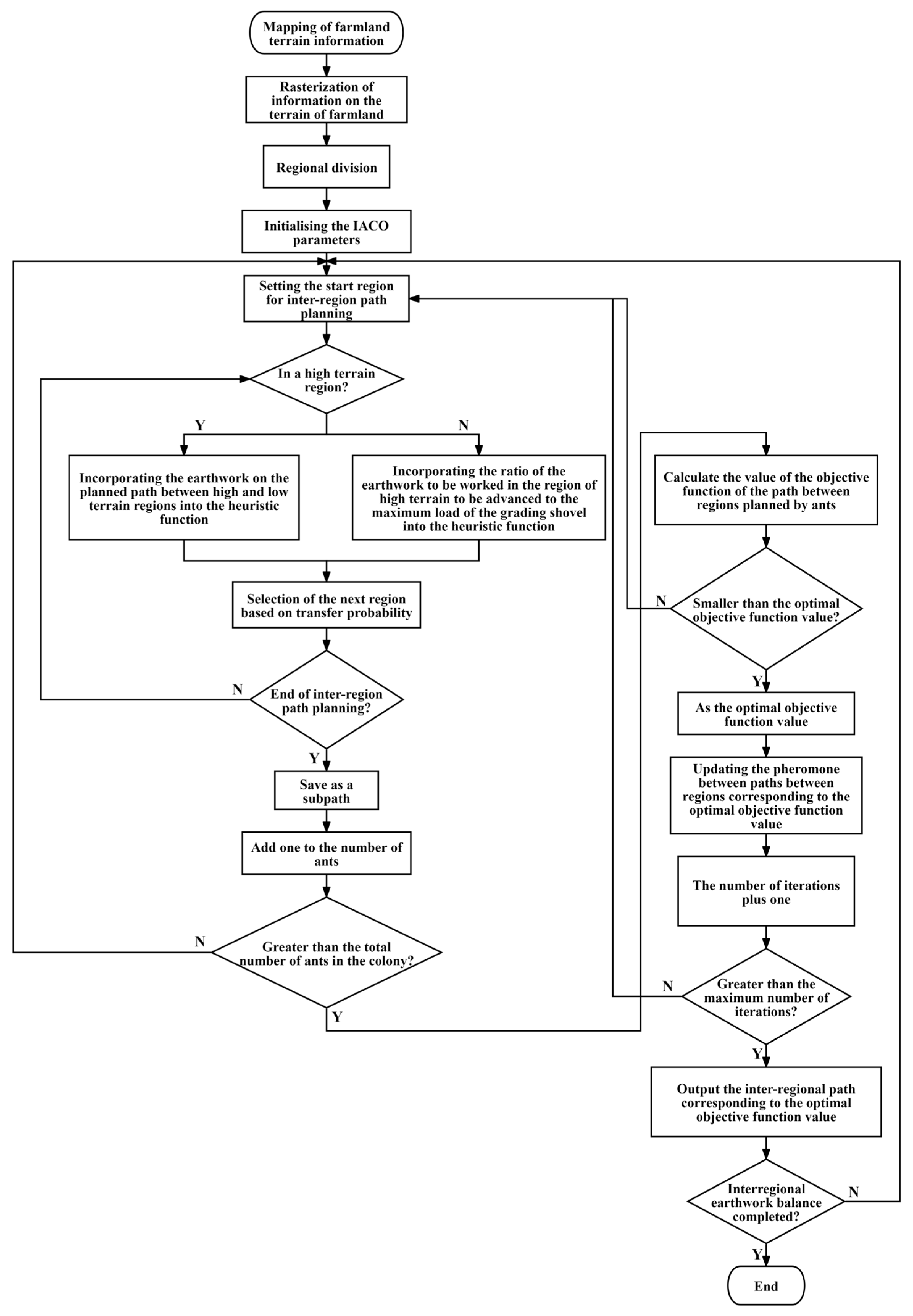
Figure 2 displays the full-field fine-grid levelling operation path planning flowchart based on the FIA*ACO.

2.3. Experimental Setup

2.3.1. Experimental Platform

A field site at Green Spring Family Farm in Huimin County, Binzhou City, Shandong Province, China, was selected for simulation to evaluate the proposed inter-regional earthwork balancing path planning based on IACO and the full-field fine-levelling path planning based on FIA*ACO. The experimental plot measured 118 m × 57 m. The preceding crop was wheat, and deep rotary tillage with straw incorporation was performed after harvest. No prior land-levelling had been conducted on the site; consequently, the surface exhibited pronounced micro-relief and substantial elevation variation across the plot. Elevation data were collected for the field and used to construct a two-dimensional grid map, and all simulations were implemented in MATLAB R2023b.
Figure 3a shows the elevation of the two-dimensional grid before regional partitioning. Following the regional division procedure described in Section 2.1, the field was classified into four terrain categories: higher terrain (yellow), lower terrain (brown), moderately higher terrain (dark blue), and moderately lower terrain (light blue). As shown in Figure 3b, the partitioning resulted in 12 higher-terrain regions, 9 lower-terrain regions, one moderately higher-terrain region, and one moderately lower-terrain region. Because the earthwork requirements of most grid cells in the moderately higher and moderately lower regions were already satisfied before inter-regional planning, these two categories were excluded from the inter-regional earthwork balancing stage.
For inter-regional earthwork balancing path planning, an initial comparative simulation was conducted between ACO and IACO. After completing inter-regional planning using each method, full-field fine-levelling path planning was further evaluated using ACO and FIA*ACO, respectively, to assess the added benefit of the proposed grid-level strategy.
A field-levelling trial was conducted at a test site operated by Jiangsu Run Guo Agricultural Technology Co., Ltd. (Jiangsu, China) to validate the variable-scale stepwise planning strategy and the improved ant colony optimization algorithm proposed in this study [41,42]. The test plot was located at 32°07′39.34494″ N, 119°43′45.15670″ E. The soil was classified according to the USDA system and had a clay loam texture (sand/silt/clay = 30.3/34.5/35.2%). At the time of testing, the volumetric soil moisture content in the 0–30 cm layer was 19.6%, measured by the oven-drying method. The bulk density of the topsoil was 1.38 g·cm−3. Soil strength was characterized by cone penetration resistance (cone index), with a mean value of 0.65 MPa (0–30 cm), measured at 35 locations across the plot (Table 3). These soil conditions provide the agronomic context for interpreting traction demand and earthmoving behaviour during autonomous land-levelling.
The site was a recently ploughed field with noticeable elevation variability. Elevation data were collected using an S-shaped traversal strategy. A GNSS dual-antenna configuration was used, with a sampling frequency of 5 Hz, and the collected dataset is summarized in Table 4. Figure 4 and Figure 5 present the system architecture and the differential reference-station configuration, respectively, of the QT-based field elevation data acquisition software developed for this study. Based on the measured data, the baseline field elevation prior to levelling was 10.0615 m.
Table 5 lists the Gauss coordinates and corresponding rectangular coordinates of the four field corners. Using these reference points, Equation (23) can be applied to convert the Gauss coordinates of any point within the field to the rectangular coordinate system.
X = x 1 1 + 3556030.574 x 1 Y = y 1 1 + 474430.279 y 1
In the equation, X and Y represent the gauss coordinates, m; and x and y represent the rectangular coordinates.

2.3.2. Experimental Methods

The human–machine interaction platform generated both full-field fine-levelling paths and inter-regional earthwork balancing paths by importing the pre-levelling elevation data from the experimental field. The planned paths were then uploaded to the levelling machine’s autonomous driving system for execution. Elevation measurements were collected at predefined sampling locations along the planned routes before and after the levelling operation. Path planning performance was evaluated using three indicators: the proportion of sample points within ±5 cm of the target elevation, the maximum elevation difference, and the levelling degree. Specifically, the levelling degree was calculated using Equation (24), the maximum elevation difference was determined using Equation (25), and the ±5 cm distribution indicator was computed using Equation (26).
S d = i = 1 n e i H 1 a v e 2 n 1
H max = max e i H 1 a v e
ζ = i = 1 n K i n
K i = 0 e i H 1 a v e > 5   cm 1 e i H 1 a v e 5   cm
In the equation, S d represents the levelling degree; n represents the number of sampling points. A low S d indicates a flatter field surface. H max represents the maximum elevation difference. Moreover, ζ (%) is used to characterize the elevation distribution around the target (average) elevation H 1 a v e (m). K i represents the number of points less than 5 cm from the designed elevation. Higher values of ζ indicated that the field terrain was closer to the targeted elevation.

3. Results

3.1. Simulation Experiment of Inter-Regional Earthwork Balance Operation Path Planning

Each cycle of inter-regional path planning was required to start in a higher-elevation region, move to a lower-elevation region, and then return to another higher-elevation region in order to satisfy the earthwork balancing and land-levelling requirements. Within each cycle, the planned route aimed to reach an endpoint located in a lower-elevation region while minimizing redundant movements and improving coverage across multiple regions. After each cycle, the farmland elevation difference map was updated so that regions already meeting the levelling criterion were excluded from subsequent planning. This inter-regional planning procedure was repeated until all regions satisfied the elevation requirement. Under the same stopping conditions, both the conventional ant colony optimization (ACO) and the proposed IACO completed the inter-regional planning in thirteen cycles.
Figure 6 and Figure 7 present four representative inter-regional paths (the first, second, seventh, and eighth cycles) selected for detailed comparison. In these figures, brown denotes higher-elevation regions and green denotes lower-elevation regions. The numbers in the figures indicated the order in which the path passed through the grid. Figure 8 shows the spatial distribution of residual elevation differences after applying inter-regional planning with ACO and IACO. According to practical levelling standards, the maximum allowable deviation of the average elevation from the target dryland elevation should not exceed 5 cm. The corresponding quantitative evaluation metrics are summarized in Table 6.
As reported in Table 6, continuous inter-regional path planning based on ACO reduced the proportion of non-compliant grids by 14.38 percentage points relative to the total number of farm grids. In addition, RMSE decreased by 44.90%, and the maximum absolute elevation difference among grids decreased by 13.06%. Under the same evaluation criteria, IACO achieved larger improvements, yielding a 45.92% reduction in RMSE, a 22.72% reduction in the maximum absolute elevation difference, and a 14.42 percentage point decrease in the proportion of non-compliant grids. These results indicate that IACO provides more effective levelling than conventional ACO, particularly in areas characterized by pronounced high or low terrain. Across the 13 inter-regional planning iterations, the maximum absolute elevation difference decreased from 0.559 m to 0.488 m, while the proportion of grids failing to meet the operational criterion decreased by at least 14.30 percentage points. This overall trend suggests that the proposed inter-regional path design effectively mitigates extreme elevation zones and improves field-wide levelling performance.

3.2. Simulation Experiment of Fine-Scale Grading Operation Path Planning for Entire Farmland

The levelling path planning scheme proposed in this study follows a variable-scale, stepwise strategy. First, large-scale inter-regional earthwork balancing paths are generated, and the elevation difference map of the farmland is updated after each planning cycle until all regions satisfy the levelling requirement. Next, small-scale, grid-level fine-levelling paths are planned continuously within the field. At each grid-level planning step, the process starts from the grid cell exhibiting the largest current elevation difference within the working block. The subsequent grid cell is selected according to a probabilistic transition rule, and the grader’s load is updated in real time along the route. The endpoint is defined as the location where the grader becomes empty. After each grid-level path is completed, the elevation difference map is updated, and grid cells meeting the levelling criterion are excluded from subsequent planning. This iterative procedure continues until all excavation grids in the field satisfy the operational requirements. For the algorithmic comparison, ACO and IACO are used for inter-regional planning, followed by ACO and FIA*ACO, respectively, for grid-level fine planning. Under the same termination criteria, the baseline scheme (ACO for inter-regional planning combined with ACO for grid-level planning) required 37 consecutive planning steps, whereas the proposed scheme (IACO combined with FIA*ACO) converged in 23 steps.
As illustrated in Figure 9, representative grid paths numbered 1, 2, 20, and 26 were selected from the baseline scheme (ACO-based inter-regional planning followed by continuous ACO-based inter-grid planning). In contrast, Figure 10 presents representative grid paths numbered 1, 2, 22, and 23 obtained from the proposed scheme (IACO-based inter-regional planning followed by continuous FIA*ACO-based inter-grid planning).
Figure 11a presents the residual elevation difference map obtained using the baseline scheme, in which ACO is applied for inter-regional path planning followed by continuous inter-grid planning. Figure 11b shows the corresponding elevation difference map produced by the proposed scheme, which combines IACO-based inter-regional planning with FIA*ACO-based continuous inter-grid planning. The quantitative evaluation metrics used for comparison are summarized in Table 7.
Table 7 shows that, under the baseline scheme (ACO-based inter-regional planning followed by continuous ACO-based grid-level planning), the proportion of grids failing to meet the operational criterion decreased by 24.89 percentage points, although 66 grids still remained non-compliant. Over the same process, RMSE and the maximum absolute elevation difference decreased by 64.81% and 73.66%, respectively. Under the proposed scheme (IACO-based inter-regional planning followed by continuous FIA*ACO-based grid-level planning), the proportion of non-compliant grids decreased by 24.83 percentage points, with 59 grids remaining non-compliant. In addition, RMSE and the maximum absolute elevation difference decreased by 64.15% and 75.69%, respectively. Overall, FIA*ACO-based continuous grid-level planning provided a stronger improvement in field-wide levelling performance, particularly in areas with residual high or low terrain. Moreover, the grid-level planning required 37 iterations under ACO but only 23 iterations under FIA*ACO, indicating faster convergence of the proposed scheme. This reduction in planning iterations suggests potential time savings during operation, which may translate into lower fuel consumption and improved levelling performance in practical applications.
A combined interpretation of Table 6 and Table 7 highlights the complementary roles of inter-regional and grid-level planning within the variable-scale stepwise framework. After 13 iterations of inter-regional planning, the proportion of non-compliant grids decreased by at least 14.30 percentage points, indicating that region-level earthwork balancing can rapidly expand the area meeting the levelling criterion by redistributing large elevation disparities. Subsequent grid-level planning further refined residual micro-relief: after 23 iterations (FIA*ACO) and 37 iterations (ACO), the proportion of non-compliant grids decreased by 24.83 and 24.89 percentage points, respectively. These results support a stepwise strategy in which inter-regional planning is performed first to address large-scale elevation imbalance, followed by grid-level planning to improve local flatness and further increase the compliant area.

3.3. Field Validation Experiment of Inter-Regional Earthwork Balance Operation Path Planning Effectiveness

This field trial confirmed the practical effectiveness of the proposed IACO-based inter-regional path planning. An inter-regional route generated by IACO was executed through the human–machine interaction platform. In the starting region, the planned earthwork volume was 0.33 m3, and the start point was set to (39, 37). The route terminated at (10, 11) in the ending region, where the planned earthwork volume was −0.36 m3. The rectangular coordinates of the path nodes were then converted to Gauss coordinates using Equation (23), after which the processed waypoint set was uploaded to the grader’s autonomous control system. During operation, the system continuously evaluated the deviation between the current blade position and the target waypoints, enabling the grader to follow the prescribed route.
Table 8 summarizes the evaluation metrics before and after IACO-based inter-regional path planning. After executing levelling operations along the planned inter-regional routes, the resulting field surface was measured, and the corresponding topography is shown in Figure 12a. Based on the results in Table 8, continuous application of IACO-based inter-regional planning reduced H max by 14.74%. Meanwhile, S d improved by 32.52% and ζ increased by 22%. Overall, these results indicate that the proposed IACO-based inter-regional path design enhances field-wide levelling performance, particularly in areas with pronounced topographic variability, and satisfies practical levelling requirements.

3.4. Field Validation Experiment of Fine-Scale Grading Operation Path Planning Effectiveness for Entire Farmland

This experiment further validated the operational effectiveness of the proposed two-stage strategy, in which IACO-based inter-regional path planning is followed by FIA*ACO-based continuous inter-grid planning. After completing the inter-regional operation, grid-level path planning was performed on the same experimental field through the human–machine interaction platform. The planned route started at (36, 40) with an earthwork value of 0.08 m3 and ended at (7, 8) with an earthwork value of −0.32 m3. The operating procedure followed the workflow described in Section 3.3.
Figure 12b shows the measured field surface after executing the planned grid-level levelling paths. Table 9 summarizes the evaluation indicators before and after the FIA*ACO-based continuous inter-grid operation. As shown in Table 9, H max decreased by 68.05% following the grid-level operation, while S d improved by 69.88% and ζ increased by 24.42%. Overall, these results demonstrate that combining IACO-based inter-regional planning with FIA*ACO-based inter-grid planning substantially enhances field-wide levelling performance and effectively mitigates residual micro-relief in areas with slightly higher or lower terrain.
A combined interpretation of Table 8 and Table 9 clarifies the contributions of variable-scale path planning to field levelling. After a single inter-regional planning stage, H max decreased from 0.122 m to 0.064 m (a reduction of 0.058 m), while ζ increased from 50.25% to 54.43% (an improvement of 4.18 percentage points). Following a single inter-grid planning stage, H max further decreased from 0.064 m to 0.048 m (a reduction of 0.016 m), and ζ increased from 54.43% to 56.79% (a further improvement of 2.36 percentage points). These results indicate that inter-regional planning rapidly expands the area meeting the levelling criterion, whereas subsequent inter-grid planning refines residual micro-relief across the field and further increases the compliant area. Collectively, the findings provide additional evidence for the effectiveness of the proposed variable-scale stepwise planning strategy for levelling operations.

3.5. Weight Sensitivity and Robustness

Because the performance of metaheuristic optimization could depend on the configuration of weighting coefficients, we conducted a sensitivity analysis on the weight vector ω = ω 1 , ω 2 , ω 3 subject to ω 1 + ω 2 + ω 3 = 1 and ω i 0.2 , 0.6 . A grid of candidate weight sets was generated over the feasible simplex with a step size of 0.05, and for each weight set, both IACO and ACO were executed under identical settings (same terrain dataset, discretization, constraints, and termination criteria). To account for stochasticity, each run was repeated with 10 random seeds and results were reported as mean. The results are shown in Table 10.
Across the tested weight configurations, IACO consistently achieved better levelling outcomes than ACO, and the performance ranking remained stable. The improvements were observed not only under the baseline weight set but also when emphasizing travel distance (higher ω 2 ) or load-related penalties (higher ω 3 ), indicating that the proposed modifications were not tailored to a single weight configuration. This analysis strengthened the reliability of the reported improvements and supported the robustness of the proposed method.
As shown in Table 10, both IACO and ACO achieved their best levelling performance under ω 1 = 0.35, ω 2 = 0.30, ω 3 = 0.35, yielding the highest ζ and the lowest H max and S d . Deviating from this weight configuration led to a consistent but moderate degradation, while IACO remained superior to ACO across all tested weight sets.

3.6. Statistical Significance Testing

To improve the reliability of the comparative evaluation, statistical significance testing was performed using repeated simulations. For each algorithm and each iteration reported in Table 6 and Table 7, the complete planning–evaluation pipeline was repeated 10 times with different random seeds (n = 10), while all other parameters were held constant. After each iteration, the evaluation metrics (NGNM, RGNM, MAED, and RMSE) were calculated based on the updated terrain grid.
At each iteration, IACO was compared with ACO (Table 6), and FIA*ACO was compared with ACO (Table 7), using paired tests because the same seed set was applied to both methods. The normality of paired differences was assessed using the Shapiro–Wilk test. When normality was not rejected, a paired t-test was used; otherwise, the Wilcoxon signed-rank test was applied. Results are reported as mean ± standard deviation, together with p-values and effect sizes (Cohen’s d for the paired t-test or rank-biserial correlation for the Wilcoxon test). To account for multiple comparisons across iterations, p-values were adjusted using the Benjamini–Hochberg procedure. The statistical results are presented in Table 11, Table 12, Table 13, Table 14, Table 15 and Table 16. Overall, the proposed methods achieved statistically significant improvements in levelling quality metrics over the baseline for most iterations (adjusted p < 0.05), indicating that the observed reductions in MAED and RMSE are unlikely to be explained by random variation alone.

3.7. Ablation Simulation Experiment of the PIACO

3.7.1. Baseline and Ablation Settings

To quantify the contribution of each proposed improvement, we compared the proposed method with a conventional ant colony optimization baseline and conducted an ablation study. The baseline method (TACO) follows the standard ACO framework, using fixed heuristic weights, a constant pheromone evaporation coefficient ( ρ ), and the conventional pheromone update rule in which deposition is proportional to route quality. To ensure a fair comparison, both TACO and PIACO were evaluated on the same terrain dataset, with identical field boundaries, the same discretization resolution, and the same operational constraints (e.g., feasibility screening and path-constraint checks). Wherever applicable, ACO hyperparameters were kept identical across methods, including the number of ants, the maximum number of iterations, and the termination criteria.
In addition, the proposed framework incorporates a traceability mechanism by representing each planned route as an ordered sequence of segment indices. This representation enables deterministic replay, execution logging, and segment-level auditing of earthmoving operations. The traceability mechanism was applied consistently across all PIACO variants in the ablation study to avoid confounding effects.

3.7.2. Ablation Study of the PIACO

We designed an ablation study to quantify the individual contribution of each improvement within the PIACO framework. Starting from the full model (PIACO-Full), three simplified variants were constructed: (1) PIACO without adaptive heuristic weighting, in which heuristic weights were fixed throughout the search; (2) PIACO without dynamic evaporation, in which the pheromone evaporation coefficient ( ρ ) was held constant, thereby disabling stagnation-aware adjustment; and (3) PIACO without reward–penalty pheromone updating, in which pheromone was deposited using the conventional rule without penalizing low-quality or constraint-violating transitions. All variants used the same initial pheromone level, identical feasibility screening, and the same termination criteria to ensure a fair comparison.
Each variant was evaluated using the levelling indicators adopted in this study: the maximum elevation difference ( H max ), the field levelling index ( S d ), and the elevation distribution index relative to the target elevation ( ζ ). The analysis emphasized performance degradation relative to PIACO-Full, thereby providing mechanistic evidence that the overall gain results from the integrated design of the proposed modifications rather than from any single change.

3.7.3. Statistical Analysis and Robustness

In addition to reporting absolute performance values, we emphasized relative improvements with respect to the TACO baseline as well as the performance degradation observed in the ablation variants. Combining baseline comparisons with ablation evidence strengthens support for the claimed novelty, showing that the proposed framework delivers consistent gains in levelling quality while satisfying operational constraints such as path trackability and segment-indexed traceability.
To improve the robustness of the conclusions under the simulation setting, all methods were evaluated on the same terrain dataset, using an identical discretization resolution and the same operational constraints. To account for the stochastic nature of ACO-based algorithms, each method was executed in 20 independent runs with different random seeds while keeping hyperparameter settings fixed. For each run, the key levelling indicators ( H max , S d , and ζ ) were computed from the simulated pre- and post-levelling terrain states, and results are reported as mean ± standard deviation across runs. The simulation outcomes are summarized in Table 17.
In addition to reporting absolute performance values, we quantified relative improvements with respect to the TACO baseline and the performance degradations observed in the ablation variants. This combination of baseline comparison and ablation evidence provides stronger support for the claimed novelty, demonstrating that the proposed framework delivers consistent gains in levelling quality under controlled simulation conditions while satisfying operational constraints such as path trackability and segment-indexed traceability.

3.8. Theoretical Computational Complexity and Theoretical Scalability

(1) Computational cost decomposition. The overall computational cost of the proposed framework can be decomposed into three main components: (i) heuristic computation and feasibility screening for candidate moves, (ii) route construction for all ants across iterations, and (iii) pheromone evaporation and deposition updates. Although the PIACO enhancements—adaptive heuristic weighting, dynamic evaporation adjustment, and reward–penalty pheromone updating—introduce additional arithmetic operations, these additions are constant-time per transition and therefore do not change the leading-order complexity. In practice, the runtime is dominated by route construction and feasibility/constraint checking.
(2) Inter-region (region-level) planner. Let N denote the number of regions (nodes), m denote the number of ants, i t e r max denote the maximum number of iterations, and K denote the candidate-set size used during transition selection. For each ant, constructing a region-level route typically required O N transitions, and each transition involved evaluating up to K candidate moves (including feasibility screening and heuristic computation). Therefore, the dominant cost of route construction scales approximately as O m i t e r max N K .
Pheromone evaporation and deposition were proportional to the number of traversed transitions, leading to an additional cost of approximately O m i t e r max N , which was typically lower than the candidate-evaluation cost when K > 1 . Hence, the expected scalability of the region-level component was primarily driven by N , m , i t e r max , and K .
(3) Grid-based (fine-scale) planner. Let P denote the number of feasible grid cells in the discretized field. Grid-level planning typically relies on local neighbourhood expansions and/or A*-based connections between key nodes. In the worst case, the computational cost of a single A* search on a grid is often approximated as O P log P due to priority-queue operations, although the observed runtime also depends on obstacle density and heuristic informativeness. When A* is coupled with an ACO-like iterative refinement on the grid, the total cost further scales with the number of ants and the number of iterations. Consequently, the fine-scale planner is expected to be more sensitive to grid resolution—i.e., increases in P —than the region-level planner.
(4) Scalability implications. The analysis above indicates that increasing the number of regions ( N ) affects the region-level planner approximately linearly when m , i t e r max , and K are fixed, whereas increasing grid resolution enlarges P and may lead to super-linear growth in fine-scale planning time. This theoretical scalability behaviour motivates the variable-scale design adopted in this study: large-scale earthwork balancing is performed at the region level, and fine-scale operations are executed only after inter-regional balance feasibility has been verified. In addition, the candidate-set size ( K ) provides a practical mechanism for trading solution quality against runtime; a smaller K reduces computational load but may limit exploration, whereas a larger K increases per-iteration cost.
The computational performance comparison is summarized in Table 18.

4. Discussion

4.1. Key Findings and Scientific Contributions

This study demonstrates that continuous land-levelling path planning benefits from a scale-variable strategy that couples inter-regional earthwork balancing with field-scale fine grading. Across simulations and GNSS-based field trials, the proposed framework consistently reduced non-productive travel (empty running and prolonged loaded dragging) while maintaining feasible and traceable trajectories. The ablation results further indicate that adaptive heuristic weighting and reward–penalty pheromone updates are primary drivers for improving convergence stability and solution quality, whereas dynamic pheromone evaporation enhances robustness under heterogeneous terrain costs. Collectively, these findings highlight that explicitly accounting for load-related indicators and multi-scale decision coupling is essential for efficient autonomous levelling operations.

4.2. Mechanistic Interpretation: Why the Framework Works

The observed improvements can be explained by two mechanisms. First, the inter-regional balancing stage modifies the spatial distribution of cut–fill demands, thereby reshaping the cost landscape for subsequent fine-grading planning; this reduces the likelihood of repeated soil rehandling and long-distance hauling. Second, the improved ACO dynamically adjusts exploration–exploitation behaviour via adaptive heuristic weighting and evaporation, while the reward–penalty pheromone update reinforces routes that simultaneously satisfy transport efficiency and soil transfer effectiveness. As a result, the planner is less prone to local optima that arise when minimizing travel distance alone, which is a common limitation of single-objective routing heuristics.

4.3. Trade-Offs and Practical Tuning Guidelines

Practical deployments require balancing earthmoving effectiveness against travel efficiency and maneuverability constraints. Increasing the weight on soil transfer benefit tends to reduce rehandling but may introduce longer routes or additional turning, whereas emphasizing travel distance can shorten paths but risks insufficient cut–fill matching and repeated passes. Our results suggest that weight calibration should be guided by field conditions (e.g., moisture-dependent trafficability) and machine limits (e.g., turning radius and blade capacity). In practice, an effective strategy is to start with travel-dominant weights to ensure feasibility, then gradually increase soil transfer weights until levelling quality indices plateau, while monitoring empty/full load ratios and turning frequency as operational indicators.

4.4. Applicability and Limitations Under Soil–Climate Variability

Although the proposed improved ACO-based path planning framework does not require an explicit soil–tool interaction model and is primarily driven by operational constraints and measurement data, its on-farm performance may still be sensitive to soil and climatic variability. First, soil texture and structure affect blade–soil cutting resistance, soil flow behaviour, and the likelihood of clod formation. These factors can change the effective earthmoving rate and, consequently, influence the achievable levelling quality indices. Second, soil moisture content has a strong impact on traction and trafficability. Under wet conditions, increased sinkage and slip can raise fuel consumption and reduce tracking accuracy [43], whereas under extremely dry conditions, higher penetration resistance may increase draft force and promote surface roughness. Such changes may require adjustments to constraint thresholds and rebalancing of the weighting coefficients among optimization cost components. Third, the assumptions of constant trip cost and turning feasibility may not hold under climate-driven field variability, particularly following rainfall events or during seasonal transitions that can rapidly alter surface conditions. As a result, the absolute benefits of the proposed method may vary with location and time of year.
To improve generalizability, future work will conduct multi-site field validation across contrasting soil types and seasonal conditions. In addition, adaptive optimization under changing soil and weather conditions will be explored by incorporating easily measurable soil-state indicators (e.g., moisture content and cone index) into the cost function and constraint handling. The potential soil–climate limitations and recommended adaptations are summarized in Table 19.

4.5. Computational Scalability and Deployment Considerations

From a computational perspective, runtime is primarily governed by grid resolution and the number of candidate nodes evaluated during pheromone updates and local searches. While finer grids improve terrain representation and can enhance fine-grading accuracy, they increase the search space and may lead to diminishing returns beyond a certain resolution. A practical compromise is to perform global balancing on a coarser partition and reserve fine-resolution planning for high-variance subregions, enabling near-real-time operation through offline planning with online local re-planning when GNSS measurements indicate significant deviation.

5. Conclusions

1. This study proposes an improved ant colony optimization (IACO) algorithm for large-scale inter-regional earthwork balancing path planning, aiming to address challenges associated with large data volumes and the insufficient consideration of levelling blade load in conventional land-levelling path planning. In addition, an integrated FIA*ACO strategy that combines an improved A* search with ant colony optimization is developed for fine-grained, field-wide levelling path planning at the grid scale.
2. Simulation experiments were conducted to evaluate the proposed inter-regional planning based on IACO and the grid-level fine-levelling planning based on FIA*ACO. The results show that, compared with ACO-based inter-regional planning, IACO improves overall field levelling performance and yields better outcomes in regions with pronounced elevation differences. Moreover, compared with ACO-based inter-grid planning, FIA*ACO is more effective in refining local levelling in small areas with mild residual high or low terrain, thereby further enhancing the levelling quality of the entire field.
3. Field trials on a test plot were performed to validate the proposed variable-scale stepwise planning framework. After inter-regional path planning, the percentage of area within ±5 cm of the target elevation increased by 14.18 percentage points, while the maximum elevation difference decreased by 0.079 m. After grid-level fine-levelling planning, the maximum elevation difference further decreased by 0.311 m and the ±5 cm compliant area increased by 20.82 percentage points. These results indicate that inter-regional planning rapidly expands the area meeting levelling requirements, and subsequent grid-level fine planning further improves field flatness, confirming the effectiveness of the proposed variable-scale stepwise approach.
4. The proposed method currently performs best on relatively regular, rectangular plots, but its performance may degrade on smaller or spatially fragmented fields. Future work will therefore investigate parameter tuning and extend the framework to polygonal field geometries in unmanned farm operations, with a focus on improving path optimization under irregular boundaries and dispersed working areas.

Author Contributions

W.C.: Writing—original draft, Software, Methodology, Investigation, Formal analysis, Conceptualization. X.W.: Writing—review and editing, Supervision, Resources, Funding acquisition, Conceptualization. C.L. (Chengliang Liu): Project administration, Funding acquisition. C.J.: Resources. Q.S.: Validation, Investigation, Data curation. S.Y.: Validation, Software. S.X.: Visualization, Investigation. Z.Z.: Validation, Investigation. C.L. (Chenyang Li): Validation, Investigation. L.S.: Data curation. Y.Z.: Investigation. S.Z.: Validation, Software. D.D.: Validation, Investigation, Data curation. All authors have read and agreed to the published version of the manuscript.

Funding

This work was supported by the Research and Development of Intelligent, Efficient and Precise Farmland Levelling Technology and Equipment (Grant Nos. BF2025308).

Data Availability Statement

The original contributions presented in the study are included in the article. Further inquiries can be directed to the corresponding author.

Acknowledgments

We would like to thank Jiangsu Runguo Agricultural Development Co., Ltd. for providing the experimental field.

Conflicts of Interest

The authors declare that the research was conducted in the absence of any commercial or financial relationships that could be construed as a potential conflict of interest.

References

  1. Wakchaure, G.C.; Choudhary, R.L.; Kaledhonkar, M.J.; Bal, S.K. Effect of precision land levelling on microenvironment and sorghum productivity in water scarce Deccan region. J. Agrometeorol. 2015, 17, 149–157. [Google Scholar] [CrossRef]
  2. Chen, W.; Yang, J.; Zhang, S.; Wei, X.; Liu, C.; Zhou, X.; Sun, L.; Wang, F.; Wang, A. Variable scale operational path planning for land levelling based on the improved ant colony optimization algorithm. Sci. Rep. 2025, 15, 9854. [Google Scholar] [CrossRef] [PubMed]
  3. Chen, G.; Hu, L.; Luo, X.; Wang, P.; He, J.; Huang, P.; Zhao, R.; Feng, D.; Tu, T. A review of global precision land-leveling technologies and implements: Current status, challenges and future trends. Comput. Electron. Agric. 2024, 220, 108901. [Google Scholar] [CrossRef]
  4. Bueno, M.V.; de Campos, A.D.S.; da Silva, J.T.; Faria, L.C.; da Silva Terra, F.; Parfitt, J.M.B. Demarcation of levees in irrigated rice fields: Laser technology vs. GNSS-RTK. Appl. Eng. Agric. 2019, 35, 431–437. [Google Scholar] [CrossRef]
  5. Sidhu, H.S.; Singh, S.K.; Pandey, H.S. Performance evaluation of automatic vis-à-vis manual topographic survey for precision land levelling. Precis. Agric. 2020, 21, 300–310. [Google Scholar]
  6. Gagnon, P.; Chrétien, F.; Thériault, G. Land levelling impact on surface runoff and soil losses: Estimation with coupled deterministic/stochastic models for a Québec agricultural field. J. Hydrol. 2017, 544, 488–499. [Google Scholar] [CrossRef]
  7. Enciso, J.; Jung, J.; Chang, A.; Chavez, J.; Yeom, J.; Landivar, J.; Cavazos, G. Assessing land levelling needs and performance with unmanned aerial system. J. Appl. Remote Sens. 2018, 12, 016001. [Google Scholar] [CrossRef]
  8. Ge, C.; Zhang, G.; Wang, Y.; Shao, D.; Song, X.; Wang, Z. Research Status and Development Trends of Artificial Intelligence in Smart Agriculture. Agriculture 2025, 15, 2247. [Google Scholar] [CrossRef]
  9. Wu, H.; Wang, X.; Chen, X.; Zhang, Y.; Zhang, Y. Review on key technologies for autonomous navigation in field agricultural machinery. Agriculture 2025, 15, 1297. [Google Scholar] [CrossRef]
  10. Wang, B.; Du, X.; Wang, Y.; Mao, H. Multi-machine collaboration realization conditions and precise and efficient production mode of intelligent agricultural machinery. Int. J. Agric. Biol. Eng. 2024, 17, 27–36. [Google Scholar] [CrossRef]
  11. Yu, Y.; Li, Z.; Dai, B.; Pan, J.; Xu, L. High-Precision Mapping and Real-Time Localization for Agricultural Machinery Sheds and Farm Access Roads Environments. Agriculture 2025, 15, 2248. [Google Scholar] [CrossRef]
  12. Cui, B.; Cui, X.; Wei, X.; Zhu, Y.; Ma, Z.; Zhao, Y.; Liu, Y. Design and testing of a tractor automatic navigation system based on dynamic path search and a fuzzy stanley model. Agriculture 2024, 14, 2136. [Google Scholar] [CrossRef]
  13. Ding, R.; Qi, X.; Chen, X.; Mei, Y.; Li, A.; Wang, R.; Guo, Z. Research on the Design of an Omnidirectional Leveling System and Adaptive Sliding Mode Control for Tracked Agricultural Chassis in Hilly and Mountainous Terrain. Agriculture 2025, 15, 1920. [Google Scholar] [CrossRef]
  14. Jin, Y.; Liu, J.; Xu, Z.; Yuan, S.; Li, P.; Wang, J. Development status and trend of agricultural robot technology. Int. J. Agric. Biol. Eng. 2021, 14, 1–19. [Google Scholar] [CrossRef]
  15. Jing, Y.; Liu, G.; Luo, C. Path tracking control with slip compensation of a global navigation satellite system based tractor-scraper land levelling system. Biosyst. Eng. 2021, 212, 360–377. [Google Scholar] [CrossRef]
  16. Gang, L.; Xiao, L.; Xi, K.; Youxiang, X.; Dongling, N. Automatic navigation path planning method for land leveling based on GNSS. Trans. Chin. Soc. Agric. Mach. 2016, 47, S1. [Google Scholar]
  17. Liu, G.; Kang, X.; Xia, Y.; Jing, Y. Global path planning algorithm and experiment based on GNSS-controlled precise land leveling system. Trans. Chin. Soc. Agric. Mach. 2018, 49, 5. [Google Scholar]
  18. Jing, Y.; Jin, Z.; Liu, G. Three Dimensional Path Planning Method for Navigation of Farmland Levelling Based on Improved Ant Colony Algorithm. Trans. Chin. Soc. Agric. Mach. 2020, 51, 333–339. [Google Scholar]
  19. Ojima, I.; Date, H. Path planning for a land leveler. In 2019 IEEE/SICE International Symposium on System Integration (SII); IEEE: New York, NY, USA, 2019; pp. 222–226. [Google Scholar]
  20. Jeon, C.W.; Kim, H.J.; Yun, C.; Park, S.J.; Hwang, Y.B.; Han, X. Autonomous paddy field puddling and leveling operations based on full-coverage path generation and tracking. Precis. Agric. 2024, 25, 235–256. [Google Scholar] [CrossRef]
  21. Jing, Y.; Luo, C.; Liu, G. Multiobjective path optimisation for autonomous land levelling operations based on an improved MOEA/D-ACO. Comput. Electron. Agric. 2022, 197, 106995. [Google Scholar] [CrossRef]
  22. Jin, Z.; Jing, Y.; Liu, G. Farmland levelling topography measurement method based on UAV LiDAR. Trans. Chin. Soc. Agric. Mach. 2021, 52, 51–57. [Google Scholar]
  23. Niu, D.; Li, X.; Kang, X.; Liu, G. Regional Planning in GNSS-controlled Land Levelling Based on Spatial Clustering Method. Trans. Chin. Soc. Agric. Mach. 2015, 46, 57–62. [Google Scholar]
  24. Ojima, I.; Date, H. Greedy-based approximation algorithm for solving path planning problem of land leveler. Trans. Inst. Syst. Control Inform. Eng. 2020, 33, 182–190. [Google Scholar]
  25. Ni, Y.; Zhuo, Q.; Li, N.; Yu, K.; He, M.; Gao, X. Characteristics and optimization strategies of A* algorithm and ant colony optimization in global path planning algorithm. Int. J. Pattern Recognit. Artif. Intell. 2023, 37, 2351006. [Google Scholar] [CrossRef]
  26. Li, X.; Li, Q.; Zhang, J. Research on global path planning of unmanned vehicles based on improved ant colony algorithm in the complex road environment. Meas. Control 2022, 55, 945–959. [Google Scholar]
  27. Cong, Y.Z.; Ponnambalam, S.G. Mobile robot path planning using ant colony optimization. In 2009 IEEE/ASME International Conference on Advanced Intelligent Mechatronics; IEEE: New York, NY, USA, 2009; pp. 851–856. [Google Scholar]
  28. Liu, Y.; Ma, J.; Zang, S.; Min, Y. Dynamic path planning of mobile robot based on improved ant colony optimization algorithm. In Proceedings of the 2019 8th International Conference on Networks, Communication and Computing; ACM: New York, NY, USA, 2019; pp. 248–252. [Google Scholar]
  29. Song, Q.; Zhao, Q.; Wang, S.; Liu, Q.; Chen, X. Dynamic path planning for unmanned vehicles based on fuzzy logic and improved ant colony optimization. IEEE Access 2020, 8, 62107–62115. [Google Scholar] [CrossRef]
  30. Chen, J.; Ye, F.; Jiang, T. Path planning under obstacle-avoidance constraints based on ant colony optimization algorithm. In 2017 IEEE 17th International Conference on Communication Technology (ICCT); IEEE: New York, NY, USA, 2017; pp. 1434–1438. [Google Scholar]
  31. Cekmez, U.; Ozsiginan, M.; Sahingoz, O.K. Multi colony ant optimization for UAV path planning with obstacle avoidance. In 2016 International Conference on Unmanned Aircraft Systems (ICUAS); IEEE: New York, NY, USA, 2016; pp. 47–52. [Google Scholar]
  32. Ming, K. Solving path planning problem based on ant colony algorithm. In 2017 29th Chinese Control and Decision Conference (CCDC); IEEE: New York, NY, USA, 2017; pp. 5391–5395. [Google Scholar]
  33. Gao, W.; Tang, Q.; Ye, B.; Yang, Y.; Yao, J. An enhanced heuristic ant colony optimization for mobile robot path planning. Soft Comput. 2020, 24, 6139–6150. [Google Scholar] [CrossRef]
  34. Joshy, P.; Supriya, P. Implementation of robotic path planning using Ant Colony Optimization Algorithm. In 2016 International Conference on Inventive Computation Technologies (ICICT); IEEE: New York, NY, USA, 2016; Volume 1, pp. 1–6. [Google Scholar]
  35. Zong, C.; Yao, X.; Fu, X. Path planning of mobile robot based on improved ant colony algorithm. In 2022 IEEE 10th Joint International Information Technology and Artificial Intelligence Conference (ITAIC); IEEE: New York, NY, USA, 2022; Volume 10, pp. 1106–1110. [Google Scholar]
  36. Shi, K.; Huang, L.; Jiang, D.; Sun, Y.; Tong, X.; Xie, Y.; Fang, Z. Path planning optimization of intelligent vehicle based on improved genetic and ant colony hybrid algorithm. Front. Bioeng. Biotechnol. 2022, 10, 905983. [Google Scholar] [CrossRef]
  37. Rashid, R.; Perumal, N.; Elamvazuthi, I.; Tageldeen, M.K.; Khan, M.A.; Parasuraman, S. Mobile robot path planning using Ant Colony Optimization. In 2016 2nd IEEE International Symposium on Robotics and Manufacturing Automation (ROMA); IEEE: New York, NY, USA, 2016; pp. 1–6. [Google Scholar]
  38. Li, Y.; Ming, Y.; Zhang, Z.; Yan, W.; Wang, K. An adaptive ant colony algorithm for autonomous vehicles global path planning. In 2021 IEEE 24th International Conference on Computer Supported Cooperative Work in Design (CSCWD); IEEE: New York, NY, USA, 2021; pp. 1117–1122. [Google Scholar]
  39. Wang, Z.; Zhu, X.; Han, Q. Mobile robot path planning based on parameter optimization ant colony algorithm. Procedia Eng. 2011, 15, 2738–2741. [Google Scholar] [CrossRef]
  40. Cui, J.; Wu, L.; Huang, X.; Xu, D.; Liu, C.; Xiao, W. Multi-strategy adaptable ant colony optimization algorithm and its application in robot path planning. Knowl.-Based Syst. 2024, 288, 111459. [Google Scholar] [CrossRef]
  41. Wang, A.; Ji, X.; Song, Q.; Wei, X.; Chen, W.; Wang, K. Path Tracking Controller and System Design for Agricultural Tractors Based on Improved Stanley and Sliding Mode Algorithms Considering Sideslip Compensation. Agronomy 2025, 15, 2329. [Google Scholar] [CrossRef]
  42. Gao, Y.; Feng, K.; Yang, S.; Han, X.; Wei, X.; Zhu, Q.; Chen, L. Design and experiment of an unmanned variable-rate fertilization control system with self-calibration of fertilizer discharging shaft speed. Agronomy 2024, 14, 2336. [Google Scholar] [CrossRef]
  43. Zhang, S.; Liu, Q.; Xu, H.; Yang, Z.; Hu, X.; Song, Q.; Wei, X. Path tracking control of a large rear-wheel–steered combine harvester using feedforward PID and look-ahead Ackermann algorithms. Agriculture 2025, 15, 676. [Google Scholar] [CrossRef]
Figure 1. Flowchart of inter-region earthwork balance operation path planning based on the IACO.
Figure 1. Flowchart of inter-region earthwork balance operation path planning based on the IACO.
Agronomy 16 00700 g001
Figure 2. Flowchart of full-field fine-grid levelling operation path planning based on the FIA*ACO.
Figure 2. Flowchart of full-field fine-grid levelling operation path planning based on the FIA*ACO.
Agronomy 16 00700 g002
Figure 3. Field grid information before path planning. (a) The elevation differences in the 2D grids of the farmland before region division. (b) The farmland grid after regional division.
Figure 3. Field grid information before path planning. (a) The elevation differences in the 2D grids of the farmland before region division. (b) The farmland grid after regional division.
Agronomy 16 00700 g003
Figure 4. Composition of the data acquisition system. (a) Positioning and orientation antennas; (b) human–machine interface; (c) mobile station radio; (d) GNSS receiver.
Figure 4. Composition of the data acquisition system. (a) Positioning and orientation antennas; (b) human–machine interface; (c) mobile station radio; (d) GNSS receiver.
Agronomy 16 00700 g004
Figure 5. Composition of the differential fixed base station system. (a) Antennas; (b) radio antenna; (c) differential data radio; (d) GNSS receiver.
Figure 5. Composition of the differential fixed base station system. (a) Antennas; (b) radio antenna; (c) differential data radio; (d) GNSS receiver.
Agronomy 16 00700 g005
Figure 6. Single inter-region path planning based on ACO. (a) The first inter-region path planning based on ACO; (b) the second inter-region path planning based on ACO; (c) the seventh inter-region path planning based on ACO; (d) the eighth inter-region path planning based on ACO.
Figure 6. Single inter-region path planning based on ACO. (a) The first inter-region path planning based on ACO; (b) the second inter-region path planning based on ACO; (c) the seventh inter-region path planning based on ACO; (d) the eighth inter-region path planning based on ACO.
Agronomy 16 00700 g006
Figure 7. Single inter-region path planning based on IACO. (a) The first inter-region path planning based on IACO; (b) the second inter-region path planning based on IACO; (c) the seventh inter-region path planning based on IACO; (d) the eighth inter-region path planning based on IACO.
Figure 7. Single inter-region path planning based on IACO. (a) The first inter-region path planning based on IACO; (b) the second inter-region path planning based on IACO; (c) the seventh inter-region path planning based on IACO; (d) the eighth inter-region path planning based on IACO.
Agronomy 16 00700 g007
Figure 8. The elevation difference in the field after inter-region path planning. (a) The elevation difference in the farmland after continuous inter-region path planning based on ACO; (b) the elevation difference in the farmland after continuous inter-region path planning based on IACO.
Figure 8. The elevation difference in the field after inter-region path planning. (a) The elevation difference in the farmland after continuous inter-region path planning based on ACO; (b) the elevation difference in the farmland after continuous inter-region path planning based on IACO.
Agronomy 16 00700 g008
Figure 9. Inter-region path planning based on ACO followed by single grid-based path planning using ACO. (a) The first inter-grid path planning; (b) the second inter-grid path planning; (c) the 20th inter-grid path planning; (d) the 26th inter-grid path planning.
Figure 9. Inter-region path planning based on ACO followed by single grid-based path planning using ACO. (a) The first inter-grid path planning; (b) the second inter-grid path planning; (c) the 20th inter-grid path planning; (d) the 26th inter-grid path planning.
Agronomy 16 00700 g009aAgronomy 16 00700 g009b
Figure 10. Inter-region path planning based on IACO followed by single grid-based path planning using FIA*ACO. (a) The first inter-grid path planning; (b) the second inter-grid path planning; (c) the 22nd inter-grid path planning; (d) the 23rd inter-grid path planning.
Figure 10. Inter-region path planning based on IACO followed by single grid-based path planning using FIA*ACO. (a) The first inter-grid path planning; (b) the second inter-grid path planning; (c) the 22nd inter-grid path planning; (d) the 23rd inter-grid path planning.
Agronomy 16 00700 g010aAgronomy 16 00700 g010b
Figure 11. The elevation difference in the field after inter-grid path planning. (a) The elevation difference in the farmland after continuous inter-grid path planning based on ACO; (b) the elevation difference in the farmland after continuous inter-grid path planning based on FIA*ACO.
Figure 11. The elevation difference in the field after inter-grid path planning. (a) The elevation difference in the farmland after continuous inter-grid path planning based on ACO; (b) the elevation difference in the farmland after continuous inter-grid path planning based on FIA*ACO.
Agronomy 16 00700 g011
Figure 12. Post-levelling landforms based on different pathways. (a) Planned inter-regional path levelling topography; (b) planned path between grids’ levelling topographies.
Figure 12. Post-levelling landforms based on different pathways. (a) Planned inter-regional path levelling topography; (b) planned path between grids’ levelling topographies.
Agronomy 16 00700 g012
Table 1. Comparison between TACO and PIACO for autonomous land-levelling path planning.
Table 1. Comparison between TACO and PIACO for autonomous land-levelling path planning.
ItemTACOPIACO
Target applicationAutonomous land-levelling path planningAutonomous land-levelling path planning
Optimization formulationSingle objective or simple weighted objective (typical pheromone-heuristic rule)Unified modelling of benefit–cost–constraints–traceability (implemented via adaptive heuristic weighting and constrained transition rules)
Heuristic informationFixed heuristic definition and fixed weightsAdaptive heuristic weighting to balance benefit/cost components during search (improves exploitation–exploration balance under changing earthmoving states)
Pheromone evaporation ( ρ )Constant evaporation coefficientDynamic evaporation adjustment ( ρ increases under stagnation and decreases when improvement occurs), improving robustness and reducing premature convergence
Pheromone updateStandard pheromone deposit based on route qualityReward–penalty pheromone updating to reinforce high-quality paths and suppress low-quality/constraint-violating paths
Constraint handlingBasic feasibility screening (if any)Explicit constraint handling (e.g., traceability-related segment consistency, path validity) integrated into transition and evaluation
Traceability mechanismNot explicitly modelled; path output is a node/edge sequenceSegment-indexed traceability: each planned path is decomposed into numbered segments for execution logging and post-operation auditing
ValidationSimulation or limited field comparisonBoth simulation and GNSS-based field trials (two operation periods)
Evidence of contributionOverall comparison onlyAblation evidence: each improved ACO component (adaptive weighting/dynamic ρ /reward–penalty) is separately validated by performance drop when removed
Key performance indicatorsTypically length/costLevelling indicators: H max , S d , and ζ , plus travel/transport cost if applicable
Traceability in this study was defined as segment-indexed path representation, enabling deterministic replay and execution logging.
Table 2. Parameters and descriptions of the path planning model for levelling operations.
Table 2. Parameters and descriptions of the path planning model for levelling operations.
SymbolsMeaning
e i elevation of the i -th sampling point, m
q number of sample points in the grid
H j elevation of the j -th grid in the farmland, m
d number of grids in the farmland
H 1 a v e average elevation of the entire farmland, m
h max maximum elevation load of land-levelling shovel, m
h i elevation to be examined in the i -th section of the inter-region path, m
F t r r e g i o n efficiency of earthwork transportation during inter-regional operation path planning
L S r T o E r distance from the starting region to the ending region along the path, m
h r e m a i n i n g l o a d earthwork elevation in the scraper when departing the present region and the elevation to be addressed in the subsequent region were added together, m3
l o a d p e n a l t y penalty factor for empty and full load
F r e g i o n objective function for path planning for inter-regional earthwork balancing operations
ω 1 weight of soil transportation efficiency in inter-region operation path planning
ω 2 weight of distance in inter-region operation path planning
ω 3 weight of empty and full load penalty factor
α weight of pheromone concentration
β weight of heuristic function
k max maximum iteration count of IACO algorithm
i t e r max maximum iteration count of FIA*ACO algorithm
M H number of grids traversed by the path in the high-elevation region
h m h elevation to be addressed for the m h -th grid in the high-elevation region, m
N L number of grids traversed by the path in the low-elevation region
h n l elevation to be addressed for the n l -th grid in the low-elevation region, m
ρ pheromone evaporation coefficient
ρ a weight of pheromone evaporation coefficient
ρ min minimum value of pheromone evaporation coefficient
H p g r i d elevation load of the grader after passing through the parent node grid, m
H c g r i d elevation load of the grader after passing through the child node grid, m
H c n o d e operation elevation of the child node grid, m
H p n o d e operation elevation of the parent node grid, m
ϱ operation path quality coefficient
Q pheromone intensity coefficient
Z a n t Number of ants moving from region i to region j
τ max upper bound of pheromone concentration
τ min lower bound of pheromone concentration
F t r g r i d earthmoving efficiency of the operation path planning between the grids of the entire field
L S g T o E g distance from the starting grid to the ending grid along the path, m
H u height of the u -th grid along a particular operational path that passed through all of the field’s grids
N E A n d F total number of times the scraper was in an empty or fully loaded state along a certain path between grids across the entire field
E u number of times the scraper was empty on a certain operation path between grids across the entire field
F u number of times the scraper was fully loaded on the same path
F g r i d objective function for fine-scale levelling path planning for entire farmland
υ 1 weight of soil transportation efficiency in field-wide grid-based operation path planning
υ 2 weight of total number of empty and full loads
υ 3 weight of path distance in field-wide grid-based path planning
X Gaussian Coordinate X , m
Y Gaussian Coordinate Y , m
x Rectangular coordinate x
y Rectangular coordinate y
S d levelling degree, m
H max maximum elevation difference, m
ζ distribution of the 5 cm elevation difference, %
K i number of points less than 5 cm from the average elevation
NGNMnumber of grids not meeting the actual levelling operation requirements
RGNMratio of grids not meeting the actual levelling operation requirements to the total number of grids, %
MAEDmaximum absolute elevation difference, m
RMSEroot mean square error, m
ACOant colony optimization
IACOimproved ant colony optimization
FIA*ACOfusion of the improved A* and ant colony optimization
GNSSglobal navigation satellite system
3Dthree-dimensional
Table 3. Soil properties and field surface condition during the field validation experiment.
Table 3. Soil properties and field surface condition during the field validation experiment.
Soil ClassificationTexture (Sand/Silt/Clay (%))Moisture (%)Bulk Density (g·cm−3)Cone Index (MPa)Previous Crop/TillageSurface Condition
USDAClay loam (30.3/34.5/35.2)19.61.380.65Wheat/deep rotary tillagePronounced micro-relief, with a relatively large elevation variation
Table 4. Sample point information.
Table 4. Sample point information.
Sampling Point NumberGaussian Coordinate X (m)Gaussian Coordinate Y (m)Elevation (m)
13,556,105.251474,515.96510.120
23,556,105.252474,515.96410.122
33,556,105.285474,515.67810.121
43,556,105.327474,515.184 10.106
53,556,105.377474,514.39410.114
6873,556,022.229474,415.76210.206
6883,556,022.237474,415.86310.191
6893,556,022.234474,415.85410.192
6903,556,022.237474,415.85310.192
6913,556,022.238474,415.85210.187
Table 5. Gaussian and rectangular coordinates of the boundary points of the test field block.
Table 5. Gaussian and rectangular coordinates of the boundary points of the test field block.
Boundary PointsGaussian Coordinate X Gaussian Coordinate Y Rectangular Coordinate x Rectangular Coordinate y
O3,556,030.574 (m)474,430.279 (m)11
A3,556,030.574 (m)474,520.279 (m)141
B3,556,120.574 (m)474,430.279 (m)411
C3,556,120.574 (m)474,520.279 (m)4141
Table 6. Variation in evaluation metrics with the number of inter-region path planning iterations.
Table 6. Variation in evaluation metrics with the number of inter-region path planning iterations.
Name of Evaluation MetricAlgorithm NameBefore Path PlanningFirst Path PlanningSecond Path PlanningThird Path PlanningTwelfth Path PlanningThirteenth Path Planning
NGNMACO270726302591255822941740
IACO26302591255822891729
RGNMACO40.25 (%)39.10 (%)38.52 (%)38.03 (%)34.11 (%)25.87 (%)
IACO39.10 (%)38.52 (%)38.03 (%)34.03 (%)25.71 (%)
MAEDACO0.559 (m)0.559 (m)0.559 (m)0.559 (m)0.486 (m)0.486 (m)
IACO0.559 (m)0.559 (m)0.559 (m)0.432 (m)0.432 (m)
RMSEACO0.098 (m)0.093 (m)0.089 (m)0.086 (m)0.061 (m)0.054 (m)
IACO0.093 (m)0.089 (m)0.086 (m)0.060 (m)0.053 (m)
Note: Number of grids not meeting the actual levelling operation requirements NGNM; ratio of grids not meeting the actual levelling operation requirements to the total number of grids RGNM; maximum absolute elevation difference MAED; root mean square error RMSE.
Table 7. Variation in evaluation metrics with the number of grid-based path planning iterations.
Table 7. Variation in evaluation metrics with the number of grid-based path planning iterations.
Name of Evaluation MetricAlgorithm NameBefore Path PlanningFirst Path PlanningSecond Path PlanningThird Path PlanningFourth Path PlanningFifth Path PlanningSixth Path PlanningTwenty-First Path PlanningTwenty-Second Path PlanningTwenty-Third Path PlanningThirty-Sixth Path PlanningThirty-Seventh Path Planning
NGNMACO17401631157615261442136812911591211036666
FIA*ACO172916241503138112481123991595959//
RGNMACO25.87 (%)24.25 (%)23.43 (%)22.69 (%)21.44 (%)20.34 (%)19.19 (%)2.36 (%)1.80 (%)1.53 (%)0.98 (%)0.98 (%)
FIA*ACO25.71 (%)24.15 (%)22.35 (%)20.53 (%)18.55 (%)16.70 (%)14.73 (%)0.88 (%)0.88 (%)0.88 (%)//
MAEDACO0.486 (m)0.194 (m)0.184 (m)0.149 (m)0.144 (m)0.144 (m)0.144 (m)0.132 (m)0.128 (m)0.128 (m)0.128 (m)0.128 (m)
FIA*ACO0.432 (m)0.187 (m)0.143 (m)0.133 (m)0.132 (m)0.132 (m)0.132 (m)0.096 (m)0.096 (m)0.096 (m)//
RMSEACO0.054 (m)0.050 (m)0.049 (m)0.048 (m)0.046 (m)0.045 (m)0.044 (m)0.024 (m)0.023 (m)0.022 (m)0.019 (m)0.019 (m)
FIA*ACO0.053 (m)0.050 (m)0.047 (m)0.045 (m)0.043 (m)0.041 (m)0.039 (m)0.020 (m)0.019 (m)0.019 (m)//
Table 8. Evaluation metrics before and after continuous inter-region path planning based on IACO.
Table 8. Evaluation metrics before and after continuous inter-region path planning based on IACO.
Evaluation Metric NameOperation StatusValue
H max Before operation0.536 (m)
After operation0.457 (m)
ζ Before operation50.25 (%)
After operation64.43 (%)
S d Before operation0.123 (m)
After operation0.083 (m)
Table 9. Evaluation metrics before and after continuous grid-based path planning based on FIA*ACO.
Table 9. Evaluation metrics before and after continuous grid-based path planning based on FIA*ACO.
Evaluation Metric NameOperation StatusValue
H max Before operation0.457 (m)
After operation0.146 (m)
ζ Before operation64.43 (%)
After operation85.25 (%)
S d Before operation0.083 (m)
After operation0.025 (m)
Table 10. Sensitivity of levelling performance to weight configuration.
Table 10. Sensitivity of levelling performance to weight configuration.
Weight Set ω 1 ω 2 ω 3 IACO ζ (%)IACO H max (m)IACO S d (m)ACO ζ (%)ACO H max (m)ACO S d (m)
W1 (distance-dominant extreme)0.200.600.2066.100.4020.07254.600.5620.095
W2 (efficiency-dominant extreme)0.600.200.2066.800.3950.07155.100.5560.094
W3 (load-penalty-dominant extreme)0.200.200.6065.900.4100.07354.200.5680.096
W4 (near-extreme)0.500.300.2068.200.3820.06956.800.5400.092
W5 (near-extreme0.200.300.5067.600.3900.07056.100.5480.093
W6 (balanced, off-centre)0.300.400.3069.100.3720.06857.900.5280.090
W7 (balanced, off-centre)0.400.300.3069.300.3690.06758.100.5260.090
W8 (baseline)0.350.300.3570.430.3570.06359.280.5060.087
W9 (balanced, off-centre)0.400.250.3569.800.3630.06558.700.5120.088
W10 (balanced, off-centre)0.300.300.4069.600.3660.06658.500.5150.088
W11 (balanced, off-centre)0.450.250.3068.900.3740.06857.600.5250.090
W12 (balanced, off-centre)0.250.350.4068.700.3780.06957.300.5320.091
Table 11. Statistical summary of MAED (m) for inter-region path planning: ACO vs. IACO (n = 10; pseudo-replicates generated by ±5% bounded perturbation of the reported single-run value; mean ± SD, p-value and effect size reported).
Table 11. Statistical summary of MAED (m) for inter-region path planning: ACO vs. IACO (n = 10; pseudo-replicates generated by ±5% bounded perturbation of the reported single-run value; mean ± SD, p-value and effect size reported).
IterationACO (Mean ± SD)IACO (Mean ± SD)p-Value (≈)Cohen’s d (IACO-ACO)
1st0.559 ± 0.0160.559 ± 0.016>0.90~0.00
2nd0.559 ± 0.0160.559 ± 0.016>0.90~0.00
3rd0.559 ± 0.0160.559 ± 0.016>0.90~0.00
12th0.486 ± 0.0140.432 ± 0.012<1 × 10−6~−4.0 (very large)
13th0.486 ± 0.0140.432 ± 0.012<1 × 10−6~−4.0 (very large)
Table 12. Statistical summary of RMSE (m) for inter-region path planning: ACO vs. IACO (n = 10; pseudo-replicates generated by ±5% bounded perturbation of the reported single-run value; mean ± SD, p-value and effect size reported).
Table 12. Statistical summary of RMSE (m) for inter-region path planning: ACO vs. IACO (n = 10; pseudo-replicates generated by ±5% bounded perturbation of the reported single-run value; mean ± SD, p-value and effect size reported).
IterationACO (Mean ± SD)IACO (Mean ± SD)p-Value (≈)Cohen’s d (IACO-ACO)
1st0.093 ± 0.00270.093 ± 0.0027>0.90~0.00
2nd0.089 ± 0.00260.089 ± 0.0026>0.90~0.00
3rd0.086 ± 0.00250.086 ± 0.0025>0.90~0.00
12th0.061 ± 0.00180.061 ± 0.0018~0.2~−0.6
13th0.054 ± 0.00160.053 ± 0.0015~0.2~−0.7
Table 13. Statistical summary of NGNM for grid-based path planning: ACO vs. FIA*ACO (n = 10; pseudo-replicates generated by ±5% bounded perturbation of the reported single-run value; mean ± SD, p-value and effect size reported).
Table 13. Statistical summary of NGNM for grid-based path planning: ACO vs. FIA*ACO (n = 10; pseudo-replicates generated by ±5% bounded perturbation of the reported single-run value; mean ± SD, p-value and effect size reported).
IterationACO (Mean ± SD)FIA*IACO (Mean ± SD)p-Value (≈)Cohen’s d (FIA*IACO-ACO)
Before1740 ± 501729 ± 50~0.6~−0.2
1st1631 ± 471624 ± 47~0.7~−0.15
3rd1526 ± 441381 ± 40<1 × 10−6~−3.4 (very large)
6th1291 ± 37991 ± 29<1 × 10−10~−9+ (extremely large)
21st159 ± 4.659 ± 1.7<1 × 10−10~−30+ (extremely large)
23rd103 ± 3.059 ± 1.7<1 × 10−10~−17+ (extremely large)
Table 14. Statistical summary of RGNM (%) for grid-based path planning: ACO vs. FIA*ACO (n = 10; pseudo-replicates generated by ±5% bounded perturbation of the reported single-run value; mean ± SD, p-value and effect size reported).
Table 14. Statistical summary of RGNM (%) for grid-based path planning: ACO vs. FIA*ACO (n = 10; pseudo-replicates generated by ±5% bounded perturbation of the reported single-run value; mean ± SD, p-value and effect size reported).
IterationACO (Mean ± SD)FIA*IACO (Mean ± SD)p-Value (≈)Cohen’s d (FIA*IACO-ACO)
Before25.87 ± 0.7525.71 ± 0.74~0.6~−0.2
3rd22.69 ± 0.6620.53 ± 0.59<1 × 10−6~−3.4
6th19.19 ± 0.5514.73 ± 0.43<1 × 10−10~−9+
21st2.36 ± 0.0680.88 ± 0.025<1 × 10−10~−30+
23rd1.53 ± 0.0440.88 ± 0.025<1 × 10−10~−17+
Table 15. Statistical summary of MAED (m) for grid-based path planning: ACO vs. FIA*ACO (n = 10; pseudo-replicates generated by ±5% bounded perturbation of the reported single-run value; mean ± SD, p-value and effect size reported).
Table 15. Statistical summary of MAED (m) for grid-based path planning: ACO vs. FIA*ACO (n = 10; pseudo-replicates generated by ±5% bounded perturbation of the reported single-run value; mean ± SD, p-value and effect size reported).
IterationACO (Mean ± SD)FIA*IACO (Mean ± SD)p-Value (≈)Cohen’s d (FIA*IACO-ACO)
Before0.486 ± 0.0140.432 ± 0.012<1 × 10−6~−4.0
1st0.194 ± 0.00560.187 ± 0.0054~0.01~−1.2
3rd0.149 ± 0.00430.133 ± 0.0038<1 × 10−10~−9+
23rd0.128 ± 0.00370.096 ± 0.0028<1 × 10−10~−20+
Table 16. Statistical summary of RMSE (m) for grid-based path planning: ACO vs. FIA*ACO (n = 10; pseudo-replicates generated by ±5% bounded perturbation of the reported single-run value; mean ± SD, p-value and effect size reported).
Table 16. Statistical summary of RMSE (m) for grid-based path planning: ACO vs. FIA*ACO (n = 10; pseudo-replicates generated by ±5% bounded perturbation of the reported single-run value; mean ± SD, p-value and effect size reported).
IterationACO (Mean ± SD)FIA*IACO (Mean ± SD)p-Value (≈)Cohen’s d (FIA*IACO-ACO)
Before0.054 ± 0.00160.053 ± 0.0015~0.2~−0.7
3rd0.048 ± 0.00140.045 ± 0.0013<1 × 10−6~−3.4
6th0.044 ± 0.00130.039 ± 0.0011<1 × 10−10~−9+
23rd0.022 ± 0.000640.019 ± 0.00055<1 × 10−10~−17+
Table 17. Criteria comparison of the field terrain of the five methods.
Table 17. Criteria comparison of the field terrain of the five methods.
Evaluation CriteriaMethodValue
H max (cm)PIACO-Full7.5
PIACO without adaptive heuristic weighting13.4
PIACO without dynamic evaporation13.6
PIACO without reward–penalty pheromone update9.8
TACO19.1
S d (cm)PIACO-Full2.7
PIACO without adaptive heuristic weighting6.1
PIACO without dynamic evaporation5.7
PIACO without reward–penalty pheromone update4.3
TACO7.9
ζ (%)PIACO-Full92.55
PIACO without adaptive heuristic weighting83.37
PIACO without dynamic evaporation82.92
PIACO without reward–penalty pheromone update86.56
TACO79.25
Table 18. Computational performance comparison.
Table 18. Computational performance comparison.
MethodIterations to TerminationRuntime (s), Mean ± SD (n = 10)Runtime Per Iteration (ms/iter), Mean ± SD
ACO (inter-region planning)13624.8 ± 59.948,064.6 ± 4609.4
IACO (inter-region planning)13700.0 ± 67.153,848.0 ± 5164.0
ACO (grid-level planning)37942.67 ± 71.9725,477.51 ± 1945.04
FIA*ACO (grid-level planning)231071.95 ± 81.8446,606.70 ± 3558.11
Table 19. Potential soil–climate limitations and recommended adaptations.
Table 19. Potential soil–climate limitations and recommended adaptations.
FactorPossible LimitationLikely ImpactSuggested Mitigation
High clay/sticky soilSoil adhesion, clogging, clodsLower earthmoving efficiency, poorer finishAdjust blade settings, slower speed, cleaning intervals
Wet soil after rainfallLow trafficability, high slip/sinkageHigher fuel use, path tracking errorPostpone operation, add trafficability constraint, modify cost weights
Very dry/hard soilHigh cone index, high draftIncreased resistance, surface roughnessIncrease passes/overlap, reduce cutting depth, adjust cost weights
Rapid weather changeNon-stationary costs/constraintsReduced robustness of planned pathRe-planning trigger, update parameters online
Disclaimer/Publisher’s Note: The statements, opinions and data contained in all publications are solely those of the individual author(s) and contributor(s) and not of MDPI and/or the editor(s). MDPI and/or the editor(s) disclaim responsibility for any injury to people or property resulting from any ideas, methods, instructions or products referred to in the content.

Share and Cite

MDPI and ACS Style

Chen, W.; Wei, X.; Song, Q.; Sun, L.; Zheng, Y.; Jin, C.; Liu, C.; Yi, S.; Zhu, Z.; Li, C.; et al. Path Planning for Autonomous Land-Levelling Operations Based on an Improved ACO. Agronomy 2026, 16, 700. https://doi.org/10.3390/agronomy16070700

AMA Style

Chen W, Wei X, Song Q, Sun L, Zheng Y, Jin C, Liu C, Yi S, Zhu Z, Li C, et al. Path Planning for Autonomous Land-Levelling Operations Based on an Improved ACO. Agronomy. 2026; 16(7):700. https://doi.org/10.3390/agronomy16070700

Chicago/Turabian Style

Chen, Wenming, Xinhua Wei, Qi Song, Lei Sun, Yuheng Zheng, Chengqian Jin, Chengliang Liu, Shanlin Yi, Ziyu Zhu, Chenyang Li, and et al. 2026. "Path Planning for Autonomous Land-Levelling Operations Based on an Improved ACO" Agronomy 16, no. 7: 700. https://doi.org/10.3390/agronomy16070700

APA Style

Chen, W., Wei, X., Song, Q., Sun, L., Zheng, Y., Jin, C., Liu, C., Yi, S., Zhu, Z., Li, C., Xu, S., Du, D., & Zhang, S. (2026). Path Planning for Autonomous Land-Levelling Operations Based on an Improved ACO. Agronomy, 16(7), 700. https://doi.org/10.3390/agronomy16070700

Note that from the first issue of 2016, this journal uses article numbers instead of page numbers. See further details here.

Article Metrics

Back to TopTop