From Precision Agriculture to Intelligent Agricultural Ecosystems: A Systematic Review of Machine Learning and Big Data Applications
Abstract
1. Introduction


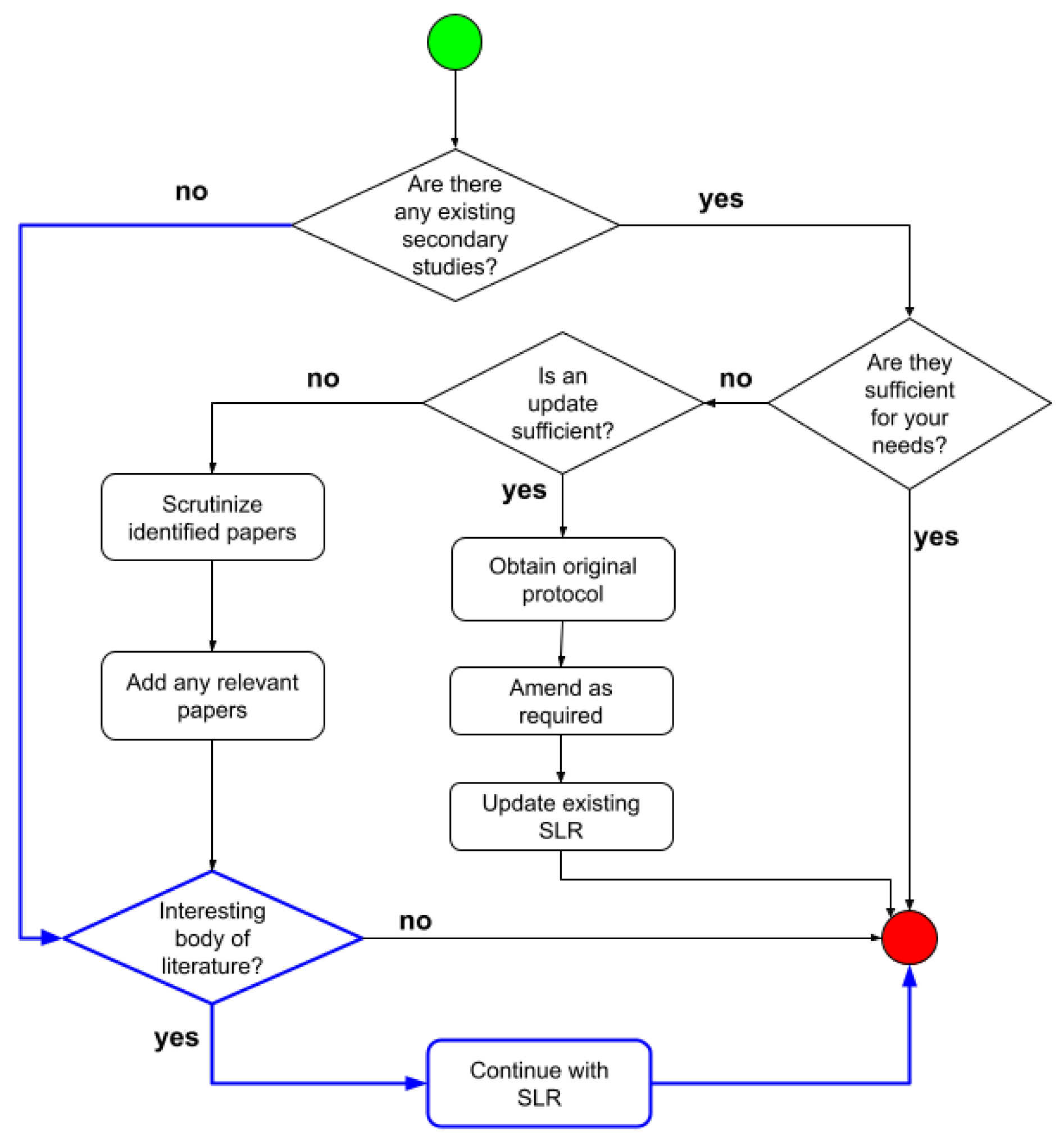
2. Materials and Methods
| # | Authors | Title | Year |
|---|---|---|---|
| 1 | Chen F. et al. [20] | Agricultural and rural ecological management system based on big data in complex system | 2021 |
| 2 | Patel J. et al. [21] | Big data analytics for advanced viticulture | 2021 |
| 3 | Ang K.L.-M. et al. [22] | Big data and machine learning with hyperspectral information in agriculture | 2021 |
| 4 | Zainab A. et al. [23] | Big Data Management in Smart Grids: Technologies and Challenges | 2021 |
| 5 | Alibabaei K. et al. [24] | Crop Yield Estimation Using Deep Learning Based on Climate Big Data and Irrigation Scheduling | 2021 |
| 6 | Katyayan A. et al. [25] | Design of Smart Agriculture Systems using Artificial Intelligence and Big Data Analytics | 2021 |
| 7 | Rabhi L. et al. [26] | Digital agriculture based on big data analytics: A focus on predictive irrigation for smart farming in Morocco | 2021 |
| 8 | Bertoni D. et al. [27] | Estimating the CAP greening effect by machine learning techniques: A big data ex post analysis | 2021 |
| 9 | Liu Y. et al. [28] | Remote sensing big data analysis of the lower yellow river ecological environment based on internet of things | 2021 |
| 10 | Tsai W. et al. [29] | From calibration to parameter learning: Harnessing the scaling effects of big data in geoscientific modeling | 2021 |
| 11 | Riley C. et al. [30] | Internet of things-enabled sustainability, big data-driven decision-making processes, and digitized mass production in Industry 4.0-based manufacturing systems | 2021 |
| 12 | Kumari M. et al. [31] | Multidisciplinary Real-Time Model for Smart Agriculture based on Weather Forecasting Using IoT, Machine Learning, Big Data and Cloud | 2021 |
| 13 | Shaik Mazhar S. A. et al. [32] | Precision Pig Farming Image Analysis Using Random Forest and Boruta Predictive Big Data Analysis Using Neural Network and K- Nearest Neighbor | 2021 |
| 14 | Anita M. et al. [33] | Predictive analytics in soil for agriculture using Kendall normalized feature selection based Jaccarized Rocchio boyer-moore bootstrap aggregative mapreduce classifier for predictive analytics with big data | 2021 |
| 15 | Refonaa J. et al. [34] | Remote sensing based rain fall prediction using big data assisted integrated routing framework | 2021 |
| 16 | Akhtar M.N. et al. [35] | Smart sensing with edge computing in precision agriculture for soil assessment | 2021 |
| 17 | Guan H. et al. [36] | Study on the Prediction System of Shrimp Field Distribution in the East China Sea Based on Big Data Analysis of Fishing Trajectories | 2021 |
| 18 | Sharma S. et al. [5] | Sustainable Innovations in the Food Industry through Artificial Intelligence and Big Data Analytics | 2021 |
| 19 | Gupta R. et al. [37] | WB-CPI: Weather Based Crop Prediction in India Using Big Data Analytics | 2021 |
| 20 | Berto F. et al. [38] | A 5G-IoT enabled Big Data infrastructure for data-driven agronomy | 2022 |
| 21 | George A. et al. [39] | A Big Data Architecture for Heterogeneous Data in Precision Agriculture | 2022 |
| 22 | Ahmed S. et al. [40] | A Conceptual Framework for using Big Data in Egyptian Agriculture | 2022 |
| 23 | Mazhar S. A. S. et al. [41] | A Novel Framework to Perform Efficient Analysis of Animal Sciences Using Big Data | 2022 |
| 24 | Ouafiq, E et al. [42] | AI-based modeling and data-driven evaluation for smart farming-oriented big data architecture using IoT with energy harvesting capabilities | 2022 |
| 25 | Chen Y. et al. [43] | An improved method for sink node deployment in wireless sensor network to big data | 2022 |
| 26 | Ayyappan S. et al. [44] | Application of Big Data Processing Technologies in Agriculture | 2022 |
| 27 | Jiang Y. et al. [45] | Aquaculture Prediction Model Based on Improved Water Quality Parameter Data Prediction Algorithm under the Background of Big Data | 2022 |
| 28 | El Aissi M. E. M. et al. [46] | Big Data Enabling Fish Farming Data-Driven Strategy | 2022 |
| 29 | Benjelloun S. et al. [47] | Big Data Technology Architecture Proposal for Smart Agriculture for Moroccan Fish Farming | 2022 |
| 30 | Franceschini S. et al. [48] | Can unsupervised learning methods applied to milk recording big data provide new insights into dairy cow health? | 2022 |
| 31 | Zhang L. et al. [49] | Cascade Parallel Random Forest Algorithm for Predicting Rice Diseases in Big Data Analysis | 2022 |
| 32 | Birant D. et al. [50] | Classifying horse activities with big data using machine learning | 2022 |
| 33 | Ouafiq E.M. et al. [42] | Data Lake Conception for Smart Farming: A Data Migration Strategy for Big Data Analytics | 2022 |
| 34 | Sagan V. et al. [51] | Data-Driven Artificial Intelligence for Calibration of Hyperspectral Big Data | 2022 |
| 35 | Jayanthi S. et al. [52] | Design and Development of Framework for Big Data Based Smart Farming System | 2022 |
| 36 | Sengupta S. et al. [53] | Development of a Rice Plant Disease Classification Model in Big Data Environment | 2022 |
| 37 | Virtriana R. et al. [54] | Development of Geospatial Information Integrated with Big Data for Agricultural Hazard Monitoring in West Java | 2022 |
| 38 | Al-Awar B. et al. [55] | Evaluation of Nonparametric Machine-Learning Algorithms for an Optimal Crop Classification Using Big Data Reduction Strategy | 2022 |
| 39 | Gong L. et al. [56] | GpemDB: A Scalable Database Architecture with the Multi-omics Entity-relationship Model to Integrate Heterogeneous Big-data for Precise Crop Breeding | 2022 |
| 40 | de Carvalho Alves M. et al. [57] | Insights for improving bacterial blight management in coffee field using spatial big data and machine learning | 2022 |
| 41 | Micheni E. et al. [58] | Internet of Things, Big Data Analytics, and Deep Learning for Sustainable Precision Agriculture | 2022 |
| 42 | Bonofiglio F. et al. [59] | Machine learning applied to big data from marine cabled observatories: A case study of sablefish monitoring in the NE Pacific | 2022 |
| 43 | Singh A. et al. [60] | Modeling the public attitude towards organic foods: a big data and text mining approach | 2022 |
| 44 | Han X. et al. [61] | Open Innovation Web-Based Platform for Evaluation of Water Quality Based on Big Data Analysis | 2022 |
| 45 | Sinaga A. S. R. M. et al. [62] | Prediction measuring local coffee production and marketing relationships coffee with big data analysis support | 2022 |
| 46 | Wang X. et al. [63] | The Application of Big Data Technology in the Construction of Financial Shared Service Center of Agricultural Enterprise Group | 2022 |
| 47 | Wu Y. et al. [64] | The Path of Agricultural Policy Finance in Smart Service for Rural Revitalization under Big Data Technology | 2022 |
| 48 | Huang H. et al. [65] | The Practical Application of Agricultural Genetic Breeding Technology in Elm Cultivation Based on Big Data Analysis | 2022 |
| 49 | El Hachimi C. et al. [66] | Towards Smart Big Weather Data Management | 2022 |
| 50 | Park Y. et al. [67] | Trend Analysis of Balcony Vegetable Gardens in Korea, Before and After COVID-19 Pandemic Using Big Data | 2022 |
| 51 | Wang X. et al. [63] | Using big data searching and machine learning to predict human health risk probability from pesticide site soils in China | 2022 |
| 52 | Barrile G. M. et al. [68] | A big data-model integration approach for predicting epizootics and population recovery in a keystone species | 2023 |
| 53 | Canavera G. et al. [69] | A sensorless, Big Data based approach for phenology and meteorological drought forecasting in vineyards | 2023 |
| 54 | Sahu S. et al. [70] | A Study on Weather based Crop Prediction System using Big Data Analytics and Machine Learning | 2023 |
| 55 | Qian P. et al. [71] | Agricultural Planting Big Data QA System Technology Research Based on Knowledge Graph | 2023 |
| 56 | Rslan E. et al. [72] | AgroSupportAnalytics: big data recommender system for agricultural farmer complaints in Egypt | 2023 |
| 57 | Pavlova A.I. et al. [73] | Application of big data technologies to assess the natural moisture of the territory | 2023 |
| 58 | Yang Y. et al. [74] | Application Research of K-means Algorithm based on Big Data Background | 2023 |
| 59 | Krishna S.R. et al. [75] | Artificial intelligence and big data analytics-based optimization of crop yields in sustainable agriculture | 2023 |
| 60 | Berestov D. et al. [76] | Assessment of Weather Risks for Agriculture using Big Data and Industrial Internet of Things Technologies | 2023 |
| 61 | Shrivastava A. et al. [77] | Automatic robotic system design and development for vertical hydroponic farming using IoT and big data analysis | 2023 |
| 62 | Balduque-Gil J. et al. [78] | Big Data and Machine Learning to Improve European Grapevine Moth (Lobesia botrana) Predictions | 2023 |
| 63 | de la Parte M.S. et al. [79] | Big Data and precision agriculture: a novel spatio-temporal semantic IoT data management framework for improved interoperability | 2023 |
| 64 | Rossi P. et al. [80] | Big Data for Farm Machines: An Algorithm for Estimating Tractors’ Operating Costs | 2023 |
| 65 | Silva J.V. et al. [81] | Big data, small explanatory and predictive power: Lessons from random forest modeling of on-farm yield variability and implications for data-driven agronomy | 2023 |
| 66 | Ghanim M. et al. [82] | Cloud-Based Simulation Model for Agriculture Big Data in the Kingdom of Bahrain | 2023 |
| 67 | Saritha S. et al. [83] | Crop yield prediction in big data using margalef kernel perceptron based winnow brown boost classifier | 2023 |
| 68 | Babu D. K. et al. [84] | Deep residual network-based data streaming approach for soil type application under IoT-based big data environment | 2023 |
| 69 | Nurcahyo A. et al. [85] | Developing Smart Precision Farming Using Big Data and Cloud-Based Intelligent Decision Support System | 2023 |
| 70 | Issac A. et al. [86] | Development and deployment of a big data pipeline for field-based high-throughput cotton phenotyping data | 2023 |
| 71 | Wang P.C. et al. [87] | Development Model of Agriculture + Travel Industry Integration in the Context of Big Data Explore: A case study from Huyi District, Xi’an | 2023 |
| 72 | Cui J. et al. [88] | Economic value evaluation of water resources based on big data | 2023 |
| 73 | Abu-Gellban H. et al. [89] | Efficient Crop Classification Using Optical and Radar Big Data: A Time and Cost Reduction Approach | 2023 |
| 74 | Saravanan R. et al. [90] | Empowering the Tribal people with the use of big data processing expert system in animal Husbandry and Poultry Farming application | 2023 |
| 75 | Parashar V. et al. [91] | Enhancing crop yield prediction in precision agriculture through sustainable big data analytics and deep learning techniques | 2023 |
| 76 | Vlachou E. et al. [92] | EVCA Classifier: A MCMC-Based Classifier for Analyzing High-Dimensional Big Data | 2023 |
| 77 | Ikhlaq U. et al. [93] | Harnessing Big Data in Agriculture by Addressing Heterogeneity in Large-Scale Data Mining Techniques and Limitations | 2023 |
| 78 | Kliangkhlao M. et al. [94] | Harnessing the power of big data digitization for market factors awareness in supply chain management | 2023 |
| 79 | Rao M. S. et al. [95] | Integration of Cloud Computing, IoT, and Big Data for the Development of a Novel Smart Agriculture Model | 2023 |
| 80 | Ahmed S. et al. [96] | Investigation on the use of ensemble learning and big data in crop identification | 2023 |
| 81 | Xiang H. X. et al. [97] | Modeling potential wetland distributions in China based on geographic big data and machine learning algorithms | 2023 |
| 82 | Sinha J. et al. [98] | Modelling big data analysis approach with multi-agent system for crop-yield prediction | 2023 |
| 83 | Majeed M. G. et al. [99] | Research on Sustainable development of green energy and manufacturing in smart agriculture based on big data analysis | 2023 |
| 84 | Khalid N. et al. [100] | Revolutionizing Weed Detection in Agriculture through the Integration of IoT, Big Data, and Deep Learning with Robotic Technology | 2023 |
| 85 | Liu W. et al. [101] | Smart sensors, sensing mechanisms and platforms of sustainable smart agriculture realized through the big data analysis | 2023 |
| 86 | Hachimi C. E. et al. [102] | Smart Weather Data Management Based on Artificial Intelligence and Big Data Analytics for Precision Agriculture | 2023 |
| 87 | An Y. et al. [103] | Soil and water conservation monitoring and landscape ecological restoration strategy based on big data and internet of things | 2023 |
| 88 | Kamyab H. et al. [104] | The latest innovative avenues for the utilization of artificial Intelligence and big data analytics in water resource management | 2023 |
| 89 | Jayaraman G. et al. [105] | Unravelling the potential of Big Data-driven decision-making in sustainable water irrigation: An AI perspective | 2023 |
| 90 | Roznik M. et al. [106] | Using a machine learning approach and big data to augment WASDE forecasts: Empirical evidence from US corn yield | 2023 |
| 91 | Park J.-R. et al. [107] | Utilization of the Winkler scale of plants using big data temperature presented by the Korea Meteorological Administration | 2023 |
| 92 | Chawla P. et al. [108] | Water quality prediction of salton sea using machine learning and big data techniques | 2023 |
| 93 | Zhang J. et al. [109] | A Gaussian interval type-2 fuzzy characterization method based on heterogeneous big data and its application in forest ecological assessment | 2024 |
| 94 | Wang Y. [110] | A pricing model for agricultural insurance based on big data and machine learning | 2024 |
| 95 | Xie Z. et al. [111] | A scalable big data approach for remotely tracking rangeland conditions | 2024 |
| 96 | Giannakopoulos N. T. et al. [112] | Agroeconomic Indexes and Big Data: Digital Marketing Analytics Implications for Enhanced Decision Making with Artificial Intelligence-Based Modeling | 2024 |
| 97 | Huh J. et al. [113] | AgTech: Building Smart Aquaculture Assistant System Integrated IoT and Big Data Analysis | 2024 |
| 98 | Stephen A. et al. [114] | An efficient deep learning with a big data-based cotton plant monitoring system | 2024 |
| 99 | Xia J. et al. [115] | Analysis of visible–near infrared spectral characteristics for water layer management of rice based on the big data platform | 2024 |
| 100 | Ayyappan S. et al. [44] | Application and Research of Key Technologies of Big Data for Agriculture | 2024 |
| 101 | Geetha P. et al. [116] | Big data analytics in agriculture: cloud-based architecture for crop disease classification | 2024 |
| 102 | Higuera D.F.B. et al. [117] | Colombian Agricultural Sector’s Early Estimator of Gross Domestic Production Using Nowcasting and Big Data Methods | 2024 |
| 103 | Li L.I.N. et al. [118] | Complex event information mining and processing for massive aerospace big data | 2024 |
| 104 | Wei X. et al. [119] | Effects of Big Data on PM2.5: A Study Based on Double Machine Learning | 2024 |
| 105 | Kong J. et al. [12] | FICformer: A Multi-factor Fuzzy Bayesian Imputation Cross-former for Big Data-driven Agricultural Decision Support Systems | 2024 |
| 106 | Yang J. et al. [120] | Geographical big data and data mining: A new opportunity for “water-energy-food” nexus analysis | 2024 |
| 107 | Minallah N. et al. [121] | GeoSurvey: A cloud-based mobile app for efficient land surveys and big data collection | 2024 |
| 108 | Liu J. et al. [122] | Global soil respiration estimation based on ecological big data and machine learning model | 2024 |
| 109 | Borol Y. D. et al. [123] | Hyperspectral Information with Big Data and Machine Learning for Agriculture | 2024 |
| 110 | Saeed N. et al. [124] | Incorporating big data and IoT in intelligent ecosystems: state-of-the-arts, challenges and opportunities, and future directions | 2024 |
| 111 | Pan S.-F. et al. [125] | Influence of landform, soil properties, soil Cd pollution and rainfall on the spatial variation of Cd in rice: Contribution and pathway models based on big data | 2024 |
| 112 | Sushma Y. et al. [126] | IoT-based soil nutrient monitoring and analysis system | 2024 |
| 113 | Zhang S. et al. [127] | Knowledge Distillation via Token-Level Relationship Graph Based on the Big Data Technologies | 2024 |
| 114 | Pallavi C. V. et al. [128] | Linear Z Score and Gaussian Radial Artificial Neural Network Big Data Analytics to Enhance Crop Yield | 2024 |
| 115 | Shetty S. et al. [129] | MResGat: Multi-head residual dilated convolution for crop yield prediction | 2024 |
| 116 | Alves G. M. et al. [130] | Parallel and distributed processing for high resolution agricultural tomography based on big data | 2024 |
| 117 | Rana H. et al. [131] | Prediction of Agricultural Commodity Prices using Big Data Framework | 2024 |
| 118 | Xiao K. et al. [132] | Research on Crop Growth Detection and Prediction in Farmland Based on Agricultural Big Data | 2024 |
| 119 | Boukhris A. et al. [133] | Satellite imagery, big data, IoT and deep learning techniques for wheat yield prediction in Morocco | 2024 |
| 120 | Wang B. et al. [110] | Smart farming using the big data-driven approach for sustainable agriculture with iot-deep learning techniques | 2024 |
| 121 | Romero-Gomez D. et al. [134] | The Challenge of Big Data and Machine Learning Optimizing Banana Yields in Ecuador | 2024 |
| 122 | Zhu X. et al. [135] | The role of agricultural product logistics supply chain in agricultural economic development in the context of big data and in-depth learning | 2024 |
| 123 | Salsabila A. B. et al. [136] | Using VARI Model to Forecast Climate Phenomena in Big Data Era | 2024 |
| 124 | Manoj T. et al. [137] | A blockchain-assisted trusted federated learning for smart agriculture | 2025 |
| 125 | Almusawi M. et al. [138] | A data-driven strategy for long-term agrarian sustainability: Pest and disease management | 2025 |
| 126 | Batistatos M.C. et al. [139] | AGRARIAN: A hybrid AI-driven architecture for smart agriculture | 2025 |
| 127 | Meta Inc. et al. [140] | AI in agriculture: Cloud-powered precision farming with real-time analytics | 2025 |
| 128 | Reddy G.R. et al. [141] | An IoT-driven ML framework for predictive crop health monitoring | 2025 |
| 129 | Galkin A.I. et al. [142] | Application of machine learning methods and big data analysis in precision agriculture | 2025 |
| 130 | Kate M. et al. [143] | Big data approaches to bovine bioacoustics: FAIR-compliant dataset and machine learning framework | 2025 |
| 131 | Mensah F.P. et al. [144] | Big data in agriculture: Leveraging large datasets to analyse and improve rice production | 2025 |
| 132 | Burgueño-Romero A.M. et al. [145] | Big Data-driven MLOps workflow for annual high-resolution land cover classification models | 2025 |
| 133 | Lell M. et al. [146] | Breaking down data silos for genome-wide predictions in wheat | 2025 |
| 134 | Mohanty N.K. et al. [147] | Climate-aware crop yield forecasting using hybrid statistical-ML methods | 2025 |
| 135 | Chunawala H. et al. [148] | Cloud computing-enabled hybrid ML models for crop yield prediction | 2025 |
| 136 | Yu P. et al. [149] | Cloud-edge-device collaborative computing in smart agriculture | 2025 |
| 137 | Jiao Y. et al. [150] | Computational intelligence for precision agriculture: Smart sensing decision support | 2025 |
| 138 | Aggarwal S. et al. [151] | Crop prediction, disease detection using machine learning | 2025 |
| 139 | Tripathi D. et al. [152] | Crop yield prediction using ensemble learning with effective data analytics | 2025 |
| 140 | Eremin S.G. et al. [153] | Digitalization of agriculture: The role of big data in improving efficiency | 2025 |
| 141 | Gong R. et al. [154] | Edge computing-enabled smart agriculture: Technical architectures | 2025 |
| 142 | Bakshi A. et al. [155] | Edge-enabled UAV assisted sensing and analytics framework for precision agriculture | 2025 |
| 143 | Taha M.F. et al. [156] | Emerging technologies for precision crop management towards agriculture 5.0 | 2025 |
| 144 | Rajakumar V. et al. [157] | FarmFog: Implementation of fog computing in IoT-based smart agriculture | 2025 |
| 145 | Ishtaiwi A.M. et al. [158] | Framework for agricultural water scarcity using big data and IoT | 2025 |
| 146 | John L.B. et al. [159] | Geospatial big data analytics for precision agriculture | 2025 |
| 147 | Kumar S. et al. [160] | Harnessing big data for precision agriculture: Crop yields and resource management | 2025 |
| 148 | Ramos M.I. et al. [161] | Improving early prediction of crop yield in Spanish olive groves using machine learning | 2025 |
| 149 | Oppong R.A. et al. [162] | Integration of IoT-based sprinklers, embedded systems, data and cloud computing | 2025 |
| 150 | Yap J.A. et al. [163] | Investigation on IoT and cloud technology implementation for smart agriculture | 2025 |
| 151 | Hussain M. et al. [164] | IoT-enabled machine learning for precision agriculture in Pakistan | 2025 |
| 152 | Rani N.S. et al. [165] | IoT-enabled smart irrigation framework leveraging stacked ML algorithms | 2025 |
| 153 | Chowdam V.S. et al. [166] | IoT-enabled smart soil monitoring system with crop and fertilizer recommendations | 2025 |
| 154 | Kole P. et al. [167] | IoT-ML-decision support system for smart agriculture | 2025 |
| 155 | Vijayasuganthi K. et al. [168] | Management practices for sustainable agriculture in the age of smart farming | 2025 |
| 156 | Amori P.N. et al. [169] | Scalable machine learning framework for adaptive irrigation management (Maize/Soybean) | 2025 |
| 157 | Kumar K.G. et al. [170] | SmartAgri-IoT: Hybrid LPWAN edge computing framework for real-time precision agriculture | 2025 |
| 158 | Datta S.S. et al. [171] | TCAN-AgriCloud: Cloud-enabled IoT-integrated deep learning for yield prediction | 2025 |
| 159 | Sokona F.Y. et al. [172] | TCHIA-FedPer: Edge online federated learning and IoT for smart agriculture | 2025 |
| 160 | Hostens M. et al. [173] | The future of big data and artificial intelligence on dairy farms | 2025 |
| 161 | Galkin A.I. et al. [174] | The use of big data and neural networks in precision agriculture to increase crop yield | 2025 |
| 162 | Vaishnavi K. et al. [175] | Transforming agriculture through IoT and big data: A comprehensive framework | 2025 |
| 163 | Mohammed S. et al. [176] | Transforming agriculture with cloud computing: Data processing & analysis | 2025 |
| 164 | Petrov D. et al. [177] | Utilizing big data for sustainable management of agricultural production | 2025 |
| 165 | Wassay M. et al. [178] | Geo-intelligent agriculture: Integrating GIS, remote sensing, IoT for real-time monitoring | 2025 |
| 166 | Gogna A. et al. [179] | Predicting enviromically adapted varieties with big data | 2025 |
| Section/Topic | Item | PRISMA 2020 Checklist Item | Location in Manuscript |
|---|---|---|---|
| Title | 1 | Identify the report as a systematic review | Title |
| Abstract | 2 | Provide a structured summary including background, objectives, methods, results, and conclusions | Abstract |
| Introduction | 3 | Describe the rationale for the review in the context of existing knowledge | Introduction |
| 4 | Provide an explicit statement of the objectives or research questions | Introduction | |
| Methods | 5 | Indicate whether a review protocol exists and where it can be accessed | Methods (protocol not registered) |
| 6 | Specify inclusion and exclusion criteria | Methods—Eligibility Criteria | |
| 7 | Specify all information sources and the date last searched | Methods—Information Sources (search updated 9 February 2026) | |
| 8 | Present the full search strategy for at least one database | Methods—Search Strategy | |
| 9 | Describe the process for selecting studies | Methods—Study Selection | |
| 10 | Describe the data collection process | Methods—Data Extraction and Consistency Checks | |
| 11 | List and define all data items extracted | Methods—Data Extraction and Coding Matrix | |
| 12 | Describe methods used to assess risk of bias in individual studies | Addressed qualitatively; see Methods and Section “Methodological Limitations and Quality Assessment Constraints” | |
| 13a–13f | Describe effect measures and statistical synthesis methods | Not applicable (no quantitative meta-analysis; heterogeneous technological evidence) | |
| 14 | Describe methods used for qualitative synthesis | Methods—Data Synthesis and Cross-Domain Convergence Analysis | |
| Results | 15 | Describe the results of the study selection process, ideally using a flow diagram | Results—PRISMA Flow Diagram |
| 16 | Cite and describe characteristics of included studies | Results—Study Characteristics (Table 1) | |
| 17 | Present results of individual studies | Results—Domain-Based Analysis | |
| 19 | Present results of risk-of-bias assessments | Addressed qualitatively in Limitations section | |
| 20a–20d | Present results of quantitative syntheses and heterogeneity analyses | Not applicable (qualitative synthesis without statistical pooling) | |
| Discussion | 21 | Provide a general interpretation of the results | Discussion—Synthesis of Results and IAE Framework |
| 22 | Discuss limitations of the included evidence | Discussion—Limitations | |
| 23 | Discuss limitations of the review process | Discussion—Methodological Limitations and Quality Assessment Constraints | |
| 24 | Discuss implications for practice and future research | Discussion—Future Research Directions | |
| Other Information | 24a | Provide registration information for the review | Not registered (exploratory technological review) |
| 25 | Describe sources of funding and their role | Funding Statement | |
| 26 | Declare competing interests | Conflicts of Interest |
3. Results
3.1. General Results
3.2. Types of Agricultural Problems
3.3. Domain-Specific Analysis
3.3.1. Crops
3.3.2. Farmer’s Decision Making
3.3.3. Water and Weather
3.3.4. Soil
3.3.5. Land
3.3.6. Animal Research
3.4. Big Data Technologies
4. Discussion
4.1. Previous Challenges in the Use of ML and Big Data in Agriculture
4.2. Challenges Identified in This Review
4.3. Opportunities for ML and AI in Agriculture
4.4. Synthesis of Results: From Domain Evidence to IAE Pillars
4.5. Evolution of the Field (2021–2025): From Algorithmic Applications to Ecosystem-Level Intelligence
4.6. Main Limitations of the Study
4.6.1. Descriptive Validity
- All data collected were structured in a single type of form, made available to all researchers via Google Sheets, ensuring both accessibility and auditability of the information among the team members.
- During the definition, piloting, and execution phases of the SLR protocol, weekly meetings were held to standardize criteria and clarify any questions about how to carry out the process.
4.6.2. Theoretical Validity
- Construction of a search string, which was then adapted to each specific search engine to ensure optimal retrieval of relevant studies.
- To support the objectivity of the article selection process, a set of inclusion and exclusion criteria was defined.
- Given the volume of studies, it was determined that limiting the selection to articles written in English would have minimal impact on the overall outcomes of the study.
4.6.3. Generalizability
4.6.4. Interpretive Validity
- All authors reviewed and validated the conclusions of the study.
- One of the researchers, an expert in Big Data and data analysis, oversaw the results and final conclusions of the work.
4.6.5. Repeatability
4.6.6. Quality Assessment Considerations
5. Conclusions
Author Contributions
Funding
Institutional Review Board Statement
Informed Consent Statement
Data Availability Statement
Acknowledgments
Conflicts of Interest
Abbreviations
| AI | Artificial Intelligence |
| AI-Orchestrated Agriculture | Artificial Intelligence-Orchestrated Agriculture (conceptual |
| framework pillar) | |
| ALTAI | Assessment List for Trustworthy Artificial Intelligence |
| ANN | Artificial Neural Network |
| API | Application Programming Interface |
| BERT | Bidirectional Encoder Representations from Transformers |
| BiLSTM | Bidirectional Long Short-Term Memory |
| BiLSTM-CRF | Bidirectional Long Short-Term Memory–Conditional Random Field |
| BP | Back Propagation |
| CatBoost | Categorical Boosting |
| CNN | Convolutional Neural Network |
| DAMA-DMBOK | Data Management Body of Knowledge |
| DBSCAN | Density-Based Spatial Clustering of Applications with Noise |
| DCNN | Deep Convolutional Neural Network |
| DL | Deep Learning |
| DRN | Deep Residual Network |
| DT | Decision Tree |
| Edge–Cloud Computing | Distributed architecture combining edge devices and |
| cloud infrastructure | |
| ET0 | Reference Evapotranspiration |
| FICformer | Fuzzy Information Cross-former |
| FLC | Fuzzy Logic Controller |
| GA | Genetic Algorithm |
| GBM | Gradient Boosting Machine |
| GEE | Google Earth Engine |
| GIS | Geographic Information System |
| GRU | Gated Recurrent Unit |
| HPC | High-Performance Computing |
| IAE | Intelligent Agricultural Ecosystem |
| IoT | Internet of Things |
| KNN | K-Nearest Neighbors |
| LSTM | Long Short-Term Memory |
| ML | Machine Learning |
| MLOps | Machine Learning Operations |
| NLP | Natural Language Processing |
| PCA | Principal Component Analysis |
| PRISMA | Preferred Reporting Items for Systematic Reviews |
| and Meta-Analyses | |
| QC | Quantum Computing |
| QC-AI | Quantum Computing–Artificial Intelligence Hybrid Systems |
| RF | Random Forest |
| RGB-D | Red Green Blue–Depth (image format) |
| SLR | Systematic Literature Review |
| SVM | Support Vector Machine |
| UAV | Unmanned Aerial Vehicle |
| VQC | Variational Quantum Circuit |
| WEF | Water–Energy–Food Nexus |
| WSN | Wireless Sensor Network |
| XGBoost | Extreme Gradient Boosting |
| YOLO | You Only Look Once |
References
- Kalhotra, S.K.; Prakash, K.; Mishra, M.K.; Kumar, M. A Study of Crop Yield Prediction Using Machine Learning Approaches. J. Adv. Zool. 2023, 44, 1260–1263. [Google Scholar] [CrossRef]
- Sonka, S.T. Digital technologies, big data, and agricultural innovation. In The Innovation Revolution in Agriculture; Springer: Berlin/Heidelberg, Germany, 2021; p. 207. [Google Scholar]
- Cravero, A.; Pardo, S.; Sepúlveda, S.; Muñoz, L. Challenges to use machine learning in agricultural big data: A systematic literature review. Agronomy 2022, 12, 748. [Google Scholar] [CrossRef]
- Fenu, G.; Malloci, F.M. Forecasting plant and crop disease: An explorative study on current algorithms. Big Data Cogn. Comput. 2021, 5, 2. [Google Scholar] [CrossRef]
- Sharma, S.; Gahlawat, V.K.; Rahul, K.; Mor, R.S.; Malik, M. Sustainable Innovations in the Food Industry through Artificial Intelligence and Big Data Analytics. Logistics 2021, 5, 66. [Google Scholar] [CrossRef]
- Abioye, E.A.; Hensel, O.; Esau, T.J.; Elijah, O.; Abidin, M.S.Z.; Ayobami, A.S.; Yerima, O.; Nasirahmadi, A. Precision irrigation management using machine learning and digital farming solutions. AgriEngineering 2022, 4, 70–103. [Google Scholar] [CrossRef]
- Mahmood, M.R.; Matin, M.A.; Goudos, S.K.; Karagiannidis, G. Machine learning for smart agriculture: A comprehensive survey. IEEE Trans. Artif. Intell. 2023, 5, 2568–2588. [Google Scholar] [CrossRef]
- Rani, S.; Mishra, A.K.; Kataria, A.; Mallik, S.; Qin, H. Machine learning-based optimal crop selection system in smart agriculture. Sci. Rep. 2023, 13, 15997. [Google Scholar] [CrossRef]
- Rejeb, A.; Rejeb, K.; Zailani, S. Big data for sustainable agri-food supply chains: A review and future research perspectives. J. Data, Inf. Manag. 2021, 3, 167–182. [Google Scholar] [CrossRef]
- Benos, L.; Tagarakis, A.C.; Dolias, G.; Berruto, R.; Kateris, D.; Bochtis, D. Machine learning in agriculture: A comprehensive updated review. Sensors 2021, 21, 3758. [Google Scholar] [CrossRef] [PubMed]
- Kumari, M.; Kaul, A. Deep learning techniques for remote sensing image scene classification: A comprehensive review, current challenges, and future directions. Concurr. Comput. Pract. Exp. 2023, 35, e7733. [Google Scholar] [CrossRef]
- Kong, J.; Fan, X.; Zuo, M.; Yan, W.; Jin, X. FICformer: A multi-factor fuzzy Bayesian imputation cross-former for big data-driven agricultural decision support systems. IEEE Trans. Fuzzy Syst. 2024, 33, 69–81. [Google Scholar] [CrossRef]
- Yang, X.; Zhao, J.; Zhang, H.; Dai, C.; Zhao, L.; Ji, Z.; Ganchev, I. Remote sensing image detection based on yolov4 improvements. IEEE Access 2022, 10, 95527–95538. [Google Scholar] [CrossRef]
- Lassoued, R.; Macall, D.M.; Smyth, S.J.; Phillips, P.W.; Hesseln, H. Expert insights on the impacts of, and potential for, agricultural big data. Sustainability 2021, 13, 2521. [Google Scholar] [CrossRef]
- Kumari, J.; Kumari, K.; Sinha, A. Assessment of machine learning techniques for improving agriculture crop production. In Handbook of Research on Innovative Approaches to Information Technology in Library and Information Science; IGI Global Scientific Publishing: Hershey, PA, USA, 2024; pp. 303–322. [Google Scholar]
- Cravero, A.; Sepúlveda, S. Use and adaptations of machine learning in big data—Applications in real cases in agriculture. Electronics 2021, 10, 552. [Google Scholar] [CrossRef]
- Kitchenham, B.; Brereton, P.; Li, Z.; Budgen, D.; Burn, A. Repeatability of systematic literature reviews. In 15th Annual Conference on Evaluation & Assessment in Software Engineering (EASE 2011); IET: London, UK, 2011; pp. 46–55. [Google Scholar]
- Parums, D.V. Review articles, systematic reviews, meta-analysis, and the updated preferred reporting items for systematic reviews and meta-analyses (PRISMA) 2020 guidelines. Med. Sci. Monit. Int. Med. J. Exp. Clin. Res. 2021, 27, e934475-1. [Google Scholar] [CrossRef]
- Page, M.J.; McKenzie, J.E.; Bossuyt, P.M.; Boutron, I.; Hoffmann, T.C.; Mulrow, C.D.; Shamseer, L.; Tetzlaff, J.M.; Akl, E.A.; Brennan, S.E.; et al. The PRISMA 2020 statement: An updated guideline for reporting systematic reviews. BMJ 2021, 372, n71. [Google Scholar] [CrossRef]
- Chen, F.; Hu, Y. Agricultural and rural ecological management system based on big data in complex system. Environ. Technol. Innov. 2021, 22, 101390. [Google Scholar] [CrossRef]
- Patel, J.; Patel, R.; Shah, S.; Patel, J. Big data analytics for advanced viticulture. Scalable Comput. 2021, 22, 302–312. [Google Scholar] [CrossRef]
- Ang, K.M.; Seng, J. Big data and machine learning with hyperspectral information in agriculture. IEEE Access 2021, 9, 36699–36718. [Google Scholar] [CrossRef]
- Zainab, A.; Ghrayeb, A.; Syed, D.; Abu-Rub, H.; Refaat, S.; Bouhali, O. Big Data Management in Smart Grids: Technologies and Challenges. IEEE Access 2021, 9, 73046–73059. [Google Scholar] [CrossRef]
- Alibabaei, K.; Gaspar, P.; Lima, T. Crop Yield Estimation Using Deep Learning Based on Climate Big Data and Irrigation Scheduling. Energies 2021, 14, 4. [Google Scholar] [CrossRef]
- Katyayan, A.; Mashelkar, S.; Dc, A.; Morajkar, S. Design of Smart Agriculture Systems using Artificial Intelligence and Big Data Analytics. In 2021 3rd International Conference on Advances in Computing, Communication Control and Networking (ICAC3N); IEEE: New York, NY, USA, 2021. [Google Scholar] [CrossRef]
- Rabhi, L.; Falih, N.; Afraites, L.; Bouikhalene, B. Digital agriculture based on big data analytics: A focus on predictive irrigation for smart farming in Morocco. Indones. J. Electr. Eng. Comput. Sci. 2021, 24, 581–589. [Google Scholar] [CrossRef]
- Bertoni, D.; Aletti, G.; Cavicchioli, D.; Micheletti, A.; Pretolani, R. Estimating the CAP Greening Effect by Machine Learning Techniques: A Big Data Ex Post Analysis. Environ. Sci. Policy 2021, 119, 44–53. [Google Scholar] [CrossRef]
- Liu, Y.; He, K.; Qin, F. Remote sensing big data analysis of the lower yellow river ecological environment based on internet of things. J. Sens. 2021, 2021, 1059517. [Google Scholar] [CrossRef]
- Tsai, W.P.; Feng, D.; Pan, M.; Beck, H.; Lawson, K.; Yang, Y.; Liu, J.; Shen, C. From calibration to parameter learning: Harnessing the scaling effects of big data in geoscientific modeling. Nat. Commun. 2021, 12, 5988. [Google Scholar] [CrossRef] [PubMed]
- Riley, C.; Vrbka, J.; Rowland, Z. Internet of things-enabled sustainability, big data-driven decision-making processes, and digitized mass production in industry 4.0-based manufacturing systems. J.-Self-Gov. Manag. Econ. 2021, 9, 42–52. [Google Scholar]
- Kumari, M.; Kumar, A.; Singh, P.; Singh, S. Multidisciplinary Real-Time Model for Smart Agriculture based on Weather Forecasting Using IoT, Machine Learning, Big Data and Cloud. In 2021 5th International Conference on Information Systems and Computer Networks (ISCON 2021); IEEE: New York, NY, USA, 2021. [Google Scholar] [CrossRef]
- Shaik Mazhar, S.A.; Suseendran, G. Precision Pig Farming Image Analysis Using Random Forest and Boruta Predictive Big Data Analysis Using Neural Network and K-Nearest Neighbor. In 2021 2nd International Conference on Intelligent Engineering and Management (ICIEM 2021); IEEE: New York, NY, USA, 2021. [Google Scholar] [CrossRef]
- Anita, M.; Shakila, S. Predictive analytics in soil for agriculture using Kendall normalized feature selection based Jaccarized Rocchio boyer-moore bootstrap aggregative mapreduce classifier for predictive analytics with big data. Int. J. Eng. Trends Technol. 2021, 69, 80–91. [Google Scholar] [CrossRef]
- Refonaa, J.; Lakshmi, M. Remote sensing based rain fall prediction using big data assisted integrated routing framework. J. Ambient. Intell. Humaniz. Comput. 2021, 1–11. [Google Scholar] [CrossRef]
- Akhtar, M.; Shaikh, A.; Khan, A.; Awais, H.; Bakar, E.; Othman, A. Smart sensing with edge computing in precision agriculture for soil assessment. Agriculture 2021, 11, 475. [Google Scholar] [CrossRef]
- Guan, H.; Zhao, X. Study on the prediction system of shrimp field distribution in the East China Sea based on big data analysis of fishing trajectories. J. Ocean. Univ. China 2021, 20, 228–234. [Google Scholar] [CrossRef]
- Gupta, R.; Sharma, S. WB-CPI: Weather based crop prediction in India using big data analytics. IEEE Access 2021, 9, 137869–137885. [Google Scholar] [CrossRef]
- Berto, F.; Ardagna, C.; Torrente, M.; Manenti, D.; Ferrari, E.; Calcante, A.; Oberti, R.; Fra, C.; Ciani, L. A 5G-IoT enabled Big Data infrastructure for data-driven agronomy. In 2022 IEEE Globecom Workshops (GC Wkshps); IEEE: New York, NY, USA, 2022. [Google Scholar] [CrossRef]
- George, A. A Big Data Architecture for Heterogeneous Data in Precision Agriculture. In 2022 13th International Conference on Computing Communication and Networking Technologies, ICCCNT 2022; IEEE: New York, NY, USA, 2022. [Google Scholar] [CrossRef]
- Ahmed, S.; Mahmoud, A.S.; Farg, E.; Mohamed, A.M.; Moustafa, M.S.; AbdelRahman, M.A.E.; AbdelSalam, H.M.; Arafat, S.M. A Conceptual Framework for using Big Data in Egyptian Agriculture. Int. J. Adv. Comput. Sci. Appl. 2022, 13, 165–173. [Google Scholar] [CrossRef]
- Mazhar, S.A.S.; Akila, D. A Novel Framework to Perform Efficient Analysis of Animal Sciences Using Big Data. In 2022 International Conference on Emerging Smart Computing and Informatics (ESCI 2022); IEEE: New York, NY, USA, 2022. [Google Scholar] [CrossRef]
- Ouafiq, E.; Saadane, R.; Chehri, A.; Jeon, S. AI-based modeling and data-driven evaluation for smart farming-oriented big data architecture using IoT with energy harvesting capabilities. Sustain. Energy Technol. Assess. 2022, 52, 102093. [Google Scholar] [CrossRef]
- Chen, Y.; Zhu, X.; Fang, K.; Chen, X.; Guo, T.; Li, C.; Ren, Q.; Zou, Z. An improved method for sink node deployment in wireless sensor network to big data. Neural Comput. Appl. 2022, 34, 9499–9510. [Google Scholar] [CrossRef]
- Ayyappan, S.; Gnanasekaren, S. Application of Big Data Processing Technologies in Agriculture. In 2022 International Conference on Computer Communication and Informatics, ICCCI 2022; IEEE: New York, NY, USA, 2022. [Google Scholar] [CrossRef]
- Jiang, Y.; Yan, F. Aquaculture Prediction Model Based on Improved Water Quality Parameter Data Prediction Algorithm under the Background of Big Data. J. Appl. Math. 2022, 2022, 2071360. [Google Scholar] [CrossRef]
- El Aissi, M.E.M.; Benjelloun, S.; Lakhrissi, Y.; Ali, S.E.H.B. Big Data Enabling Fish Farming Data-Driven Strategy. Ing. Des Syst. D’Information 2022, 27, 949. [Google Scholar] [CrossRef]
- Benjelloun, S.; El Aissi, M.; Lakhrissi, Y.; Ali, S. Big Data Technology Architecture Proposal for Smart Agriculture for Moroccan Fish Farming. WSEAS Trans. Inf. Sci. Appl. 2022, 19, 311–322. [Google Scholar] [CrossRef]
- Franceschini, S.; Grelet, C.; Leblois, J.; Gengler, N.; Soyeurt, H.; Crowe, M.; McLoughlin, N.; Fahey, A.; Carter, F.; Matthews, E.; et al. Can unsupervised learning methods applied to milk recording big data provide new insights into dairy cow health? J. Dairy Sci. 2022, 105, 6760–6772. [Google Scholar] [CrossRef] [PubMed]
- Zhang, L.; Xie, L.; Wang, Z.; Huang, C. Cascade Parallel Random Forest Algorithm for Predicting Rice Diseases in Big Data Analysis. Electronics 2022, 11, 1079. [Google Scholar] [CrossRef]
- Birant, D.; Tepe, E. Classifying horse activities with big data using machine learning. Kuwait J. Sci. 2022. [Google Scholar] [CrossRef]
- Sagan, V.; Maimaitijiang, M.; Paheding, S.; Bhadra, S.; Gosselin, N.; Burnette, M.; Demieville, J.; Hartling, S.; Lebauer, D.; Newcomb, M.; et al. Data-Driven Artificial Intelligence for Calibration of Hyperspectral Big Data. IEEE Trans. Geosci. Remote Sens. 2022, 60, 5510320. [Google Scholar] [CrossRef]
- Jayanthi, S.; Rajkumar, K.; Shaheen; Shrivastava, S.; Herman, I. Design and Development of Framework for Big Data Based Smart Farming System. In Innovations in Computer Science and Engineering; Lecture Notes in Networks and Systems; Springer: Singapore, 2022. [Google Scholar] [CrossRef]
- Sengupta, S.; Dutta, A.; Abdelmohsen, S.; Alyousef, H.; Rahimi-Gorji, M. Development of a Rice Plant Disease Classification Model in Big Data Environment. Bioengineering 2022, 9, 758. [Google Scholar] [CrossRef] [PubMed]
- Virtriana, R.; Riqqi, A.; Anggraini, T.; Fauzan, K.; Ihsan, K.; Mustika, F.; Atmaja, F.; Suwardhi, D.; Harto, A.; Sakti, A.; et al. Development of Geospatial Information Integrated with Big Data for Agricultural Hazard Monitoring in West Java. In Proceedings of the International Archives of the Photogrammetry, Remote Sensing and Spatial Information Sciences, Denver, CO, USA, 6–8 February & 21–25 March 2022. [Google Scholar] [CrossRef]
- Al-Awar, B.; Awad, M.M.; Jarlan, L.; Courault, D. Evaluation of Nonparametric Machine-Learning Algorithms for an Optimal Crop Classification Using Big Data Reduction Strategy. Remote Sens. Earth Syst. Sci. 2022, 5, 141–153. [Google Scholar] [CrossRef]
- Gong, L.; Lou, Q.; Yu, C.; Chen, Y.; Hong, J.; Wu, W.; Fan, S.; Chen, L.; Liu, C. GpemDB: A Scalable Database Architecture with the Multi-Omics Entity-Relationship Model to Integrate Heterogeneous Big-Data for Precise Crop Breeding. Front. Biosci.-Landmark 2022, 27, 159. [Google Scholar] [CrossRef] [PubMed]
- de Carvalho Alves, M.; Pozza, E.A.; Sanches, L.; Belan, L.L.; de Oliveira Freitas, M.L. Insights for improving bacterial blight management in coffee field using spatial big data and machine learning. Trop. Plant Pathol. 2022, 47, 118–139. [Google Scholar] [CrossRef]
- Micheni, E.; MacHii, J.; Murumba, J. Internet of Things, Big Data Analytics, and Deep Learning for Sustainable Precision Agriculture. In 2022 IST-Africa Conference (IST-Africa); IEEE: New York, NY, USA, 2022. [Google Scholar] [CrossRef]
- Bonofiglio, F.; De Leo, F.C.; Yee, C.; Chatzievangelou, D.; Aguzzi, J.; Marini, S. Machine learning applied to big data from marine cabled observatories: A case study of sablefish monitoring in the NE Pacific. Front. Mar. Sci. 2022, 9, 842946. [Google Scholar] [CrossRef]
- Singh, A.; Glińska-Neweś, A. Modeling the public attitude towards organic foods: A big data and text mining approach. J. Big Data 2022, 9, 2. [Google Scholar] [CrossRef]
- Han, X.; Shen, H.; Hu, H.; Gao, J. Open Innovation Web-Based Platform for Evaluation of Water Quality Based on Big Data Analysis. Sustainability 2022, 14, 8811. [Google Scholar] [CrossRef]
- Sinaga, A.S.R.M.; Putra, R.E.; Girsang, A.S. Prediction measuring local coffee production and marketing relationships coffee with big data analysis support. Bull. Electr. Eng. Inform. 2022, 11, 2764–2772. [Google Scholar] [CrossRef]
- Wang, C. The Application of Big Data Technology in the Construction of Financial Shared Service Center of Agricultural Enterprise Group. Mob. Inf. Syst. 2022, 2022, 1693365. [Google Scholar] [CrossRef]
- Wu, Y. The path of agricultural policy finance in smart service for rural revitalization under big data technology. Mob. Inf. Syst. 2022, 2022, 9113683. [Google Scholar] [CrossRef]
- Huang, H.; Yang, R.; Hao, L.; Zhang, G. The practical application of agricultural genetic breeding technology in elm cultivation based on big data analysis. Mob. Inf. Syst. 2022, 2022, 2441292. [Google Scholar] [CrossRef]
- El Hachimi, C.; Belaqziz, S.; Khabba, S.; Chehbouni, A. Towards smart big weather data management. Chem. Proc. 2022, 10, 54. [Google Scholar] [CrossRef]
- Park, Y.; Shin, Y.W. Trend analysis of balcony vegetable gardens in Korea, before and after COVID-19 pandemic using big data. J. People Plants, Environ. 2022, 25, 447–456. [Google Scholar] [CrossRef]
- Barrile, G.M.; Augustine, D.J.; Porensky, L.M.; Duchardt, C.J.; Shoemaker, K.T.; Hartway, C.R.; Derner, J.D.; Hunter, E.A.; Davidson, A.D. A big data-model integration approach for predicting epizootics and population recovery in a keystone species. Ecol. Appl. 2023, 33, e2827. [Google Scholar] [CrossRef] [PubMed]
- Canavera, G.; Magnanini, E.; Lanzillotta, S.; Malchiodi, C.; Cunial, L.; Poni, S. A sensorless, Big Data based approach for phenology and meteorological drought forecasting in vineyards. Sci. Rep. 2023, 13, 16818. [Google Scholar] [CrossRef] [PubMed]
- Sahu, S.; Daniya, T.; Cristin, R. A Study on Weather based Crop Prediction System using Big Data Analytics and Machine Learning. In 5th International Conference on Smart Systems and Inventive Technology (ICSSIT 2023); IEEE: New York, NY, USA, 2023. [Google Scholar] [CrossRef]
- Qian, P.; Maalla, A.; Wenhai, H.; Shaoqiang, L. Agricultural Planting Big Data Q & A System Technology Research Based on Knowledge Graph. In 2023 IEEE 3rd International Conference on Information Technology, Big Data and Artificial Intelligence (ICIBA 2023); IEEE: New York, NY, USA, 2023. [Google Scholar] [CrossRef]
- Rslan, E.; Khafagy, M.H.; Ali, M.; Munir, K.; Badry, R.M. AgroSupportAnalytics: Big data recommender system for agricultural farmer complaints in Egypt. Int. J. Electr. Comput. Eng. 2023, 1, 746–755. [Google Scholar] [CrossRef]
- Pavlova, A.I. Application of BIG DATA Technologies to assess the natural moisture of the territory. Sib. J. Life Sci. Agric. 2023, 15, 139–154. [Google Scholar] [CrossRef]
- Yang, Y.; Chen, Q.; Huang, T.; Pareek, P. Application Research of K-means Algorithm based on Big Data Background. In 2023 IEEE International Conference on Integrated Circuits and Communication Systems, ICICACS 2023; IEEE: New York, NY, USA, 2023. [Google Scholar] [CrossRef]
- Krishna, S.; Kumar, R.; Rose, J.; Patidar, V.; Soni, A.; Mehta, D.; Ranadive, A. Artificial Intelligence and BIG DATA Analitycs-Based optimization of Crop yields in ustainable agriculture. Carpathian J. Food Sci. Technol. 2023, 2023, 1–15. [Google Scholar] [CrossRef]
- Berestov, D.; Kurchenko, O.; Zubyk, L.; Kulibaba, S.; Mazur, N. Assessment of Weather Risks for Agriculture using Big Data and Industrial Internet of Things Technologies. Cybersecur. Provid. Inf. Telecommun. Syst. 2023, 3550, 1–13. [Google Scholar]
- Shrivastava, A.; Nayak, C.; Dilip, R.; Samal, S.; Rout, S.; Ashfaque, S. Automatic robotic system design and development for vertical hydroponic farming using IoT and big data analysis. Mater. Today Proc. 2023, 80, 3546–3553. [Google Scholar] [CrossRef]
- Balduque-Gil, J.; Lacueva-Pérez, F.; Labata-Lezaun, G.; del Hoyo-Alonso, R.; Ilarri, S.; Sánchez-Hernández, E.; Martín-Ramos, P.; Barriuso-Vargas, J. Big Data and Machine Learning to Improve European Grapevine Moth (Lobesia botrana) Predictions. Plants 2023, 12, 633. [Google Scholar] [CrossRef]
- de la Parte, M.; Martínez-Ortega, J.; Díaz, V.; Martínez, N. Big Data and precision agriculture: A novel spatio-temporal semantic IoT data management framework for improved interoperability. J. Big Data 2023, 10, 52. [Google Scholar] [CrossRef]
- Rossi, P.; Rigon, G.; Alemanno, R.; Bianchini, L.; Cecchini, M.; Monarca, D. Big Data for Farm Machines: An Algorithm for Estimating Tractors’ Operating Costs. In AIIA 2022: Biosystems Engineering Towards the Green Deal. AIIA 2022; Lecture Notes in Civil Engineering; Springer: Cham, Switzerland, 2023. [Google Scholar] [CrossRef]
- Silva, J.; Heerwaarden, J.; Reidsma, P.; Laborte, A.; Tesfaye, K.; van Ittersum, M. Big data, small explanatory and predictive power: Lessons from random forest modeling of on-farm yield variability and implications for data-driven agronomy. Field Crops Res. 2023, 302, 109063. [Google Scholar] [CrossRef]
- Ghanim, M.; Alammary, J. Cloud-Based Simulation Model for Agriculture Big Data in the Kingdom of Bahrain. In Proceedings of Eighth International Congress on Information and Communication Technology. ICICT 2023; Lecture Notes in Networks and Systems; Springer: Singapore, 2023. [Google Scholar] [CrossRef]
- Saritha, S.; Abel Thangaraja, G. Crop Yield Prediction in Big Data Using Margalef Kernel Perceptron Based Winnow Brown Boost Classifier. J. Theor. Appl. Inf. Technol. 2023, 101, 2091–2107. [Google Scholar]
- Babu, D.K.; Ravindra Raman, C.; Venkata Divakara Rao, D. Deep residual network-based data streaming approach for soil type application under IoT-based big data environment. Wirel. Netw. 2023, 29, 1751–1769. [Google Scholar] [CrossRef]
- Nurcahyo, A.; Soeparno, H.; Gaol, F.; Arifin, Y. Developing Smart Precision Farming Using Big Data and Cloud-Based Intelligent Decision Support System. In 10th International Conference on ICT for Smart Society (ICISS) 2023—Proceedings; IEEE: New York, NY, USA, 2023. [Google Scholar] [CrossRef]
- Issac, A.; Ebrahimi, A.; Mohammadpour Velni, J.; Rains, G. Development and deployment of a big data pipeline for field-based high-throughput cotton phenotyping data. Smart Agric. Technol. 2023, 5, 100265. [Google Scholar] [CrossRef]
- Wang, P.; Kou, X.; Zheng, Y. Development Model of Agriculture + Travel Industry Integration in the Context of Big Data: A Case Study from Huyi District, Xi’an. EAI Endorsed Trans. Scalable Inf. Syst. 2023, 10, 1–13. [Google Scholar] [CrossRef]
- Cui, J. Economic value evaluation of water resources based on big data. Desalin. Water Treat. 2023, 315, 590–599. [Google Scholar] [CrossRef]
- Abu-Gellban, H.; Imhmed, E. Efficient Crop Classification Using Optical and Radar Big Data: A Time and Cost Reduction Approach. In 2023 International Conference on Computational Science and Computational Intelligence (CSCI); IEEE: New York, NY, USA, 2023; pp. 598–604. [Google Scholar]
- Saravanan, R.; Nehru, V.; Muthuselvi, S. Empowering the Tribal People with the Use of Big Data Processing Expert System in Animal Husbandry and Poultry Farming Application. In 2023 IEEE International Conference on Research Methodologies in Knowledge Management, Artificial Intelligence and Telecommunication Engineering (RMKMATE); IEEE: New York, NY, USA, 2023. [Google Scholar] [CrossRef]
- Parashar, V.; Labhade-Kumar, N.; Rajkumar, B.P.; Khan, B.; Rout, S.; Porselvi, T.; Sandhi, M.I.I. Enhancing Crop Yield Prediction in Precision Agriculture Through Sustainable Big Data Analytics and Deep Learning Techniques. Carpathian J. Food Sci. Technol. 2023, 2023, 1–18. [Google Scholar] [CrossRef] [PubMed]
- Vlachou, E.; Karras, C.; Karras, A.; Tsolis, D.; Sioutas, S. EVCA Classifier: A MCMC-Based Classifier for Analyzing High-Dimensional Big Data. Information 2023, 14, 451. [Google Scholar] [CrossRef]
- Ikhlaq, U.; Kechadi, T. Harnessing Big Data in Agriculture by Addressing Heterogeneity in Large-Scale Data Mining Techniques and Limitations. In 2023 Congress in Computer Science, Computer Engineering, and Applied Computing (CSCE 2023); IEEE: New York, NY, USA, 2023. [Google Scholar] [CrossRef]
- Kliangkhlao, M.; Limsiroratana, S. Harnessing the Power of Big Data Digitization for Market Factors Awareness in Supply Chain Management. Multimed. Tools Appl. 2023, 82, 347–365. [Google Scholar] [CrossRef]
- Rao, M.S.; Modi, S.; Singh, R.; Prasanna, K.L.; Khan, S.; Ushapriya, C. Integration of Cloud Computing, IoT, and Big Data for the Development of a Novel Smart Agriculture Model. In 2023 3rd International Conference on Advance Computing and Innovative Technologies in Engineering (ICACITE 2023); IEEE: New York, NY, USA, 2023. [Google Scholar] [CrossRef]
- Ahmed, S.; Mahmoud, A.S.; Farg, E.; Mohamed, A.M.; Moustafa, M.S.; Abutaleb, K.; Saleh, A.M.; AbdelRahman, M.A.E.; AbdelSalam, H.M.; Arafat, S.M. Investigation on the use of ensemble learning and big data in crop identification. Heliyon 2023, 9, e13339. [Google Scholar] [CrossRef]
- Xiang, H.X.; Xi, Y.B.; Mao, D.H.; Xu, T.Y.; Wang, M.; Yu, F.D.; Feng, K.D.; Wang, Z.M. Modeling potential wetland distributions in China based on geographic big data and machine learning algorithms. Int. J. Digit. Earth 2023, 16, 3706–3724. [Google Scholar] [CrossRef]
- Sinha, J.; Kant, S.; Saini, M. Modelling big data analysis approach with multi-agent system for crop-yield prediction. Int. J. Inf. Decis. Sci. 2023, 15, 27–45. [Google Scholar] [CrossRef]
- Majeed, M.G.; Allwiftaiet, A.; Fouad, L.; Hussien, N.A.; Abbas, S.Q. Research on sustainable development of green energy and manufacturing in smart agriculture based on big data analysis. In 2023 Annual International Conference on Emerging Research Areas: International Conference on Intelligent Systems, AICERA/ICIS 2023; IEEE: New York, NY, USA, 2023. [Google Scholar] [CrossRef]
- Khalid, N.; Elkhiri, H.; Oumaima, E.; Elfahsi, N.; Zahra, Z.F.; Abdellatif, K. Revolutionizing weed detection in agriculture through the integration of IoT, big data, and deep learning with robotic technology. In International Conference on Electrical, Computer, Communications and Mechatronics Engineering, ICECCME 2023; IEEE: New York, NY, USA, 2023. [Google Scholar] [CrossRef]
- Liu, W. Smart sensors, sensing mechanisms and platforms of sustainable smart agriculture realized through the big data analysis. Clust. Comput. 2023, 26, 2503–2517. [Google Scholar] [CrossRef]
- Hachimi, C.E.; Belaqziz, S.; Khabba, S.; Sebbar, B.; Dhiba, D.; Chehbouni, A. Smart weather data management based on artificial intelligence and big data analytics for precision agriculture. Agriculture 2023, 13, 95. [Google Scholar] [CrossRef]
- An, Y. Soil and water conservation monitoring and landscape ecological restoration strategy based on big data and internet of things. J. Biotech Res. 2023, 14, 219–226. [Google Scholar]
- Kamyab, H.; Khademi, T.; Chelliapan, S.; SaberiKamarposhti, M.; Rezania, S.; Yusuf, M.; Farajnezhad, M.; Abbas, M.; Jeon, B.H.; Ahn, Y. The latest innovative avenues for the utilization of artificial Intelligence and big data analytics in water resource management. Results Eng. 2023, 20, 101566. [Google Scholar] [CrossRef]
- Jayaraman, G.; Singh, V.; Kulhar, K.S.; Homavazir, Z. Unravelling the potential of big data-driven decision-making in sustainable water irrigation: An AI perspective. Multidiscip. Rev. 2023, 6, e2023ss069. [Google Scholar] [CrossRef]
- Roznik, M.; Mishra, A.K.; Boyd, M.S. Using a machine learning approach and big data to augment WASDE forecasts: Empirical evidence from US corn yield. J. Forecast. 2023, 42, 1370–1384. [Google Scholar] [CrossRef]
- Park, J.R.; Kim, E.G.; Jang, Y.H.; Kim, K.M. Utilization of the Winkler scale of plants using big data temperature presented by the Korea Meteorological Administration. Front. Plant Sci. 2023, 2023, 1349606. [Google Scholar] [CrossRef]
- Chawla, P.; Cao, X.; Fu, Y.; Hu, C.M.; Wang, M.; Wang, S.; Gao, J.Z. Water quality prediction of Salton Sea using machine learning and big data techniques. Int. J. Environ. Anal. Chem. 2023, 103, 6835–6858. [Google Scholar] [CrossRef]
- Zhang, J.; Lin, J.; Lin, Y.; Xu, Z. A Gaussian interval type-2 fuzzy characterization method based on heterogeneous big data and its application in forest ecological assessment. Appl. Soft Comput. 2024, 167, 112292. [Google Scholar] [CrossRef]
- Wang, Y.; Abdullah, M.A.B. A pricing model for agricultural insurance based on big data and machine learning. J. Auton. Intell. 2024, 7. [Google Scholar] [CrossRef]
- Xie, Z.; Game, E.T.; Phinn, S.R.; Adams, M.P.; Bayarjargal, Y.; Pannell, D.J.; Purevbaatar, G.; Baldangombo, B.; Hobbs, R.J.; Yao, J.; et al. A scalable big data approach for remotely tracking rangeland conditions. Commun. Earth Environ. 2024, 5, 349. [Google Scholar] [CrossRef]
- Giannakopoulos, N.T.; Terzi, M.C.; Sakas, D.P.; Kanellos, N.; Toudas, K.S.; Migkos, S.P. Agroeconomic Indexes and Big Data: Digital Marketing Analytics Implications for Enhanced Decision Making with Artificial Intelligence-Based Modeling. Information 2024, 15, 67. [Google Scholar] [CrossRef]
- Le, N.-B.-V.; Huh, J.-H.; Huh, J.H. AgTech: Building smart aquaculture assistant system integrated IoT and big data analysis. IEEE Trans. Agrifood Electron. 2024, 2, 471–482. [Google Scholar] [CrossRef]
- Stephen, A.; Arumugam, P.; Arumugam, C. An efficient deep learning with a big data-based cotton plant monitoring system. Int. J. Inf. Technol. 2024, 16, 145–151. [Google Scholar] [CrossRef]
- Xia, J.; Zhang, W.; Zhang, W.; Mu, W.; Xu, R.; Yuan, W.; Ge, D.; Zhang, Q.; Ge, S.; Cao, H. Analysis of visible–near infrared spectral characteristics for water layer management of rice based on the big data platform. Multimed. Tools Appl. 2024, 83, 53279–53292. [Google Scholar] [CrossRef]
- Geetha, P.; Thaiyalnayaki, S.; Vivekanandan, S.; Abirami, G. Big data analytics in agriculture: Cloud-based architecture for crop disease classification. Int. J. Hoc Ubiquitous Comput. 2024, 47, 191–208. [Google Scholar] [CrossRef]
- Higuera, D.; Bernal, L.; Cusi, M.; Pineda, G. Colombian Agricultural Sector’s Early Estimator of Gross Domestic Production Using Nowcasting and Big Data Methods. J. Technol. Manag. Innov. 2024, 19. [Google Scholar] [CrossRef]
- Li, L.; Jia, L. Complex Event Information Mining and Processing for Massive Aerospace Big Data. Scalable Comput. 2024, 25, 2540–2547. [Google Scholar] [CrossRef]
- Wei, X.; Cheng, M.; Duan, K.; Kong, X. Effects of Big Data on PM2.5: A Study Based on Double Machine Learning. Land 2024, 13, 327. [Google Scholar] [CrossRef]
- Yang, L.; Ye, H. Application and Research of Key Technologies of Big Data for Agriculture. Int. J. Inf. Syst. Supply Chain. Manag. 2024, 17, 1–20. [Google Scholar] [CrossRef]
- Minallah, N.; Khan, W.; Zeeshan, M.; Ahmad, T. GeoSurvey: A Cloud-Based Mobile App for Efficient Land Surveys and Big Data Collection. Softw. Impacts 2024, 19, 100620. [Google Scholar] [CrossRef]
- Liu, J.; Hu, J.; Liu, H.; Han, K. Global Soil Respiration Estimation Based on Ecological Big Data and Machine Learning Model. Sci. Rep. 2024, 14, 13231. [Google Scholar] [CrossRef]
- Borol, Y.D.; Thilagham, K.T.; Nagpal, A.; Harika, A.; Aravinda, K.; Shnawa, A.H. Hyperspectral Information with Big Data and Machine Learning for Agriculture. In 4th International Conference on Innovative Practices in Technology and Management (ICIPTM 2024); IEEE: New York, NY, USA, 2024. [Google Scholar] [CrossRef]
- Saeed, N.; Malik, H.; Naeem, A.; Bashir, U. Incorporating Big Data and IoT in Intelligent Ecosystems: State-of-the-Arts, Challenges and Opportunities, and Future Directions. Multimed. Tools Appl. 2024, 83, 20699–20741. [Google Scholar] [CrossRef]
- Pan, S.F.; Ji, X.H.; Liu, X.L.; Xie, Y.H.; Xiao, S.Y.; Tian, F.X.; Xue, T.; Liu, S.H. Influence of Landform, Soil Properties, Soil Cd Pollution and Rainfall on the Spatial Variation of Cd in Rice: Contribution and Pathway Models Based on Big Data. Sci. Total Environ. 2024, 912, 168687. [Google Scholar] [CrossRef]
- Sushma, Y.; Jaya Lakshmi, C.; Rajesh, K.; Kumar, V.; Subramanian, S. IoT-based soil nutrient monitoring and analysis system. In 2024 International Conference on IoT Based Control Networks and Intelligent Systems (ICICNIS); IEEE: New York, NY, USA, 2024. [Google Scholar]
- Zhang, S.; Liu, H.; He, K. Knowledge distillation via token-level relationship graph based on the big data technologies. Big Data Res. 2024, 36, 100438. [Google Scholar] [CrossRef]
- Pallavi, C.V.; Usha, S. Linear Z Score and Gaussian Radial Artificial Neural Network Big Data Analytics to Enhance Crop Yield. Eng. Technol. Appl. Sci. Res. 2024. [Google Scholar] [CrossRef]
- Shetty, S.; Mahesh, T. MResGat: Multi-head residual dilated convolution for crop yield prediction. Sci. Comput. Program. 2024, 25, 5039–5055. [Google Scholar]
- Alves, G.M.; Cruvinel, P.E. Parallel and distributed processing for high resolution agricultural tomography based on big data. Multimed. Tools Appl. 2024, 83, 10115–10146. [Google Scholar] [CrossRef]
- Rana, H.; Farooq, M.U.; Kazi, A.K.; Baig, M.A.; Akhtar, M.A. Prediction of Agricultural Commodity Prices using Big Data Framework. Eng. Technol. Appl. Sci. Res. 2024, 14, 12652–12658. [Google Scholar] [CrossRef]
- Xiao, K. Research on Crop Growth Detection and Prediction in Farmland Based on Agricultural Big Data. In 2024 International Conference on Telecommunications and Power Electronics, TELEPE 2024; IEEE: New York, NY, USA, 2024. [Google Scholar] [CrossRef]
- Boukhris, A.; Jilali, A.; Sadiq, A. Satellite imagery, big data, IoT and deep learning techniques for wheat yield prediction in Morocco. Results Control Optim. 2024, 17, 100489. [Google Scholar] [CrossRef]
- Romero-Gomez, D.; Villegas-Izaguirre, J.M.; Ahumada-Tello, E. The challenge of big data and machine learning optimizing banana yields in Ecuador. In 2024 IEEE Technology and Engineering Management Society, TEMSCON LATAM 2024; IEEE: New York, NY, USA, 2024. [Google Scholar] [CrossRef]
- Zhu, X. The role of agricultural product logistics supply chain in agricultural economic development in the context of big data and in-depth learning. Int. J. Innov. Comput. Inf. Control 2024, 20, 525–540. [Google Scholar] [CrossRef]
- Salsabila, A.B.; Sutisna, S.; Purwani, S. Using VARI model to forecast climate phenomena in big data era. IAENG Int. J. Appl. Math. 2024, 54, 2711–2718. [Google Scholar]
- Manoj, T.; Makkithaya, K.; Misra, A.; Varadharajan, V. A blockchain-assisted trusted federated learning for smart agriculture. SN Comput. Sci. 2025, 6, 221. [Google Scholar] [CrossRef]
- Almusawi, M.; Schroeder, M.; Kaur, S. A data-driven strategy for long-term agrarian sustainability: Pest and disease management. SHSConf 2025, 216, 01033. [Google Scholar] [CrossRef]
- Batistatos, M.; de Cola, T.; Kourtis, M.; Mandalidis, A.; Koutsakis, P. AGRARIAN: A hybrid AI-driven architecture for smart agriculture. Agriculture 2025, 15, 904. [Google Scholar] [CrossRef]
- Meta Inc. AI in agriculture: Cloud-powered precision farming with real-time analytics. J. Comput. Sci. Technol. Stud. 2025, 7, 298–306. [Google Scholar] [CrossRef]
- Reddy, G.; Kudtala, U.; Rao, V. An IoT-Driven Machine Learning Framework for Predictive Crop Health Monitoring in Precision Agriculture. In Proceedings of the 2025 4th International Conference on Applied Artificial Intelligence and Computing (ICAAIC), Salem, India, 17–19 December 2025; IEEE: New York, NY, USA, 2025; pp. 1806–1812. [Google Scholar]
- Galkin, A. Application of machine learning methods and big data analysis in precision agriculture. Agrochem. Soil Sci. 2025, 171–174. [Google Scholar] [CrossRef]
- Kate, M.; Neethirajan, S. Big data approaches to bovine bioacoustics: FAIR-compliant dataset and machine learning framework. Front. Big Data 2025, 8. [Google Scholar] [CrossRef]
- Mensah, F.; Ampah-Korsah, J.; Baiden, A.; Boafo, E.; Kenin, M.; Gladstone, B.; Kwawu, N.; Anama, A.; Futorwu, D. Big data in agriculture: Leveraging large datasets to analyse and improve rice production. Int. J. Dev. Res. 2025, 15, 30218. [Google Scholar]
- Burgueño-Romero, A.; Barba-González, C.; Aldana-Montes, J. Big Data-driven MLOps workflow for annual high-resolution land cover classification models. Future Gener. Comput. Syst. 2025, 163, 107499. [Google Scholar] [CrossRef]
- Lell, M.; Gogna, A.; Kloesgen, V.; Avenhaus, U.; Dörnte, J.; Eckhoff, W.M.; Eschholz, T.; Gils, M.; Kirchhoff, M.; Koch, M.; et al. Breaking down data silos across companies to train genome-wide predictions: A feasibility study in wheat. Plant Biotechnol. J. 2025, 23, 2704–2719. [Google Scholar] [CrossRef] [PubMed]
- Mohanty, N.; Mallick, P.; Kumar, S.; Singh, R. Climate-Aware Crop Yield Forecasting Using Hybrid Statistical-Machine Learning Methods: A Case Study of Odisha, India. In Proceedings of the 2025 International Conference on Innovations in Intelligent Systems: Advancements in Computing, Communication, and Cybersecurity (ISAC3), Bhubaneswar, India, 25–26 July 2025; IEEE: New York, NY, USA, 2025. [Google Scholar] [CrossRef]
- Chunawala, H.; Chhabra, G.; Guru, A.; Rane, S.; Sharma, P. Cloud computing-enabled hybrid ML models for crop yield prediction. In Proceedings of the 2025 International Conference on Innovations in Intelligent Systems: Advancements in Computing, Communication, and Cybersecurity (ISAC3), Bhubaneswar, India, 25–26 July 2025; IEEE: New York, NY, USA, 2025. [Google Scholar]
- Yu, P.; Teng, F.; Zhu, W.; Li, Z.; Wang, S.; Zhang, X. Cloud-edge-device collaborative computing in smart agriculture. Front. Plant Sci. 2025, 16. [Google Scholar] [CrossRef]
- Jiao, Y. Computational Intelligence for Precision Agriculture: A Technical Review of Smart Sensing, Machine Vision, and Decision Support decision support. In Proceedings of the 2025 International Conference on Artificial Intelligence, Virtual Reality and Interaction Design, Dongguan, China, 17–19 October 2025. [Google Scholar]
- Aggarwal, S.; Raw, R. Crop Prediction, Disease Detection and Multilingual Support Using Machine Learning Techniques. In Proceedings of the 2025 International Conference on Networks and Cryptology (NETCRYPT), New Delhi, India, 29–31 May 2025. [Google Scholar] [CrossRef]
- Tripathi, D.; Biswas, S. Crop yield prediction using ensemble learning with effective data analytics. Expert Syst. 2025, 43, 59–79. [Google Scholar] [CrossRef]
- Eremin, S. Digitalization of agriculture: The role of big data in improving the efficiency and sustainability of the industry. Agrochem. Soil Sci. 2025, 1, 172–176. [Google Scholar] [CrossRef]
- Gong, R.; Zhang, H.; Li, G.; He, J. Edge computing-enabled smart agriculture: Technical architectures. Sensors 2025, 25, 5302. [Google Scholar] [CrossRef]
- Bakshi, A.; Ghosh, S.; Singha, A.; Barua, S.; Bhattacharjee, K. Design and implementaion of the edge-enabled UAV assisted sensing and analytics framework for precision agriculture. In Proceedings of the 2025 International Conference on Computing, Intelligence, and Application (CIACON), Durgapur, India, 18–19 July 2025; IEEE: New York, NY, USA, 2025. [Google Scholar] [CrossRef]
- Taha, M.F.; Mao, H.; Zhang, Z.; Elmasry, G.; Awad, M.A.; Abdalla, A.; Mousa, S.; Elwakeel, A.E.; Elsherbiny, O. Emerging technologies for precision crop management towards agriculture 5.0. Agriculture 2025, 15, 582. [Google Scholar] [CrossRef]
- Rajakumar, V.; Kumar S, V. FarmFog: The Implementation of Fog Computing and Biometric System in IoT-based Smart Agriculture. In Proceedings of the 2025 2nd International Conference on Trends in Engineering Systems and Technologies (ICTEST), Ernakulam, India, 3–5 April 2025; IEEE: New York, NY, USA, 2025. [Google Scholar] [CrossRef]
- Ishtaiwi, A.; Alhomsi, A.; Al-Natour, N.; Haddad, N. Framework for Addressing Agricultural Water Scarcity Using Big Data and IoT. In Proceedings of the 2025 1st International Conference on Computational Intelligence Approaches and Applications (ICCIAA), Amman, Jordan, 28–30 April 2025; IEEE: New York, NY, USA, 2025. [Google Scholar] [CrossRef]
- John, L.; James, G. Geospatial big data analytics for precision agriculture. J. Spat. Resour. 2025, 10, 116–129. [Google Scholar]
- Kumar, S.; Sharma, P. Harnessing Big Data for Precision Agriculture: Improving Crop Yields and Resource Management. In Proceedings of the 2025 International Conference on Automation and Computation (AUTOCOM), Dehradun, India, 4–6 March 2025; IEEE: New York, NY, USA, 2025. [Google Scholar]
- Ramos, M.; Garcia, J.; Sanchez-Perez, J.; Gonzalez-Prieto, M. Improving early prediction of crop yield in Spanish olive groves using machine learning. PLoS ONE 2025, 20, e0311530. [Google Scholar] [CrossRef]
- Oppong, R. Integration of IoT-based sprinklers, embedded systems, data and cloud computing. World J. Adv. Res. Rev. 2025, 25, 126–151. [Google Scholar] [CrossRef]
- Yap, J.; Rangkuti, A.; Sen, S.; Djerahian, D.; Arif, A. Investigation on IoT and cloud technology implementation for smart agriculture. In Proceedings of the 2025 IEEE International Conference on Computing (ICOCO), Kuching, Malaysia, 6–8 October 2025; IEEE: New York, NY, USA, 2025. [Google Scholar]
- Hussain, M.; Sayed, S.; Mushtaque, R.; Nadeem, T. IoT-Enabled Machine Learning Framework for Precision Agriculture: Achieving Near-Perfect Crop Yield Prediction in Pakistan’s Diverse Agro-Climatic Zones. Venugopal Tech. Comput. Sci. 2025, 13. [Google Scholar] [CrossRef]
- Rani, N.; Banu, N. IoT-Enabled Smart Irrigation Framework Leveraging Stacked Machine Learning Algorithms. In Proceedings of the 2025 3rd International Conference on Data Science and Network Security (ICDSNS), Tiptur, India, 25–26 July 2025; IEEE: New York, NY, USA, 2025. [Google Scholar] [CrossRef]
- Chowdam, V.; Reddy, P.; Likhitha, S.; Alam, M.; Kumar, P. IoT-enabled smart soil monitoring system with crop and fertilizer recommendations. In Proceedings of the 2025 International Conference on Visual Analytics and Data Visualization (ICVADV), Tirunelveli, India, 4–6 March 2025; IEEE: New York, NY, USA, 2025. [Google Scholar]
- Kole, P. An IoT-Machine Learning-decision support system framework for smart agriculture: Design, implementation, and performance evaluation. Int. J. Appl. Math. 2025, 38, 2846–2863. [Google Scholar] [CrossRef]
- Vijayasuganthi, K.; Swetha, C.; Sowmya, B.; Naveen, K. Management practices for sustainable agriculture in the age of smart farming. In Proceedings of the 2025 IEEE International Students’ Conference on Electrical, Electronics and Computer Science (SCEECS), Bhopal, India, 18–19 January 2025; IEEE: New York, NY, USA, 2025. [Google Scholar]
- Amori, P.N.; Heeren, D.M.; Shi, Y.; Wilkening, E.; Goncalves, I.Z.; Balboa, G.R.; Rudnick, D.; Katimbo, A.; Ritzema, R.S. Scalable machine learning framework for adaptive irrigation management of maize and soybean in the U.S. Midwest. Precis. Agric. 2025, 237, 110710. [Google Scholar] [CrossRef]
- Kumar, K.; Rao, S.; Alva, V. SmartAgri-IoT: Hybrid LPWAN edge computing framework for real-time precision agriculture. In Proceedings of the 2025 IEEE 4th International Conference on Data, Decision and Systems (ICDDS), Dharwad, India, 4–6 December 2025; IEEE: New York, NY, USA, 2025. [Google Scholar] [CrossRef]
- Datta, S.; Sangaiah, A.; Mohan, A.; Anandakrishnan, J. TCAN-AgriCloud: A Cloud-Enabled IoT-Integrated Deep Learning Framework for Spatio-Temporal Crop Yield Prediction. In Proceedings of the 2025 IEEE International Conference on Cloud Computing Technology and Science (CloudCom), Shenzhen, China, 14–16 November 2025. [Google Scholar] [CrossRef]
- Sokona, F.; Sylla, T.; Sangar, H.; Diallo, M.; Sow, M. TCHIA-FedPer: Edge online federated learning and IoT for smart agriculture. In Proceedings of the 2025 21th International Conference on Wireless and Mobile Computing, Networking and Communications (WiMob), Marrakesh, Morocco, 20–22 October 2025. [Google Scholar] [CrossRef]
- Hostens, M.; Franceschini, S.; van Leerdam, M.; Yang, H.; Pokharel, S.; Liu, E.; Niu, P.; Zhang, H.; Noor, S.; Hermans, K.; et al. The future of big data and artificial intelligence on dairy farms: A proposed dairy data ecosystem. J. Dairy Sci. 2025, 6, S9–S14. [Google Scholar] [CrossRef] [PubMed]
- Galkin, A. The use of big data and neural networks in precision agriculture to increase crop yield and the sustainability of agricultural production. Agrochem. Soil Sci. 2025, 150–154. [Google Scholar] [CrossRef]
- Vaishnavi, K.; Kingslin, S. Transforming agriculture through IoT and big data: A comprehensive framework. Int. J. Latest Trends Eng. 2025, 14, 736–740. [Google Scholar]
- Mohammed, S.; Singh, A.; Kaur, H. Transforming Agriculture with Cloud Computing: Data Processing and Analysis Innovations. In Proceedings of the 2025 International Conference on Intelligent and Innovative Technologies in Computing, Electrical and Electronics (IITCEE), Bangalore, India, 16–17 January 2025; IEEE: New York, NY, USA, 2025. [Google Scholar] [CrossRef]
- Petrov, D. Utilizing Big Data for Sustainable Management of Agricultural Production and Economic Analysis in Agriculture: A Case Study from Southern Bulgaria. STEM Educ. J. 2025, 7, 243–253. [Google Scholar] [CrossRef]
- Wassay, M.; Khalid, B.; Ashraf, M.; Riaz, T.; Khan, N.; Maqbool, R. Geo-Intelligent Agriculture: Integrating GIS, Remote Sensing, and IoT for Real-Time Soil and Crop Health Monitoring and Predictive Farm Management. Agric. Rev. 2026, 3. [Google Scholar] [CrossRef]
- Gogna, A.; Kamali, B.; Wimmer, V.; Schmidt, R.H.; Eyshi Rezaei, E.; Eckhoff, W.M.; Reif, J.C.; Zhao, Y. Predicting enviromically adapted varieties with big data. Genome Biol. 2026, 27, 3. [Google Scholar] [CrossRef]
- Leal, A.L.C. Systematic literature review on the use of machine learning and big data in agriculture (2021–2025). OSF 2025. [Google Scholar] [CrossRef]
- Wolfert, S.; Ge, L.; Verdouw, C.; Bogaardt, M.J. Big data in smart farming—A review. Agric. Syst. 2017, 153, 69–80. [Google Scholar] [CrossRef]
- Kamilaris, A.; Prenafeta-Boldú, F.X. Deep learning in agriculture: A survey. Comput. Electron. Agric. 2018, 147, 70–90. [Google Scholar] [CrossRef]
- Yang, J.; Cao, X.; Yao, J.; Kang, Z.; Chang, J.; Wang, Y. Geographical big data and data mining: A new opportunity for “water-energy-food” nexus analysis. J. Geogr. Sci. 2024, 34, 203–228. [Google Scholar] [CrossRef]
- Potdar, A. AI-based big data governance frameworks for secure and compliant data processing. Int. J. Artif. Intell. Data Sci. Mach. Learn. 2024, 5, 72–80. [Google Scholar]
- Loyo Menoyo, M.; de Miguel Beriain, I.; López de la Peña de Pablo, M. El nuevo reglamento europeo relativo al espacio europeo de datos de salud: Su impacto en la gobernanza del dato y su uso ético y seguro. Rev. Derecho Genoma Humano. GenéTica, Biotecnol. Med. Av. 2025. [Google Scholar] [CrossRef]
- Cob-Parro, A.C.; Lalangui, Y.; Lazcano, R. Fostering agricultural transformation through AI: An open-source AI architecture exploiting the MLOps paradigm. Agronomy 2024, 14, 259. [Google Scholar] [CrossRef]
- Jadhav, G. On the True Origin of Quantum Nature in Atoms: A Missing Story. Preprints 2025. [Google Scholar]
- Pook, T.; Vandenplas, J.; Boschero, J.C.; Aguilera, E.; Leijnse, K.; Chauhan, A.; Bouzembrak, Y.; Knapen, R.; Aldridge, M. Assessing the potential of quantum computing in agriculture. Comput. Electron. Agric. 2025, 235, 110332. [Google Scholar] [CrossRef]
- Mukhamedieva, D. Innovative quantum technologies in agriculture for assessing land fertility. In E3S web of Conferences; EDP Sciences: Paris, France, 2024; Volume 494, p. 04026. [Google Scholar]
- Tedeschi, L.O. 6 Transforming animal agriculture through hybrid modeling and quantum computing. J. Anim. Sci. 2024, 102, 70–71. [Google Scholar] [CrossRef]
- Petersen, K.; Gencel, C. Worldviews, research methods, and their relationship to validity in empirical software engineering research. In 2013 Joint Conference of the 23rd International Workshop on Software Measurement and the 8th International Conference on Software Process and Product Measurement; IEEE: New York, NY, USA, 2013; pp. 81–89. [Google Scholar]















| Dimension | Agriculture 5.0 | Intelligent Agricultural Ecosystems (IAE) |
|---|---|---|
| Primary Focus | Technological integration and automation | Governance-centered, adaptive intelligence orchestration |
| Core Technologies | IoT, robotics, AI, cloud, 5G/6G | ML, FL, XAI, MLOps, interoperable data governance |
| Data Governance | Implicit or secondary | Explicit architectural component |
| Model Lifecycle | Not structurally addressed | Continuous training, monitoring, validation, drift detection (MLOps) |
| Collaboration Model | Farm- or enterprise-level digitalization | Federated, multi-actor ecosystem collaboration |
| Ethical Oversight | Emerging concern | Embedded through governance and explainability mechanisms |
| Dimension | Earlier Reviews (Pre-2021/2022 SLR) | Emerging Trends (2021–2025) |
|---|---|---|
| Primary Focus | Algorithmic performance and feasibility of ML in agriculture | Ecosystem-level orchestration of ML, governance, and infrastructure |
| Data Challenges | Data scarcity, labeling, heterogeneity | Interoperability, federated coordination, lifecycle management |
| Infrastructure | Cloud-based analytics and IoT deployment | Cloud–edge–device collaboration, scalable real-time inference |
| Model Management | Model training and evaluation | MLOps, drift detection, continuous retraining and monitoring |
| Governance | Limited discussion of data governance | Blockchain-enabled governance, privacy-preserving FL, ethical AI |
| Explainability | Accuracy-oriented evaluation | Integration of XAI for transparency and trust |
| System Perspective | Precision agriculture tools | Intelligent Agricultural Ecosystems (IAE) as adaptive digital ecosystems |
Disclaimer/Publisher’s Note: The statements, opinions and data contained in all publications are solely those of the individual author(s) and contributor(s) and not of MDPI and/or the editor(s). MDPI and/or the editor(s) disclaim responsibility for any injury to people or property resulting from any ideas, methods, instructions or products referred to in the content. |
© 2026 by the authors. Licensee MDPI, Basel, Switzerland. This article is an open access article distributed under the terms and conditions of the Creative Commons Attribution (CC BY) license.
Share and Cite
Cravero, A.; Sepúlveda, S.; Gutiérrez, F.; Muñoz, L. From Precision Agriculture to Intelligent Agricultural Ecosystems: A Systematic Review of Machine Learning and Big Data Applications. Agronomy 2026, 16, 516. https://doi.org/10.3390/agronomy16050516
Cravero A, Sepúlveda S, Gutiérrez F, Muñoz L. From Precision Agriculture to Intelligent Agricultural Ecosystems: A Systematic Review of Machine Learning and Big Data Applications. Agronomy. 2026; 16(5):516. https://doi.org/10.3390/agronomy16050516
Chicago/Turabian StyleCravero, Ania, Samuel Sepúlveda, Fernanda Gutiérrez, and Lilia Muñoz. 2026. "From Precision Agriculture to Intelligent Agricultural Ecosystems: A Systematic Review of Machine Learning and Big Data Applications" Agronomy 16, no. 5: 516. https://doi.org/10.3390/agronomy16050516
APA StyleCravero, A., Sepúlveda, S., Gutiérrez, F., & Muñoz, L. (2026). From Precision Agriculture to Intelligent Agricultural Ecosystems: A Systematic Review of Machine Learning and Big Data Applications. Agronomy, 16(5), 516. https://doi.org/10.3390/agronomy16050516

