Integrated Microbiology and Metabolomics Analysis Reveal How Tolerant Soybean Cultivar Adapt to Continuous Cropping
Abstract
1. Introduction
2. Materials and Methods
2.1. Site Description and Experimental Design
2.2. DNA Extraction and Sequencing
2.3. Soil Metabolite Analyses
2.4. Statistical Analysis
3. Results
3.1. Rhizosphere Bacterial and Fungal Community Diversity, Structure, and Composition of the Two Soybean Cultivars
3.2. Microbial Taxa Affected by Cultivars
3.3. Assembly Process of the Two Soybean Cultivars
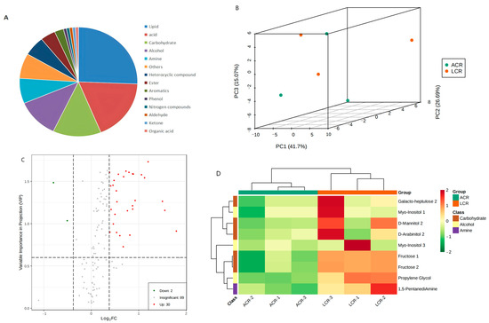
3.4. Rhizosphere Soil Metabolites
3.5. Relationships Between Rhizosphere Soil Microbial Communities and Metabolites
4. Discussion
5. Conclusions
Supplementary Materials
Author Contributions
Funding
Data Availability Statement
Conflicts of Interest
References
- Liu, J.; Yao, Q.; Li, Y.; Zhang, W.; Mi, G.; Chen, X.; Yu, Z.H.; Wang, G.H. Continuous cropping of soybean alters the bulk and rhizospheric soil fungal communities in a Mollisol of Northeast PR China. Land Degrad. Dev. 2019, 30, 1725–1738. [Google Scholar] [CrossRef]
- Liu, Z.; Liu, J.; Yu, Z.; Yao, Q.; Wang, G. Long-term continuous cropping of soybean is comparable to crop rotation in mediating microbial abundance, diversity and community composition. Soil Tillage Res. 2020, 197, 104503. [Google Scholar] [CrossRef]
- Chen, Y.B.; Huang, G.Y.; Hu, B.S.; Qin, B.S.; Liu, S.Q.; Zhang, C.Y.; Chen, E.; Xiong, Q. Correlation analysis between yield, selenium content in different crops and pH, selenate and selenite in soils by orthogonal experiment. Biot. Resour. 2018, 40, 366–370. [Google Scholar]
- Wang, S.; Liang, D.; Wang, D.; Wei, W.; Fu, D.; Lin, Z. Selenium fractionation and speciation in agriculture soils and accumulation in corn (Zea mays L.) under field conditions in Shaanxi Province, China. Sci. Total Environ. 2012, 427–428, 159–164. [Google Scholar] [CrossRef]
- Santhanam, R.; Luu, V.T.; Weinhold, A.; Goldberg, J.; Oh, Y.; Baldwin, I.T. Native root-associated bacteria rescue a plant from a sudden-wilt disease that emerged during continuous cropping. Proc. Natl. Acad. Sci. USA 2015, 112, E5013–E5020. [Google Scholar] [CrossRef] [PubMed]
- Li, X.; Ding, C.; Hua, K.; Zhang, T.L.; Zhang, Y.N.; Zhao, L.; Yang, Y.R.; Liu, J.G.; Wang, X.X. Soil sickness of peanuts is attributable to modifications in soil microbes induced by peanut root exudates rather than to direct allelopathy. Soil Biol. Biochem. 2014, 78, 149–159. [Google Scholar] [CrossRef]
- Ji, S.N.; Xiao, Y.Z.; Tian, H.M.; Zhao, F.H. Effects of sterilized soil from soybean and corn stubble field on the growth development of soybean. J. Northeast Agr. Univ. 1996, 27, 326–329. [Google Scholar]
- Li, Y.; Shi, C.; Wei, D.; Gu, X.; Wang, Y.; Sun, L.; Cai, S.S.; Hu, Y.; Jin, L.; Wang, W. Soybean continuous cropping affects yield by changing soil chemical properties and microbial community richness. Front. Microbiol. 2022, 13, 1083736. [Google Scholar] [CrossRef] [PubMed]
- Singh, D.; Singh, S.K.; Modi, A.; Singh, P.K.; Zhimo, V.Y.; Kumar, A. Impacts of agrochemicals on soil microbiology and food quality. In Agrochemicals Detection, Treatment and Remediation; Butterworth-Heinemann: Oxford, UK, 2020; pp. 101–116. [Google Scholar]
- Wen, T.; Xie, P.; Penton, C.R.; Hale, L.; Thomashow, L.S.; Yang, S.; Ding, Z.; Yuan, J.; Shen, Q. Specific metabolites drive the deterministic assembly of diseased rhizosphere microbiome through weakening microbial degradation of autotoxin. Microbiome 2022, 10, 177. [Google Scholar] [CrossRef] [PubMed]
- Rao, D.; Meng, F.; Yan, X.; Zhang, M.; Yao, X.; Kim, K.S.; Zhao, J.; Qiu, Q.; Xie, F.T.; Zhang, W. Changes in soil microbial activity, bacterial community composition and function in a long-term continuous soybean cropping system after corn insertion and fertilization. Front. Microbiol. 2021, 12, 638326. [Google Scholar] [CrossRef] [PubMed]
- Pérez-Brandán, C.; Huidobro, J.; Grümberg, B.; Scandiani, M.M.; Luque, A.G.; Meriles, J.M.; Vargas-Gil, S. Soybean fungal soil-borne diseases: A parameter for measuring the effect of agricultural intensification on soil health. Can. J. Microbiol. 2014, 60, 73–84. [Google Scholar] [CrossRef] [PubMed]
- Yuan, M.; Yu, T.; Shi, Q.; Han, D.; Yu, K.; Wang, L.; Wang, S.; Xiang, H.; Wen, R.; Nian, H.; et al. Rhizosphere Soil Bacterial Communities of Continuous Cropping-Tolerant and Sensitive Soybean Genotypes Respond Differently to Long-Term Continuous Cropping in Mollisols. Front. Microbiol. 2021, 12, 729047. [Google Scholar] [CrossRef] [PubMed]
- Xiong, W.; Zhao, Q.; Zhao, J.; Xun, W.; Li, R.; Zhang, R.; Wu, H.S.; Shen, Q. Different continuous cropping spans significantly affect microbial community membership and structure in a vanilla-grown soil as revealed by deep pyrosequencing. Microb. Ecol. 2015, 70, 209–218. [Google Scholar] [CrossRef] [PubMed]
- Karadzhova, N.; Georgieva, O. The role of Trichoderma and Gliocladium fungi in the soil biocenosis of greenhouse cucumbers. J. Cent. Eur. Agric. 2023, 24, 447–454. [Google Scholar] [CrossRef]
- Kaisermann, A.; de Vries, F.T.; Griffiths, R.I.; Bardgett, R.D. Legacy effects of drought on plant–soil feedbacks and plant–plant interactions. New Phytol. 2017, 215, 1413–1424. [Google Scholar] [CrossRef] [PubMed]
- Lian, J.; Zhang, Y.; Ma, C.; Yang, Y.; Chaima, E. A review on recent sizing methodologies of hybrid renewable energy systems. Energy Convers. Manag. 2019, 199, 112027. [Google Scholar] [CrossRef]
- Bokulich, N.A.; Thorngate, J.H.; Richardson, P.M.; Mills, D.A. Microbial biogeography of wine grapes is conditioned by cultivar, vintage, and climate. Proc. Natl. Acad. Sci. USA 2014, 111, E139–E148. [Google Scholar] [CrossRef]
- Bulgarelli, D.; Garrido-Oter, R.; Münch, P.C.; Weiman, A.; Dröge, J.; Pan, Y.; Schulze-Lefert, P. Structure and function of the bacterial root microbiota in wild and domesticated barley. Cell Host Microbe 2015, 17, 392–403. [Google Scholar] [CrossRef]
- Edwards, J.D.; Jackson, A.K.; McClung, A.M. Genetic architecture of grain chalk in rice and interactions with a low phytic acid locus. Field Crops Res. 2017, 205, 116–123. [Google Scholar] [CrossRef]
- Zheng, Q.U.; Li, Y.H.; Xu, W.H.; Chen, W.J.; Hu, Y.L.; Wang, Z.G. Different genotypes regulate the microbial community structure in the soybean rhizosphere. J. Integr. Agric. 2023, 22, 585–597. [Google Scholar]
- Emmett, B.D.; Youngblut, N.D.; Buckley, D.H.; Drinkwater, L.E. Plant phylogeny and life history shape rhizosphere bacterial microbiome of summer annuals in an agricultural field. Front. Microbiol. 2017, 8, 2414. [Google Scholar] [CrossRef] [PubMed]
- Chang, H.X.; Haudenshield, J.S.; Bowen, C.R.; Hartman, G.L. Metagenome-wide association study and machine learning prediction of bulk soil microbiome and crop productivity. Front. Microbiol. 2017, 8, 519. [Google Scholar] [CrossRef] [PubMed]
- Benitez, M.S.; Ewing, P.M.; Osborne, S.L.; Lehman, R.M. Rhizosphere microbial communities xplain positive effects of diverse crop rotations on maize and soybean performance. Soil Biol. Biochem. 2021, 159, 108309. [Google Scholar] [CrossRef]
- Kwak, M.J.; Kong, H.G.; Choi, K.; Kwon, S.K.; Song, J.Y.; Lee, J. Author correction: Rhizosphere microbiome structure alters to enable wilt resistance in tomato. Nat. Biotechnol. 2018, 36, 1117. [Google Scholar] [CrossRef] [PubMed]
- Wu, C.; Wang, F.; Zhang, H.; Chen, G.; Deng, Y.; Chen, J.; Yang, J.; Ge, T. Enrichment of beneficial rhizosphere microbes in Chinese wheat yellow mosaic virus-resistant cultivars. Appl. Microbiol. Biotechnol. 2021, 105, 9371–9383. [Google Scholar] [CrossRef]
- Liu, S.; Tao, C.; Zhang, L.; Wang, Z.; Xiong, W.; Xiang, D.; Sheng, O.; Wang, J.; Li, R.; Shen, Z.; et al. Plant pathogen resistance is mediated by recruitment of specific rhizosphere fungi. ISME J. 2023, 17, 931–942. [Google Scholar] [CrossRef] [PubMed]
- Tian, L.; Shi, S.; Ma, L.; Tran LS, P.; Tian, C. Community structures of the rhizomicrobiomes of cultivated and wild soybeans in their continuous cropping. Microbiol. Res. 2020, 232, 126390. [Google Scholar] [CrossRef]
- Liu, W.; Wang, N.; Yao, X.; He, D.; Sun, H.; Ao, X.; Wang, H.; Zhang, H.; Steven, S.; Xie, F.; et al. Continuous-cropping-tolerant soybean cultivars alleviate continuous cropping obstacles by improving structure and function of rhizosphere microorganisms. Front. Microbiol. 2023, 13, 1048747. [Google Scholar] [CrossRef] [PubMed]
- Xing, Y.; Zhang, P.; Zhang, W.; Yu, C.; Luo, Z. Continuous cropping of potato changed the metabolic pathway of root exudates to drive rhizosphere microflora. Front. Microbiol. 2024, 14, 1318586. [Google Scholar] [CrossRef] [PubMed]
- Ye, J.; Wang, Y.; Lin, S.; Wang, Y.; Chen, P.; Hong, L.; Jia, X.L.; Kang, J.Q.; Wu, Z.Y.; Wang, H. Metabolomics analysis of the effect of acidification on rhizosphere soil microecosystem of tea tree. Front. Plant Sci. 2023, 14, 1137465. [Google Scholar] [CrossRef]
- He, D.; Yao, X.; Zhang, P.; Liu, W.; Huang, J.; Sun, H.; Wang, N.; Zhang, X.J.; Wang, H.Y.; Zhang, H.J.; et al. Effects of continuous cropping on fungal community diversity and soil metabolites in soybean roots. Microbiol. Spectr. 2023, 11, e01786-23. [Google Scholar] [CrossRef] [PubMed]
- Li, H.; Yang, Y.; Lei, J.; Gou, W.; Crabbe MJ, C.; Qi, P. Effects of continuous cropping of Codonopsis pilosula on rhizosphere soil microbial community structure and metabolomics. Agronomy 2024, 14, 2014. [Google Scholar] [CrossRef]
- Caporaso, J.G.; Kuczynski, J.; Stombaugh, J.; Bittinger, K.; Bushman, F.D.; Costello, E.K.; Fierer, N.; Peña, A.G.; Goodrich, J.K.; Gordon, J.I.; et al. QIIME allows analysis of high-throughput community sequencing data. Nat. Methods 2010, 7, 335–336. [Google Scholar] [CrossRef]
- Edgar, R.C. UPARSE: Highly Accurate OTU Sequences from Microbial Amplicon Reads. Nat. Methods 2013, 10, 996–998. [Google Scholar] [CrossRef]
- Gu, S.; Xiong, X.; Tan, L.; Deng, Y.; Du, X.; Yang, X.; Hu, Q. Soil microbial community assembly and stability are associated with potato (Solanum tuberosum L.) fitness under continuous cropping regime. Front. Plant Sci. 2022, 13, 1000045. [Google Scholar] [CrossRef] [PubMed]
- Lyu, F.; Zhang, W.; Wang, R.; Lyu, R.; Lin, H.; Zhang, Z.; Wei, L. Rhizosphere bacterial community composition was significantly affected by continuous cropping but not by sesame genotype. Rhizosphere 2023, 27, 100750. [Google Scholar] [CrossRef]
- Zimudzi, J.; van der Waals, J.E.; Coutinho, T.A.; Cowan, D.A.; Valverde, A. Temporal shifts of fungal communities in the rhizosphere and on tubers in potato fields. Fungal Biol. 2018, 122, 928–934. [Google Scholar] [CrossRef]
- Chang, X.; Dai, H.; Wang, D.; Zhou, H.; He, W.; Fu, Y.; Yang, W. Identification of Fusarium species associated with soybean root rot in Sichuan Province, China. Eur. J. Plant Pathol. 2018, 151, 563–577. [Google Scholar] [CrossRef]
- Cannon, P.; Buddie, A.; Bridge, P.; de Neergaard, E.; Lübeck, M.; Askar, M. Lectera, a new genus of the Plectosphaerellaceae for the legume pathogen Volutella colletotrichoides. MycoKeys 2012, 3, 23–36. [Google Scholar] [CrossRef]
- Liu, D.; Mao, Y.; Ding, L. Carbon nanotubes as antimicrobial agents for water disinfection and pathogen control. J. Water Health 2018, 16, 171–180. [Google Scholar] [CrossRef] [PubMed]
- Hassani, M.A.; Durán, P.; Hacquard, S. Microbial interactions within the plant holobiont. Microbiome 2018, 6, 58. [Google Scholar] [CrossRef] [PubMed]
- Xu, Y.; Ge, Y.; Song, J.; Rensing, C. Assembly of root-associated microbial community of typical rice cultivars in different soil types. Biol. Fertil. Soils 2020, 56, 249–260. [Google Scholar] [CrossRef]
- Edwards, J.; Johnson, C.; Santos-Medellín, C.; Lurie, E.; Podishetty, N.K.; Bhatnagar, S.; Sundaresan, V. Structure, variation, and assembly of the root-associated microbiomes of rice. Proc. Natl. Acad. Sci. USA 2015, 112, E911–E920. [Google Scholar] [CrossRef]
- Powell, J.R.; Karunaratne, S.; Campbell, C.D.; Yao, H.; Robinson, L.; Singh, B.K. Deterministic processes vary during community assembly for ecologically dissimilar taxa. Nat. Commun. 2015, 6, 8444. [Google Scholar] [CrossRef] [PubMed]
- Hu, L.; Robert, C.A.; Cadot, S.; Zhang, X.I.; Ye, M.; Li, B.; Manzo, D.; Chervet, N.; Steinger, T.; Van Der Heijden, M.G.; et al. Root exudate metabolites drive plant-soil feedbacks on growth and defense by shaping the rhizosphere microbiota. Nat. Commun. 2018, 9, 2738. [Google Scholar] [CrossRef]
- Shen, H.; Yan, W.; Yang, X.; He, X.; Wang, X.; Zhang, Y.; Wang, B.; Xia, Q.Y. Co-occurrence network analyses of rhizosphere soil microbial PLFAs and metabolites over continuous cropping seasons in tobacco. Plant Soil 2020, 452, 119–135. [Google Scholar] [CrossRef]
- Ma, Z.; Feng, H.; Yang, C.; Ma, X.; Li, P.; Feng, Z.; Zhang, Y.; Zhao, L.; Zhou, J.; Xu, X.; et al. Integrated microbiology and metabolomics analysis reveal responses of cotton rhizosphere microbiome and metabolite spectrum to conventional seed coating agents. Environ. Pollut. 2023, 333, 122058. [Google Scholar] [CrossRef] [PubMed]
- Bai, L.; Cui, J.; Jie, W.; Jie, W.G.; Cai, B.Y. Analysis of the community compositions of rhizosphere fungi in soybeans continuous cropping fields. Microbiol. Res. 2015, 180, 49–56. [Google Scholar] [CrossRef] [PubMed]
- Jie, W.; Liu, X.; Cai, B. Diversity of rhizosphere soil arbuscular mycorrhizal fungi in various soybean cultivars under different continuous cropping regimes. PLoS ONE 2013, 8, e72898. [Google Scholar] [CrossRef]
- Yang, R.; Liu, B.; Teng, A.; Zhang, L.; Wang, H.; Yang, Z.; Li, J.S.; Xia, Y.J.; Wang, J. The impact of continuous cropping on phenolic acids in muskmelon soil and the colonization of trichoderma viride. Agronomy 2024, 14, 1344. [Google Scholar] [CrossRef]
- Gunina, A.; Kuzyakov, Y. Sugars in soil and sweets for microorganisms: Review of origin, content, composition and fate. Soil Biol. Biochem. 2015, 90, 87–100. [Google Scholar] [CrossRef]
- Xie, M.; Yan, Z.; Ren, X.; Li, X.; Qin, B. Codonopilate A, a triterpenyl ester as main autotoxin in cultivated soil of Codonopsis pilosula (Franch.) Nannf. J. Agric. Food Chem. 2017, 65, 2032–2038. [Google Scholar] [CrossRef] [PubMed]







Disclaimer/Publisher’s Note: The statements, opinions and data contained in all publications are solely those of the individual author(s) and contributor(s) and not of MDPI and/or the editor(s). MDPI and/or the editor(s) disclaim responsibility for any injury to people or property resulting from any ideas, methods, instructions or products referred to in the content. |
© 2025 by the authors. Licensee MDPI, Basel, Switzerland. This article is an open access article distributed under the terms and conditions of the Creative Commons Attribution (CC BY) license (https://creativecommons.org/licenses/by/4.0/).
Share and Cite
Yao, X.; He, D.; Zhao, X.; Tan, Z.; Zhao, H.; Xie, F.; Wang, J. Integrated Microbiology and Metabolomics Analysis Reveal How Tolerant Soybean Cultivar Adapt to Continuous Cropping. Agronomy 2025, 15, 468. https://doi.org/10.3390/agronomy15020468
Yao X, He D, Zhao X, Tan Z, Zhao H, Xie F, Wang J. Integrated Microbiology and Metabolomics Analysis Reveal How Tolerant Soybean Cultivar Adapt to Continuous Cropping. Agronomy. 2025; 15(2):468. https://doi.org/10.3390/agronomy15020468
Chicago/Turabian StyleYao, Xingdong, Dexin He, Xiang Zhao, Zhuorui Tan, Hongtao Zhao, Futi Xie, and Jingkuan Wang. 2025. "Integrated Microbiology and Metabolomics Analysis Reveal How Tolerant Soybean Cultivar Adapt to Continuous Cropping" Agronomy 15, no. 2: 468. https://doi.org/10.3390/agronomy15020468
APA StyleYao, X., He, D., Zhao, X., Tan, Z., Zhao, H., Xie, F., & Wang, J. (2025). Integrated Microbiology and Metabolomics Analysis Reveal How Tolerant Soybean Cultivar Adapt to Continuous Cropping. Agronomy, 15(2), 468. https://doi.org/10.3390/agronomy15020468

