Comparative Immunomodulatory Efficacy of Chemogenic and Biogenic Manganese Nanoparticles for Inducing Arsenic Stress Resilience in Rapeseed
Abstract
1. Introduction
2. Materials and Methods
2.1. Isolation, Screening, and Identification of Mn-Resistant Strain
2.2. Biosynthesis of B-MnNPs
2.3. Characterization of Nanomaterials
2.4. Plant Growth Materials and Experimental Setup
2.5. Determination of Morphological Parameters
2.6. Determination of Photosynthesis and Gas Exchange Parameters
2.7. Determination of Reactive Oxygen Species Activity
2.8. Determination of Antioxidant Enzyme Activity
2.9. Determination of Element Contents
2.10. Quantification of Phytohormones
2.11. Gene Expression Analysis
2.12. Observation of Leaf Ultrastructure
2.13. Statistical Analysis
3. Results
3.1. Taxonomic Characterization of the Isolated Strain
3.2. Characterization of Nanomaterials
3.3. Effect of MnNPs on Plant Biomass
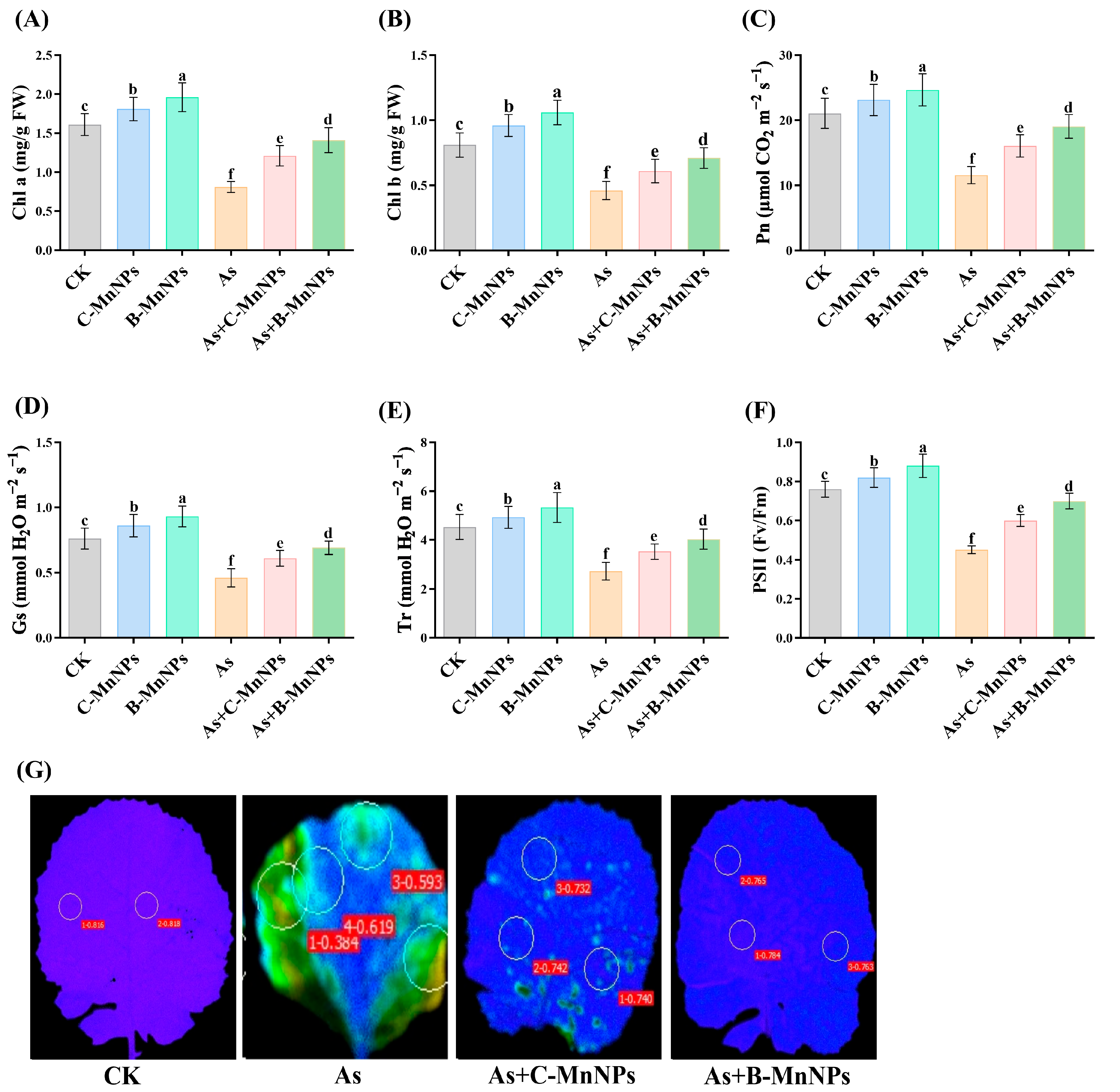
3.4. Effect of MnNPs on Photosynthesis and Gas Exchange Parameters
3.5. Effect of MnNPs on ROS Activity
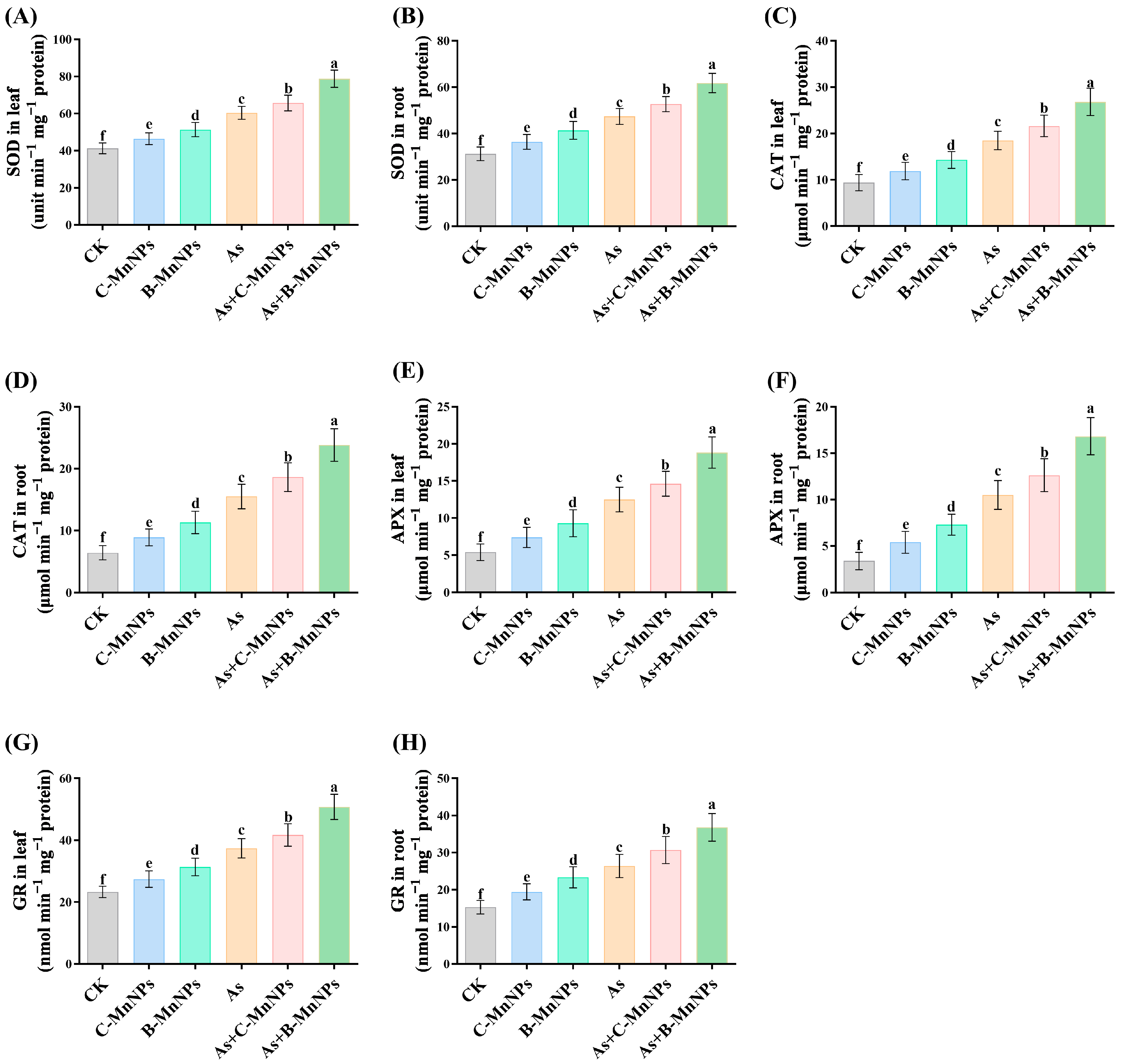
3.6. Effect of MnNPs on Antioxidant Defense Systems
3.7. Effect of MnNPs on Element Concentration and Arsenic Accumulation
3.8. Effect of MnNPs on Phytohormone Profile
3.9. Effect of MnNPs on Gene Expression
3.10. Leaf Ultrastructure Observation
4. Discussion
5. Conclusions
Supplementary Materials
Author Contributions
Funding
Data Availability Statement
Acknowledgments
Conflicts of Interest
References
- Ahmed, T.; Noman, M.; Manzoor, N.; Shahid, M.; Abdullah, M.; Ali, L.; Wang, G.; Hashem, A.; Al-Arjani, A.-B.F.; Alqarawi, A.A. Nanoparticle-based amelioration of drought stress and cadmium toxicity in rice via triggering the stress responsive genetic mechanisms and nutrient acquisition. Ecotoxicol. Environ. Saf. 2021, 209, 111829. [Google Scholar] [CrossRef]
- Che, S.; Wang, J.; Zhou, Y.; Yue, C.; Zhou, X.; Xu, Y.; Tian, S.; Cao, Z.; Wei, X.; Li, S. The adsorption and fixation of Cd and Pb by the microbial consortium weakened the toxic effect of heavy metal-contaminated soil on rice. Chem. Eng. J. 2024, 497, 154684. [Google Scholar] [CrossRef]
- Li, X.; Yu, Y.; Zhang, Y.; Wang, J.; She, D. Synergistic effects of modified biochar and selenium on reducing heavy metal uptake and improving pakchoi growth in Cd, Pb, Cu, and Zn–contaminated soil. J. Environ. Chem. Eng. 2024, 12, 113170. [Google Scholar] [CrossRef]
- Shah, M.A.; Mao, J.Y.; Khan, R.; Ahmad, H.; Ali, S.; Khan, K.; Naseer, M.A.; Rashid, R.; Yang, L.; Zhou, X.B. Elucidating arsenic-induced stress responses in maize genotypes: Unravelling biochemical, physiological, and nutrient homeostasis for enhanced resilience. Sci. Total Environ. 2025, 998, 180305. [Google Scholar] [CrossRef] [PubMed]
- Xing, M.; Yan, D.; Hai, M.; Zhang, Y.; Zhang, Z.; Li, F. Arsenic contamination in sludge and sediment and relationship with microbial resistance genes: Interactions and remediation. Water 2024, 16, 3633. [Google Scholar] [CrossRef]
- Elbasan, F.; Arikan, B.; Ozfidan-Konakci, C.; Tofan, A.; Yildiztugay, E. Hesperidin and chlorogenic acid mitigate arsenic-induced oxidative stress via redox regulation, photosystems-related gene expression, and antioxidant efficiency in the chloroplasts of Zea mays. Plant Physiol. Biochem. 2024, 208, 108445. [Google Scholar] [CrossRef] [PubMed]
- Shah, M.A.; Chen, T.Y.; Khan, R.; Ahmad, H.; Khan, K.; Ali, S.; Lv, J.Z.; Yang, H.; Zhou, X.B. Multivariate Analysis of Maize Varieties: Roles of Ionomic Shifts, Antioxidant Defense, and Chloroplast Structural Integrity in Arsenic Stress Tolerance. Plant Cell Environ. 2025, 48, 8264–8281. [Google Scholar] [CrossRef]
- Okla, M.K.; Javed, S.; Tahir, M.F.; Saleh, I.A.; Anas, M.; Saleem, M.H.; Ahmed, T.; Alatar, A.A.; AlMunqedhi, B.M.; Ali, S. The Role of Silver Nanoparticles and Bacillus subtilis in Modulating Morpho–Physio–Biochemical Responses in Wheat (Triticum aestivum L.) Under Arsenic Stress. J. Soil Sci. Plant Nutr. 2025, 25, 6294–6313. [Google Scholar] [CrossRef]
- Majhi, B.; Semwal, P.; Mishra, S.K.; Misra, S.; Chauhan, P.S. Arsenic stress management through arsenite and arsenate-tolerant growth-promoting bacteria in rice. Int. Microbiol. 2025, 28, 11–25. [Google Scholar] [CrossRef]
- Karimi, N.; Pakdel, H.; Souri, Z.; Norouzi, L.; Rizwan, M.; Yong, J.W.H. Effects of phytostabilized zinc sulfide nanocomposites on growth and arsenic accumulation in wheat (Triticum aestivum L.) under arsenic stress. Plant Stress 2025, 16, 100886. [Google Scholar] [CrossRef]
- Fang, C.; Dong, B.; Ye, S.; Zhang, L.; Liu, Q. New nano-ferro-silicon biochar promotes plant growth and grain yield under arsenic stress in rice. Front. Plant Sci. 2025, 16, 1556696. [Google Scholar] [CrossRef]
- Emamverdian, A.; Ghorbani, A.; Pehlivan, N.; Barker, J.; Zargar, M.; Chen, M.; Liu, G. Brassinolide ameliorates the detrimental effects of arsenic in tomato: Insights into iron and arsenic absorption, antioxidant capacity, nitrogen, and sulfur assimilation. Hortic. Plant J. 2025, 11, 737–757. [Google Scholar] [CrossRef]
- Al-Qahtani, W.H.; Abdel-Maksoud, M.A.; Saleh, I.A.; Zomot, N.; Almunqedhi, B.M.; Kataya, A.R.; Fahad, S.; Ali, S. Effects of Phosphorus Sources on Arsenic Stress Mitigation in Wheat via Proline and Antioxidant Pathways. J. Plant Growth Regul. 2025, 44, 821–838. [Google Scholar] [CrossRef]
- Faizan, M.; Alam, P.; Iqbal, S.; Waheed, Z.; Eren, A.; Shamsi, A.; Shahwan, M. Calcium-mediated mitigation strategies and novel approaches to alleviate arsenic induced plant stress. Plant Sci. 2025, 356, 112527. [Google Scholar] [CrossRef]
- Rosca, M.; Cozma, P.; Minut, M.; Hlihor, R.-M.; Bețianu, C.; Diaconu, M.; Gavrilescu, M. New evidence of model crop Brassica napus L. in soil clean-up: Comparison of tolerance and accumulation of lead and cadmium. Plants 2021, 10, 2051. [Google Scholar] [CrossRef] [PubMed]
- Bano, K.; Kumar, B.; Alyemeni, M.N.; Ahmad, P. Protective mechanisms of sulfur against arsenic phytotoxicity in Brassica napus by regulating thiol biosynthesis, sulfur-assimilation, photosynthesis, and antioxidant response. Plant Physiol. Biochem. 2022, 188, 1–11. [Google Scholar] [CrossRef]
- Zhang, H.; Tao, R.; Nie, J.; Zhou, X.; Wang, W.; Han, F.X.; Ma, Y. Cadmium distribution, availability, and translocation in soil-oilseed rape (Brassica napus L.) system and its risk assessment. ACS Earth Space Chem. 2022, 6, 2053–2062. [Google Scholar] [CrossRef]
- Lee, J.H.; Kasote, D.M. Nano-priming for inducing salinity tolerance, disease resistance, yield attributes, and alleviating heavy metal toxicity in plants. Plants 2024, 13, 446. [Google Scholar] [CrossRef] [PubMed]
- Sharma, P.; Jha, A.B.; Dubey, R.S. Utilizing manganese-based nanoparticles for enhancing environmental stress resilience and productivity of plants. Environ. Sci. Nano 2025, 12, 2580–2602. [Google Scholar] [CrossRef]
- Alizadeh, M.; Qarachal, J.F.; Sheidaee, E. Understanding the ecological impacts of nanoparticles: Risks, monitoring, and mitigation strategies. Nanotechnol. Environ. Eng. 2025, 10, 6. [Google Scholar] [CrossRef]
- Verma, R.; Saroop, S. Impact of nanopesticides in the environment: Solutions, threats, and opportunities. In Pesticides in the Environment; Elsevier: Amsterdam, The Netherlands, 2024; pp. 251–292. [Google Scholar]
- Yang, H.; Liu, L.; Shu, Z.; Zhang, W.; Huang, C.; Zhu, Y.; Li, S.; Wang, W.; Li, G.; Zhang, Q. Magnetic iron oxide nanoparticles: An emerging threat for the environment and human health. J. Environ. Sci. 2025, 152, 188–202. [Google Scholar] [CrossRef]
- Shaikh, A.; Jamla, M.; Sharma, L.; Palawat, B.; Pathak, S.; Shekhawat, G.S.; Tripathi, M.; Kumar, V. Multifaceted Roles of Biogenic Nanoparticles for Conferring Heavy Metal Tolerance in Plants. J. Crop Health 2025, 77, 82. [Google Scholar] [CrossRef]
- Ahmed, T.; Masood, H.A.; Noman, M.; Al-Huqail, A.A.; Alghanem, S.M.; Khan, M.M.; Muhammad, S.; Manzoor, N.; Rizwan, M.; Qi, X. Biogenic silicon nanoparticles mitigate cadmium (Cd) toxicity in rapeseed (Brassica napus L.) by modulating the cellular oxidative stress metabolism and reducing Cd translocation. J. Hazard. Mater. 2023, 459, 132070. [Google Scholar] [CrossRef]
- El-Sayed, E.-S.R.; Mohamed, S.S.; Mousa, S.A.; El-Seoud, M.A.A.; Elmehlawy, A.A.; Abdou, D.A. Bifunctional role of some biogenic nanoparticles in controlling wilt disease and promoting growth of common bean. AMB Express 2023, 13, 41. [Google Scholar] [CrossRef] [PubMed]
- Amin Bora, K.; Hashmi, S.; Abideen, Z. Applying chemical and bio-mediated synthesis of manganese oxide nanoparticles for enhancing growth and nutrient fluxes in Arka anamika plants under saline conditions. J. Plant Nutr. 2025, 48, 2587–2610. [Google Scholar] [CrossRef]
- Noman, M.; Ahmed, T.; Islam, M.S.; Wang, J.; Cai, Y.; Liang, S.; Hao, Z.; Ali, H.M.; Qiu, H.; Zhang, Z. Bacterial extracellular biomolecules-derived multimodal manganese nanoparticles control watermelon Fusarium wilt by dysregulating fusaric acid biosynthesis pathway and precise tuning of rhizosphere metabolome. J. Nanobiotechnology 2025, 23, 452. [Google Scholar] [CrossRef]
- Anas, M.; Bibi, S.; Farwa, U.; Khan, A.; Quraishi, U.M. Manganese oxide nanoparticles elicit cadmium tolerance in wheat seedlings by ionomic and phenomic adjustment, regulation of AsA–GSH pathway, cellular thickness recovery, and antioxidant modulation. Environ. Sci. Nano 2024, 11, 4588–4605. [Google Scholar] [CrossRef]
- Anar, M.; Haroon, U.; Kamal, A.; Tahir, K.; Akbar, M.; Farhana; Saleem, H.; Rehman, A.; Chaudhary, H.J.; Munis, M.F.H. Bacteria-based MnO nanoparticles alleviate lead toxicity in tomato seedling through improving growth attributes and enhanced gene expression of candidate genes. J. Plant Growth Regul. 2024, 43, 2280–2293. [Google Scholar] [CrossRef]
- Ghandali, M.V.; Safarzadeh, S.; Ghasemi-Fasaei, R.; Zeinali, S. Heavy metals immobilization and bioavailability in multi-metal contaminated soil under ryegrass cultivation as affected by ZnO and MnO2 nanoparticle-modified biochar. Sci. Rep. 2024, 14, 10684. [Google Scholar] [CrossRef]
- Noman, M.; Ahmed, T.; Ijaz, U.; Shahid, M.; Nazir, M.M.; Azizullah; White, J.C.; Li, D.; Song, F. Bio-functionalized manganese nanoparticles suppress Fusarium wilt in watermelon (Citrullus lanatus L.) by infection disruption, host defense response potentiation, and soil microbial community modulation. Small 2023, 19, 2205687. [Google Scholar] [CrossRef]
- Ahmed, T.; Wu, Z.; Jiang, H.; Luo, J.; Noman, M.; Shahid, M.; Manzoor, I.; Allemailem, K.S.; Alrumaihi, F.; Li, B. Bioinspired green synthesis of zinc oxide nanoparticles from a native Bacillus cereus strain RNT6: Characterization and antibacterial activity against rice panicle blight pathogens Burkholderia glumae and B. gladioli. Nanomaterials 2021, 11, 884. [Google Scholar] [CrossRef]
- Mahdi, Z.S.; Talebnia Roshan, F.; Nikzad, M.; Ezoji, H. Biosynthesis of zinc oxide nanoparticles using bacteria: A study on the characterization and application for electrochemical determination of bisphenol A. Inorg. Nano-Met. Chem. 2021, 51, 1249–1257. [Google Scholar] [CrossRef]
- Emamverdian, A.; Ding, Y.; Hasanuzzaman, M.; Barker, J.; Liu, G.; Li, Y.; Mokhberdoran, F. Insight into the biochemical and physiological mechanisms of nanoparticles-induced arsenic tolerance in bamboo. Front. Plant Sci. 2023, 14, 1121886. [Google Scholar] [CrossRef]
- Rai, P.; Singh, V.P.; Sharma, S.; Tripathi, D.K.; Sharma, S. Iron oxide nanoparticles impart cross tolerance to arsenate stress in rice roots through involvement of nitric oxide. Environ. Pollut. 2022, 307, 119320. [Google Scholar] [CrossRef]
- Raza, M.A.S.; Muhammad, F.; Farooq, M.; Aslam, M.U.; Akhter, N.; Toleikienė, M.; Binobead, M.A.; Ali, M.A.; Rizwan, M.; Iqbal, R. ZnO-nanoparticles and stage-based drought tolerance in wheat (Triticum aestivum L.): Effect on morpho-physiology, nutrients uptake, grain yield and quality. Sci. Rep. 2025, 15, 5309. [Google Scholar] [CrossRef]
- Faizan, M.; Sehar, S.; Rajput, V.D.; Faraz, A.; Afzal, S.; Minkina, T.; Sushkova, S.; Adil, M.F.; Yu, F.; Alatar, A.A. Modulation of cellular redox status and antioxidant defense system after synergistic application of zinc oxide nanoparticles and salicylic acid in rice (Oryza sativa) plant under arsenic stress. Plants 2021, 10, 2254. [Google Scholar] [CrossRef]
- Agnihotri, A.; Gupta, P.; Dwivedi, A.; Seth, C.S. Counteractive mechanism (s) of salicylic acid in response to lead toxicity in Brassica juncea (L.) Czern. cv. Varuna. Planta 2018, 248, 49–68. [Google Scholar] [CrossRef] [PubMed]
- Faizan, M.; Bhat, J.A.; Noureldeen, A.; Ahmad, P.; Yu, F. Zinc oxide nanoparticles and 24-epibrassinolide alleviates Cu toxicity in tomato by regulating ROS scavenging, stomatal movement and photosynthesis. Ecotoxicol. Environ. Saf. 2021, 218, 112293. [Google Scholar] [CrossRef] [PubMed]
- Arnon, D.I. Copper enzymes in isolated chloroplasts. Polyphenoloxidase in Beta vulgaris. Plant Physiol. 1949, 24, 1. [Google Scholar] [CrossRef] [PubMed]
- Nyachiro, J.; Briggs, K.; Hoddinott, J.; Johnson-Flanagan, A. Chlorophyll content, chlorophyll fluorescence and water deficit in spring wheat. Cereal Res. Commun. 2001, 29, 135–142. [Google Scholar] [CrossRef]
- Heath, R.L.; Packer, L. Photoperoxidation in isolated chloroplasts: I. Kinetics and stoichiometry of fatty acid peroxidation. Arch. Biochem. Biophys. 1968, 125, 189–198. [Google Scholar] [CrossRef]
- Velikova, V.; Yordanov, I.; Edreva, A. Oxidative stress and some antioxidant systems in acid rain-treated bean plants: Protective role of exogenous polyamines. Plant Sci. 2000, 151, 59–66. [Google Scholar] [CrossRef]
- Jiang, M.; Zhang, J. Water stress-induced abscisic acid accumulation triggers the increased generation of reactive oxygen species and up-regulates the activities of antioxidant enzymes in maize leaves. J. Exp. Bot. 2002, 53, 2401–2410. [Google Scholar] [CrossRef]
- Yasin, M.U.; Hannan, F.; Munir, R.; Muhammad, S.; Iqbal, M.; Yasin, I.; Khan, M.S.S.; Kanwal, F.; Chunyan, Y.; Fan, X. Interactive mode of biochar-based silicon and iron nanoparticles mitigated Cd-toxicity in maize. Sci. Total Environ. 2024, 912, 169288. [Google Scholar] [CrossRef]
- Zhang, H.; Guo, C.; Li, C.; Xiao, K. Cloning, characterization and expression analysis of two superoxide dismutase (SOD) genes in wheat (Triticum aestivum L.). Front. Agric. China 2008, 2, 141–149. [Google Scholar] [CrossRef]
- Aebi, H. Catalase in vivo. Methods Enzymol. Oxyg. Radic. Biol. Syst. 1984, 105, 121–126. [Google Scholar]
- Nakano, Y.; Asada, K. Hydrogen peroxide is scavenged by ascorbate-specific peroxidase in spinach chloroplasts. Plant Cell Physiol. 1981, 22, 867–880. [Google Scholar] [CrossRef]
- Tang, L.; Hamid, Y.; Zehra, A.; Sahito, Z.A.; He, Z.; Khan, M.B.; Feng, Y.; Yang, X. Comparative assessment of Brassica pekinensis L. genotypes for phytoavoidation of nitrate, cadmium and lead in multi-pollutant field. Int. J. Phytoremediation 2020, 22, 972–985. [Google Scholar] [CrossRef] [PubMed]
- Hassanein, R.A.; Hassanein, A.A.; El-din, A.B.; Salama, M.; Hashem, H.A. Role of jasmonic acid and abscisic acid treatments in alleviating the adverse effects of drought stress and regulating trypsin inhibitor production in soybean plant. Aust. J. Basic Appl. Sci. 2009, 3, 904–919. [Google Scholar]
- Ali, S.; Maan, A.K.; Yousaf, M.A.; Ali, B.; Ali, S.; Ahmad, S.; Lan, W.; Niaz, Y.; Zhang, K.; Zhou, W. Strigolactone-biosilica nanoparotectants regulate vacuolar sequestration, phytohormones and oxidative metabolism to enhance cadmium tolerance in Brassica napus. Plant Physiol. Biochem. 2025, 229, 110351. [Google Scholar] [CrossRef] [PubMed]
- Livak, K.J.; Schmittgen, T.D. Analysis of relative gene expression data using real-time quantitative PCR and the 2− ΔΔCT method. Methods 2001, 25, 402–408. [Google Scholar] [CrossRef]
- Adamipour, N.; Nazari, F.; Nalousi, A.M.; Teixeira da Silva, J.A. Evaluation of the molecular mechanism underlying proline metabolic and catabolic pathways and some morpho-physiological traits of tobacco (Nicotiana tabacum L.) plants under arsenic stress. BMC Plant Biol. 2025, 25, 258. [Google Scholar] [CrossRef]
- Gatasheh, M.K.; Shah, A.A.; Kaleem, M.; Usman, S.; Shaffique, S. Application of CuNPs and AMF alleviates arsenic stress by encompassing reduced arsenic uptake through metabolomics and ionomics alterations in Elymus sibiricus. BMC Plant Biol. 2024, 24, 667. [Google Scholar] [CrossRef]
- Islam, M.S.; Noman, M.; Zhang, Z.; Ahmed, T.; Cai, Y.; Wang, J.; Ali, M.A.; Hafeez, R.; Qiu, H.; Hao, Z. Advanced bifunctional nanotherapeutics display multi-tiered defense against Magnaporthe oryzae through targeted fungal inhibition and rice immunity enhancement. Mater. Today Bio 2025, 35, 102275. [Google Scholar] [CrossRef] [PubMed]
- Farooq, M.A.; Li, L.; Ali, B.; Gill, R.A.; Wang, J.; Ali, S.; Gill, M.B.; Zhou, W. Oxidative injury and antioxidant enzymes regulation in arsenic-exposed seedlings of four Brassica napus L. cultivars. Environ. Sci. Pollut. Res. 2015, 22, 10699–10712. [Google Scholar] [CrossRef]
- Farooq, M.A.; Hannan, F.; Zou, H.-X.; Zhou, W.; Zhao, D.-S.; Abbas, T.; Ahmad, R.; Ayyaz, A.; Yan, X. Comparative transcriptome and physiological analyses reveal involvement of photosynthesis, phytohormone signaling, and cysteine-methionine metabolism in arsenic toxicity tolerance in Brassica napus. J. Hazard. Mater. 2025, 494, 138521. [Google Scholar] [CrossRef]
- Farooq, M.A.; Gill, R.A.; Islam, F.; Ali, B.; Liu, H.; Xu, J.; He, S.; Zhou, W. Methyl jasmonate regulates antioxidant defense and suppresses arsenic uptake in Brassica napus L. Front. Plant Sci. 2016, 7, 468. [Google Scholar]
- Bano, K.; Kumar, B.; Alyemeni, M.N.; Ahmad, P. Exogenously-sourced salicylic acid imparts resilience towards arsenic stress by modulating photosynthesis, antioxidant potential and arsenic sequestration in Brassica napus plants. Antioxidants 2022, 11, 2010. [Google Scholar] [CrossRef]
- Abdelsalam, A.; El-Sayed, H.; Hamama, H.M.; Morad, M.Y.; Aloufi, A.S.; Abd El-Hameed, R.M. Biogenic selenium nanoparticles: Anticancer, antimicrobial, insecticidal properties and their impact on soybean (Glycine max L.) seed germination and seedling growth. Biology 2023, 12, 1361. [Google Scholar] [CrossRef] [PubMed]
- Guilger-Casagrande, M.; Bilesky-José, N.; Sousa, B.T.; Oliveira, H.C.; Fraceto, L.F.; Lima, R. Effects of biogenic silver and iron nanoparticles on soybean seedlings (Glycine max). BMC Plant Biol. 2022, 22, 255. [Google Scholar] [CrossRef] [PubMed]
- Shiraz, M.; Arif, Y.; Imtiaz, H.; Azam, A.; Alam, P.; Hayat, S. Cerium oxide nanoparticles: Biogenic synthesis, characterization, and effects of foliar application on photosynthetic and antioxidant performance on Brassica juncea L. Protoplasma 2025, 262, 1229–1258. Protoplasma 2025, 262, 1229–1258. [Google Scholar] [CrossRef]
- Pradhan, S.; Patra, P.; Das, S.; Chandra, S.; Mitra, S.; Dey, K.K.; Akbar, S.; Palit, P.; Goswami, A. Photochemical modulation of biosafe manganese nanoparticles on Vigna radiata: A detailed molecular, biochemical, and biophysical study. Environ. Sci. Technol. 2013, 47, 13122–13131. [Google Scholar] [CrossRef] [PubMed]
- Sehar, Z.; Iqbal, N.; Fatma, M.; Rather, B.A.; Albaqami, M.; Khan, N.A. Ethylene suppresses abscisic acid, modulates antioxidant system to counteract arsenic-inhibited photosynthetic performance in the presence of selenium in mustard. Front. Plant Sci. 2022, 13, 852704. [Google Scholar] [CrossRef] [PubMed]
- Khan, M.I.R.; Jahan, B.; AlAjmi, M.F.; Rehman, M.T.; Iqbal, N.; Irfan, M.; Sehar, Z.; Khan, N.A. Crosstalk of plant growth regulators protects photosynthetic performance from arsenic damage by modulating defense systems in rice. Ecotoxicol. Environ. Saf. 2021, 222, 112535. [Google Scholar] [CrossRef] [PubMed]
- Arikan, B.; Yildiztugay, E.; Ozfidan-Konakci, C. Protective role of quercetin and kaempferol against oxidative damage and photosynthesis inhibition in wheat chloroplasts under arsenic stress. Physiol. Plant. 2023, 175, e13964. [Google Scholar] [CrossRef]
- Ivanov, Y.V.; Pashkovskiy, P.P.; Ivanova, A.I.; Kartashov, A.V.; Kuznetsov, V.V. Manganese deficiency suppresses growth and photosynthetic processes but causes an increase in the expression of photosynthetic genes in Scots pine seedlings. Cells 2022, 11, 3814. [Google Scholar] [CrossRef]
- Ali, S.; Ali, B.; Sajid, I.A.; Ahmad, S.; Yousaf, M.A.; Ulhassan, Z.; Zhang, K.; Ali, S.; Zhou, W.; Mao, B. Synergistic effects of exogenous melatonin and zinc oxide nanoparticles in alleviating cobalt stress in Brassica napus: Insights from stress-related markers and antioxidant machinery. Environ. Sci. Nano 2025, 12, 368–387. [Google Scholar] [CrossRef]
- Jan, R.; Asif, S.; Asaf, S.; Du, X.-X.; Park, J.-R.; Nari, K.; Bhatta, D.; Lee, I.-j.; Kim, K.-M. Melatonin alleviates arsenic (As) toxicity in rice plants via modulating antioxidant defense system and secondary metabolites and reducing oxidative stress. Environ. Pollut. 2023, 318, 120868. [Google Scholar] [CrossRef]
- Hasanuzzaman, M.; Raihan, M.R.H.; Siddika, A.; Rahman, K.; Nahar, K. Supplementation with Ascophyllum nodosum extracts mitigates arsenic toxicity by modulating reactive oxygen species metabolism and reducing oxidative stress in rice. Ecotoxicol. Environ. Saf. 2023, 255, 114819. [Google Scholar] [CrossRef]
- Gaber, E.; Ulusoy, E. Impact of Green Synthesis of Silver Nanoparticles on Antioxidant Activity in Drought-Sensitive and Drought-Tolerant Pimpinella anisum L. Int. J. Life Sci. Biotechnol. 2025, 8, 24–37. [Google Scholar] [CrossRef]
- Essa, T.A.; Fetyan, N.A.; Salem, T.M.; Rebouh, N.Y.; Kishk, A.; Abdelfattah, M.H. Stimulation of resistance genes and antioxidant enzymes in lettuce by nano metal oxides against root rot caused by Rhizoctonia solani. PLoS ONE 2025, 20, e0334506. [Google Scholar] [CrossRef] [PubMed]
- Ahmed, M.; Tóth, Z.; Rizk, R.; Abdul-Hamid, D.; Decsi, K. Investigation of Antioxidative Enzymes and Transcriptomic Analysis in Response to Foliar Application of Zinc Oxide Nanoparticles and Salinity Stress in Solanum lycopersicum. Agronomy 2025, 15, 1715. [Google Scholar] [CrossRef]
- Faiz, S.; Yasin, N.A.; Khan, W.U.; Shah, A.A.; Akram, W.; Ahmad, A.; Ali, A.; Naveed, N.H.; Riaz, L. Role of magnesium oxide nanoparticles in the mitigation of lead-induced stress in Daucus carota: Modulation in polyamines and antioxidant enzymes. Int. J. Phytoremediation 2022, 24, 364–372. [Google Scholar] [CrossRef] [PubMed]
- Saleem, M.H.; Mfarrej, M.F.B.; Alatawi, A.; Mumtaz, S.; Imran, M.; Ashraf, M.A.; Rizwan, M.; Usman, K.; Ahmad, P.; Ali, S. Silicon enhances morpho–physio–biochemical responses in arsenic stressed spinach (Spinacia oleracea L.) by minimizing its uptake. J. Plant Growth Regul. 2023, 42, 2053–2072. [Google Scholar] [CrossRef]
- Bhadwal, S.; Sharma, S. Selenium alleviates physiological traits, nutrient uptake and nitrogen metabolism in rice under arsenate stress. Environ. Sci. Pollut. Res. 2022, 29, 70862–70881. [Google Scholar] [CrossRef] [PubMed]
- Samanta, S.; Roychoudhury, A. Molecular crosstalk of jasmonate with major phytohormones and plant growth regulators during diverse stress responses. J. Plant Growth Regul. 2025, 44, 62–88. [Google Scholar] [CrossRef]
- Liao, Z.; Chen, B.; Boubakri, H.; Farooq, M.; Mur, L.A.J.; Urano, D.; Teo, C.H.; Tan, B.C.; Hasan, M.; Aslam, M.M. The regulatory role of phytohormones in plant drought tolerance. Planta 2025, 261, 98. [Google Scholar] [CrossRef]
- Jardim-Messeder, D.; de Souza-Vieira, Y.; Sachetto-Martins, G. Dressed up to the nines: The interplay of phytohormones signaling and redox metabolism during plant response to drought. Plants 2025, 14, 208. [Google Scholar] [CrossRef]
- Fu, W.; Fan, D.; Liu, S.; Bu, Y. Genome-wide identification of the phosphofructokinase gene family in maize (Zea mays L.) and their expression levels under abiotic stress and phytohormones. BMC Plant Biol. 2025, 25, 936. [Google Scholar]
- Zeeshan, M.; Sun, C.; Wang, X.; Hu, Y.; Wu, H.; Li, S.; Salam, A.; Zhu, S.; Khan, A.H.; Holford, P. Insights into the ameliorative effect of ZnONPs on arsenic toxicity in soybean mediated by hormonal regulation, transporter modulation, and stress responsive genes. Front. Plant Sci. 2024, 15, 1427367. [Google Scholar] [CrossRef]
- Jiang, Y.; Chen, X.; Cao, X.; Wang, C.; Yue, L.; Li, X.; Wang, Z. Mechanistic insight into the intensification of arsenic toxicity to rice (Oryza sativa L.) by nanoplastic: Phytohormone and glutathione metabolism modulation. J. Hazard. Mater. 2024, 469, 134086. [Google Scholar] [CrossRef]
- Farooq, M.A.; Islam, F.; Ayyaz, A.; Chen, W.; Noor, Y.; Hu, W.; Hannan, F.; Zhou, W. Mitigation effects of exogenous melatonin-selenium nanoparticles on arsenic-induced stress in Brassica napus. Environ. Pollut. 2022, 292, 118473. [Google Scholar] [CrossRef]
- Shen, Y.; Li, J.; Zhang, S.; Jiang, X.; Liang, J.; Li, T.; Guo, R.; Guan, W.; Yang, L. Cd stress alleviation in mung-bean seedlings with biogenic hydroxyapatite nanoparticles as ecofriendly remediation agents. Environ. Sci. Nano 2022, 9, 3844–3858. [Google Scholar] [CrossRef]
- Noman, M.; Ahmed, T.; Shahid, M.; Niazi, M.B.K.; Qasim, M.; Kouadri, F.; Abdulmajeed, A.M.; Alghanem, S.M.; Ahmad, N.; Zafar, M. Biogenic copper nanoparticles produced by using the Klebsiella pneumoniae strain NST2 curtailed salt stress effects in maize by modulating the cellular oxidative repair mechanisms. Ecotoxicol. Environ. Saf. 2021, 217, 112264. [Google Scholar] [CrossRef] [PubMed]
- Naik, H.; Manoharadas, S.; Bommayasamy, N.; Thomas, J.; Gobi, M.; Thiruvengadam, M.; Amaresan, N. Biogenic iron oxide nanoparticles mitigate cobalt toxicity in rice (Oryza sativa L.) under greenhouse conditions. Environ. Geochem. Health 2025, 47, 359. [Google Scholar] [CrossRef]
- Bharath, P.; Gahir, S.; Raghavendra, A.S. Abscisic acid-induced stomatal closure: An important component of plant defense against abiotic and biotic stress. Front. Plant Sci. 2021, 12, 615114. [Google Scholar] [CrossRef]
- Ran, M.; Wu, J.; Jiao, Y.; Li, J. Biosynthetic selenium nanoparticles (Bio-SeNPs) mitigate the toxicity of antimony (Sb) in rice (Oryza sativa L.) by limiting Sb uptake, improving antioxidant defense system and regulating stress-related gene expression. J. Hazard. Mater. 2024, 470, 134263. [Google Scholar] [CrossRef] [PubMed]
- Lu, L.; Huang, M.; Huang, Y.; Corvini, P.F.-X.; Ji, R.; Zhao, L. Mn3O4 nanozymes boost endogenous antioxidant metabolites in cucumber (Cucumis sativus) plant and enhance resistance to salinity stress. Environ. Sci. Nano 2020, 7, 1692–1703. [Google Scholar] [CrossRef]
- Ye, Y.; Cota-Ruiz, K.; Hernández-Viezcas, J.A.; Valdes, C.; Medina-Velo, I.A.; Turley, R.S.; Peralta-Videa, J.R.; Gardea-Torresdey, J.L. Manganese nanoparticles control salinity-modulated molecular responses in Capsicum annuum L. through priming: A sustainable approach for agriculture. ACS Sustain. Chem. Eng. 2020, 8, 1427–1436. [Google Scholar] [CrossRef]
- Guo, Z.; Gao, Y.; Yuan, X.; Yuan, M.; Huang, L.; Wang, S.; Liu, C.e.; Duan, C. Effects of heavy metals on stomata in plants: A review. Int. J. Mol. Sci. 2023, 24, 9302. [Google Scholar] [CrossRef]
- Zhang, Z.; Ma, R.; Tao, Y.; Ma, H.; Jiang, X.; Wang, Z.; Yang, Y. Changes of photosynthetic characteristics, stomatal microstructure and proline metabolism in wheat seedlings under different combined treatments of zinc, iron and copper. Ecotoxicol. Environ. Saf. 2025, 302, 118661. [Google Scholar] [CrossRef] [PubMed]
- Sagardoy, R.; Vázquez, S.; Florez-Sarasa, I.; Albacete, A.; Ribas-Carbó, M.; Flexas, J.; Abadía, J.; Morales, F. Stomatal and mesophyll conductances to CO2 are the main limitations to photosynthesis in sugar beet (Beta vulgaris) plants grown with excess zinc. New Phytol. 2010, 187, 145–158. [Google Scholar] [CrossRef] [PubMed]
- García-Sánchez, I.E.; Barradas, V.L.; de León Hill, C.A.P.; Esperón-Rodríguez, M.; Pérez, I.R.; Ballinas, M. Effect of heavy metals and environmental variables on the assimilation of CO2 and stomatal conductance of Ligustrum lucidum, an urban tree from Mexico City. Urban For. Urban Green. 2019, 42, 72–81. [Google Scholar] [CrossRef]












Disclaimer/Publisher’s Note: The statements, opinions and data contained in all publications are solely those of the individual author(s) and contributor(s) and not of MDPI and/or the editor(s). MDPI and/or the editor(s) disclaim responsibility for any injury to people or property resulting from any ideas, methods, instructions or products referred to in the content. |
© 2025 by the authors. Licensee MDPI, Basel, Switzerland. This article is an open access article distributed under the terms and conditions of the Creative Commons Attribution (CC BY) license (https://creativecommons.org/licenses/by/4.0/).
Share and Cite
Yousaf, M.A.; Noman, M.; Maan, A.K.; Ali, B.; Kamran, M.; Naeem, M.S.; Islam, M.S.; Hu, Y.; Ali, S.; Zhou, W. Comparative Immunomodulatory Efficacy of Chemogenic and Biogenic Manganese Nanoparticles for Inducing Arsenic Stress Resilience in Rapeseed. Agronomy 2025, 15, 2773. https://doi.org/10.3390/agronomy15122773
Yousaf MA, Noman M, Maan AK, Ali B, Kamran M, Naeem MS, Islam MS, Hu Y, Ali S, Zhou W. Comparative Immunomodulatory Efficacy of Chemogenic and Biogenic Manganese Nanoparticles for Inducing Arsenic Stress Resilience in Rapeseed. Agronomy. 2025; 15(12):2773. https://doi.org/10.3390/agronomy15122773
Chicago/Turabian StyleYousaf, Muhammad Arslan, Muhammad Noman, Ayesha Khalil Maan, Basharat Ali, Muhammad Kamran, Muhammad Shahbaz Naeem, Mohammad Shafiqul Islam, Yiwa Hu, Skhawat Ali, and Weijun Zhou. 2025. "Comparative Immunomodulatory Efficacy of Chemogenic and Biogenic Manganese Nanoparticles for Inducing Arsenic Stress Resilience in Rapeseed" Agronomy 15, no. 12: 2773. https://doi.org/10.3390/agronomy15122773
APA StyleYousaf, M. A., Noman, M., Maan, A. K., Ali, B., Kamran, M., Naeem, M. S., Islam, M. S., Hu, Y., Ali, S., & Zhou, W. (2025). Comparative Immunomodulatory Efficacy of Chemogenic and Biogenic Manganese Nanoparticles for Inducing Arsenic Stress Resilience in Rapeseed. Agronomy, 15(12), 2773. https://doi.org/10.3390/agronomy15122773

