Composting of Cow-Dung-Amended Soil by the Dung Beetle Catharsius molossus L. Improves Bacterial Ecological Functions Related to Nitrogen Mineralization and Human and Plant Pathogenesis
Abstract
1. Introduction
2. Materials and Methods
2.1. Soil Treatments
2.2. DNA Isolation and Illumina Sequencing
2.3. Bioinformatic Analyses
3. Results
3.1. Bacterial Operational Taxonomic Units (OTUs)
3.2. BugBase Analysis of Bacterial OTUs
3.3. Differential Abundance of Bacterial Species
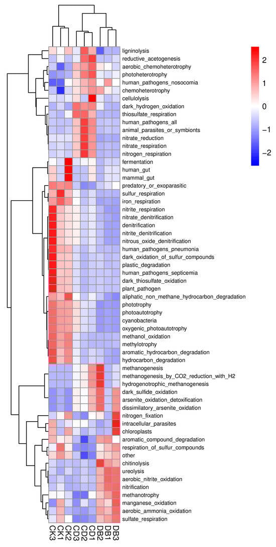
3.4. Bacterial Ecological Functions
4. Discussion
5. Conclusions
Supplementary Materials
Author Contributions
Funding
Data Availability Statement
Conflicts of Interest
References
- Prasad, S.; Malav, L.C.; Choudhary, J.; Kannojiya, S.; Kundu, M.; Kumar, S.; Yadav, A.N. Soil microbiomes for healthy nutrient recycling. In Current Trends in Microbial Biotechnology for Sustainable Agriculture; Yadav, A.N., Singh, J., Singh, C., Yadav, N., Eds.; Springer: Singapore, 2021; pp. 1–21. [Google Scholar] [CrossRef]
- Sun, J.; Yang, L.; Wei, J.; Quan, J.; Yang, X. The responses of soil bacterial communities and enzyme activities to the edaphic properties of coal mining areas in Central China. PLoS ONE 2020, 15, e0231198. [Google Scholar] [CrossRef] [PubMed]
- Ahmed, E.; Hugerth, L.W.; Logue, J.B.; Brüchert, V.; Andersson, A.F.; Holmström, S.J.M. Mineral type structures soil microbial communities. Geomicrobiol. J. 2017, 34, 538–545. [Google Scholar] [CrossRef]
- Finley, B.K.; Mau, R.L.; Hayer, M.; Stone, B.W.; Morrissey, E.M.; Koch, B.J.; Rasmussen, C.; Dijkstra, P.; Schwartz, E.; Hungate, B.A. Soil minerals affect taxon-specific bacterial growth. ISME J. 2022, 16, 1318–1326. [Google Scholar] [CrossRef]
- Mueller, B. Experimental interactions between clay minerals and bacteria: A review. Pedosphere 2015, 25, 799–810. [Google Scholar] [CrossRef]
- Louca, S.; Parfrey, L.W.; Doebeli, M. Decoupling function and taxonomy in the global ocean microbiome. Science 2016, 353, 1272–1277. [Google Scholar] [CrossRef] [PubMed]
- Sansupa, C.; Wahdan, S.F.M.; Hossen, S.; Disayathanoowat, T.; Wubet, T.; Purahong, W. Can we use Functional Annotation of Prokaryotic Taxa (FAPROTAX) to assign the ecological functions of soil bacteria? Appl. Sci. 2021, 11, 688. [Google Scholar] [CrossRef]
- Ward, T.; Larson, J.; Meulemans, J.; Hillmann, B.; Lynch, J.; Sidiropoulos, D.; Spear, J.R.; Caporaso, G.; Blekhman, R.; Knight, R.; et al. BugBase predicts organism-level microbiome phenotypes. bioRxiv 2017. [Google Scholar] [CrossRef]
- Langille, M.G.I.; Zaneveld, J.; Caporaso, J.G.; McDonald, D.; Knights, D.; Reyes, J.A.; Clemente, J.C.; Burkepile, D.E.; Vega Thurber, R.L.; Knight, R.; et al. Predictive functional profiling of microbial communities using 16S rRNA marker gene sequences. Nat. Biotechnol. 2013, 31, 814–821. [Google Scholar] [CrossRef]
- Asshauer, K.P.; Wemheuer, B.; Daniel, R.; Meinicke, P. Tax4Fun: Predicting functional profiles from metagenomic 16S rRNA data. Bioinformatics 2015, 31, 2882–2884. [Google Scholar] [CrossRef]
- Kanehisa, M.; Goto, S. KEGG: Kyoto Encyclopedia of Genes and Genomes. Nucleic Acids Res. 2000, 28, 27–30. [Google Scholar] [CrossRef]
- Tatusov, R.L.; Galperin, M.Y.; Natale, D.A.; Koonin, E.V. The COG database: A tool for genome-scale analysis of protein functions and evolution. Nucleic Acids Res. 2000, 28, 33–36. [Google Scholar] [CrossRef] [PubMed]
- Giweta, M. Role of litter production and its decomposition, and factors affecting the processes in a tropical forest ecosystem: A review. J. Ecol. Environ. 2020, 44, 11. [Google Scholar] [CrossRef]
- Slade, E.M.; Roslin, T.; Santalahti, M.; Bell, T. Disentangling the ‘brown world’ faecal-detritus interaction web: Dung beetle effects on soil microbial properties. Oikos 2016, 125, 629–635. [Google Scholar] [CrossRef]
- Schick, B.D.; Guretzky, J.A.; Schacht, W.H.; Mamo, M. Dietary nutritive value, dung quality, decomposition, and nutrient movement into soil in smooth bromegrass pastures. Crop Sci. 2019, 59, 1294–1308. [Google Scholar] [CrossRef]
- Griffiths, H.M.; Ashton, L.A.; Parr, C.L.; Eggleton, P. The impact of invertebrate decomposers on plants and soil. New Phytol. 2021, 231, 2142–2149. [Google Scholar] [CrossRef]
- Nichols, E.; Spector, S.; Louzada, J.; Larsen, T.; Amezquita, S.; Favila, M.E.; The Scarabeinae Research Network. Ecological functions and ecosystem services provided by Scarabeinae dung beetles. Biol. Conserv. 2008, 141, 1461–1474. [Google Scholar] [CrossRef]
- García, C.C.V.; Dubeux, J.C.B., Jr.; Martini, X.; Conover, D.; Santos, E.R.S.; Homem, B.G.C.; Ruiz-Moreno, M.; da Silva, I.A.G.; Abreu, D.S.; Queiroz, L.M.D.; et al. The role of dung beetle species in nitrous oxide emission, ammonia volatilization, and nutrient cycling. Sci. Rep. 2023, 13, 3572. [Google Scholar] [CrossRef]
- Franzini, P.Z.N.; Ramond, J.B.; Scholtz, C.H.; Sole, C.L.; Ronca, S.; Cowan, D.A. The gut microbiomes of two Pachysoma MacLeay desert dung beetle species (Coleoptera: Scarabeidae: Scarabeinae) feeding on different diets. PLoS ONE 2016, 11, e0161118. [Google Scholar] [CrossRef]
- Frank, K.; Brückner, A.; Hilpert, A.; Heethoff, M.; Blüthgen, N. Nutrient quality of vertebrate dung as a diet for dung beetles. Sci. Rep. 2017, 7, 12141. [Google Scholar] [CrossRef]
- Ebert, K.M.; Arnold, W.G.; Ebert, P.R.; Merritt, D.J. Hindgut microbiota reflects different digestive strategies in dung beetles (Coleoptera: Scarabeidae: Scarabeinae). Appl. Environ. Microbiol. 2021, 87, e02100-20. [Google Scholar] [CrossRef]
- Kaleri, A.R.; Ma, J.; Jakhar, A.M.; Hakeem, A.; Ahmed, A.; Napar, W.P.F.; Ahmed, S.; Han, Y.; Abro, S.A.; Nabi, F.; et al. Effects of dung beetle-amended soil on growth, physiology, and metabolite contents of bok choy and improvement in soil conditions. J. Soil Sci. Plant Nutr. 2020, 20, 2671–2683. [Google Scholar] [CrossRef]
- Kaleri, A.R.; Ma, J.; Abro, S.A.; Faqir, Y.; Nabi, F.; Hakeem, A.; Ahmed, A.; Ahmed, S.; Jakhar, A.M.; Shah, S.M.; et al. Dung beetle improves soil bacterial diversity and enzyme activity and enhances growth and antioxidant content of Chinese cabbage (Brassica rapa ssp. pekinensis). J. Soil Sci. Plant Nutr. 2021, 21, 3387–3401. [Google Scholar] [CrossRef]
- Soobhany, N.; Mohee, R.; Garg, V.K. Inactivation of bacterial pathogenic load in compost against vermicompost of organic solid waste aiming to achieve sanitation goals: A review. Waste Manag. 2017, 64, 51–62. [Google Scholar] [CrossRef] [PubMed]
- Lv, B.; Xing, M.; Yang, J. Exploring the effects of earthworms on bacterial profiles during vermicomposting process of sewage sludge and cattle dung with high-throughput sequencing. Environ. Sci. Pollut. Res. 2018, 25, 12528–12537. [Google Scholar] [CrossRef] [PubMed]
- Blaiotta, G.; Di Cerbo, A.; Murru, N.; Coppola, R.; Aponte, M. Persistence of bacterial indicators and zoonotic pathogens in contaminated cattle wastes. BMC Microbiol. 2016, 16, 87. [Google Scholar] [CrossRef] [PubMed][Green Version]
- Ingham, S.C.; Losinski, J.A.; Andrews, M.P.; Breuer, J.E.; Breuer, J.R.; Wood, T.M.; Wright, T.H. Escherichia coli contamination of vegetables grown in soils fertilized with noncomposted bovine manure: Garden-scale studies. Appl. Environ. Microbiol. 2004, 70, 6420–6427. [Google Scholar] [CrossRef]
- Alfa, M.I.; Adie, D.B.; Igboro, S.B.; Oranusi, U.S.; Dahunsi, S.O.; Akali, D.M. Assessment of biofertilizer quality and health implications of anaerobic digestion effluent of cow dung and chicken droppings. Renew. Energ. 2014, 63, 681–686. [Google Scholar] [CrossRef]
- Mariam-Aisha, F.; Foo, Y.H.; Neelam, S.; Faizan, M.Y.M.F. 16S rRNA identification of lignocellulose degrading bacteria from cow dung and termite gut revealed pathogenic bacteria strains. J. Eng. Applied Sci. 2017, 12, 1777–1781. [Google Scholar]
- Xu, Y.; Gao, Y.; Tan, L.; Wang, Q.; Li, Q.; Wei, X.; Liu, F.; Li, Y.; Zheng, X. Exploration of bacterial communities in products after composting rural wastes with different components: Core microbiome and potential pathogenicity. Environ. Technol. Innov. 2022, 25, 102222. [Google Scholar] [CrossRef]
- Sanasam, S.D.; Talukdar, N.C. Quality compost production from municipality biowaste in mix with rice straw, cow dung, and earthworm Eisenia fetida. Compost. Sci. Util. 2017, 25, 141–151. [Google Scholar] [CrossRef]
- Pathma, J.; Sakthivel, N. Microbial diversity of vermicompost bacteria that exhibit useful agricultural traits and waste management potential. SpringerPlus 2012, 1, 26. [Google Scholar] [CrossRef]
- Huang, K.; Li, F.; Wei, Y.; Chen, X.; Fu, X. Changes of bacterial and fungal community compositions during vermicomposting of vegetable wastes by Eisenia foetida. Bioresour. Technol. 2013, 150, 235–241. [Google Scholar] [CrossRef] [PubMed]
- Raimi, A.R.; Atanda, A.C.; Ezeokoli, O.T.; Jooste, P.J.; Madoroba, E.; Adeleke, R.A. Diversity and predicted functional roles of cultivable bacteria in vermicompost: Bioprospecting for potential inoculum. Arch. Microbiol. 2022, 204, 261. [Google Scholar] [CrossRef] [PubMed]
- Jones, M.S.; Tadepalli, S.; Bridges, D.F.; Wu, V.C.H.; Drummond, F. Suppression of Escherichia coli O157:H7 by dung beetles (Coleoptera: Scarabeidae) using the lowbush blueberry agroecosystem as a model system. PLoS ONE 2015, 10, e0120904. [Google Scholar] [CrossRef]
- Jones, M.S.; Wright, S.A.; Smith, O.M.; Besser, T.E.; Headrick, D.H.; Reganold, J.P.; Crowder, D.W.; Snyder, W.E. Organic farms conserve a dung beetle species capable of disrupting fly vectors of foodborne pathogens. Biol. Control 2019, 137, 104020. [Google Scholar] [CrossRef]
- Singh, A.P.; De, K.; Uniyal, V.P.; Sathyakumar, S. An experimental study on bioturbation and dung removal activities of Catharsius molossus (Linnaeus, 1758) (Coleoptera: Scarabeidae) in the Greater Himalaya. J. Asia-Pacif. Biodiv. 2021, 14, 169–173. [Google Scholar] [CrossRef]
- Engel, K.; Pinnell, L.; Cheng, J.; Charles, T.C.; Neufeld, J.D. Nonlinear electrophoresis for purification of soil DNA for metagenomics. J. Microbiol. Methods 2012, 88, 35–40. [Google Scholar] [CrossRef]
- Douglas, G.M.; Maffei, V.J.; Zaneveld, J.R.; Yurgel, S.N.; Brown, J.R.; Taylor, C.M.; Huttenhower, C.; Langille, M.G.I. PICRUSt2 for prediction of metagenome functions. Nat. Biotechnol. 2020, 38, 685–688. [Google Scholar] [CrossRef]
- Kim, B.R.; Shin, J.; Guevarra, R.B.; Lee, J.H.; Kim, D.W.; Seol, K.H.; Lee, J.H.; Kim, H.B.; Isaacson, R.E. Deciphering diversity indices for a better understanding of microbial communities. J. Microbiol. Biotechnol. 2017, 27, 2089–2093. [Google Scholar] [CrossRef]
- Kyselková, M.; Jirout, J.; Chroňáková, A.; Vrchotová, N.; Bradley, R.; Schmitt, H.; Elhottová, D. Cow excrements enhance the occurrence of tetracycline resistance genes in soil regardless of their oxytetracycline content. Chemosphere 2013, 93, 2413–2418. [Google Scholar] [CrossRef]
- Xu, Y.; Li, H.; Shi, R.; Lv, J.; Li, B.; Yang, F.; Zheng, X.; Xu, J. Antibiotic resistance genes in different animal manures and their derived organic fertilizer. Environ. Sci. Eur. 2020, 32, 102. [Google Scholar] [CrossRef]
- Jauregi, L.; Epelde, L.; Alkorta, I.; Garbisu, C. Antibiotic resistance in agricultural soil and crops associated to the application of cow manure-derived amendments from conventional and organic livestock farms. Front. Vet. Sci. 2021, 8, 633858. [Google Scholar] [CrossRef] [PubMed]
- Wang, F.H.; Qiao, M.; Chen, Z.; Su, J.Q.; Zhu, Y.G. Antibiotic resistance genes in manure-amended soil and vegetables at harvest. J. Hazard. Mater. 2015, 299, 215–221. [Google Scholar] [CrossRef] [PubMed]
- Wang, F.; Sun, R.; Hu, H.; Duan, G.; Meng, L.; Qiao, M. The overlap of soil and vegetable microbes drives the transfer of antibiotic resistance genes from manure-amended soil to vegetables. Sci. Total Environ. 2022, 828, 154463. [Google Scholar] [CrossRef]
- Xie, W.Y.; Yang, X.P.; Li, Q.; Wu, L.H.; Shen, Q.R.; Zhao, F.J. Changes in antibiotic concentrations and antibiotic resistome during commercial composting of animal manures. Environ. Pollut. 2016, 219, 182–190. [Google Scholar] [CrossRef]
- Zhang, Y.J.; Hu, H.W.; Gou, M.; Wang, J.T.; Chen, D.; He, J.Z. Temporal succession of soil antibiotic resistance genes following application of swine, cattle and poultry manures spiked with or without antibiotics. Environ. Pollut. 2017, 231, 1621–1632. [Google Scholar] [CrossRef]
- Han, X.M.; Hu, H.W.; Chen, Q.L.; Yang, L.Y.; Li, H.L.; Zhu, Y.G.; Li, X.Z.; Ma, Y.B. Antibiotic resistance genes and associated bacterial communities in agricultural soils amended with different sources of animal manures. Soil Biol. Biochem. 2018, 126, 91–102. [Google Scholar] [CrossRef]
- Qian, X.; Gu, J.; Sun, W.; Wang, X.J.; Su, J.Q.; Stedfeld, R. Diversity, abundance, and persistence of antibiotic resistance genes in various types of animal manure following industrial composting. J. Hazard. Mater. 2018, 344, 716–722. [Google Scholar] [CrossRef]
- de la Fuente-Núñez, C.; Reffuveille, F.; Fernández, L.; Hancock, R.E.W. Bacterial biofilm development as a multicellular adaptation: Antibiotic resistance and new therapeutic strategies. Curr. Opin. Microbiol. 2013, 16, 580–589. [Google Scholar] [CrossRef]
- Frieri, M.; Kumar, K.; Boutin, A. Antibiotic resistance. J. Infect. Public Health 2017, 10, 369–378. [Google Scholar] [CrossRef]
- Sharma, D.; Misba, L.; Khan, A.U. Antibiotics versus biofilm: An emerging battleground in microbial communities. Antimicrob. Resist. Infect. Control 2019, 8, 76. [Google Scholar] [CrossRef] [PubMed]
- Poole, K. Bacterial stress responses as determinants of antimicrobial resistance. J. Antimicrob. Chemother. 2012, 67, 2069–2089. [Google Scholar] [CrossRef] [PubMed]
- NicAogáin, K.; O’Byrne, C.P. The role of stress and stress adaptations in determining the fate of the bacterial pathogen Listeria monocytogenes in the food chain. Front. Microbiol. 2016, 7, 1865. [Google Scholar] [CrossRef] [PubMed]
- Miransari, M. The interactions of soil microbes affecting stress alleviation in agroecosystems. In Probiotics in Agroecosystem; Kumar, V., Kumar, M., Sharma, S., Prasad, R., Eds.; Springer: Singapore, 2017; pp. 31–50. [Google Scholar] [CrossRef]
- Khatoon, Z.; Huang, S.; Farooq, M.A.; Santoyo, G.; Rafique, M.; Javed, S.; Gul, B. Role of plant growth-promoting bacteria (PGPB) in abiotic stress management. In Mitigation of Plant Abiotic Stress by Microorganisms–Applicability and Future Directions; Santoyo, G., Kumar, A., Aamir, M., Uthandi, S., Eds.; Academic Press: Cambridge, MA, USA, 2022; pp. 257–272. [Google Scholar] [CrossRef]
- Rice, L.B. Federal funding for the study of antimicrobial resistance in nosocomial pathogens: No ESKAPE. J. Infect. Dis. 2008, 197, 1079–1081. [Google Scholar] [CrossRef]
- Godara, S.; Sihag, R.C.; Gupta, R.K. Effect of pond fertilization with vermicompost and some other manures on the pathogenic bacterial populations of treated waters. Res. J. Microbiol. 2015, 10, 230–245. [Google Scholar] [CrossRef]
- Eden-Green, S.J.; Tully, J.G. Isolation of Acholeplasma spp. from coconut palms affected by lethal yellowing disease in Jamaica. Curr. Microbiol. 1979, 2, 311–316. [Google Scholar] [CrossRef]
- Siewert, C.; Hess, W.R.; Duduk, B.; Huettel, B.; Reinhardt, R.; Büttner, C.; Kube, M. Complete genome determination and analysis of Acholeplasma oculi strain 19L, highlighting the loss of basic genetic features in the Acholeplasmataceae. BMC Genom. 2014, 15, 931. [Google Scholar] [CrossRef] [PubMed]
- Chowdhury, S.P.; Schmid, M.; Hartmann, A.; Tripathi, A.K. Identification of diazotrophs in the culturable bacterial community associated with roots of Lasiurus sindicus, a perennial grass of Thar Desert, India. Microb. Ecol. 2007, 54, 82–90. [Google Scholar] [CrossRef]
- Skipper, C.; Ferrieri, P.; Cavert, W. Bacteremia and central line infection caused by Bosea thiooxidans. IDCases 2020, 19, e00676. [Google Scholar] [CrossRef]
- Lee, S.D. Jiangella alkaliphila, sp. nov., an actinobacterium isolated from a cave. Int. J. Syst. Evol. Microbiol. 2008, 58, 1176–1179. [Google Scholar] [CrossRef][Green Version]
- Jiao, J.Y.; Liu, L.; Park, D.J.; Kim, C.J.; Xiao, M.; Chen, J.; Li, L.; Zhong, J.M.; Zhao, J.; Li, W.J. Draft genome sequence of Jiangella alkaliphila KCTC 19222T, isolated from cave soil in Jeju, Republic of Korea. Genome Announc. 2015, 3, e00721-15. [Google Scholar] [CrossRef] [PubMed]
- Lin, Y.; Zhang, Y.; Zhang, F.; Li, R.; Hu, Y.; Yu, H.; Tuyiringire, D.; Wang, L. Effects of bok choy on the dissipation of dibutyl phthalate (DBP) in mollisol and its possible mechanisms of biochemistry and microorganisms. Ecotox. Environ. Safe. 2019, 181, 284–291. [Google Scholar] [CrossRef]
- Wang, Y.; Tang, S.K.; Li, Z.; Lou, K.; Mao, P.H.; Jin, X.; Klenk, H.P.; Zhang, L.X.; Li, W.J. Myceligenerans halotolerans sp. nov., an actinomycete isolated from a salt lake, and emended description of the genus Myceligenerans. Int. J. Syst. Evol. Microbiol. 2011, 61, 974–978. [Google Scholar] [CrossRef]
- Guan, T.W.; Wu, N.; Tang, S.K.; Che, Z.M.; Chen, X.G. Myceligenerans salitolerans sp. nov., a halotolerant actinomycete isolated from a salt lake in Xinjiang, China. Extremophiles 2013, 17, 147–152. [Google Scholar] [CrossRef] [PubMed]
- Sarmiento-Vizcaíno, A.; González, V.; Braña, A.F.; Molina, A.; Acuña, J.L.; García, L.A.; Blanco, G. Myceligenerans cantabricum sp. nov., a barotolerant actinobacterium isolated from a deep cold-water coral. Int. J. Syst. Evol. Microbiol. 2015, 65, 1328–1334. [Google Scholar] [CrossRef] [PubMed]
- Gupta, K.K.; Aneja, K.R.; Rana, D. Current status of cow dung as a bioresource for sustainable development. Bioresour. Bioprocess. 2016, 3, 28. [Google Scholar] [CrossRef]
- Hungate, B.A.; Koch, G.W. Biospheric impacts and feedbacks. In Encyclopedia of Atmospheric Sciences, 2nd ed.; North, G.R., Pyle, J., Zhang, F., Eds.; Elsevier: Amsterdam, The Netherlands, 2015; Volume 3, pp. 132–140. [Google Scholar] [CrossRef]
- Smith, P.; Reay, D.; Smith, J. Agricultural methane emissions and the potential formitigation. Philos. Trans. R. Soc. A 2021, 379, 20200451. [Google Scholar] [CrossRef]
- Nervo, B.; Caprio, E.; Celi, L.; Lonati, M.; Lombardi, G.; Falsone, G.; Iussig, G.; Palestrini, C.; Said-Pullicino, D.; Rolando, A. Ecological functions provided by dung beetles are interlinked across space and time: Evidence from 15N isotope tracing. Ecology 2017, 98, 433–446. [Google Scholar] [CrossRef]
- Nadelhoffer, K.J.; Aber, J.D.; Melillo, J.M. Seasonal patterns of ammonium and nitrate uptake in nine temperate forest ecosystems. Plant Soil 1984, 80, 321–335. [Google Scholar] [CrossRef]
- Pfennig, N.; Biebl, H. Desulfuromonas acetioxidans gen. nov. and sp. nov., a new anaerobic, sulfur-reducing, acetate-oxidizing bacterium. Arch. Microbiol. 1976, 110, 3–12. [Google Scholar] [CrossRef]
- Matias, P.M.; Pereira, I.A.C.; Soares, C.M.; Carrondo, M.A. Sulphate respiration from hydrogen in Desulfovibrio bacteria: A structural biology overview. Prog. Biophys. Mol. Bio. 2005, 89, 292–329. [Google Scholar] [CrossRef] [PubMed]
- Kear, M.J.; Watkinson, J.H. Soil extractable organic sulfur and sulfate increases under dairy cow feces and urine patches: The consequences for soil testing. Commun. Soil Sci. Plant Anal. 2003, 34, 189–199. [Google Scholar] [CrossRef]
- Kaleri, A.R.; Ma, J.; Jakhar, A.M.; Ahmed, A.; Faqir, Y. (School of Life Science and Engineering, Southwest University of Science and Technology, Mianyang, China); Tan, C. (Mianyang Teachers’ College, Mianyang, China). Wavelength-dispersive X-ray fluorescence measurements of the mineral composition of soil amended with cow dung and dung beetles (Catharsius molossus L.). Unpublished work. 2020. [Google Scholar]
- Davidian, J.C.; Kopriva, S. Regulation of sulfate uptake and assimilation—The same or not the same? Mol. Plant 2010, 3, 314–325. [Google Scholar] [CrossRef]
- Vargas, M.; Kashefi, K.; Blunt-Harris, E.L.; Lovley, D.R. Microbiological evidence for Fe(III) reduction on early Earth. Nature 1998, 395, 65–67. [Google Scholar] [CrossRef] [PubMed]
- Weber, K.A.; Achenbach, L.A.; Coates, J.D. Microorganisms pumping iron: Anaerobic microbial iron oxidation and reduction. Nat. Rev. Microbiol. 2006, 4, 752–764. [Google Scholar] [CrossRef]
- Chai, Y.N.; Schachtman, D.P. Root exudates impact plant performance under abiotic stress. Trends Plant Sci. 2022, 27, 80–91. [Google Scholar] [CrossRef]
- Mariner, R.; Johnson, D.B.; Hallberg, K.B. Characterisation of an attenuation system for the remediation of Mn(II) contaminated waters. Hydrometallurgy 2008, 94, 100–104. [Google Scholar] [CrossRef]
- Millaleo, R.; Reyes-Díaz, M.; Ivanov, A.G.; Mora, M.L.; Alberdi, M. Manganese as essential and toxic element for plants: Transport, accumulation and resistance mechanisms. J. Soil Sci. Plant Nutr. 2010, 10, 476–494. [Google Scholar] [CrossRef]
- Bodey, G.P.; Bolivar, R.; Fainstein, V.; Jadeja, L. Infections caused by Pseudomonas aeruginosa. Rev. Infect. Diseases 1983, 5, 279–313. [Google Scholar] [CrossRef]
- Peleg, A.Y.; Seifert, H.; Paterson, D.L. Acinetobacter baumannii: Emergence of a successful pathogen. Clin. Microbiol. Rev. 2008, 21, 538–582. [Google Scholar] [CrossRef]
- Swiontek Brzezinska, M.; Jankiewicz, U.; Burkowska, A.; Walczak, M. Chitinolytic microorganisms and their possible application in environmental protection. Curr. Microbiol. 2014, 68, 71–81. [Google Scholar] [CrossRef] [PubMed]
- Veliz, E.A.; Martínez-Hidalgo, P.; Hirsch, A.M. Chitinase-producing bacteria and their role in biocontrol. AIMS Microbiol. 2017, 3, 689–705. [Google Scholar] [CrossRef] [PubMed]
- Beier, S.; Bertilsson, S. Bacterial chitin degradation–mechanisms and ecophysiological strategies. Front. Microbiol. 2013, 4, 149. [Google Scholar] [CrossRef] [PubMed]





Disclaimer/Publisher’s Note: The statements, opinions and data contained in all publications are solely those of the individual author(s) and contributor(s) and not of MDPI and/or the editor(s). MDPI and/or the editor(s) disclaim responsibility for any injury to people or property resulting from any ideas, methods, instructions or products referred to in the content. |
© 2024 by the authors. Licensee MDPI, Basel, Switzerland. This article is an open access article distributed under the terms and conditions of the Creative Commons Attribution (CC BY) license (https://creativecommons.org/licenses/by/4.0/).
Share and Cite
Kaleri, A.R.; Ma, J.; Jakhar, A.M.; Ahmed, A.; Faqir, Y.; Tan, C.; Stanković, S.; Raspor, M. Composting of Cow-Dung-Amended Soil by the Dung Beetle Catharsius molossus L. Improves Bacterial Ecological Functions Related to Nitrogen Mineralization and Human and Plant Pathogenesis. Agronomy 2024, 14, 2091. https://doi.org/10.3390/agronomy14092091
Kaleri AR, Ma J, Jakhar AM, Ahmed A, Faqir Y, Tan C, Stanković S, Raspor M. Composting of Cow-Dung-Amended Soil by the Dung Beetle Catharsius molossus L. Improves Bacterial Ecological Functions Related to Nitrogen Mineralization and Human and Plant Pathogenesis. Agronomy. 2024; 14(9):2091. https://doi.org/10.3390/agronomy14092091
Chicago/Turabian StyleKaleri, Abdul Rasheed, Jiahua Ma, Ali Murad Jakhar, Awais Ahmed, Yahya Faqir, Chengjia Tan, Slaviša Stanković, and Martin Raspor. 2024. "Composting of Cow-Dung-Amended Soil by the Dung Beetle Catharsius molossus L. Improves Bacterial Ecological Functions Related to Nitrogen Mineralization and Human and Plant Pathogenesis" Agronomy 14, no. 9: 2091. https://doi.org/10.3390/agronomy14092091
APA StyleKaleri, A. R., Ma, J., Jakhar, A. M., Ahmed, A., Faqir, Y., Tan, C., Stanković, S., & Raspor, M. (2024). Composting of Cow-Dung-Amended Soil by the Dung Beetle Catharsius molossus L. Improves Bacterial Ecological Functions Related to Nitrogen Mineralization and Human and Plant Pathogenesis. Agronomy, 14(9), 2091. https://doi.org/10.3390/agronomy14092091

