Comparative Transcriptomic Analysis Reveals the Involvement of Auxin Signaling in the Heat Tolerance of Pakchoi under High-Temperature Stress
Abstract
1. Introduction
2. Materials and Methods
2.1. Plant Materials and Growth Conditions
2.2. High-Temperature Treatment of Pakchoi
2.3. Measurement of FV/FM
2.4. Measurement of Relative Moisture Content
2.5. Measurement of Antioxidant Activities and Protein Content
2.6. Total RNA Extraction, Library Construction, and Sequencing
2.7. IAA Treatment of Pakchoi
2.8. qRT-PCR Analysis
3. Results
3.1. Analysis of Phenotypic Differences between the High-Temperature-Tolerant and Sensitive Materials in Response to Heat Treatment
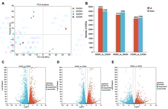
3.2. Analysis of High-Temperature Treatment-Induced Alterations in Transcriptomes of XXQ and SZQ
3.3. Identification of Molecular Signaling Pathway Correlated with High-Temperature Tolerance of Pakchoi
3.4. Analysis of the Expression Pattern of Phytohormone Signal-Associated Genes between XXQ and SZQ in Response to High-Temperature Treatment
3.5. IAA Promotes the Tolerance of Pakchoi to High-Temperature Treatment
3.6. Identification of High-Temperature and IAA Inductions Correlated HSFs/HSPs in Pakchoi
4. Discussion
5. Conclusions
Supplementary Materials
Author Contributions
Funding
Data Availability Statement
Conflicts of Interest
References
- Xiao, D.; Liu, S.T.; Wei, Y.P.; Zhou, D.Y.; Hou, X.L.; Li, Y.; Hu, C.M. cDNA-AFLP analysis reveals differential gene expression in incompatible interaction between infected non-heading Chinese cabbage and Hyaloperonospora parasitica. Hortic. Res. 2016, 3, 16034. [Google Scholar] [CrossRef]
- Chen, X.; Wu, Y.; Yu, Z.; Gao, Z.; Ding, Q.; Shah, S.H.A.; Lin, W.; Li, Y.; Hou, X. BcMYB111 Responds to BcCBF2 and Induces Flavonol Biosynthesis to Enhance Tolerance under Cold Stress in Non-Heading Chinese Cabbage. Int. J. Mol. Sci. 2023, 24, 8670. [Google Scholar] [CrossRef] [PubMed]
- Seth, P.; Sebastian, J. Plants and global warming: Challenges and strategies for a warming world. Plant Cell Rep. 2024, 43, 27. [Google Scholar] [CrossRef]
- Lippmann, R.; Babben, S.; Menger, A.; Delker, C.; Quint, M. Development of Wild and Cultivated Plants under Global Warming Conditions. Curr. Biol. 2019, 29, R1326–R1338. [Google Scholar] [CrossRef] [PubMed]
- Minorsky, P.V. The Hot and the Classic. Plant Physiol. 2002, 129, 1421–1422. [Google Scholar] [CrossRef] [PubMed]
- Zhang, Y.Z.; Cheng, Y.W.; Ya, H.Y.; Han, J.M.; Zheng, L. Identification of heat shock proteins via transcriptome profiling of tree peony leaf exposed to high temperature. Genet. Mol. Res. 2015, 14, 8431–8442. [Google Scholar] [CrossRef] [PubMed]
- Guihur, A.; Rebeaud, M.E.; Goloubinoff, P. How do plants feel the heat and survive? Trends Biochem. Sci. 2022, 47, 824–838. [Google Scholar] [CrossRef] [PubMed]
- Tran, L.S.; Nakashima, K.; Sakuma, Y.; Simpson, S.D.; Fujita, Y.; Maruyama, K.; Fujita, M.; Seki, M.; Shinozaki, K.; Yamaguchi-Shinozaki, K. Isolation and functional analysis of Arabidopsis stress-inducible NAC transcription factors that bind to a drought-responsive cis-element in the early responsive to dehydration stress 1 promoter. Plant Cell 2004, 16, 2481–2498. [Google Scholar] [CrossRef]
- Wang, W.; Vinocur, B.; Shoseyov, O.; Altman, A. Role of plant heat-shock proteins and molecular chaperones in the abiotic stress response. Trends Plant Sci. 2004, 9, 244–252. [Google Scholar] [CrossRef]
- Vaahtera, L.; Schulz, J.; Hamann, T. Cell wall integrity maintenance during plant development and interaction with the environment. Nat. Plants 2019, 5, 924–932. [Google Scholar] [CrossRef]
- Shen, C.; Zhang, Y.; Li, G.; Shi, J.; Wang, D.; Zhu, W.; Yang, X.; Dreni, L.; Tucker, M.R.; Zhang, D. MADS8 is indispensable for female reproductive development at high ambient temperatures in cereal crops. Plant Cell 2023, 36, 65–84. [Google Scholar] [CrossRef]
- Ma, Y.; Garrido, K.; Ali, R.; Berkowitz, G.A. Phenotypes of cyclic nucleotide-gated cation channel mutants: Probing the nature of native channels. Plant J. 2023, 113, 1223–1236. [Google Scholar] [CrossRef]
- Qian, D.; Li, T.; Chen, S.; Wan, D.; He, Y.; Zheng, C.; Li, J.; Sun, Z.; Li, J.; Sun, J.; et al. Evolution of the thermostability of actin-depolymerizing factors enhances the adaptation of pollen germination to high temperature. Plant Cell 2023, 36, 881–898. [Google Scholar] [CrossRef]
- Zhong, S.; Shi, H.; Xue, C.; Wang, L.; Xi, Y.; Li, J.; Quail, P.H.; Deng, X.W.; Guo, H. A Molecular Framework of Light-Controlled Phytohormone Action in Arabidopsis. Curr. Biol. 2012, 22, 1530–1535. [Google Scholar] [CrossRef]
- Guo, M.; Liu, J.H.; Ma, X.; Luo, D.X.; Gong, Z.H.; Lu, M.H. The Plant Heat Stress Transcription Factors (HSFs): Structure, Regulation, and Function in Response to Abiotic Stresses. Front. Plant Sci. 2016, 7, 114. [Google Scholar] [CrossRef] [PubMed]
- Juneja, S.; Saini, R.; Adhikary, A.; Yadav, R.; Khan, S.A.; Nayyar, H.; Kumar, S. Drought priming evokes essential regulation of Hsp gene families, Hsfs and their related miRNAs and induces heat stress tolerance in chickpea. Plant Stress 2023, 10, 100189. [Google Scholar] [CrossRef]
- Guan, Q.; Yue, X.; Zeng, H.; Zhu, J. The Protein Phosphatase RCF2 and Its Interacting Partner NAC019 Are Critical for Heat Stress-Responsive Gene Regulation and Thermotolerance in Arabidopsis. Plant Cell 2014, 26, 438–453. [Google Scholar] [CrossRef] [PubMed]
- Queitsch, C.; Hong, S.W.; Vierling, E.; Lindquist, S. Heat shock protein 101 plays a crucial role in thermotolerance in Arabidopsis. Plant Cell 2000, 12, 479–492. [Google Scholar] [CrossRef] [PubMed]
- Driedonks, N.; Xu, J.; Peters, J.L.; Park, S.; Rieu, I. Multi-Level Interactions Between Heat Shock Factors, Heat Shock Proteins, and the Redox System Regulate Acclimation to Heat. Front. Plant Sci. 2015, 6, 999. [Google Scholar] [CrossRef]
- Jeyachandran, S.; Chellapandian, H.; Park, K.; Kwak, I.S. A Review on the Involvement of Heat Shock Proteins (Extrinsic Chaperones) in Response to Stress Conditions in Aquatic Organisms. Antioxidants 2023, 12, 1444. [Google Scholar] [CrossRef]
- Waadt, R.; Seller, C.A.; Hsu, P.K.; Takahashi, Y.; Munemasa, S.; Schroeder, J.I. Plant hormone regulation of abiotic stress responses. Nat. Rev. Mol. Cell Biol. 2022, 23, 680–694. [Google Scholar] [CrossRef] [PubMed]
- Luo, Y.; Hu, T.; Huo, Y.; Wang, L.; Zhang, L.; Yan, R. Transcriptomic and Physiological Analyses Reveal the Molecular Mechanism through Which Exogenous Melatonin Increases Drought Stress Tolerance in Chrysanthemum. Plants 2023, 12, 1489. [Google Scholar] [CrossRef] [PubMed]
- Fahad, S.; Hussain, S.; Matloob, A.; Khan, F.A.; Khaliq, A.; Saud, S.; Hassan, S.; Shan, D.; Khan, F.; Ullah, N.; et al. Phytohormones and plant responses to salinity stress: A review. Plant Growth Regul. 2014, 75, 391–404. [Google Scholar] [CrossRef]
- Yang, L.; Li, J.; Ji, J.; Li, P.; Yu, L.; Abd Allah, E.F.; Luo, Y.; Hu, L.; Hu, X. High Temperature Induces Expression of Tobacco Transcription Factor NtMYC2a to Regulate Nicotine and JA Biosynthesis. Front. Physiol. 2016, 7, 465. [Google Scholar] [CrossRef] [PubMed]
- Ruzicka, K.; Ljung, K.; Vanneste, S.; Podhorska, R.; Beeckman, T.; Friml, J.; Benkova, E. Ethylene regulates root growth through effects on auxin biosynthesis and transport-dependent auxin distribution. Plant Cell 2007, 19, 2197–2212. [Google Scholar] [CrossRef]
- Shani, E.; Salehin, M.; Zhang, Y.; Sanchez, S.E.; Doherty, C.; Wang, R.; Mangado, C.C.; Song, L.; Tal, I.; Pisanty, O.; et al. Plant Stress Tolerance Requires Auxin-Sensitive Aux/IAA Transcriptional Repressors. Curr. Biol. 2017, 27, 437–444. [Google Scholar] [CrossRef] [PubMed]
- Sharma, L.; Dalal, M.; Verma, R.K.; Kumar, S.V.V.; Yadav, S.K.; Pushkar, S.; Kushwaha, S.R.; Bhowmik, A.; Chinnusamy, V. Auxin protects spikelet fertility and grain yield under drought and heat stresses in rice. Environ. Exp. Bot. 2018, 150, 9–24. [Google Scholar] [CrossRef]
- Li, N.; Bo, C.; Zhang, Y.; Wang, L. Phytochrome Interacting factors PIF4 and PIF5 promote heat stress-induced leaf senescence in Arabidopsis. J. Exp. Bot. 2021, 72, 4577–4589. [Google Scholar] [CrossRef]
- Zhou, Y.; Xu, F.; Shao, Y.; He, J. Regulatory Mechanisms of Heat Stress Response and Thermomorphogenesis in Plants. Plants 2022, 11, 3410. [Google Scholar] [CrossRef] [PubMed]
- Hagen, G.; Guilfoyle, T. Auxin-responsive gene expression: Genes, promoters and regulatory factors. Plant Mol. Biol. 2002, 49, 373–385. [Google Scholar] [CrossRef]
- Zandalinas, S.I.; Pelaez-Vico, M.A.; Sinha, R.; Pascual, L.S.; Mittler, R. The impact of multifactorial stress combination on plants, crops, and ecosystems: How should we prepare for what comes next? Plant J. 2023, 117, 1800–1814. [Google Scholar] [CrossRef] [PubMed]
- Sato, H.; Mizoi, J.; Shinozaki, K.; Yamaguchi-Shinozaki, K. Complex plant responses to drought and heat stress under climate change. Plant J. 2024, 117, 1873–1892. [Google Scholar] [CrossRef]
- Dogru, A. Effects of heat stress on photosystem II activity and antioxidant enzymes in two maize cultivars. Planta 2021, 253, 15. [Google Scholar] [CrossRef]
- Hendrix, S.; Dard, A.; Meyer, A.J.; Reichheld, J.P. Redox-mediated responses to high temperature in plants. J. Exp. Bot. 2023, 74, 2489–2507. [Google Scholar] [CrossRef] [PubMed]
- Peng, L.; Wan, X.; Huang, K.; Pei, L.S.; Xiong, J.; Li, X.Y.; Wang, J.M. AtPUB48 E3 ligase plays a crucial role in the thermotolerance of Arabidopsis. Biochem. Biophys. Res. Commun. 2019, 509, 281–286. [Google Scholar] [CrossRef]
- Kim, J.H.; Lim, S.D.; Jang, C.S. Oryza sativa drought-, heat-, and salt-induced RING finger protein 1 (OsDHSRP1) negatively regulates abiotic stress-responsive gene expression. Plant Mol.Biol. 2020, 103, 235–252. [Google Scholar] [CrossRef] [PubMed]
- Aldon, D.; Mbengue, M.; Mazars, C.; Galaud, J.P. Calcium Signalling in Plant Biotic Interactions. Int. J. Mol. Sci. 2018, 19, 665. [Google Scholar] [CrossRef]
- Huang, L.Z.; Zhou, M.; Ding, Y.F.; Zhu, C. Gene Networks Involved in Plant Heat Stress Response and Tolerance. Int. J. Mol. Sci. 2022, 23, 11970. [Google Scholar] [CrossRef]
- Ahammed, G.J.; Guang, Y.; Yang, Y.; Chen, J. Mechanisms of elevated CO2-induced thermotolerance in plants: The role of phytohormones. Plant Cell Rep. 2021, 40, 2273–2286. [Google Scholar] [CrossRef]
- Ameen, M.; Zafar, A.; Mahmood, A.; Zia, M.A.; Kamran, K.; Javaid, M.M.; Yasin, M.; Khan, B.A. Melatonin as a master regulatory hormone for genetic responses to biotic and abiotic stresses in model plant Arabidopsis thaliana: A comprehensive review. Funct. Plant Biol. 2024, 51, FP23248. [Google Scholar] [CrossRef]
- Zimmerli, L.; Hou, B.-H.; Tsai, C.-H.; Jakab, G.; Mauch-Mani, B.; Somerville, S. The xenobiotic β-aminobutyric acid enhances Arabidopsis thermotolerance. Plant J. 2008, 53, 144–156. [Google Scholar] [CrossRef]
- Lee, J.H.; Hubel, A.; Schoffl, F. Derepression of the activity of genetically engineered heat shock factor causes constitutive synthesis of heat shock proteins and increased thermotolerance in transgenic Arabidopsis. Plant J. Cell Mol. Biol. 1995, 8, 603–612. [Google Scholar] [CrossRef]
- Smykal, P.; Masin, J.; Hrdy, I.; Konopasek, I.; Zarsky, V. Chaperone activity of tobacco HSP18, a small heat-shock protein, is inhibited by ATP. Plant J. Cell Mol. Biol. 2000, 23, 703–713. [Google Scholar] [CrossRef] [PubMed]
- Chen, S.-T.; He, N.-Y.; Chen, J.-H.; Guo, F.-Q. Identification of core subunits of photosystem II as action sites of HSP21, which is activated by the GUN5-mediated retrograde pathway in Arabidopsis. Plant J. 2017, 89, 1106–1118. [Google Scholar] [CrossRef]
- Sun, W.N.; Bernard, C.; van de Cotte, B.; Van Montagu, M.; Verbruggen, N. AtHSP17.6A, encoding a small heat-shock protein in Arabidopsis, can enhance osmotolerance upon overexpression. Plant J. 2001, 27, 407–415. [Google Scholar] [CrossRef] [PubMed]
- Banzet, N.; Richaud, C.; Deveaux, Y.; Kazmaier, M.; Gagnon, J.; Triantaphylides, C. Accumulation of small heat shock proteins, including mitochondrial HSP22, induced by oxidative stress and adaptive response in tomato cells. Plant J. Cell Mol. Biol. 1998, 13, 519–527. [Google Scholar] [CrossRef]
- Wang, X.Y.; Zhang, H.J.; Xie, Q.; Liu, Y.; Lv, H.M.; Bai, R.Y.; Ma, R.; Li, X.D.; Zhang, X.C.; Guo, Y.D.; et al. SlSNAT Interacts with HSP40, a Molecular Chaperone, to Regulate Melatonin Biosynthesis and Promote Thermotolerance in Tomato. Plant Cell Physiol. 2020, 61, 909–921. [Google Scholar] [CrossRef]
- Chen, X.; Wang, Z.; Tang, R.; Wang, L.; Chen, C.; Ren, Z. Genome-wide identification and expression analysis of Hsf and Hsp gene families in cucumber (Cucumis sativus L.). Plant Growth Regul. 2021, 95, 223–239. [Google Scholar] [CrossRef]
- Li, S.J.; Liu, S.C.; Lin, X.H.; Grierson, D.; Yin, X.R.; Chen, K.S. Citrus heat shock transcription factor CitHsfA7-mediated citric acid degradation in response to heat stress. Plant Cell Environ. 2022, 45, 95–104. [Google Scholar] [CrossRef]
- Wu, Z.; Liang, J.; Wang, C.; Ding, L.; Zhao, X.; Cao, X.; Xu, S.; Teng, N.; Yi, M. Alternative Splicing Provides a Mechanism to Regulate LlHSFA3 Function in Response to Heat Stress in Lily. Plant Physiol. 2019, 181, 1651–1667. [Google Scholar] [CrossRef]
- Tian, X.; Wang, F.; Zhao, Y.; Lan, T.; Yu, K.; Zhang, L.; Qin, Z.; Hu, Z.; Yao, Y.; Ni, Z.; et al. Heat shock transcription factor A1b regulates heat tolerance in wheat and Arabidopsis through OPR3 and jasmonate signalling pathway. Plant Biotechnol. J. 2020, 18, 1109–1111. [Google Scholar] [CrossRef] [PubMed]






Disclaimer/Publisher’s Note: The statements, opinions and data contained in all publications are solely those of the individual author(s) and contributor(s) and not of MDPI and/or the editor(s). MDPI and/or the editor(s) disclaim responsibility for any injury to people or property resulting from any ideas, methods, instructions or products referred to in the content. |
© 2024 by the authors. Licensee MDPI, Basel, Switzerland. This article is an open access article distributed under the terms and conditions of the Creative Commons Attribution (CC BY) license (https://creativecommons.org/licenses/by/4.0/).
Share and Cite
Yang, B.; Chen, Y.; Li, X.; Gao, L.; Miao, L.; Song, Y.; Zhang, D.; Zhu, H. Comparative Transcriptomic Analysis Reveals the Involvement of Auxin Signaling in the Heat Tolerance of Pakchoi under High-Temperature Stress. Agronomy 2024, 14, 1604. https://doi.org/10.3390/agronomy14081604
Yang B, Chen Y, Li X, Gao L, Miao L, Song Y, Zhang D, Zhu H. Comparative Transcriptomic Analysis Reveals the Involvement of Auxin Signaling in the Heat Tolerance of Pakchoi under High-Temperature Stress. Agronomy. 2024; 14(8):1604. https://doi.org/10.3390/agronomy14081604
Chicago/Turabian StyleYang, Bing, Yaosong Chen, Xiaofeng Li, Lu Gao, Liming Miao, Yishan Song, Dingyu Zhang, and Hongfang Zhu. 2024. "Comparative Transcriptomic Analysis Reveals the Involvement of Auxin Signaling in the Heat Tolerance of Pakchoi under High-Temperature Stress" Agronomy 14, no. 8: 1604. https://doi.org/10.3390/agronomy14081604
APA StyleYang, B., Chen, Y., Li, X., Gao, L., Miao, L., Song, Y., Zhang, D., & Zhu, H. (2024). Comparative Transcriptomic Analysis Reveals the Involvement of Auxin Signaling in the Heat Tolerance of Pakchoi under High-Temperature Stress. Agronomy, 14(8), 1604. https://doi.org/10.3390/agronomy14081604
