Next Article in Journal
Comparative Transcriptomic Analysis Reveals the Involvement of Auxin Signaling in the Heat Tolerance of Pakchoi under High-Temperature Stress
Previous Article in Journal
Is Ambrosia trifida L. Preparing for a Wider Invasion? Changes in the Plant Morpho-Functional Traits over a Decade
 
 
Font Type:
Arial Georgia Verdana
Font Size:
Aa Aa Aa
Line Spacing:
Column Width:
Background:
Article

Integrated Analysis of the lncRNA-miRNA-mRNA Expression Profiles in Response to Meloidogyne incognita in Radish (Raphanus sativus L.)

1
Guizhou Institute of Biotechnology, Guizhou Province Academy of Agricultural Sciences, Guiyang 550003, China
2
Guizhou Key Laboratory of Agriculture Biotechnology, Guiyang 550009, China
3
College of Agriculture, Guizhou University, Guiyang 550003, China
4
Jiangsu Coastal Area Institute of Agricultural Sciences, Yancheng 224002, China
*
Author to whom correspondence should be addressed.
Agronomy 2024, 14(8), 1603; https://doi.org/10.3390/agronomy14081603
Submission received: 20 June 2024 / Revised: 16 July 2024 / Accepted: 19 July 2024 / Published: 23 July 2024
(This article belongs to the Section Pest and Disease Management)

Abstract

Radish is an important root vegetable that is widely grown in Asia. The root-knot nematode (RKN) Meloidogyne incognita seriously affects the growth and development of radish root and causes poor appearance quality. However, the molecular mechanism of radish response to RKNs remains poorly understood. In this study, a total of 220 lncRNAs, 1144 mRNAs, 20 miRNAs and 153 proteins were differential expressed between the RKN-infected and WT samples. Correlation analysis of all DEPs compared with all DGEs showed that 8 mRNAs-DEPs showed a changed abundance. The results showed that 18 DEmiRNAs have 167 target DEGs in 220 miRNA-target modules and 29 DElncRNAs were predicted as putative targets of 16 DEmiRNAs in 37 miRNA-target modules. In all, 6 DGEs in the ABA pathway and 2 DGEs in the JA pathway were identified under RKN infection, respectively. The four regulatory networks of lncRNA-miRNA-mRNA were constructed in response to RKN infection. qRT-PCR analysis found that the expression pattern of 6 DElncRNAs, 6 DEmRNAs, 6 DEmiRNAs and 6 DEPs were consistent with sequencing results. These results provide a theoretical basis for studying the molecular mechanism of radish in response to M. incognita and breeding resistant varieties to this nematode.

1. Introduction

Nematodes are one of the most devastating pests and cause global agricultural economy losses of more than $157 billion each year [1]. The most important groups of the sedentary endoparasites are root-knot nematodes (RKNs) Meloidogyne incognita and cyst nematodes (CNs) [2]. The RKNs can infest more than 5500 crop species, including many important vegetable crops [3]. The infestation of RKNs has been controlled through the application of chemical pesticides [4]. Most pesticides targeting RKNs would be prohibited from use due to their high toxicity to humans and the environment. With the gradual elimination of chemical pesticides for RKNs, nematode-resistant crops play an increasingly important role in production. To survive biotic stresses, plants have evolved complicated mechanisms for resistance to nematode infection. In cultivated sweet potatoes, one major QTL explained that 58.3% of the phenotypic variation were identified in RKN counts [5]. The multiple TIR-NB-LRR genes and SNPs related to RKN resistance were characterized in soybean [6]. MiEFF18 interacted with SmD1 played a vital role in the formation of giant cells [7]. A Meloidogyne incognita protein MiPDI1 facilitates nematode parasitism in Arabidopsis [2]. Previous reports suggested that jasmonic acid played an important role in the RKN susceptibility by kaempferol in tomato [8].
Long non-coding RNAs (lncRNAs) are noncoding transcripts longer than 200 nucleotides, which regulate gene expression via epigenetic level, transcription and post-transcriptional levels [9]. With the development of sequencing approaches, lncRNAs associated with RKNs have been widely detected and characterized in many plants, such as tomato [10], soybean [11] and peanut [12]. The expression levels of lncRNAs were lower than protein-coding genes, which showed as being lower conserved among species and stronger tissue-specific expression patterns [13]. LncRNAs participate in the regulation of various biological processes, including flowering [14], development [15], abiotic [16] and biotic tresses [10]. The lncRNAs COLDAIR interacted with PRC2 is required for the vernalization-mediated epigenetic repression of FLC [14]. Loss of function mutants of lncRNA1459 significantly repressed the tomato fruit ripening [15]. The lncRNA SVALKA is crucial for the regulation of cold acclimation by recruiting PRC2 to CBF3 [16]. Previous studies indicated that the lncRNA48734-miR156-SPL module is involved in regulation of tomato response to RKN infection [9]. Taken together, lncRNAs may play an important role in regulating plant RKN resistance.
MicroRNAs (miRNAs) widely exist in plants, which generally range from 18 to 25 nucleotides in length [17]. In plants, miRNAs play a vital role in repressing gene expression in many important traits, including plant growth and development [18,19], biotic and abiotic [20]. Many miRNAs involved in plant response to RKN infection have been identified. In total, 50 cotton miRNAs were significantly regulated after RKN infection [17]. In all, 111 differentially expressed miRNAs were identified between infected and non-infected peanuts [12]. In tomato, 704 differentially expressed miRNAs were detected under RKN stress in wild-type (WT) and JA mutant (spr2) plants [21]. The molecular functions of many miRNAs associated with resistance of root-knot nematodes have been verified. Overexpression of miR319 reduced resistance to RKN and endogenous JA levels in tomato [21]. The susceptibility to RKN of miR159abc mutant was lower than WT in Arabidopsis [22]. Previous studies showed that the miR408 and miR398 were up-regulated in Arabidopsis and tomato in responses to RKNs and governed the formation of giant feeding cells [23]. The miRNA167 and its target ARF8A and ARF8B were involved in the tomato response to M. incognita [24].
Radish (Raphanus sativus L.) is an important root vegetable of the cruciferous family. RKN infections seriously affect the yield and quality of radish. Previous studies found that the oil radish varieties exhibited resistance to RKN [25]. The damage of radish was reduced with 30% and 50% in anaerobically digested slurry-treated fields compared to that in the control [26]. With the release of reference genomes in radish, the genes related to important traits in radish were characterized and function-verified. RsMYB90, a key gene controlling red skin in radish, was identified by fine mapping [27]. The RsFLC1 and RsFLC2 were identified as the candidate genes controlling bolting time in radish [28]. However, gene response to RKN resistance is rarely reported in radish. In this study, the RKN-infected and WT were performed for transcriptome, proteome and small RNA sequencing. The differentially expressed genes (DEGs), proteins (DEPs), lncRNA (DElncRNAs) and microRNAs (DEmiRNAs) were detected between RKN-infected and WT. The DEP–DEG correlation pairs arose based on correlation analyses. The interactions of mRNAs, lncRNAs and miRNAs were used to construct a regulatory network. These results would provide new insights into exploring the molecular mechanisms underlying radish response to RKNs and provide a resource for the development of RKN resistance cultivars.

2. Materials and Methods

2.1. Materials and Growth Condition

The nematode was obtained from the soil of radish infected in the field (Weining County, Guizhou Province), and a microscope was used to separate the nematode. The radish inbred lines ‘Liming 1 hao’ were used to germinate. The radish was planted in newly purchased pots, and the soil was sterilized with an autoclave. About 5000 RKN larvae just hatching from eggs were added into the soil near the root by depositing the larvae in solution. The seedlings were planted in an artificial climate chamber with day temperature of 25 °C/16 h and night temperature of 16 °C/8 h. The 35-day-old radish root samples after germination with root-knot nematodes and WT were collected and counted. The samples were frozen with liquid nitrogen and then immediately stored in a freezer at −80 °C degrees.

2.2. Measurement of Endogenous Jasmonic Acid (JA) and Abscisic Acid (ABA) Content

The RKN-infected and WT samples were used to determine the JA and ABA contents. The endogenous JA and ABA contents were measured using the ELISA (indirect enzyme-linked immunosorbent assay) Kit based on the manufacturer’s instructions [29]. Purified plant ABA and JA antibodies were coated with microporous plates to create solid-phase antibodies, respectively. ABA and JA were added to the micropores coated with duvets successively and then combined with HRP-labeled ABA and JA antibodies to form antibody–antibody–enzyme-labeled antibody complex, respectively. After thorough cleaning, substrate TMB was added to produce color development. The OD values were estimated within 15 min at 450 nm. Three biological replicates were performed per sample.

2.3. Strand-Specific RNA Sequencing and LncRNA Identification

Total RNA of the RKN-infected and WT radish samples were isolated using TRIzol reagent (Invitrogen, Waltham, MA, USA). After assessing the purity, quantity, integrity and concentration of the RNA samples, the Ribo-zero™ rRNA Removal Kit (Epicentre, Madison, WI, USA) was used to remove ribosomal RNA. A total of 6 sequencing libraries were constructed using the NEBNext®® Ultra™ Directional RNA and sequenced on an Illumina HiSeq 2000 platform with 2 × 150 bp paired-end reads. After quality control and screening of the raw reads, clean reads were acquired. The clean reads were aligned to the radish reference genome by HISAT2 software (hisat2-2.2.1-OSX_x86_64) [30]. The assembled transcriptome and calculated FPKMs of both lncRNAs and mRNA was performed using StringTie software (stringtie-2.2.3.Linux_x86_64) [31].
Sequences with more than 200 bp were performed to eliminate the transcripts with more than 100 amino acid residues. The coding potential values of the transcripts were discarded using the Coding-Potential Assessment Tool (CPAT) [32], Coding-Potential Calculator (CPC) [33] and Coding-Non-Coding Index (CNCI) [34]. The transcripts with protein-coding ability were excluded by the Pfam database. The remaining transcripts without coding potential were predicted as lncRNAs. The types of lncRNAs were distinguished using Cuffcompare [35]. The lncRNAs were classified based on their genomic localization relative to the neighboring protein-coding genes. Differentially expressed lncRNAs (DElncRNAs) and mRNAs (DEGs) were identified with |log2FC| ≥ 1 and FDR ≤ 0.01 using the DESeq2 R package. Gene Ontology (GO) and Kyoto Encyclopedia of Genes and Genomes (KEGG) pathway enrichment analyses of DElncRNA target genes were conducted by GOseq R package and KOBAS software (KOBAS 2.0), respectively.

2.4. Label-Free Proteomics Analysis

The RKN-infected and WT samples with three biological replicates for each of the groups were used for proteomics analysis. Protein extraction and peptide preparation were performed according to a previous study [36]. UHPLC-MS/MS analyses were conducted using an EASY-nLCTM 1200 UHPLC system (Thermo Fisher, Frankfurt-Mitte-Nord, Germany) combined with a Q ExactiveTM HF-X mass spectrometer (Thermo Fisher, Germany) in Novogene Co., Ltd. (Beijing, China). All of the resulting spectra were analyzed with Proteome Discoverer 2.2. The fragment ion mass tolerances were defined as 10 ppm and 0.02 Da for fragment ions. Carbamidomethyl was specified as a fixed modification, and methionine oxidation was specified as dynamic modification. Peptide Spectrum Matches (PSMs) with a reliability of more than 99% were defined as PSMs. The trusted proteins comprised at least one unique peptide. The false discovery rates (FDRs) of the identified peptides and proteins were set to 0.01. The protein quantitation results were assessed using a t-test. The different proteins between RKN-infected and WT samples with p < 0.05 and |log2FC| > 1 were identified as differentially expressed proteins (DEP). GO analysis was performed by the InterProScan program against non-redundant protein databases. KEGG databases were used to analyze the protein family and pathway of the identified proteins. The enrichment pipeline was used to carry out GO and KEGG enrichment analyses.

2.5. Small RNA Sequencing, miRNA Identification and Targets’ Prediction

Six small RNA sequencing libraries were constructed using the NEBNext Multiplex Small RNA Library Prep Set for Illumina. All libraries were sequenced on the Illumina HiSeq 2500 platform (Illumina) to produce 50 bp single-end reads (Novogene, China). The clean reads were obtained by eliminating adapter sequence adapter contaminant and low-quality reads. The clean reads with 18–30 nucleotides in length were mapped to the radish reference genome using Bowtie2 [37]. Reads matching known structural RNAs in RepeatMasker and Rfam were filtered out. The known and novel miRNAs were detected using miRBase and modified miRDeep2 [38,39]. The miRNA expression levels were standardized by transcripts per million (TPM). The EdgeR package was used to identify differentially expressed miRNAs (DEmiRNA), and the criteria for significantly differential expression was a fold change of >1.0 and a p-value of <0.05. The target DGEs and DElncRNA of DEmiRNA were predicted using psRNATarget [40]. GO and KEGG enrichment analysis was performed for the target DGEs of DEmiRNAs.

2.6. Quantitative Reverse Transcription-PCR (qRT-PCR)

The RKN-infected and WT samples were used to detect the expression levels of DEGs, DElncRNAs, DEPs and DEmiRNAs using qRT-PCR. The experiments were performed in 96-well reaction plates with SYBR Premix Ex TaqTM Kit (Takara, Japan) using a CFX96 Real-Time PCR system (Bio-Rad, Hercules, CA, USA). The radish Actin was used as an internal reference gene for DEGs, DElncRNAs and DEPs. The 5.8S rRNA was used as an internal reference for miRNAs. Three biological replicates for each sample were conducted. The relative gene expression levels of DEGs, DElncRNAs, DEPs and DEmiRNAs were calculated using the 2-ΔΔCt method [41]. T-test with p < 0.05 was used to indicate significant differences. The primers are presented in Table S1.

3. Results

3.1. Identification and Characterization of DElncRNAs and DEGs

The number of galls on RKN-infected and WT samples was much higher than on WT roots (Figure 1a,b). The endogenous content of JA and ABA were remarkable increased in the RKN-infected samples (Figure 1c,d). To identify nematode-related lncRNAs in radish, the RKN-infected and WT samples were used to perform strand-specific RNA sequencing. A total of 270 and 271 million reads were generated for RKN-infected and WT libraries, respectively (Table S2). After quality control, 184 and 193 million reads in RKN-infected and WT samples were mapped uniquely on the radish reference genome, respectively. After filtering the coding potential of the transcripts, a total of 4710 lncRNAs were identified (Figure 2a). The lncRNAs were classified as lincRNA (3626), antisense (751), sense_overlapping (200) and sense_intronic (133) (Figure 2b). In all, there were 220 differentially expressed lncRNAs (DElncRNAs), of which 71 were up-regulated and 149 were down-regulated in response to root-knot nematodes (Figure 2c). Hierarchical clustering analysis found that the differentially expressed lncRNAs exhibited tissue specificity between RKN-infected and WT samples in radish (Figure 2d).
In total, 1144 differentially expressed genes (DEGs) were identified, including 759 that were up-regulated and 385 that were down-regulated after RKN infection (Table S3). The overall expression patterns of all DEGs were visualized using clustering heat map (Figure 1e). GO enrichment analysis found that all the DGEs were significantly enriched in 52 GO terms. In biological processes, the DEGs were enriched in GO terms related to response to stress, response to hormone, defense response, and cytokinin metabolic process. In molecular functions, the majority of the DGEs were involved in the heme binding and tetrapyrrole binding. The most highly represented categories within the cellular components were nucleosome and protein–DNA complex. KEGG analysis showed that the DGEs were distributed in five major pathways, including MAPK signaling pathway–plant, starch and sucrose metabolism, plant–pathogen interaction, and autophagy.

3.2. The Differential Expression Genes Involved in RKN Defense Response

A total of 93 differentially expressed transcription factors were identified under RKN-infected. The three categories with the largest number of TF families were MYB (23), ERF (14) and WRKY (19). In this study, RsMYC1 was down-regulated under RKN-infected. In total, 7 DGEs in the MAPK family were identified between RKN-infected and WT, including RsM2K5, RsM3K17-1, RsM3K17-2, RsM3K17-3, M2K9, RsM3K20-1 and RsM3K20-2. ABA and JA also played crucial roles in response to RKNs [42,43]. In this study, 6 DGEs in the ABA pathway were identified under RKN-infected, including RsABAH1, RsABAH3-1, RsPYL4, RsPYL6 and RsPYL10. In this study, twelve DGEs in the auxin pathway were identified under RKN-infected, including RsSAU10, RsIAA30, RsDRM4 (dormancy-associated proteins), RsGH3.1 and RsGH3.3. Two DGEs, RsJOX2 (Jasmonate-induced oxygenase) and RsJOX4, were identified between RKN-infected and WT. In addition, five pathogenesis-related (PR) DGEs, RsMLP38-1 (MLP-like protein 328), RsMLP38-1, RsPRB1 (Pathogenesis-related protein 1 during RKN infection) and RsPR1 were detected during RKN infection. RsAT18E (autophagy-related protein 18e) was up-regulated under RKN infection.

3.3. Proteome-Wide Analysis of the Radish Root in Response to RKN Infection

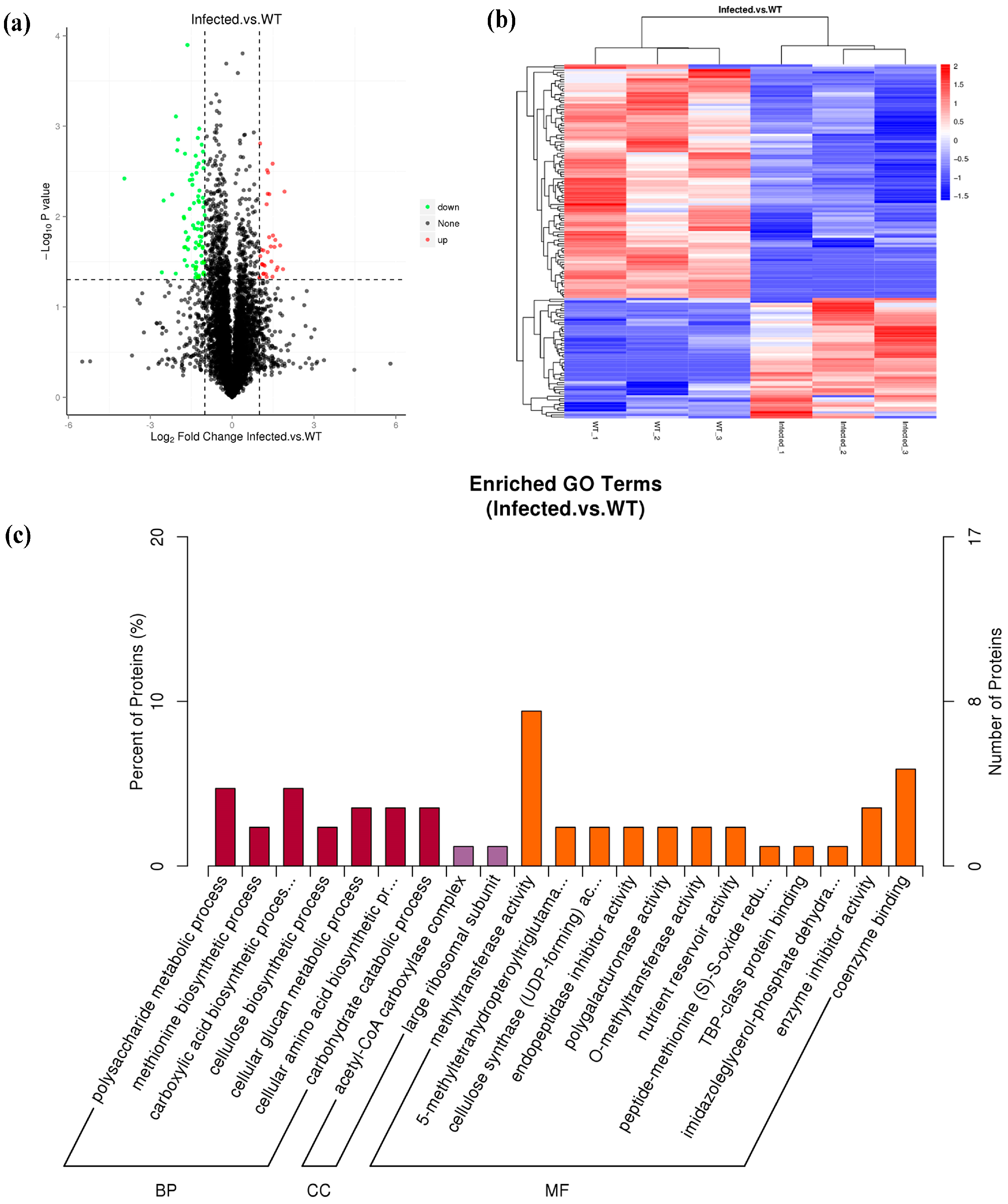
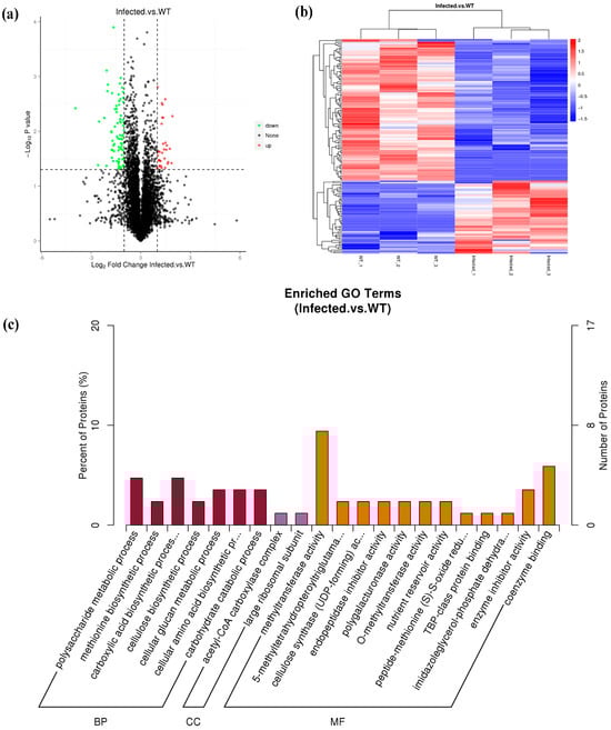
A total of 359,981 spectra were obtained from the six samples by label-free proteomics analysis, of which 42,987 unique peptides were identified. After removing the peptides with an FDR (false discovery rate) value > 1%, 7248 proteins were identified. Proteins with fold change > 1 and unadjusted significance level p < 0.05 between RKN-infected and WT were defined as DEPs. A total of 153 DEPs were obtained between RKN-infected and WT, including 52 up-regulated DEPs and 101 down-regulated DEPs (Figure 3a and Table S4). Hierarchical clustering of all the DEPs indicated that a significant difference at the proteome level between the treatment and WT was observed (Figure 3b). All the DEPs were compared with all DGEs between RKN-infected and WT by correlation analysis. A total of 8 DEPs-mRNAs pairs showed a changed abundance, of which 6 have the same trends and 2 have the opposite direction.
GO functional annotation found that the DEPs were classified into 117 terms. The GO terms enriched with up-regulated DEPs are single-organism process, metabolic process, oxidation–reduction process, response to stress, defense response. The GO terms enriched with down-regulated DEPs are carbohydrate metabolic process, methyltransferase activity, acetyl-CoA carboxylase complex (Figure 3c). KEGG analysis showed that the DGEs could be assigned to 39 pathways, including metabolic pathways, biosynthesis of secondary metabolites, biosynthesis of amino acids, carbon metabolism, amino sugar and nucleotide sugar metabolism, fatty acid biosynthesis. RsJAR1 (JASMONATE-RESISTANT 1) was down-regulated in response to RKN infection. Two RsCLV1 (CLAVATA 1) were down-regulated between RKN-infected and WT. Transcription factor RsCIPK23 (CBL-INTERACTING PROTEIN KINASE 23) was down-regulated, RsCBF2 (C-REPEAT/DRE BINDING FACTOR 2) and RsPIF3 (PHYTOCHROME INTERACTING FACTOR 3) were up-regulated under RKN infection. RsGAPCP-1 (GLYCERALDEHYDE-3-PHOSPHATE DEHYDROGENASE OF PLASTID 1) was up-regulated in response to RKN infection. RsCESA1 (CELLULOSE SYNTHASE 1) was down-regulated between RKN-infected and WT.

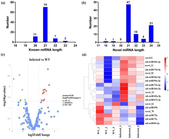
3.4. The sRNA Sequencing Data, miRNA Identification and Target Genes Analysis

To identify miRNAs involved in RKN defense responses in radish, six sRNA libraries from RKN-infected and WT libraries were constructed. A total of 23,558,554 and 24,216,388 clean reads were acquired from the RKN-infected and WT libraries, respectively (Table S5). The percentages of unique reads were 19.0% and 19.3% in the RKN-infected and the WT, respectively. The 69.62% and 58.35% of all clean reads in RKN-infected and WT libraries were mapped in the radish reference genome, respectively. In total, 174 miRNAs were detected, including 90 known miRNAs and 84 novel miRNAs. The length of the known miRNAs and novel miRNAs ranged from 20 to 23 bp (Figure 4a) and 18 to 24 bp (Figure 4b), respectively. The 156 common miRNAs were identified between RKN-infected and WT samples, of which 12 miRNAs were RKN-infected and 6 miRNAs were WT-specific. A total of 20 differentially expressed miRNAs were identified, including 13 known and 7 novel miRNAs (Table S6). The results showed that 13 miRNAs were up-regulated and 7 miRNAs were down-regulated in the RKN-infected samples compared with the WT (Figure 4c). The miRNA171b-3p, miRNA166a-5p, novel 10, miRNA165a-5p, and miRNA167a-3p were highly up-regulated in the RKN-infected samples (Figure 4d).
The psRNATarget was used to identify the potential DGEs and lncRNAs that act as targets of miRNA. The results showed that 18 DEmiRNAs have 167 target DEGs in 220 miRNA-target modules (Table S7). The target DGEs of DEmiRNA and correlated proteins were not found, indicating that the correlation between mRNAs and corresponding protein species was poor. GO annotation of the targets of DEmiRNAs showed that the majority of GO terms were associated with the iron ion binding, signal transduction and cellular response to stimulus. KEGG pathway enrichment analysis showed that the targets of DEmiRNAs were mainly involved in the plant–pathogen interaction, starch and sucrose metabolism and biosynthesis of cofactors. A total of 29 DElncRNAs were predicted as putative targets of 16 DEmiRNAs in 37 miRNA-target modules (Table S8). The multiple miRNAs could potentially be targeted by one lncRNA, and one miRNA could target multiple lncRNAs.

3.5. The Regulatory Network of lncRNA-miRNA-mRNA in Response to RKN Infection

The miRNAs negatively regulated with their targeted DEGs, and targeted lncRNA were used to constructed the mRNA-lncRNA-miRNA regulatory pairs. The miR166a-5p targeted 4 DEGs, and 1 DElncRNAs (TCONS_00071558) were used to construct an interaction network (Figure 5a). The miR167a-3p targeted 6 DEGs and 1 DElncRNA (LINC2236) were performed to construct an interaction network, including RsMYB88 and RsVIN2 (Figure 5b). The miR172a targeted 18 DEGs and 1 DElncRNA (LINC522) were used to construct an interaction network (Figure 5c). A mRNA-lncRNA-miRNA regulatory network contained miR172c, targeted 11 DEGs and 1 DElncRNA (LINC522) were constructed (Figure 5d).

3.6. Validation of Gene Expression of mRNAs, lncRNAs and miRNAs

Six of the DEGs, DElncRNAs, DEPs and DEmiRNA were selected for validation by RT-qPCR, respectively. The expression level of all six DEGs (RsJOX2, RsJOX4, RsMYC1, RsSAU10, RsIAA30 and RsPRB1) were increased after RKN infection (Figure 6a). The expression levels of two DElncRNAs (RsLINC2179 and RsLINC2240) were increased, and four DElncRNAs (RsLINC633, RsLINC1084, RsLINC2138 and RsLINC2468) were decreased in response to RKN infection (Figure 6b). Compared with the WT, the three DEPs were up-regulated (RsGAPCP-1, RsH2A.2 and Rsa10037096), and the remaining three DEPs (RsJAR1, RsCLV1 and RsCIPK23) were down-regulated in the RKN-infected samples (Figure 7a). The four DEmiRNA (miRNA160c-3p, miRNA166a-5p, miRNA167a-3p and miRNA396a-3p) were up-regulated, and two DEmiRNAs (miRNA172a and miRNA172c) were down-regulated under RKN infection (Figure 7b). These results were consistent with gene expression trends from RNA-sequencing data.

4. Discussion

4.1. miRNA Response to Root-Knot Nematode Infection in Radish

The root-knot nematode is one of the most destructive agricultural pests in the world. Plants develop complex regulatory mechanisms to resist root-knot nematodes, including physiological and biochemical changes. Radish is an important root vegetable in the cruciferous family. After being infected with root-knot nematodes, the yield and appearance quality of radish will be seriously damaged and then lose the commodity. miRNA are important transcriptional and post-transcriptional regulators of gene expression, which play important roles in the responses to plant–parasitic root knot. Genome-wide identification of miRNAs and their targets have been reported in various plant species, including Arabidopsis [44], cotton [17] and tomato [21]. In this study, a total of 20 DEmiRNAs were induced by RKNs, of which 13 DEmiRNAs are known miRNAs and the remaining 7 DEmiRNAs are novel miRNAs. Among these miRNAs, miRNA160, miRNA167a-3p, miRNA172 and miR396a-3p were reported in response to RKN infection in other plant species [24,45]. The miRNA172/TOE1/FT module plays a vital role in correcting giant cells and gall development in Arabidopsis [45]. Previous study indicated that miRNA167 and their targeted genes ARF8A and ARF8B were involved in the tomato response to RKNs [24]. The soybean miR396-GRF6/8-13/15-17/19 module plays an essential role in cyst nematode infections [46]. The miRNA394 was differential expressed by RKN in cotton [17], and similar results were also found in this study. The miR160 was highly expressed in both RKN infection and control of cotton roots [47]. In the present study, miR160 was down-expressed under RKN treatment in radish.

4.2. RKN Infection Is Associated to Changes in Hormone Homeostasis in Roots

Many studies have reported that JA, ABA and auxin played important roles in regulating the defense against nematodes in plants [42,48]. Auxins have essential roles in plant growth and development, which are also involved in genes’ change expression in response to RKNs [49]. Previous results demonstrated that auxin was accumulated and PIN genes were up-expressed during the early stages of nematode infection in Arabidopsis [49]. The auxin responsive factors ARF3 were found to be degraded by TAS3-derived tasiRNAs during early gall/GC formation [44]. In tomato, the mutants of auxin-responsive TF arf8a, arf8b and arf8ab have fewer gall and egg masses than in WT, indicating that ARF8A and ARF8B exhibited increased resistance to nematode infection [24]. In this study, twelve auxin-related DGEs were detected under RKN infection, including RsSAU10, RsIAA30, RsDRM4, RsGH3.1 and RsGH3.3.
It is known that JA acts as a positive regulator and together with other hormones against RKN infection [21,48]. miR319 and its target TCP4 mediated RKN resistance by affecting JA synthetic genes and the JA content in leaves [21]. The defense gene expressions were increased in Arabidopsis by a simultaneous mutation of JOX1-JOX4 genes, which increased resistance to the necrotrophic fungus Botrytis cinerea and the caterpillar Mamestra brassica [50]. In this study, RsJOX2 and RsJOX4 were differential expressed between RKN-infected and WT, indicating that RsJOX2 and RsJOX4 may be involved in regulating the response of RKNs in radish. The JA signaling negative regulators JAM1 (JASMONATE-ASSOCIATED MYC2-LIKE) interacted with ATG8s, and JAM1 is degraded by autophagy during RKN infection [43].
ABA is a negative regulator in nematode resistance, which is conserved among different plants [42]. In this study, the content of JA and ABA were significantly increased under RKN infections. Foliar application of ABA in rice roots showed a strong systemic defense response in defense against RKNs [51]. The expression levels of two ABA-responsive genes (HVA22-like and MLP) were increased at stage 2 in the tomato RKN-susceptible and resistance responses [52]. Here, six ABA DGEs were identified after RKN infection in radish roots. Four ABA DGEs were negatively regulated in response to RKNs, which was consistent with previous studies [42]. Previous studies showed that ethylene-induced defense requires a combination of JA pathway, while JA-induced defense still maintained function when ethylene function was impaired [51]. The SA and JA played important roles in coordinated defense against RKNs [53]. The silencing of strigolactones biosynthetic genes was enhanced in endogenous JA and ABA accumulation in the tomato roots in response to RKN infection [42]. These results showed that the JA, ABA and other hormones may synergically regulate resistance RKNs in radish.

4.3. The Important DGEs Involved in RKN Infections

Transcription factors (TFs) are important regulators that played key roles in the regulation of the RKN infection processes [54]. The MYB, WRKY and NAC TFs were differentially expressed in eggplant root in response to RKNs [55]. Overexpression of SlWRKY45 decreased resistance to RKNs and repressed JA biosynthesis in tomato [56]. Knockouts of ERF115 and PAT1 resulted in smaller galls and less reproduction of RKNs [57]. In this study, a total of 93 differentially expressed TFs, including MYB, ERF and WRKY, were identified under RKN infection. MYC2, a bHLH TF, negatively regulates nematode defense in tomato [42]. The mitogen-activated protein kinase family plays pivotal roles in the regulation of plant defense against nematodes [58]. Silencing MPK1 or MPK2 reduced resistance to RKN infection and decreased the accumulation of JA in tomato [59]. In this study, RsMYC1 and 7 RsMAPK genes were identified between RKN-infected and WT. Overexpression of PR1 was more resistant to RKN infection compared to the wild type in Arabidopsis [60]. The MLP gene at stage 2 was up-regulated and participated in the resistance response, while the MLP gene participated in the susceptible response at stages 3–5 [52]. The AtGAPC1 and AtGAPC2 were susceptible to RKNs and were induced in giant cells [61]. Five pathogenesis-related (PR) DGEs, RsMLP38-1, RsMLP38-1, RsPRB1 and RsPR1 were detected during RKN infection. The RsAT18E was up-regulated under RKN infection. The DEGs and DEPs identified in this study provide abundant data to study the molecular mechanism of radish resistance against RKNs.

5. Conclusions

A comprehensive characterization of mRNA, lncRNAs, proteins and miRNAs was identified under RKN infection. A total of 220 lncRNAs, 1144 mRNAs, 153 proteins and 20 miRNAs were obtained. The DEGs and DElncRNA were predicted as putative targets of DEmiRNAs. The four regulatory networks of lncRNA-miRNA-mRNA were constructed in response to RKN infection. These findings provide valuable candidate DGEs, DElncRNAs and DEmiRNAs for further exploring the complex regulatory mechanism of RKN infection in radish.

Supplementary Materials

The following supporting information can be downloaded at: https://www.mdpi.com/article/10.3390/agronomy14081603/s1.

Author Contributions

X.L. and W.Z. designed the experiments. X.L. conducted the experiments and analyzed the data. Y.J. performed the qRT-PCR experiments. X.L., F.S. and W.Z. drafted and revised the manuscript. All authors have read and agreed to the published version of the manuscript.

Funding

This research was funded by Guizhou Provincial Science and Technology Projects [qiankehezhicheng [2020]1Y097] and Guizhou Highland Specialty Vegetable Green Production Science and Technology Innovation Talent Team [Qiankehe Platform Talent-CXTD [2022]003].

Data Availability Statement

The RNA-seq raw data have been deposited with NCBI with the BioProject number PRJNA1127037, and other data presented in this study are available from the corresponding author upon reasonable request.

Acknowledgments

We thank the Novogene Bioinformatics Technology Co., Ltd., for assisting in the bio-informatics analysis.

Conflicts of Interest

The authors declare no conflicts of interest.

References

  1. Abad, P.; Gouzy, J.; Aury, J.M.; Castagnone-Sereno, P.; Danchin, E.G.; Deleury, E.; Perfus-Barbeoch, L.; Anthouard, V.; Artiguenave, F.; Blok, V.C.; et al. Genome sequence of the metazoan plant-parasitic nematode Meloidogyne incognita. Nat. Biotechnol. 2008, 26, 909–915. [Google Scholar] [CrossRef] [PubMed]
  2. Zhao, J.; Mejias, J.; Quentin, M.; Chen, Y.; Almeida-Engler, J.; Mao, Z.; Sun, Q.; Liu, Q.; Xie, B.; Abad, P.; et al. The root-knot nematode effector MiPDI1 targets a stress-associated protein (SAP) to establish disease in Solanaceae and Arabidopsis. New Phytol. 2020, 228, 1417–1430. [Google Scholar] [CrossRef] [PubMed]
  3. Goodey, B.; Franklin, M.F.; Hooper, D.J. The Nematode Parasites of Plants Classified under Their Hosts, 3rd ed.; CAB International: Farnahm Royal, UK, 1965. [Google Scholar]
  4. Warmerdam, S.; Sterken, M.G.; Schaik, C.V.; Oortwijn, M.E.P.; Sukarta, O.C.A.; Lozano-Torres, J.L.; Dicke, M.; Helder, J.; Kammenga, J.E.; Goverse, A.; et al. Genome-wide association mapping of the architecture of susceptibility to the root-knot nematode Meloidogyne incognita in Arabidopsis thaliana. New Phytol. 2018, 218, 724–737. [Google Scholar] [CrossRef] [PubMed]
  5. Oloka, B.M.; Pereira, G.D.S.; Amankwaah, V.A.; Mollinari, M.A.; Pecota, K.V.; Yada, B.; Olukolu, B.A.; Zeng, G.B.; Yencho, G. Discovery of a major QTL for root-knot nematode (Meloidogyne incognita) resistance in cultivated sweetpotato (Ipomoea batatas). Theor. Appl. Genet. 2021, 134, 1945–1955. [Google Scholar] [CrossRef] [PubMed]
  6. Alekcevetch, J.C.; Passianotto, A.L.L.; Ferreira, E.G.C.; Santos, A.B.; Silva, D.C.G.; Dias, W.P.; Belzile, F.; Ricardo Vilela Abdelnoor, R.V.; Marcelino-Guimarães, F.C. Genome-wide association study for resistance to the Meloidogyne javanica causing root-knot nematode in soybean. Theor. Appl. Genet. 2021, 134, 777–792. [Google Scholar] [PubMed]
  7. Mejias, J.; Bazin, J.; Truong, N.M.; Chen, Y.; Marteu, N.; Bouteiller, N.; Sawa, S.; Crespi, M.; Vaucheret, H.; Abad, P.; et al. The root-knot nematode effector MiEFF18 interacts with the plant core spliceosomal protein SmD1 required for giant cell formation. New Phytol. 2021, 229, 3408–3423. [Google Scholar] [PubMed]
  8. Zhao, W.; Liang, J.; Huang, H.; Yang, J.; Feng, J.; Sun, L.; Wang, S. Tomato defence against Meloidogyne incognita by jasmonic acid-mediated fine-tuning of kaempferol homeostasis. New Phytol. 2023, 238, 1651. [Google Scholar]
  9. Huang, L.; Dong, H.; Zhou, D.; Li, M.; Liu, Y.; Zhang, F.; Feng, Y.; Yu, D.; Lin, S.; Cao, J. Systematic identification of long non-coding RNA s during pollen development and fertilization in Brassica rapa. Plant J. 2018, 96, 203–222. [Google Scholar] [PubMed]
  10. Yang, F.; Zhao, D.; Fan, H.; Zhu, X.; Wang, Y.; Liu, X.; Duan, Y.; Xuan, Y.; Chen, L. Functional analysis of long non-coding RNAs reveal their novel roles in biocontrol of bacteria-induced tomato resistance to Meloidogyne incognita. Int. J. Mol. Sci. 2020, 21, 911. [Google Scholar] [CrossRef]
  11. Khoei, M.A.; Karimi, M.; Karamian, R.; Amini, S.; Soorni, A. Identification of the complex interplay between nematode-related lncRNAs and their target genes in Glycine max L. Front. Plant Sci. 2021, 12, 779597. [Google Scholar] [CrossRef]
  12. Xu, P.; Li, H.; Wang, X.; Zhao, G.; Lu, X.; Dai, S.; Cui, X.; Mei, Y.; Liu, Z. Integrated analysis of the lncRNA/circRNA-miRNA-mRNA expression profiles reveals novel insights into potential mechanisms in response to root-knot nematodes in peanut. BMC Genom. 2022, 23, 239. [Google Scholar] [CrossRef] [PubMed]
  13. Xu, W.; Yang, T.; Wang, B.; Han, B.; Zhou, H.; Wang, Y.; Li, D.; Liu, A. Differential expression networks and inheritance patterns of long non-coding RNA s in castor bean seeds. Plant J. 2018, 95, 324–340. [Google Scholar] [CrossRef] [PubMed]
  14. Heo, J.B.; Sung, S. Vernalization-mediated epigenetic silencing by a long intronic noncoding RNA. Science 2011, 331, 76. [Google Scholar] [CrossRef] [PubMed]
  15. Li, R.; Fu, D.; Zhu, B.; Luo, Y.; Zhu, H. CRISPR/Cas9-mediated mutagenesis of lncRNA1459 alters tomato fruit ripening. Plant J. 2018, 94, 513–524. [Google Scholar] [CrossRef] [PubMed]
  16. Gómez-Martínez, D.; Barrero-Gil, J.; Tranque, E.; Ruiz, M.F.; Catalá, R.; Salinas, J. SVALKA-POLYCOMB REPRESSIVE COMPLEX2 module controls C-REPEAT BINDING FACTOR3 induction during cold acclimation. Plant Physiol. 2024, 195, 1152–1160. [Google Scholar] [CrossRef] [PubMed]
  17. Cai, C.; Li, C.; Sun, R.; Zhang, B.; Nichols, R.L.; Hake, K.D.; Pan, X. Small RNA and degradome deep sequencing reveals important roles of microRNAs in cotton (Gossypium hirsutum L.) response to root-knot nematode Meloidogyne incognita infection. Genomics 2021, 113, 1146–1156. [Google Scholar] [CrossRef] [PubMed]
  18. Wang, J.W.; Czech, B.; Weigel, D. miR156-regulated SPL transcription factors define an endogenous flowering pathway in Arabidopsis thaliana. Cell 2009, 138, 738–749. [Google Scholar] [CrossRef] [PubMed]
  19. Xue, T.; Liu, Z.; Dai, X.; Xiang, F. Primary root growth in Arabidopsis thaliana is inhibited by the miR159 mediated repression of MYB33, MYB65 and MYB101. Plant Sci. 2017, 262, 182–189. [Google Scholar] [CrossRef]
  20. Barciszewska-Pacak, M.; Milanowska, K.; Knop, K.; Bielewicz, D.; Nuc, P.; Plewka, P.; Pacak, A.M.; Vazquez, F.; Karlowski, W.; Jarmolowski, A.; et al. Arabidopsis microRNA expression regulation in a wide range of abiotic stress responses. Front. Plant Sci. 2015, 6, 410. [Google Scholar] [CrossRef]
  21. Zhao, W.; Li, Z.; Fan, J.; Hu, C.; Yang, R.; Qi, X.; Chen, H.; Zhao, F.; Wang, S. Identification of jasmonic acid-associated microRNAs and characterization of the regulatory roles of the miR319/TCP4 module under root-knot nematode stress in tomato. J. Exp. Bot. 2015, 66, 4653–4667. [Google Scholar] [CrossRef]
  22. Medina, C.; Rocha, M.; Magliano, M.; Ratpopoulo, A.; Revel, B.; Marteu, N.; Magnone, V.; Lebrigand, K.; Cabrera, J.; Barcala, M.; et al. Characterization of microRNAs from Arabidopsis galls highlights a role for miR159 in the plant response to the root-knot nematode Meloidogyne incognita. New Phytol. 2017, 216, 882–896. [Google Scholar] [CrossRef] [PubMed]
  23. Noureddine, Y.; Mejias, J.; Rocha, M.; Thomine, S.; Quentin, M.; Abad, P.; Favery, B.; Jaubert-Possamai, S. Copper microRNAs modulate the formation of giant feeding cells induced by the root knot nematode Meloidogyne incognita in Arabidopsis thaliana. New Phytol. 2022, 236, 283–295. [Google Scholar] [PubMed]
  24. Noureddine, Y.; da Rocha, M.; An, J.; Médina, C.; Mejias, J.; Mulet, K.; Quentin, M.; Abad, P.; Zouine, M.; Favery, B.; et al. AUXIN RESPONSIVE FACTOR8 regulates development of the feeding site induced by root-knot nematodes in tomato. J. Exp. Bot. 2023, 74, 5752–5766. [Google Scholar] [CrossRef] [PubMed]
  25. Bünte, R.; Müller, J.; Friedt, W. Genetic variation and response to selection for resistance to root-knot nematodes in oil radish (Raphanus sativus ssp. oleiferus). Plant Breed. 1997, 116, 263–266. [Google Scholar] [CrossRef]
  26. Min, Y.Y.; Toyota, K.; Sato, E.; Takada, A. Effects of anaerobically digested slurry on Meloidogyne incognita and Pratylenchus penetrans in tomato and radish production. Appl. Environ. Soil Sci. 2011, 2011, 1687–7667. [Google Scholar]
  27. Luo, X.; Xu, L.; Wang, Y.; Dong, J.; Chen, Y.; Tang, M.; Fan, L.; Zhu, Y.; Liu, L. An ultra-high-density genetic map provides insights into genome synteny, recombination landscape and taproot skin colour in radish (Raphanus sativus L.). Plant Biotechnol. J. 2020, 18, 274–286. [Google Scholar] [CrossRef] [PubMed]
  28. Jin, Y.; Luo, X.; Li, Y.; Peng, X.; Wu, L.; Yang, G.; Xu, X.; Pei, Y.; Li, W.; Zhang, W. Fine mapping and analysis of candidate genes for qBT2 and qBT7.2 locus controlling bolting time in radish (Raphanus sativus L.). Theor. Appl. Genet. 2024, 137, 4. [Google Scholar]
  29. Wang, X.; Li, Q.; Xie, J.; Huang, M.; Cai, J.; Zhou, Q.; Dai, T.; Jiang, D. Abscisic acid and jasmonic acid are involved in drought priming-induced tolerance to drought in wheat. Crop J. 2021, 9, 120–132. [Google Scholar]
  30. Pertea, M.; Pertea, G.M.; Antonescu, C.M.; Chang, T.C.; Mendell, J.T.; Salzberg, S.L. StringTie enables improved reconstruction of a transcriptome from RNA-seq reads. Nat. Biotechnol. 2015, 33, 290–295. [Google Scholar] [CrossRef]
  31. Mortazavi, A.; Williams, B.A.; McCue, K.; Schaeffer, L.; Wold, B. Mapping and quantifying mammalian transcriptomes by RNASeq. Nat. Med. 2008, 5, 621–628. [Google Scholar]
  32. Wang, L.; Park, H.J.; Dasari, S.; Wang, S.; Kocher, J.P.; Li, W. CPAT: Coding-Potential Assessment Tool using an alignment-free logistic regression model. Nucleic Acids Res. 2013, 41, e74. [Google Scholar] [CrossRef] [PubMed]
  33. Kong, L.; Zhang, Y.; Ye, Z.; Liu, X.; Zhao, S.; Wei, L.; Gao, G. CPC: Assess the protein-coding potential of transcripts using sequence features and support vector machine. Nucleic Acids Res. 2007, 36, W345–W349. [Google Scholar] [CrossRef] [PubMed]
  34. Sun, L.; Luo, H.; Bu, D.; Zhao, G.; Yu, K.; Zhang, C.; Liu, Y.; Chen, R.; Zhao, Y. Utilizing sequence intrinsic composition to classify protein-coding and long non-coding transcripts. Nucleic Acids Res. 2013, 41, e166. [Google Scholar] [CrossRef] [PubMed]
  35. Trapnell, C.; Williams, B.A.; Pertea, G.; Mortazavi, A.; Kwan, G.; Van Baren, M.J.; Salzberg, S.L.; Wold, B.J.; Pachter, L. Transcript assembly and quantification by RNA-Seq reveals unannotated transcripts and isoform switching during cell differentiation. Nat. Biotechnol. 2010, 28, 511–515. [Google Scholar] [CrossRef] [PubMed]
  36. Jing, F.; Zhou, Y.; Zhang, P.; Huang, R.; Fan, W.; Li, B.; Li, G.; Song, X.; Pei, D. Identification of Key Lipogenesis Stages and Proteins Involved in Walnut Kernel Development. J. Agric. Food Chem. 2023, 71, 4306–4318. [Google Scholar]
  37. Langmead, B.; Trapnell, C.; Pop, M.; Salzberg, S.L. Ultrafast andmemory-efficient alignment of short DNA sequences to the human genome. Genome Biol. 2009, 10, R25. [Google Scholar] [CrossRef] [PubMed]
  38. Friedländer, M.R.; Mackowiak, S.D.; Li, N.; Chen, W.; Rajewsky, N. miRDeep2 accurately identifies known and hundreds of novel microRNA genes in seven animal clades. Nucleic Acids Res. 2012, 40, 37–52. [Google Scholar] [CrossRef] [PubMed]
  39. Wen, M.; Shen, Y.; Shi, S.; Tang, T. miREvo: An integrative microRNA evolutionary analysis platform for next-generation sequencing experiments. BMC Bioinform. 2012, 13, 140. [Google Scholar] [CrossRef] [PubMed]
  40. Dai, X.; Zhuang, Z.; Zhao, P. psRNATarget: A plant small RNA target analysis server (2017 release). Nucleic Acids Res. 2018, 46, W49–W54. [Google Scholar] [CrossRef]
  41. Livak, K.J.; Schmittgen, T.D. Analysis of relative gene expression data using real-time quantitative PCR and the 2−ΔΔCT method. Methods 2001, 25, 402–408. [Google Scholar] [CrossRef]
  42. Xu, X.; Fang, P.; Zhang, H.; Chi, C.; Song, L.; Xia, X.; Shi, K.; Zhou, Y.; Jie Zhou, J.; Yu, J. Strigolactones positively regulate defense against root-knot nematodes in tomato. J. Exp. Bot. 2019, 70, 1325–1337. [Google Scholar] [CrossRef]
  43. Zou, J.; Chen, X.; Liu, C.; Guo, M.; Kanwar, M.K.; Qi, Z.; Yang, P.; Wang, G.; Bao, Y.; Bassham, D.C.; et al. Autophagy promotes jasmonate-mediated defense against nematodes. Nat. Commun. 2023, 14, 4769. [Google Scholar] [CrossRef]
  44. Cabrera, J.; Barcala, M.; García, A.; Ana Rio-Machín, A.; Medina, C.; Jaubert-Possamai, S.; Favery, B.; Maizel, A.; Ruiz-Ferrer, V.; Fenoll, C.; et al. Differentially expressed small RNAs in arabidopsis galls formed by meloidogyne javanica: A functional role for miR390 and its TAS3-derived tasiRNAs. New Phytol. 2015, 209, 1625–1640. [Google Scholar] [CrossRef]
  45. Díaz-Manzano, F.E.; Cabrera, J.; Ripoll, J.; Olmo, I.; Andrés, M.; Silva, A.; Barcala, M.; Sánchez, M.; Ruíz-Ferrer, V.; Almeida-Engler, J.; et al. A role for the gene regulatory module microRNA172/TARGET OF EARLY ACTIVATION TAGGED 1/FLOWERING LOCUS T (miRNA172/TOE 1/FT) in the feeding sites induced by Meloidogyne javanica in Arabidopsis thaliana. New Phytol. 2018, 217, 813–827. [Google Scholar] [CrossRef]
  46. Noon, J.B.; Hewezi, T.; Baum, T.J. Homeostasis in the soybean miRNA396-GRF network is essential for productive soybean cyst nematode infections. J. Exp. Bot. 2019, 70, 1653–1668. [Google Scholar] [CrossRef]
  47. Pan, X.; Nichols, R.L.; Li, C.; Zhang, B. MicroRNA-target gene responses to root knot nematode (Meloidogyne incognita) infection in cotton (Gossypium hirsutum L.). Genomics 2019, 111, 383–390. [Google Scholar] [CrossRef]
  48. Nahar, K.; Kyndt, T.; Nzogela, Y.B.; Gheysen, G. Abscisic acid interacts antagonistically with classical defense pathways in rice–migratory nematode interaction. New Phytol. 2012, 196, 901–913. [Google Scholar] [CrossRef]
  49. Grunewald, W.; Cannoot, B.; Friml, J.; Gheysen, G. Parasitic nematodes modulate PIN-mediated auxin transport to facilitate infection. PLoS Pathog. 2009, 5, e1000266. [Google Scholar] [CrossRef]
  50. Caarls, L.; Elberse, J.; Awwanah, M.; Ludwig, N.R.; Vries, M.; Zeilmaker, T.; Van Wees, S.C.M.; Schuurink, R.C.; Ackerveken, G. Arabidopsis JASMONATE-INDUCED OXYGENASES down-regulate plant immunity by hydroxylation and inactivation of the hormone jasmonic acid. Proc. Natl. Acad. Sci. USA 2017, 114, 6388–6393. [Google Scholar] [CrossRef]
  51. Nahar, K.; Kyndt, T.; De Vleesschauwer, D.; Höfte, M.; Gheysen, G. The jasmonate pathway is a key player in systemically induced defense against root knot nematodes in rice. Plant Physiol. 2011, 157, 305–316. [Google Scholar] [CrossRef]
  52. Shukla, N.; Yadav, R.; Kaur, P.; Rasmussen, S.; Goel, S.; Agarwal, M.; Jagannath, A.; Gupta, R.; Kumar, A. Transcriptome analysis of root-knot nematode (Meloidogyne incognita)-infected tomato (Solanum lycopersicum) roots reveals complex gene expression profiles and metabolic networks of both host and nematode during susceptible and resistance responses. Mol. Plant Pathol. 2018, 19, 615–633. [Google Scholar] [CrossRef]
  53. Martínez-Medina, A.; Fernandez, I.; Lok, G.B.; Pozo, M.J.; Pieterse, C.M.; Van Wees, S.C. Shifting from priming of salicylic acid-to jasmonic acid-regulated defences by Trichoderma protects tomato against the root knot nematode Meloidogyne incognita. New Phytol. 2017, 213, 1363–1377. [Google Scholar] [CrossRef] [PubMed]
  54. Chinnapandi, B.; Bucki, P.; Braun Miyara, S. SlWRKY45, nematode-responsive tomato WRKY gene, enhances susceptibility to the root knot nematode; M. javanica infection. Plant Signal. Behav. 2017, 12, e1356530. [Google Scholar] [CrossRef] [PubMed]
  55. Zhang, M.; Zhang, H.; Tan, J.; Huang, S.; Chen, X.; Jiang, D.; Xiao, X. Transcriptome analysis of eggplant root in response to root-knot nematode infection. Pathogens 2021, 10, 470. [Google Scholar] [CrossRef] [PubMed]
  56. Huang, H.; Zhao, W.; Qiao, H.; Li, C.; Sun, L.; Yang, R.; Ma, X.; Ma, J.; Song, S.; Wang, S. SlWRKY45 interacts with jasmonate-ZIM domain proteins to negatively regulate defense against the root-knot nematode Meloidogyne incognita in tomato. Hortic. Res. 2022, 9, uhac197. [Google Scholar] [CrossRef] [PubMed]
  57. Ribeiro, C.; de Melo, B.P.; Lourenço-Tessutti, I.T.; Ballesteros, H.F.; Ribeiro, K.V.G.; Menuet, K.; Heyman, J.; Hemerly, A.; de Sá, M.; Veylder, L.; et al. The regeneration conferring transcription factor complex ERF115-PAT1 coordinates a wound-induced response in root-knot nematode induced galls. New Phytol. 2024, 241, 878–895. [Google Scholar] [CrossRef] [PubMed]
  58. Song, L.; Xu, X.; Wang, F.; Wang, Y.; Xia, X.J.; Shi, K.; Zhou, Y.; Zhou, J.; Yu, J. Brassinosteroids act as a positive regulator for resistance against root-knot nematode involving RESPIRATORY BURST OXIDASE HOMOLOG-dependent activation of MAPKs in tomato. Plant Cell Environ. 2018, 41, 1113–1125. [Google Scholar] [CrossRef] [PubMed]
  59. Wang, G.; Hu, C.; Zhou, J.; Liu, Y.; Cai, J.; Pan, C.; Wang, Y.; Wu, X.; Shi, K.; Xia, X.; et al. Systemic root-shoot signaling drives jasmonate-based root defense against nematodes. Curr. Biol. 2019, 29, 3430–3438. [Google Scholar] [CrossRef] [PubMed]
  60. Hamamouch, N.; Li, C.; Seo, P.J.; Park, C.M.; Davis, E.L. Expression of Arabidopsis pathogenesis-related genes during nematode infection. Mol. Plant Pathol. 2011, 12, 355–364. [Google Scholar] [CrossRef]
  61. Truong, N.M.; Chen, Y.; Mejias, J.; Soulé, S.; Mulet, K.; Jaouannet, M.; Jaubert-Possamai, S.; Sawa, S.; Abad, P.; Favery, B.; et al. The Meloidogyne incognita nuclear effector MiEFF1 interacts with Arabidopsis cytosolic glyceraldehyde-3-phosphate dehydrogenases to promote parasitism. Front. Plant Sci. 2021, 12, 641480. [Google Scholar] [CrossRef]
Figure 1. The phenotype and DGEs analysis in the RKN−infected and WT. (a) RKN-infected (right) and WT phenotype (left), (b) The number of galls in the RKN−infected and WT, (c) The JA content in the RKN−infected and WT, (d) The ABA content in the RKN−infected and WT, (e) Heat map of all DGEs. The ** and **** represents a significant difference.
Figure 1. The phenotype and DGEs analysis in the RKN−infected and WT. (a) RKN-infected (right) and WT phenotype (left), (b) The number of galls in the RKN−infected and WT, (c) The JA content in the RKN−infected and WT, (d) The ABA content in the RKN−infected and WT, (e) Heat map of all DGEs. The ** and **** represents a significant difference.
Agronomy 14 01603 g001
Figure 2. The lncRNAs characteristics analysis in the RKN-infected and WT. (a) The Venn diagram shows three types of software working together to identify the lncRNAs, (b) Proportion statistics of four kinds of lncRNAs, (c) Volcano plot of all DElncRNAs, (d) Heat map of all DElncRNAs.
Figure 2. The lncRNAs characteristics analysis in the RKN-infected and WT. (a) The Venn diagram shows three types of software working together to identify the lncRNAs, (b) Proportion statistics of four kinds of lncRNAs, (c) Volcano plot of all DElncRNAs, (d) Heat map of all DElncRNAs.
Agronomy 14 01603 g002
Figure 3. The DEPs analysis in the RKNs and WT. (a) Volcano plot of all miRNAs, (b) Heat map of all DEmiRNAs, (c) GO terms analysis of all DEPs, red represents biological processes, purple represents cellular components and orange represents molecular functions.
Figure 3. The DEPs analysis in the RKNs and WT. (a) Volcano plot of all miRNAs, (b) Heat map of all DEmiRNAs, (c) GO terms analysis of all DEPs, red represents biological processes, purple represents cellular components and orange represents molecular functions.
Agronomy 14 01603 g003
Figure 4. The miRNAs analysis in the RKN−infected and WT. (a) The number of known miRNA length, (b) The number of novel miRNA length, (c) Volcano plot of all DEmiRNAs, (d) Heat map of all DEmiRNAs.
Figure 4. The miRNAs analysis in the RKN−infected and WT. (a) The number of known miRNA length, (b) The number of novel miRNA length, (c) Volcano plot of all DEmiRNAs, (d) Heat map of all DEmiRNAs.
Agronomy 14 01603 g004
Figure 5. The lncRNA-miRNA-mRNA regulatory network. (a) miR166a-5p, 4 DEGs and 1 DElncRNA, (b) miR167a-3p, 6 DEGs and 1 DElncRNA, (c) miR72a-, 18 DEGs and 1 DElncRNA, (d) miR172c, 11 DEGs and 1 DElncRNA. The yellow circle represents DGEs, blue square represents DElncRNAs and red triangle represents DEmiRNAs.
Figure 5. The lncRNA-miRNA-mRNA regulatory network. (a) miR166a-5p, 4 DEGs and 1 DElncRNA, (b) miR167a-3p, 6 DEGs and 1 DElncRNA, (c) miR72a-, 18 DEGs and 1 DElncRNA, (d) miR172c, 11 DEGs and 1 DElncRNA. The yellow circle represents DGEs, blue square represents DElncRNAs and red triangle represents DEmiRNAs.
Agronomy 14 01603 g005
Figure 6. RT-qPCR validation of DGEs (a) and DElncRNAs (b). t-test with p < 0.05 was use to indicate significant differences. The *** represents a significant difference.
Figure 6. RT-qPCR validation of DGEs (a) and DElncRNAs (b). t-test with p < 0.05 was use to indicate significant differences. The *** represents a significant difference.
Agronomy 14 01603 g006
Figure 7. RT-qPCR validation of DGPs (a) and DEmiRNAs (b). t-test with p < 0.05 was use to indicate significant differences. The *** represents a significant difference.
Figure 7. RT-qPCR validation of DGPs (a) and DEmiRNAs (b). t-test with p < 0.05 was use to indicate significant differences. The *** represents a significant difference.
Agronomy 14 01603 g007
Disclaimer/Publisher’s Note: The statements, opinions and data contained in all publications are solely those of the individual author(s) and contributor(s) and not of MDPI and/or the editor(s). MDPI and/or the editor(s) disclaim responsibility for any injury to people or property resulting from any ideas, methods, instructions or products referred to in the content.

Share and Cite

MDPI and ACS Style

Luo, X.; Jin, Y.; Shen, F.; Zhang, W. Integrated Analysis of the lncRNA-miRNA-mRNA Expression Profiles in Response to Meloidogyne incognita in Radish (Raphanus sativus L.). Agronomy 2024, 14, 1603. https://doi.org/10.3390/agronomy14081603

AMA Style

Luo X, Jin Y, Shen F, Zhang W. Integrated Analysis of the lncRNA-miRNA-mRNA Expression Profiles in Response to Meloidogyne incognita in Radish (Raphanus sativus L.). Agronomy. 2024; 14(8):1603. https://doi.org/10.3390/agronomy14081603

Chicago/Turabian Style

Luo, Xiaobo, Yueyue Jin, Feng Shen, and Wanping Zhang. 2024. "Integrated Analysis of the lncRNA-miRNA-mRNA Expression Profiles in Response to Meloidogyne incognita in Radish (Raphanus sativus L.)" Agronomy 14, no. 8: 1603. https://doi.org/10.3390/agronomy14081603

APA Style

Luo, X., Jin, Y., Shen, F., & Zhang, W. (2024). Integrated Analysis of the lncRNA-miRNA-mRNA Expression Profiles in Response to Meloidogyne incognita in Radish (Raphanus sativus L.). Agronomy, 14(8), 1603. https://doi.org/10.3390/agronomy14081603

Note that from the first issue of 2016, this journal uses article numbers instead of page numbers. See further details here.

Article Metrics

Back to TopTop