Research on Improved Road Visual Navigation Recognition Method Based on DeepLabV3+ in Pitaya Orchard
Abstract
1. Introduction
2. Materials and Methods
2.1. Preparation of Pitaya Orchard Road DataPreparation of Pitaya Orchard Road Data
2.2. Construction of Improved DeepLabV3+ Network Model
2.2.1. PSA Network Structure
2.2.2. ECAnet Module Network Structure
2.3. Experimental Setup and Evaluation Metrics
Network Training and Parameter Settings
2.4. Navigation Path Fitting
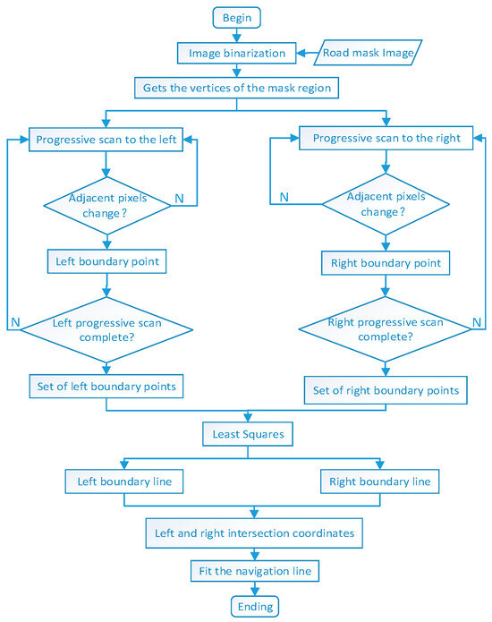
2.4.1. Extraction of Left and Right Edge Information of Roads
2.4.2. Fitting Navigation Paths Based on the Least Squares Method
2.4.3. Fitting Left and Right Boundary Lines
2.4.4. Fitting Navigation Lines
3. Results
3.1. Analysis of Different Module Ablation
3.2. Performance Comparison of Different Models
3.3. Evaluation of Navigation Line Extraction Results
4. Discussion
5. Conclusions
Author Contributions
Funding
Data Availability Statement
Conflicts of Interest
References
- Hu, Y.; Chen, X.; Qi, C. Research on the Changes of China’s Fruit Planting Distribution and Its Influence Effect: Based on the Perspective of Price Changes of Rural Labor. World Reg. Stud. 2023, 32, 93. [Google Scholar]
- Li, X.; Qiu, Q. Autonomous Navigation for Orchard Mobile Robots: A Rough Review. In Proceedings of the 2021 36th Youth Academic Annual Conference of Chinese Association of Automation (YAC), Nanchang, China, 28–30 May 2021; pp. 552–557. [Google Scholar]
- Li, Z.; Guo, R.; Li, M.; Chen, Y.; Li, G. A Review of Computer Vision Technologies for Plant Phenotyping. Comput. Electron. Agric. 2020, 176, 105672. [Google Scholar] [CrossRef]
- Opiyo, S.; Okinda, C.; Zhou, J.; Mwangi, E.; Makange, N. Medial Axis-Based Machine-Vision System for Orchard Robot Navigation. Comput. Electron. Agric. 2021, 185, 106153. [Google Scholar] [CrossRef]
- Chen, J.; Qiang, H.; Wu, J.; Xu, G.; Wang, Z. Navigation Path Extraction for Greenhouse Cucumber-Picking Robots Using the Prediction-Point Hough Transform. Comput. Electron. Agric. 2021, 180, 105911. [Google Scholar] [CrossRef]
- Chen, X.; Wang, S.; Zhang, B.; Luo, L. Multi-Feature Fusion Tree Trunk Detection and Orchard Mobile Robot Localization Using Camera/Ultrasonic Sensors. Comput. Electron. Agric. 2018, 147, 91–108. [Google Scholar] [CrossRef]
- Ma, Y.; Zhang, W.; Qureshi, W.S.; Gao, C.; Zhang, C.; Li, W. Autonomous Navigation for a Wolfberry Picking Robot Using Visual Cues and Fuzzy Control. Inf. Process. Agric. 2021, 8, 15–26. [Google Scholar] [CrossRef]
- Gao, G.; Xiao, K.; Jia, Y. A Spraying Path Planning Algorithm Based on Colour-Depth Fusion Segmentation in Peach Orchards. Comput. Electron. Agric. 2020, 173, 105412. [Google Scholar] [CrossRef]
- Li, Y.; Li, J.; Zhou, W.; Yao, Q.; Nie, J.; Qi, X. Robot Path Planning Navigation for Dense Planting Red Jujube Orchards Based on the Joint Improved A* and DWA Algorithms under Laser SLAM. Agriculture 2022, 12, 1445. [Google Scholar] [CrossRef]
- Mao, W.; Liu, H.; Hao, W.; Yang, F.; Liu, Z. Development of a Combined Orchard Harvesting Robot Navigation System. Remote Sens. 2022, 14, 675. [Google Scholar] [CrossRef]
- Chen, L.-B.; Huang, X.-R.; Chen, W.-H. Design and Implementation of an Artificial Intelligence of Things-Based Autonomous Mobile Robot System for Pitaya Harvesting. IEEE Sens. J. 2023, 23, 13220–13235. [Google Scholar] [CrossRef]
- Dang, T.-V.; Bui, N.-T. Multi-Scale Fully Convolutional Network-Based Semantic Segmentation for Mobile Robot Navigation. Electronics 2023, 12, 533. [Google Scholar] [CrossRef]
- Cao, W.; Qiao, Z.; Gao, Z.; Lu, S.; Tian, F. Use of Unmanned Aerial Vehicle Imagery and a Hybrid Algorithm Combining a Watershed Algorithm and Adaptive Threshold Segmentation to Extract Wheat Lodging. Phys. Chem. Earth Parts ABC 2021, 123, 103016. [Google Scholar] [CrossRef]
- Ikotun, A.M.; Ezugwu, A.E.; Abualigah, L.; Abuhaija, B.; Heming, J. K-Means Clustering Algorithms: A Comprehensive Review, Variants Analysis, and Advances in the Era of Big Data. Inf. Sci. 2023, 622, 178–210. [Google Scholar] [CrossRef]
- Dhal, K.G.; Das, A.; Ray, S.; Gálvez, J. Randomly Attracted Rough Firefly Algorithm for Histogram Based Fuzzy Image Clustering. Knowl. Based Syst. 2021, 216, 106814. [Google Scholar] [CrossRef]
- Yang, P.; Song, W.; Zhao, X.; Zheng, R.; Qingge, L. An Improved Otsu Threshold Segmentation Algorithm. Int. J. Comput. Sci. Eng. 2020, 22, 146. [Google Scholar] [CrossRef]
- Han, J.; Park, C.; Kwon, J.H.; Lee, J.; Kim, T.S.; Jang, Y.Y. Performance Evaluation of Autonomous Driving Control Algorithm for a Crawler-Type Agricultural Vehicle Based on Low-Cost Multi-Sensor Fusion Positioning. Appl. Sci. 2020, 10, 4667. [Google Scholar] [CrossRef]
- Huang, H.; Yang, C.; Chen, C.L.P. Optimal Robot–Environment Interaction Under Broad Fuzzy Neural Adaptive Control. IEEE Trans. Cybern. 2021, 51, 3824–3835. [Google Scholar] [CrossRef] [PubMed]
- Kim, W.-S.; Lee, D.-H.; Kim, Y.-J.; Kim, T.; Lee, W.-S.; Choi, C.-H. Stereo-Vision-Based Crop Height Estimation for Agricultural Robots. Comput. Electron. Agric. 2021, 181, 105937. [Google Scholar] [CrossRef]
- Chollet, F. Xception: Deep Learning with Depthwise Separable Convolutions. In Proceedings of the 2017 IEEE Conference on Computer Vision and Pattern Recognition (CVPR), Honolulu, HI, USA, 21–26 July 2017; IEEE: Honolulu, HI, USA, 2017; pp. 1800–1807. [Google Scholar]
- He, Y.; Zhang, X.; Zhang, Z.; Fang, H. Automated Detection of Boundary Line in Paddy Field Using MobileV2-UNet and RANSAC. Comput. Electron. Agric. 2022, 194, 106697. [Google Scholar] [CrossRef]
- Mo, Y.; Wu, Y.; Yang, X.; Liu, F.; Liao, Y. Review the State-of-the-Art Technologies of Semantic Segmentation Based on Deep Learning. Neurocomputing 2022, 493, 626–646. [Google Scholar] [CrossRef]
- Zhang, B.; Wang, R.; Zhang, H.; Yin, C.; Xia, Y.; Fu, M.; Fu, W. Dragon Fruit Detection in Natural Orchard Environment by Integrating Lightweight Network and Attention Mechanism. Front. Plant Sci. 2022, 13, 1040923. [Google Scholar] [CrossRef] [PubMed]
- Chen, L.-C.; Zhu, Y.; Papandreou, G.; Schroff, F.; Adam, H. Encoder-Decoder with Atrous Separable Convolution for Semantic Image Segmentation. In Proceedings of the European Conference on Computer Vision (ECCV), Munich, Germany, 8–14 September 2018; pp. 801–818. [Google Scholar]
- Menke, W. Review of the Generalized Least Squares Method. Surv. Geophys. 2015, 36, 1–25. [Google Scholar] [CrossRef]
- Zhao, H.; Shi, J.; Qi, X.; Wang, X.; Jia, J. Pyramid Scene Parsing Network. In Proceedings of the IEEE Conference on Computer Vision and Pattern Recognition, Honolulu, HI, USA, 21–26 July 2017; pp. 2881–2890. [Google Scholar]
- Oktay, O.; Schlemper, J.; Folgoc, L.L.; Lee, M.; Heinrich, M.; Misawa, K.; Mori, K.; McDonagh, S.; Hammerla, N.Y.; Kainz, B.; et al. Attention U-Net: Learning Where to Look for the Pancreas. arXiv 2018, arXiv:180403999. [Google Scholar]
- Long, J.; Shelhamer, E.; Darrell, T. Fully Convolutional Networks for Semantic Segmentation. In Proceedings of the IEEE Conference on Computer Vision and Pattern Recognition (CVPR), Boston, MA, USA, 7–12 June 2015. [Google Scholar]












| Network | Backbone | Module | MioU (%) | MPA (%) | Para (M) | Fps (f/s) | Mode Size (MB) |
|---|---|---|---|---|---|---|---|
| DeepLabv3 + | Xception | / | 95.20 | 97.42 | 5.49 × 107 | 34.20 | 210 |
| DeepLabv3 + | MobileNetV2 | / | 95.51 | 97.69 | 5.82 × 106 | 56.56 | 23.4 |
| DeepLabv3 + | MobileNetV2 | PSA | 95.60 | 97.72 | 6.31 × 106 | 61.31 | 25.3 |
| DeepLabv3 + | MobileNetV2 | ECA-NET | 95.58 | 97.71 | 5.85 × 106 | 56.84 | 23.6 |
| DeepLabv3 + | MobileNetV2 | PSA + ECA-NET | 95.79 | 97.81 | 6.42 × 106 | 59.56 | 25.7 |
| Network | Backbone | MioU (%) | MPA (%) | Param (M) | Fps (f/s) | Mode Size (MB) |
|---|---|---|---|---|---|---|
| Pspnet | Resnet50 | 95.34 | 97.65 | 4.69 × 107 | 47.21 | 179 |
| U-net | Resnet50 | 95.84 | 97.87 | 4.38 × 107 | 38.16 | 168 |
| FCN | Resnet50 | 95.91 | 97.89 | 4.92 × 107 | 37.24 | 172 |
| Ours | MobileNetV2 | 95.79 | 97.81 | 6.42 × 106 | 59.56 | 25.7 |
| Title 1 | Low Light Image | Normal Light Image | High Light Image |
|---|---|---|---|
| Pixels bias | 2.55 | 2.32 | 3.12 |
| Handling time (s) | 0.09 | 0.12 | 0.1 |
| Image number | 50 | 50 | 50 |
Disclaimer/Publisher’s Note: The statements, opinions and data contained in all publications are solely those of the individual author(s) and contributor(s) and not of MDPI and/or the editor(s). MDPI and/or the editor(s) disclaim responsibility for any injury to people or property resulting from any ideas, methods, instructions or products referred to in the content. |
© 2024 by the authors. Licensee MDPI, Basel, Switzerland. This article is an open access article distributed under the terms and conditions of the Creative Commons Attribution (CC BY) license (https://creativecommons.org/licenses/by/4.0/).
Share and Cite
Zhu, L.; Deng, W.; Lai, Y.; Guo, X.; Zhang, S. Research on Improved Road Visual Navigation Recognition Method Based on DeepLabV3+ in Pitaya Orchard. Agronomy 2024, 14, 1119. https://doi.org/10.3390/agronomy14061119
Zhu L, Deng W, Lai Y, Guo X, Zhang S. Research on Improved Road Visual Navigation Recognition Method Based on DeepLabV3+ in Pitaya Orchard. Agronomy. 2024; 14(6):1119. https://doi.org/10.3390/agronomy14061119
Chicago/Turabian StyleZhu, Lixue, Wenqian Deng, Yingjie Lai, Xiaogeng Guo, and Shiang Zhang. 2024. "Research on Improved Road Visual Navigation Recognition Method Based on DeepLabV3+ in Pitaya Orchard" Agronomy 14, no. 6: 1119. https://doi.org/10.3390/agronomy14061119
APA StyleZhu, L., Deng, W., Lai, Y., Guo, X., & Zhang, S. (2024). Research on Improved Road Visual Navigation Recognition Method Based on DeepLabV3+ in Pitaya Orchard. Agronomy, 14(6), 1119. https://doi.org/10.3390/agronomy14061119

