Next Article in Journal
Protection and Modeling in the Use of S, Ca, and Mg Alternatives for Long-Term Sustainable Fertilization Systems
Previous Article in Journal
Enhancing Cowpea Tolerance to Elevated Temperature: Achievements, Challenges and Future Directions
 
 
Font Type:
Arial Georgia Verdana
Font Size:
Aa Aa Aa
Line Spacing:
Column Width:
Background:
Article

Effects of Salinity Accumulation on Physical, Chemical, and Microbial Properties of Soil under Rural Domestic Sewage Irrigation

1
Agro-Environmental Protection Institute, Ministry of Agriculture and Rural Affairs, Tianjin 300191, China
2
Key Laboratory for Rural Toilet and Sewage Treatment Technology, Ministry of Agriculture and Rural Affairs, Tianjin 300191, China
3
Institute for Disaster Management and Reconstruction, Sichuan University-The Hong Kong Polytechnic University, Chengdu 610065, China
*
Author to whom correspondence should be addressed.
These authors contributed equally to this work.
Agronomy 2024, 14(3), 514; https://doi.org/10.3390/agronomy14030514
Submission received: 14 February 2024 / Revised: 22 February 2024 / Accepted: 27 February 2024 / Published: 1 March 2024
(This article belongs to the Section Water Use and Irrigation)

Abstract

Under irrigation with saline wastewater, SO42−, Cl, and Ca2+ aggregated in the topsoil, and Mg2+ was significantly higher in the deeper soil than in the topsoil and 40 cm soil layers. The abundance of Zoopagomycota, Ascomycota, Mortierellomycota, Basidiomycota, Chytridiomycota, Rozellomycota, Blastocladiomycota, Monoblepharomycota, Mucoromycota and Olpidiomycota in the surface soil was influenced by Mg2+, whereas Ca2+ affected the abundance of Zoopagomycota and Chytridiomycota. In the 40 cm soil layer, Mg2+ and Cl promoted Actinobacteria, Proteobacteria, Nitrospirae, Firmicutes, Entotheonellaeota, Myxococcota, Gemmatimonadota and Methylomirabilota, whereas they inhibited Planctomycetota, Acidobacteria, Chloroflexi, Patescibacteria and Bacteroidota. In the 80 cm soil layer, SO42− and Cl promoted Rozellomycota, Mortierellomycota, Chytridiomycota, Ascomycota, and Mucoromycota, but had a negative effect on Glomeromycota, Blastocladiomycota, Olpidiomycota and Monoblepharomycota. The increase in salinity significantly reduced the abundance of the Actinomycetes phylum and the Amoebozoa phylum. Both saprophytic and symbiotic fungi decreased with increasing salinity.

1. Introduction

Soil salinization has become one of the important factors of soil degradation; 40% of the world’s agricultural land has already been contaminated with varying degrees of salinity, and more than 830 million hectares of arable land are affected by soil salt damage [1]. The risk of salinization has become a common problem in more than 100 regions of the world, and about 900 million hectares of soil suffer from salinization or alkalization, more than 60% of which are sodic and salinity-affected soils [2], with 36 million hectares affected by salinity in China. It is noteworthy that soil salinity damage caused by irrigation water is also occurring [3,4].
The rural domestic wastewater discharge in China is increasing, with about 8 billion tons of domestic wastewater discharged annually. To alleviate the water shortage, many regions use rural domestic wastewater as an important resource for irrigation. Since rural domestic wastewater contains a certain amount of salt, agricultural use has direct impacts on soil health due to salinity, representing an important area of study [5]. Previous research found that the soils irrigated with treated wastewater had no salt accumulation for 5 years, while there was a slight salt accumulation in the soil after 15 years [6]. The accumulation of soil surface salts depends on the quality and quantity of irrigation water and the depth of irrigation water [7]. It has been noted that high Na+ content may result in soil porosity, and high concentrations of sodium ions may also cause deficiency of other cations, such as K+, Ca2+, and Mg2+ [8]. In areas with high evaporation and low natural precipitation, irrigation with treated wastewater can easily lead to salt accumulation in soils with increasing years of a certain amount of irrigation [9].
Biological indicators are important drivers of matter transformation and formation in soil because soil microorganisms can directly reflect changes in the soil environment [10,11,12]. Salt can reduce the enzyme activity, microbial quantity, and decomposition rates of organic matter and affect the functional diversity of microorganisms. The soil salinity content has a direct effect on soil nutrients and microorganisms, inhibiting soil microbial activity and affecting microbial community structure. Previous studies have shown that irrigation with saline effluent can increase the abundance of soil bacterial communities, but other studies have also shown a decreasing trend or no significant change [13]. The migration, accumulation, and transport of salts in soil under domestic wastewater irrigation is determined by the complexity of the soil. The topsoil has direct contact with irrigation water, the atmosphere, crop planting, and farming methods; therefore, the state of topsoil is crucial to agricultural farming. The long-term use of saline domestic wastewater for irrigation inevitably impacts the sustainable development of agriculture due to the various adverse effects of salt. Saline wastewater irrigation has specific effects on soil permeability and crop growth; for example, salinity affects the topsoil soil environment, which in turn can also increase chloride and sodium levels in crops. It has been shown that soil salinization can also lead to changes in the physical, chemical, and biological properties of the soil itself [14].
Most of the current studies on the effects of soil salinity have been conducted in agricultural fields or coastal wetland ecosystems and mainly address the relationship between salinity and soil nutrients and microorganisms, estimation of soil water–salt migration, soil salinity distribution, and ionic composition, and effects on crop growth under brackish water irrigation. However, agricultural recycling of saline domestic wastewater has been less studied. Currently, domestic wastewater used for irrigation mainly focuses on nitrogen, phosphorus, COD, and heavy metals [15,16]. Generally, it seems that the research on rural domestic wastewater is scattered. Because rural domestic wastewater recycling is not standardized, many uncertain factors need to be verified, and salt should be one of the important factors to be considered. Irrigation with rural domestic wastewater has impacts on the soil nutrient and microbial environment, especially in different soil environments, under the combined effects of its fertility and pollutants.
Different external factors, such as light, temperature, and moisture, in different soil layers may lead to corresponding changes in the soil environment in these layers, thus affecting soil physicochemical and microbial community structure. The structure and diversity of soil microbial communities in different soil layers after irrigation with saline domestic wastewater change, with increases, decreases, or even irregular changes in parameters. The deep soil microbial community also plays an important role in soil respiration, nutrient cycling, and ecosystem function. Based on this, this study was conducted on topsoil, 40 cm, and 80 cm soil layers, and the limit of soil total salinity in the Standard for Irrigation Water Quality [17] was used as the median. The experiments with different salinities of domestic wastewater were conducted to explore the nutrient, soil bacterial, and fungal community changes in lightly saline soil, as well as the effect of different salinity levels on soil fertility as well as bacterial and fungal communities as a result of different amounts of irrigation. The work aims to provide data support for the safe reuse of rural domestic wastewater and the long-term development of agricultural safety.

2. Materials and Methods

2.1. Sample Test

The soil was taken from Jinghai District, Tianjin, China, and was naturally air-dried and passed through a 2 mm mesh sieve with a soil capacity of 1.2193 g·cm−3. The physical properties of the soil are shown in Table 1. The soil samples were then filled with an 80 cm soil column, the physicochemical properties of which are shown in Table 2. The domestic wastewater was collected from the sewage treatment plant in Jinghai District, Tianjin City. Plastic containers were used to collect the domestic wastewater and transport it back to the experimental site. The physicochemical properties of the domestic wastewater are shown in Table 2.

2.2. Experimental Design

In the pre-test, it was found that Na+, Ca2+, Mg2+, Cl, and SO42− were the main salt-based ions in domestic wastewater through preliminary testing, and the solubilizing effect of salt ions in the soil was significant. The increase in soil conductivity was positively correlated with these soluble salt ions. It was subsequently found that Na+ and Cl were the main indicators for the assessment of soil salt damage, SO42− and Ca2+ had an inhibited effect on each other, and Mg2+ was the main indicator for affecting crops. So, this experiment took Na+, Ca2+, Mg2+, Cl, and SO42− as the main research ions to explore their effects on the soil, and the salt concentration, with a specified concentration of 1 g·L−1 in GB 5084 (China National Water Quality Standards for Agricultural Irrigation) as the median, was determined as 0.03 g·kg−1, 0.04 g·kg−1, 0.06 g·kg−1, 0.08 g·kg−1, and 0.12 g·kg−1. Since no heavy metals were detected in preliminary experiments with domestic wastewater, and the impact of domestic wastewater irrigation on soil heavy metals was negligible [18], the influence of heavy metals was not considered.
Indoor soil column simulation experiments were conducted to study the effects of salinity on soil microbiota. The soil columns were set to 80 cm, with sampling ports set at 0 cm, 40 cm, and 80 cm as shown in Figure 1. Before the experiment began, the soil was thoroughly mixed, and the soil columns were leached with water to remove salts. As the domestic wastewater could not reach the required concentration for the experiment, it was diluted to 0.2 g·L−1 (RW). Different salinities were achieved by mixing the diluted domestic wastewater with prepared saline solution (NaCl:CaCl2:MgSO4 = 2:1:2), including CK (0 g·L−1), W1 (0.5 g·L−1), W2 (0.8 g·L−1), W3 (1.2 g·L−1), W4 (1.6 g·L−1), and W5 (2.0 g·L−1); see Figure 1b. After 72 days of irrigation, the fertility and microbial changes in the irrigated surface soil were measured to provide a basis for the safe reuse of rural domestic wastewater. The irrigation rate was determined by the water requirements of the cabbage in the unit area; the irrigation rate was 15.555 L/m2, watering once every 2 days.

2.3. Physicochemical Analyses

The physicochemical properties of samples were determined using the following methods: soil TP content was measured by the alkali fusion-molybdenum antimony anti-spectrophotometric method [19]; soil TN content was measured by the Kjeldahl method [20]; soil NH4+-N and NO3-N contents were determined by the spectrophotometric method [21]; soil OM content was determined according to the Soil Organic Matter Determination Method [22]; soil conductivity was measured by a conductivity meter (SX650, Shanghai San-Xin Instrumentation Factory); Na+, Mg2+, Ca2+, SO42−, and Cl contents were determined according to [23]; and soil density was determined according to [24].

2.4. Microbial Analyses

On an Illumina HiSeq 2500 platform, high-throughput sequencing for the microbial community study was carried out. The thermocycler PCR system (GeneAmp 9700, ABI, Los Angeles, CA, USA) was used to amplify the V3–V4 hypervariable regions of the bacteria 16S rRNA gene using the primers 338F (5′-CCTAYGGGRBGCASCAG-3′) and 806R (5′-GGACTACHVGGGTWTCTAAT-3′). PCR reactions were carried out in a 20 L mixture containing 4 L of 5 FastPf following the manufacturer’s instructions; the produced PCR products were extracted from a 2% agarose gel, further purified using the AxyPrep DNA Gel Extraction Kit from Axygen Biosciences in Union City, California, and quantified using QuantiFluorTM-ST from Promega in the United States.
The raw data of bacteria were checked first, and sequences that were less than 200 bp, had a low-quality score (20), contained ambiguous bases, or did not precisely match primer sequences and barcode tags were excluded from consideration. The sample-specific barcode sequences were used to segregate qualified reads, which were then trimmed with Illumina Analysis Pipeline Version 2.6. After that, QIIME was used to evaluate the data collection. To create rarefaction curves, group the sequences into operational taxonomic units (OTUs), and determine the richness and diversity indices, 97% similarity was used to group the sequences into OTUs. All sequences were categorized into several taxonomic groupings using the Ribosomal Database Project (RDP) Classifier program.

2.5. Statistical Analysis

The data were calculated using Excel 2019 (Microsoft, Redmond, WA, USA), and the figures were plotted by OriginPro 2021 (OriginLab, Northampton, MA, USA). SPSS 25 was used for the analysis of variance (ANOVA) of soil and water physicochemical properties and the composition of microbial communities (p < 0.05). Major bio was used for processing microbiome data. Redundancy analysis (RDA) (CANOCO 5) and Spearman’s correlation analysis were used for assessing correlations among soil properties, salinity, and soil microbial compositions. PICRUST software was used for analyzing the function of soil bacteria using the KEGG function. FUNGuild prediction was used to predict the function of soil fungi.

3. Results and Analysis

3.1. Soil Salt Accumulation and Soil Fertility Status

To investigate the effect of salinity on soil physicochemicals, this study subjected soil salinity and soil physicochemical indicators to Pearson correlation analysis. Total soil salinity was highly significantly negatively associated with soil TN and OM (p < 0.01); total soil salinity was highly significantly correlated with soil TN, TP, and OM in the 40 cm soil layer (p < 0.01), with correlation coefficients of −0.80, −0.80, and −0.85, respectively; meanwhile, TN, OM, and TP contents in the 80 cm soil layer showed a significant decrease compared to the topsoil (p < 0.05) (Table 3).
Figure 2 illustrates the differences in soil properties between the different treatments.
Total soil salinity, TP, TN, and OM content changed with increasing irrigation salinity. Firstly, there were significant differences between the surface layer and the 40 cm and 80 cm layers in the total salinity of the soil layers. The TN content of the 40 cm and 80 cm soil was higher than that of the surface soil after 72 d of irrigation; the TN content increased by 14.9–28%. Secondly, soil OM under high salinity (>1000 mg·L−1) rural domestic wastewater irrigation was found to be significantly lower (p < 0.05) than that under low salinity (<1000 mg·L−1) irrigation, with a range of 19.04% to 36.3%, and the OM content of 40 cm soil layer was significantly different (p < 0.05) from that of the surface layer and 80 cm soil layer. Soil TN, OM, and TP are essential sources of information on soil fertility levels and factors determining soil fertility. Prolonged irrigation with domestic wastewater leads to soil salt accumulation, especially in deep soils, thus reducing soil fertility. Soil fertility was also significantly negatively correlated with soil salinity in all relevant studies. Soil OM is one of the essential sources of soil nutrients, playing a vital role in soil formation and fertility cycles. The increase in soil salinity tended to plate the soil, further reducing soil porosity and soil OM content; therefore, irrigation with high saline domestic wastewater did not facilitate soil nutrient enrichment.

3.2. Changes in Major Salt-Based Ions in Surface, 40 cm, and 80 cm Soils

SO42−, Cl, and Ca2+ displayed the phenomenon of surface aggregation, among which Na+ and Cl in the surface soil were considerably different from those in the 40 cm and 80 cm soil layers, and the content of Mg2+ in the 80 cm soil was significantly higher than that in the surface and 40 cm soil layers (p < 0.01). Rural wastewater irrigation causes accumulation and washing of soil salts, which may both occur in the same soil. When salt accumulation was predominant, irrigation with salt wastewater at this concentration increased the negative impact on the soil environment, while when washing was prevalent, the use of saline wastewater at this concentration did not have a significant negative impact on the soil. The exchange of ions plays a key role; Mg2+ and Ca2+ are replaced by exchangeable Na+, resulting in a further increase in the Na+ content of the surface soil. With the infiltration of NaCl solution, the infiltration properties of the soil are further reduced, so that Na+ accumulates more on the surface. Irrigation with domestic wastewater containing a salt concentration of (<1 g/L−1) showed insignificant migration changes in sodium ions; irrigation with domestic wastewater having a salt concentration of (>1 g/L−1) caused significant trends in the Na+ content in topsoil as well as 40 cm and 80 cm soil layers (Figure 3).
The different migration phenomena of sodium ions may be a result of the migration ability of Na+ in soil being primarily governed by environmental factors. When the evaporation effect is strong at high temperatures, the upward migration effect of Na+ in the soil is noticeable, so that the sodium ion content of shallow soils is higher than that of deep soils. This phenomenon also occurs for Cl. Mg2+ showed a more obvious desalination phenomenon; Mg2+, which was quickly replaced by Na+, migrated into the soil solution together with Ca2+ and then migrated more profoundly into the soil layer together with water, resulting in a more obvious desalination of surface Mg2+. Mg2+ in deep soils has the property of strong adsorption with soil colloids; thus, the Mg2+ content in soils increased with the increase of irrigation [25]. The migration pattern in soils of different textures showed that Cl had the fastest migration rate in the 0~40 cm soil layer, with the migration rate of Cl in deep soils significantly slower. Cl has strong mobility and leaching, and its downward migration ability gradually increases with the increase of Cl content (Figure 3).

3.3. Soil Microbial Environment Analysis

The surface soil fungal diversity indicated that soil salinity in group Z was significantly negatively correlated with the Shannon index (R2 = −0.64, p < 0.05) and with the Chao1 index soil bacterial richness (R2 = −0.53, p < 0.05). The 40 cm soil layer Na+ was highly negatively correlated with the Shannon index and Chao1 index (p < 0.01); total salt and Ca2+ were significantly positively correlated with the fungal Shannon index, Chao1 index, and ACE index (p < 0.05). Soil salinity and major salt-based ions were not significantly correlated with bacterial and fungal Alpha diversity in the 80 cm soil layer (p > 0.05).
Soil microbial levels can reflect soil microbial community characteristics, ecological characteristics, and soil environmental characteristics. The OTU analysis of soil samples was performed by the Uparse software platform, in which the total number of bacterial OTUs was 7974, including 46 phyla, 597 families, 1126 genera, and 2289 species; the total number of fungal OTUs was 3801, including 14 phyla, 265 families, 623 genera, and 1143 species.
To explore the variation of soil microbial species in different soil layers, dominant species were selected according to the gate level and plotted as histograms, as shown in Figure 4A.
At the bacterial phylum level, the soil bacterial taxa under each treatment were Actinobacteria (21.84~33.15%), proteobacteria (16.89~23.77%), Chloroflexi (11.74~15.68%), Acidobacteriota (10.60~20.31%), Gemmatimonadetes (4.68~6.31%), Myxococcota (2.67~3.72%), Bacteroidetes (2.53~3.75%), and Firmicutes (1.86~6.04%). Figure 4B shows Arthrobater (2.21~3.57%), Gaiella (1.35~2.48%), Sphingomonas (1.36~2.53%), Rubrobacter (1.31~2.24%), RB41 (0.83~2.61%), Blastococcus (1.09~2.08%), and Bacillus (0.81~1.86%). As shown in Figure 5, at the same irrigation rate, we found proteobacteria, Gemmatimonadetes, Bacteroidota, Methylomirabilota, Cyanobacteria, and Nitrospirota in the surface, 40 cm, and 80 cm soil layers; Patescibacteria, Entotheonellaeota, and RCP2-54 relative abundance were significantly different, where the relative abundance of proteobacteria, Bacteroidota, Cyanobacteria, Nitrospirota, and Patescibacteria increased with the deepening of the soil layer (p < 0.05). The relative abundance of proteobacteria, Bacteroidota, Cyanobacteria, Nitrospirota, and Patescibacteria tended to increase significantly (p < 0.05), while the relative abundance of Gemmatimonadetes, Methylomirabilota, Entotheonellaeota, and RCP2-54 tended to decrease significantly (p < 0.05) as the soil layer deepened. Significant differences were observed for Gaiella, MND1, Nitrospira, and Streptomyces in the three soil layers of the genus.
In the three layers of soil, we took the dominant phylum as an example for illustration, and we found that the trend of the relative abundance of the dominant phylum was consistent with the survival habit and functional characteristics of the phylum, in which proteobacteria had better salt tolerance. As well, it included a variety of pathogenic bacteria and nitrogen-fixing bacteria, which could use nutrients such as ammonia and methane produced by the decomposition of organic matter for growth metabolic activities [26]; proteobacteria were mainly composed of α, β, and γ phyla, with more nitrogen-fixing bacteria, and could play a stabilizing role with regard to residual soil nitrogen in the process of nitrogen cycling. Meanwhile, the relative abundance of proteobacteria in the topsoil was the highest, while Bacteroidota had strong resistance to a high salinity environment and was a moderately salinity-loving bacteria, representing the dominant population in saline soils. Bacteroidota plays a role in phospholipids in soil and plays a vital role in phosphorus transformation [27]. Gemmatimonadetes mainly carries out carbon and nitrogen fixation, and Cyanobacteria is also a salt-tolerant phylum that commonly grows in freshwater, seawater, and soil. Gaiella belongs to Actinobacteriota. Arthrobacter is one of the most common bacteria in soil; it has high adaptability to highly saline environments and can be used for bioremediation. The relative abundance of the phylum Arthrobacter varied with the deepening of the soil layer.
At the fungal phylum level (Figure 6A), Ascomycota (31.90~85.59%), unclassified_k__Fungi (2.65~62.63%), Mortierellomycota (3.44~12.85%), and Basidiomycota (1.30~18.68%) were the dominant phyla in the soil fungal community under rural domestic sewage irrigation at different salinity levels, with Basidiomycota (1.30~18.68%) as the dominant phylum. As shown in Figure 6B, unclassified_k_Fungi, Mortierella, Neocosmospora, Gibberella, and Chaetomium contributed more to the soil fungal community composition at the genus level. We found significant differences in the relative abundance of Ascomycota, Mortierellomycota, Rozellomycota, Zoopagomycota, Monoblepharomycota, and Olpidiomycota in different soil fungal phyla, and the genus groups Mortierella, Neocosmospora, Metarhizium, Chaetomium, Talaromyces, Humicola, Cephalotrichum, and Fusarium differed significantly; see Figure 7.
Figure 6 Ascomycota and Mortierellomycota showed significant (p < 0.05) decreasing trends in their relative abundance with soil deepening and salinity reduction, indicating that saline domestic sewage irrigation played a limiting role in Ascomycota and Basidiomycota activity. The soils under irrigation with different salinity gradients all had Ascomycota as the core node. In contrast, irrigation with highly saline domestic sewage reduced the proportion of Ascomycota, damaging the decomposition of some soil residues. Also, Basidiomycota is a harmful fungus, and its relative abundance in raw water is significant; the direct use of raw water without treatment for watering might increase the risk of pathogenic soil bacteria. Further analysis of microbial community changes at the fungal genus level showed significant differences in the relative abundance of each group at the fungal genus level, and irrigation with saline water caused changes in soil pH and soil water content, which further affected soil fungal community changes. It could be further inferred that irrigation with domestic saline sewage could change the composition and relative abundance of microbial communities and that irrigation with raw water might create conditions for harmful bacteria to survive.
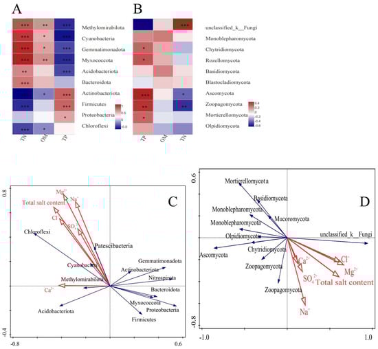
In the surface soil, TN and OM were significantly positively correlated with Methylomirabilota, Cyanobacteria, Gemmatimonadota, and Myxococcota and negatively correlated with Acidobacteriota, Firmicutes, and Chloroflexi. TP was significantly negatively correlated with Methylomirabilota, Cyanobacteria, Gemmatimonadota, Myxococcota, and Acidobacteriota and positively correlated with Acidobacteriota, Firmicutes, and Proteobacteria (Figure 8A). The correlation between dominant fungal phyla in the surface soil showed that TP was significantly positively correlated with Chytridiomycota, Rozellomycota, Ascomycota, Zoopagomycota, and Mortierellomycota; TN was significantly negatively correlated with Ascomycota and Zoopagomycota (Figure 8B).
In Figure 8C, the explanatory rate of the first axis was 16.34%, and soil salinity and major salt-based ions were not significantly correlated with bacterial phyla. By analyzing the correlation between salt-based ions and dominant fungal phyla, it was found, as shown in Figure 8D, that the explanatory rate of the first axis was 80.49%. At this time, Mg2+ and Ca2+ were the main salt-based ions affecting the dominant fungal phyla. Mg2+ was significantly positively correlated with Zoopagomycota and significantly negatively correlated with Ascomycota, Mortierellomycota, Basidiomycota, Chytridiomycota, Rozellomycota, Blastocladiomycota, Monoblepharomycota, Mucoromycota, and Olpidiomycota (p < 0.05). Ca2+ was significantly positively correlated with Zoopagomycota and Chytridiomycota (p < 0.05) and significantly negatively correlated with other dominant fungal phyla (p < 0.05).
In the dominant bacterial phyla, TP was significantly positively correlated with Actinobacteria and Chloroflexi (p < 0.01) and significantly negatively correlated with Gemmatimonadota, Myxococcota, Bacteroidota, and Methylomirabilota (p < 0. 01); TN was significantly negatively correlated with Actinobacteria and Chloroflexi (p < 0.01) and significantly positively correlated with Acidobacteriota, Gemmatimonadota, Myxococcota, Bacteroidota, and Methylomirabilota (p < 0.05) (Figure 9A). As shown in Figure 9B, among the dominant fungal phyla, TN was significantly negatively correlated with Chytridipmucota and Olpidiomycota (p < 0.01), while TP was significantly positively correlated with them (p < 0.01).
In Figure 9C, the explanatory rate of the first axis was 86.04%. It was found that Mg2+ and Cl were the main salt-based ions affecting the dominant bacterial phyla in the 40 cm soil. Mg2+ and Cl were significantly positively correlated with Actinobacteria, Proteobacteria, Nitrospirta, Firmicutes, Entotheonellaeota, Myxococcota, Gemmatimonadota, and Methylomirabilota (p < 0.05) and significantly negatively correlated with Planctomycetota, Acidobacteria, Chloroflexi, Patescibacteria, and Bacteroidota (p < 0.05). Mg2+ and Cl were found to be the main saline ions in the 40 cm soil layer. In addition, studies have shown that calcium and magnesium ions are the main salt-based ions influencing soil microbial structure. Excessive levels of Mg2+ can cause soil colloids to expand, disrupt aggregates, and accelerate the loss of soil organic matter. In this study, total soil salinity was significantly negatively correlated with organic matter (p < 0.05). Organic matter is the main source of soil fertility, and the loss of soil fertility further limits the growth of soil microbes.
Soil TN and TP were the main physicochemical indicators influencing the dominant bacterial and fungal phyla in the 80 cm soil layer (Figure 10A,B). Soil TN and TP were significantly negatively correlated with Proteobacteria and Actinobacteria (p < 0.01) and significantly positively correlated with Myxococcota and Methylomirabilota (p < 0.01). OM was significantly negatively correlated with Proteobacteria; TP was significantly negatively correlated with Chloroflexi. Soil TN and TP were the main nutrient indicators affecting the dominant bacterial phyla.
Cl and SO42− were significantly correlated with the dominant fungal phyla, with correlation coefficients of (p < 0.05, R2 = 7.8; p < 0.05, R2 = 4.3) respectively. In Figure 10D, SO42− and Cl were significantly positively correlated with Rozellomycota, Mortierellomycota, Chytridiomycota, Ascomycota, and Mucoromycota and significantly negatively correlated with Glomeromycota, Blastocladiomycota, Olpidiomycota, and Monoblepharomycota. Excessive SO42− in the soil significantly limits the activity of calcium ions.
Mg2+ and Ca2+ were the main controlling factors for the dominant fungal phyla in the surface soil layer. Mg2+ and Cl were the main controlling factors for the dominant bacterial phyla in the 40 cm soil layer, while there were no associated factors for the bacterial phyla in the 80 cm soil layer. The main controlling factors for the fungal phyla were SO42− and Cl (Table 4).
There were seven types of metabolic pathways in soil bacteria, which were Cellular process, Environmental information processing, Genetic information processing, Human diseases, Metabolism, Organism systems, and Unclassified. There was no significant difference between treatments and metabolic pathways in the topsoil with increasing salinity of domestic sewage; in the 40 cm soil layer, there were significant differences in Genetic information processing and Metabolism between CK and W5 treatments (p < 0.05); in the 80 cm soil layer, there were significant differences in Human diseases and Organismal systems between CK and W5 treatments (p < 0.05). We found that the relative abundance of different functions under each treatment tended to increase as the salinity of irrigated domestic wastewater increased, and the relative abundance of metabolic functions under irrigation with highly saline wastewater was significantly higher than that under irrigation with low-salinity water (p < 0.05) (Table 5, Figure 11).
In establishing prediction results for secondary functions, with each treatment soil containing 41 types of secondary metabolic pathways, the top ten major functional pathways were selected for comparative analysis in relative abundance, namely Membrane transport, Amino acid metabolism, Carbohydrate metabolism, Replication and repair, Energy metabolism, Poorly characterized, Metabolism of cofactors and vitamins, Translation, Lipid metabolism, and Xenobiotics biodegradation repair. The relative abundance of each secondary function in the 40 cm soil layer also tended to increase as the salinity of irrigated domestic wastewater increased, with significant changes (p < 0.05) in the relative abundance of Membrane transport, Amino acid metabolism, Carbohydrate metabolism, Replication and repair, and Energy metabolism, while the relative abundance of the remaining secondary functions did not increase significantly (p > 0.05). Metabolism and Carbohydrate metabolism were significantly different between CK and W5 treatments (p < 0.05), and the relative abundance of their functions decreased with increasing soil salinity (Table 5, Figure 11).
The relative abundance of Membrane Transport in soil tended to decrease after an increase in soil salinity, and the significant decrease in the functional abundance of Membrane transport may have been due to the increase in soil salinity caused by irrigation with saline domestic sewage. Carbohydrate metabolism was related to nitrogen fixation and phosphorus solubilization in soil and was associated with Actinomycetes and Aspergillus, which were involved in nitrogen cycling and nitrogen fixation in soil and had a great correlation with them. The phyla Actinomycetes and Amoebacteria were the dominant phyla in this salinity range under irrigation with saline sewage; the phylum Actinomycetes had more aerobic saprophytes that promoted the decay of plant and animal remains, and the phylum Amoebacteria had many metabolic species, with the relative abundance of these two phyla decreasing significantly with the increase of irrigation (p < 0.05). The results demonstrated that the prediction analysis of the bacterial function in this study was similar to the dominant phylum of the bacterial community, which could verify the reliability of its prediction results.
FUNGuild was used to predict soil fungal community functions under irrigation with different salinity levels of rural domestic wastewater (Figure 12), and fungi were classified into three major groups, namely saprophytic, pathotrophic, and symbiotic, belonging to 12 functions according to their nutrient mode. Soil fungal communities under different treatments were dominated by undefined saprophytic fungi, followed by plant pathogens (8.66~9.20%), Endophyte-Litter Saprotroph-Soil Saprotroph-Undefined Saprotroph (6.52~10.09%), Animal pathogens (3.30~6.11%), Animal pathogen-Dung Saprotroph-Endophyte-Epiphyte-plant Saprotroph-Wood Saprotroph (3.25~5.34%), Animal pathogen-Endophyte-Wood Saprotroph (3.25~5.34%), and Animal pathogen-Endophyte-Lichen parasite-plant pathogen-Soil Saprotroph-Wood Saprotroph (1.76~2.42%), and Dung Saprotroph-plant Saprotroph (1.20~1.57%). Among them, Endophyte-Litter Saprotroph-Soil Saprotroph-Undefined Saprotroph, Animal pathogen, and Animal pathogen-Dung Saprotroph-Endophyte-Epiphyte-plant Saprotroph-Wood Saprotroph functional abundance significantly decreased with increasing irrigation (p < 0.05). Compared to bacteria, fungi absorbed nutrients in multiple ways in the soil and lived in more complex environments, and saprophytic functional fungi had a significant advantage in this study. In terms of nutrient type, the treatments were dominated by Saprotrophs, which may have been a result of the fact that the Cysticercus phylum was mostly saprophytic, the most dominant phylum, and the most important decomposer in the soil. The other part was composed of phototrophs, which obtained nutrients mainly by damaging host cells; this part was prone to causing plant diseases. Symbiotrophs obtained nutrients by exchanging resources with host cells, which had beneficial effects on plant growth and quality. Still, the abundance value of the Symbiotroph phylum was not found in the test results, so the salt-containing sewage had an inhibitory effect on Symbiotrophs, which might have been harmful to crop growth if used for a long time.

4. Conclusions

In this study, domestic wastewater with a salt concentration in the range of 0 to 2 g·L−1 was used for irrigation. SO42−, Cl, and Ca2+ aggregated in the topsoil, and Mg2+ was significantly higher in the deeper soil than in the topsoil and 40 cm soil layers. Ca2+ and Mg2+ affected the fungi in the topsoil. Mg2+ and Cl affected the bacteria in the 40 cm layer. SO42− and Cl affected the fungi in the 80 cm layer. As irrigation salinity increased, the relative abundance of pathogenic genera in the soil increased, but the abundance of beneficial genera decreased (more pronounced above 0.8 g·L−1). The long-term irrigation of domestic sewage may increase the risk of soil pathogenicity.
Based on the results of the experiment, prolonged irrigation of soil with high concentrations of saline water (above 0.8 g·L−1) is not recommended.
Due to the limited duration of this experiment, long-term trials were not conducted, thus limiting the scope of studying the effects of long-term saline wastewater irrigation on soil.

Author Contributions

W.W.: sampling, data curation, writing—original draft; D.Z.: writing—review and editing, investigation; H.K.: formal analysis; G.Z.: software; F.S.: software, funding acquisition, project administration; Z.H.: funding acquisition, project administration, writing—review and editing. All authors have read and agreed to the published version of the manuscript.

Funding

This research was funded by the National Key Research and Development Program of China (2021YFD1700400).

Data Availability Statement

The datasets analyzed during the current study are available from the corresponding author upon reasonable request.

Conflicts of Interest

The authors declare no conflict of interest.

References

  1. Rengasamy, P. World Salinization with emphasis on Australia. J. Exp. Bot. 2006, 57, 1017–1023. [Google Scholar] [CrossRef]
  2. Rina, K.; Datta, P.S.; Singh, C.K.; Mukherjee, S. Isotopes and ion chemistry to identify salinization of coastal aquifers of Sabarmati River Basin. Curr. Sci. 2013, 104, 335–344. [Google Scholar]
  3. Li, J.; Pu, L.; Han, M.; Zhu, M.; Zhang, R.; Xiang, Y. Soil salinization research in China: Advances and prospects. J. Geogr. Sci. 2014, 24, 943–960. [Google Scholar] [CrossRef]
  4. Shi, X.; Wang, H.; Song, J.; Lv, X.; Li, W.; Li, B.; Shi, J. Impact of saline soil improvement measures on salt content in the abandonment-reclamation process. Soil Tillage Res. 2021, 208, 104867. [Google Scholar] [CrossRef]
  5. Lu, S.B.; Shang, Y.Z.; Pei, L.; Li, W.; Wu, X.H. The effects of rural domestic sewage reclaimed water drip irrigation on characteristics of rhizosphere soil. Appl. Ecol. Environ. Res. 2017, 15, 1145–1155. [Google Scholar] [CrossRef]
  6. Zalacáin, D.; Martínez-Pérez, S.; Bienes, R.; García-Díaz, A.; Sastre-Merlín, A. Salt accumulation in soils and plants under reclaimed water irrigation in urban parks of Madrid (Spain). Agric. Water Manag. 2019, 213, 468–476. [Google Scholar] [CrossRef]
  7. Srivastava, S.K. Assessment of groundwater quality for the suitability of irrigation and its impacts on crop yields in the Guna District, India. Agric. Water Manag. 2019, 216, 224–241. [Google Scholar] [CrossRef]
  8. Mu, Y.G.; Lin, J.X.; Mu, C.S.; Gao, Z.W. Effects of NaCl stress on the growth and physiological changes in oat (Avena sativa) seedlings. Notulae Bot. Horti Agrobot. Cluj-Napoca 2015, 43, 468–472. [Google Scholar] [CrossRef]
  9. Qian, Y.L.; Mecham, B. Long-term effects of recycled wastewater irrigation on soil chemical properties on golf course fairways. Agron. J. 2005, 97, 717–721. [Google Scholar] [CrossRef]
  10. Liu, J.; Guo, W.Q.; Shi, D.C. Seed germination, seedling survival, and physiological response of sunflowers under saline and alkaline conditions. Photosynthetica 2010, 48, 278–286. [Google Scholar] [CrossRef]
  11. Rath, K.M.; Rousk, J. Salt effects on the soil microbial decomposer community and their role in organic carbon cycling: A review. Soil Biol. Biochem. 2015, 81, 108–123. [Google Scholar] [CrossRef]
  12. Min, W.; Guo, H.; Zhang, W.; Zhou, G.; Ma, L.; Ye, J.; Liang, Y.; Hou, Z. Response of soil microbial community and diversity to increasing water salinity and nitrogen fertilization rate in an arid soil. Acta Agric. Scand. Sect. B—Soil Plant Sci. 2016, 66, 117–126. [Google Scholar] [CrossRef]
  13. Wang, B.; Kuang, S.; Shao, H.; Cheng, F.; Wang, H. Improving soil fertility by driving microbial community changes in saline soils of Yellow River Delta under petroleum pollution. J. Environ. Manag. 2022, 304, 114265. [Google Scholar] [CrossRef]
  14. Cui, X.; Hu, J.; Wang, J.; Yang, J.; Lin, X. Reclamation negatively influences arbuscular mycorrhizal fungal community structure and diversity in coastal saline-alkaline land in Eastern China as revealed by illumina sequencing. Appl. Soil Ecol. 2016, 98, 140–149. [Google Scholar] [CrossRef]
  15. Li, Z.; Hu, K.; Zhang, X.; Gong, L.; Jiang, Z.; Xing, Y.; Ding, J.; Tian, J.; Huang, J. Distributed treatment of rural environmental wastewater by artificial ecological geographic information system. J. King Saud Univ. Sci. 2022, 34, 101806. [Google Scholar] [CrossRef]
  16. Van Den Brand, T.P.; Roest, K.; Chen, G.H.; Brdjanovic, D.; Van Loosdrecht, M.C.M. Potential for beneficial application of sulfate reducing bacteria in sulfate containing domestic wastewater treatment. World J. Microbiol. Biotechnol. 2015, 31, 1675–1681. [Google Scholar] [CrossRef]
  17. GB 5084-2021; Standard for Irrigation Water Quality. Standards Press of China: Beijing, China, 2021.
  18. Kim, H.K.; Jang, T.I.; Kim, S.M.; Park, S.W. Impact of domestic wastewater irrigation on heavy metal contamination in soil and vegetables. Environ. Earth Sci. 2015, 73, 2377–2383. [Google Scholar] [CrossRef]
  19. HJ 632-2011; Soil-Determination of Total Phosphorus by Alkali Fusion–Mo-Sb Anti Spectrophotometric Method. Standards Press of China: Beijing, China, 2011.
  20. Zhang, K.; Shi, Y.; Lu, H.; He, M.; Huang, W.; Siemann, E. Soil bacterial communities and co-occurrence changes associated with multi-nutrient cycling under rice-wheat rotation reclamation in coastal wetland. Ecol. Indic. 2022, 144, 109485. [Google Scholar] [CrossRef]
  21. Wang, J.; Fu, Z.; Ren, Q.; Zhu, L.; Lin, J.; Zhang, J.; Cheng, X.; Ma, J.; Yue, J. Effects of arbuscular mycorrhizal fungi on growth, photosynthesis, and nutrient uptake of Zelkova serrata (Thunb.) makino seedlings under salt stress. Forests 2019, 10, 186. [Google Scholar] [CrossRef]
  22. NY/T 85-1988; Method for the Determination of Organic Matter. Standards Press of China: Beijing, China, 1988.
  23. LY/T 1251-1999; Method for Analysis of Water Soluble Salts in Forest Soils. Standards Press of China: Beijing, China, 1999.
  24. NY/T 1121.23-2010; Method for the Determination of Soil Particle Density. Standards Press of China: Beijing, China, 2010.
  25. Bessaim, M.M.; Missoum, H.; Bendani, K.; Laredj, N.; Bekkouche, M.S. Effect of processing time on removal of harmful emerging salt pollutants from saline-sodic soil during electrochemical remediation. Chemosphere 2020, 253, 126688. [Google Scholar] [CrossRef]
  26. Kudakwashe, M.; Qiang, L.I.U.; Shuai, W.U.; Yanfei, Y. Plant-and microbe-assisted biochar amendment technology for petroleum hydrocarbon remediation in saline-sodic soils: A review. Pedosphere 2022, 32, 211–221. [Google Scholar] [CrossRef]
  27. Peng, S.; Ge, Z.; Liu, G.; Mao, L. Environmental drivers of soil microbial activity and diversity along an elevational gradient. J. Mt. Sci. 2022, 19, 1336–1347. [Google Scholar] [CrossRef]
Figure 1. Schematic diagram of test design. (A) Schematic diagram of experimental design (B), Actual picture of experiment (C), Schematic diagram of different treatments.
Figure 1. Schematic diagram of test design. (A) Schematic diagram of experimental design (B), Actual picture of experiment (C), Schematic diagram of different treatments.
Agronomy 14 00514 g001
Figure 2. Trend chart of soil physical and chemical indicators in each layer. (A) Total salt; (B) TN; (C) TP; (D) OM. Note: TN, TP, and OM represent total nitrogen, total phosphorus, and organic matter.
Figure 2. Trend chart of soil physical and chemical indicators in each layer. (A) Total salt; (B) TN; (C) TP; (D) OM. Note: TN, TP, and OM represent total nitrogen, total phosphorus, and organic matter.
Agronomy 14 00514 g002
Figure 3. Trend chart of main base ions of soil in each layer. (A) Na+; (B) Mg2+; (C) Cl; (D) Ca2+; (E) SO42−.
Figure 3. Trend chart of main base ions of soil in each layer. (A) Na+; (B) Mg2+; (C) Cl; (D) Ca2+; (E) SO42−.
Agronomy 14 00514 g003
Figure 4. Species composition of soil bacteria in the group (A) level of phylum; (B) level of genus.
Figure 4. Species composition of soil bacteria in the group (A) level of phylum; (B) level of genus.
Agronomy 14 00514 g004
Figure 5. Analysis of differences between dominant bacterial phyla and genus groups in different soil layers ((A) level of phylum; (B) level of genus). * p < 0.05, ** p < 0.01, and *** p < 0.001.
Figure 5. Analysis of differences between dominant bacterial phyla and genus groups in different soil layers ((A) level of phylum; (B) level of genus). * p < 0.05, ** p < 0.01, and *** p < 0.001.
Agronomy 14 00514 g005
Figure 6. Species composition of soil fungi in the group (A) level of phylum; (B) level of the genus.
Figure 6. Species composition of soil fungi in the group (A) level of phylum; (B) level of the genus.
Agronomy 14 00514 g006
Figure 7. Analysis of differences between dominant fungus phylum and genus groups in different soil layers ((A) level of phylum; (B) level of the genus). * p < 0.05, ** p < 0.01, and *** p < 0.001.
Figure 7. Analysis of differences between dominant fungus phylum and genus groups in different soil layers ((A) level of phylum; (B) level of the genus). * p < 0.05, ** p < 0.01, and *** p < 0.001.
Agronomy 14 00514 g007
Figure 8. (A) Surface soil chemical factor and soil bacterial dominant gate heat map, (B) surface soil chemical factor and soil fungal dominant gate heat map, (C) surface soil salt ion and soil bacterial dominant gate redundancy analysis, and (D) surface soil salt ion and soil fungal dominant gate redundancy analysis. * p < 0.05, ** p < 0.01, and *** p < 0.001.
Figure 8. (A) Surface soil chemical factor and soil bacterial dominant gate heat map, (B) surface soil chemical factor and soil fungal dominant gate heat map, (C) surface soil salt ion and soil bacterial dominant gate redundancy analysis, and (D) surface soil salt ion and soil fungal dominant gate redundancy analysis. * p < 0.05, ** p < 0.01, and *** p < 0.001.
Agronomy 14 00514 g008
Figure 9. (A) The 40 cm soil chemical factor and soil bacterial dominant gate heat map, (B) the 40 cm soil chemical factor and soil fungal dominant gate heat map, (C) the 40 cm soil salt ion and soil bacterial dominant gate redundancy analysis, and (D) the 40 cm soil salt ion and soil fungal dominant gate redundancy analysis. * p < 0.05, ** p < 0.01, and *** p < 0.001.
Figure 9. (A) The 40 cm soil chemical factor and soil bacterial dominant gate heat map, (B) the 40 cm soil chemical factor and soil fungal dominant gate heat map, (C) the 40 cm soil salt ion and soil bacterial dominant gate redundancy analysis, and (D) the 40 cm soil salt ion and soil fungal dominant gate redundancy analysis. * p < 0.05, ** p < 0.01, and *** p < 0.001.
Agronomy 14 00514 g009
Figure 10. (A) The 80 cm soil chemical factor and soil bacterial dominant gate heat map, (B) the 80 cm soil chemical factor and soil fungal dominant gate heat map, (C) the 80 cm soil salt ion and soil bacterial dominant gate redundancy analysis, and (D) the 80 cm soil salt ion and soil fungal dominant gate redundancy analysis. * p < 0.05, ** p < 0.01, and *** p < 0.001.
Figure 10. (A) The 80 cm soil chemical factor and soil bacterial dominant gate heat map, (B) the 80 cm soil chemical factor and soil fungal dominant gate heat map, (C) the 80 cm soil salt ion and soil bacterial dominant gate redundancy analysis, and (D) the 80 cm soil salt ion and soil fungal dominant gate redundancy analysis. * p < 0.05, ** p < 0.01, and *** p < 0.001.
Agronomy 14 00514 g010
Figure 11. Map of secondary functional classification of soil bacteria.
Figure 11. Map of secondary functional classification of soil bacteria.
Agronomy 14 00514 g011
Figure 12. Changes in the functional community composition of soil fungi.
Figure 12. Changes in the functional community composition of soil fungi.
Agronomy 14 00514 g012
Table 1. Physical properties of tested soil.
Table 1. Physical properties of tested soil.
Soil Particle CompositionSoil Properties
Soil DepthGrit/%
(0.2~2 mm)
Fine Sand/%
(0.02~0.2 mm)
Silt/%
(0.002~0.02 mm)
Clay Particle/%
(<0.002 mm)
Saturated Moisture Content/%Soil Bulk Density/g·cm−3
0~203.635.934.426.130.17~32.2423.1~32.07
20~4032.47~33.6724.9~33.02
40~6033.09~35.1325.32~35.91
60~8033.58~38.6127.82~37.84
Table 2. The physical and chemical properties of test soil samples.
Table 2. The physical and chemical properties of test soil samples.
Test SampleTNTPOMNH4+-NNO3-NCa2+Mg2+Na+ClSO42−
Soil sample/mg·kg−10.840.6220.930.0220.686.452.096.653.362.89
Water sample/mg·L−122.621.89-18.482.71120.8840.48121.2554.675
Note: TN, TP, and OM represent total nitrogen, total phosphorus, and organic matter.
Table 3. Correlation analysis of soil physical and chemical properties at different depths.
Table 3. Correlation analysis of soil physical and chemical properties at different depths.
Depth (cm) Total SaltTNTPOM
0Total salt1−0.63 **−0.39−0.80 **
TN 10.58 **0.35
TP 10.37
OM 1
40Total salt1−0.80 **−0.80 **−0.85 **
TN 11 **0.88 **
TP 10.87 **
OM 1
80Total salt1−0.817 **−0.041−0.964 **
TN 1−0.3050.873 **
TP 10.033
OM 1
Note: ** p < 0.01, TN, TP, and OM represent total nitrogen, total phosphorus, and organic matter.
Table 4. Table of the main controlling factors affecting the dominant bacteria gate in each soil layer.
Table 4. Table of the main controlling factors affecting the dominant bacteria gate in each soil layer.
Bacteriodominant BacteriaFungal Dominance Bacteria
Soil layerSurface layer40 cm80 cmSurface layer40 cm80 cm
Influence ion Mg2+, Cl Mg2+, Ca2+ Cl, SO42−
Table 5. First-level functional classification of soil bacteria.
Table 5. First-level functional classification of soil bacteria.
Cellular ProcessesEnvironmental Information ProcessingGenetic Information ProcessingHuman DiseasesMetabolismOrganismal SystemsUnclassified
CK01,391,270 5,006,581 5,754,990 290,127 19,079,370 292,706 4,606,705
CK401,340,220 4,827,094 5,554,030 272,867 18,328,160 278,957 4,431,096
CK801,369,520 4,623,373 5,662,434 280,745 18,673,016 285,723 4,509,798
RW01,385,445 4,986,383 5,686,718 296,638 18,982,803 292,936 4,573,362
RW401,386,267 5,098,672 5,780,204 283,987 19,301,018 294,968 4,611,424
RW801,367,160 4,833,606 5,612,101 277,072 18,508,842 282,947 4,460,730
W101,396,217 5,034,973 5,724,850 303,135 19,059,202 292,647 4,624,886
W1401,360,274 5,016,912 5,768,770 286,594 18,685,132 279,505 4,649,175
W1801,372,578 4,904,324 5,738,065 280,231 18,824,906 285,000 4,548,505
W201,399,375 4,877,123 5,751,892 297,077 18,763,323 287,237 4,610,208
W2401,394,558 4,879,426 5,736,009 282,224 18,726,545 284,815 4,541,129
W2801,371,227 5,090,576 5,719,080 281,393 19,203,817 296,846 4,557,991
W301,388,706 4,970,516 5,773,085 289,402 18,906,468 286,027 4,592,289
W3401,367,168 4,947,549 5,685,237 279,732 18,742,700 284,963 4,521,507
W3801,388,957 5,036,150 5,777,576 279,834 19,097,158 289,926 4,573,274
W401,378,053 5,125,373 5,885,250 289,365 19,465,571 295,305 4,674,622
W4401,391,058 5,017,000 5,780,449 279,857 19,132,885 290,944 4,575,153
W4801,384,923 5,021,269 5,743,019 281,792 18,983,140 287,673 4,584,119
W501,363,880 5,000,114 5,754,629 291,827 19,108,757 294,398 4,598,483
W5401,358,700 5,156,995 5,740,063 281,163 19,441,270 301,990 4,556,737
W5801,403,623 5,323,602 5,786,163 290,088 19,321,747 294,177 4,628,459
Disclaimer/Publisher’s Note: The statements, opinions and data contained in all publications are solely those of the individual author(s) and contributor(s) and not of MDPI and/or the editor(s). MDPI and/or the editor(s) disclaim responsibility for any injury to people or property resulting from any ideas, methods, instructions or products referred to in the content.

Share and Cite

MDPI and ACS Style

Wang, W.; Zhang, D.; Kong, H.; Zhang, G.; Shen, F.; Huang, Z. Effects of Salinity Accumulation on Physical, Chemical, and Microbial Properties of Soil under Rural Domestic Sewage Irrigation. Agronomy 2024, 14, 514. https://doi.org/10.3390/agronomy14030514

AMA Style

Wang W, Zhang D, Kong H, Zhang G, Shen F, Huang Z. Effects of Salinity Accumulation on Physical, Chemical, and Microbial Properties of Soil under Rural Domestic Sewage Irrigation. Agronomy. 2024; 14(3):514. https://doi.org/10.3390/agronomy14030514

Chicago/Turabian Style

Wang, Weihan, Dandan Zhang, Hao Kong, Gengtao Zhang, Feng Shen, and Zhiping Huang. 2024. "Effects of Salinity Accumulation on Physical, Chemical, and Microbial Properties of Soil under Rural Domestic Sewage Irrigation" Agronomy 14, no. 3: 514. https://doi.org/10.3390/agronomy14030514

APA Style

Wang, W., Zhang, D., Kong, H., Zhang, G., Shen, F., & Huang, Z. (2024). Effects of Salinity Accumulation on Physical, Chemical, and Microbial Properties of Soil under Rural Domestic Sewage Irrigation. Agronomy, 14(3), 514. https://doi.org/10.3390/agronomy14030514

Note that from the first issue of 2016, this journal uses article numbers instead of page numbers. See further details here.

Article Metrics

Back to TopTop