Comparative Genomic and Secretome Analysis of Phytophthora capsici Strains: Exploring Pathogenicity and Evolutionary Dynamics
Abstract
1. Introduction
2. Materials and Methods
2.1. Pathogenicity Assay
2.2. Mycelial Growth, DNA Extraction, and Genome Sequencing
2.3. Genome Assembly
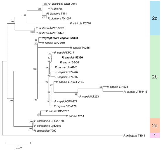
2.4. Phylogenetic Analysis
2.5. Genome Annotation
2.6. Identification of Putative Effectors
3. Results
3.1. Pathogenicity of P. capsici Canadian Strains
3.2. Genome Assembly and Phylogenetic Analysis
3.3. Secretome Variation and Functional Classification
3.3.1. Microbe-Associated Molecular Pattern (MAMP) Profiling
3.3.2. Apoplastic Effectors Profiling
3.3.3. Cytoplasmic Effectors Profiling
4. Discussion
5. Conclusions
Supplementary Materials
Author Contributions
Funding
Data Availability Statement
Acknowledgments
Conflicts of Interest
References
- Lamour, K.H.; Stam, R.; Jupe, J.; Huitema, E. The oomycete broad-host-range pathogen Phytophthora capsici. Mol. Plant Pathol. 2012, 13, 329–337. [Google Scholar] [CrossRef] [PubMed]
- Kamoun, S.; Furzer, O.; Jones, J.D.G.; Judelson, H.S.; Ali, G.S.; Dalio, R.J.D.; Roy, S.G.; Schena, L.; Zambounis, A.; Panabières, F.; et al. The Top 10 oomycete pathogens in molecular plant pathology. Mol. Plant Pathol. 2015, 16, 413–434. [Google Scholar] [CrossRef] [PubMed]
- Sholberg, P.L.; Walker, M.C.; O’Gorman, D.T.; Jesperson, G.D. First report of Phytophthora capsici on cucurbits and peppers in British Columbia. Can. J. Plant Pathol. 2007, 29, 153–158. [Google Scholar] [CrossRef]
- Abad, Z.G.; Burgess, T.I.; Redford, A.J.; Bienapfl, J.C.; Srivastava, S.; Mathew, R.; Jennings, K. IDphy: An International Online Resource for Molecular and Morphological Identification of Phytophthora. Plant Dis. 2023, 107, 987–998. [Google Scholar] [CrossRef] [PubMed]
- Quesada-Ocampo, L.M.; Parada-Rojas, C.H.; Hansen, Z.; Vogel, G.; Smart, C.; Hausbeck, M.K.; Carmo, R.M.; Huitema, E.; Naegele, R.P.; Kousik, C.S.; et al. Phytophthora capsici: Recent Progress on Fundamental Biology and Disease Management 100 Years After Its Description. Annu. Rev. Phytopathol. 2023, 61, 185–208. [Google Scholar] [CrossRef]
- Anderson, T.R.; Garton, R. First report of blight of field peppers caused by Phytophthora capsici in Ontario. Plant Dis. 2000, 84, 705. [Google Scholar] [CrossRef]
- Gilbert, G.; Lacroix, M.; Hamel, D. Diseases diagnosed on commercial crops submitted to the MAPAQ diagnostic laboratory in 2000. Can. Plant Dis. Surv. 2001, 81, 40–58. [Google Scholar]
- French-Monar, R.D.; Jones, J.B.; Ozores-Hampton, M.; Roberts, P.D. Survival of Inoculum of Phytophthora capsici in Soil Through Time Under Different Soil Treatments. Plant Dis. 2007, 91, 593–598. [Google Scholar] [CrossRef]
- Lamour, K.H.; Mudge, J.; Gobena, D.; Hurtado-Gonzales, O.P.; Schmutz, J.; Kuo, A.; Miller, N.A.; Rice, B.J.; Raffaele, S.; Cano, L.M.; et al. Genome sequencing and mapping reveal loss of heterozygosity as a mechanism for rapid adaptation in the vegetable pathogen Phytophthora capsici. Mol. Plant Microbe Interact. 2012, 25, 1350–1360. [Google Scholar] [CrossRef]
- Barchenger, D.W.; Lamour, K.H.; Bosland, P.W. Challenges and strategies for breeding resistance in Capsicum annuum to the multifarious pathogen, Phytophthora capsici. Front. Plant Sci. 2018, 9, 628. [Google Scholar] [CrossRef]
- Stam, R.; Jupe, J.; Howden, A.J.; Morris, J.A.; Boevink, P.C.; Hedley, P.E.; Huitema, E. Identification and characterisation CRN effectors in Phytophthora capsici shows modularity and functional diversity. PLoS ONE 2013, 8, e59517. [Google Scholar] [CrossRef]
- Raffaele, S.; Kamoun, S. Genome evolution in filamentous plant pathogens: Why bigger can be better. Nat. Rev. Microbiol. 2012, 10, 417–430. [Google Scholar] [CrossRef] [PubMed]
- Kamoun, S. A catalogue of the effector secretome of plant pathogenic oomycetes. Annu. Rev. Phytopathol. 2006, 44, 41–60. [Google Scholar] [CrossRef] [PubMed]
- Tyler, B.M. Towards a systems-level understanding of oomycete-plant interactions. In Genome-Enabled Analysis of Plant-Pathogen Interactions; Wolpert, T., Shiraishi, T., Collmer, A., Akimitsu, K., Glazebrook, J., Eds.; The American Phytopathological Society: St. Paul, MN, USA, 2017; pp. 161–174. [Google Scholar]
- McGowan, J.; Fitzpatrick, D.A. Recent advances in oomycete genomics. In Advances in Genetics; Kumar, D., Ed.; Academic Press: Cambridge, MA, USA, 2020; Volume 105, pp. 175–228. [Google Scholar]
- Wang, Y.; Wang, Y. Trick or treat: Microbial pathogens evolved apoplastic effectors modulating plant susceptibility to infection. Mol. Plant-Microbe Interact. 2018, 31, 6–12. [Google Scholar] [CrossRef]
- Bozkurt, T.O.; Kamoun, S. The plant-pathogen haustorial interface at a glance. J. Cell. Sci. 2020, 133, jcs237958. [Google Scholar] [CrossRef]
- Morgan, W.; Kamoun, S. RXLR effectors of plant pathogenic oomycetes. Curr. Opin. Microbiol. 2007, 10, 332–338. [Google Scholar] [CrossRef]
- Kourelis, J.; van der Hoorn, R.A.L. Defended to the nines: 25 years of resistance gene cloning identifies nine mechanisms for R protein function. Plant Cell 2018, 30, 285–299. [Google Scholar] [CrossRef]
- Lee, J.-H.; Siddique, M.I.; Kwon, J.-K.; Kang, B.-C. Comparative genomic analysis reveals genetic variation and adaptive evolution in the pathogenicity-related genes of Phytophthora capsici. Front. Microbiol. 2021, 12, 694136. [Google Scholar] [CrossRef]
- Szadkowski, E.; Lagnel, J.; Touhami, N.; Sayeh, A.; Lopez-Roques, C.; Bouchez, O.; Lefebvre, V. Phytophthora capsici genome assembly for two isolates using long-read Oxford Nanopore Technology sequencing. Microbiol. Resour. Announc. 2023, 12, e00196-00123. [Google Scholar] [CrossRef]
- Cui, C.; Herlihy, J.H.; Bombarely, A.; McDowell, J.M.; Haak, D.C. Draft assembly of Phytophthora capsici from long-read sequencing uncovers complexity. Mol. Plant-Microbe Interact. 2019, 32, 1559–1563. [Google Scholar] [CrossRef]
- Ruan, J.; Li, H. Fast and accurate long-read assembly with wtdbg2. Nat. Methods 2020, 17, 155–158. [Google Scholar] [CrossRef] [PubMed]
- Roach, M.J.; Schmidt, S.A.; Borneman, A.R. Purge Haplotigs: Allelic contig reassignment for third-gen diploid genome assemblies. BMC Bioinform. 2018, 19, 460. [Google Scholar] [CrossRef] [PubMed]
- Li, H.; Durbin, R. Fast and accurate short read alignment with Burrows-Wheeler transform. Bioinformatics 2009, 25, 1754–1760. [Google Scholar] [CrossRef] [PubMed]
- Walker, B.J.; Abeel, T.; Shea, T.; Priest, M.; Abouelliel, A.; Sakthikumar, S.; Cuomo, C.A.; Zeng, Q.; Wortman, J.; Young, S.K.; et al. Pilon: An integrated tool for comprehensive microbial variant detection and genome assembly improvement. PLoS ONE 2014, 9, e112963. [Google Scholar] [CrossRef] [PubMed]
- Li, D.; Liu, C.M.; Luo, R.; Sadakane, K.; Lam, T.W. MEGAHIT: An ultra-fast single-node solution for large and complex metagenomics assembly via succinct de Bruijn graph. Bioinformatics 2015, 31, 1674–1676. [Google Scholar] [CrossRef]
- Manni, M.; Berkeley, M.R.; Seppey, M.; Zdobnov, E.M. BUSCO: Assessing Genomic Data Quality and Beyond. Curr. Protoc. 2021, 1, e323. [Google Scholar] [CrossRef]
- Gurevich, A.; Saveliev, V.; Vyahhi, N.; Tesler, G. QUAST: Quality assessment tool for genome assemblies. Bioinformatics 2013, 29, 1072–1075. [Google Scholar] [CrossRef]
- Kim, D.; Gilchrist, C.L.M.; Chun, J.; Steinegger, M. UFCG: Database of universal fungal core genes and pipeline for genome-wide phylogenetic analysis of fungi. Nucleic Acids Res. 2022, 51, D777–D784. [Google Scholar] [CrossRef]
- Minh, B.Q.; Schmidt, H.A.; Chernomor, O.; Schrempf, D.; Woodhams, M.D.; von Haeseler, A.; Lanfear, R. IQ-TREE 2: New Models and Efficient Methods for Phylogenetic Inference in the Genomic Era. Mol. Biol. Evol. 2020, 37, 1530–1534. [Google Scholar] [CrossRef]
- Frith, M.C. A new repeat-masking method enables specific detection of homologous sequences. Nucleic Acids Res. 2011, 39, e23. [Google Scholar] [CrossRef]
- Li, H. Minimap2: Pairwise alignment for nucleotide sequences. Bioinformatics 2018, 34, 3094–3100. [Google Scholar] [CrossRef] [PubMed]
- Buchfink, B.; Reuter, K.; Drost, H.G. Sensitive protein alignments at tree-of-life scale using DIAMOND. Nat. Methods 2021, 18, 366–368. [Google Scholar] [CrossRef] [PubMed]
- Slater, G.S.; Birney, E. Automated generation of heuristics for biological sequence comparison. BMC Bioinform. 2005, 6, 31. [Google Scholar] [CrossRef] [PubMed]
- Simão, F.A.; Waterhouse, R.M.; Ioannidis, P.; Kriventseva, E.V.; Zdobnov, E.M. BUSCO: Assessing genome assembly and annotation completeness with single-copy orthologs. Bioinformatics 2015, 31, 3210–3212. [Google Scholar] [CrossRef] [PubMed]
- Stanke, M.; Diekhans, M.; Baertsch, R.; Haussler, D. Using native and syntenically mapped cDNA alignments to improve de novo gene finding. Bioinformatics 2008, 24, 637–644. [Google Scholar] [CrossRef]
- Johnson, A.D.; Handsaker, R.E.; Pulit, S.L.; Nizzari, M.M.; O’Donnell, C.J.; de Bakker, P.I.W. SNAP: A web-based tool for identification and annotation of proxy SNPs using HapMap. Bioinformatics 2008, 24, 2938–2939. [Google Scholar] [CrossRef]
- Majoros, W.H.; Pertea, M.; Salzberg, S.L. TigrScan and GlimmerHMM: Two open source ab initio eukaryotic gene-finders. Bioinformatics 2004, 20, 2878–2879. [Google Scholar] [CrossRef]
- Haas, B.J.; Salzberg, S.L.; Zhu, W.; Pertea, M.; Allen, J.E.; Orvis, J.; White, O.; Buell, C.R.; Wortman, J.R. Automated eukaryotic gene structure annotation using EVidenceModeler and the Program to Assemble Spliced Alignments. Genome Biol. 2008, 9, R7. [Google Scholar] [CrossRef]
- McGowan, J.; Fitzpatrick, D.A. Genomic, network, and phylogenetic analysis of the oomycete effector arsenal. mSphere 2017, 2, 10–1128. [Google Scholar] [CrossRef]
- Jones, P.; Binns, D.; Chang, H.-Y.; Fraser, M.; Li, W.; McAnulla, C.; McWilliam, H.; Maslen, J.; Mitchell, A.; Nuka, G.; et al. InterProScan 5: Genome-scale protein function classification. Bioinformatics 2014, 30, 1236–1240. [Google Scholar] [CrossRef]
- Reyes-Tena, A.; Huguet-Tapia, J.C.; Lamour, K.H.; Goss, E.M.; Rodríguez-Alvarado, G.; Vázquez-Marrufo, G.; Santillán-Mendoza, R.; Fernández-Pavía, S.P. Genome sequence data of six isolates of Phytophthora capsici from Mexico. Mol. Plant-Microbe Interact. 2019, 32, 1267–1269. [Google Scholar] [CrossRef] [PubMed]
- Vercauteren, A.; Boutet, X.; D’hondt, L.; Van Bockstaele, E.; Maes, M.; Leus, L.; Chandelier, A.; Heungens, K. Aberrant genome size and instability of Phytophthora ramorum oospore progenies. Fungal Genet. Biol. 2011, 48, 537–543. [Google Scholar] [CrossRef] [PubMed]
- Villanueva, O.; Ellouze, W. First report of a Canadian isolate of Phytopythium vexans causing root rot disease on apple and peach under laboratory conditions. New Dis. Rep. 2023, 48, e12195. [Google Scholar] [CrossRef]
- Blommaert, J. Genome size evolution: Towards new model systems for old questions. Proc. R. Soc. B Biol. Sci. 2020, 287, 20201441. [Google Scholar] [CrossRef] [PubMed]
- Yang, X.; Tyler, B.M.; Hong, C. An expanded phylogeny for the genus Phytophthora. IMA Fungus 2017, 8, 355–384. [Google Scholar] [CrossRef]
- Serafini-Fracassini, D.; Del Duca, S. Transglutaminases: Widespread cross-linking enzymes in plants. Ann. Bot. 2008, 102, 145–152. [Google Scholar] [CrossRef]
- Lyu, X.; Shen, C.; Fu, Y.; Xie, J.; Jiang, D.; Li, G.; Cheng, J. Comparative genomic and transcriptional analyses of the carbohydrate-active enzymes and secretomes of phytopathogenic fungi reveal their significant roles during infection and development. Sci. Rep. 2015, 5, 15565. [Google Scholar] [CrossRef]
- Armitage, A.D.; Lysøe, E.; Nellist, C.F.; Lewis, L.A.; Cano, L.M.; Harrison, R.J.; Brurberg, M.B. Bioinformatic characterisation of the effector repertoire of the strawberry pathogen Phytophthora cactorum. PLoS ONE 2018, 13, e0202305. [Google Scholar] [CrossRef]
- Li, Q.; Chen, Y.; Wang, J.; Zou, F.; Jia, Y.; Shen, D.; Zhang, Q.; Jing, M.; Dou, D.; Zhang, M. A Phytophthora capsici virulence effector associates with NPR1 and suppresses plant immune responses. Phytopathol. Res. 2019, 1, 6. [Google Scholar] [CrossRef]
- Yang, M.; Duan, S.; Mei, X.; Huang, H.; Chen, W.; Liu, Y.; Guo, C.; Yang, T.; Wei, W.; Liu, X.; et al. The Phytophthora cactorum genome provides insights into the adaptation to host defense compounds and fungicides. Sci. Rep. 2018, 8, 6534. [Google Scholar] [CrossRef]
- Li, T.; Ai, G.; Fu, X.; Liu, J.; Zhu, H.; Zhai, Y.; Pan, W.; Shen, D.; Jing, M.; Xia, A.; et al. A Phytophthora capsici RXLR effector manipulates plant immunity by targeting RAB proteins and disturbing the protein trafficking pathway. Mol. Plant Pathol. 2022, 23, 1721–1736. [Google Scholar] [CrossRef] [PubMed]
- Wang, W.; Jiao, F. Effectors of Phytophthor a pathogens are powerful weapons for manipulating host immunity. Planta 2019, 250, 413–425. [Google Scholar] [CrossRef] [PubMed]






| P. capsici Strains | 55330 | 55898 | LT 263 | LT 1534 v11.0 |
|---|---|---|---|---|
| Total size (Mb) | 57.6 | 60.2 | 78.8 | 56 |
| Number of contigs | 1640 | 1595 | 117 | 10,750 |
| Contig N50 | 54.5 Kb | 6 Kb | 1.6 Mb | 34.6 Kb |
| Contig L50 | 288 | 2501 | 16 | 396 |
| Longest contig (bp) | 292,676 | 94,078 | 6,028,800 | 387,890 |
| GC percent | 50.11 | 50.11 | 51.00 | 50.5 |
| Coverage | 52.0× | 127.0× | 200.0× | 35.0× |
| BUSCO genome completeness | 99% | 99% | 100% | 100% |
| BUSCO duplication | 1% | 0% | 0% | 1% |
| BUSCO protein completeness | 99% | 99% | 99% | 99% |
| Total number of proteins | 13,813 | 14,288 | 20,950 | 14,397 |
| Secreted proteins | 1831 | 1645 | 2224 | 1852 |
| GenBank WGS accession | JAVLHG01 | JAVLHH01 | JAFEIO01 | ADVJ01 |
| Category | Family | Number of Proteins per Strain | ||||
|---|---|---|---|---|---|---|
| 55898 | 55330 | LT263 | LT1534 v11.0 | |||
| MAMP | Sterol-binding proteins | 110 | 140 | 118 | 100 | |
| Tranglucomicase proteins | 17 | 14 | 15 | 14 | ||
| Apoplastic effectors | CAZymes 1 | Glycoside hydrolases (GHs) | 95 | 119 | 137 | 111 |
| Auxiliary activities (AAs) | 21 | 26 | 35 | 23 | ||
| Carbohydrate-binding molecules (CBMs) | 4 | 9 | 10 | 7 | ||
| Carbohydrate esterases (CEs) | 8 | 7 | 7 | 6 | ||
| Glycosyl transferase (GTs) | 7 | 5 | 7 | 5 | ||
| Polysaccharide lyases (PLs) | 17 | 35 | 51 | 26 | ||
| Protease/inhibitor | Glucanase | 49 | 52 | 56 | 52 | |
| Kazal | 64 | 71 | 64 | 61 | ||
| Cathepsin | 8 | 8 | 8 | 8 | ||
| Cystatin | 6 | 6 | 7 | 7 | ||
| Others | Phytotoxins (PcF) | 0 | 1 | 1 | 0 | |
| Necrose-inducing proteins (NLPs) | 137 | 168 | 170 | 169 | ||
| Cutinases | 5 | 5 | 6 | 6 | ||
| Cytoplasmic effectors | RxLR 2 | 251 | 257 | 294 | 236 | |
| CRN 2 | 85 | 88 | 118 | 84 | ||
Disclaimer/Publisher’s Note: The statements, opinions and data contained in all publications are solely those of the individual author(s) and contributor(s) and not of MDPI and/or the editor(s). MDPI and/or the editor(s) disclaim responsibility for any injury to people or property resulting from any ideas, methods, instructions or products referred to in the content. |
© 2024 by the authors. Licensee MDPI, Basel, Switzerland. This article is an open access article distributed under the terms and conditions of the Creative Commons Attribution (CC BY) license (https://creativecommons.org/licenses/by/4.0/).
Share and Cite
Villanueva, O.; Nguyen, H.D.T.; Ellouze, W. Comparative Genomic and Secretome Analysis of Phytophthora capsici Strains: Exploring Pathogenicity and Evolutionary Dynamics. Agronomy 2024, 14, 2623. https://doi.org/10.3390/agronomy14112623
Villanueva O, Nguyen HDT, Ellouze W. Comparative Genomic and Secretome Analysis of Phytophthora capsici Strains: Exploring Pathogenicity and Evolutionary Dynamics. Agronomy. 2024; 14(11):2623. https://doi.org/10.3390/agronomy14112623
Chicago/Turabian StyleVillanueva, Oscar, Hai D. T. Nguyen, and Walid Ellouze. 2024. "Comparative Genomic and Secretome Analysis of Phytophthora capsici Strains: Exploring Pathogenicity and Evolutionary Dynamics" Agronomy 14, no. 11: 2623. https://doi.org/10.3390/agronomy14112623
APA StyleVillanueva, O., Nguyen, H. D. T., & Ellouze, W. (2024). Comparative Genomic and Secretome Analysis of Phytophthora capsici Strains: Exploring Pathogenicity and Evolutionary Dynamics. Agronomy, 14(11), 2623. https://doi.org/10.3390/agronomy14112623

