Deep Learning for Stomatal Opening Recognition in Gynura formosana Kitam Leaves
Abstract
1. Introduction
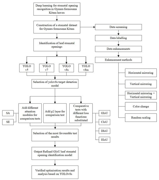
2. Materials and Methods
2.1. Materials
2.1.1. Data Sources
2.1.2. Dataset Production Process
2.2. Methods
- (1)
- Calculate the area of and :
- (2)
- Calculate the overlap area between and :
- (3)
- Let the area with the smallest be :
- (4)
- Calculate the area of :
- (5)
- IoU:
- (6)
- GIoU:
- (7)
- Final loss .
2.2.1. YOLOv8s
2.2.2. Refined GIoU Model for Identifying Stomatal Apertures of Gynura formosana Kitam
2.2.3. Coordination of Attention Mechanisms
2.2.4. Additions to the P2 Small Target Detection Layer
2.3. Performance Indicators
3. Results
3.1. Results of the Identification of Stomatal Openings on Gynura formosana Kitam Leaves Using the Refined GIoU Model
3.2. Model Comparison of YOLOv8 for Improved Stomatal Opening Recognition on Gynura formosana Kitam Leaves
3.3. Comparison of Recognition Models of the Same Type
3.4. Model Validation
4. Discussion
4.1. Impact of Environment on Performances of the Refined GIoU Models
4.2. Impact of Confidence Thresholds on the Performances of Refined GIoU Models
5. Conclusions
- We propose improvements to the GIoU, DIoU, and EIoU metrics for more accurate evaluation of bounding box overlaps and improvement in the SE and SA attention mechanisms to enhance feature representation and localization accuracy. Additionally, optimization of the P2 layer refines feature extraction, thereby boosting detection performance.
- The Refined GIoU model was employed to detect stomatal apertures on Gynura formosana Kitam leaves. Stomatal apertures were divided into the following four classes: very small, small, large, and closed. The model achieved a mean average precision (mAP) of 0.935, a recall of 0.98, and an F1-score of 0.88.
- Comparisons were made with several other algorithms of the same type, and the improved model with the addition of Refined GIoU had the best overall performance.
Author Contributions
Funding
Data Availability Statement
Acknowledgments
Conflicts of Interest
References
- Vanijajiva, O.; Kadereit, J.W. A revision of Gynura (Asteraceae: Senecioneae). J. Syst. Evol. 2011, 49, 285–314. [Google Scholar] [CrossRef]
- Fetter, K.C.; Eberhardt, S.; Barclay, R.S.; Wing, S.; Keller, S.R. Stomata Counter: A neural network for automatic stomata identification and counting. New Phytol. 2019, 223, 1671–1681. [Google Scholar] [CrossRef] [PubMed]
- Laga, H.; Shahinnia, F.; Fleury, D. Image-based Plant Stomata Phenotyping. In Proceedings of the 2014 13th International Conference on Control Automation Robotics & Vision (ICARCV), Singapore, 10–12 December 2014; pp. 217–222. [Google Scholar]
- Hetherington, A.M.; Woodward, F.I. The role of stomata in sensing and driving environmental change. Nature 2003, 424, 901–908. [Google Scholar] [CrossRef] [PubMed]
- Fanourakis, D.; Giday, H.; Milla, R.; Pieruschka, R.; Kjaer, K.H.; Bolger, M.; Vasilevski, A.; Nunes-Nesi, A.; Fiorani, F.; Ottosen, C.-O. Pore size regulates operating stomatal conductance, while stomatal densities drive the partitioning of conductance between leaf sides. Ann. Bot. 2014, 115, 555–565. [Google Scholar] [CrossRef]
- Fanourakis, D.; Heuvelink, E.; Carvalho, S.M.P. Spatial heterogeneity in stomatal features during leaf elongation: An analysis using Rosa hybrida. Funct. Plant Biol. 2015, 42, 737–745. [Google Scholar] [CrossRef]
- Fanourakis, D.; Sa, E.F.A.V.G.; Giday, H.; Hyldgaard, B.; Bouranis, D.; Körner, O.; Ottosen, C.-O. Low air humidity during cultivation promotes stomatal closure ability in rose. Eur. J. Hortic. Sci. 2019, 84, 245–252. [Google Scholar] [CrossRef]
- Fanourakis, D.; Bouranis, D.; Tsaniklidis, G.; Nejad, A.R.; Ottosen, C.-O.; Woltering, E.J. Genotypic and phenotypic differences in fresh weight partitioning of cut rose stems: Implications for water loss. Acta Physiol. Plant. 2020, 42, 1–10. [Google Scholar] [CrossRef]
- Fanourakis, D.; Giday, H.; Li, T.; Kambourakis, E.; Ligoxigakis, E.K.; Papadimitriou, M.; Strataridaki, A.; Bouranis, D.; Fiorani, F.; Heuvelink, E.; et al. Antitranspirant compounds alleviate the mild-desiccation-induced reduction of vase life in cut roses. Postharvest Biol. Technol. 2016, 117, 110–117. [Google Scholar] [CrossRef]
- Zhang, L.; Liu, L.; Zhao, H.; Jiang, Z.; Cai, J. Differences in Near Isohydric and Anisohydric Behavior of Contrasting Poplar Hybrids (I-101 (Populus alba L.) × 84 K (Populus alba L. × Populus glandulosa Uyeki)) under Drought-Rehydration Treatments. Forests 2020, 11, 402. [Google Scholar] [CrossRef]
- Jarvis, P.G. The interpretation of the variations in leaf water potential and stomatal conductance found in canopies in the field. Philos. Trans. R. Soc. 2020, 1976, 593–610. [Google Scholar]
- Ball, J.T.; Woodrow, I.E.; Berry, J.A. Model predicting stomatal conductance and its contribution to the control of photosynthesis under different environmental conditions. In Progress in Photosynthesis; Biggens, J., Ed.; Springer: Berlin/Heidelberg, Germany, 1987; pp. 221–224. [Google Scholar]
- Takahashi, S.; Monda, K.; Negi, J.; Konishi, F.; Ishikawa, S.; Hashimoto-Sugimoto, M.; Goto, N.; Iba, K. Natural variation in stomatal responses to environmental changes among arabidopsis thaliana ecotypes. PLoS ONE 2015, 10, e0117449. [Google Scholar] [CrossRef] [PubMed]
- Peel, J.R.; Mandujano, S.M.C.; López, P.J.; Golubov, J. Stomatal density, leaf area and plant size variation of Rhizophora mangle(Malpighiales: Rhizophoraceae)along a salinity gradient in the Mexican Caribbean. Rev. Biol. Trop. 2017, 65, 701–712. [Google Scholar] [CrossRef]
- Sumathi, M.; Bachpai, V.K.W.; Deeparaj, B.; Mayavel, A.; Dasgupta, M.G.; Nagarajan, B.; Rajasugunasekar, D.; Sivakumar, V.; Yasodha, R. Quantitative trait loci mapping for stomatal traits in interspecific hybrids of Eucalyptus. J. Genet. 2018, 97, 323–329. [Google Scholar] [CrossRef] [PubMed]
- Schneider, C.A.; Rasband, W.S.; Eliceiri, K.W. NIH Image to ImageJ:25 years of image analysis. Nat. Methods 2012, 9, 671–675. [Google Scholar] [CrossRef]
- Mohamed, A.; Dahl, G.; Hinton, G. Acoustic modeling using deep belief network. IEEE Trans. Audio Speech Lang. Process. 2012, 20, 14–22. [Google Scholar] [CrossRef]
- Zhu, J.; Tian, X.; Chen, B.; Lv, J. A computerised recognition system for plant leaf types. Bot. Bull. 2005, 22, 599–604. [Google Scholar]
- Jiyou, Z.; Chengyang, X.; Ju, W. A rapid method to measure stomatal density and stomatal area of plant leaves based on eCognition. J. Beijing For. Univ. 2018, 40, 37–45. [Google Scholar]
- Millstead, L.; Jayakody, H.; Patel, H.; Kaura, V.; Petrie, P.R.; Tomasetig, F.; Whitty, M. Accelerating automated stomata analysis through simplified sample collection and imaging techniques. Front. Plant Sci. 2020, 11, 580389. [Google Scholar] [CrossRef] [PubMed]
- Sanyal, P.; Bhattacharya, U.; Bandyopadhyay, S.K. Analysis of SEM Images of Stomata of Different Tomato Cultivars Based on Morphological Features. In Proceedings of the 2008 Second Asia International Conference on Modelling & Simulation (AMS), Kuala Lumpur, Malaysia, 13–15 May 2008; pp. 890–894. [Google Scholar]
- Redmon, J.; Farhadi, A. Yolov3: An incremental im-provement. arXiv 2018, arXiv:1804.02767. [Google Scholar]
- Shao, Z.F.; Wu, W.J.; Wang, Z.Y.; Du, W.; Li, C.Y. SeaShips:A large-scale precisely-annotated dataset for ship detection. IEEE Trans. Multimed. 2018, 20, 2593–2604. [Google Scholar] [CrossRef]
- Zheng, Z.H.; Wang, P.; Liu, W.; Li, J.Z.; Ye, R.G.; Ren, D.W. Distance-IoU Loss:Faster and Better Learning for Bounding Box Regression. In Proceedings of the AAAI Innovative Applications of Artificial Intelligence Conference, New York, NY, USA, 7–12 February 2020; pp. 12993–13000. [Google Scholar]
- Zhang, Y.F.; Ren, W.Q.; Zhang, Z.; Jia, Z.; Wang, L.; Tan, T.N. Focal and efficient IOU loss for accurate bounding box regression. Neurocomputing 2022, 506, 146–157. [Google Scholar] [CrossRef]















| Classify | Number of Images in Dataset | Data Enhanced |
|---|---|---|
| Training set | 1177 | 2405 |
| Test set | 148 | 302 |
| Validation set | 147 | 300 |
| Aggregate | 1472 | 3007 |
| Model | mAP (%) | Recall | F1-Score |
|---|---|---|---|
| Train | Train | ||
| YOLOv8s | 0.912 | 0.98 | 0.84 |
| YOLOv8s + SE | 0.927 | 0.98 | 0.88 |
| YOLOv8s + SA | 0.931 | 0.99 | 0.87 |
| YOLOv8s + P2 | 0.908 | 0.99 | 0.85 |
| YOLOv8s + DIoU | 0.928 | 0.98 | 0.88 |
| YOLOv8s + EIoU | 0.918 | 0.98 | 0.86 |
| Refined GIoU | 0.935 | 0.98 | 0.88 |
| Refined GIoU + SE | 0.928 | 0.98 | 0.88 |
| Refined GIoU + SA | 0.927 | 0.99 | 0.87 |
| Model | mAP (%) | Recall | F1-Score |
|---|---|---|---|
| Train (%) | Train (%) | ||
| YOLOv5 | 0.746 | 0.99 | 0.70 |
| YOLOv7 | 0.727 | 1.00 | 0.68 |
| YOLOv8m | 0.790 | 0.99 | 0.73 |
| YOLOv8s | 0.912 | 0.98 | 0.84 |
| Model | mAP | Recall | F1-Score |
|---|---|---|---|
| Model Prediction | 0.935 | 0.980 | 0.880 |
| Expert Assessment | 0.949 | 0.966 | 0.880 |
| Difference | −0.014 | 0.014 | 0.000 |
| Time | No. of Images | mAP |
|---|---|---|
| Morning (Average light) | 52 | 0.847 |
| midday (Well-lit) | 48 | 0.926 |
| evening (Lower light) | 54 | 0.779 |
Disclaimer/Publisher’s Note: The statements, opinions and data contained in all publications are solely those of the individual author(s) and contributor(s) and not of MDPI and/or the editor(s). MDPI and/or the editor(s) disclaim responsibility for any injury to people or property resulting from any ideas, methods, instructions or products referred to in the content. |
© 2024 by the authors. Licensee MDPI, Basel, Switzerland. This article is an open access article distributed under the terms and conditions of the Creative Commons Attribution (CC BY) license (https://creativecommons.org/licenses/by/4.0/).
Share and Cite
Shi, X.; Song, Y.; Shi, X.; Lu, W.; Zhao, Y.; Zhou, Z.; Chai, J.; Liu, Z. Deep Learning for Stomatal Opening Recognition in Gynura formosana Kitam Leaves. Agronomy 2024, 14, 2622. https://doi.org/10.3390/agronomy14112622
Shi X, Song Y, Shi X, Lu W, Zhao Y, Zhou Z, Chai J, Liu Z. Deep Learning for Stomatal Opening Recognition in Gynura formosana Kitam Leaves. Agronomy. 2024; 14(11):2622. https://doi.org/10.3390/agronomy14112622
Chicago/Turabian StyleShi, Xinlong, Yanbo Song, Xiaojing Shi, Wenjuan Lu, Yijie Zhao, Zhimin Zhou, Junmai Chai, and Zhenyu Liu. 2024. "Deep Learning for Stomatal Opening Recognition in Gynura formosana Kitam Leaves" Agronomy 14, no. 11: 2622. https://doi.org/10.3390/agronomy14112622
APA StyleShi, X., Song, Y., Shi, X., Lu, W., Zhao, Y., Zhou, Z., Chai, J., & Liu, Z. (2024). Deep Learning for Stomatal Opening Recognition in Gynura formosana Kitam Leaves. Agronomy, 14(11), 2622. https://doi.org/10.3390/agronomy14112622
