Analysis of Alternative Splicing Events and Identification of Key Genes in Brassica napus Leaves Infected by Leptosphaeria biglobosa
Abstract
1. Introduction
2. Materials and Methods
2.1. Plants Materials
2.2. Data Quality Control and Sequence Alignment
2.3. Detection and Identification of Alternative Splicing Events and Differentially Spliced Genes
2.4. Differential Alternative Splicing Gene Enrichment Analysis
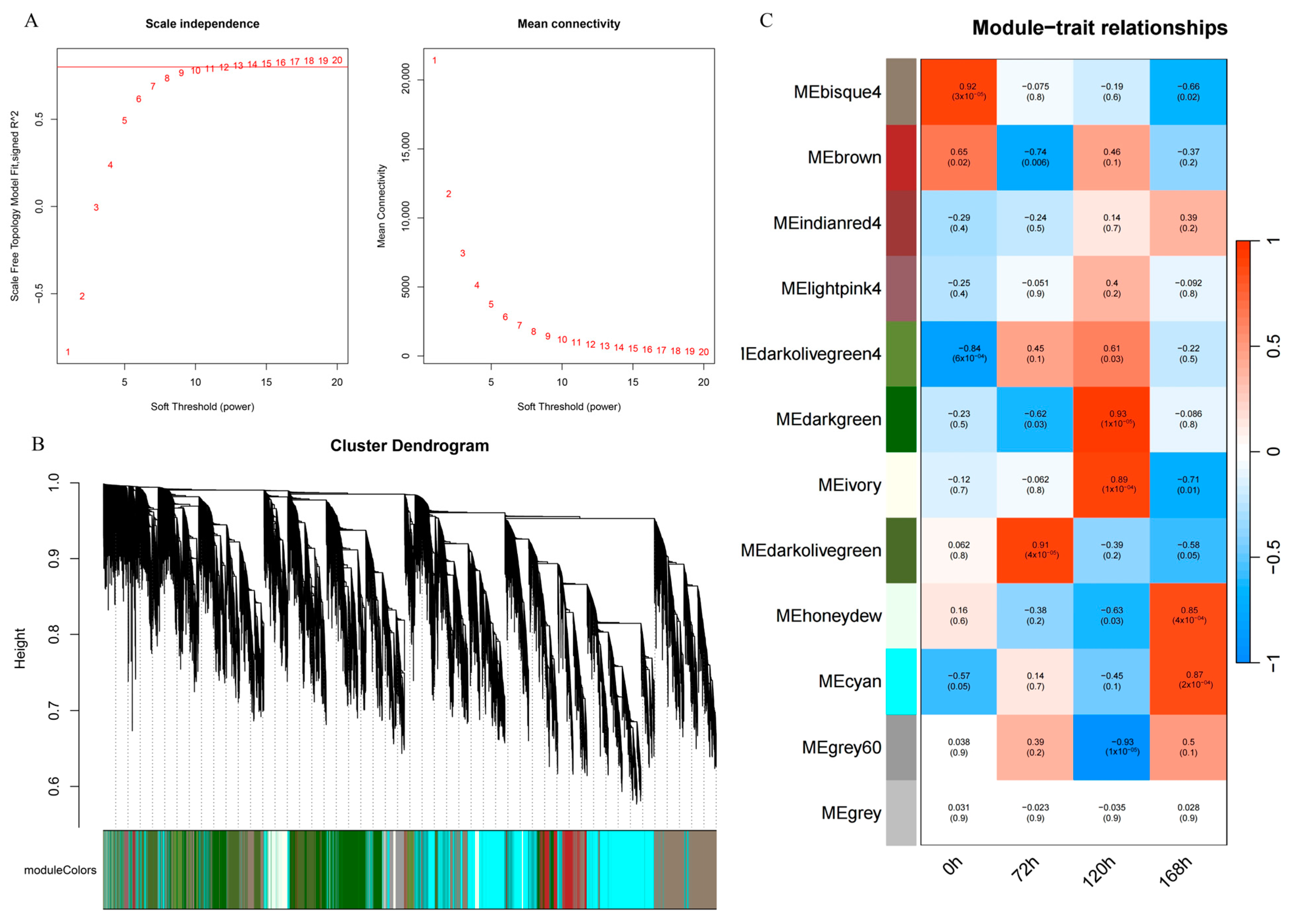
2.5. WGCNA Weighted Gene Co-Expression Network Analysis
3. Results
3.1. Quality Assessment of RNA-Seq Sequencing Data
3.2. Identification of Differential AS Events at Different Time Points and DSG Analysis
3.3. Differentially Spliced Gene (DSG) Enrichment Analysis
3.4. WGCNA Co-Expression Network Analysis
4. Discussion
5. Conclusions
Author Contributions
Funding
Data Availability Statement
Acknowledgments
Conflicts of Interest
References
- Filichkin, S.; Priest, H.D.; Megraw, M.; Mockler, T.C. Alternative splicing in plants: Directing traffic at the crossroads of adaptation and environmental stress. Curr. Opin. Plant Biol. 2015, 24, 125–135. [Google Scholar] [CrossRef] [PubMed]
- Filichkin, S.A.; Priest, H.D.; Givan, S.A.; Shen, R.; Mockler, T.C. Genome-wide mapping of alternative splicing in Arabidopsis thaliana. Genome Res. 2010, 20, 45–58. [Google Scholar] [CrossRef] [PubMed]
- Shen, Y.; Zhou, Z.; Wang, Z.; Li, W.; Fang, C.; Wu, M.; Ma, Y.; Liu, T.; Kong, L.; Peng, D.; et al. Global Dissection of Alternative Splicing in Paleopolyploid Soybean. Plant Cell 2014, 26, 996–1008. [Google Scholar] [CrossRef] [PubMed]
- Zhang, G.; Guo, G.; Hu, X.; Zhang, Y.; Li, Q.; Li, R.; Zhuang, R.; Lu, Z.; He, Z.; Fang, X.; et al. Deep RNA sequencing at single base-pair resolution reveals high complexity of the rice transcriptome. Genome Res. 2010, 20, 646–654. [Google Scholar] [CrossRef] [PubMed]
- Mei, W.; Liu, S.; Schnable, J.C.; Yeh, C.T.; Barbazuk, W.B. A Comprehensive Analysis of Alternative Splicing in Paleopolyploid Maize. Front. Plant Sci. 2017, 8, 694. [Google Scholar] [CrossRef]
- Ner-Gaon, H.; Halachmi, R.; Savaldi-Goldstein, S.; Rubin, E.; Ophir, R.; Fluhr, R. Intron retention is a major phenomenon in alternative splicing in Arabidopsis. Plant J. 2004, 39, 877–885. [Google Scholar] [CrossRef]
- Barbazuk, W.B.; Fu, Y.; Mcginnis, K.M. Genome-wide analyses of alternative splicing in plants: Opportunities and challenges. Genome Res. 2009, 18, 1381–1392. [Google Scholar] [CrossRef]
- Maria, K.; Simpson, C.G.; Syed, N.H.; Dominika, L.; Yamile, M.; Branislav, K.; Jacqueline, M.; John, F.; Linda, C.; Jim, M.; et al. Alternative splicing and nonsense-mediated decay modulate expression of important regulatory genes in Arabidopsis. Nucleic Acids Res. 2012, 40, 2454–2469. [Google Scholar]
- Hu, X.; Luo, Z.Y.; Li, C.J.; Wu, Z.D.; Li, X.J.; Liu, X.L. Comparative transcriptome analysis of elite ‘ROC’ sugarcane parents for exploring genes involved in Sporisorium scitamineum infection by using Illumina and SMRT-based RNA-seq. Acta Agron. Sin. 2023, 49, 2412–2432. [Google Scholar]
- Florence, P.; Maryse, N.; Silvia, M.; Elodie, P.; André, M.; Aurélie, S.; Dani, Z.; Carole, C.; Abdelhafid, B.; Nollen, E.A.A. An Induced Mutation in Tomato eIF4E Leads to Immunity to Two Potyviruses. PLoS ONE 2010, 5, e11313. [Google Scholar]
- Chalhoub, B.; Denoeud, F.; Liu, S.; Parkin, I.A.P.; Tang, H.; Wang, X. Early allopolyploid evolution in the post-Neolithic Brassica napus oilseed genome. Science 2014, 345, 950–953. [Google Scholar] [CrossRef]
- Rong, S.B.; Hu, B.C.; Chen, F.X.; Wu, X.J.; Hou, S.M.; Fei, W.X.; Li, Q.X. Effects of Leptosphaeria biglobosa on Grain Yield and Yield Related Traits of Oilseed Rape. Crops 2015, 43, 159–161+167. [Google Scholar]
- Deng, Y. Studies on Epidemics of Leptosphaeria Biglobosa in China and Biological Characteristics of the Mycovirus LbBV1; Huazhong Agricultural University: Wuhan, China, 2023. [Google Scholar]
- Shi, Z.D.; Song, P.L.; Hao, L.F.; HangFu, H.Y.; Yan, M.J.; Yang, Y.Q.; Wu, J.; Zhao, L.L. Observation on the infection process of Leptosphaeria biglobosa in the leaves and stems of rapeseed. Chin. J. Oil Crop Sci. 2021, 43, 286–292. [Google Scholar]
- Shen, S.H.; Park, J.W.; Lu, Z.X.; Lin, L.; Henry, M.D.; Wu, Y.N.; Zhou, Q.; Xing, Y. rMATS: Robust and flexible detection of differential alternative splicing from replicate RNA-Seq data. Proc. Natl. Acad. Sci. USA 2014, 111, E5593–E5601. [Google Scholar] [CrossRef] [PubMed]
- Xia, H.; Chen, D.; Wu, Q.; Wu, G.; Zhou, Y.; Zhang, Y.; Zhang, L. CELF1 preferentially binds to exonintron boundary and regulates alternative splicing in HeLa cells. Biochim. Biophys. Acta (BBA)-Gene Regul. Mech. 2017, 1860, 911–921. [Google Scholar] [CrossRef] [PubMed]
- Yu, G.; Wang, L.; Han, Y.; He, Q. clusterProfiler: An R package for comparing biological themes among gene clusters. OMICS J. Integr. Biol. 2012, 16, 5. [Google Scholar] [CrossRef] [PubMed]
- Langfelder, P.; Horvath, S. WGCNA: An R package for weighted correlation network analysis. BMC Bioinform. 2008, 9, 1471–2105. [Google Scholar] [CrossRef]
- Ma, Z.Y.; Li, M.C.; Ma, W.; Wang, C.Q. Alternative Splicing Events in Pituitary and Hypothalamus of Zhuanghe Dagu Chickens with Different Egg Production Levels: Analysis Based on RNA-Seq Technology. Chin. Agric. Sci. Bull. 2023, 39, 150–157. [Google Scholar]
- Liu, C.; Cao, X.H.; Yin, D.D.; Yang, J.; Zhang, N.N.; Ren, L.P. Research Progress of MAPK Signaling Pathway in Regulating Plants Response to Abiotic Stress. J. Anhui Agric. Sci. 2022, 50, 9–16. [Google Scholar]
- Galletti, R.; Ferrari, S.; Lorenzo, G.D. Arabidopsis MPK3 and MPK6 play different roles in basal and oligogalacturonide-or flagellin-induced resistance against Botrytis cinerea. Plant Physiol. 2011, 157, 804–814. [Google Scholar] [CrossRef]
- Yang, H.Q.; Jie, Y.L. The plant MAPK and its function in pathogen signaling cascades. Acta Phytopathol. Sin. 2003, 33, 8–13. [Google Scholar]
- Cui, S.Y.; Zhang, Z.F.; Fu, X.F.; Liu, J.Q.; Yang, H.S. Key Genes in Response to Drought Stress in Plant Hormone Signal Transduction Pathway of Oat. J. Triticeae Crops 2023, 43, 1384–1393. [Google Scholar]
- Zhang, Y.Q.; Ceng, P.; Guo, S.Y.; Gan, P.F.; Wang, X.F.; Kang, Z.S.; Xu, Q.L.; Zhang, X.M. Funtional characterization of wheat CAMTA gene family in the interaction between wheat and stripe rust fungus. Acta Phytopathol. Sin. 2023, 53, 183–194. [Google Scholar]
- Morillo, S.A.; Tax, F.E. Functional analysis of receptor-like kinases in monocots and dicots. Curr. Opin. Plant Biol. 2006, 9, 460–469. [Google Scholar] [CrossRef]
- Lin, Y.P.; Wang, Y.; Jiang, S.C. Advance in Research of Plant Receptor-like Protein Kinases. Genom. Appl. Biol. 2015, 34, 429–437. [Google Scholar]
- Ma, Y.Y.; Gan, R.; Wang, N.N. Biological Functions of Leucine-rich Repeat Class of Receptor-like Protein Kinases in Plants. J. Plant Physiol. Mol. Biol. 2005, 31, 331–339. [Google Scholar]
- Song, W.Y.; Wang, G.L.; Chen, L.L.; Kim, H.S.; Pi, L.Y.; Holsten, T.; Gardner, J.; Wang, B.; Zhai, W.X.; Zhu, L.H.; et al. A Receptor Kinase-Like Protein Encoded by the Rice Disease Resistance Gene, Xa21. Science 1995, 270, 1804–1806. [Google Scholar] [CrossRef]
- Liu, M.; Wang, C.; Ji, Z.; Zhang, L.; Li, C.; Huang, J.; Yang, G.; Yan, K.; Zhang, S.; Zheng, C.; et al. Regulation of drought tolerance in Arabidopsis involves PLATZ4-mediated transcriptional suppression of PIP2;8. Cold Spring Harb. Lab. 1995, 270, 1804–1806. [Google Scholar]
- Ge, R.C.; Chen, G.P.; Zhao, B.C.; Shen, Y.Z.; Huang, Z.J. Cloning and functional characterization of a wheat serine/threonine kinase gene (TaSTK) related to salt-resistance. Plant Sci. 2007, 173, 55–60. [Google Scholar] [CrossRef]
- Deng, F.; Guo, T.; Lefebvre, M.; Scaglione, S.; Ramonell, K.M. Expression and regulation of ATL9, an E3 ubiquitin ligase involved in plant defense. PLoS ONE 2017, 12, e0188458. [Google Scholar] [CrossRef]






| Sample Name | Raw Reads | Clean Reads | Q20% | Q30% | GC pct/% | Unique Mapped Reads Ratio/% | Total Mapped Ratio/% |
|---|---|---|---|---|---|---|---|
| BnNM_0h_1 | 45,854,952 | 44,605,324 | 97.42 | 92.84 | 47.78 | 88.63 | 93.84 |
| BnNM_0h_2 | 45,559,286 | 44,349,498 | 97.59 | 93.24 | 47.59 | 88.62 | 93.92 |
| BnNM_0h_3 | 45,317,710 | 43,549,386 | 97.71 | 93.54 | 47.67 | 88.43 | 93.62 |
| BnNM_72h_1 | 40,761,224 | 39,495,574 | 97.58 | 93.19 | 47.16 | 89.08 | 93.69 |
| BnNM_72h_2 | 46,017,860 | 43,666,986 | 97.48 | 93.03 | 47.32 | 87.90 | 92.59 |
| BnNM_72h_3 | 45,411,644 | 43,634,086 | 97.45 | 92.92 | 46.82 | 88.77 | 93.36 |
| BnNM_120h_1 | 47,226,820 | 45,580,050 | 97.68 | 93.44 | 46.7 | 89.09 | 93.73 |
| BnNM_120h_2 | 45,873,840 | 44,334,840 | 97.61 | 93.25 | 46.93 | 89.35 | 93.86 |
| BnNM_120h_3 | 47,282,558 | 45,775,134 | 97.57 | 93.19 | 47.06 | 89.15 | 93.82 |
| BnNM_168h_1 | 42,227,888 | 40,793,670 | 97.58 | 93.21 | 46.73 | 88.92 | 93.62 |
| BnNM_168h_2 | 42,297,542 | 40,847,812 | 97.67 | 93.38 | 46.71 | 89.06 | 93.69 |
| BnNM_168h_3 | 44,745,374 | 43,637,134 | 97.43 | 92.85 | 46.51 | 89.07 | 93.67 |
| Time Point | Genes | Types of AS Events | Total Number of AS Events | Total Number of Differentially Spliced Events | Total Number of Differentially Spliced Genes |
|---|---|---|---|---|---|
| A3SS | 633 | 16 | 16 | ||
| A5SS | 340 | 1 | 1 | ||
| 72 h | 4253 | MXE | 56 | 1 | 1 |
| RI | 2468 | 45 | 41 | ||
| SE | 2305 | 23 | 22 | ||
| A3SS | 739 | 5 | 5 | ||
| A5SS | 321 | 1 | 1 | ||
| 120 h | 3834 | MXE | 42 | 3 | 3 |
| RI | 2832 | 28 | 27 | ||
| SE | 1842 | 14 | 13 | ||
| A3SS | 720 | 21 | 21 | ||
| A5SS | 323 | 2 | 2 | ||
| 168 h | 3847 | MXE | 41 | 2 | 2 |
| RI | 2378 | 42 | 42 | ||
| SE | 1868 | 17 | 16 |
| Time | Module | No. | Gene ID | Gene Function |
|---|---|---|---|---|
| 72 h | darkolivegreen | 1 | BnaC09G0562700ZS | Calmodulin-binding transcription activator 1 |
| darkolivegreen | 2 | BnaA09G0388900ZS | Putative ubiquitin carboxyl-terminal hydrolase 11 | |
| darkolivegreen | 3 | BnaC03G0197200ZS | LRR receptor-like serine/threonine-protein kinase FEI 2 | |
| darkolivegreen | 4 | BnaC01G0109400ZS | PLATZ transcription factor family protein | |
| darkolivegreen | 5 | BnaA06G0393200ZS | Serine/threonine-protein kinase PRP4 | |
| darkolivegreen | 6 | BnaC05G0523800ZS | Probable E3 ubiquitin ligase SUD1 | |
| 120 h | darkgreen | 7 | BnaA10G0012700ZS | Probable E3 ubiquitin ligase SUD1 |
| 168 h | cyan | 8 | BnaC07G0309000ZS | Zinc finger CCCH domain-containing protein 41 |
| cyan | 9 | BnaC09G0065200ZS | Histone deacetylase 5 | |
| cyan | 10 | BnaA01G0282000ZS | Vacuolar protein sorting-associated protein 27 |
Disclaimer/Publisher’s Note: The statements, opinions and data contained in all publications are solely those of the individual author(s) and contributor(s) and not of MDPI and/or the editor(s). MDPI and/or the editor(s) disclaim responsibility for any injury to people or property resulting from any ideas, methods, instructions or products referred to in the content. |
© 2024 by the authors. Licensee MDPI, Basel, Switzerland. This article is an open access article distributed under the terms and conditions of the Creative Commons Attribution (CC BY) license (https://creativecommons.org/licenses/by/4.0/).
Share and Cite
Ma, X.; Yuan, L.; Huangfu, J.; Yan, M.; Guo, C.; Zhao, L.; Sun, H.; Jia, X.; Li, Z.; Huangfu, H. Analysis of Alternative Splicing Events and Identification of Key Genes in Brassica napus Leaves Infected by Leptosphaeria biglobosa. Agronomy 2024, 14, 2500. https://doi.org/10.3390/agronomy14112500
Ma X, Yuan L, Huangfu J, Yan M, Guo C, Zhao L, Sun H, Jia X, Li Z, Huangfu H. Analysis of Alternative Splicing Events and Identification of Key Genes in Brassica napus Leaves Infected by Leptosphaeria biglobosa. Agronomy. 2024; 14(11):2500. https://doi.org/10.3390/agronomy14112500
Chicago/Turabian StyleMa, Xinning, Lin Yuan, Jiuru Huangfu, Mengjiao Yan, Chen Guo, Lili Zhao, Hongxia Sun, Xiaoqing Jia, Ziqin Li, and Haiyan Huangfu. 2024. "Analysis of Alternative Splicing Events and Identification of Key Genes in Brassica napus Leaves Infected by Leptosphaeria biglobosa" Agronomy 14, no. 11: 2500. https://doi.org/10.3390/agronomy14112500
APA StyleMa, X., Yuan, L., Huangfu, J., Yan, M., Guo, C., Zhao, L., Sun, H., Jia, X., Li, Z., & Huangfu, H. (2024). Analysis of Alternative Splicing Events and Identification of Key Genes in Brassica napus Leaves Infected by Leptosphaeria biglobosa. Agronomy, 14(11), 2500. https://doi.org/10.3390/agronomy14112500

