Abstract
The ATP-binding cassette subfamily B (ABCB) is an important transporter family, and many members are well known for their auxin transport function. However, reports on the function of the ABCB genes during Moso bamboo development are few. In this study, we identified and characterized 37 PhABCB genes in Moso bamboo and classified them into five subgroups, Ⅰ–Ⅴ. We further observed gene family expansion and gene loss events during the evolution of the PhABCB gene family. It was found that the expansion of the PhABCB family was mainly attributed to the whole-genome duplication and DNA-transposed duplication models. Gene co-expression analysis and quantitative real-time PCR revealed that several PhABCB genes may be involved in the development of the secondary cell wall (SCW) during the rapid growth of Moso bamboo. Through examining their expression in different parts of the bamboo internode where the cell walls exhibited different developmental stages, the roles of eight candidate PhABCBs in the SCW development were further characterized. Of the eight PhABCB genes, PhABCB7, PhABCB11, PhABCB14, and PhABCB21 may be involved in the SCW biogenesis in Moso bamboo. This study provides the basis for discovering the potential role of PhABCB genes in Moso bamboo cell wall development; further studies are needed to elucidate how these PhABCBs function in SCW development by regulating the polar transport of auxin.
1. Introduction
The ATP-binding cassette (ABC) family is one of the largest family of transporters in plants. More than 120 ABC transport proteins have been identified in the Arabidopsis thaliana genome [1]. The ABC transporters have diverse transport substrates, such as auxin, heavy metals, fatty acids, and secondary metabolites [2]. The ABCB family is the second largest subfamily within the ABC transport family. In plants, the ABCB proteins can be classified into two types based on the number of transmembrane domains (TMDs) and nucleotide-binding domains (NBDs) [3,4]. When ABCBs contain two TMDs and two NBDs, they are classified as full-size-type transporters, and if ABCBs contain only one TMD and one NBD, they are classified as half-size-type transporters.
In plants, certain members of the ABCB family are well-known for their auxin transport function. To date, a total of eight ABCB genes have been identified as auxin transporters in Arabidopsis thaliana. ABCB1 and ABCB19 were first identified as auxin transport proteins and showed auxin efflux activities in Arabidopsis thaliana [5,6]. Another protein, AtABCB4, was identified as an auxin transporter in the early stage. Overexpression of AtABCB4 in root hair cells increased the auxin efflux activities and inhibited the root hair elongation [6]. Through the construction of T-DNA insertion mutants, AtABCB14 and AtABCB15 were found to be implicated in auxin transport [2]. Furthermore, the atabcb14-1 mutant exhibited a decrease in the phloem area within the vascular system and a reduction in xylem vessel lumen diameter [2]. Functional redundancy is a significant limitation in transporter identification. Zhang et al. [7] addressed this problem by using artificial microRNAs to reduce potential interference from functionally redundant transporters. Their study revealed the redundant functions of AtABCB6 and AtABCB20 in auxin transport, and these transporters also play a role in regulating stem development [7]. Recently, AtABCB21 was also identified as an auxin transporter in Arabidopsis, and loss of AtABCB21 reduced the root-directed auxin transport and delayed the emergence of lateral roots [8]. While the function of ABCBs in monocot plants is thought to be conserved [9], the distribution of ABCBs in specific tissues in monocot, such as nodal meristems in Zea mays (Z. mays), also needs to be considered when studying their functions [10]. In Z. mays, the brachytic2 mutant (br2 is an ortholog of AtABCB1) showed reduced auxin transport, reduced stalk height, thicker stems, and altered stalk vasculature, displaying more severe phenotypes compared to the atabcb1 mutant [10].
Bamboos are the perennial plants belonging to the Poaceae family [11]. Among them, Moso bamboo (Phyllostachys edulis) is highly significant due to its economic, cultural, and environmental values [12]. The notable characteristic of Moso bamboo is its rapid growth rate, with a maximum growth of 114.5 cm per day [13]. The underlying mechanism for this rapid growth is complex and fascinating. Recent research suggests that several factors contribute to the rapid growth, including environmental temperature, endogenous hormone distribution, mechanical pressure, and so on [13]. In a recent report, it was found at the cellular level that a large number of cells in division and elongation status within the division and elongation zones are the main factors for the rapid growth of Moso bamboo internodes [13]. Auxin, a well-known hormone, plays a pivotal role in controlling cell division and elongation [14]. The spatial distribution of auxin is involved in regulating the developmental patterning of plants [15]. The proper concentration of auxin in specific parts of plants is regulated by the synthesis, metabolism, and transport of auxin [16].
In Moso bamboo shoots, the spatial distribution of auxin is not uniform across different parts [17]. As auxin transporters, ABCBs may play important roles in regulating the development of Moso bamboo. Therefore, to study the potential roles of ABCBs in the growth and development of Moso bamboo, we identified the ABCB gene family and performed analyses of the conserved domains, duplication events, synteny, and expression profiles of PhABCBs. Furthermore, the potential functions of PhABCBs during internode development were investigated by using weighted gene co-expression network analysis (WGCNA).
2. Materials and Methods
2.1. Identification and Characterization of ABCB Gene Family in Moso Bamboo
Hmmer 3.0 software (version 3.0; Robert D Finn, Ashburn, VA, USA, 2015) was used to search for the ABCB genes in Moso bamboo genome using hidden Markov models (HMM) of the ABC transport (PF00005) and ABC transmembrane (PF00664) domains (https://www.ebi.ac.uk/interpro/entry/pfam/; accessed on 12 December 2022). Then all the protein sequences of the ABCB candidates were upload to the Pfam and SMART (http://smart.embl-heidelberg.de/; accessed on 15 December 2022) database for further validation to determine the presence of ABC transport and ABC transmembrane domains. Genes lacking related domains or having short sizes were excluded. Moso bamboo genome data were downloaded from BambooGDB (http://bamboo.bamboogdb.org/; accessed on 12 December 2022). The analysis of PhABCB transmembrane regions was performed using the TMHMM2 tool (http://www.cbs.dtu.dk/services/TMHMM-2.0/; accessed on 23 December 2022). The MEME suite (https://meme-suite.org/tools/meme; accessed on 24 December 2022) was used to search for the motif structures in these PhABCBs, with the motif number set to 8. The biochemical information for all PhABCBs was analyzed through the online tool ExPASy. The subcellular localization of all PhABCBs was predicted by the Cell-PLoc 2.0 software (http://www.csbio.sjtu.edu.cn/bioinf/Cell-PLoc-2/; accessed on 27 December 2022).
2.2. Phylogenetic Analysis and Classification of PhABCBs
In order to classify and study the phylogeny of the ABCB gene family in Moso bamboo, this study also used the previously identified and analyzed ABCB gene families in Arabidopsis thaliana, Oryza sativa (O. sativa), and Z. mays. The ABCB gene family can be classified into five subgroups. The protein sequences of AtABCBs (Arabidopsis), OsABCBs (O. sativa), ZmABCBs (Z. mays), and the 37 PhABCBs (Moso bamboo) were used to construct the phylogenetic tree. The construction of the phylogenetic tree was performed in the following steps. First, the ProtTest (version3.0; University of Vigo, Vigo, Spain, 2011) was used to determine the optimal amino acid substitution model using full-length protein sequences. Then, the RaxML-ng software (Heidelberg Institute for Theoretical Studies, Heidelberg, Germany, 2019) was used to construct the phylogenetic tree based on the maximum-likelihood (ML) method, under the best models as determined by the ProtTest. The bootstrap replication was set to 1000. Finally, the visualization of the phylogenetic tree was visualized by Evolview v3 (version 3.0; Huazhong University, Wuhan, China, 2019).
2.3. Synteny Analysis and the Identification of Duplication Models of the ABCB Genes
The determination of gene duplication models in the Moso bamboo ABCB gene family was performed using the Multiple Collinearity Scan Toolkit (MCScanX; University of Georgia, Athens, GA, USA, 2012). Different gene duplication models of the ABCB gene family were defined as previously described [18]. The collinearities between Moso bamboo and O. sativa, and between Moso bamboo and Z. mays were analyzed by the MCScan tool with commands such as jcvi.compara.synteny and jcvi.graphics.synteny [19].
2.4. Transcriptomics Data Acquisition and Construction of WGCNA
To investigate the transcriptomics and construct the WGCNA, the following steps were performed. All transcriptomic datasets used in this study were downloaded from the NCBI Sequence Read Archive (SRA) (https://www.ncbi.nlm.nih.gov/sra/; accessed on 12 January 2023) from the following accession numbers: PRJNA342231 and PRJNA694793. The TPM values (transcripts per kilobase of exon model per million mapped reads) were used to quantify the expression level of each gene. Then, a total of 86 transcriptome data from the project of the 18th internode of Moso bamboo at different developmental stages (PRJNA694793) [13] were used as input file for WGCNA. The co-expression network was constructed using a step-by-step network construction function, incorporating a total of 46,106 genes. A power value of 10 was used for this analysis. The visualization of the network was performed using cytoscape_v.3.8.2 (version 3.8.2; Institute for Systems Biology, Seattle, WA, USA, 2003). Finally, gene ontology (GO) enrichment analysis of different modules was performed by ClusterProfile (version 4.0; Southern Medical University, Guangzhou, China).
2.5. qRT-PCR Analysis of the Selected Genes
The total RNA from different parts of the internode was obtained from our previous research work [20]. The reverse transcription of these total RNA was performed using the PrimerScript RT reagent kit (TaKaRa, Dalian, China). The cDNA used for qRT-PCR analysis was diluted 18-fold. To perform qRT-PCR analysis, the primers were designed using Primer 5.0 for the selected PhABCB genes (Table S1). The qRT-PCR cycling conditions were set as follows: an initial denaturation step at 95 °C for 30 s, followed by 40 cycles of denaturation at 95 °C for 10 s, annealing at 60 °C for 30 s, and extension at 72 °C for 30 s. Finally, a melting curve was generated with one cycle at 95 °C for 10 s, 60 °C for 60 s, and 95 °C for 15 s. The nucleotide tract-binding protein (NTB) gene was used as an internal control, and the relative expression levels of PhABCB genes were calculated using the 2−ΔΔCT method.
3. Results
3.1. Identification and Characterization of the ABCB Gene Family in Moso Bamboo
To identify the ABCB genes in Moso bamboo, we conducted a search against a local Moso bamboo database through HMMER 3.0 by using the ABC transport (PF00005) and ABC transmembrane (PF00664) domains. After validation, a total of 37 ABCB genes were identified in Moso bamboo. We further proceeded to characterize these identified ABCBs in Moso bamboo. The protein length of the ABCB candidates in Moso bamboo ranged from 638 to 1503 amino acids, with predicted molecular weights varying from 68,918.32 Da to 162,318.06 Da. The predicted isoelectric points (pI) of the ABCB candidates ranged from 5.97 to 9.50 (Table 1). The number of exons in the ABCB candidates varied from 5 to 20. Through online prediction of subcellular localization, all PhABCBs were predicted to localize in the cell membrane. Furthermore, seven PhABCBs (PhABCB1, PhABCB11, PhABCB13, PhABCB14, PhABCB19, PhABCB26, and PhABCB33) were also predicted to localize in the cytoplasm. By predicting transmembrane regions, we found that all 37 PhABCBs possessed transmembrane regions; however, the number of transmembrane regions varied among them, as shown in Figure 1.
Table 1.
Detailed information on PhABCB genes, including their properties and predicted protein characteristics, in Moso bamboo.
Figure 1.
Predicted transmembrane regions of PhABCB proteins. The purple peaks on the top represent the predicted transmembrane helices.
3.2. Phylogenetic Analysis and Classification of PhABCBs
Using the available information of the previously identified and analyzed ABCB gene families in Arabidopsis, O. sativa, and Z. mays, our study aimed to classify the ABCB genes in Moso bamboo. To this end, we constructed a phylogenetic tree using the ABCB protein sequences of Arabidopsis, O. sativa, Z. mays, and Moso bamboo. Proteins with similar structures were grouped into clusters. Following the classification approach used in previous studies on Arabidopsis, O. sativa, and Z. mays, the ABCB genes in Moso bamboo were classified into five subgroups, I–V (Figure 2). To maintain the subgroup classification, we analyzed the gene structures (Figure 3). Genes assigned to subgroup I contained only one ABC transporter domain and one ABC transporter transmembrane region. In contrast, the genes in subgroups II–V possessed at least two ABC transporter domains and two ABC transporter transmembrane regions, except for PhABCB10, PhABCB18, and PhABCB36 (Figure 3A).
Figure 2.
Phylogenetic analysis of the ABCB gene family in Moso bamboo. The ABCB protein sequences from Arabidopsis, O. sativa, and Z. mays and the 37 PhABCBs were used to construct the phylogenetic tree. Members belonging to different subgroups are shown in different colors. PhABCBs are marked by solid green circles. The gene names abbreviated as At, Os, Zm, and Ph stand for Arabidopsis thaliana, Oryza sativa, Zea mays, and Phyllostachys edulis, respectively.
Figure 3.
Structural analysis of the ABCB genes in Moso bamboo. (A) PhABCB gene structures. The ABC transporter domains are shown by green squares, and the ABC transporter transmembrane regions are shown by gray squares. Subgroups Ⅰ–Ⅴ correspond to subgroups I–Ⅴ in the phylogenetic tree of PhABCBs in Figure 2. (B) Motif distribution of PhABCBs. Different colors represent different motifs.
In addition, we also performed motif prediction among these PhABCB proteins (Figure 3B), which led to the identification of eight conserved motifs. All PhABCBs, except PhABCB32, PhABCB26, PhABCB18, PhABCB16, PhABCB20, PhABCB8, PhABCB21, PhABCB12, and PhABCB15, contain all eight motifs. PhABCB8, PhABCB15, PhABCB16, PhABCB20, and PhABCB21 contained 6 motifs (motif 1–6), while PhABCB12 contained only 5 motifs (motifs 2 and 4–7). Like other members of the Ⅴ subgroup, PhABCB33 had two ABC transporter domains, two ABC transporter transmembrane regions, and eight motifs, but the distribution of conserved domains differed from that of other subgroup V members. Therefore, PhABCB33 was clustered separately in the phylogenetic tree, but we classified PhABCB33 into subgroup V based on its homology with OsABCB12 and ZmABCB11 (Figure 3B). Based on these results, the 37 PhABCB candidates were classified into subgroups I–V, consisting of 6, 2, 10, 4, and 15 members, respectively (Table 2).
Table 2.
The total number of the ABCB genes in different subgroups of different species.
3.3. Synteny Analysis of the ABCB Genes
Of the 24 chromosomes in the Moso bamboo genome, the 37 PhABCB candidates were distributed among 13 chromosomes. Most of the chromosomes contained only one PhABCB gene, while chromosomes 14 and 16 contained 7 and 8 PhABCBs, respectively. The remaining chromosomes typically had 3–4 PhABCB genes (Figure S1). In comparison to Arabidopsis, O. sativa, and Z. mays, a larger number of ABCBs were identified in Moso bamboo genome. Arabidopsis, O. sativa, Z. mays, and Moso bamboo had 28, 27, 31, and 37 ABCBs, respectively (Table 2). To investigate putative evolutionary events, a synteny analysis was performed among the ABCB genes of O. sativa, Z. mays, and Moso bamboo (Figure 4). Specific losses and expansions were observed in the ABCB gene family of Moso bamboo. Among the identified genes, 23 OsABCBs and 20 ZmABCBs were orthologous to the ABCB genes in the Moso bamboo genome. Of these 43 genes, 8 OsABCBs and 5 ZmABCBs showed a one-to-two corresponding relationship with PhABCBs, while the remaining OsABCBs and ZmABCBs had a one-to-one corresponding relationship with PhABCBs. Additionally, 6 PhABCBs (PhABCB6, PhABCB15, PhABCB17, PhABCB30, PhABCB15, and PhABCB36) showed no collinearity with OsABCBs, and 11 PhABCBs (PhABCB32, PhABCB24, PhABCB26, PhABCB33, PhABCB27, PhABCB21, PhABCB22, PhABCB6, PhABCB17, PhABCB30, and PhABCB35) showed no collinearity with ZmABCBs (Table S2).
Figure 4.
The synteny analysis of the ABCB genes among O. sativa, Moso bamboo, and Z. mays. Each colored bar represents a chromosome, and the genes are labeled according to their position on the chromosomes. The green lines indicate collinear blocks of the ABCBs between O. sativa and Moso bamboo, while the red lines represent collinear blocks of the ABCBs between Moso bamboo and Z. mays. The gray lines in the background represent collinear blocks among different chromosomes.
3.4. Expansion Analysis of the ABCB Gene Family through Different Duplication Models
Based on the above results, it is evident that specific expansions may have occurred in the ABCB gene family of Moso bamboo. Genome duplications are common in plant evolution, including whole-genome duplications (WGDs) as well as other duplication models such as tandem duplication (TD), DNA-transposed duplication (TSD), proximal duplication (PD), and scattered duplication (DD) [21]. To analyze the contribution of different duplication models in the expansion and evolution of the ABCB gene family in Moso bamboo, we examined the duplication models of different PhABCBs. A total of 27 duplicated gene pairs were identified in Moso bamboo ABCB gene family. Among these 27 pairs, 15 were WGD pairs (56%), 9 were TSD pairs (33%), 2 were TD pairs (7%), and 1 was a PD pair (4%) (Figure 5A). The contribution of the different duplication models also varied between subgroups. The TD mode existed only in subgroups Ⅱ and Ⅴ (Figure 5A). In subgroup Ⅴ, all four duplication models existed, and WGD was the predominant mode. In addition, we analyzed the distribution of the different duplication gene pairs in the Moso bamboo genome (Figure 5B). The TD gene pairs were located on chromosomes 16 and 22, respectively. The PD gene pair was located on chromosome 14, whereas the TSD gene pairs were located on chromosomes 24 and 16 (Figure 5B). These results indicate that both WGD and TSD were the primary duplication modes during the expansion of the ABCB gene family in Moso bamboo.
Figure 5.
Expansion analysis of the ABCB gene family in Moso bamboo. (A) Number of duplicate gene pairs in different subgroups of the ABCB gene family, categorized by duplication mode. Each duplication mode is represented by a different color. (B) Distribution of duplicate gene pairs among the 24 chromosomes in Moso bamboo. Whole-genome duplication (WGD) gene pairs are indicated by blue lines, proximal duplication (PD) pairs by green lines, tandem duplication (TD) pairs by red lines, and DNA-transposed duplication (TSD) pairs by black lines.
3.5. PhABCB Candidates’ Responses to Endogenous IAA in Moso Bamboo Shoot
Previous reports have highlighted the importance of multiple ABCB gene family members in auxin transport. Thus, to investigate the potential functions of PhABCB candidates in auxin transport, we downloaded and analyzed data on hormone distribution and related transcriptome profiles in Moso bamboo shoots from a previously published article (Figure 6). Based on this paper, it was observed that indole-3-acetic acid (IAA) levels were higher in the shoot apical meristem (SAM), young internode (YIN), and mature internode (MIN) compared to the levels in the young node (YNO) and mature node (MNO). To assess the potential functions of PhABCBs, we used the TPM values of these genes in different parts of bamboo shoots as expression levels. Among the 37 PhABCBs, 21 PhABCBs showed different expression levels in different parts of the bamboo shoot. Specifically, PhABCB1, PhABCB2, PhABCB11, PhABCB12, PhABCB13, PhABCB14, PhABCB16, PhABCB19, PhABCB20, PhABCB24, PhABCB32, PhABCB35, and PhABCB37 exhibited higher expression levels in conjunction with higher IAA levels. In contrast, PhABCB3, PhABCB5, PhABCB7, PhABCB8, PhABCB18, PhABCB25, PhABCB30, and PhABCB34 showed lower expression levels with higher IAA levels. These findings suggest that different PhABCB genes may employ varied response mechanisms to endogenous IAA in Moso bamboo.
Figure 6.
Expression profiles of PhABCBs in different parts of Moso bamboo shoots. SAM, shoot apical meristem; YIN, young internode; MIN, mature internode; YNO, young node; MNO, mature node. Differences were determined using a one-way ANOVA test, and columns with the same letter are not significantly different (p < 0.05). Graphs with no letters represent no significant difference among the different parts. Error bars represent standard deviation (SD).
3.6. Expression Profiles of PhABCBs during the Internode Developments of Moso Bamboo
Moso bamboo is a fast-growing woody bamboo plant for which a spatiotemporal growth model was recently proposed for the 18th internode during its rapid growth [13]. Therefore, in this study, PhABCB expression profiles during the internode developments of Moso bamboo were analyzed to investigate their potential biological functions based on RNA-seq data downloaded from NCBI (accession number: PRJNA694793) from a previously published article [13]. The cell status in different sections within the 18th internode is clearly classified in Figure 7.
Figure 7.
PhABCB expression patterns during the development of the 18th internode of Moso bamboo. RNA-seq data from different developmental stages of the 18th internode were used to calculate the TPM (transcripts per million) values for each gene. The TPM values were used as expression levels to analyze PhABCB expression patterns. The labels provide specific information about the segments and stages of the 18th internode. The labels 1i, 3i, and 9i correspond to the first segments of the 18th internode at 1 cm, 3 cm, and 9 cm, respectively. The labels 14i-1, 14i-2, 14i-3, 14i-6, 14i-10, and 14i-12 represent the first, second, third, sixth, tenth, and twelfth 1 cm segments of the 18th internode, respectively. The label 23i-23 represents the 23rd segment of the 18th internode, which measures 23 cm in length. The labels 29i-29-20 and 29i-29-110 correspond to the 29th segment of the 29 cm long 18th internode collected on the 20th and 110th days after the rapid growth stage, respectively.
The expression patterns of PhABCBs varied significantly in different developmental stages of Moso bamboo cells. PhABCB2 and PhABCB16 had high expression levels in the internode sections with active cell division. Conversely, in sections with active cell elongation, the expression levels of eight PhABCBs (PhABCB5, PhABCB6, PhABCB19, PhABCB20, PhABCB24, PhABCB27, PhABCB31, and PhABCB32) were upregulated. Interestingly, more than 10 PhABCBs exhibited high expression levels in sections where the SCW thickening occurred. In particular, the expression levels of PhABCB2 and PhABCB16 were significantly increased when SCW formation began. During the active formation stages of SCW, PhABCB4, PhABCB7, PhABCB11, PhABCB14, PhABCB15, and PhABCB21 exhibited strongly upregulated expression. Throughout the stage of continuous SCW formation, PhABCB1, PhABCB10, PhABCB12, and PhABCB35 maintained consistently high expression levels. In addition, PhABCB29 and PhABCB22 were strongly upregulated at the 29th segment of the 29 cm long 18th internode collected on the 110th day after the rapid growth stage (29i-29-110). These results suggest that all 37 PhABCB candidates are involved in different developmental stages of Moso bamboo internodes. In particular, PhABCB7, PhABCB15, PhABCB21, PhABCB4, PhABCB11, PhABCB14, PhABCB1, PhABCB10, PhABCB12, PhABCB35, PhABCB29, and PhABCB22 (particularly PhABCB1, PhABCB10, PhABCB12, and PhABCB35) may play crucial roles in regulating the SCW development.
3.7. WGCNA Analysis of the ABCB Genes in Moso Bamboo
To investigate the potential roles of PhABCBs during the internode developments of Moso bamboo, we constructed a co-expression network using RNA-seq data from the 18th internode throughout its development by using the R package of WGCNA. A total of 46,106 genes were used to construct the network, which were then clustered into 98 modules. Out of 37 PhABCB genes, we identified 30 PhABCBs that were involved in the construction of the co-expression network, except for the genes belonging to the turquoise module. These PhABCBs were distributed among different modules, including blue, brown, red, black, and others. Among these modules, the blue and brown modules had a greater abundance of PhABCBs, with 7 and 6 members, respectively. To explore PhABCB biological processes, we performed gene ontology (GO) enrichment analysis for each module containing PhABCB genes. The results showed a strong correlation between genes in the blue and brown modules and cell wall development. To further elucidate the function of genes co-expressing with PhABCBs in these modules, we identified them and subjected them to another round of GO enrichment analysis. In the blue module, genes involved in metabolic and biosynthetic processes were particularly enriched. Especially, several genes annotated as key factors in the lignin biosynthesis pathway showed co-expression with PhABCB10, PhABCB12, PhABCB22, PhABCB25, PhABCB28, PhABCB29, and PhABCB35 (Figure 8A,B). In the brown module, genes associated with plant-type cell wall organization or biogenesis and plant-type secondary cell wall biogenesis were highly enriched. Especially, this module contained several genes annotated as CESA-like and IRX-like genes. In the brown module, we identified six genes such as PhABCB4, PhABCB7, PhABCB11, PhABCB14, PhABCB15, and PhABCB21 (Figure 8C,D). Based on these results, we propose that several ABCB genes (PhABCB4, PhABCB7, PhABCB10, PhABCB11, PhABCB12, PhABCB14, PhABCB15, PhABCB21, PhABCB22, PhABCB25, PhABCB28, PhABCB29, and PhABCB35), may play a crucial role in the development of secondary cell walls during internode development of Moso bamboo.
Figure 8.
Weighted gene co-expression network analysis (WGCNA) of the ABCB genes in Moso bamboo. (A) Gene enrichment analysis in the blue module for the ontology of biological process. (B) Genes co-expressed with PhABCBs in the blue module and related to cell walls. (C) Gene enrichment analysis in the brown module for the ontology of biological process. (D) Genes co-expressed with PhABCBs in the brown module and related to cell walls. Lignin-related genes are depicted in dark brown, cellulose-related genes in orange, xylan-related genes in purple, and other cell-wall-related genes are marked in light red.
3.8. PhABCB Expression Profiles in Different Parts of Moso Bamboo Internode
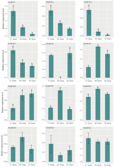
To further investigate the roles of these 13 PhABCB candidates in the SCW development of Moso bamboo, we measured their expression profiles in different parts of the 18th internode. In our previous study [20], we observed significant differences in lignification among the upper, middle, and lower parts of the 18th internode during the rapid growth. Specifically, the upper part had the highest contents of cellulose, lignin, and xylose, followed by the middle and lower parts. In this study, out of 13 PhABCB genes, the expression profiles of 12 candidates (except PhABCB10) were detected. PhABCB7, PhABCB11, PhABCB14, and PhABCB21 had the highest expression profiles at the up parts. PhABCB15, PhABCB28, PhABCB29, and PhABCB35 had the highest expression levels at the middle part. Interestingly, no significant differences were observed in the expression of PhABCB25, PhABCB22, and PhABCB12 in the different parts of the internode (Figure 9). These findings indicate that these eight PhABCBs likely play distinct roles in the SCW development of Moso bamboo.
Figure 9.
Expression profiles of 12 PhABCBs in different parts of Moso bamboo internode. The 18th internode was divided into three parts: D-stem (lower part), M-stem (middle part), and U-stem (upper part). Differences among the different parts were determined using a one-way ANOVA test, and columns with the same letter indicate no significant difference (p < 0.05). Graphs with no letters represent no significant difference among the different parts. Error bars represent the standard deviation (SD).
4. Discussion
ABCB is the second largest subfamily of ABC transporters, and ABC family is one of the largest transporter families in plants [2]. Sessile organisms such as plants require complex metabolic processes for detoxification to adapt to their environment and stress conditions. Therefore, gene expansion has been observed in the ABC transporter family of plants [22,23]. Here, to investigate the potential function of ABCB genes in the growth and development of Moso bamboo, we performed a search and identification of the ABCB genes in Moso bamboo genome, which led to the identification of 37 PhABCB genes. Based on phylogenetic and gene structure analyses, these 37 PhABCBs were classified into five subgroups, I-V (Figure 2). Compared with Arabidopsis, O. sativa, and Z. mays, Moso bamboo genome contained a larger number of the ABCB genes, especially in subgroup Ⅴ. The synteny analysis of the ABCB genes revealed more synteny between Moso bamboo and monocots (O. sativa and Z. mays), while less synteny was observed between Moso bamboo and dicots (Arabidopsis). In addition, the range of synteny between the ABCB gene family of O. sativa and Arabidopsis was also limited [24]. Through synteny analysis, we detected both expansion and loss of genes in the ABCB gene family of Moso bamboo. Some OsABCBs and ZmABCBs had two orthologous genes, while some others had no orthologous genes in the Moso bamboo genome. These results suggest that gene duplications may have occurred during the evolution of the ABCB gene family in Moso bamboo.
Gene duplication is a crucial mechanism for plants to expand their gene families and create genetic diversity for different inherited traits within a species [25]. During the evolution of plants, several WGD events have occurred. For instance, the moss plant experienced one WGD event, O. sativa underwent two WGD events, and Arabidopsis and soybean went through three WGD events [26,27]. During Moso bamboo evolution, one WGD event took place approximately 7–12 million years ago [28,29]. WGD and single gene duplication are two models of gene duplication events commonly observed in plant genomes [30,31,32]. Single gene duplication can be further classified into different models: TD, TSD, PD, and DD [33]. In our study, in the ABCB gene family of Moso bamboo, four gene duplication models were identified. Among these four models, WGD and TSD were found to be the primary contributors to the expansion of the PhABCB gene family. As sessile organisms, plants use versatile metabolic processes throughout evolution to adapt to complex environmental conditions. The plant ABC gene family, one of the largest transporter families in plants, shows considerable expansion compared to that in animals [1,22]. The ABCB gene family, the second largest subfamily of the ABC gene family, may have expanded in response to environmental adaptation during Moso bamboo evolution.
As important transporters, ABCB proteins play critical roles in plants, and some members are specifically involved in auxin transport. Extensive research and reports are available for Arabidopsis, O. sativa, Z. mays, and other species. In Arabidopsis, the abcb1 mutant exhibited decreased IAA transport, although the plant growth was only slightly affected. However, in Z. mays and sorghum, the abcb1 mutant had more pronounced effects and resulted in a significantly dwarfed phenotype. The lower stem internodes of Z. mays and sorghum mutants were significantly shortened [2,10]. The function of the ABCB genes is thought to be conserved among all plant species. The remarkable difference between the abcb1 mutants of Arabidopsis and Z. mays may be due to their fundamentally different body shapes [10]. Moso bamboo belongs to the Poaceae family, similar to Z. mays and sorghum. Moso bamboo culms consist of multiple internodes, and the individual internodes are the basic units of shoot elongation and growth. During the rapid growth stage of Moso bamboo, the high growth rate of the entire culm is the result of the simultaneous elongation of multiple internodes. To investigate the role of ABCBs during the internode development, PhABCB expression levels at different developmental stages were analyzed. Several PhABCBs were found to be significantly upregulated during the SCW development. Polar transport and auxin accumulation are important regulators in vascular differentiation and the SCW development in plants [34,35]. In Arabidopsis, AtABCB14 and AtABCB15 have been shown to be involved in inflorescence petiole lignification, with slight disturbances in vascular development observed in abcb14 mutants [2]. In conclusion, PhABCBs may be involved in the SCW development of Moso bamboo internodes.
During the rapid growth of Moso bamboo, the internodes are subjected to increasing mechanical pressure at a high rate. As a result, the rapid lignification of the SCW in the internodes becomes a critical factor during the rapid growth [13]. In fact, the maximum deposition rate of cellulose and lignin in the SCW thickening region of the internodes far exceeds that of Z. mays, at approximately 28.04 and 44.05 mg g-1 DW per day, respectively [13]. Consequently, studying the genes involved in the regulation of the SCW development is of great importance for Moso bamboo development. To further investigate the potential role of PhABCBs in the SCW development, the RNA-seq datasets of different developmental stages of the 18th internode of Moso bamboo [13] were used for WGCNA. Through GO enrichment analysis of different modules, the blue and brown modules were found to be associated with the SCW development. Genes involved in the biosynthesis pathways of lignin, cellulose, and xylan were found to be co-expressed with 13 PhABCB genes such as PhABCB4, PhABCB7, PhABCB10, PhABCB11, PhABCB12, PhABCB14, PhABCB15, PhABCB21, PhABCB22, PhABCB25, PhABCB28, PhABCB29, and PhABCB35.
To further determine the role of these 13 PhABCB genes in the SCW development, the expression profiles of these PhABCBs were measured in different parts of the 18th internode of Moso bamboo. Eight PhABCBs (PhABCB7, PhABCB11, PhABCB14, PhABCB21, PhABCB15, PhABCB28, PhABCB29, and PhABCB35) were identified to have significantly different expression. During the rapid growth of the 18th internode, the stages of the SCW development differed in the upper, middle, and lower parts of the internode. Higher contents of lignin, cellulose, and xylan were observed in the upper part. Among the eight PhABCBs, PhABCB7, PhABCB711, PhABCB714, and PhABCB721, which were clustered into the brown module, showed the highest expression in the upper part of the internode. Moreover, the expression levels of these four PhABCB genes were consistent with the distribution of cellulose and xylan in different parts of the internode [20]. The expression levels of these four PhABCB genes were also significantly upregulated during the actively forming stages of SCW development of the 18th internode. In the brown module, several genes were annotated as CESA-like and IRX-like genes associated with plant SCW biogenesis. IRX-like genes are key players in the biosynthesis pathway of xylan, the major hemicellulosic component of plant SCW [36]. Therefore, PhABCB7, PhABCB11, PhABCB14, and PhABCB21 may play important roles in SCW biogenesis. In contrast, the remaining four PhABCBs (PhABCB15, PhABCB28, PhABCB29, and PhABCB35) showed the highest expression in the middle part of the internode. Moreover, these four genes were found to be co-expressed with lignin-related genes in the blue module. In the single internode, the upper part had the highest content of lignin, followed by the middle part [20]. Lignin synthesis could be more active in the middle part. During the development of a single internode, PhABCB29 and PhABCB35 were significantly upregulated in the tissues where SCW continued to form but the growth rate decreased, PhABCB15 in the stage of the active SCW formation, and PhABCB28 in the stage of the active elongation. These results suggest that these eight PhABCBs may be involved in the SCW development and play distinct roles during the SCW process in Moso bamboo. However, it remains uncertain whether these eight PhABCBs function in the SCW development by regulating the polar transport of auxin. Among the eight PhABCBs, only the expression of PhABCB11, PhABCB14, and PhABCB35 increased with IAA content in different tissues of Moso bamboo shoots [17]. Further studies are needed to elucidate the functional mechanisms of these PhABCBs in the SCW development of Moso bamboo.
5. Conclusions
In summary, this study focused on the identification, characterization, and functional analysis of the ABCB gene family in Moso bamboo, and identified a total of 37 PhABCB genes classified into five subgroups (I–V). The amino acids ranged from 638 to 1503, the number of exons from 5 to 20, and the molecular weights from 68,918.32 Da to 162,318.06 Da. All PhABCB genes were localized in the cell membrane and some members were also localized in the cytoplasm. The expansion of the ABCB gene family in Moso bamboo was attributed to WGD and TSD events, and the genes were lost during the evolution. Gene co-expression analysis and quantitative real-time PCR (qRT-PCR) revealed the involvement of several PhABCB genes in the SCW development during the rapid growth of Moso bamboo. Genes such as PhABCB7, PhABCB11, PhABCB14, and PhABCB21 were found to regulate SCW biogenesis. Synteny analysis revealed specific losses and expansions in Moso bamboo ABCB gene family. The contribution of different duplication types varied among subgroups, with WGD being the predominant mode. In addition, PhABCB expression patterns were analyzed in response to IAA concentration and during different developmental stages of Moso bamboo internodes. WGCNA analysis revealed a strong correlation between PhABCB genes and SCW development. Overall, this study provides insights into the potential role of PhABCB genes in the SCW development of Moso bamboo and lays the foundation for future research in this area.
Supplementary Materials
The following supporting information can be downloaded at: https://www.mdpi.com/article/10.3390/agronomy13071828/s1, Figure S1: The distribution of PhABCB genes in Moso bamboo chromosomes.; Table S1: Primers used to perform qRT-PCR; Table S2: The collinear relationship of ABCB genes among O. sativa, Z. mays, and Moso bamboo.
Author Contributions
Conceptualization, F.Q. and Q.W.; data curation, F.Q., Y.Z. and Q.L.; investigation, F.Q., Q.L. and Y.Z.; writing—original draft, F.Q.; writing—editing, Q.W. and M.R. All authors read and approved the final manuscript.
Funding
This work was supported by the National Natural Science Foundation of China (32001376) and Young Foreign Talent Program of the Chinese Ministry of Science and Technology (Q2022014012L). The funding body had no role in the design of the study, collection, analysis, or interpretation of data,or writing the manuscript.
Data Availability Statement
In this section, transcriptional data were downloaded from NCBI and physiological and anatomic metabolic data were measured by the authors themselves.
Conflicts of Interest
The authors declare no conflict of interest.
References
- Geisler, M.; Murphy, A.S. The ABC of auxin transport: The role of p-glycoproteins in plant development. FEBS Lett. 2006, 580, 1094–1102. [Google Scholar] [CrossRef] [PubMed]
- Kaneda, M.; Schuetz, M.; Lin, B.S.; Chanis, C.; Hamberger, B.; Western, T.; Ehlting, J.; Samuels, A. ABC transporters coordinately expressed during lignification of Arabidopsis stems include a set of ABCBs associated with auxin transport. J. Exp. Bot. 2011, 62, 2063–2077. [Google Scholar] [CrossRef]
- Verrier, P.J.; Bird, D.; Burla, B.; Dassa, E.; Forestier, C.; Geisler, M.; Klein, M.; Kolukisaoglu, Ü.; Lee, Y.; Martinoia, E. Plant ABC proteins–a unified nomenclature and updated inventory. Trends Plant Sci. 2008, 13, 151–159. [Google Scholar] [CrossRef] [PubMed]
- Theodoulou, F.L. Plant ABC transporters. Biochim. Biophys. Acta (BBA)-Biomembr. 2000, 1465, 79–103. [Google Scholar] [CrossRef]
- Geisler, M.; Blakeslee, J.J.; Bouchard, R.; Lee, O.R.; Vincenzetti, V.; Bandyopadhyay, A.; Titapiwatanakun, B.; Peer, W.A.; Bailly, A.; Richards, E.L. Cellular efflux of auxin catalyzed by the Arabidopsis MDR/PGP transporter AtPGP1. Plant J. 2005, 44, 179–194. [Google Scholar] [CrossRef] [PubMed]
- Cho, M.; Lee, S.H.; Cho, H.T. P-Glycoprotein4 displays auxin efflux transporter–like action in Arabidopsis root hair cells and tobacco cells. Plant Cell 2007, 19, 3930–3943. [Google Scholar] [CrossRef]
- Zhang, Y.; Nasser, V.; Pisanty, O.; Omary, M.; Wulff, N.; Di Donato, M.; Tal, I.; Hauser, F.; Hao, P.; Roth, O. A transportome-scale amiRNA-based screen identifies redundant roles of Arabidopsis ABCB6 and ABCB20 in auxin transport. Nat. Commun. 2018, 9, 4204. [Google Scholar] [CrossRef]
- Jenness, M.K.; Carraro, N.; Pritchard, C.A.; Murphy, A.S. The Arabidopsis ATP-BINDING CASSETTE transporter ABCB21 regulates auxin levels in cotyledons, the root pericycle, and leaves. Front. Plant Sci. 2019, 10, 806. [Google Scholar] [CrossRef]
- Knöller, A.S.; Blakeslee, J.J.; Richards, E.L.; Peer, W.A.; Murphy, A.S. Brachytic2/Zm ABCB1 functions in IAA export from intercalary meristems. J. Exp. Bot. 2010, 61, 3689–3696. [Google Scholar] [CrossRef]
- Multani, D.S.; Briggs, S.P.; Chamberlin, M.A.; Blakeslee, J.J.; Murphy, A.S.; Johal, G.S. Loss of an MDR transporter in compact stalks of maize br2 and sorghum dw3 mutants. Science 2003, 302, 81–84. [Google Scholar] [CrossRef]
- Wei, Q.; Jiao, C.; Guo, L.; Ding, Y.; Cao, J.; Feng, J.; Dong, X.; Mao, L.; Sun, H.; Yu, F. Exploring key cellular processes and candidate genes regulating the primary thickening growth of M oso underground shoots. New Phytol. 2017, 214, 81–96. [Google Scholar] [CrossRef] [PubMed]
- Sohel, M.S.I.; Alamgir, M.; Akhter, S.; Rahman, M. Carbon storage in a bamboo (Bambusa vulgaris) plantation in the degraded tropical forests: Implications for policy development. Land Use Policy 2015, 49, 142–151. [Google Scholar] [CrossRef]
- Chen, M.; Guo, L.; Ramakrishnan, M.; Fei, Z.; Vinod, K.K.; Ding, Y.; Jiao, C.; Gao, Z.; Zha, R.; Wang, C. Rapid growth of Moso bamboo (Phyllostachys edulis): Cellular roadmaps, transcriptome dynamics, and environmental factors. Plant Cell 2022, 34, 3577–3610. [Google Scholar] [CrossRef] [PubMed]
- Benjamins, R.; Scheres, B. Auxin: The looping star in plant development. Annu. Rev. Plant Biol. 2008, 59, 443–465. [Google Scholar] [CrossRef] [PubMed]
- Ljung, K.; Hull, A.K.; Celenza, J.; Yamada, M.; Estelle, M.; Normanly, J.; Sandberg, G. Sites and regulation of auxin biosynthesis in Arabidopsis roots. Plant Cell 2005, 17, 1090–1104. [Google Scholar] [CrossRef]
- Wang, W.; Gu, L.; Ye, S.; Zhang, H.; Cai, C.; Xiang, M.; Gao, Y.; Wang, Q.; Lin, C.; Zhu, Q. Genome-wide analysis and transcriptomic profiling of the auxin biosynthesis, transport and signaling family genes in moso bamboo (Phyllostachys heterocycla). Bmc Genom. 2017, 18, 870. [Google Scholar] [CrossRef]
- Gamuyao, R.; Nagai, K.; Ayano, M.; Mori, Y.; Minami, A.; Kojima, M.; Suzuki, T.; Sakakibara, H.; Higashiyama, T.; Ashikari, M. Hormone distribution and transcriptome profiles in bamboo shoots provide insights on bamboo stem emergence and growth. Plant Cell Physiol. 2017, 58, 702–716. [Google Scholar] [CrossRef]
- Qiao, X.; Li, Q.; Yin, H.; Qi, K.; Li, L.; Wang, R.; Zhang, S.; Paterson, A.H. Gene duplication and evolution in recurring polyploidization–diploidization cycles in plants. Genome Biol. 2019, 20, 1–23. [Google Scholar] [CrossRef]
- Tang, H.; Bowers, J.E.; Wang, X.; Ming, R.; Alam, M.; Paterson, A.H. Synteny and collinearity in plant genomes. Science 2008, 320, 486–488. [Google Scholar]
- Que, F.; Liu, Q.; Zha, R.; Xiong, A.; Wei, Q. Genome-wide identification, expansion, and evolution analysis of homeobox gene family reveals TALE genes important for secondary cell wall biosynthesis in Moso bamboo (Phyllostachys edulis). Int. J. Mol. Sci. 2022, 23, 4112. [Google Scholar] [CrossRef]
- Qiao, X.; Yin, H.; Li, L.; Wang, R.; Wu, J.; Wu, J.; Zhang, S. Different modes of gene duplication show divergent evolutionary patterns and contribute differently to the expansion of gene families involved in important fruit traits in Pear (Pyrus bretschneideri). Front. Plant Sci. 2018, 9, 161. [Google Scholar] [CrossRef] [PubMed]
- Sánchez-Fernández, R.; Davies, T.E.; Coleman, J.O.; Rea, P.A. The Arabidopsis thaliana ABC protein superfamily, a complete inventory. J. Biol. Chem. 2001, 276, 30231–30244. [Google Scholar] [CrossRef] [PubMed]
- Rea, P.A.; Sanchez-Fernandez, R.; Chen, S.; Peng, M.; Klein, M.; Geisler, M.; Martinoia, E. The plant ABC transporter superfamily: The functions of a few and identities of many. In ABC Proteins—From Bacteria to Man; Academic Press: London, UK, 2003; pp. 335–355. [Google Scholar]
- Jasinski, M.; Ducos, E.; Martinoia, E.; Boutry, M. The ATP-binding cassette transporters: Structure, function, and gene family comparison between rice and Arabidopsis. Plant Physiol. 2003, 131, 1169–1177. [Google Scholar] [CrossRef] [PubMed]
- Que, F.; Wang, G.L.; Li, T.; Wang, Y.H.; Xu, Z.S.; Xiong, A.S. Genome-wide identification, expansion, and evolution analysis of homeobox genes and their expression profiles during root development in carrot. Funct. Integr. Genom. 2018, 18, 685–700. [Google Scholar] [CrossRef]
- Soltis, P.S.; Marchant, D.B.; Van de Peer, Y.; Soltis, D.E. Polyploidy and genome evolution in plants. Curr. Opin. Genet. Dev. 2015, 35, 119–125. [Google Scholar] [CrossRef]
- Rensing, S.A.; Lang, D.; Zimmer, A.D.; Terry, A.; Salamov, A.; Shapiro, H.; Nishiyama, T.; Perroud, P.F.; Lindquist, E.A.; Kamisugi, Y. The Physcomitrella genome reveals evolutionary insights into the conquest of land by plants. Science 2008, 319, 64–69. [Google Scholar] [CrossRef]
- Guo, Z.H.; Ma, P.F.; Yang, G.Q.; Hu, J.Y.; Liu, Y.L.; Xia, E.H.; Zhong, M.C.; Zhao, L.; Sun, G.L.; Xu, Y.X. Genome sequences provide insights into the reticulate origin and unique traits of woody bamboos. Mol. Plant 2019, 12, 1353–1365. [Google Scholar] [CrossRef]
- Peng, Z.; Lu, Y.; Li, L.; Zhao, Q.; Feng, Q.; Gao, Z.; Lu, H.; Hu, T.; Yao, N.; Liu, K. The draft genome of the fast-growing non-timber forest species moso bamboo (Phyllostachys heterocycla). Nat. Genet. 2013, 45, 456–461. [Google Scholar] [CrossRef]
- Paterson, A.H.; Freeling, M.; Tang, H.; Wang, X. Insights from the comparison of plant genome sequences. Annu. Rev. Plant Biol. 2010, 61, 349–372. [Google Scholar] [CrossRef]
- Maere, S.; De Bodt, S.; Raes, J.; Casneuf, T.; Van, M.M.; Kuiper, M.; Van de Peer., Y. Modeling gene and genome duplications in eukaryotes. Proc. Natl. Acad. Sci. USA 2005, 102, 5454–5459. [Google Scholar] [CrossRef]
- Freeling, M. Bias in plant gene content following different sorts of duplication: Tandem, whole-genome, segmental, or by transposition. Annu. Rev. Plant Biol. 2009, 60, 433–453. [Google Scholar] [CrossRef] [PubMed]
- Wang, Y.; Wang, X.; Tang, H.; Tan, X.; Ficklin, S.P.; Feltus, F.A.; Paterson, A.H. Modes of gene duplication contribute differently to genetic novelty and redundancy, but show parallels across divergent angiosperms. PLoS ONE 2011, 6, e28150. [Google Scholar] [CrossRef] [PubMed]
- Woodward, A.W.; Bartel, B. Auxin: Regulation, action, and interaction. Ann. Bot. 2005, 95, 707–735. [Google Scholar] [CrossRef] [PubMed]
- Demura, T.; Fukuda, H. Transcriptional regulation in wood formation. Trends Plant Sci. 2007, 12, 64–70. [Google Scholar] [CrossRef] [PubMed]
- Gao, Y.; Lipton, A.S.; Wittmer, Y.; Murray, D.T.; Mortimer, J.C. A grass-specific cellulose–xylan interaction dominates in sorghum secondary cell walls. Nat. Commun. 2020, 11, 6081. [Google Scholar] [CrossRef]
Disclaimer/Publisher’s Note: The statements, opinions and data contained in all publications are solely those of the individual author(s) and contributor(s) and not of MDPI and/or the editor(s). MDPI and/or the editor(s) disclaim responsibility for any injury to people or property resulting from any ideas, methods, instructions or products referred to in the content. |
© 2023 by the authors. Licensee MDPI, Basel, Switzerland. This article is an open access article distributed under the terms and conditions of the Creative Commons Attribution (CC BY) license (https://creativecommons.org/licenses/by/4.0/).








