Evaluating the Efficacy of Sentinel-2B and Landsat-8 for Estimating and Mapping Wheat Straw Cover in Rice–Wheat Fields
Abstract
:1. Introduction
2. Materials and Methods
2.1. Study Area
2.2. Ground Position Data
2.3. Measurement of Straw Cover Percentage
2.4. Remotely Sensed Satellite Data
2.5. Acquisition of Satellite Images
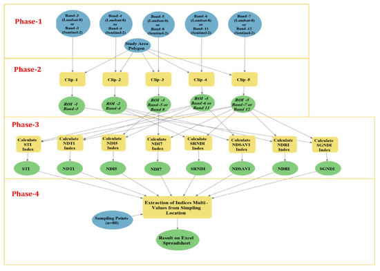
2.6. Image Processing and Vegetation Indices Analysis
2.7. Calibration and Validation Datasets
2.8. Mapping of the Wheat Straw Cover Percentage
2.9. Statistical Data Analysis
2.10. Software and Hardware
3. Results
3.1. Field Data Analysis
3.2. Performance of the RS-Based CRIs Models for WSC Estimation
3.3. Correlation between the Measured and Predicted WSC for Both Satellites
3.4. Mapping and Feature Classes of the WSC Percentages
4. Discussion
5. Conclusions
Author Contributions
Funding
Data Availability Statement
Acknowledgments
Conflicts of Interest
References
- Yin, C.; Zhao, W.; Pereira, P. Soil Conservation Service Underpins Sustainable Development Goals. Glob. Ecol. Conserv. 2022, 33, e01974. [Google Scholar] [CrossRef]
- Yue, J.; Tian, Q. Estimating Fractional Cover of Crop, Crop Residue, and Soil in Cropland Using Broadband Remote Sensing Data and Machine Learning. Int. J. Appl. Earth Obs. Geoinf. 2020, 89, 102089. [Google Scholar] [CrossRef]
- Chen, S.; Xu, C.; Yan, J.; Zhang, X.; Zhang, X.; Wang, D. The Influence of the Type of Crop Residue on Soil Organic Carbon Fractions: An 11-Year Field Study of Rice-Based Cropping Systems in Southeast China. Agric. Ecosyst. Environ. 2016, 223, 261–269. [Google Scholar] [CrossRef]
- Peng, X.; Shi, T.; Song, A.; Chen, Y.; Gao, W. Estimating Soil Organic Carbon Using VIS/NIR Spectroscopy with SVMR and SPA Methods. Remote Sens. 2014, 6, 2699–2717. [Google Scholar] [CrossRef]
- Streck, N.A.; Rundquist, D.; Connot, J. Estimating Residual Wheat Dry Matter from Remote Sensing Measurements. Photogramm. Eng. Remote Sens. 2002, 68, 1193–1201. [Google Scholar]
- Blanco-Canqui, H.; Lal, R. Soil Structure and Organic Carbon Relationships Following 10 Years of Wheat Straw Management in No-Till. Soil Tillage Res. 2007, 95, 240–254. [Google Scholar] [CrossRef]
- Daughtry, C.S.T.; Hunt, E.R.; McMurtrey, J.E. Assessing Crop Residue Cover Using Shortwave Infrared Reflectance. Remote Sens. Environ. 2004, 90, 126–134. [Google Scholar] [CrossRef]
- Ahmed, M.; Asif, M.; Hirani, A.H.; Akram, M.N.; Goyal, A. Chapter 7—Modeling for Agricultural Sustainability: A Review; Bhullar, G.S., Bhullar, N.K.B.T.-A.S., Eds.; Academic Press: San Diego, CA, USA, 2013; pp. 127–147. ISBN 978-0-12-404560-6. [Google Scholar]
- Wischmeier, W.H.; Smith, D.D. Predicting Rainfall Erosion Losses: A Guide to Conservation Planning; Handbook No. 537; United States Department of Agriculture: Washington, DC, USA, 1978; pp. 1–69.
- Cai, W.; Zhao, S.; Wang, Y.; Peng, F.; Heo, J.; Duan, Z. Estimation of Winter Wheat Residue Coverage Using Optical and SAR Remote Sensing Images. Remote Sens. 2019, 11, 1163. [Google Scholar] [CrossRef]
- Farina, R.; Seddaiu, G.; Orsini, R.; Steglich, E.; Roggero, P.P.; Francaviglia, R. Soil Carbon Dynamics and Crop Productivity as Influenced by Climate Change in a Rainfed Cereal System under Contrasting Tillage Using EPIC. Soil Tillage Res. 2011, 112, 36–46. [Google Scholar] [CrossRef]
- Lembaid, I.; Moussadek, R.; Mrabet, R.; Douaik, A.; Bouhaouss, A. Modeling the Effects of Farming Management Practices on Soil Organic Carbon Stock under Two Tillage Practices in a Semi-Arid Region, Morocco. Heliyon 2021, 7, e05889. [Google Scholar] [CrossRef]
- Rodriguez, H.G.; Popp, J.; Maringanti, C.; Chaubey, I. Selection and Placement of Best Management Practices Used to Reduce Water Quality Degradation in Lincoln Lake Watershed. Water Resour. Res. 2011, 47, 1–13. [Google Scholar] [CrossRef]
- Mcnairn, H.; Protz, R. Mapping Corn Residue Cover on Agricultural Fields in Oxford County, Ontario, Using Thematic Mapper. Can. J. Remote Sens. 1993, 19, 152–159. [Google Scholar] [CrossRef]
- Daughtry, C.S.; McMurtrey, J.E.; Chappelle, E.W.; Dulaney, W.P.; Irons, J.R.; Satterwhite, M.B. Potential for Discriminating Crop Residues from Soil by Reflectance and Fluorescence. Agron. J. 1995, 87, 165–171. [Google Scholar] [CrossRef]
- Laflen, J.M.; Amemiya, M.; Hintz, E.A. Measuring Crop Residue Cover. J. Soil Water Conserv. 1981, 36, 341–343. [Google Scholar]
- Morrison, J.E., Jr.; Huang, C.-H.; Lightle, D.T.; Daughty, C.S.T. Residue Measurement Techniques. J. Soil Water Conserv. 1993, 48, 478–483. [Google Scholar]
- Morrison, J.E.; Chichester, F.W. Still Video Image-Analysis of Crop Residue Soil Covers. Trans. Asae 1991, 34, 2469–2474. [Google Scholar] [CrossRef]
- Shelton, D.P.; Jasa, P.J. Estimating Percent Residue Cover Using the Line-Transect Method; G1931; University of Nebraska–Lincoln: Lincoln, NE, USA, 2009; pp. 1–3. [Google Scholar]
- Daughtry, C.S.T.; McMurtrey, J.E.; Chappelle, E.W.; Hunter, W.J.; Steiner, J.L. Measuring Crop Residue Cover Using Remote Sensing Techniques. Theor. Appl. Climatol. 1996, 54, 17–26. [Google Scholar] [CrossRef]
- Watts, J.D.; Powell, S.L.; Lawrence, R.L.; Hilker, T. Improved Classification of Conservation Tillage Adoption Using High Temporal and Synthetic Satellite Imagery. Remote Sens. Environ. 2011, 115, 66–75. [Google Scholar] [CrossRef]
- Sudheer, K.P.; Gowda, P.; Chaubey, I.; Howell, T. Artificial Neural Network Approach for Mapping Contrasting Tillage Practices. Remote Sens. 2010, 2, 579–590. [Google Scholar] [CrossRef]
- Biard, F.; Baret, F. Crop Residue Estimation Using Multiband Reflectance. Remote Sens. Environ. 1997, 59, 530–536. [Google Scholar] [CrossRef]
- Pacheco, A.; McNairn, H. Evaluating Multispectral Remote Sensing and Spectral Unmixing Analysis for Crop Residue Mapping. Remote Sens. Environ. 2010, 114, 2219–2228. [Google Scholar] [CrossRef]
- Hu, Q.; Yang, J.; Xu, B.; Huang, J.; Memon, M.S.; Yin, G.; Zeng, Y.; Zhao, J.; Liu, K. Evaluation of Global Decametric-Resolution LAI, FAPAR and FVC Estimates Derived from Sentinel-2 Imagery. Remote Sens. 2020, 12, 912. [Google Scholar] [CrossRef]
- Serbin, G.; Daughtry, C.S.T.; Hunt, E.R.; Brown, D.J.; McCarty, G.W. Effect of Soil Spectral Properties on Remote Sensing of Crop Residue Cover. Soil Sci. Soc. Am. J. 2009, 73, 1545. [Google Scholar] [CrossRef]
- Zhu, Q.; Xu, X.; Sun, Z.; Liang, D.; An, X.; Chen, L.; Yang, G.; Huang, L.; Xu, S.; Yang, M. Estimation of Winter Wheat Residue Coverage Based on GF-1 Imagery and Machine Learning Algorithm. Agronomy 2022, 12, 1051. [Google Scholar] [CrossRef]
- Nagler, P.L.; Daughtry, C.S.T.; Goward, S.N. Plant Litter and Soil Reflectance. Remote Sens. Environ. 2000, 71, 207–215. [Google Scholar] [CrossRef]
- Daughtry, C.S.T.; Serbin, G.; Reeves, J.B.; Doraiswamy, P.C.; Hunt, E.R. Spectral Reflectance of Wheat Residue during Decomposition and Remotely Sensed Estimates of Residue Cover. Remote Sens. 2010, 2, 416–431. [Google Scholar] [CrossRef]
- Aguilar, J.; Evans, R.; Daughtry, C.S.T. Performance Assessment of the Cellulose Absorption Index Method for Estimating Crop Residue Cover. J. Soil Water Conserv. 2012, 67, 202–210. [Google Scholar] [CrossRef]
- Daughtry, C.S.T. Discriminating Crop Residues from Soil by Shortwave Infrared Reflectance. Agron. J. 2001, 93, 125–131. [Google Scholar] [CrossRef]
- Sullivan, D.G.; Truman, C.C.; Schomberg, H.H.; Endale, D.M.; Strickland, T.C. Evaluating Techniques for Determining Tillage Regime in the Southeastern Coastal Plain and Piedmont. Agron. J. 2006, 98, 1236–1246. [Google Scholar] [CrossRef]
- Quemada, M.; Daughtry, C.S.T. Spectral Indices to Improve Crop Residue Cover Estimation under Varying Moisture Conditions. Remote Sens. 2016, 8, 660. [Google Scholar] [CrossRef]
- Yue, J.; Tian, Q.; Dong, X.; Xu, K.; Zhou, C. Using Hyperspectral Crop Residue Angle Index to Estimate Maize and Winter-Wheat Residue Cover: A Laboratory Study. Remote Sens. 2019, 11, 807. [Google Scholar] [CrossRef]
- Nagler, P.L.; Inoue, Y.; Glenn, E.P.; Russ, A.L.; Daughtry, C.S.T. Cellulose Absorption Index (CAI) to Quantify Mixed Soil-Plant Litter Scenes. Remote Sens. Environ. 2003, 87, 310–325. [Google Scholar] [CrossRef]
- Nasrallah, A.; Baghdadi, N.; Mhawej, M.; Faour, G.; Darwish, T.; Belhouchette, H.; Darwich, S. A Novel Approach for Mapping Wheat Areas Using High Resolution Sentinel-2 Images. Sensors 2018, 18, 2089. [Google Scholar] [CrossRef]
- Van Deventer, A.P.; Ward, A.D.; Gowda, P.H.; Lyon, J.G. Using Thematic Mapper Data to Identify Contrasting Soil Plains and Tillage Practices. Photogramm. Eng. Remote Sensing 1997, 63, 87–93. [Google Scholar]
- Zheng, B.; Campbell, J.B.; de Beurs, K.M. Remote Sensing of Crop Residue Cover Using Multi-Temporal Landsat Imagery. Remote Sens. Environ. 2012, 117, 177–183. [Google Scholar] [CrossRef]
- Chevrier, M.; Bannari, A.; Deguise, J.C.; McNairn, H.; Staenz, K. Hyperspectal Narrow-Wavebands for Discriminating Crop Residue from Bare Soil. In Proceedings of the Geoscience and Remote Sensing Symposium, Toronto, ON, Canada, 24–28 June 2002; Volume 4, pp. 2202–2204. [Google Scholar]
- Gelder, B.K.; Kaleita, A.L.; Cruse, R.M. Estimating Mean Field Residue Cover on Midwestern Soils Using Satellite Imagery. Agron. J. 2009, 101, 635–643. [Google Scholar] [CrossRef]
- Verrelst, J.; Rivera, J.P.; Veroustraete, F.; Muñoz-Marí, J.; Clevers, J.G.P.W.; Camps-Valls, G.; Moreno, J. Experimental Sentinel-2 LAI Estimation Using Parametric, Non-Parametric and Physical Retrieval Methods—A Comparison. ISPRS J. Photogramm. Remote Sens. 2015, 108, 260–272. [Google Scholar] [CrossRef]
- Ding, Y.; Zhang, H.; Wang, Z.; Xie, Q.; Wang, Y.; Liu, L.; Hall, C.C. A Comparison of Estimating Crop Residue Cover from Sentinel-2 Data Using Empirical Regressions and Machine Learning Methods. Remote Sens. 2020, 12, 1470. [Google Scholar] [CrossRef]
- Zheng, B.; Campbell, J.B.; Serbin, G.; Galbraith, J.M. Remote Sensing of Crop Residue and Tillage Practices: Present Capabilities and Future Prospects. Soil Tillage Res. 2014, 138, 26–34. [Google Scholar] [CrossRef]
- Yue, J.; Tian, Q.; Dong, X.; Xu, N. Using Broadband Crop Residue Angle Index to Estimate the Fractional Cover of Vegetation, Crop Residue, and Bare Soil in Cropland Systems. Remote Sens. Environ. 2020, 237, 111538. [Google Scholar] [CrossRef]
- Pahlevan, N.; Sarkar, S.; Franz, B.A.; Balasubramanian, S.V.; He, J. Sentinel-2 MultiSpectral Instrument (MSI) Data Processing for Aquatic Science Applications: Demonstrations and Validations. Remote Sens. Environ. 2017, 201, 47–56. [Google Scholar] [CrossRef]
- Frolking, S.; Qiu, J.; Boles, S.; Xiao, X.; Liu, J.; Zhuang, Y.; Li, C.; Qin, X. Combining Remote Sensing and Ground Census Data to Develop New Maps of the Distribution of Rice Agriculture in China. Global Biogeochem. Cycles 2002, 16, 10–38. [Google Scholar] [CrossRef]
- Memon, M.S.; Jun, Z.; Sun, C.; Jiang, C.; Xu, W.; Hu, Q.; Yang, H.; Ji, C. Assessment of Wheat Straw Cover and Yield Performance in a Rice-Wheat Cropping System by Using Landsat Satellite Data. Sustainability 2019, 11, 5369. [Google Scholar] [CrossRef]
- Chen, C.; Lv, Q.; Tang, Q. Simulating and Predicting Soil Water Dynamics Using Three Models for the Taihu Lake Region of China. Water Supply 2022, 22, 4030–4042. [Google Scholar] [CrossRef]
- Aase, J.K.; Tanaka, D.L. Reflectances from Four Wheat Residue Cover Densities as Influenced by Three Soil Backgrounds. Agron. J. 1991, 83, 753–757. [Google Scholar] [CrossRef]
- Lillesand, T.; Kiefer, R.W.; Chipman, J. Remote Sensing and Image Interpretation, 7th ed.; John Wiley & Sons: Hoboken, NJ, USA, 2015. [Google Scholar]
- Roy, D.P.; Kovalskyy, V.; Zhang, H.K.; Vermote, E.F.; Yan, L.; Kumar, S.S.; Egorov, A. Characterization of Landsat-7 to Landsat-8 Reflective Wavelength and Normalized Difference Vegetation Index Continuity. Remote Sens. Environ. 2016, 185, 57–70. [Google Scholar] [CrossRef]
- Simonetti, D.; Marelli, A.; Eva, H. IMPACT: Portable GIS Toolbox for Image Processing and Land Cover Mapping; Publications Office of the European Union: Luxembourg, 2015. [Google Scholar] [CrossRef]
- ArcGIS Desktop, version 10.8; Environmental Systems Research Institute (ESRI), Inc.: Redlands, CA, USA, 2019.
- Jin, X.; Ma, J.; Wen, Z.; Song, K. Estimation of Maize Residue Cover Using Landsat-8 OLI Image Spectral Information and Textural Features. Remote Sens. 2015, 7, 14559–14575. [Google Scholar] [CrossRef]
- Qi, J.; Marsett, R.; Heilman, P.; Bieden-bender, S.; Moran, S.; Goodrich, D.; Weltz, M. RANGES Improves Satellite-Based Information and Land Cover Assessments in Southwest United States. Eos, Trans. Am. Geophys. Union 2002, 83, 601. [Google Scholar] [CrossRef]
- Miglietta, P.P.; Micale, R.; Sciortino, R.; Caruso, T.; Giallanza, A.; La Scalia, G. The Sustainability of Olive Orchard Planting Management for Different Harvesting Techniques: An Integrated Methodology. J. Clean. Prod. 2019, 238, 117989. [Google Scholar] [CrossRef]
- Aksoy, S.; Yalniz, I.Z.; Taşdemir, K. Automatic Detection and Segmentation of Orchards Using Very High Resolution Imagery. IEEE Trans. Geosci. Remote Sens. 2012, 50, 3117–3131. [Google Scholar] [CrossRef]
- IBM Corp. IBM SPSS Statistics for Windows, Version 23.0; IBM Corp: Armonk, NY, USA, 2015.
- Pforte, F.; Wilhelm, B.; Hensel, O. Evaluation of an Online Approach for Determination of Percentage Residue Cover. Biosyst. Eng. 2012, 112, 121–129. [Google Scholar] [CrossRef]
- Sharma, V.; Irmak, S.; Kilic, A.; Sharma, V.; Gilley, J.E.; Meyer, G.E.; Knezevic, S.Z.; Marx, D. Quantification and Mapping of Surface Residue Cover for Maize and Soybean Fields in South Central Nebraska. Trans. ASABE 2016, 59, 925–939. [Google Scholar] [CrossRef]
- Hively, W.D.; Lamb, B.T.; Daughtry, C.S.T.; Shermeyer, J.; McCarty, G.W.; Quemada, M. Mapping Crop Residue and Tillage Intensity Using WorldView-3 Satellite Shortwave Infrared Residue Indices. Remote Sens. 2018, 10, 1657. [Google Scholar] [CrossRef]
- Thoma, D.P.; Gupta, S.C.; Bauer, M.E. Evaluation of Optical Remote Sensing Models for Crop Residue Cover Assessment. J. Soil Water Conserv. 2004, 59, 224–233. [Google Scholar]
- Arsenault, É.; Bonn, F. Evaluation of Soil Erosion Protective Cover by Crop Residues Using Vegetation Indices and Spectral Mixture Analysis of Multispectral and Hyperspectral Data. CATENA 2005, 62, 157–172. [Google Scholar] [CrossRef]
- Daughtry, C.S.T.; Doraiswamy, P.C.; Hunt, J.E.R.; Stern, A.J.; McMurtrey Iii, J.E.; Prueger, J.H. Remote Sensing of Crop Residue Cover and Soil Tillage Intensity. Soil Tillage Res. 2006, 91, 101–108. [Google Scholar] [CrossRef]
- Chang, C.-H.; Liu, C.-C.; Tseng, P.-Y. Emissions Inventory for Rice Straw Open Burning in Taiwan Based on Burned Area Classification and Mapping Using Formosat-2 Satellite Imagery. Aerosol Air Qual. Res. 2013, 13, 474–487. [Google Scholar] [CrossRef]
- Chakhar, A.; Ortega-Terol, D.; Hernández-López, D.; Ballesteros, R.; Ortega, J.F.; Moreno, M.A. Assessing the Accuracy of Multiple Classification Algorithms for Crop Classification Using Landsat-8 and Sentinel-2 Data. Remote Sens. 2020, 12, 1735. [Google Scholar] [CrossRef]
- Tao, W.; Dong, Y.; Su, W.; Li, J.; Xuan, F.; Huang, J.; Yang, J.; Li, X.; Zeng, Y.; Li, B. Mapping the Corn Residue-Covered Types Using Multi-Scale Feature Fusion and Supervised Learning Method by Chinese GF-2 PMS Image. Front. Plant Sci. 2022, 13, 901042. [Google Scholar] [CrossRef]
- Zhou, D.; Li, M.; Li, Y.; Qi, J.; Liu, K.; Cong, X.; Tian, X. Detection of Ground Straw Coverage under Conservation Tillage Based on Deep Learning. Comput. Electron. Agric. 2020, 172, 105369. [Google Scholar] [CrossRef]










| Sensors | LANDSAT-8 (OLI-TIRS) Operational Land Imager and Thermal Infrared Sensors | SENTINEL-2B (MSI) Multispectral Instrument |
|---|---|---|
| Launch | 11 February 2013 | 7 March 2017 |
| Geographic reference system | Worldwide Reference System-2 (WRS-2) | Universal Transverse Mercator 1984 |
| Orbit period/orbit length | 16 days/705 km | 10 days/768 km |
| Orbit inclination | 98.22° | 98.62° |
| Swath width | 185 km | 290 km |
| No. | Acquisition Dates | Satellite | Sensor | Day of Year (DOY) |
|---|---|---|---|---|
| 1 | 15 April 2019 | Landsat-8 | OLI-TIRS | 105 |
| 2 | 1 May 2019 | Landsat-8 | OLI-TIRS | 121 |
| 3 | 4 May 2019 | Sentinel-2B | MSI | 124 |
| 4 | 14 May 2019 | Sentinel-2B | MSI | 134 |
| 5 | 24 May 2019 | Sentinel-2B | MSI | 144 |
| 6 | 2 June 2019 | Landsat-8 | OLI-TIRS | 153 |
| 7 | 3 June 2019 | Sentinel-2B | MSI | 154 |
| 8 | 23 June 2019 | Sentinel-2B | MSI | 174 |
| Sentinel-2B | Landsat-8 | ||
|---|---|---|---|
| Band Resolution(m) | Band Resolution (m) | ||
| b1 60m | Coastal Aerosol 0.43–0.45µm | b1 30m | Coastal Aerosol 0.43–0.45µm |
| b2 10m | Blue 0.45–0.53µm | b2 30m | Blue 0.45–0.5µm |
| b3 10m | Green 0.54–0.57µm | b3 30m | Green 0.53–0.59µm |
| b4 10m | Red 0.65–0.68µm | b4 30m | Red 0.63–0.67µm |
| b5 20m | 1-Vegetation Red Edge 0.69–0.71µm | b5 30m | NIR 0.85–0.87µm |
| b6 20m | 2- Vegetation Red Edge 0.73–0.74µm | b6 30m | 1-SWIR 1.56–1.65µm |
| b7 20m | 3- Vegetation Red Edge 0.77–0.79µm | b7 30m | 2-SWIR 2.10–2.28µm |
| b8 10m | NIR 0.78–0.90µm | b8 15m | Panchromatic 0.50–0.67µm |
| b8A 20m | Narrow NIR 0.85–0.87µm | b9 30m | Cirrus 1.36–1.38µm |
| b9 60m | Water Vapor 0.93–0.95µm | b10 100m | 1-TIRS 10.60–11.19µm |
| b10 60m | SWIR/Cirrus 1.36–1.39µm | b11 100m | 2-TIRS 11.50–12.51µm |
| b11 20m | 1-SWIR 1.56–1.65µm | ||
| b12 20m | 2-SWIR 2.10–2.28µm | ||
| Index/Abbreviation | Landsat-8 | Sentinel-2B | Reference |
|---|---|---|---|
| Simple Tillage Index (STI) | b6/b7 | b11/b12 | [37] |
| Normalized Difference Tillage Index (NDTI) | (b6 − b7)/(b6 + b7) | (b11 − b12)/(b11 + b12) | [37] |
| Normalized Difference Index 5 (NDI5) | (b5 − b6)/(b5 + b6) | (b8 − b11)/(b8 + b11) | [14] |
| Normalized Difference Index 7 (NDI7) | (b5 − b7)/(b5 + b7) | (b8 − b12)/(b8 + b12) | [14] |
| Shortwave Red Normalized Difference Index (SRNDI) | (b7 − b4)/(b7 + b4) | (b12 − b4)/(b12 + b4) | [54] |
| Normalized Difference Soil Adjusted Vegetation Index (NDSAVI) | (b6 − b4)/(b6 + b4) | (b11 − b4)/(b11 + b4) | [55] |
| Normalized Difference Residue Index (NDRI) | (b4 − b7)/(b4 + b7) | (b4 − b12)/(b4 + b12) | [40] |
| Shortwave Green Normalized Difference Index (SGNDI) | (b3 − b7)/(b3 + b7) | (b3 − b12)/(b3 + b12) | [34] |
| Dataset | No. of Samples | Maximum | Minimum | Mean | Standard Error (SE) |
|---|---|---|---|---|---|
| Calibration dataset (65%) | 52 | 90 | 25 | 61 | 2.10 |
| Validation dataset (35%) | 28 | 85 | 20 | 63 | 3.07 |
| Sr. No | Residue Indices | Satellite | Coefficient of Determination (R2) | Regression Equation | RMSD (%) |
|---|---|---|---|---|---|
| 1 | NDTI | Sentinel-2B | 0.80 ** | y= 189.07x0.4984 | 6.88 |
| Landsat-8 | 0.70 ** | y = 48.195ln(x) + 152.51 | 8.56 | ||
| 2 | STI | Sentinel-2B | 0.78 ** | y = 123.22x − 92.482 | 7.00 |
| Landsat-8 | 0.65 ** | y = 106.98x − 85.417 | 8.76 | ||
| 3 | NDRI | Sentinel-2B | 0.64 ** | y = 146.14x + 93.66 | 9.07 |
| Landsat-8 | 0.57 ** | y = 162.18x + 88.683 | 9.86 | ||
| 4 | NDI7 | Sentinel-2B | 0.60 ** | y = 118.29x + 58.119 | 9.54 |
| Landsat-8 | 0.52 ** | y = 111.79x + 45.773 | 10.42 | ||
| 5 | SRNDI | Sentinel-2B | 0.58 ** | y = −233.55x + 106.72 | 10.02 |
| Landsat-8 | 0.60 ** | y = −167.59x + 87.813 | 9.40 | ||
| 6 | NDI5 | Sentinel-2B | 0.48 ** | y = 90.056x + 65.13 | 10.84 |
| Landsat-8 | 0.40 ** | y = 155.75x + 62.207 | 11.63 | ||
| 7 | NDSAVI | Sentinel-2B | 0.43 ** | y = −139.93x + 104.04 | 11.32 |
| Landsat-8 | 0.36 ** | y = −130.88x + 102.04 | 12.04 |
| Sr. No | Residue Index | Satellite | Coefficient of Determination (R2) | Regression Equation | RMSD (%) |
|---|---|---|---|---|---|
| 1 | NDTI | Sentinel-2B | 0.85 ** | y = 0.7651x + 13.979 | 6.49 |
| Landsat-8 | 0.77 ** | y = 0.6091x + 25.042 | 8.22 | ||
| 2 | STI | Sentinel-2B | 0.82 ** | y = 0.7419x + 15.704 | 6.80 |
| Landsat-8 | 0.80 ** | y = 0.6405x + 23.947 | 7.69 | ||
| 3 | NDRI | Sentinel-2B | 0.69 ** | y = 0.6206x + 21.707 | 9.27 |
| Landsat-8 | 0.56 ** | y = 0.5369x + 24.717 | 11.51 | ||
| 4 | NDI7 | Sentinel-2B | 0.63 ** | y = 0.5403x + 28.777 | 9.86 |
| Landsat-8 | 0.49 ** | y = 0.2706x + 29.265 | 20.91 | ||
| 5 | SRNDI | Sentinel-2B | 0.48 ** | y = 0.4821x + 30.752 | 11.72 |
| Landsat-8 | 0.58 ** | y = 0.516x + 29.561 | 10.52 | ||
| 6 | NDI5 | Sentinel-2B | 0.56 ** | y = 0.4681x + 32.058 | 10.84 |
| Landsat-8 | 0.46 ** | y = 0.3576x + 40.138 | 11.97 | ||
| 7 | NDSAVI | Sentinel-2B | 0.53 ** | y = 0.4612x + 34.426 | 11.05 |
| Landsat-8 | 0.26 ** | y = 0.2246x + 50.057 | 13.83 |
Disclaimer/Publisher’s Note: The statements, opinions and data contained in all publications are solely those of the individual author(s) and contributor(s) and not of MDPI and/or the editor(s). MDPI and/or the editor(s) disclaim responsibility for any injury to people or property resulting from any ideas, methods, instructions or products referred to in the content. |
© 2023 by the authors. Licensee MDPI, Basel, Switzerland. This article is an open access article distributed under the terms and conditions of the Creative Commons Attribution (CC BY) license (https://creativecommons.org/licenses/by/4.0/).
Share and Cite
Memon, M.S.; Chen, S.; Niu, Y.; Zhou, W.; Elsherbiny, O.; Liang, R.; Du, Z.; Guo, X. Evaluating the Efficacy of Sentinel-2B and Landsat-8 for Estimating and Mapping Wheat Straw Cover in Rice–Wheat Fields. Agronomy 2023, 13, 2691. https://doi.org/10.3390/agronomy13112691
Memon MS, Chen S, Niu Y, Zhou W, Elsherbiny O, Liang R, Du Z, Guo X. Evaluating the Efficacy of Sentinel-2B and Landsat-8 for Estimating and Mapping Wheat Straw Cover in Rice–Wheat Fields. Agronomy. 2023; 13(11):2691. https://doi.org/10.3390/agronomy13112691
Chicago/Turabian StyleMemon, Muhammad Sohail, Shuren Chen, Yaxiao Niu, Weiwei Zhou, Osama Elsherbiny, Runzhi Liang, Zhiqiang Du, and Xiaohu Guo. 2023. "Evaluating the Efficacy of Sentinel-2B and Landsat-8 for Estimating and Mapping Wheat Straw Cover in Rice–Wheat Fields" Agronomy 13, no. 11: 2691. https://doi.org/10.3390/agronomy13112691
APA StyleMemon, M. S., Chen, S., Niu, Y., Zhou, W., Elsherbiny, O., Liang, R., Du, Z., & Guo, X. (2023). Evaluating the Efficacy of Sentinel-2B and Landsat-8 for Estimating and Mapping Wheat Straw Cover in Rice–Wheat Fields. Agronomy, 13(11), 2691. https://doi.org/10.3390/agronomy13112691

