Next Article in Journal
Synthesis and Application of Modified Lignin Polyurea Binder for Manufacturing a Controlled-Release Potassium Fertilizer
Next Article in Special Issue
Yield Performance of Intercropped Marantha arundinacea L. (Arrowroot) in Two Rubber Plantation Designs
Previous Article in Journal
Identification of Modern High-Yield Soybean Genotypes for Potassium-Use Efficiency in Sandy Soil of the Brazilian Cerrado
Previous Article in Special Issue
Effects of Typical Cropping Patterns of Paddy-Upland Multiple Cropping Rotation on Rice Yield and Greenhouse Gas Emissions
 
 
Font Type:
Arial Georgia Verdana
Font Size:
Aa Aa Aa
Line Spacing:
Column Width:
Background:
Article

Benefits through Innovative Cropping Patterns in the Hilly Regions of Southwest China: An Integrated Assessment of Emergy and Economic Returns

1
College of Agronomy, Sichuan Agricultural University, Chengdu 611130, China
2
Key Laboratory of Crop Ecophysiology and Farming System in Southwest China, Ministry of Agriculture, Chengdu 611130, China
3
Crop Ecophysiology and Cultivation Key Laboratory of Sichuan Province, Chengdu 611130, China
*
Authors to whom correspondence should be addressed.
Agronomy 2023, 13(10), 2640; https://doi.org/10.3390/agronomy13102640
Submission received: 7 September 2023 / Revised: 7 October 2023 / Accepted: 17 October 2023 / Published: 19 October 2023

Abstract

:
Optimizing Cropping patterns is important for the improvement of regional agricultural economic efficiency and sustainable development. However, there are few studies on the sustainability of cropping patterns in hilly areas. Here, we studied four new three-maturing cropping patterns in a typical ecological site in the hilly areas of southwest China. An analytical method combining economic efficiency evaluation and energy value analysis was used to evaluate and compare the economic efficiency and sustainability of the new cropping model and the traditional cropping model. We explored the construction of a new three-crop cropping model suitable for the southwest hilly area to improve the economic benefits of agricultural production and improve the sustainability of agricultural production. To solve the above problems, we constructed eight cropping patterns and classified them as follows: The Traditional Double Cropping System: T1, oilseed rape-summer soybean; T2, oilseed rape-summer maize; T3, wheat-summer maize. Traditional Triple Cropping System: T4, wheat/spring maize/summer soybean. Novel Triple Cropping System: T5, forage oilseed rape-spring maize/summer soybean; T6, forage oilseed rape-spring maize/peanut; T7, potato-spring maize/peanut; T8, potato-spring maize/summer soybean. The results of the study showed that compared with the Traditional Double Cropping System and the Traditional Triple Cropping System, the Novel Triple Cropping System increased the economic yield by an average of 100.39% and 49.18%, the economic production capacity by 71.32% and 36.48%, the biological yield by 12.53% and 4.90%, and the biological production capacity by 13.59% and 5.80%. The economic benefits of the Novel Triple Cropping System were significantly improved, with economic profits increased by CNY 9068 ·hm−2 and CNY 7533 ·hm−2 compared with the Traditional Double Cropping System and the Traditional Triple Cropping System. The energy value analysis further revealed the characteristics of the Novel Triple Cropping System as a high input and high output model. The Novel Triple Cropping System increased energy value inputs by 6.56% and 4.25%, and energy value outputs by 13.69% and 4.27% compared with the Traditional Double Cropping System and the Traditional Triple Cropping System, respectively. This high level of inputs stems mainly from a significant increase in labor inputs. Meanwhile, the energy-value indicator analysis of the Novel Triple Cropping System shows its lower dependence on natural resources, greater production intensification, and increased system stability. As a result, the Novel Triple Cropping System showed higher sustainable production capacity. In summary, the results of this study can provide a theoretical basis for optimizing cropping patterns and promoting high-yield and the sustainable development of agriculture.

1. Introduction

China’s agriculture is facing important challenges, such as tight food supply, inefficient resource utilization, and enormous pressure on environmental resources [1,2]. Thus, these challenges seriously affect the sustainable development of agriculture. With its rapid socio-economic development, the population’s demand for food shows an expanding and diversifying trend [3,4]. Despite the increase in food production, high yield and efficiency have not been synergized. The extensive use of production materials such as fertilizers, pesticides, and mulch has led to higher production costs and also polluted the environment [5,6,7]. Traditional farming practices, monoculture structures and irrational layouts limit the potential for increased food production [8]. Current research recognizes that increasing the annual crop density per unit area and promoting diversified crop rotations are effective ways to increase crop yields and enhance the sustainability of food production systems [9,10]. Research has shown that multi-crop cropping patterns are an important guide in addressing these issues [11,12]. Therefore, the development of scientific and rational new cropping patterns is a prerequisite for realizing synergistic improvement and economic and ecological benefits.
Crop production systems are influenced by environmental factors (e.g., light, temperature, rainfall, and soil) and depend on economic inputs (e.g., machinery and equipment, fertilizers, pesticides, fuels, electricity, etc.) [13,14]. As agriculture continues to evolve, the role of economic inputs has become increasingly prominent [15]. Comparing different economic inputs and outputs is often challenging due to their measurement in different units. Odum [16,17], proposed the method of energy-value analysis, which effectively solves the difficulty of comparing the inputs and outputs of natural energy and purchased energy. The core idea of energy-value analysis is to transform the natural contribution and the economic contribution required to produce agricultural yields, which have been neglected in previous evaluation methods, into a common benchmark, the solar electron joule, for quantification and comparison [18]. Thus, energy-value analysis could reveal and calculate ecological costs, which are difficult to evaluate in economic markets, and assess the overall sustainability of agricultural systems [19]. Energy-value analysis requires a combination of the free energy of the sun, the chemical energy of rainfall, the impact of wind on the environment, the loss of topsoil, and social support for labor and services [20]. A large number of studies have applied energy-value analysis to the assessment of farmland ecosystems of different sizes and management models [21,22], regional agricultural systems [23], specific cropping systems [24], and agroecosystems’ developmental changes over time [15]. However, the current research mainly focuses on maturing traditional agroecosystems or cropping systems. Meanwhile, there is a lack of research on constructing new types of cropping systems based on typical ecological sites in the hilly areas of southwest China and analyzing their energy value.
Grains, vegetables and fruits are the main crops, and agriculture is the main occupation of most people [25]. In recent decades, traditional agricultural cropping patterns have pursued the trend of production intensification to meet population demand [26]. The use of high-yielding varieties, man-made inputs such as chemical pesticides and fertilizers, and mechanization are key features of traditional agriculture. However, since the 1960s, organic, sustainable and ecological agriculture have been receiving increasing attention [27].
High-yield productivity and efficiency need to take into account several elements, such as crop combinations, configurations, ripening systems, and cropping patterns, and must be compatible with local agricultural resources and production conditions to realize the goals of high yield, efficiency, and sustainable development [28]. In the hilly areas of southwest China, crop cultivation showed the production characteristics of two-season surplus and three-season deficit, so two-maturing crop rotation (wheat-summer maize, rape-summer soybean, rape-summer maize) and three-maturing intercropping (Wheat/maize/soybean, wheat/maize/sweet potato) are the main cultivation methods [29,30]. In previous studies, the traditional two-maturing cropping pattern has been proven to have high stress resistance [30], and the existing three-maturing cropping pattern was favorable to soil fertility and crop yield [31]. In the semi-arid rotation system of pearl millet-wheat, pearl millet-chickpea and pearl millet-mustard, it was found that the activity of alkaline phosphatase in soil and the microbial population in soil were increased by rotation [32]. However, the intensively managed two-maturing cropping pattern of smallholding farmers has led to a declining water table [33], and the high use of chemical fertilizers has led to water and atmospheric pollution [34,35], high greenhouse gas emissions [36] and soil pollution due to pesticide mulch. The three-maturing cropping pattern is conducive to the improvement of soil fertility and crop yield [31] and the maintenance of soil stability [37]. However, severe soil erosion and frequent seasonal droughts are common in the triple-cropping areas of the southwestern hills [38]. In response to the national policies of “grain to fodder, grain to economics” and “potato staple food” [39], based on the characteristics of uneven distribution of light and heat resources in Sichuan hilly areas [40], seasonal drought [41], and shortage of light and heat resources in winter and spring [42], we have carefully constructed four new multi-cropping patterns to increase crop cover and the water and soil retention capacity of the farming system. The differences in economic efficiency and sustainability between the new and traditional cropping patterns were systematically evaluated with a view to realizing synergistic development with high productivity and efficiency.
The purpose of this study is to compare the emergy and economic benefits of the new cropping model and the traditional cropping model (to explore the construction of a new three-crop cropping model suitable for the southwest hilly area to improve the economic efficiency and sustainability of agricultural production). It provides theoretical guidance for realizing the intensive and sustainable development of the farmland ecosystem and for selecting the best farming system.

2. Materials and Methods

2.1. Site Description

This experiment was conducted from November 2016 to November 2018 at the Modernized Agricultural Demonstration Base (116.41° E, 39.92° N) in Renshou County, Sichuan Province, China (Figure 1A). The test site has a subtropical monsoon climate with oligo-sunshine and uneven year-to-year distribution of precipitation within the year (from November 2006 to November 2016, the annual average effective accumulated temperature was 2975.66 °C, and the annual average precipitation was 898.21 mm). The total solar radiation from November 2016 to November 2017 was 2716 MJ·m−2, the GDD (growing-degree-days) was 3267 °C, and the total precipitation was 590 mm (Figure 1B). The total solar radiation from November 2017 to November 2018 was 2730 MJ·m−2, the GDD was 3385 °C, and the total precipitation was 1194 mm. The soil is red loam, with organic matter content of 20.52 g·kg−1 in the top 0–30 cm soil layer, total nitrogen content of 1.06 g·kg−1, total phosphorus content of 0.47 g·kg−1, readily available potassium content of 142.63 mg·kg−1, and pH value of 7.26.

2.2. Field Experiment

The experiment was designed as a randomized block experiment, with eight treatments, three replications, and a total of 24 plots, each with an area of 46.2 m2 (6.6 m × 7 m). The experimental treatments included a Traditional Double Cropping System, a Traditional Triple Cropping System, and a Novel Triple Cropping System (Table 1 and Figure 2). The Traditional Double Cropping System: T1, oilseed rape-summer soybean; T2, oilseed rape-summer maize; T3, wheat-summer maize. The Traditional Triple Cropping System: T4, wheat/spring maize/summer soybean. The Novel Triple Cropping System: T5, forage oilseed rape-spring maize/summer soybean; T6, forage oilseed rape-spring maize/peanut; T7, potato-spring maize/peanut; T8, potato-spring maize/summer soybean. The main local varieties for testing: wheat variety is “Shumai 969” (Sichuan Agricultural University. Sichuan, China), forage rape variety is “Dexuan rap 569” (Sichuan Agricultural University. Sichuan, China), potato variety is “Favorita” (Sichuan Agricultural University. Sichuan, China), maize variety is “Rongyu 1210” (Sichuan Agricultural University. Sichuan, China), soybean variety is “Nandou 25” (Sichuan Agricultural University. Sichuan, China), peanut variety is “Tianfu 22” (Sichuan Agricultural University. Sichuan, China). The cropping time of these crops coincides with that of their local counterparts.

2.3. Measurement Indicators and Methods

2.3.1. Yield

Forage oilseed rape is selected from complete cropping rows, the above-ground portion is cut, and the actual harvest is made to determine the yield (biomass is the yield).
Potatoes are harvested in full per plot and harvested for yield measurement.
Wheat, corn, peanut, soybean, and canola in each plot is selected in complete cropping rows for harvesting yield: corn to 14% moisture calculation of seed yield; peanut to 10% moisture calculation of seed yield; wheat and soybean to 13% moisture calculation of seed yield; and canola to 11% moisture calculation of seed yield.

2.3.2. Biomass

During the harvest period, six representative plants from each plot of forage rape and oilseed rape were selected for determining the biological yield. These plants were separated into stems, leaves, and pods, dried at 80 °C until a constant weight was reached, and then weighed.
For potatoes, eight representative plants from each plot at maturity were chosen. These plants were divided into stems, leaves, and tubers, dried at 80 °C until a constant weight was achieved, and then weighed to determine the biological yield.
For wheat, twelve representative plants from each plot at maturity were used. These plants were separated into stems, leaves, and spikes, dried at 80 °C until a constant weight was reached, and then weighed to determine the biological yield.
Corn, at its maturity in each plot, involved six representative plants. These plants were decomposed into stems, leaves, bracts, kernels, and rachis. They were dried at 80 °C until a constant weight was achieved, and then weighed to determine the biological yield.
Peanuts and soybeans, at maturity in each plot, were assessed using twelve representative plants. These plants were separated into stems, leaves, hulls, and seeds, and then dried at 80 °C until a constant weight was achieved. Subsequently, the biological yield was determined by weighing them.

2.3.3. Energy

The economic yield and straw energy conversion for each crop refer to the calculation method of 《Agroecology》 [43] (The conversion factor is shown in Supplementary Materials Table S2).
E n e r g y   f r o m   e c o n o m i c = e c o n o m i c   y i e l × e c o n o m i c   c o n v e r s i o n   f a c t o r
E n e r g y   f r o m   s t r a w = s t r a w   y i e l d × s t r a w   c o n v e r s i o n   f a c t o r
E n e r g y   f r o m   b i o m a s s = E c o n o m i c   p r o d u c t i o n   c a p a c i t y + S t r a w   e n e r g y   p r o d u c t i o n

2.3.4. Economic Benefits

E c o n o m i c   b e n e f i t = p r o d u c t i o n   v a l u e c o s t
P r o d u c t i o n   v a l u e = y i e l d × u n i t   p r i c e
Referring to the local market price at the time of crop harvest, and also referring to the price changes in the whole province and the country: peanuts at CNY 6.0 ·kg−1, canola at CNY 5.5 ·kg−1, wheat at CNY 2.0 ·kg−1, maize at CNY 2.0 ·kg−1, forage rape at CNY 0.2 ·kg−1 fresh weight, soybeans at CNY 4.5 ·kg−1, and potatoes at CNY 1.2 ·kg−1. Costs include labor, machinery, seeds, fertilizers, pesticides, and mulch, in addition to labor expenses for fertilizer application and spraying. Labor standards and prices of production materials are based on local labor and price levels in Renshou County, Meishan City, Sichuan Province.

2.4. Measurement Indicators and Methods

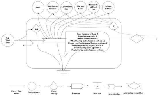
In this study, an energy flow diagram of the system (Figure 3) was first designed to record the inputs of each operational step from pre-cropping to post-harvest, which were then aggregated to obtain the sum of each input for the entire maize season. All inputs were then converted to energy values (Table S6). Finally, the energy value streams were aggregated to analyze the energy structure of the system, and the system was evaluated by energy value indicators.

2.4.1. Evaluation Rationale and Methodology

The energy conversion rate mainly referred to the energy value analysis of ecological and economic systems by Lan [44] and the energy conversion rate in Agricultural Macroanalysis Methods and Applications by Gao [45], as well as the energy conversion rates of Odum and Chinese scholars’ studies [17,46,47]. The energy conversion rates of matter, value and different categories of energy are unified to be measured as comparable emergy (the energy conversion rate required for this test is shown in Table S3 of the Supplementary Materials). Matter flows in g, value flows in $, and energy flows in J. The basic formula is as follows:
S o l a r   e m e r g y = m a t t e r × e n e r g y   v a l u e   c o n v e r s i o n   r a t e
S o l a r   e m e r g y = v a l u e × e n e r g y   v a l u e   c o n v e r s i o n   r a t e
S o l a r   e m e r g y = e n e r g y × e n e r g y   c o n v e r s i o n   r a t e

2.4.2. Input Energy Calculation

Following the general approach to the energy-value analysis given by Odum [42,44] the boundaries of the crop production system are first defined and an aggregated energy-value diagram is drawn to illustrate the boundaries, the main components, interactions, and the direction of all energy flows (Figure 3). Agricultural systems are driven by two sources of inputs: inputs from the natural environment and inputs from purchased resources. The rectangular box indicates the system boundary. Natural inputs are on the left side of the diagram. Market inputs are on the upper side of the diagram.
The data in this study were calculated as the average of 2-year field trial data. Each treatment study was calculated as a 1 hm2 unit area, and the time of each input and output energy value was calculated as an anniversary (the specific calculation formula is shown in the Supplementary Materials Table S4). In this study, the energy value at baseline of 1.52 × 1025 sej·a−1 was used for calibration, the energy conversion of each crop seed, economic yield, and straw referred to Agroecology [43] and the material, value, and energy conversion of other items referred to Ecological and Economic System Energy Value Analysis by Lan et al [44], including solar energy, rain potential energy, rain chemical energy, wind energy, net loss of topsoil layer, nitrogen fertilizer, phosphate fertilizer, potash fertilizer, pesticide, film, agricultural machinery, fuel, and labor. The formulas are as follows:
S o l a r   e n e r g y = a r e a   u n d e r   c r o p s × a n n u a l   s o l a r   r a d i a t i o n   p e r   u n i t   a r e a
C h e m i c a l   e n e r g y   o f   r a i n w a t e r = a r e a   u n d e r   c r o p × a v e r a g e   a n n u a l   p r e c i p i t a t i o n × r a i n w a t e r   d e n s i t y × f r e e   e n e r g y   o f   r a i n w a t e r
P o t e n t i a l   e n e r g y   o f   r a i n = c r o p   a r e a × m e a n   a n n u a l   p r e c i p i t a t i o n × e l e v a t i o n × r a i n   d e n s i t y × g r a v i t a t i o n a l   a c c e l e r a t i o n
W i n d   e n e r g y = 0.5 × a i r   d e n s i t y × t i m e × c r o s s s e c t i o n a l   a r e a × a v e r a g e   w i n d   s p e e d 3
N e t   l o s s   o f   t o p s o i l   l a y e r = c r o p   a r e a × t o p s o i l   l a y e r   e r o s i o n × s o i l   o r g a n i c   m a t t e r   c o n t e n t × e n e r g y   p e r   g r a m   o f   o r g a n i c   m a t t e r
N i t r o g e n   f e r t i l i z e r = a m o u n t   o f   n i t r o g e n   f e r t i l i z e r × e n e r g y   p e r   u n i t   o f   m a t t e r
P h o s p h o r u s   f e r t i l i z e r = a m o u n t   o f   p h o s p h o r u s   f e r t i l i z e r × e n e r g y   p e r   u n i t   o f   m a t t e r
P o t a s h = p o t a s h   d o s a g e × e n e r g y   p e r   u n i t   o f   m a t t e r
P e s t i c i d e s = p e s t i c i d e   d o s a g e × e n e r g y   p e r   u n i t   o f   m a t t e r
F i l m = a m o u n t   o f   a g r i c u l t u r a l   f i l m × e n e r g y   p e r   u n i t   o f   m a t e r i a l
M a c h i n e r y = t o t a l   p o w e r   o f   a g r i c u l t u r a l   m a c h i n e r y × w o r k i n g   t i m e × 3.60 × 10 6
F u e l = a m o u n t   o f   f u e l × e n e r g y   p e r   u n i t   o f   s u b s t a n c e

2.4.3. Energy Value Input-Output Programs

The different resources are categorized according to the energy values of natural resources (I), emergy of social resources and renewable resources (U), and energy values of non-renewable resources. The energy values of inputs and outputs are then categorized (the specific calculation formula is shown in the Supplementary Materials Table S4).

2.4.4. Emergy Analysis Index

Due to the complexity and multi-objective nature of the crop production system, it is difficult to use a single indicator for its comprehensive evaluation. In this study, several energy-value indicators that can characterize the system are selected for evaluation, and they are described and elaborated in detail [46] (the specific calculation formula is shown in the Supplementary Materials Table S5).

2.5. Statistical Analysis

The GLM program in the SPSS 19.0 (SPSS Ins., Chicago, IL, USA) software was used for variance analysis to compare the differences of annual economic yield, economic productivity, biological yield, biological productivity, output value and economic benefit among different treatments. The minimum significance difference test showed that the difference between treatments was significant (p < 0.05). The Origin 2024(OriginLab., Northampton, MA, USA) software was used for mapping.

3. Results

3.1. Cropping Patterns Economic Yield and Capacity

The annual economic yield and production capacity of the Novel Triple Cropping System (T5, T6, T7, T8) were significantly higher than that of the Traditional Double Cropping System (T1, T2, T3) and Traditional Triple Cropping System (T4) (Figure 4). The trend of annual economic yield was T5 ≥ T6 > T7 ≥ T8 ≥ T3 ≥ T4 > T2 > T1 (Figure 4A). The average economic yield of the Novel Triple Cropping System was 100.39% higher than that of the Double Cropping System (T1, T2, T3), and 49.18% higher than the Traditional Triple Cropping System (T4). In the Novel Triple Cropping System, the T5 and T6 cropping systems made the main contributions to the economic yield from the first maturity, with contribution rates of 61.26% and 59.17%, respectively. In the second maturity they contributed 31.19% and 31.23%, and in the third maturity contributed the lowest rates of 7.56% and 9.61%. The economic yield contribution of T7 and T8 cropping models was mainly from the second crop, and in the second maturity they contributed 48.94% and 52.94%, respectively. In the first maturity they contributed the next highest at 35.43% and 36.44%, and in the third maturity they contributed the lowest at 15.64% and 11.56%.
The changing trend of production capacity was consistent with the economic yield, in the order of T6 ≥ T5 > T7 > T8 > T3 ≥ T4 > T2 > T1 (Figure 4B). The production capacity of the Novel Triple Cropping System was on average 71.32% higher than that of the Double Cropping System, and 36.48% higher than that of the Traditional Triple Cropping System. In the Novel Triple Cropping System, T5 and T6 economic capacity contribution mainly came from the first maturity, with contribution rates of 53.49% and 50.57%, respectively; the second maturity crop was the second highest with contribution rates of 35.77% and 35.06%, respectively; and the third maturity had the lowest contribution rates of 10.74% and 14.37%. The economic yield energy of the T7 and T8 cropping system mainly came from the second maturity, with contribution rates of 46.58% and 50.67%, respectively. The first-maturity followed with 33.58%, 35.39% respectively, while third maturity crops contributed the least with 19.84% and 13.94%, respectively.

3.2. Yield and Production Capacity of Cropping Model Biomes

Different cropping modes showed significant differences in the accumulation of annual biomass and biomass production capacity, but the trends of biological yield and production capacity size of different cropping modes were different from the trends of economic yield and production capacity changes (Figure 5).
In terms of annual biological yield, the trend in 2017 and 2018 was T5 > T6 > T4 ≥ T2 ≥ T3 ≥ T8 > T7 > T1 (Figure 5A). The two Novel Triple Cropping Systems of T5 and T6 allowed 26.60% and 18.02% higher yields than in the systems of the Traditional Double Cropping System and Traditional Triple Cropping System. The Novel Triple Cropping System improved by 12.53% and 4.90% compared with the Traditional Double Cropping System and the Traditional Triple Cropping System. The Novel Triple Cropping Systems T5, T6, T7, and T8 made biological yield contribution mainly from the second maturity, with contribution rates of 40.66%, 44.25%, 55.26%, 53.21%, respectively. The first maturity contribution rate followed, with 37.76%, 39.72%, 22.84%, 20.99%, respectively. The lowest contribution rate was in the third maturity, with 21.58%, 16.03%, 21.53%, and 25.80% respectively.
The average biomass productivity was as follows: T5 > T6 > T2 ≥ T4 ≥ T3 ≥ T8 ≥ T7 > T1 (Figure 5B). The energy from biomass of the T5 and T6 Novel Triple Cropping Systems were significantly better than those of the Traditional Double Cropping System and Traditional Triple Cropping System, with average increases of 24.96% and 16.39%. Compared with the Traditional Double Cropping System and the Traditional Triple Cropping System, the Novel Triple Cropping System improved by 13.59% and 5.80%. The biomass energy contribution of the Novel Triple Cropping Systems T5, T6, T7 and T8 came mainly from the second crop, and the contribution rates were 41.38%, 44.43%, 52.62% and 51.97%, respectively. The contribution rate of the single crop was 36.39%, 37.05%, 24.06% and 22.52%, respectively. The lowest contribution rates of the three crops were 22.23%, 18.53%, 23.32% and 25.51%, respectively.

3.3. Analysis of Economic Benefits of Different Cropping Patterns

From the perspective of the annual production value of different cropping patterns, the annual economic production values of two years were as follows: T7 > T8 > T6 > T5 > T4 ≥ T2 > T3 > T1 (Figure 6A). The Novel Triple Cropping System was significantly higher than the Traditional Double Cropping System and the Traditional Triple Cropping System, with an average increase of CNY 21,088 ·hm−2 and CNY 17,088 ·hm−2 in annual economic output value.
The total cost tended to increase with the increasing patterns of diversity and maturity (Figure 6B). The total cost of the Novel Triple Cropping System was 74.77% and 51.54% higher than the Traditional Double Cropping System and Traditional Triple Cropping Systems, respectively. A comparative analysis of the cost structure of the different cropping patterns showed that the proportion of each cost varied among the patterns, but labor was the item that accounted for the heaviest proportion of the total cost among all the patterns, and compared with other cropping systems, the new three-maturing system had a significant increase in the inputs of seeds, fertilizers, and labor, which led to an overall increase in the total inputs.
The 2-year average of annual economic benefits showed that T7 ≥ T8 ≥ T5 > T6 > T2 ≥ T4 > T3 ≥ T1 (Figure 6C). The economic benefits of the Novel Triple Cropping System were higher than those of the Traditional Double Cropping and the Traditional Triple Cropping System, with average increases of CNY 9068 ·hm−2 and CNY 7533 ·hm−2.

3.4. Emergy Analysis of Different Cropping Patterns

3.4.1. Emergy Input and Emergy Output

Unrenewable natural resources (N) based on net loss of topsoil showed differences among the different cropping systems (Table S6). The Net loss of topsoil of the Novel Triple Cropping System was lower than that of Traditional Double Cropping System and Traditional Triple Cropping System by 9.49% and 8.15%, respectively. Industrial auxiliary emergy (F) inputs also differed under different cropping patterns. The Novel Triple Cropping Systems had 2.18% and 1.15% higher industrial auxiliary emergy input than the Traditional Double Cropping System and Traditional Triple Cropping System, respectively. The differences mainly came from the differences in fertilizer application frequency and fertilizer amount. In terms of renewable organic emergy (R1), there were also significant differences between the different cropping patterns. The renewable organic emergy input of the Novel Triple Cropping System was 65.94% and 37.31% higher than those of the Traditional Double Cropping System and the Traditional Triple Cropping System, respectively. The differences were mainly due to more labor inputs in the Novel Triple Cropping System. On average, the Total input of emergy of the Novel Triple Cropping System was 1.21 × 1017 sej·hm−2·year, while those of the Traditional Double Cropping System and the Traditional Triple Cropping System were 1.14 × 1017 sej·hm−2·year and 1.16 × 1017 sej·hm−2 year, respectively. Overall, the total input of emergy in the Novel Triple Cropping System was 6.56% and 4.25% higher than the Traditional Double Cropping System and the Traditional Triple Cropping System, respectively.
There were differences in the emergy outputs of the different cropping patterns (Table 2), with different crop combinations within the patterns being the main reason for the differences in energy output of the different patterns. The emergy outputs were as follows: T7 (2.39 × 1016 sej) ≥ T8 (2.33 × 1016 sej) ≥ T2 (2.15 × 1016 sej) ≥ T4 (2.13 × 1016 sej) ≥ T5 (2.09 × 1016 sej) = T6 (2.09 × 1016 sej) ≥ T3 (2.06 × 1016 sej) ≥ T1 (1.66 × 1016 sej). The Novel Triple Cropping System was higher than Traditional Double Cropping System and Traditional Triple Cropping System by 13.69% and 4.27%, respectively.

3.4.2. Emergy Index Analysis

The average values of the emergy indexes of the different treatments were taken to represent the three cropping modes, respectively. The data of the different emergy indicators were normalized and compared (Figure 7).

Renewable and Non-Renewable Natural Resource Emergy Ratios

The renewable resource energy value ratio of the Novel Triple Cropping System is lower than that of the Traditional Double Cropping System and the Traditional Triple Cropping System by 3.07% and 1.97% on average, respectively (Figure 7 and Supplementary Materials Table S6). The emergy ratio of non-renewable resources was 0.02% lower than the average of the Traditional Double Cropping System and the Traditional Triple Cropping System, which ultimately led to a lower emergy self-sufficiency rate (ESR) than that of the Traditional Double Cropping System and the Traditional Triple Cropping System, indicating that the Novel Triple Cropping System relies on natural resources to a lesser extent.

Proportion of Industrial Auxiliary Energy and Proportion of Organic Auxiliary Energy

The industrial auxiliary energy ratio of the Novel Triple Cropping System is 1.66% and 1.18% lower than that of the Traditional Double Cropping System and the Traditional Triple Cropping System, respectively (Figure 7 and Supplementary Materials Table S6), However, the organic auxiliary energy ratio of the Novel Triple Cropping System is 4.75% and 3.17% higher compared to that of the Traditional Double Cropping System and the Traditional Triple Cropping System, respectively, which ultimately results in the Novel Triple Cropping System having a higher average ratio of purchased energy value than the Traditional Double Cropping System and the Traditional Triple Cropping System. This indicates that the Novel Triple Cropping System is more dependent on purchased energy, but the Two-maturity Net Cropping System has a higher level of mechanization.

Energy Input Ratio (EIR)

There are differences in the EIR of different cropping modes (Figure 7 and Supplementary Materials Table S6). The average EIR of the Novel Triple Cropping System is 1.12, the average EIR of the Traditional Double Cropping System is 0.98, and the EIR of the Traditional Triple Cropping System is 1.03. The Novel Triple Cropping System is 13.31% and 8.46% higher compared to Traditional Double Cropping System and Traditional Triple Cropping System, respectively. This indicates that the Novel Triple Cropping System relies less on natural resources and more on purchased resource inputs.

Energy-Yield Ratio (EYR)

The average EYRs of the Novel Triple Cropping System and Traditional Double Cropping System were both 0.35, and the EYR value of the Traditional Triple Cropping System was even higher at 0.36, which indicated that the Traditional Triple Cropping System had a higher utilization rate of purchased resources, and the return on energy value was higher than that of the other two cropping systems (Figure 7 and Supplementary Materials Table S6).

Environmental Load Ratio (ELR)

The average ELR of the Novel Triple Cropping System was 0.66, while that of the Traditional Double Cropping System was 0.70 and that of the Traditional Triple Cropping System was 0.69 (Figure 7 and Supplementary Materials Table S6). Compared with the Traditional Double Cropping System and the Traditional Triple Cropping System, the Novel Triple Cropping System was 6.71% and 4.82% lower, respectively. This indicates that the Novel Triple Cropping System causes less pressure on the environment.

Emergy Density (ED)

The average ED of the Novel Triple Cropping System was 1.21 × 1013, while that of the Traditional Double Cropping System was 1.14 × 1013, and that of the Traditional Triple Cropping System was 1.16 × 1013 (Figure 7 and Supplementary Materials Table S6). The Novel Triple Cropping System was 6.56% and 4.25% higher than that of the Traditional Double Cropping System and the Traditional Triple Cropping System, respectively. This indicates that the Novel Triple Cropping System has a higher degree of intensive production.

Energy Sustainability Index (ESI)

The average ESI of the Novel Triple Cropping System was 0.54, the average ESI of the Traditional Double Cropping System was 0.50, and the average ESI of the Traditional Triple Cropping System was 0.53 (Figure 7 and Supplementary Materials Table S6). The Novel Triple Cropping System was higher than the Traditional Double Cropping System and the Traditional Triple Cropping System by 8.08% and 1.22%, respectively. This indicates that the Novel Triple Cropping System possesses a higher ecological and economic sustainability.

System Production Advantage

The average production superiority of the Novel Triple Cropping System was 0.37, the average production superiority of the Traditional Double Cropping System was 0.51, and the average production superiority of the Traditional Triple Cropping System was 0.38 (Figure 7 and Supplementary Materials Table S6). Compared with the Traditional Double Cropping System and the Traditional Triple Cropping System, the new triple cropping model was 27.84% and 2.62% lower, respectively. The results showed that the Novel Triple Cropping System had a high balance among all crops.

System Production Advantage

The average system stability index of the Novel Triple Cropping System was 1.05, the average system stability index of the Traditional Double Cropping System was 0.68, and the system stability index of the Traditional Triple Cropping System was 1.04 (Figure 7 and Supplementary Materials Table S6). The Novel Triple Cropping System was higher than the Traditional Double Cropping System and the Traditional Triple Cropping System by 53.43% and 1.21%, respectively. Which indicates that the new Triple Cropping System possesses a higher degree of self-stability.

4. Discussion

4.1. Productivity and Economic Benefit of Novel Triple Cropping System

Traditional two-maturing net cropping has made a significant contribution to the development of agriculture in China [48], but with the development of society, human activities have had a significant impact on food production [49]. Many studies have pointed out that it has become urgent to change the currently dominant cropping system in an innovative and sustainable way [50]. Previous studies have pointed out that scholars can conduct in-depth rural research to design new cropping systems that meet social and environmental expectations [51]. Increasing the variety of crops within the farmland and utilizing the complex interactions between crops can be made to meet social needs and become sustainable [52]. In this study, not only have crop maturity and crop types been increased, but a combination of crop rotation and intercropping has also been introduced, increasing crop diversity and diversity of farming methods.
As expected, the Novel Triple Cropping System showed higher economic yield increases of 100.39% and 49.18%, and capacity increases of 71.32% and 36.48% compared to the Traditional Double Cropping System and the Traditional Triple Cropping System (Figure 4). The Novel Triple Cropping System, as a whole, also showed improvement in biological yield and energy production by 13.59% and 5.80% compared to the Traditional Double Cropping System and Traditional Triple Cropping System, respectively (Figure 5). In particular, the economic yield, biological yield, and production capacity of the T5 and T6 cropping patterns were higher than other cropping patterns. The increase in maturity systems improved grain yield in the triple maturity relative to the double maturity system, but the Novel Triple Cropping System had a more significant increase in grain yield (Figure 4A). In a previous study, the economic yield of the two-year triple maturity system’s annual crop was 76.80% higher than that of the one-year double maturity system [53]. These findings are consistent with the results of this study. The main reason for this is that increasing the annual crop maturity can serve to increase the annual yield. The huge yield advantage of the T5 and T6 patterns in this study mainly originated from the first season due to the fact that forage oilseed rape possessed a huge yield advantage and economic advantage (Figure 4A). Overall, the Novel Triple Cropping System achieved the desired goal of increasing crop yields.
Economic profit is the most important driving force of agricultural farming activities [41]. Economic profit is determined by both output value and cost. In our study, compared with the Traditional Double Cropping System and Traditional Triple Cropping System, the Novel Triple Cropping System significantly increased the output value per unit area of the farmland system, which could be increased by CNY 21,088 ·hm−2 and CNY 17,088 ·hm−2 (Figure 6A). However, high output is also accompanied by high inputs, and the total inputs of the Novel Triple Cropping System increased by 74.77% and 51.54% compared with the Traditional Double Cropping System and the Traditional Triple Cropping System (Figure 6B).The high output value of the new Novel Triple Cropping System compensated for its high input deficiency, which made the Novel Triple Cropping System still have higher economic benefits, with an average increase of CNY 9068 ·hm−2 and CNY 7533 ·hm−2 compared with the Traditional Double Cropping System and the Traditional Triple Cropping System (Figure 6C). A previous study in the North China Plain found that the economic efficiency was shown as one year of a two-maturing system > two years of a three-maturing system > one year of one-maturing system [54]. There were also studies showing that the output value of a three-maturing system could be increased by 20.38–91.50% compared with a two-maturing system and one-maturing system [55]. The increase of maturity of systems and reasonable crop mix become the key to improving economic efficiency. Higher economic efficiency is the most intuitive factor for farmers and is one of the important favorable factors for the successful promotion of the Novel Triple Cropping System.

4.2. Emergy Benefits of the Novel Triple Cropping System

Previous studies have investigated whether cropping systems should be constructed with a long-term perspective, and whether biodiversity-friendly cropping systems are more important than traditional cropping systems [56]. For example, mustard planting in arid and semi-arid areas can increase organic matter in soil, and maintain soil biotype and crop diversity [57]. There are differences in non-renewable environmental resources (N) based on topsoil loss (Table S6) and the Novel Triple Cropping System was lower than the Traditional Double Cropping System and the Traditional Triple Cropping System. The Novel Triple Cropping System has less topsoil loss, better soil and water conservation capacity, and could effectively prevent soil erosion in farmland. The topsoil loss was a non-renewable resource input, and one of the key methods to reduce topsoil loss in farmland is to use no-tillage technology [58]. Thus, it is necessary to take other measures to reduce topsoil loss, such as tilling only in the sowing row [21]. The Novel Triple Cropping System increased nitrogen fertilizer input by 24.22% and 32.50% compared to the Traditional Double Cropping System and Traditional Triple Cropping System (Table 1). Nitrogen fertilizer inputs varied considerably due to differences in the amount and frequency of fertilizer application by cropping pattern. Excessive fertilizer inputs can cause environmental pollution, and the use of organic fertilizers instead of chemical fertilizers in the Novel Triple Cropping System is a reasonable measure to reduce greenhouse gas emissions and to improve the quality of agricultural products [59]. Nall [60] found that pesticide and chemical fertilizer inputs were 7.53 × 1015 and 3.49 × 1015 sej·hm−2·year−1 in a study comparing fertilizer treatment in Guyana. In this study, the fertilizer use was comparable to the Novel Triple Cropping System fertilizers, and their pesticide use was higher than that in the present study.
The renewable organic function (R1) of the Novel Triple Cropping System was 65.94% and 37.31% higher compared to the Traditional Double Cropping System and Traditional Triple Cropping System (Table 1). Due to higher labor inputs of the Novel Triple Cropping System, which were 65.00% and 37.50% higher compared to the Traditional Double Cropping System and Traditional Triple Cropping System labor inputs, higher industrial auxiliary emergy and labor force inputs ultimately make the Novel Triple Cropping System require higher total energy inputs. However, high energy inputs bring about high energy outputs, and the energy outputs of the Novel Triple Cropping System are higher than those of the Traditional Double Cropping System and the Traditional Triple Cropping System by 13.69% and 4.27%.
Emergy-yield ratio (EYR) is an indicator of the degree of total emergy utilization per unit of purchased inputs, and a higher EYR value implies a more efficient use of energy and a higher energy return on investment [61]. The EYR of the Novel Triple Cropping System was slightly higher than that of the Traditional Double Cropping System and the Traditional Triple Cropping System, indicating that the Novel Triple Cropping System utilizes purchased resources more efficiently.
Environmental load ratio (ELR) is used to measure the ratio of the energy value of non-renewable resources to the energy value of renewable resources. ELR is a measure of the pressure on the environment caused by economic production activities, and higher values indicate that the use of non-renewable resources puts greater environmental pressure on the local ecosystem [48]. This study found that the average ELR of the Novel Triple Cropping System was 0.66, which was lower than that of the Traditional Double Cropping System (0.70) and the Traditional Triple Cropping System (0.69), suggesting that the Novel Triple Cropping System has a lower impact on the environment. Zhang’s [15] study summarized that the average ELR of Chinese provinces from the years 2000 to 2010 ranged from 0.76 to 2.72, and the ELR of the Novel Triple Cropping System was at a lower level.
Emergy density (ED) is the amount of energy used per unit area and reflects the intensification of production activities in a farming system [62]. The ED of the Novel Triple Cropping System (1.21) was higher than that of the Traditional Double Cropping System (1.14) and the Traditional Triple Cropping System (1.14), indicating that the Novel Triple Cropping System invested more energy per unit area of land, and had higher production intensification.
A higher emergy sustainability index (ESI) indicates that the farming system has higher ecological and economic sustainability [63]. In this study, the ESI of the Novel Triple Cropping System (0.54) was higher than that of the Traditional Double Cropping System (0.37) and Traditional Triple Cropping System (0.38), which indicated that the Novel Triple Cropping System had stronger sustainability. Previous research on Chinese rural farming systems showed that the ESI value of corn monoculture cropping was 0.45, and the ESI value of mushroom monoculture cropping was 0.38, indicating that the Novel Triple Cropping System increased the sustainability of the farmland production system compared to the monoculture system [64].
The degree of system production advantage reflects the balance of the production units of the overall structure, and a lower degree of advantage indicates that the system structure is more balanced and rational [65]. This study found that the balance of the Novel Triple Cropping System was higher than that of the Traditional Double Cropping System and the Traditional Triple Cropping System, The system stability index reflects the overall stability and coordination of the structure of the farming system. A high system stability index indicates that the material and energy flow connection network of the agricultural system is well developed, and the system has strong self-control, regulation, and feedback effect, and strong self-stability [43]. The Novel Triple Cropping System (1.05) was higher than the Traditional Double Cropping System (0.68) and Traditional Triple Cropping System, indicating that Novel Triple Cropping System had strong self-stability and superior self-regulating ability.

4.3. Problems and Coping Strategies in Promoting the Novel Triple Cropping System

This study focused on the evaluation of farmland sustainability aspects. The Novel Triple Cropping System has good sustainability and productivity, indicating that the Novel Triple Cropping System was a cropping model that can be developed in the long term. Good sustainability and crop diversity could help this farming system to cope with uncertain and changing environments [66], increase soil carbon stocks [67], and promote beneficial interactions between crops to improve crop health [68].
However, in actual production, farmers are reluctant to consider the concept of ecology, and they are more concerned with obtaining higher yields and economic benefits at the right cost. Therefore, it is important to balance ecological and economic benefits when designing cropping patterns.
The sustainability and economic benefits of the Novel Triple Cropping System are higher than those of the Traditional Double Cropping System and the Traditional Triple Cropping System, which provides favorable conditions for successful promotion. However, the Novel Triple Cropping System also has problems; for example, the input labor costs are much higher than other cropping systems. This indicates that the Novel Triple Cropping System requires more labor management. In view of the above problems, in order to ensure the smooth promotion of the Novel Triple Cropping System, in the short term, the state can issue economic subsidies to encourage farmers to change their cropping patterns, and in the long term, the state needs to vigorously develop the mechanization of hilly and dry land to improve labor efficiency and reduce labor inputs. In the future, the sustainability of agricultural production will meet more challenges, and changes in farming systems and practices, combined with the guidance of national policies, are some of the potential ways to realize the harmonization of agricultural production and the ecological environment.

5. Conclusions

The outdated cropping system and single crop structure are difficult to adapt to modern agricultural production. This study constructed a new cropping model with full consideration of the local climate and national policy and adopted the methods of ECA and economic benefit evaluation to compare and analyze three cropping models from different perspectives. The Novel Triple Cropping System increases the sustainability and economic efficiency of farmland ecosystems and can be extended globally in semi-arid hilly regions. The results of the study show that the Novel Triple Cropping System is characterized by high input and high output in terms of economy, and its economic benefit exceeds that of the Traditional Double Cropping System and the Traditional Triple Cropping System. Initiatives such as mechanization and reduction of labor inputs are particularly important in reducing cost inputs and improving economic benefits. From the perspective of sustainability, the Novel Triple Cropping System enhances the soil and water conservation capacity of farmland ecosystems and resource utilization efficiency, showing high levels of intensification and sustainability. This model not only has economic advantages and improves farmers’ income, but also has sustainability in production, providing a completely new way of thinking for optimizing the cropping system.

Supplementary Materials

The following supporting information can be downloaded at: https://www.mdpi.com/article/10.3390/agronomy13102640/s1, Figure S1: Cost composition ratio of different cropping modes. Traditional Double Cropping System: T1, oilseed rape-summer soybean; T2, oilseed rape-summer maize; T3, wheat-summer maize. Traditional Triple Cropping System: T4, wheat/spring maize/summer soybean. Novel Triple Cropping System: T5, forage oilseed rape-spring maize/summer soybean; T6, forage oilseed rape-spring maize/peanut; T7, potato-spring maize/peanut; T8, potato-spring maize/summer soybean. Table S1: Field Density and Fertilizer Application Amount of Different Cropping Modes. Traditional Double Cropping System: T1, oilseed rape-summer soybean; T2, oilseed rape-summer maize; T3, wheat-summer maize. Traditional Triple Cropping System: T4, wheat/spring maize/summer soybean. Novel Triple Cropping System: T5, forage oilseed rape-spring maize/summer soybean; T6, forage oilseed rape-spring maize/peanut; T7, potato-spring maize/peanut; T8, potato-spring maize/summer soybean. Table S2: Energy Conversion Coefficients of Different Cropping Modes; Table S3: Conversion Rates of Solar Energy Values for Major Energy Types in Agroecosystems. Note: The data in the table are too large to be expressed by the scientific counting method. The same is true below; Table S4: Emergy Input-Output Projects in Agroecosystems; Table S5: Emergy analysis index expression; Table S6: Analysis of Emergy Indicators of Different Ecosystems (Unit: sej). Traditional Double Cropping System: T1, oilseed rape-summer soybean; T2, oilseed rape-summer maize; T3, wheat-summer maize. Traditional Triple Cropping System: T4, wheat/spring maize/summer soybean. Novel Triple Cropping System: T5, forage oilseed rape-spring maize/summer soybean; T6, forage oilseed rape-spring maize/peanut; T7, potato-spring maize/peanut; T8, potato-spring maize/summer soybean.

Author Contributions

T.L.: data curation, investigation, methodology, writing—original draft, and writing—review and editing. W.C.: data curation, investigation, methodology and supervision. F.L.: data curation and investigation. H.Y.: data curation and investigation. Q.H.: data curation and investigation. W.Z.: data curation and investigation. P.Y.: data curation and investigation. D.F.: data curation and investigation. J.Y.: funding acquisition. X.W.: writing—review and editing. F.K.: conceptualization, supervision, writing—review and editing, and funding acquisition. All authors have read and agreed to the published version of the manuscript.

Funding

This work was supported by the National Key Research and Development Program (2016YFD0300209, 2018YFD0301206); and the Sichuan Province Maize Innovation Team Building Project (SCCXTD-2020-02).

Institutional Review Board Statement

Not applicable.

Data Availability Statement

The data presented in this study are available.

Conflicts of Interest

The authors declare no conflict of interest.

References

  1. Calicioglu, O.; Flammini, A.; Bracco, S.; Bellù, L.; Sims, R. The Future Challenges of Food and Agriculture: An Integrated Analysis of Trends and Solutions. Sustainability 2019, 11, 222. [Google Scholar] [CrossRef]
  2. Turchini, G.M. Aquaculture sustainability: Global challenges need local actions. Rev. Aquacult. 2023, 15, 402–403. [Google Scholar] [CrossRef]
  3. Christophe, G.; Houssein, G. Nutrition Transition and the Structure of Global Food Demand. Am. J. Agric. Econ. 2019, 101, 383–403. [Google Scholar]
  4. Janne, H.; Hans-Peter, W. A model for estimating phosphorus requirements of world food production. Agric. Syst. 2019, 176, 102666. [Google Scholar]
  5. Audun, K. Relations between nitrogen leaching and food productivity in organic and conventional cropping systems in a long-term field study. Agric. Ecosyst. Environ. 2008, 127, 177–188. [Google Scholar]
  6. Yin, M.H.; Li, Y.N.; Fang, H.; Chen, P.P. Biodegradable mulching film with an optimum degradation rate improves soil environment and enhances maize growth. Agric. Water Manag. 2019, 216, 127–137. [Google Scholar] [CrossRef]
  7. He, J.; Li, J.; Gao, Y.; He, X.; Hao, G. Nano-based smart formulations: A potential solution to the hazardous effects of pesticide on the environment. J. Hazard. Mater. 2023, 456, 131599. [Google Scholar] [CrossRef]
  8. Wang, H.; Xie, T.; Yu, X.; Zhang, C. Simulation of soil loss under different climatic conditions and agricultural farming economic benefits: The example of Yulin City on Loess Plateau. Agric. Water Manag. 2021, 244, 106462. [Google Scholar] [CrossRef]
  9. Rizzo, G.; Monzon, J.P.; Ernst, O. Cropping system-imposed yield gap: Proof of concept on soybean cropping systems in Uruguay. Field Crop Res. 2021, 260, 107944–107952. [Google Scholar] [CrossRef]
  10. Garbelini, L.G.; Debiasi, H.; Junior, A.A.B.; Franchini, J.C.; Coelho, A.E.; Telles, T.S. Diversified crop rotations increase the yield and economic efficiency of grain production systems. Eur. J. Agron. 2022, 137, 126528. [Google Scholar] [CrossRef]
  11. Xia, H.; Qiao, Y.; Li, X.; Xue, Y.; Wang, N.; Yan, W. Moderation of nitrogen input and integration of legumes via intercropping enable sustainable intensification of wheat-maize double cropping in the North China Plain: A four-year rotation study. Agric. Syst. 2023, 204, 103540. [Google Scholar] [CrossRef]
  12. Pandey, P.C.; Pandey, M. Highlighting the role of agriculture and geospatial technology in food security and sustainable development goals. Sustain. Dev. 2023, 31, 3175–3195. [Google Scholar] [CrossRef]
  13. Adrian, G.W.; Eric, A.; Daniel, L.S. Environmental burdens of producing bread wheat, oilseed rape and potatoes in England and Wales using simulation and system modelling. Int. J. Life Cycle Assess. 2010, 15, 855–868. [Google Scholar]
  14. Falconnier, G.N.; Corbeels, M.; Boote, K.J.; Affholder, F.; Webber, H. Modelling climate change impacts on maize yields under low nitrogen input conditions in sub-saharan africa. Glob. Chang. Biol. 2020, 26, 5942–5964. [Google Scholar] [CrossRef]
  15. Zhang, X.H.; Zhang, R.; Wu, J.; Zhang, Y.Z.; Lin, L.L.; Deng, S.H.; Hong, P. An emergy evaluation of the sustainability of Chinese crop production system during 2000–2010. Ecol. Indic. 2016, 60, 622–633. [Google Scholar] [CrossRef]
  16. Odum, H.T. Self-Organization, Transformity, and Information. Science 1988, 242, 1132–1139. [Google Scholar] [CrossRef]
  17. Odum, H.T.; Nils, P. Simulation and evaluation with energy systems blocks. Ecol. Model. 1996, 93, 155–173. [Google Scholar] [CrossRef]
  18. Timothy, R.W.; David, R.T.; Elliot, C. Emergy analysis to evaluate the sustainability of two oyster aquaculture systems in the Chesapeake Bay. Ecol. Eng. 2015, 85, 103–120. [Google Scholar]
  19. Ju, L.P.; Chen, B. Embodied energy and emergy evaluation of a typical biodiesel production chain in China. Ecol. Model. 2011, 222, 2385–2392. [Google Scholar] [CrossRef]
  20. Odum, H.T. Energy Analysis of the Environmental Role in Agriculture. In Energy and Agriculture; Stanhill, G., Ed.; Springer: Berlin, Germany, 1984; pp. 24–51. [Google Scholar]
  21. Amiri, Z.; Asgharipour, M.R.; Campbell, D.E.; Armin, M. A sustainability analysis of two rapeseed farming ecosystems in Khorramabad, Iran, based on emergy and economic analyses. J. Clean. Prod. 2019, 226, 1051–1066. [Google Scholar] [CrossRef]
  22. Chen, Y.; Liu, C.; Chen, J.; Hu, N.; Zhu, L. Evaluation on environmental consequences and sustainability of three rice-based rotation systems in Quanjiao, China by an integrated analysis of life cycle, emergy and economic assessment. J. Clean. Prod. 2021, 310, 127493. [Google Scholar] [CrossRef]
  23. Yue, J.; Yuan, X.; Li, B.; Ren, H.; Wang, X. Emergy and exergy evaluation of a dike-pond project in the drawdown zone (DDZ) of the Three Gorges Reservoir. Ecol. Indic. 2016, 71, 248–257. [Google Scholar] [CrossRef]
  24. Houshyar, E.; Wu, X.F.; Chen, G.Q. Sustainability of wheat and maize production in the warm climate of southwestern Iran: An emergy analysis. J. Clean. Prod. 2018, 172, 2246–2255. [Google Scholar] [CrossRef]
  25. Rasul, G. Food, water, and energy security in South Asia: A nexus perspective from the Hindu Kush Himalayan region. Environ. Sci. Policy 2014, 39, 35–48. [Google Scholar] [CrossRef]
  26. Landis, D.A.; Wratten, S.D.; Gurr, G.M. Habitat management to conserve natural enemies of arthropod pests in agriculture. Annu. Rev. Entomol. 2000, 45, 175–201. [Google Scholar] [CrossRef] [PubMed]
  27. Brunner, J.F. Integrated Pest Management in Tree Fruit Crops, Encyclopedia of Agriculture and Food Systems; Academic Press: Oxford, UK, 2014; pp. 12–15. [Google Scholar]
  28. Li, L.; Zhou, Y.; Li, M.; Cao, K.; Tao, Y.; Liu, Y. Integrated modelling for cropping pattern optimization and planning considering the synergy of water resources-society-economy-ecology-environment system. Agric. Water Manag. 2022, 271, 107808. [Google Scholar] [CrossRef]
  29. Chen, Y.X.; Liu, J.; Chen, X.P.; Zhang, C.C.; Huang, W.; Tang, Y.Q. Dry matter accumulation, yield and nitrogen use efficiency of crops ratation and intercropping systems Sichuan. J. China Agric. Sin. 2013, 18, 68–79. (In Chinese) [Google Scholar]
  30. Zhang, Y.F.; Qu, H.H.; Yang, X.G.; Wang, M.T.; Qin, N.S.; Zou, Y.J. Cropping system optimization for drought prevention and disaster reduction with a risk assessment model in Sichuan Province. Glob. Ecol. Conserv. 2020, 23, e01095. [Google Scholar] [CrossRef]
  31. Xiang, D.B.; Yong, T.W.; Yang, W.Y.; Yu, X.B.; Guo, K. Effects of planting system on soil and water conservation and crop output value in a sloping land of Southwest China. Chin. J. Appl. Ecol. 2010, 21, 1461–1467. (In Chinese) [Google Scholar]
  32. Geeta, S.; Ranjan, B.; Das, T.K.; Sharma, A.R.; Gohsh, A.; Das, S.; Jha, P. Crop rotation and residue management effects on soil enzyme activities, glomalin and aggregate stability under zero tillage in the Indo-Gangetic Plains. Soil Tillage Res. 2018, 184, 291–300. [Google Scholar]
  33. Kong, X.; Zhang, X.; Lal, R.; Zhang, F.; Chen, X.; Niu, Z.; Son, W. Groundwater Depletion by Agricuitural Intensification in China’s HHPlains, since 1980s. Adv. Agron. 2016, 135, 59–106. [Google Scholar]
  34. Wang, Y.Q.; Zhang, Y.H.; Zhang, R.; Li, J.P.; Zhang, M.; Zhou, S.L.; Wang, Z.M. Reduced irrigation increases the water use efficiency and productivity of winter wheat-summer maize rotation on the North China Plain. Sci. Total Environ. 2018, 618, 112–120. [Google Scholar] [CrossRef] [PubMed]
  35. Meng, Z.Y.; Xu, X.B.; Lin, W.L.; Ge, B.Z.; Xie, Y.L.; Song, B. Role of ambient ammonia in particulate ammonium formation at a rural site in the North China Plain. Atmos. Chem. Phys. 2018, 18, 167–184. [Google Scholar] [CrossRef]
  36. Xu, X.M.; Lan, Y. Spatial and temporal patterns of carbon footprints of grain crops in China. J. Clean. Prod. 2017, 146, 218–227. [Google Scholar] [CrossRef]
  37. Yan, Z.J.; Zhou, J.; Yang, L.; Gunina, A.; Yang, Y.; Peixoto, L.; Kuzyakov, Y. Diversified cropping systems benefit soil carbon and nitrogen stocks by increasing aggregate stability: Results of three fractionation methods. Sci. Total Environ. 2022, 824, 153878. [Google Scholar] [CrossRef]
  38. Wang, L.C.; Zou, C.M.; Zhang, Y.L.; Zhang, S.; Zhang, X.Y.; Zhou, H.F. Influences of Conservation Tillage Practices on Farmland Soil Ecological Factors and Productive Benefits in Dryland Region with Triple Cropping System. Acta Agron. Sin. 2013, 39, 1880–1890. (In Chinese) [Google Scholar] [CrossRef]
  39. MOA. Potato Has Gradually Become the Fourth Major Staple Crop in China after Rice, Wheat and Corn. Beijing. 2015. Available online: https://www.moa.gov.cn (accessed on 6 September 2023).
  40. Yao, Y.P.; Su, G.L.; Luo, W.H.; Dai, J.F. A Photo-Thermal Resources Bsed System for Greenhouse Zonation and Energy Consumption Estimation in China. Sci. Agric. Sin. 2011, 44, 898–908. (In Chinese) [Google Scholar]
  41. Wang, X.L.; Wu, X.; Yan, P.; Gao, W.S.; Chen, Y.Q.; Sui, P. Integrated analysis on economic and environmental consequences of livestock husbandry on different scale in China. J. Clean. Prod. 2016, 119, 1–12. [Google Scholar] [CrossRef]
  42. Guo, X.; Wang, M.T.; Li, J.J.; Li, M.X. The agro-climatic suitability analysis and refined regionalization of rapeseed in Sichuan Basin. Southwest China Agric. Sci. 2015, 28, 846–852. (In Chinese) [Google Scholar]
  43. Chen, F. Agroecology; China Agricultural University Press: Beijing, China, 2002. [Google Scholar]
  44. Lan, S.F.; Qing, P.; Lu, H.F. Emergy Analysis of Eco-Economic System; Chemical Industry Press: Beijing, China, 2002. [Google Scholar]
  45. Gao, W.S. Agricultural Macro Analysis Method and Application; China Agricultural University Press: Beijing, China, 2009. [Google Scholar]
  46. Jiang, M.M.; Chen, B.; Zhou, J.B.; Tao, F.R.; Li, Z.; Yang, Z.F.; Chen, G.Q. Emergy account for biomass resource exploitation by agriculture in China. Energy Policy 2007, 35, 4704–4719. [Google Scholar] [CrossRef]
  47. Odum, H.T. Folio #2: Emergy of Global Processes. In Handbook of Emergy Evaluation; Center for Environmental Policy, University of Florida: Gainesville, FL, USA, 2000. [Google Scholar]
  48. Li, Z.X.; Wang, L.; Liu, S.T.; Zhao, B.; Qian, X.; LI, Q.Q. Annual High Efficiency Utilization of Water and Fertilizer of a Wheat-Maize Double Cropping System. Sci. Agric. Sin. 2020, 53, 4333–4341. (In Chinese) [Google Scholar]
  49. Mikhaylin, S.; Patouillard, L.; Margni, M. Milk protein production by a more environmentally sustainable process: Bipolar membrane electrodialysis coupled with ultrafiltration. Green Chem. 2018, 20, 449–456. [Google Scholar] [CrossRef]
  50. Pergner, I.; Lippert, C. On the effects that motivate pesticide use in perspective of designing a cropping system without pesticides but with mineral fertilizer—A review. Agron. Sustain. Dev. 2023, 43, 24. [Google Scholar] [CrossRef]
  51. Nathalie, L.; Sébastien, R.; Sylvestre, D. A protocol for the conceptualisation of an agro-ecosystem to guide data acquisition and analysis and expert knowledge integration. Eur. J. Agron. 2012, 38, 104–116. [Google Scholar]
  52. Carof, M.; Godinot, O.; Le Cadre, E. Biodiversity-based cropping systems: A long-term perspective is necessary. Sci. Total Environ. 2022, 838, 156022. [Google Scholar] [CrossRef]
  53. Xiao, D.P.; Shen, Y.J.; Qi, Y.Q.; Moiwo, J.P.; Min, L.L.; Zhang, C.Y.; Pei, H.W. Impact of alternative cropping systems on groundwater use and grain yields in the North China Plain. Region. Agric. Syst. 2017, 153, 109–117. [Google Scholar] [CrossRef]
  54. Liu, M.; Tao, H.B.; Wang, P.; Lv, L.H.; Zhang, Y.J. Analysis of different cropping systems using optimizing water-nitrogen management on yield, water and nitrogen utilization and economic benefits. J. China Agric. Univ. 2008, 13, 12–18. (In Chinese) [Google Scholar]
  55. Li, J.Z.; Li, F.C.; Zhao, B.Q. Analysis of Economic Benefits of Wheat-maize Intercropping Mode. J. Shandong Agric. Univ. 1997, 28, 383–390. (In Chinese) [Google Scholar]
  56. de Bello, F.; Lavorel, S.; Hallett, L.M. Functional trait effects on ecosystem stability: Assembling the jigsaw puzzle. Trends Ecol. Evol. 2021, 36, 822–836. [Google Scholar] [CrossRef]
  57. Hagoes, R.; Shaibu, A.S.; Zhang, L.; Cai, X.; Liang, J.L.; Wu, J.; Lin, R.M.; Wang, X.W. Ethiopian Mustard (Brassica carinata A. Braun) as an Alternative Energy Source and Sustainable Crop. Sustainability 2020, 12, 7492. [Google Scholar] [CrossRef]
  58. Chalise, D.; Kumar, L.; Sharma, R.; Kristiansen, P. Assessing the impacts of tillage and mulch on soil erosion and corn yield. Agronomy 2020, 10, 63. [Google Scholar] [CrossRef]
  59. Zhu, Z.L.; Jia, Z.H.; Peng, L.; Chen, Q.; He, L.; Jiang, Y.M. Life cycle assessment of conventional and organic apple production systems in China. J. Clean. Prod. 2018, 201, 156–168. [Google Scholar] [CrossRef]
  60. Nall, I.M.; Oudho, H.; Rattan, L. Emergy analysis for maize fields under different amendment applications in Guyana. J. Clean. Prod. 2020, 258, 120761. [Google Scholar]
  61. Chen, G.Q.; Jiang, M.M.; Chen, B.; Yang, Z.F.; Lin, C. Emergy analysis of Chinese agriculture. Agric. Ecosyst. Environ. 2006, 115, 161–173. [Google Scholar] [CrossRef]
  62. Asgharipour, M.R.; Shahgholi, H.; Campbell, D.E.; Khamari, I.; Ghadiri, A. Comparison of the sustainability of bean production systems based on emergy and economic analyses. Environ. Monit. Assess. 2018, 191, 2. [Google Scholar] [CrossRef] [PubMed]
  63. Bhim, B.G.; Noelle, K.; Axel, M. Emergy synthesis of conventional fodder maize (Zea mays L.) production in Denmark. Ecol. Indic. 2018, 87, 144–151. [Google Scholar]
  64. Zhang, L.X.; Song, B.; Chen, B. Emergy-based analysis of four farming systems: Insight into agricultural diversification in rural China. J. Clean. Prod. 2012, 28, 33–44. [Google Scholar] [CrossRef]
  65. Fu, S.C.; Wang, D.Q.; Zhang, Y.; Wang, L.J.; Zhao, W.; Tang, Z.Q. Sustainability of agro-ecoeconomic system in reclamation area of Heilongjiang, Northeast China based on emergy analysis. Acta Ecol. Sin. 2013, 32, 1723–1729. (In Chinese) [Google Scholar]
  66. Bush, J.; Doyon, A. Tackling intersecting climate change and biodiversity emergencies: Opportunities for sustainability transitions research. Environ. Innov. Soc. Transit. 2021, 41, 57–59. [Google Scholar] [CrossRef]
  67. Lange, M.; Eisenhauer, N.; Sierra, C.A.; Bessler, H.; Engels, C.; Griffiths, R.I.; Gleixner, G. Plant diversity increases soil microbial activity and soil carbon storage. Nat. Commun. 2015, 6, 6707. [Google Scholar] [CrossRef]
  68. Yesuf, A.M.; Heather, L.M.; Russ, W.G.; Swetabh, P.; Frank, F.; Kyle, A.; Andrew, W.L. Establishing winter annual cover crops by interseeding into Maize and Soybean. Agron. J. 2020, 112, 719–732. [Google Scholar]
Figure 1. The location of experimental sites (A) and climate change factors from November 2016 to November 2018 (B).
Figure 1. The location of experimental sites (A) and climate change factors from November 2016 to November 2018 (B).
Agronomy 13 02640 g001
Figure 2. Field experiment design for crop composition and cropping and harvest time of different cropping model episodes.
Figure 2. Field experiment design for crop composition and cropping and harvest time of different cropping model episodes.
Agronomy 13 02640 g002
Figure 3. Energy flow diagram of different cropping modes.
Figure 3. Energy flow diagram of different cropping modes.
Agronomy 13 02640 g003
Figure 4. Economic yield and productivity of the cropping model: (A) is the economic output of different treatments; and (B) is the capacity of different treatment economic output. Traditional Double Cropping System: T1, oilseed rape-summer soybean; T2, oilseed rape-summer maize; T3, wheat-summer maize. Traditional Triple Cropping System: T4, wheat/spring maize/summer soybean. Novel Triple Cropping System: T5, forage oilseed rape-spring maize/summer soybean; T6, forage oilseed rape-spring maize/peanut; T7, potato-spring maize/peanut; T8, potato-spring maize/summer soybean. The different lowercase letters indicate significant differences among different treatments (p < 0.05).
Figure 4. Economic yield and productivity of the cropping model: (A) is the economic output of different treatments; and (B) is the capacity of different treatment economic output. Traditional Double Cropping System: T1, oilseed rape-summer soybean; T2, oilseed rape-summer maize; T3, wheat-summer maize. Traditional Triple Cropping System: T4, wheat/spring maize/summer soybean. Novel Triple Cropping System: T5, forage oilseed rape-spring maize/summer soybean; T6, forage oilseed rape-spring maize/peanut; T7, potato-spring maize/peanut; T8, potato-spring maize/summer soybean. The different lowercase letters indicate significant differences among different treatments (p < 0.05).
Agronomy 13 02640 g004
Figure 5. Biomass and biomass productivity of different cropping systems: (A) shows the biomass under different treatments; (B) shows the energy produced by the biomass under different treatments: Traditional Double Cropping System: T1, oilseed rape-summer soybean; T2, oilseed rape-summer maize; T3, wheat-summer maize. Traditional Triple Cropping System: T4, wheat/spring maize/summer soybean. Novel Triple Cropping System: T5, forage oilseed rape-spring maize/summer soybean; T6, forage oilseed rape-spring maize/peanut; T7, potato-spring maize/peanut; T8, potato-spring maize/summer soybean. The biological yield and biological productivity of different cropping modes. The different lowercase letters indicate significant differences among different treatments (p < 0.05).
Figure 5. Biomass and biomass productivity of different cropping systems: (A) shows the biomass under different treatments; (B) shows the energy produced by the biomass under different treatments: Traditional Double Cropping System: T1, oilseed rape-summer soybean; T2, oilseed rape-summer maize; T3, wheat-summer maize. Traditional Triple Cropping System: T4, wheat/spring maize/summer soybean. Novel Triple Cropping System: T5, forage oilseed rape-spring maize/summer soybean; T6, forage oilseed rape-spring maize/peanut; T7, potato-spring maize/peanut; T8, potato-spring maize/summer soybean. The biological yield and biological productivity of different cropping modes. The different lowercase letters indicate significant differences among different treatments (p < 0.05).
Agronomy 13 02640 g005
Figure 6. Output value, cost, and economic benefit of different cropping modes: (A) is the output value of different processing; (B) refers to different processing costs and cost composition; and (C) is for different processing profits. Traditional Double Cropping System: T1, oilseed rape-summer soybean; T2, oilseed rape-summer maize; T3, wheat-summer maize. Traditional Triple Cropping System: T4, wheat/spring maize/summer soybean. Novel Triple Cropping System: T5, forage oilseed rape-spring maize/summer soybean; T6, forage oilseed rape-spring maize/peanut; T7, potato-spring maize/peanut; T8, potato-spring maize/summer soybean. The different lowercase letters indicate significant differences among different treatments (p < 0.05).
Figure 6. Output value, cost, and economic benefit of different cropping modes: (A) is the output value of different processing; (B) refers to different processing costs and cost composition; and (C) is for different processing profits. Traditional Double Cropping System: T1, oilseed rape-summer soybean; T2, oilseed rape-summer maize; T3, wheat-summer maize. Traditional Triple Cropping System: T4, wheat/spring maize/summer soybean. Novel Triple Cropping System: T5, forage oilseed rape-spring maize/summer soybean; T6, forage oilseed rape-spring maize/peanut; T7, potato-spring maize/peanut; T8, potato-spring maize/summer soybean. The different lowercase letters indicate significant differences among different treatments (p < 0.05).
Agronomy 13 02640 g006
Figure 7. Differences in emergy indexes of different cropping patterns. Traditional Double Cropping System: T1, oilseed rape-summer soybean; T2, oilseed rape-summer maize; T3, wheat-summer maize. Traditional Triple Cropping System: T4, wheat/spring maize/summer soybean. Novel Triple Cropping System: T5, forage oilseed rape-spring maize/summer soybean; T6, forage oilseed rape-spring maize/peanut; T7, potato-spring maize/peanut; T8, potato-spring maize/summer soybean.
Figure 7. Differences in emergy indexes of different cropping patterns. Traditional Double Cropping System: T1, oilseed rape-summer soybean; T2, oilseed rape-summer maize; T3, wheat-summer maize. Traditional Triple Cropping System: T4, wheat/spring maize/summer soybean. Novel Triple Cropping System: T5, forage oilseed rape-spring maize/summer soybean; T6, forage oilseed rape-spring maize/peanut; T7, potato-spring maize/peanut; T8, potato-spring maize/summer soybean.
Agronomy 13 02640 g007
Table 1. Emergy input analysis of ecosystems under different cropping modes (unit: sej·hm−2·year).
Table 1. Emergy input analysis of ecosystems under different cropping modes (unit: sej·hm−2·year).
Item T1T2T3T4T5T6T7T8
Solar radiation2.72 × 10132.72 × 10132.72 × 10132.72 × 10132.72 × 10132.72 × 10132.72 × 10132.72 × 1013
Rain potential energy6.25 × 10146.25 × 10146.25 × 10146.25 × 10146.25 × 10146.25 × 10146.25 × 10146.25 × 1014
Rain chemical energy1.29 × 10151.29 × 10151.29 × 10151.29 × 10151.29 × 10151.29 × 10151.29 × 10151.29 × 1015
Wind energy5.51 × 10165.51 × 10165.51 × 10165.51 × 10165.51 × 10165.51 × 10165.51 × 10165.51 × 1016
RRenewable natural resources5.70 × 10165.70 × 10165.70 × 10165.70 × 10165.70 × 10165.70 × 10165.70 × 10165.70 × 1016
Net loss of topsoil2.30 × 10142.32 × 10142.34 × 10142.30 × 10142.19 × 10142.07 × 10142.12 × 10142.12 × 1014
NUnrenewable natural resources2.30 × 10142.32 × 10142.34 × 10142.30 × 10142.19 × 10142.07 × 10142.12 × 10142.12 × 1014
Nitrogen fertilizer8.32 × 10141.87 × 10151.73 × 10151.39 × 10151.66 × 10151.94 × 10152.01 × 10151.73 × 1015
Phosphate fertilizer1.87 × 10152.40 × 10152.94 × 10152.94 × 10152.94 × 10152.94 × 10152.67 × 10152.67 × 1015
Potash fertilizer1.78 × 10144.00 × 10144.88 × 10143.55 × 10143.55 × 10144.88 × 10147.99 × 10146.66 × 1014
Pesticide1.25 × 10131.33 × 10131.36 × 10131.77 × 10131.62 × 10131.61 × 10131.80 × 10131.81 × 1013
Film---2.75 × 10132.75 × 10132.75 × 10132.75 × 10132.75 × 1013
Mechanical power4.22 × 10164.22 × 10164.22 × 10164.22 × 10164.22 × 10164.22 × 10164.22 × 10164.22 × 1016
Fuel7.62 × 10137.62 × 10137.62 × 10137.62 × 10137.62 × 10137.62 × 10137.62 × 10137.62 × 1013
FIndustrial auxiliary emergy4.51 × 10164.69 × 10164.74 × 10164.70 × 10164.72 × 10164.77 × 10164.78 × 10164.74 × 1016
Labor force8.69 × 10159.66 × 10151.06 × 10161.16 × 10161.16 × 10161.55 × 10162.03 × 10161.64 × 1016
Wheat seed--1.66 × 10148.31 × 1013----
Rape seed1.75 × 10131.75 × 1013------
Rape seed----3.50 × 10133.50 × 1013--
Potato seed------7.10 × 10137.10 × 1013
Maize seed-4.13 × 10134.13 × 10134.13 × 10134.13 × 10134.13 × 10134.13 × 10134.13 × 1013
Soybean seed1.20 × 1014--1.20 × 10141.20 × 1014--1.20 × 1014
Peanut seed-----3.20 × 10143.20 × 1014-
R1Renewable organic emergy8.83 × 10159.72 × 10151.08 × 10161.18 × 10161.18 × 10161.58 × 10162.07 × 10161.67 × 1016
TTotal input of emergy1.11 × 10171.14 × 10171.16 × 10171.16 × 10171.16 × 10171.21 × 10171.26 × 10171.21 × 1017
Note: R, Renewable natural resources; N, Unrenewable natural resources; F, Industrial auxiliary emergy; R1, Renewable organic emergy; T, Total input of emergy. Traditional Double Cropping System: T1, oilseed rape-summer soybean; T2, oilseed rape-summer maize; T3, wheat-summer maize. Traditional Triple Cropping System: T4, wheat/spring maize/summer soybean. Novel Triple Cropping System: T5, forage oilseed rape-spring maize/summer soybean; T6, forage oilseed rape-spring maize/peanut; T7, potato-spring maize/peanut; T8, potato-spring maize/summer soybean.
Table 2. Emergy output analysis of ecosystems under different cropping modes (Unit: sej).
Table 2. Emergy output analysis of ecosystems under different cropping modes (Unit: sej).
Item T1T2T3T4T5T6T7T8
Wheat--5.89 × 10153.92 × 1015----
Rape5.62 × 10155.79 × 1015------
Forage rape----5.10 × 10154.99 × 1015--
Potato------7.57 × 10157.41 × 1015
Maize-8.55 × 10158.53 × 10158.01 × 10157.61 × 10157.72 × 10157.63 × 10157.70 × 1015
Soybean3.46 × 1015--2.83 × 10152.90 × 1015--2.69 × 1015
Peanut-----4.05 × 10154.16 × 1015-
Economic capacity9.08 × 10151.43 × 10161.44 × 10161.48 × 10161.56 × 10161.68 × 10161.94 × 10161.78 × 1016
Straw7.48 × 10157.14 × 10156.22 × 10156.57 × 10155.25 × 10154.17 × 10154.54 × 10155.46 × 1015
YTotal emergy output1.66 × 10162.15 × 10162.06 × 10162.13 × 10162.09 × 10162.09 × 10162.39 × 10162.33 × 1016
Note: Traditional Double Cropping System: T1, oilseed rape-summer soybean; T2, oilseed rape-summer maize; T3, wheat-summer maize. Traditional Triple Cropping System: T4, wheat/spring maize/summer soybean. Novel Triple Cropping System: T5, forage oilseed rape-spring maize/summer soybean; T6, forage oilseed rape-spring maize/peanut; T7, potato-spring maize/peanut; T8, potato-spring maize/summer soybean.
Disclaimer/Publisher’s Note: The statements, opinions and data contained in all publications are solely those of the individual author(s) and contributor(s) and not of MDPI and/or the editor(s). MDPI and/or the editor(s) disclaim responsibility for any injury to people or property resulting from any ideas, methods, instructions or products referred to in the content.

Share and Cite

MDPI and ACS Style

Li, T.; Chen, W.; Liu, F.; Yao, H.; Huo, Q.; Zhang, W.; Yin, P.; Feng, D.; Yuan, J.; Wang, X.; et al. Benefits through Innovative Cropping Patterns in the Hilly Regions of Southwest China: An Integrated Assessment of Emergy and Economic Returns. Agronomy 2023, 13, 2640. https://doi.org/10.3390/agronomy13102640

AMA Style

Li T, Chen W, Liu F, Yao H, Huo Q, Zhang W, Yin P, Feng D, Yuan J, Wang X, et al. Benefits through Innovative Cropping Patterns in the Hilly Regions of Southwest China: An Integrated Assessment of Emergy and Economic Returns. Agronomy. 2023; 13(10):2640. https://doi.org/10.3390/agronomy13102640

Chicago/Turabian Style

Li, Tongliang, Wei Chen, Fan Liu, Hongqian Yao, Qi Huo, Wei Zhang, Pijiang Yin, Dongju Feng, Jichao Yuan, Xinglong Wang, and et al. 2023. "Benefits through Innovative Cropping Patterns in the Hilly Regions of Southwest China: An Integrated Assessment of Emergy and Economic Returns" Agronomy 13, no. 10: 2640. https://doi.org/10.3390/agronomy13102640

APA Style

Li, T., Chen, W., Liu, F., Yao, H., Huo, Q., Zhang, W., Yin, P., Feng, D., Yuan, J., Wang, X., & Kong, F. (2023). Benefits through Innovative Cropping Patterns in the Hilly Regions of Southwest China: An Integrated Assessment of Emergy and Economic Returns. Agronomy, 13(10), 2640. https://doi.org/10.3390/agronomy13102640

Note that from the first issue of 2016, this journal uses article numbers instead of page numbers. See further details here.

Article Metrics

Back to TopTop