Identification of Modern High-Yield Soybean Genotypes for Potassium-Use Efficiency in Sandy Soil of the Brazilian Cerrado
Abstract
:1. Introduction
2. Material and Methods
2.1. Study Description and Growth Conditions
2.2. Experimental Design and Treatments
2.3. Soybean Genotypes, Inoculation, and Experiment Conduction
2.4. Leaf Sampling and K Analysis
2.5. Quantification of Plant Morphological Traits
2.6. Quantification of Grain Yield and Production Components
2.7. Calculation of K-Use Efficiency and Response to K Fertilization
2.8. Statistical Analysis
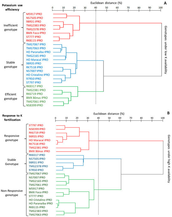
3. Results and Discussion
4. Conclusions
Author Contributions
Funding
Data Availability Statement
Conflicts of Interest
References
- Vilela, G.F.; Farias, A.R.; Paim, F.A.P.; Castro, G.S.A.; Oshiro, O.T.; Carvalho, C.A. Cerrado: Agricultural production and areas designated for environmental preservation registered in the Brazilian rural environmental registry (Cadastro Ambiental Rural). J. Environ. Sci. Eng. B 2020, 9, 87–107. [Google Scholar] [CrossRef]
- Fageria, N.K.; Nascente, A.S. Management of soil acidity of south american soils for sustainable crop production. Adv. Agron. 2014, 128, 221–275. [Google Scholar] [CrossRef]
- Santos, H.G.; Jacomine, P.K.T.; Anjos, L.H.C.; Oliveira, V.A.; Lumbreras, J.F.; Coelho, M.R.; Almeida, J.A.; Araujo Filho, J.C.; Oliveira, J.B.; Cunha, T.J.F. Sistema Brasileiro de Classificação de Solos, 5th ed.; EMBRAPA: Brasilia, Brazil, 2018; 356p. [Google Scholar]
- Cassol, C.J.; Arruda, E.J.; Alovisi, A.M.T.; Lourente, E.R.P.; Abrão, C.M.R. Natural fertility and intrinsic fragility of soils in the Brazilian Cerrado. Rev. Agronegócio Meio Ambiente 2023, 16, e10087. [Google Scholar] [CrossRef]
- Gomes, L.; Simões, S.J.C.; Dalla Nora, E.L.; de Sousa-Neto, E.R.; Forti, M.C.; Ometto, J.P.H.B. Agricultural expansion in the Brazilian Cerrado: Increased soil and nutrient losses and decreased agricultural productivity. Land 2019, 8, 12. [Google Scholar] [CrossRef]
- Esper Neto, M.; Minato, E.A.; Besen, M.R.; Inoue, T.T.; Batista, M.A. Biometric responses of soybean to different potassium fertilization management practices in years with high and low precipitation. Rev. Bras. Ciência Solo 2018, 42, e0170305. [Google Scholar] [CrossRef]
- Bossolani, J.W.; Lazarini, E.; Souza, L.G.M.; Parente, T.L.; Caioni, S.; Biazi, N.Q. Potassium doses in previous crops and effect on soybean in succession. Rev. Bras. Eng. Agrícola Ambient. 2018, 22, 90–94. [Google Scholar] [CrossRef]
- Soumare, A.; Sarr, D.; Diédhiou, A.G. Potassium sources, microorganisms, and plant nutrition: Challenges and future research directions: A review. Pedosphere 2022, 33, 105–115. [Google Scholar] [CrossRef]
- Rosolem, C.A.; Sgariboldi, T.; Garcia, R.A.; Calonego, J.C. Potassium leaching as affected by soil texture and residual fertilization in tropical soils. Commun. Soil Sci. Plant Anal. 2010, 41, 1934–1943. [Google Scholar] [CrossRef]
- Rosolem, C.A.; Steiner, F. Effects of soil texture and rates of K input on potassium balance in tropical soils. Eur. J. Soil Sci. 2017, 68, 658–666. [Google Scholar] [CrossRef]
- Olaniyan, F.T.; Alori, E.T.; Adekiya, A.O.; AYorinde, B.B.; Daramola, F.Y.; Osemwegue, O.O.; Babalola, O.O. The use of soil microbial potassium solubilizers in potassium nutrient availability in soil and its dynamics. Ann. Microbiol. 2022, 72, 45. [Google Scholar] [CrossRef]
- Zhang, Z.; Liu, D.; Wu, M.; Xia, Y.; Zhang, F.; Fan, X. Long-term straw returning improve soil K balance and potassium supplying ability under rice and wheat cultivation. Sci. Rep. 2021, 11, 22260. [Google Scholar] [CrossRef]
- Esper-Neto, M.; Lara, L.M.; Oliveira, S.M.; Santos, R.F.; Braccini, A.L.; Inoue, T.T.; Batista, M.A. Nutrient removal by grain in modern soybean varieties. Front. Plant Sci. 2021, 12, e615019. [Google Scholar] [CrossRef] [PubMed]
- Singh, S.K.; Reddy, V.R. Potassium starvation limits soybean growth more than the photosynthetic processes across CO2 levels. Front. Plant Sci. 2017, 8, 991. [Google Scholar] [CrossRef] [PubMed]
- Hasanuzzaman, M.; Bhuyan, M.H.M.B.; Nahar, K.; Hossain, M.D.; Mohmud, J.A.; Hossen, M.S.; Masud, A.A.C.; Moumita, M. Potassium: A vital regulator of plant responses and tolerance to abiotic stresses. Agronomy 2018, 8, 31. [Google Scholar] [CrossRef]
- Cui, J.; Tcherkez, G. Potassium dependency of enzymes in plant primary metabolism. Plant Physiol. Biochem. 2021, 166, 522–530. [Google Scholar] [CrossRef]
- Steiner, F.; Zuffo, A.M.; Oliveira, C.E.S.; Ardon, H.J.V.; Sousa, T.O.; Aguilera, J.G. Can potassium fertilization alleviate the adverse effects of drought stress on soybean plants? J. Agribus. Environ. 2022, 15, e8240. [Google Scholar] [CrossRef]
- Ogino, C.M.; Costa-Junior, G.; Popova, N.D.; Martines-Filho, J.G. Buying power, price and consumption of mineral fertilizers: An analysis for central-western Brazil. Rev. Econ. Sociol. Rural 2021, 59, e220367. [Google Scholar] [CrossRef]
- Fageria, N.D.; Kluthcouski, J. Metodologia para Avaliação de Cultivares de Arroz e Feijão para Condições Adversas de Solo; Embrapa-CNPAF: Brasília, Brazil, 1980; 22p. [Google Scholar]
- Steiner, F.; Lana, M.C. Contribution of non-exchangeable K in soils from Southern Brazil under potassium fertilization and successive cropping. Rev. Ciência Agron. 2018, 49, 547–557. [Google Scholar] [CrossRef]
- Sousa, D.M.G.; Lobato, E. Cerrado: Correção do Solo e Adubação, 2nd ed.; Embrapa Informação Tecnológica: Brasília, Brazil, 2004. [Google Scholar]
- Abreu-Junior, C.H.; Gruberger, G.A.C.; Cardoso, P.H.S.; Gonçalves, P.W.B.; Nogueira, T.A.R.; Capra, G.F.; Jani, A.D. Soybean Seed Enrichment with Cobalt and Molybdenum as an Alternative to Conventional Seed Treatment. Plants 2023, 12, 1164. [Google Scholar] [CrossRef]
- Malavolta, E.A.; Vitti, G.C.; Oliveira, A.S. Avaliação do Estado Nutricional das Plantas: Princípios e Aplicações; Potafos: Piracicaba, Brazil, 1997; 201p. [Google Scholar]
- Richter, G.L.; Zanon, A.J.; Streck, N.A.; Guedes, J.V.C.; Kräulich, B.; Rocha, T.S.M.; Winck, J.E.M.; Ceolin, J. Estimating leaf area of modern soybean cultivars by a non-destructive method. Bragantia 2014, 73, 416–425. [Google Scholar] [CrossRef]
- Moll, R.H.; Kamprath, E.J.; Jackson, W.A. Analysis and Interpretation of factors which contribute to efficiency of nitrogen utilization. Agron. J. 1982, 74, 562–564. [Google Scholar] [CrossRef]
- Craswell, E.T.; Godwin, D.C. The efficiency of nitrogen fertilizers applied to cereals in different climates. In Advances in Plant Nutrition, 1st ed.; Tinker, P.B., Lauchli, A., Eds.; Praeger Scientific: New York, NY, USA, 1984; Volume 1, pp. 1–55. [Google Scholar]
- Cruz, C.D.; Carneiro, P.C.S. Biometric Models Applied to Genetic Improvement; UFV: Viçosa, Brazil, 2003; 585p. [Google Scholar]
- Cargnelutti-Filho, A.; Ribeiro, N.D.; Reis, R.C.P.; Souza, J.R.; Jost, E. Comparison of cluster methods for the study of genetic diversity in common bean cultivars. Ciência Rural 2008, 38, 2138–2145. [Google Scholar] [CrossRef]
- Costa, A.C.S.; Souza Junior, I.G.; Canton, L.C.; Gil, L.G.; Figueiredo, R. Contribution of the chemical and mineralogical properties of sandy-loam tropical soils to the cation exchange capacity. Rev. Bras. Ciência Solo 2020, 44, e0200019. [Google Scholar] [CrossRef]
- Wang, M.; Zheng, Q.; Shen, Q.; Guo, S. The critical role of potassium in plant stress response. Int. J. Mol. Sci. 2013, 14, 7370–7390. [Google Scholar] [CrossRef] [PubMed]
- Zahoor, R.; Zhao, W.; Abid, M.; Dong, H.; Zhou, Z. Potassium application regulates nitrogen metabolism and osmotic adjustment in cotton (Gossypium hirsutum L.) functional leaf under drought stress. J. Plant Physiol. 2017, 215, 30–38. [Google Scholar] [CrossRef] [PubMed]
- Lana, R.M.Q.; Hamawaki, O.T.; Lima, L.M.L.; Zanão Júnior, L.A. Resposta da soja a doses e modos de aplicação de potássio em solo de Cerrado. Biosci. J. 2002, 18, 17–23. [Google Scholar]
- Silas, G.G.; Bueno, A.C.; Santos, R.F. Resposta da soja (Glycine max L.) à duas diferentes fontes de potássio. Uningá Rev. 2016, 25, 5–9. [Google Scholar]
- Gommers, A.; Thiry, Y.; Delvaux, B. Rhizospheric mobilization and plant uptake of radiocesium from weathered soils: I. Influence of potassium depletion. J. Environ. Qual. 2005, 34, 2167–2173. [Google Scholar] [CrossRef]
- Fraga, T.I.; Genro Junior, S.A.; Inda, A.V.; Anghinoni, I. Potassium supply and mineralogy of floodplain soils under successive irrigated rice crops. Rev. Bras. Ciência Solo 2009, 33, 497–506. [Google Scholar] [CrossRef]
- Rosolem, C.A.; Vicentini, J.P.T.M.M.; Steiner, F. Potassium supply as a function of residual potassium fertilization in a Cerrado Red Latosol. Rev. Bras. Ciência Solo 2012, 36, 1507–1515. [Google Scholar] [CrossRef]
- Reis, M.S.; Soares, A.A.; Soares, P.C.; Cornélio, V.M.O. Absorption of N, P, K, Ca, Mg and S by irrigated rice as influenced by nitrogen fertilization. Ciência Agrotecnologia 2005, 29, 707–713. [Google Scholar] [CrossRef]
- Fageria, N.K.; Santos, A.B.; Cutrim, V.A. Irrigated rice productivity and nitrogen use efficiency as influenced by nitrogen fertilization. Pesqui. Agropecuária Bras. 2007, 42, 1029–1034. [Google Scholar] [CrossRef]






| N° | Genotype | Agronomic Characteristics | ||
|---|---|---|---|---|
| Maturation Cycle † | RMG †† | Plant Growth Habit | ||
| G1 | TMG2383 IPRO | 120 | 8.3 | Semideterminate |
| G2 | TMG2381 IPRO | 120 | 8.1 | Indeterminate |
| G3 | TMG2378 IPRO | 125 | 7.8 | Semideterminate |
| G4 | TMG7067 IPRO | 112 | 7.2 | Semideterminate |
| G5 | TMG7063 IPRO | 110 | 7.0 | Indeterminate |
| G6 | TMG2165 IPRO | 112 | 6.5 | Indeterminate |
| G7 | TMG 061 IPRO | 110 | 6.1 | Indeterminate |
| G8 | 97R50 IPRO | 115 | 7.5 | Indeterminate |
| G9 | 98R31 IPRO | 130 | 8.3 | Indeterminate |
| G10 | 98R35 IPRO | 130 | 8.3 | Indeterminate |
| G11 | HO Cristalino IPRO | 125 | 8.3 | Indeterminate |
| G12 | HO Maracaí IPRO | 120 | 7.7 | Indeterminate |
| G13 | HO Paranaíba IPRO | 115 | 7.4 | Indeterminate |
| G14 | BMX Foco IPRO | 110 | 7.2 | Indeterminate |
| G15 | BMX Bônus IPRO | 120 | 7,9 | Indeterminate |
| G16 | ST777 IPRO | 108 | 7.7 | Indeterminate |
| G17 | ST797 IPRO | 110 | 7.9 | Indeterminate |
| G18 | RK8115 IPRO | 120 | 8.1 | Indeterminate |
| G19 | RK6719 IPRO | 105 | 6.7 | Indeterminate |
| G20 | RK7518 IPRO | 112 | 7.5 | Indeterminate |
| G21 | RK8317 IPRO | 125 | 8.3 | Indeterminate |
| G22 | M5917I PRO | 95 | 5.9 | Indeterminate |
| G23 | NS8399 IPRO | 120 | 8.3 | Indeterminate |
| G24 | NS7007 IPRO | 98 | 7.1 | Indeterminate |
| G25 | NS7505 IPRO | 118 | 7.5 | Indeterminate |
| Causes of Variation | Probability > F | ||||||
| PH | SD | LA | SDM | RDM | TDM | K | |
| Genotype (G) | <0.001 | <0.001 | <0.001 | <0.001 | <0.001 | <0.001 | <0.001 |
| Potassium level (K) | <0.001 | 0.082 | <0.001 | <0.001 | 0.496 | <0.001 | <0.001 |
| Interaction G × K | 0.003 | 0.124 | 0.001 | 0.004 | <0.001 | <0.001 | <0.001 |
| Overall average | 64.0 | 10.2 | 18.1 | 23.8 | 17.9 | 41.7 | 20.9 |
| CV (%) | 5.17 | 8.73 | 9.31 | 8.70 | 12.92 | 8.40 | 12.45 |
| Causes of variation | Probability > F | ||||||
| KUE | FPH | FPIH | PNP | GNP | 1000-G | GY | |
| Genotype (G) | <0.001 | <0.001 | <0.001 | <0.001 | <0.001 | <0.001 | <0.001 |
| Potassium level (K) | <0.001 | 0.018 | 0.154 | <0.001 | 0.034 | 0.016 | <0.001 |
| Interaction G × K | <0.001 | 0.045 | 0.243 | <0.001 | 0.041 | 0.038 | <0.001 |
| Overall average | 58.7 | 72.0 | 14.7 | 34.3 | 2.08 | 186.0 | 26.3 |
| CV (%) | 12.87 | 8.46 | 12.35 | 9.87 | 7.62 | 10.47 | 12.53 |
Disclaimer/Publisher’s Note: The statements, opinions and data contained in all publications are solely those of the individual author(s) and contributor(s) and not of MDPI and/or the editor(s). MDPI and/or the editor(s) disclaim responsibility for any injury to people or property resulting from any ideas, methods, instructions or products referred to in the content. |
© 2023 by the authors. Licensee MDPI, Basel, Switzerland. This article is an open access article distributed under the terms and conditions of the Creative Commons Attribution (CC BY) license (https://creativecommons.org/licenses/by/4.0/).
Share and Cite
Gomides, J.F.F.B.; Leite, M.d.S.; Steiner, F.; Zuffo, A.M.; Aguilera, J.G.; Ratke, R.F.; Gonzales, H.L.; García, W.E.V.; López, L.M.S.; Aranibar, C.G.M.; et al. Identification of Modern High-Yield Soybean Genotypes for Potassium-Use Efficiency in Sandy Soil of the Brazilian Cerrado. Agronomy 2023, 13, 2639. https://doi.org/10.3390/agronomy13102639
Gomides JFFB, Leite MdS, Steiner F, Zuffo AM, Aguilera JG, Ratke RF, Gonzales HL, García WEV, López LMS, Aranibar CGM, et al. Identification of Modern High-Yield Soybean Genotypes for Potassium-Use Efficiency in Sandy Soil of the Brazilian Cerrado. Agronomy. 2023; 13(10):2639. https://doi.org/10.3390/agronomy13102639
Chicago/Turabian StyleGomides, João Flávio Floriano Borges, Michele dos Santos Leite, Fábio Steiner, Alan Mario Zuffo, Jorge González Aguilera, Rafael Felippe Ratke, Herry Lloclla Gonzales, Wilmer Enrique Vidaurre García, Luis Miguel Serquen López, Carlos Gerano Morales Aranibar, and et al. 2023. "Identification of Modern High-Yield Soybean Genotypes for Potassium-Use Efficiency in Sandy Soil of the Brazilian Cerrado" Agronomy 13, no. 10: 2639. https://doi.org/10.3390/agronomy13102639
APA StyleGomides, J. F. F. B., Leite, M. d. S., Steiner, F., Zuffo, A. M., Aguilera, J. G., Ratke, R. F., Gonzales, H. L., García, W. E. V., López, L. M. S., Aranibar, C. G. M., Gutiérrez, N. L., & Morales-Aranibar, L. F. (2023). Identification of Modern High-Yield Soybean Genotypes for Potassium-Use Efficiency in Sandy Soil of the Brazilian Cerrado. Agronomy, 13(10), 2639. https://doi.org/10.3390/agronomy13102639

