Genome-Wide Association Study of Sheath Blight Resistance within a Core Collection of Rice (Oryza sativa L.)
Abstract
:1. Introduction
2. Materials and Methods
2.1. Plant Material
2.2. Phenotyping
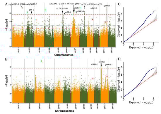
2.3. GWAS
2.4. Annotation of Significant Genes within GWAS
3. Results
3.1. Evaluating the ShB Resistance of Ting’s Core Collection
3.2. GWAS
3.3. Effects of Allele Variations
3.4. Classification of Significant Genes in GWAS
3.5. KEGG Pathway Analysis
4. Discussion
5. Conclusions
Supplementary Materials
Author Contributions
Funding
Data Availability Statement
Acknowledgments
Conflicts of Interest
Abbreviations
| ShB | Sheath blight resistance |
| QTL | Quantitative trait locus |
| DNA | Deoxyribonucleic acid |
| RNA | Ribonucleic acid |
| FpKM | Fragments per kilobase of exon model per million mapped reads |
| GO | Gene ontology |
| KEGG | Kyoto Encyclopedia of Genes and Genomics |
References
- Sun, Q.; Liu, Y.; Wang, Z.Y.; Li, S.; Ye, L.; Xie, J.X.; Zhao, G.Q.; Wang, H.N.; Wang, Y.; Li, S.; et al. Isolation and characterization of genes related to sheath blight resistance via the tagging of mutants in rice. Plant Gene 2019, 19, 100200. [Google Scholar] [CrossRef]
- Zheng, A.; Lin, R.; Zhang, D.; Qin, P.; Xu, L.; Ai, P.; Ding, L.; Wang, Y.; Chen, Y.; Liu, Y.; et al. The evolution and pathogenic mechanisms of the rice sheath blight pathogen. Nat. Commun. 2013, 4, 1424. [Google Scholar] [CrossRef] [PubMed]
- Molla, K.A.; Karmakar, S.; Molla, J.; Bajaj, P.; Varshney, R.K.; Datta, S.K.; Datta, K. Understanding sheath blight resistance in rice: The road behind and the road ahead. Plant Biotechnol. J. 2020, 18, 895–915. [Google Scholar] [CrossRef] [PubMed]
- Marchetti, M.A.; Bollich, C.N. Quantification of the relationship between sheath blight severity and yield loss in rice. Plant Dis. 1991, 75, 773–775. [Google Scholar] [CrossRef]
- Ghosh, P.; Sen, S.; Chakraborty, J.; Das, S. Monitoring the efficacy of mutated Allium sativum leaf lectin in transgenic rice against Rhizoctonia solani. BMC Biotechnol. 2016, 16, 24. [Google Scholar] [CrossRef] [Green Version]
- Channamallikarjuna, V.; Sonah, H.; Prasad, M.; Rao, G.J.N.; Chand, S.; Upreti, H.C.; Singh, N.K.; Sharma, T.R. Identification of major quantitative trait loci qSBR11-1 for sheath blight resistance in rice. Mol. Breed. 2010, 25, 155–166. [Google Scholar] [CrossRef]
- Eizenga, G.C.; Lee, F.N.; Rutger, J.N. Screening Oryza species plants for rice sheath blight resistance. Plant Dis. 2002, 86, 808–812. [Google Scholar] [CrossRef] [Green Version]
- Eizenga, G.C.; Prasad, B.; Jackson, A.K.; Jia, M.H. Identification of rice sheath blight and blast quantitative trait loci in two different O-sativa/O-nivara advanced backcross populations. Mol. Breed. 2013, 31, 889–907. [Google Scholar] [CrossRef]
- Prasad, B.; Eizenga, G.C. Rice sheath blight disease resistance identified in Oryza spp. accessions. Plant Dis. 2008, 92, 1503–1509. [Google Scholar] [CrossRef] [Green Version]
- Sun, Q.; Li, T.Y.; Li, D.D.; Wang, Z.Y.; Li, S.; Li, D.P.; Han, X.; Liu, J.M.; Xuan, Y.H. Overexpression of Loose Plant Architecture 1 increases planting density and resistance to sheath blight disease via activation of PIN-FORMED 1a in rice. Plant Biotechnol. J. 2019, 17, 855–857. [Google Scholar] [CrossRef] [Green Version]
- Wang, R.; Lu, L.; Pan, X.; Hu, Z.; Ling, F.; Yan, Y.; Liu, Y.; Lin, Y. Functional analysis of OsPGIP1 in rice sheath blight resistance. Plant Mol. Biol. 2015, 87, 181–191. [Google Scholar] [CrossRef]
- Xue, X.; Cao, Z.X.; Zhang, X.T.; Wang, Y.; Zhang, Y.F.; Chen, Z.X.; Pan, X.B.; Zuo, S.M. Overexpression of OsOSM1 enhances resistance to rice sheath blight. Plant Dis. 2016, 100, 1634–1642. [Google Scholar] [CrossRef] [PubMed] [Green Version]
- Fu, D.; Chen, L.; Yu, G.; Liu, Y.; Lou, Q.; Mei, H.; Xiong, L.; Li, M.; Xu, X.; Luo, L. QTL mapping of sheath blight resistance in a deep-water rice cultivar. Euphytica 2011, 180, 209–218. [Google Scholar] [CrossRef]
- Pinson, S.; Capdevielle, F.M.; Oard, J.H. Confirming QTLs and finding additional loci conditioning sheath blight resistance in rice using recombinant inbred lines. Crop Sci. 2005, 45, 503–510. [Google Scholar] [CrossRef] [Green Version]
- Li, Z.; Pinson, S.R.M.; Marchetti, M.A.; Stansel, J.W.; Park, W.D. Characterization of quantitative trait loci (QTLs) in cultivated rice contributing to field resistance to sheath blight (Rhizoctonia solani). Theor. Appl. Genet. 1995, 91, 382–388. [Google Scholar] [CrossRef]
- Richa, K.; Tiwari, I.M.; Kumari, M.; Devanna, B.N.; Sonah, H.; Kumari, A.; Nagar, R.; Sharma, V.; Botella, J.R.; Sharma, T.R. Functional characterization of novel chitinase genes present in the sheath blight resistance QTL: qSBR11-1 in rice line Tetep. Front. Plant Sci. 2016, 7, 244. [Google Scholar] [CrossRef]
- Sha, X.Y.; Zhu, L.H. Resistance of some rice varieties to sheath blight (ShB). Int. Rice Res. Newsl. 1990, 15, 7–8. [Google Scholar]
- Sharma, A.; McClung, A.M.; Pinson, S.R.M.; Kepiro, J.L.; Shank, A.R.; Tabien, R.E.; Fjellstrom, R. Genetic mapping of sheath blight resistance QTLs within tropical japonica rice cultivars. Crop Sci. 2009, 49, 256–264. [Google Scholar] [CrossRef] [Green Version]
- Srinivasachary Willocquet, L.; Savary, S. Resistance to rice sheath blight (Rhizoctonia solani Kuhn) [(teleomorph: Thanatephorus cucumeris (AB Frank) Donk.] disease: Current status and perspectives. Euphytica 2011, 178, 1–22. [Google Scholar] [CrossRef]
- Chen, Y.; Zeng, Y.; Ji, Z.; Liang, Y.; Wen, Z.; Yang, C. Identification of stable quantitative trait loci for sheath blight resistance using recombinant inbredl. Rice Sci. 2019, 26, 331–338. [Google Scholar]
- Zeng, Y.; Ji, Z.; Yang, C. The way to a more precise sheath blight resistance QTL in rice. Euphytica 2015, 203, 33–45. [Google Scholar] [CrossRef]
- Zou, J.H.; Pan, X.B.; Chen, Z.X.; Xu, J.Y.; Lu, J.F.; Zhai, W.X.; Zhu, L.H. Mapping quantitative trait loci controlling sheath blight resistance in two rice cultivars (Oryza sativa L.). Theor. Appl. Genet. 2000, 101, 569–573. [Google Scholar] [CrossRef]
- Zuo, S.; Zhang, Y.; Chen, Z.; Jiang, W.; Feng, M.; Pan, X. Improvement of rice resistance to sheath blight by pyramiding QTLs conditioning disease resistance and tiller angle. Rice Sci. 2014, 21, 318–326. [Google Scholar] [CrossRef]
- Zuo, S.; Zhang, Y.; Yin, Y.; Li, G.; Zhang, G.; Wang, H.; Chen, Z.; Pan, X. Fine-mapping of qSB-9(TQ), a gene conferring major quantitative resistance to rice sheath blight. Mol. Breed. 2014, 34, 2191–2203. [Google Scholar] [CrossRef]
- Kraakman, A.; Niks, R.E.; Van den Berg, P.; Stam, P.; Van Eeuwijk, F.A. Linkage disequilibrium mapping of yield and yield stability in modern spring barley cultivars. Genetics 2004, 168, 435–446. [Google Scholar] [CrossRef] [Green Version]
- Zhu, C.; Gore, M.; Buckler, E.S.; Yu, J. Status and prospects of association mapping in plants. Plant Genome 2008, 1, 5–20. [Google Scholar] [CrossRef]
- Li, N.; Lin, B.; Wang, H.; Li, X.; Yang, F.; Ding, X.; Yan, J.; Chu, Z. Natural variation in ZmFBL41 confers banded leaf and sheath blight resistance in maize. Nat. Genet. 2019, 51, 1540. [Google Scholar] [CrossRef]
- Jia, L.; Yan, W.; Zhu, C.; Agrama, H.A.; Jackson, A.; Yeater, K.; Li, X.; Huang, B.; Hu, B.; McClung, A.; et al. Allelic analysis of sheath blight resistance with association mapping in rice. PLoS ONE 2012, 7, e327033. [Google Scholar] [CrossRef] [Green Version]
- Chen, Z.; Feng, Z.; Kang, H.; Zhao, J.; Chen, T.; Li, Q.; Gong, H.; Zhang, Y.; Chen, X.; Pan, X.; et al. Identification of new resistance loci against sheath blight disease in rice through genome-wide association study. Rice Sci. 2019, 26, 21–31. [Google Scholar] [CrossRef]
- Zhang, F.; Zeng, D.; Zhang, C.; Lu, J.; Chen, T.; Xie, J.; Zhou, Y. Genome-wide association analysis of the genetic basis for sheath blight resistance in rice. Rice 2019, 12, 93. [Google Scholar] [CrossRef] [Green Version]
- Oreiro, E.G.; Grimares, E.K.; Atienza-Grande, G.; Qribod, I.L.; Roman-Reyna, V.; Oliva, R. Genome-wide associations and transcriptional profiling reveal ROS regulation as one under-lying mechanism of sheath blight resistance in rice. Mol. Plant-Microbe Interact. 2020, 33, 212–222. [Google Scholar] [CrossRef] [PubMed]
- Zhang, P.; Li, J.; Li, X.; Liu, X.; Zhao, X.; Lu, Y. Population structure and genetic diversity in a rice core collection (Oryza sativa L.) investigated with SSR markers. PLoS ONE 2011, 6, e27565. [Google Scholar] [CrossRef] [Green Version]
- Zhang, P.; Zhong, K.; Zhong, Z.; Tong, H. Mining candidate gene for rice aluminum tolerance through genome wide association study and transcriptomic analysis. BMC Plant Biol. 2019, 19, 490. [Google Scholar] [CrossRef] [PubMed] [Green Version]
- Zhang, P.; Liu, X.; Tong, H.; Lu, Y.; Li, J. Association mapping for important agronomic traits in core collection of rice (Oryza sativa L.) with SSR markers. PLoS ONE 2014, 9, e111508. [Google Scholar] [CrossRef] [Green Version]
- Zhang, P.; Zhong, K.; Tong, H.; Shahid, M.Q.; Li, J. Association mapping for aluminum tolerance in a core collection of rice landraces. Front. Plant Sci. 2016, 7, 1415. [Google Scholar] [CrossRef] [Green Version]
- Zhang, P.; Zhong, K.; Zhong, Z.; Tong, H. Genome-wide association study of important agronomic traits within a core collection of rice (Oryza sativa L.). BMC Plant Biol. 2019, 19, 259. [Google Scholar] [CrossRef] [PubMed]
- Zeng, Y.; Shi, J.; Ji, Z.; Wen, Z.; Liang, Y.; Yang, C. Genotype by environment interaction: The greatest obstacle in precise determination of rice sheath blight resistance in the field. Plant Dis. 2017, 101, 1795–1801. [Google Scholar] [CrossRef] [Green Version]
- Li, H.; Durbin, R. Fast and accurate long-read alignment with Burrows-Wheeler transform. Bioinformatics 2010, 26, 1754–1760. [Google Scholar] [CrossRef] [Green Version]
- DePristo, M.A.; Banks, E.; Poplin, R.; Garimella, K.V.; Maguire, J.R.; Hartl, C.; Philippakis, A.A.; Del Angel, G.; Rivas, M.A.; Hanna, M.; et al. A framework for variation discovery and genotyping using next-generation DNA sequencing data. Nat. Genet. 2011, 43, 491–498. [Google Scholar] [CrossRef]
- Kang, H.M.; Sul, J.H.; Service, S.K.; Zaitlen, N.A.; Kong, S.; Freimer, N.B.; Sabatti, C.; Eskin, E. Variance component model to account for sample structure in genome-wide association studies. Nat. Genet. 2010, 42, 110–348. [Google Scholar] [CrossRef] [Green Version]
- Yang, W.; Guo, Z.; Huang, C.; Duan, L.; Chen, G.; Jiang, N.; Fang, W.; Feng, H.; Xie, W.; Lian, X.; et al. Combining high-throughput phenotyping and genome-wide association studies to reveal natural genetic variation in rice. Nat. Commun. 2014, 5, 5087. [Google Scholar] [CrossRef] [PubMed]
- Ye, J.; Zhang, Y.; Cui, H.; Liu, J.; Wu, Y.; Cheng, Y.; Xu, H.; Huang, X.; Li, S.; Zhou, A.; et al. WEGO 2.0: A web tool for analyzing and plotting GO annotations, 2018 update. Nucleic Acids Res. 2018, 46, 71–75. [Google Scholar] [CrossRef] [PubMed]
- Huang, D.W.; Sherman, B.T.; Lempicki, R.A. Systematic and integrative analysis of large gene lists using DAVID bioinformatics resources. Nat. Protoc. 2009, 4, 44–57. [Google Scholar] [CrossRef] [PubMed]
- Xie, C.; Mao, X.; Huang, J.; Ding, Y.; Wu, J.; Dong, S.; Kong, L.; Gao, G.; Li, C.; Wei, L. KOBAS 2.0: A web server for annotation and identification of enriched pathways and diseases. Nucleic Acids Res. 2011, 392, 316–322. [Google Scholar] [CrossRef] [Green Version]
- Li, F.; Cheng, L.; Xu, M.; Zhou, Z.; Zhang, F.; Sun, Y.; Zhou, Y.; Zhu, L.; Xu, J.; Li, Z. QTL mining for sheath blight resistance using the backcross selected introgression lines for grain quality in rice. Acta. Agron. Sin. 2009, 35, 1729–1737. [Google Scholar] [CrossRef]
- Zeng, Y.; Xia, L.; Wen, Z.; Ji, Z.; Zeng, D.; Qian, Q.; Yang, C. Mapping resistant QTLs for rice sheath blight disease with a doubled haploid population. J. Integr. Agric. 2015, 14, 801–810. [Google Scholar] [CrossRef]
- Liu, G.; Jia, Y.; Correa-Victoria, F.J.; Prado, G.A.; Yeater, K.M.; McClung, A.; Correll, J.C. Mapping quantitative trait Loci responsible for resistance to sheath blight in rice. Phytopathology 2009, 99, 1078–1084. [Google Scholar] [CrossRef] [Green Version]
- Yano, K.; Yamamoto, E.; Aya, K.; Takeuchi, H.; Lo, P.C.; Hu, L.; Yamasaki, M.; Yoshida, S.; Kitano, H.; Hirano, K.; et al. Genome-wide association study using whole-genome sequencing rapidly identifies new genes influencing agronomic traits in rice. Nat. Genet. 2016, 48, 927–934. [Google Scholar] [CrossRef]
- Huang, X.; Wei, X.; Sang, T.; Zhao, Q.; Feng, Q.; Zhao, Y.; Li, C.; Zhu, C.; Lu, T.; Zhang, Z.; et al. Genome-wide association studies of 14 agronomic traits in rice landraces. Nat. Genet. 2010, 42, 961–967. [Google Scholar] [CrossRef]
- Zhao, K.; Tung, C.W.; Eizenga, G.C.; Wright, M.H.; Ali, M.L.; Price, A.H.; Norton, G.J.; Islam, M.R.; Reynolds, A.; Mezey, J.; et al. Genome-wide association mapping reveals a rich genetic architecture of complex traits in Oryza sativa. Nat. Commun. 2011, 2, 467. [Google Scholar] [CrossRef]
- Mugford, S.T.; Qi, X.; Bakht, S.; Hill, L.; Wegel, E.; Hughes, R.K.; Papadopoulou, K.; Melton, R.; Philo, M.; Sainsbury, F.; et al. A serine carboxypeptidase-like acyltransferase is required for synthesis of antimicrobial compounds and disease resistance in oats. Plant Cell 2009, 21, 2473–2484. [Google Scholar] [CrossRef] [PubMed] [Green Version]
- Boni, R.; Chauhan, H.; Hensel, G.; Roulin, A.; Sucher, J.; Kumlehn, J.; Brunner, S.; Krattinger, S.G.; Keller, B. Pathogen-inducible Ta-Lr34res expression in heterologous barley confers disease resistance without negative pleiotropic effects. Plant Biotechnol. J. 2018, 16, 245–253. [Google Scholar] [CrossRef] [PubMed] [Green Version]
- Stukkens, Y.; Bultreys, A.; Grec, S.; Trombik, T.; Vanham, D.; Boutry, M. NpPDR1, a pleiotropic drug resistance-type ATP-binding cassette transporter from Nicotiana plumbaginifolia, plays a major role in plant pathogen defense. Plant Physiol. 2005, 139, 341–352. [Google Scholar] [CrossRef] [PubMed] [Green Version]
- Garroum, I.; Bidzinski, P.; Daraspe, J.; Mucciolo, A.; Humbel, B.M.; Morel, J.; Nawrath, C. Cuticular defects in Oryza sativa ATP-binding cassette transporter G31 mutant plants cause dwarfism, elevated defense responses and pathogen resistance. Plant Cell Physiol. 2016, 57, 1179–1188. [Google Scholar] [CrossRef] [PubMed] [Green Version]
- Zhang, L.; Ni, H.; Du, X.; Wang, S.; Ma, X.W.; Nurnberger, T.; Guo, H.S.; Hua, C. The Verticillium-specific protein VdSCP7 localizes to the plant nucleus and modulates immunity to fungal infections. New Phytol. 2017, 215, 368–381. [Google Scholar] [CrossRef] [Green Version]
- Augustine, R.C.; Vierstra, R.D. SUMOylation: Re-wiring the plant nucleus during stress and development. Curr. Opin. Plant Biol. 2018, 45, 143–154. [Google Scholar] [CrossRef]
- Buecherl, C.A.; Jarsch, I.K.; Schudoma, C.; Segonzac, C.; Mbengue, M.; Robatzek, S.; MacLean, D.; Ott, T.; Zipfel, C. Plant immune and growth receptors share common signalling components but localise to distinct plasma membrane nanodomains. eLife 2017, 6, e25114. [Google Scholar] [CrossRef]
- Avin-Wittenberg, T.; Tzin, V.; Angelovici, R.; Less, H.; Galili, G. Deciphering energy-associated gene networks operating in the response of Arabidopsis plants to stress and nutritional cues. Plant J. 2012, 70, 954–966. [Google Scholar] [CrossRef]
- Galili, G.; Tang, G.L.; Zhu, X.H.; Gakiere, B. Lysine catabolism: A stress and development super-regulated metabolic pathway. Curr. Opin. Plant Biol. 2001, 4, 261–266. [Google Scholar] [CrossRef]
- Wang, Z.Y.; Thornton, C.R.; Kershaw, M.J.; Li, D.B.; Talbot, N.J. The glyoxylate cycle is required for temporal regulation of virulence by the plant pathogenic fungus Magnaporthe grisea. Mol. Microbiol. 2003, 47, 1601–1612. [Google Scholar] [CrossRef]
- Lorenz, M.C.; Fink, G.R. The glyoxylate cycle is required for fungal virulence. Nature 2001, 412, 83–86. [Google Scholar] [CrossRef] [PubMed]
- Mural, R.V.; Liu, Y.; Rosebrock, T.R.; Brady, J.J.; Hamera, S.; Connor, R.A.; Martin, G.B.; Zeng, L. The tomato Fni3 lysine-63-specific ubiquitin-conjugating enzyme and suv ubiquitin E2 variant positively regulate plant immunity. Plant Cell 2013, 25, 3615–3631. [Google Scholar] [CrossRef] [PubMed] [Green Version]
- Li, T.; Chen, X.; Zhong, X.; Zhao, Y.; Liu, X.; Zhou, S.; Cheng, S.; Zhou, D. Jumonji C domain protein JMJ705-mediated removal of histone H3 lysine 27 trimethylation is involved in defense-related gene activation in rice. Plant Cell 2013, 25, 4725–4736. [Google Scholar] [CrossRef] [PubMed] [Green Version]




| Chr. | Number of Significant Loci (−log10(p) > 7.71) | SNP Position with the Highest −log10(p) (−log10(p) > 7.71) on Each Chromosome (IRGSP-1.0) | ||
|---|---|---|---|---|
| 2016 | 2017 | 2016 | 2017 | |
| 1 | 1 | 0 | 36,186,689 (−log10(p) = 9.17) | - |
| 2 | 3 | 0 | 25,444,072 (−log10(p) = 7.78) | - |
| 3 | 0 | 1 | s- | 28,137,771 (−log10(p) = 8.83) |
| 4 | 1 | 0 | 2,837,224 (−log10(p) = 8.30) | - |
| 5 | 0 | 0 | - | - |
| 6 | 2 | 0 | 1,526,864 (−log10(p) = 7.97) | - |
| 7 | 5 | 0 | 8,675,285 (−log10(p) = 8.17) | - |
| 8 | 19 | 0 | 19,660,297 (−log10(p) = 9.13) | - |
| 9 | 0 | 0 | - | - |
| 10 | 0 | 0 | - | - |
| 11 | 3 | 3 | 25,034,832 (−log10(p) = 9.47) | 2,598,775 (−log10(p) = 8.00) |
| 12 | 0 | 0 | - | - |
| Total | 34 | 4 | - | - |
| Year | Chromosome | SNP Position (bp) | p Value | Gene ID | Annotation | Previous QTL |
|---|---|---|---|---|---|---|
| 2016 | 1 | 36,918,689 | 6.75 × 10−10 | LOC_Os01g63660 | retrotransposon protein, putative, Ty3-gypsy subclass | qSBD-1 [21], QRh1 [18,46], and qSBR1-2 [13] |
| 2 | 25,444,072 | 6.16 × 10−8 | LOC_Os02g42310 | OsSCP8 - Putative Serine Carboxypeptidase homologue, expressed | qSB-2 [14] | |
| 2 | 25,444,189 | 1.77 × 10−8 | LOC_Os02g42310 | OsSCP8 - Putative Serine Carboxypeptidase homologue, expressed | qSB-2 [14] | |
| 6 | 1,526,864 | 1.06 × 10−8 | LOC_Os06g03810 | expressed protein | qLH6 [13] and qShB6 [46] | |
| 7 | 8,675,285 | 6.71 × 10−9 | LOC_Os07g15120 | transposon protein, putative, unclassified | SAL ID L14 [30], qSB-7 [22], Rh-7 [15] and qShB7 [8] | |
| 7 | 10,552,032 | 1.02 × 10−8 | LOC_Os07g17840 | transposon protein, putative, unclassified, expressed | qSB-7 [22], Rh-7 [15] and qShB7 [8] | |
| 7 | 18,194,451 | 1.84 × 10−8 | LOC_Os07g30740 | retrotransposon protein, putative, Ty3-gypsy subclass | qSBR7-1 [6] | |
| 8 | 19,639,277 | 4.48 × 10−9 | LOC_Os08g31680 | retrotransposon protein, putative, unclassified, expressed | qLH8, qRLH8 and qLL8 [13] | |
| 8 | 19,668,175 | 1.01 × 10−8 | LOC_Os08g31740 | carboxyl-terminal proteinase, putative, expressed | qLH8, qRLH8 and qLL8 [13] | |
| 8 | 19,696,978 | 1.69 × 10−8 | LOC_Os08g31769 | expressed protein | qLH8, qRLH8 and qLL8 [13] | |
| 11 | 24,388,393 | 1.91 × 10−8 | LOC_Os11g40780 | disease resistance protein, putative, expressed | QDs11a [46] | |
| 2017 | 11 | 2,598,775 | 9.85 × 10−8 | LOC_Os11g05690 | amino acid permease family protein, putative, expressed | qShB11 [8] |
| 11 | 2,610,051 | 1.09 × 10−8 | LOC_Os11g05700 | ABC transporter family protein, putative, expressed | qShB11 [8] |
| Chr. | Position (IRGSP-1.0) | Minor Allele | Major Allele | Minor Allele Frequency | −log10(p) |
|---|---|---|---|---|---|
| 1 | 36,918,689 | T | C | 0.20 | 9.17 |
| 8 | 2,779,539 | T | C | 0.09 | 8.84 |
| 8 | 19,660,297 | T | C | 0.14 | 9.13 |
| 11 | 25,034,832 | T | C | 0.07 | 9.47 |
| GO Category | GO ID | GO Term Annotation | Significant Genes Number | p Value | ||
|---|---|---|---|---|---|---|
| 2016 | 2017 | 2016 | 2017 | |||
| Biological process | GO:0006355 | regulation of transcription, DNA-templated | 2 | 2 | 1.00 × 10−3 | 1.00 × 10−3 |
| GO:0006396 | RNA processing | 2 | 3 | 5.00 × 10−3 | 7.00 × 10−3 | |
| Cellular component | GO:0005886 | plasma membrane | 2 | 4 | 1.50 × 10−13 | 6.20 × 10−14 |
| GO:0005634 | nucleus | 6 | 7 | 2.20 × 10−11 | 1.90 × 10−11 | |
| GO:0016021 | integral component of membrane | 3 | 4 | 1.40 × 10−9 | 8.10 × 10−10 | |
| GO:0005618 | cell wall | 4 | 3 | 7.70 × 10−8 | 6.50 × 10−8 | |
| Molecular function | GO:0005524 | ATP binding | 6 | 1 | 1.60 × 10−6 | 2.30 × 10−6 |
| KEGG Pathway | KEGG Orthology | KEGG Definition | KEGG Enzyme or Brite Number | Year |
|---|---|---|---|---|
| KO00020 TCA cycle | KO1647 | citrate synthase | 2.3.3.1 | 2016 |
| KO00630 Glyoxylate and dicarboxylate metabolism | ||||
| KO00300 Lysine biosynthesis | KO1586 | diaminopimelate decarboxylase | 4.1.1.20 | 2016 |
| KO03040 Spliceosome | K12817 | pre-mRNA-splicing factor 18 | KO00001 | 2017 |
Publisher’s Note: MDPI stays neutral with regard to jurisdictional claims in published maps and institutional affiliations. |
© 2022 by the authors. Licensee MDPI, Basel, Switzerland. This article is an open access article distributed under the terms and conditions of the Creative Commons Attribution (CC BY) license (https://creativecommons.org/licenses/by/4.0/).
Share and Cite
Fu, D.; Zhong, K.; Zhong, Z.; Hu, G.; Zhang, P.; Tong, H. Genome-Wide Association Study of Sheath Blight Resistance within a Core Collection of Rice (Oryza sativa L.). Agronomy 2022, 12, 1493. https://doi.org/10.3390/agronomy12071493
Fu D, Zhong K, Zhong Z, Hu G, Zhang P, Tong H. Genome-Wide Association Study of Sheath Blight Resistance within a Core Collection of Rice (Oryza sativa L.). Agronomy. 2022; 12(7):1493. https://doi.org/10.3390/agronomy12071493
Chicago/Turabian StyleFu, Dong, Kaizhen Zhong, Zhengzheng Zhong, Guocheng Hu, Peng Zhang, and Hanhua Tong. 2022. "Genome-Wide Association Study of Sheath Blight Resistance within a Core Collection of Rice (Oryza sativa L.)" Agronomy 12, no. 7: 1493. https://doi.org/10.3390/agronomy12071493
APA StyleFu, D., Zhong, K., Zhong, Z., Hu, G., Zhang, P., & Tong, H. (2022). Genome-Wide Association Study of Sheath Blight Resistance within a Core Collection of Rice (Oryza sativa L.). Agronomy, 12(7), 1493. https://doi.org/10.3390/agronomy12071493

