Compost Fungi Allow for Effective Dispersal of Putative PGP Bacteria
Abstract
:1. Introduction
2. Material and Methods
2.1. Compost (C)
2.2. Rhizosphere Soil with Compost Application (RSC)
2.3. Chemical Properties Analysis of Compost and Soil Samples
2.4. DNA—Based Profiles of Bacterial Community in Compost and Soil Samples
2.5. Community Level Physiological Profile of Bacterial Community in Compost and Soil Samples
2.6. Isolation of Fungi and Associated Bacteria Dispersing along Their Hyphae
2.7. Analysis of Bacterial Dispersal along Mycelia
2.8. Screening of Representative Plant Growth‒Promoting Traits in Dispersed Bacterial Isolates
- The production of tryptophan—induced auxin was determined by colorimetrically at 530 nm using Salkowski’s reagent [35]. The bacterial isolates were incubated on a gyratory shaker (120 rpm) at 30 °C for 3 days in LB broth and LB broth supplemented with tryptophan (1 mg mL−1) as auxin precursor. After incubation, bacterial cells were centrifuged (850× g, at 4 °C for 10 min) and 1 mL of the supernatant was collected and mixed with 2 mL of Salkowski’s reagent [36] and incubated for 30 min at room temperature. Standard solution of pure indole acetic acid (Sigma-Aldrich, St. Louis, MO, USA) was used as a positive control. Results are presented qualitatively as positive/negative.
- 1-aminocyclopropane-1-carboxylic acid deaminase (ACCD) activity was measured following the methodology reported by Penrose and Glick [37]. Briefly, bacterial strains were inoculated in 5 mL tubes containing DF minimum salts medium containing 4.0 g of KH2PO4, 6.0 g of Na2HPO4, 0.2 g of MgSO4·7H2O, 2.0 g of glucose, 2.0 g of gluconic acid and 2.0 g citric acid and trace element: 1 mg of FeSO4·7H2O, 10 µg of H3BO3, 11.19 µg of MnSO4·H2O, 124.6 g of µg ZnSO4·7H2O, 78.22 µg of CuSO4·5H2O, 10 µg of MoO3, pH 7.2, and 2.0 g (NH4)2SO4 as nitrogen source. Cultures were incubated for 48 h at 28 °C. Aliquots (0.1 mL) of each culture were inoculated in tubes containing DF medium supplemented with 3.0 mM of ACC as unique nitrogen source and incubated for 48 h at 28 °C [38]. Finally, for determining ACCD activity, the amount of α-ketobutyrate produced as ACCD degrades ACC was measured spectrophotometrically in a microplate reader at 540 nm wavelength. An α-ketobutyrate calibration curve in the range from 0.1 to 1.0 µmol was used. Results are presented qualitatively as ACCD positive/negative.
- The ability of bacterial isolates and their associated fungi to mineralize phytate and/or solubilize phosphate was evaluated using the phytate screening medium and National Botanical Research Institute’s phosphate growth medium as reported by Jorquera et al. (2008) [34]. The P sources used in the media were Na-phytate (C6H18P6O24·2Na·xH2O) and Ca-phosphate [Ca3(PO4)2] analytical grade (pH = 7.0). After incubation at 30 °C for 4 days, the appearance of clear zones around the colonies were considered as a positive result the capacity of phytate mineralization and phosphate solubilization. Results are presented qualitatively as positive/negative.
2.9. Statistical Analyses
3. Results
3.1. Chemical Properties of Compost and Soil Samples
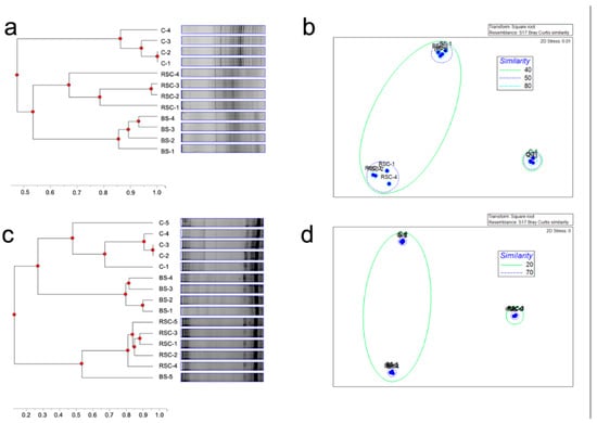
3.2. DNA-Based Profiles of Bacterial and Fungal Communities in Compost and Soil Samples
3.3. Community Level Physiological Profiles of Bacterial Communities in Compost and Soil Samples
3.4. Characterization of Bacteria Dispersing along Fungal Hyphae
3.5. Screening of Representative Plant Growth‒Promoting Traits in Selected Bacterial Isolates
4. Discussion
4.1. Microbial Community Composition and Metabolic Activity in C, BS, and RSC
4.2. Isolation of Fungi and Associated Migrator Bacteria
4.3. PGP Traits of Bacteria Dispersing along Fungal Mycelia
5. Practical Relevance
Supplementary Materials
Author Contributions
Funding
Data Availability Statement
Acknowledgments
Conflicts of Interest
References
- Palanivell, P.; Susilawati, K.; Ahmed, O.H.; Majid, N.M. Compost and Crude Humic Substances Produced from Selected Wastes and Their Effects onZea maysL. Nutrient Uptake and Growth. Sci. World J. 2013, 2013, 1–15. [Google Scholar] [CrossRef] [PubMed] [Green Version]
- Baliah, T.; Muthulakshmi, P.; Lakshmi, K.; Begum, J. Crop response of different formulations of solubilizing bacteria on cow pea. Int. J. Curr. Adv. Res. 2016, 5, 924–928. [Google Scholar]
- Liu, C.H.; Liu, Y.; Fan, C.; Kuang, S.Z. The effects of composted pineapple residue return on soil properties and the growth and yield of pineapple. J. Soil Sci. Plant Nutr. 2013, 13, 433–444. [Google Scholar] [CrossRef] [Green Version]
- Calderón, C.E.; de Vicente, A.; Cazorla, F.M. Role of 2-hexyl, 5-propyl resorcinol production by Pseudomonas chlororaphis PCL1606 in the multitrophic interactions in the avocado rhizosphere during the biocontrol process. FEMS Microbiol. Ecol. 2014, 89, 20–31. [Google Scholar] [CrossRef] [Green Version]
- Le, X.H.; Ballard, R.A.; Franco, C.M.M. Effects of endophytic Streptomyces and mineral nitrogen on Lucerne (Medicago sativa L.) growth and its symbiosis with rhizobia. Plant Soil 2016, 405, 25–34. [Google Scholar] [CrossRef]
- Yadav, A.; Dubey, R.; Yadav, K. Growth and ectomycorrhization of banj oak plants co-inoculated with Scleroderma bovista and mycorrhizosphere bacteria. J. Appl. Nat. Sci. 2015, 7, 265–272. [Google Scholar] [CrossRef]
- Deveau, A.; Bonito, G.; Uehling, J.; Paoletti, M.; Becker, M.; Bindschedler, S.; Hacquard, S.; Hervé, V.; Labbé, J.; Lastovetsky, O.A.; et al. Bacterial-fungal interactions: Ecology, mechanisms and challenges. FEMS Microbiol. Rev. 2018, 42, 335–352. [Google Scholar] [CrossRef] [Green Version]
- Guo, H.; Glaeser, S.P.; Alabid, I.; Imani, J.; Haghighi, H.; Kampfer, P.; Kogel, K.-H. The Abundance of Endofungal Bacterium Rhizobium radiobacter (syn. Agrobacterium tumefaciens) Increases in Its Fungal Host Piriformospora indica during the Tripartite Sebacinalean Symbiosis with Higher Plants. Front. Microbiol. 2017, 8, 629. [Google Scholar] [CrossRef]
- Boer, W.; Folman, L.B.; Summerbell, R.C.; Boddy, L. Living in a fungal world: Impact of fungi on soil bacterial niche development. FEMS Microbiol. Rev. 2005, 29, 795–811. [Google Scholar] [CrossRef] [Green Version]
- Bonfante, P.; Anca, I.-A. Plants, Mycorrhizal Fungi, and Bacteria: A Network of Interactions. Annu. Rev. Microbiol. 2009, 63, 363–383. [Google Scholar] [CrossRef] [Green Version]
- Nazir, R.; Warmink, J.A.; Boersma, H.; van Elsas, J.D. Mechanisms that promote bacterial fitness in fungal-affected soil microhabitats. FEMS Microbiol. Ecol. 2009, 71, 169–185. [Google Scholar] [CrossRef] [Green Version]
- Carson, J.K.; Gonzalez-Quiñones, V.; Murphy, D.V.; Hinz, C.; Shaw, J.A.; Gleeson, D.B. Low Pore Connectivity In-creases Bacterial Diversity in Soil. Appl. Environ. Microbiol. 2010, 76, 3936–3942. [Google Scholar] [CrossRef] [Green Version]
- Wu, Q.-S.; Cao, M.-Q.; Zou, Y.-N.; He, X.-H. Direct and indirect effects of glomalin, mycorrhizal hyphae and roots on aggregate stability in rhizosphere of trifoliate orange. Sci. Rep. 2015, 4, 5823. [Google Scholar] [CrossRef] [PubMed]
- Kulkarni, S.S.; Nene, S.N.; Joshi, K.S. A comparative study of production of hydrophobin like proteins (HYD-LPs) in submerged liquid and solid state fermentation from white rot fungus Pleurotus ostreatus. Biocatal. Agric. Biotechnol. 2020, 23, 101440. [Google Scholar] [CrossRef]
- Worrich, A.; Wick, L.Y.; Banitz, T. Ecology of Contaminant Biotransformation in the Mycosphere: Role of Transport Processes. Adv. Appl. Microbiol. 2008, 104, 93–133. [Google Scholar]
- Van Overbeek, L.S.; Saikkonen, K. Impact of Bacterial-Fungal Interactions on the Colonization of the Endosphere. Trends Plant Sci. 2016, 21, 230–242. [Google Scholar] [CrossRef]
- Kohlmeier, S.; Smits, T.H.; Ford, R.M.; Keel, C.; Harms, H.; Wick, L.Y. Taking the Fungal Highway: Mobilization of Pollutant-Degrading Bacteria by Fungi. Environ. Sci. Technol. 2005, 39, 4640–4646. [Google Scholar] [CrossRef] [PubMed]
- Harms, H.; Schlosser, D.; Wick, L.Y. Untapped potential: Exploiting fungi in bioremediation of hazardous chemicals. Nat. Rev. Genet. 2011, 9, 177–192. [Google Scholar] [CrossRef]
- Bravo, D.; Cailleau, G.; Bindschedler, S.; Simon, A.; Job, D.; Verrecchia, E.; Junier, P. Isolation of oxalotrophic bacteria able to disperse on fungal mycelium. FEMS Microbiol. Lett. 2013, 348, 157–166. [Google Scholar] [CrossRef] [Green Version]
- Zhang, Y.; Kastman, E.; Guasto, J.S.; Wolfe, B.E. Fungal networks shape dynamics of bacterial dispersal and community assembly in cheese rind microbiomes. Nat. Commun. 2018, 9, 1–12. [Google Scholar] [CrossRef] [Green Version]
- Furuno, S.; Foss, S.; Wild, E.; Jones, K.C.; Semple, K.; Harms, H.; Wick, L.Y. Mycelia Promote Active Transport and Spatial Dispersion of Polycyclic Aromatic Hydrocarbons. Environ. Sci. Technol. 2012, 46, 5463–5470. [Google Scholar] [CrossRef]
- Jiang, F.; Zhang, L.; Zhou, J.; George, T.S.; Feng, G. Arbuscular mycorrhizal fungi enhance mineralisation of organic phosphorus by carrying bacteria along their extraradical hyphae. New Phytol. 2021, 230, 304–315. [Google Scholar] [CrossRef] [PubMed]
- De Novais, C.B.; Sbrana, C.; Jesus, E.D.C.; Rouws, L.F.M.; Giovannetti, M.; Avio, L.; Siqueira, J.O.; Júnior, O.J.S.; Da Silva, E.M.R.; De Faria, S.M. Mycorrhizal networks facilitate the colonization of legume roots by a symbiotic nitrogen-fixing bacterium. Mycorrhiza 2020, 30, 389–396. [Google Scholar] [CrossRef] [PubMed]
- Murphy, J.; Riley, J.P. A modified single solution method for the determination of phosphate in natural waters. Anal. Chim. Acta 1962, 27, 31–36. [Google Scholar] [CrossRef]
- Warncke, D.; Brown, J.R. Potassium and other basic cations. In Recommended Chemical Soil Test Procedures for the North Central Region; Missouri Agricultural Experiment Station: Columbia, MO, USA, 1998; pp. 31–33. [Google Scholar]
- Bertsch, P.M.; Bloom, P.R. Aluminum. In Methods of Soil Analysis: Chemical Methods; Sparks, D.L., Ed.; Soil Science Society of America, Inc.; American Society of Agronomy, Inc.: Madison, WI, USA, 1996; Pt. 3, pp. 517–550. [Google Scholar]
- Radojevic, M.; Bashkin, V. Practical Environmental Analysis; Royal Society of Chemistry: London, UK, 1999. [Google Scholar]
- Walkley, A.; Black, I.A. An examination of the Degtjareff method for determining soil organic matter and a proposed modi-fication of the chromic acid titration method. Soil Sci. 1934, 37, 29–38. [Google Scholar] [CrossRef]
- Jorquera, M.A.; Inostroza, N.G.; Lagos, L.M.; Barra, P.; Marileo, L.; Rilling, J.I.; Campos, D.C.; Crowley, D.; Richardson, A.E.; Mora, M.L. Bacterial community structure and detection of putative plant growth-promoting rhizobacteria associated with plants grown in Chilean agro-ecosystems and undisturbed ecosystems. Biol. Fertil. Soils 2014, 50, 1141–1153. [Google Scholar] [CrossRef]
- Marshall, M.N.; Cocolin, L.; Mills, D.A.; Vander Gheynst, J.S. Evaluation of PCR primers for denaturing gradient gel elec-trophoresis analysis of fungal communities in compost. J. Appl. Microbiol. 2003, 95, 934–948. [Google Scholar] [CrossRef]
- Choi, K.-H.; Dobbs, F.C. Comparison of two kinds of Biolog microplates (GN and ECO) in their ability to distinguish among aquatic microbial communities. J. Microbiol. Methods 1999, 36, 203–213. [Google Scholar] [CrossRef]
- Simon, A.; Bindschedler, S.; Job, D.; Wick, L.Y.; Filippidou, S.; Kooli, W.M.; Verrecchia, E.P.; Junier, P. Exploiting the fungal highway: Development of a novel tool for the in situ isolation of bacteria migrating along fun-galmycelium. FEMS Microbiol. Ecol. 2015, 91, 1–13. [Google Scholar] [CrossRef] [PubMed] [Green Version]
- Junier, P.; Cailleau, G.; Palmieri, I.; Vallotton, C.; Trautschold, O.C.; Junier, T.; Paul, C.; Bregnard, D.; Palmieri, F.; Estoppey, A.; et al. Democratization of fungal highway columns as a tool to investigate bacteria associated with soil fungi. FEMS Microbiol. Ecol. 2021, 97, fiab003. [Google Scholar] [CrossRef] [PubMed]
- Jorquera, M.; Hernández, M.T.; Rengel, Z.; Marschner, P.; Mora, M.D.L.L. Isolation of culturable phosphobacteria with both phytate-mineralization and phosphate-solubilization activity from the rhizosphere of plants grown in a volcanic soil. Biol. Fertil. Soils 2008, 44, 1025–1034. [Google Scholar] [CrossRef]
- Patten, C.; Glick, B. Role of Pseudomonas putida indole acetic acid in development of the host plant root system. Appl. Environ. Microbiol. 2002, 68, 3795–3801. [Google Scholar] [CrossRef] [Green Version]
- Acuña, J.J.; Jorquera, M.A.; Martínez, O.A.; Menezes−Blackburn, D.; Fernández, M.T.; Marschner, P.; Greiner, R.; Mora, M.L. Indole acetic acid and phytase activity produced by rhizosphere bacilli as affected by pH and metals. J. Soil Sci. Plant Nutr. 2011, 11, 1–12. [Google Scholar]
- Penrose, D.M.; Glick, B.R. Methods for isolating and characterizing ACC deaminase-containing plant growth-promoting rhizobacteria. Physiol. Plant. 2003, 118, 10–15. [Google Scholar] [CrossRef] [Green Version]
- Barra, P.; Inostroza, N.G.; Acuña, J.J.; Mora, M.L.; Crowley, D.E.; Jorquera, M. Formulation of bacterial consortia from avocado (Persea americana Mill.) and their effect on growth, biomass and superoxide dismutase activity of wheat seedlings under salt stress. Appl. Soil Ecol. 2016, 102, 80–91. [Google Scholar] [CrossRef] [Green Version]
- Clarke, K.R.; Somerfield, P.; Gorley, R.N. Testing of null hypotheses in exploratory community analyses: Similarity profiles and biota-environment linkage. J. Exp. Mar. Biol. Ecol. 2008, 366, 56–69. [Google Scholar] [CrossRef]
- Furuno, S.; Remer, R.; Chatzinotas, A.; Harms, H.; Wick, L.Y. Use of mycelia as paths for the isolation of contaminant-degrading bacteria from soil. Microb. Biotechnol. 2011, 5, 142–148. [Google Scholar] [CrossRef] [Green Version]
- Morra, L.; Pagano, L.; Iovieno, P.; Baldantoni, D.; Alfani, A. Soil and vegetable crop response to addition of different levels of municipal waste compost under Mediterranean greenhouse conditions. Agron. Sustain. Dev. 2010, 30, 701–709. [Google Scholar] [CrossRef] [Green Version]
- Diacono, M.; Montemurro, F. Long-Term Effects of Organic Amendments on Soil Fertility. In Sustainable Agriculture; Springer Science and Business Media: Berlin/Heidelberg, Germany, 2011; Volume 2, pp. 761–786. [Google Scholar]
- Semenov, M.V.; Krasnov, G.S.; Semenov, V.M.; van Bruggen, A.H. Long-term fertilization rather than plant species shapes rhizosphere and bulk soil prokaryotic communities in agroecosystems. Appl. Soil Ecol. 2020, 154, 103641. [Google Scholar] [CrossRef]
- Compant, S.; Clément, C.; Sessitsch, A. Plant growth-promoting bacteria in the rhizo- and endosphere of plants: Their role, colonization, mechanisms involved and prospects for utilization. Soil Biol. Biochem. 2010, 42, 669–678. [Google Scholar] [CrossRef] [Green Version]
- Shi, S.; Richardson, A.E.; O’Callaghan, M.; de Angelis, K.M.; Jones, E.E.; Stewart, A.; Firestone, M.K.; Condron, L.M. Efects of selected root exudate components on soil bacterial communities. FEMS Microbiol. Ecol. 2011, 77, 600–610. [Google Scholar] [CrossRef] [Green Version]
- Gianfreda, L. Enzymes of importance to rhizosphere processes. J. Soil Sci. Plant Nutr. 2015, 15, 283–306. [Google Scholar] [CrossRef] [Green Version]
- Guo, X.-W.; Wang, B.; Li, K.; Liu, Z.-D.; Han, X.; Xu, S.-J.; Guo, Y.-S.; Xie, H.-G. Effect of 4-hydroxybenzoic acid on grape (Vitis vinifera L.) soil microbial community structure and functional diversity. Biotechnol. Biotechnol. Equip. 2015, 29, 637–645. [Google Scholar] [CrossRef]
- Banerjee, S.; Kirkby, C.A.; Schmutter, D.; Bissett, A.; Kirkegaard, J.; Richardson, A.E. Network analysis reveals functional redundancy and keystone taxa amongst bacterial and fungal communities during organic matter decomposition in an arable soil. Soil Biol. Biochem. 2016, 97, 188–198. [Google Scholar] [CrossRef]
- Allison, S.D.; Martiny, J.B.H. Resistance, resilience, and redundancy in microbial communities. Proc. Natl. Acad. Sci. USA 2008, 105, 11512–11519. [Google Scholar] [CrossRef] [Green Version]
- Johansson, J.F.; Paul, L.R.; Finlay, R. Microbial interactions in the mycorrhizosphere and their significance for sustainable agriculture. FEMS Microbiol. Ecol. 2004, 48, 1–13. [Google Scholar] [CrossRef] [PubMed]
- Hasna, N.; Behnam, T.; Touhami, S.; Mohamed, B.A.; Aouatef, M. Isolation, screening and identification of ligno-cellulolytic fungi from northern central Morocco. Biotechnol. Agron. Soc. Environ. Presses Agron. Gembloux 2019, 234, 207–217. [Google Scholar]
- Noreen, N.; Ramzan, N.; Parveen, Z.; Shahzad, S. A comparative study of cow dung compost, goat pellets, poultry waste manure and plant debris for thermophilic, thermotolerant and mesophilic microflora with some new reports from Pakistan. Pak. J. Bot. 2019, 51, 1155–1159. [Google Scholar] [CrossRef]
- Lynd, L.R.; Weimer, P.J.; van Zyl, W.H.; Pretorius, I.S. Microbial cellulose utilization: Fundamentals and bio-technology. Microbiol. Mol. Biol. Rev. 2002, 66, 506–577. [Google Scholar] [CrossRef] [Green Version]
- Simon, A.; Hervé, V.; Al-Dourobi, A.; Verrecchia, E.; Junier, P. Anin situinventory of fungi and their associated migrating bacteria in forest soils using fungal highway columns. FEMS Microbiol. Ecol. 2016, 93, fiw217. [Google Scholar] [CrossRef] [Green Version]
- Barea, J.M.; Azcón, R.; Azcón-Aguilar, C. Mycorrhizosphere interactions to improve plant fitness and soil quality. Antonie Van Leeuwenhoek 2002, 81, 343–351. [Google Scholar] [CrossRef] [PubMed]
- Boultermer, J.I.; Trevors, J.T.; Boland, G.J. Microbial studies of compost: Bacterial identification, and their po-tential for turfgrass pathogen suppression. World J. Microbiol. Biotechnol. 2002, 18, 661–671. [Google Scholar] [CrossRef]
- Cao, Y.; Zhang, Z.; Ling, N.; Yuan, Y.; Zheng, X.; Shen, B.; Shen, Q. Bacillus subtilis SQR9 can control Fusarium wiltin cucumber by colonizing plant roots. Biol. Fertil. Soils 2011, 47, 495–506. [Google Scholar] [CrossRef]
- Escobar, N.; Delgado, J.M.; Romero, N.J. Identificación de poblaciones microbianas en compost de residuos organicos Fincas Cafeteras de Cundinamarca. Boletín Científico. Cent. Museos. Mus. Hist. Nat. 2012, 16, 75–88. [Google Scholar]
- Tecon, R.; Or, D. Biophysical processes supporting the diversity of microbial life in soil. FEMS Microbiol. Rev. 2017, 41, 599–623. [Google Scholar] [CrossRef]
- Jangra, E.; Yadav, K.; Aggarwal, A. Impact of arbuscular mycorrhizal fungi and Pseudomonas fluorescens on growth, physiological parameters and essential oil content in Ocimum basilicum L. Eur. J. Environ. Sci. 2019, 9, 97–101. [Google Scholar] [CrossRef] [Green Version]
- Soares, M.A.; Li, H.Y.; Bergen, M.; da Silva, J.M.; Kowalski, K.P.; White, J.F. Functional role of an endophytic Bacillus amyloliquefaciens in enhancing growth and disease protection of invasive English ivy (Hedera helix L.). Plant Soil 2016, 405, 107–123. [Google Scholar] [CrossRef]
- Zang, S.; Lian, B.; Wang, J.; Yang, Y. Biodegradation of 2-naphthol and its metabolites by coupling Aspergillus niger with Bacillus subtilis. J. Environ. Sci. 2010, 22, 669–674. [Google Scholar] [CrossRef]
- El-Sayed, A.S.; Shindia, A.A.; AbouZeid, A.; Koura, A.; Hassanein, S.E.; Ahmed, R.M. Triggering the biosynthetic machinery of Taxol by Aspergillus flavipes via cocultivation with Bacillus subtilis: Proteomic analyses emphasize the chromatin remodeling upon fungal-bacterial interaction. Environ. Sci. Pollut. Res. Int. 2021, 28, 39866–39881. [Google Scholar] [CrossRef]
- Elmer, P.; Reglinski, T. Biosuppression of Botrytis cinerea in grapes. Plant Pathol. 2006, 55, 155–177. [Google Scholar] [CrossRef]
- Bolívar-Anillo, H.J.; Garrido, C.; Collado, I.G. Endophytic microorganisms for biocontrol of the phytopathogenic fungus Botrytis cinerea. Phytochem. Rev. 2019, 19, 721–740. [Google Scholar] [CrossRef]
- Kim, Y.C.; Anderson, A.J. Rhizosphere pseudomonads as probiotics improving plant health. Mol. Plant Pathol. 2018, 19, 2349–2359. [Google Scholar] [CrossRef] [Green Version]
- Abdelwahab, R.; Bensidhoum, L.; Tabli, N.; Bouaoud, Y.; Naili, F.; Cruz, C.; Elhafid, N. A Pseudomonas Protegens with High Antifungal Activity Protects Apple Fruits Against Botrytis Cinerea Gray Mold. Int. J. Sci. Res. Sci. Technol. 2016, 2, 227–237. [Google Scholar]
- Wallace, R.L.; Hirkala, D.L.; Nelson, L.M. Efficacy of Pseudomonas fluorescens for control of Mucor rot of apple during commercial storage and potential modes of action. Can. J. Microbiol. 2018, 64, 420–431. [Google Scholar] [CrossRef]
- Young, C.C.; Busse, H.J.; Langer, S.; Chu, J.N.; Schumann, P.; Arun, A.B. Microbacterium humi sp. nov. and Microbacterium pseudoresistens sp. nov., isolated from the base of the mushroom Agaricus blazei. Int. J. Syst. Evol. Microbiol. 2010, 60, 854–860. [Google Scholar] [CrossRef]
- Cleary, J.L.; Kolachina, S.; Wolfe, B.E.; Sanchez, L.M. Coproporphyrin III produced by the bacterium Glutamicibacter arilaitensis binds zinc and is upregulated by fungi in cheese rinds. mSystems 2018, 3, e00036-18. [Google Scholar] [CrossRef] [Green Version]
- Kumari, S.; Naraian, R. Enhanced growth and yield of oyster mushroom by growth-promoting bacteria Glutamicibacter arilaitensis MRC119. J. Basic Microbiol. 2021, 61, 45–54. [Google Scholar] [CrossRef] [PubMed]
- Kuyukina, M.S.; Ivshina, I.B. Bioremediation of Contaminated Environments Using Rhodococcus. In Probiotics; Springer Science and Business Media LLC: Berlin/Heidelberg, Germany, 2019; Volume 16, pp. 231–270. [Google Scholar]
- Egelkamp, R.; Schneider, D.; Hertel, R.; Daniel, R. Nitrile-Degrading Bacteria Isolated from Compost. Front. Environ. Sci. 2017, 5, 5. [Google Scholar] [CrossRef] [Green Version]
- Glick, B.R.; Pasternak, J.J. Molecular Biotechnology: Principles and Application Recombinant DNA Technology, 3rd. ed.; ASM Press: Washington, DC, USA, 2003. [Google Scholar]
- Salomon, M.V.; Bottini, R.; de Souza, G.A.; Cohen, A.C.; Moreno, D.; Gil, M.; Piccoli, P. Bacteria isolated from roots and rhizosphere of Vitis vinífera retard water losses, induce abscisic acid accumulation and synthesis of defense-related terpenes in in vitro cultured grapevine. Physiol. Plant. 2013, 151, 359–374. [Google Scholar] [CrossRef]
- Glick, B.R. Modulation of plant ethylene levels by the bacterial enzyme ACCdeaminase. FEMS Microbiol. Lett. 2005, 251, 1–7. [Google Scholar] [CrossRef]
- Nadeem, S.; Imran, M.; Naveed, M.; Khan, M.Y.; Ahmad, M.; Zahird, Z.A.; Crowley, D.E. Synergistic use of biochar, compost and plant growth-promoting rhizobacteria for enhancing cucumber growth under water deficit conditions. J. Sci. Food Agric. 2017, 97, 5139–5145. [Google Scholar] [CrossRef]
- Jayakumar, P.; Natarajan, S. Molecular and functional characterization of bacteria isolated from straw and goat manure based vermicompost. Appl. Soil Ecol. 2013, 70, 33–47. [Google Scholar]
- Hussin, A.S.M.; Farouk, A.E.; Greiner, R.; Salleh, H.M.; Ismail, A.F. Phytate degrading enzyme production by bacteria isolated from Malaysian soil. World J. Microbiol. Biotechnol. 2007, 23, 1653–1660. [Google Scholar] [CrossRef] [PubMed]
- Chen, X.; Jianga, N.; Chena, Z.; Tiana, J.; Sunc, N.; Xuc, M.; Chena, L. Response of soil phoD phosphatase gene to long-term combined applications of chemical fertilizers and organic materials. Appl. Soil Ecol. 2017, 119, 197–204. [Google Scholar] [CrossRef]
- Elkoca, E.; Turan, M.; Donmez, M.F. Effects of single, dual and triple inoculations with Bacillus subtilis, Bacillus megaterium and Rhizobium leguminosarum by Phaseoli on nodulation, nutrient uptake, yield and yield parameters of common bean. J. Plant Nutr. 2010, 33, 2104–2119. [Google Scholar] [CrossRef]




| Sample | C | RSC | BS |
|---|---|---|---|
| N (mg kg−1) | 14.40 | 20.00 | 16.00 |
| P (mg kg−1) | 342.00 | 360.00 | 75.00 |
| K (mg kg−1) | 4086.00 | 856.00 | 1114.00 |
| pH | 6.83 | 7.21 | 7.28 |
| Organic matter (%) | 17.50 | 17.00 | 4.00 |
| K (cmol(+) kg−1) | 10.45 | 2.19 | 2.85 |
| Na (cmol(+) kg−1) | 28.75 | 0.40 | 0.42 |
| Ca (cmol(+) kg−1) | 36.95 | 29.55 | 21.24 |
| Mg(cmol(+) kg−1) | 7.25 | 4.60 | 3.30 |
| Al (cmol(+) kg−1) | 0.01 | 0.01 | 0.01 |
| Al saturation (%) a | 0.01 | 0.03 | 0.04 |
| CEC (cmol(+) kg−1) | 83.41 | 36.75 | 27.82 |
| Σ Bases (cmol(+) kg−1) | 83.40 | 36.74 | 27.81 |
| Origin | Isolate | Taxonomic Group a | Closest Relatives of Cloned Sequences (Accession No.) | Similarity (%) b | Accession No. |
|---|---|---|---|---|---|
| C | 1H | Ascomycota, Eurotiales, Aspergillaceae, Aspergillus | Aspergillus versicolor (AB008411) | 99 | MW624352 |
| C | 2H | Ascomycota; Pleosporales; Pleosporaceae; Alternaria | Ulocladium botrytis (UPSC 3539) | 96 | MW624366 |
| C | 3H | Mucoromycota, Mucorales, Rhizopodaceae, Rhizopus | Rhizopus microsporus var. rhizopodiformis (KM527234) | 96 | MW624353 |
| RSC | 6H | Mucoromycota; Mucorales; Syncephalastraceae; Syncephalastrum. | Syncephalastrum monosporum var. pluriproliferum (AF157161) | 97 | MW624367 |
| RSC | 7H | Mucoromycota, Mucorales, Mucoraceae, Mucor | Mucor circinelloides f. circinelloides (JF723654) | 99 | MW624356 |
| RSC | 10H | Mucoromycota, Mucorales, Rhizopodaceae, Rhizopus | Rhizopus stolonifera (HM152768) | 99 | MW624359 |
| RSC | 11H | Mucoromycota; Mucorales; Syncephalastraceae; Syncephalastrum. | Syncephalastrum monosporum var. pluriproliferum (AF157161) | 96 | MW624368 |
| C | 14H | Ascomycota, Eurotiales, Aspergillaceae, Aspergillus | Aspergillus sp. (MH071383) | 99 | MW624362 |
| RSC | 16H | Ascomycota, Eurotiales, Aspergillaceae, Aspergillus | Aspergillus sp. (MH071383) | 99 | MW624364 |
| RSC | 17H | Mucoromycota, Mucorales, Mucoraceae, Mucor | Mucor circinelloides f. circinelloides (JF723654) | 96 | MW624365 |
| Origin | Isolate | Taxonomic Group a | Closest Relatives of Cloned Sequences (Accession No.) | Similarity (%) b | Accession No. |
|---|---|---|---|---|---|
| C | 4H | Basidiomycota, Russulales, Stereaceae, Stereum | Stereum ostrea (AF082856) | 94 | MW624354 |
| C | 5H | Ascomycota, Pezizales, Pyronemataceae, Miladina | Miladina lecithina (DQ646538) | 98 | MW624355 |
| RSC | 8H | Ascomycota, Eurotiales, Aspergillaceae, Aspergillus | Aspergillus flavus (MH549645) | 97 | MW624357 |
| RSC | 9H | Ascomycota, Eurotiales, Aspergillaceae, Penicillium | Penicillium sp. (KX457676) | 100 | MW624358 |
| RSC | 12H | Mucoromycota, Mucorales, Rhizopodaceae, Rhizopus | Rhizopus stolonifer var. lyococcos (AB250172) | 99 | MW624360 |
| C | 13H | Ascomycota, Sordariales, Chaetomiaceae | Uncultured soil fungus (AB534487) | 98 | MW624361 |
| C | 15H | Ascomycota, Sordariales, Chaetomiaceae, Chaetomium | Chaetomium sp. (EU826480) | 96 | MW624363 |
| RSC | 18H | Ascomycota; Eurotiales; Aspergillaceae; Aspergillus | Aspergillus niger (AN0512) | 97 | MW624369 |
| RSC | 19H | Mucoromycota; Mucorales; Lichtheimiaceae; Lichtheimia. | Lichtheimia corymbifera (D98070902) | 96 | MW624370 |
| Origin | Fungal Host | Isolate | Taxonomic Group a | Closest Relatives of Cloned Sequences (Accession No.) | Similarity (%) b | Accession No. |
|---|---|---|---|---|---|---|
| C | 1H | 13B | Actinobacteria, Corynebacteriales, Nocardiaceae, Rhodococcus | Rhodococcus sp. (KY020326) | 99 | MW624337 |
| C | 2H | 14B | Firmicutes, Bacillales, Bacillaceae, Bacillus | Bacillus subtilis (KR780412) | 98 | MW624338 |
| 15B | Firmicutes, Bacillales, Bacillaceae, Bacillus | Bacillus amyloliquefaciens (MH114081) | 96 | MW624339 | ||
| C | 3H | 16B | Firmicutes, Bacillales, Bacillaceae, Bacillus | Bacillus subtilis (MW148431) | 97 | MW624340 |
| RSC | 6H | 17B | Firmicutes, Bacillales, Bacillaceae, Bacillus | Bacillus sp. (MH571551) | 95 | MW624341 |
| RSC | 7H | 18B | Proteobacteria, Pseudomonales, Pseudomonadaceae, Pseudomonas | Pseudomonas sp. (LC420182) | 97 | MW624342 |
| RSC | 10H | 25B | Proteobacteria, Alphaproteobacteria, Rhizobiales, Agrobacterium | Agrobacterium tumefaciens (KF465835) | 98 | MW624344 |
| RSC | 11H | 26B | Firmicutes, Bacillales, Bacillaceae, Bacillus | Bacillus amyloliquefaciens (KX058503) | 98 | MW624345 |
| C | 14H | 37B | Actinobacteria, Micrococcales, Micrococcaceae, Glutamicibacter. | Glutamicibacter arilaitensis (MK424282.1) | 95 | MW624351 |
| 29B | Actinobacteria, Micrococcales, Microbacteriaceae, Microbacterium | Microbacterium sp. (HQ418229) | 99 | MW624348 | ||
| RSC | 16H | 30B | Firmicutes, Bacillales, Bacillaceae, Bacillus | Bacillus cereus (FJ393296) | 95 | MW624349 |
| RSC | 17H | 32B | Proteobacteria, Pseudomonales, Pseudomonadaceae, Pseudomonas | Pseudomonas sp. (JQ977069) | 96 | MW624350 |
| Isolate | Code | Source | TIA | ACCD | PM | PS |
|---|---|---|---|---|---|---|
| Rhodococcus sp. | 13B | C | + | − | + | − |
| Bacillus sp. | 15B | C | + | − | + | − |
| Pseudomonas sp. | 18B | RSC | + | + | + | − |
| Glutamicibacter sp. | 37B | C | + | + | ‒ | − |
| Microbacterium sp. | 29B | C | + | − | ‒ | − |
| Bacillus sp. | 30B | RSC | + | − | ‒ | − |
| Pseudomonas sp. | 32B | RSC | + | + | + | − |
Publisher’s Note: MDPI stays neutral with regard to jurisdictional claims in published maps and institutional affiliations. |
© 2021 by the authors. Licensee MDPI, Basel, Switzerland. This article is an open access article distributed under the terms and conditions of the Creative Commons Attribution (CC BY) license (https://creativecommons.org/licenses/by/4.0/).
Share and Cite
González-González, S.; Astorga-Eló, M.; Campos, M.; Wick, L.Y.; Acuña, J.J.; Jorquera, M.A. Compost Fungi Allow for Effective Dispersal of Putative PGP Bacteria. Agronomy 2021, 11, 1567. https://doi.org/10.3390/agronomy11081567
González-González S, Astorga-Eló M, Campos M, Wick LY, Acuña JJ, Jorquera MA. Compost Fungi Allow for Effective Dispersal of Putative PGP Bacteria. Agronomy. 2021; 11(8):1567. https://doi.org/10.3390/agronomy11081567
Chicago/Turabian StyleGonzález-González, Susett, Marcia Astorga-Eló, Marco Campos, Lukas Y. Wick, Jacquelinne J. Acuña, and Milko A. Jorquera. 2021. "Compost Fungi Allow for Effective Dispersal of Putative PGP Bacteria" Agronomy 11, no. 8: 1567. https://doi.org/10.3390/agronomy11081567
APA StyleGonzález-González, S., Astorga-Eló, M., Campos, M., Wick, L. Y., Acuña, J. J., & Jorquera, M. A. (2021). Compost Fungi Allow for Effective Dispersal of Putative PGP Bacteria. Agronomy, 11(8), 1567. https://doi.org/10.3390/agronomy11081567

