Abstract
The complication linked with the prediction of the ultimate capacity of concrete-filled steel tubes (CFST) short circular columns reveals a need for conducting an in-depth structural behavioral analyses of this member subjected to axial-load only. The distinguishing feature of gene expression programming (GEP) has been utilized for establishing a prediction model for the axial behavior of long CFST. The proposed equation correlates the ultimate axial capacity of long circular CFST with depth, thickness, yield strength of steel, the compressive strength of concrete and the length of the CFST, without need for conducting any expensive and laborious experiments. A comprehensive CFST short circular column under an axial load was obtained from extensive literature to build the proposed models, and subsequently implemented for verification purposes. This model consists of extensive database literature and is comprised of 227 data samples. External validations were carried out using several statistical criteria recommended by researchers. The developed GEP model demonstrated superior performance to the available design methods for AS5100.6, EC4, AISC, BS, DBJ and AIJ design codes. The proposed design equations can be reliably used for pre-design purposes—or may be used as a fast check for deterministic solutions.
1. Introduction
A concrete-filled steel tube (CFST), consists of a steel tube full of concrete. Over the last decade, their use in the building-construction industry as a column and has increased exponentially [1,2]. They have been used in various modern construction projects [3,4,5,6]. The CFST structure provides adamant structural advantages that include desirable ductility with high energy-absorption capacities, high strength and fire resistance [7,8,9]. During concrete construction, the use of shuttering is also not necessary for that reason, the concrete construction costs and the time is lowered. These advantages have been commonly exploited and contributed to the widespread use of CFST members in civil engineering structures [1]. The behavior of CFST members has been broadly examined in the last three decades. This study focuses on the CFST columns with a circular steel tube, as it offers more efficient stiffness and post-yield strength than those with a rectangular or square cross-section [10,11,12]. Many experimental studies are available on CFST circular columns, with a prime focus on strength of concrete [13,14,15], the diameter-to-thickness ratio of the tube [16,17,18,19,20] or bond action among steel tube and concrete [21,22,23,24].
In the last two decades, a variety of numerical and analytical studies on the behavior of CFST square columns under axial compression have been performed [13,14,16,17,18,19,20]. Nonetheless, the influence of confinement on the enhancement of concrete infilled strength has been held in different opinions. The effects of other variables—for example, the impact of dimension on the concrete strength—likewise varies among numerous researchers [25,26,27]. The empirical formulas developed for the post-buckling of the steel tube differ from study to study. [15]. Model expression of square CFST columns for the axial load capacity is available in ACI 318 (ACI 2014), Eurocode 4 (CEN 2004) and AISC 360 (AISC 2016). However, none of these equations agree with one another. Such models were derived from the pre-assumed stress–strain relationship of the steel tube or infilled concrete; thus, the validity of these models is doubtful. Moreover, experimental tests require much money, expensive testing equipment and human effort. The accuracy of experimental tests also depends on many factors including the type of equipment, skilled labor, proper casting of test specimens and proper instrumentation. In contrast, numeric studies require experimental tests for the validation. Moreover, numeric modeling demands high-performance workstations and high computational skills. Hence, an accurate empirical equation is required that is easy to use in most conditions and includes all important factors.
Researchers have suggested different methods and techniques for the prediction of the ultimate load-bearing capacity of long circular CFST columns [28,29]. For instance, least median, linear and nonlinear regression techniques are used by various researcher in different domains of civil engineering and have found profound effects [30,31,32]. This regression-based equation helps us in the prediction of structural domains—and even gives an adamant relation to target-based values. However, regression models are based on some assumptions, making them unrealistic in terms of prediction aspects [33,34]. To address this issue, deep learning in the field of machine-learning-based model algorithms have been developed that have had robust effects for model prediction [35]. In fact, this deep-learning models has been used by various researcher and proved its supremacy over traditional method [12,29]. Artificial neural network (ANN), gene expression programming with supervised learning algorithms are some method which helps in prediction of mechanical properties in the civil engineering domain [36,37]. Nguyen et al. used feed forward neural network (FNN) to predict the compressive strength of rectangular concrete steel filled tubes [38]. The author used invasion weed optimization (IWO) for tuning of parameters, and hence made a hybrid FNN–IWO model. This yielded strong correlation of 0.979 [38]. Hai et al. predict the strength of CFST by using surrogate models. The author used neuro-fuzzy inference system (ANFIS) with meta-based optimization methods to make hybrid algorithm [39]. Particle swarm optimization (PSO), genetic algorithm (GA) and biogeography-based optimization (BBO) are some techniques in prediction of CFST. The result reveals that use of PSO with ANFIS yield strong correlation of about 0.942 with less error [39]. Quang et al. used hybrid algorithm to predict the bearing capacity of rectangular concrete steel tube column [40]. One step secant (OSS) algorithm with FNN algorithm to make hybrid algorithm was developed. The result reveals a good strong model with minimum error between actual and predicted targets. Nguyen et al. used hybrid algorithm namely as GAP-BART which is based on Bayesian additive regression tree (BART) to predict the strength of CFST [41]. Genetic algorithm (GA), particle swarm optimization (PSO) was used in making hybrid approach. The author reveals that particle swarm optimization give adamant model performance with less error. These algorithms train the data to solve the desire problem and then test was conducted on testing set to give results. However, there exist some flaws in ANN modeling as it acts as a black box and does not give adamant relation to model in term of the equation. This reduces its chance of modeling perspective. Also, ANN parameters are based on several hit and trail cycles which in turn requires more time in prediction. In contrary, use of gene expression in supervised mechanism produces and gives a well-defined prediction model [42,43,44]. Ipek et al. predicted the axial capacity of concrete-filled double-skin steel column section by using gene expression [45]. The author achieved a strong correlation with actual and predicted one with minimum errors. The Gene expression model take the best input and optimize it and predict the outcome by minimizing its error and thus provide best prediction with adamant fitness. Numerous scholars’ study and used GP in generating an accurate model for complex engineering domains. Different modifications were proposed to enhance the performance of GP. Genetic engineering programming (GEP) is the most advanced one. Yet, the use of GEP to address complex structural engineering problems has been limited [22]. Esra et al. estimated the axial carry capacity of concrete-filled tube by using GEP algorithm [46]. It is worth mentioning here, that the developed equation is two lengthy and cannot be used for practical implementation [47,48].
Experimental works is time consuming and thus required lot of resources to give a good justified strength. This tradition approach and misplacement of quantities during casting produces malignant effect to strength. Hence, use of supervised algorithms increases the efficiency of prediction by not only just taking data point, but can also help us in generating a hand-based equation. This equation can be then used to predict the overall efficiency of desired model. Moreover, supervised machine learning approaches just predict the strength by giving us the strong correlation but cannot give a relation-based equation. Hence, gene expression programming algorithm was used which can give a strong-based equation with stronger correlation with target and predicted values.
In this research, the GEP approach is exercised to evaluate the axial performance of CFST members. The developed model correlates the axial strength to a few affecting parameters. To effectively design the CFST members with lesser costs, it is essential to establish some models correlating the basic parameters with an axial ultimate capacity of CFST members. Special attention has been given in making a simplified equation that can predicts the strength of CFST even by hand calculation. The model proposed is built based on a huge number of published axial tests on CFST members. The results produced by the model developed are further than judged with those achieved through various codes of practice as several authors show their concerns about the existing design codes [23].
2. Comparison of Genetic Programming vs. Genetic Engineering Programming
Ferreira [24] proposed supervised learning machine algorithm ahead from GP which is based on the genetic human evolutionary algorithm. This modified form is also termed as gene expression programming (GEP). GEP develops computer supervised programs that are encrypted in fixed-length chromosomes whereas GP grows a solitary tree expression [49,50,51]. Gene expression programming (GEP) is like genetic algorithms (GA) and is an alternative form of traditional genetic programming (GP). It was proposed by Ferreira [24] and is used to predict the relationship between input and output data. In GEP the chromosome consist of linear, symbolic strings of genes and each gene in it is a code for object selection while expression tree (ET) is also used for the similar purpose. The parameters that are used by GEP are similar to the ones that were used in GP [52,53,54]. In these algorithms the computer programs consist of the characters of defined length comparing with the expression trees of length which varies in genetic programming. In computer programs each expression hide as cramped twine of rooted capacity and intentionally declared as the function in which entities are not affected by the change in their values. These types of programs are called complex tree structure or expression trees (ETs) [55,56,57]. GEP uses genotype and phenotype algorithms in which genotype is detached from phenotype and this programming results as an evolutionary advantage [24]. In GEP size of genome is defined clearly by the problems and is determined by hit and trial rule. For this purpose, a method that utilizes the capability of a system to choose a best possible mode of operation is adaptive control that is employed [58,59,60]. This approach uses the parameters that are same as of GP. Since all adaptation take place in simple linear structure because in overall structure mutation and structure replication is not required. Moreover, each chromosome comprises of genes which have two well-defined adjacent regions which is called head and the terminal symbols (nodes of leaf) called tail. In head the symbol are used to code internal on ET and in tail it is encoded in expression tree (ET) [61,62,63].
Figure 1 displays the GEP algorithm schematic layout. The procedure is started with the random formation of fixed dimension chromosome for each singular. Second, the genes are fetching as ETs and tested for their best fitness. Afterwards, the reproduction is applied to the individuals evaluated by the fitness function. The complete hierarchy is repetitive with newly produced gene until the obstinate solution is attained. In short, genetic procedures for example X-over, mutation and reproduction are used for the transformation in population.
Figure 1.
Simple illustration of the of the gene expression programming (GEP) algorithm [22].
3. Experimental Database
The model is built with the aid of 227 test results collected from more than 40 literature studies is attached in Appendix A. Only those results were included in the database in which no reinforcement in the infilled concrete is used. Frequency histograms are used for the visualization of the data distribution as shown in Figure 2. These distributions show the maximum parametric influence in total data points taken from literature. The maximum thickness of outer steel tube in CFST lies in the range of 3–5 mm. similarly, the maximum values of diameter, compressive strength, L/D lies in the range of 73–146 mm, 30–50 MPa and 7 to 20, respectively. This shows us the optimum variables values which when take in experimental work produce utmost effect with strength
Figure 2.
Histogram of the variables exercised in the establishment of the model.
The statistical parameters for the development of model including testing, training and validation set are shown in Table 1. Moreover, Figure 3 represents the relationship of individual variables with each other.
Table 1.
Descriptive variables statistics.
Figure 3.
Relationship among individual variables.
One major drawback comes in the supervised machine learning algorithms is the over fitting of data [64,65]. Abundant explanations have been recommended in the literature to evade this problem. Fulcher suggested to train and validate the data on different set of data [66]. In this study, this procedure is used by arbitrarily separating the obtainable data into three sets, namely as a validation set, learning set and testing set. First, the model is established created on the learning set or train set which is then validated by dividing set of data and finally test was conducted to evaluate the performance of model on test set [67]. The validated model is test on the data which is not used on train data.
Various parameters in designing long circular CFST members may be interdependent. Interdependency is needed to be check as it leads to difficulty in the interpretation of the model. In addition, the interdependency causes numerous problems during investigation as it upsurges the strength of relations between different parameters. This kind of problematic is often mentioned to as a “multicollinearity problem” [68]. Therefore, the association coefficients are calculated for all the possible mixtures among the parameters and are presented in Table 2. It can be detected that all the relation coefficients (both negative positive and) are not extraordinary, presentation no danger of “multicollinearity problem”.
Table 2.
Correlation coefficients for different variables.
4. Development of Model
The study aims in establishing a novel-based prediction equation for the axial compressive strength of CFST members using the GEP approach. The main variables frequently used in the earlier codes and analytical models were used as input variables. These parameters were evaluated based on the literature [15,21,69]. Therefore, the formulation of the axial ultimate strength of CFST member was assumed as follows:
In the above equation, N is the ultimate axial capacities of the long circular CFST column. are the yield strength, thickness, outer diameter and outer steel tube length, respectively. Whereas is the 28-day compressive strength of concrete cylinder. The key input parameters used in the GEP algorithm are shown in Table 3. These variables have influence on model and thus importance should be given while selecting the governing one. Moreover, six basic mathematic operators (+, −, ÷, ×, square, cubic root) were used in predication of model.
Table 3.
GEP parameters settings.
The model prediction and time required to model is completely dependent on the difficulty of the problems, the population size and the variables. The model gets stopped after best fitness. In addition, gene size and chromosomes of the model have influence on the prediction of properties. Each gene size consists of a unique expression tree. The number of chromosomes in the genes and head size describes the difficulty level of GEP-based model. The overall fitness of the new programs is calculated via the mean absolute error (MAE) function. The parameters values included are calculated using trial and error. GeneXproTools 5.0 by Gepsoft Lda- Portugal was used to implement the GEP algorithm [70].
To achieve a consistent distribution of data, numerous arrangements of testing and training sets were established. The distribution of data in term of learning set, validation set and the model which predicts the response was used in GEP model to select the best response, namely as testing set. An objective function presented by Babanajad, Gandomi [71] is used to measure the fitness of learning and validation set. The finest GEP model was obtained by reducing the objective function (Equation (2)).
In the above equation, are the test numbers in validation sets and learning sets, respectively. are the determination coefficient, mean absolute error and root mean square error of learning set, respectively. are the determination coefficient, mean absolute error and root mean square error of validation set, respectively. These all are calculated using the following equations. The mathematical forms of mean square error (MAE), root mean square error (RMSE) and determination coefficient are represented in Equations (3) and (4).
In the above equations, and are the actual output and calculated output for the ith output, respectively. It is worth noting that the objective function presented in Equation (2) considers , together, which results in a more accurate model. Furthermore, the given objective function takes into consideration the effect of distinct data sets, i.e., learning and validation sets. Lower values of and indicates higher accuracy of the model.
5. Results and Discussion
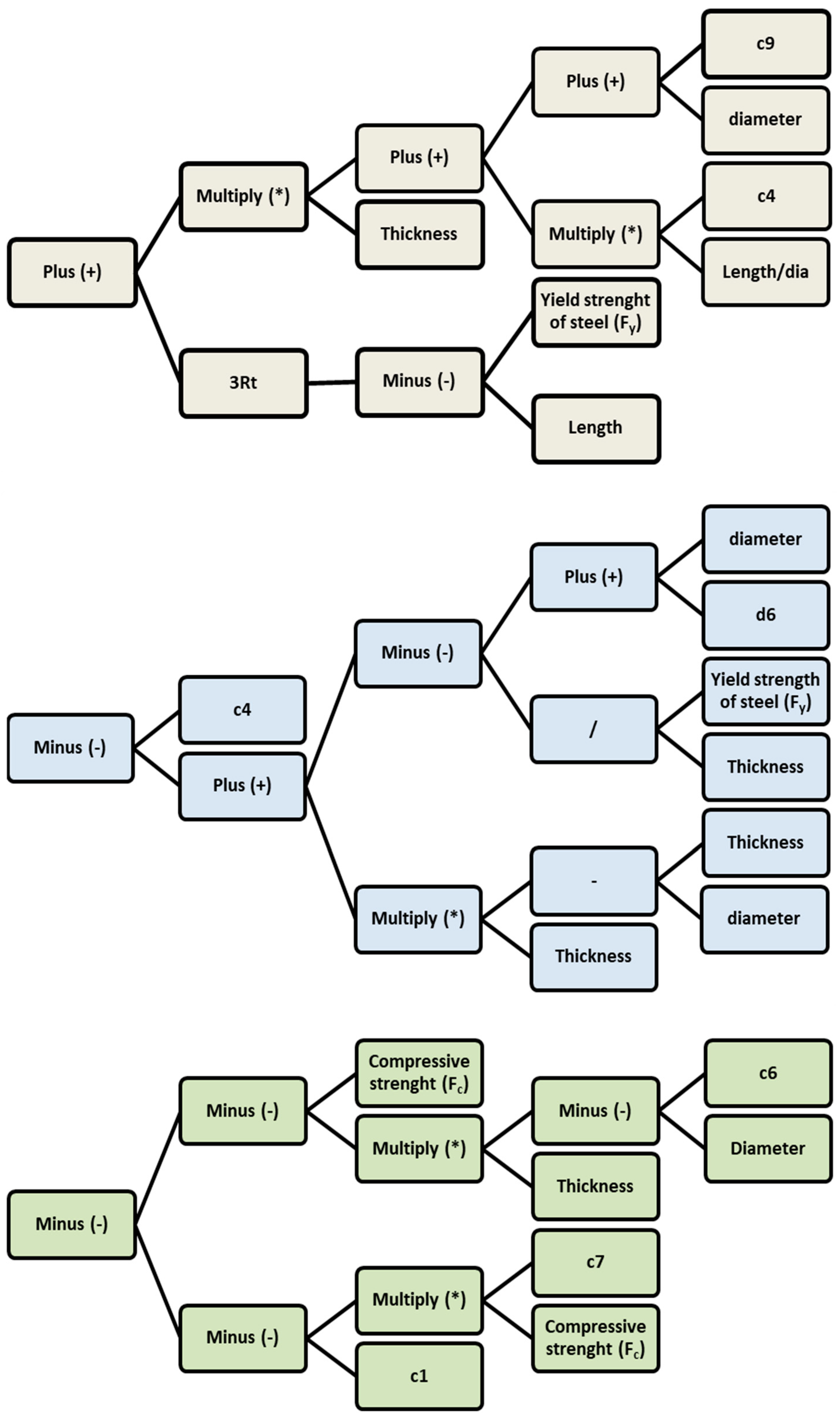
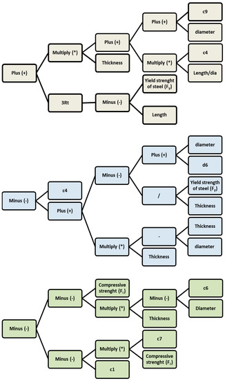
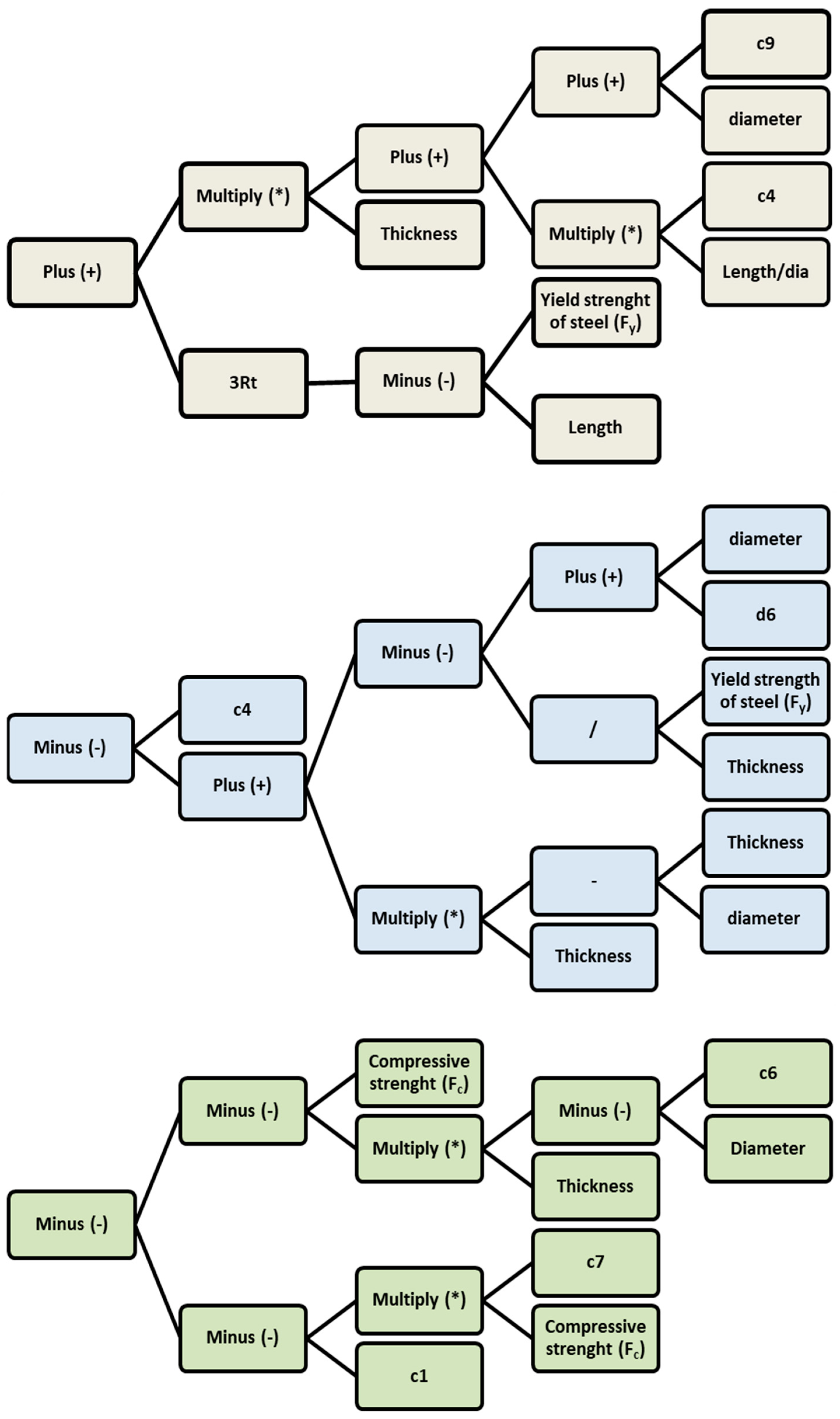
The equation obtained for the ultimate axial capacity of circular CFST members is specified in Equation (6). The objective function () value obtained for Equation (2) is 182.52. Equation (6) is obtained from the expression tree which is shown in Figure 3. In Figure 4, the c1–c9 represents different constant values tried by the GEP, d0–d6 are different variables explained in Equation (1), while the 3Rt represents the cubic root of the value. It can be seen that the capacity of a concrete-filled steel tube is dependent on the input variables, namely as diameter, thickness, length to diameter ratio, yield strength, compressive strength as shown in Equation (6). Moreover, every parameter has a key influence on capacity thus increasing one or decreasing another will sufficiently have a benignant and malignant effect on its strength.
where NGEP is the ultimate axial moment capacity of the column calculated from Equation (6) and fc’ is the compressive strength of infilled concrete. D, t, Land fy are the diameter, thickness, length and yield strength of the steel tube, respectively.
Figure 4.
Expression tree for the GEP model.
The relationship between predicted values and experimental values is shown in Figure 5. The important statistical values of the proposed equation for learning, validation and testing sets are given in Table 4. It can be seen that the R2 value was increased from 0.97 to 0.99 while MAE and RMSE decreases 134 to 124 and 210 to 173, respectively. Moreover, that the error value for testing is lesser as compared with other training and validation set. This illustrates that the present GEP model can accurately predict the axial capacity of CFST members and can be used for the generalization purpose [72].
Figure 5.
Predicted axial capacity vs. experimental results using the GEP model.
Table 4.
GEP model execution results.
Model Performance, Validity and Comparative Study
The existing formulae provided by six different design codes (AS5100.6 (2004), EC4 (2004), AISC, BS, DBJ, AIJ) are utilized for the comparison of the suggested model. The process for the calculation of the axial load capacity of circular CFST columns is described in Table 5. The Australian standard (AS5100.6) counteract for the interaction effect of and steel tube concrete core. It also contains the effectiveness of concrete confinement. The relation presented by British standard (BS5400) contains an allocation for the eccentricity of the minor axis that does not surpass 0.03 times the composite column’s least lateral dimension. It is improper as the engineer’s preference may increase it. The equation of the American Institute of Steel Construction (AISC 2005) accounts for the effect of the restraining hoop that results from transverse confinement. This phenomenon increases the usable concrete stress. The relation provided by the Architectural Institute of Japan (AIJ 2001) involves a confinement factor that accounts for the reduction in the steel tube effective yield stress, caused by the hoop stresses. In the Eurocode 4 (EC4 2004), the equation accounts for the confinement effect in addition to the effect of steel tube and concrete core interaction. The concrete strength is increased by the triaxial state of stress conditions and the hoop stress that reduces the steel effective yield stress. The Chinese code (DBJ 1999) provides an equation ultimate axial moment capacity that cannot be used for ultra-high-strength concrete.
Table 5.
Details of the codes.
The comparison between the predicted values from the GEP model and different established codes is shown in Figure 6. In Figure 6, the model accuracy is highest for the value of 1. The frequency of 1 is highest for the GEP model while it is lowest for AS5100.6. In addition, it can be seen from the below Figures that the frequency of all the codes lies above 1. Thus, minimizing its practical implementation in calculation of strength. On the other side, GEP model show the distribution of its frequency in the range of 0 and 1. Thus, making it a safe approach in prediction. The statistical parameters for the comparison purpose are shown in Table 6. The R-value must approach to 1 for maximum accuracy. A value of R greater than 0.8 is deemed acceptable [73]. GEP model gives the best results than the available design codes. Furthermore, the MAE and RMSE are calculated for available design codes and the GEP model. Both MAE and RMSE should be minimum for higher accuracy. Based on MAE and RMSE, GEP gives the most accurate results followed by AIJ and BS, respectively.

Figure 6.
Evaluation of the concrete-filled steel tubes (CFST) columns experimental and predicted axial bearing capacity.
Table 6.
Axial strength prediction models overall performance.
The model evaluation between errors and performance coefficient is measured by performance index ( [74]. is used successfully by numerous researchers and is calculated by using Equation (7):
where is the relative . Higher value of shows bad achievement of the model and vice versa. From Table 6, it is determined that the GEP model outperforms the available design codes by huge margin.
The model accuracy can also be checked by several statistical measures. Frank and Todeschini [74] proposed that the accuracy of model is based on the number of testing set and the numbers of parameters used in modeling. He suggested and equation in which the ratio of both aforementioned should be greater than or equal to 5 as presented in Equation (8):
In this research, the ratio is 44. Furthermore, external verification is also suggested by researcher [75]. The test recommended that the slope of one of the regression lines moving through the origin should be approximately 1 [76]. In addition, test recommended by Roy [77] was also conducted for the given model. Table 7 outlines the acceptance benchmarks and the results of the built GEP model. The model developed based on GEP adamantly fulfils the criteria of all the above-mentioned tests. It is therefore inferred that the GEP model established is accurate and is not a simple correlation.
Table 7.
GEP model statistical parameters for external validation.
Simplicity is the utmost advantages in prediction of mechanical properties based on GEP algorithm. This adamant advantage helps in calculation of ultimate axial capacity by hand calculations using GEP-based formula. GEP model is completely independent and does not depend on the previous equations and design models. Moreover, increasing the training and validation set data enhance the overall accuracy of the model.
A comparison of GEP model with equations suggested by various authors was made on all data set [78,79,80]. It can be seen in Figure 7 that GEP model give an adamant R2 accuracy of about 0.94 as compared to other models. This is due to simplified nature of GEP in prediction. Moreover, Glakoumelis et al. [80] predict the compressive nature of CFST by giving an empirical relation with a strong correlation value R2 of about 0.895. Also, Goode et al. [79] and Lu et al. [78] give same empirical equation with some modification with R2 value of 0.807 and 0.903, respectively as illustrated in Figure 7. This study show us that GEP-based empirical equations can be used in prediction of different variables.
Figure 7.
Comparison of GEP model with other published equations [78,79,80].
6. Conclusions
This study represents a novel and dominant method for the derivation of the expression to compute the ultimate axial capacity of CFST long circular columns by genetic engineering programming (GEP) for the first time. The resulting equation is empirical, and is formed by previous experimental data published in literatures. The suggested equation is simplest and CFST axial capacity can be determined by hand calculations. All the model outcomes show outstanding consent to the experimental results. Different statistical parameters such as RMSE, MAE and R2 proved the accuracy and reliability of GEP-based derived equations. In addition, this supervised machine learning algorithm can be used in many other domains. As they help us in making the forecast prediction by training and testing of data. This artificial intelligence-based algorithm then helps scientific community by taking measures and overcome the issues associated in mechanical work or in experimental work. Though, the comparison between the MAE, RMSE and R2 of GEP model, AS5100.6, EC4, AISC, BS, DBJ and AIJ shows that GEP model performs best for all sets (learning, training and validation) of data. Even though the GEP-based model can calculate short CFST shear strength, it is restricted to long circular columns. The findings from this new research will give civil engineers and structural designers some useful information and can be used as a modern and powerful method to help decision-making in concrete construction fields.
Author Contributions
Fahid Aslam (F.A.); visualization and Conceptualization, Muhammad Faisal Javed (M.F.J.); Conceptualization, Furqan Farooq (F.F.); software and Investigation, Arslan Akbar (A.A) and Mohsin Ali Khan (M.A.K.); writing—review and editing; Shazim Ali Memon (S.A.M.); writing—review & editing, Project administration, Funding acquisition", Rayed Alyousef (R.A.); review & editing; Hisham Alabduljabbar (H.A.); Review and Graphs; Sardar Kashif Ur Rehman (S.K.U.R.); review & editing. All authors have read and agreed to the published version of the manuscript.
Funding
This research was supported by Nazarbayev University Faculty development competitive research grants (090118FD5316) and deanship of scientific research at Prince Sattam Bin Abdulaziz University under the research project number 2020/01/16810.
Acknowledgments
The authors acknowledge the support of COMSATs University Islamabad, Abbottabad Campus and Engr. Kashif Nazir for providing fruitful environment in completing this research.
Conflicts of Interest
The authors declare no conflict of interest.
Nomenclature
| Concrete-filled steel tube |
| Artificial neutron network |
| Genetic programming |
| Genetic engineering programming |
| Expression trees |
| Mean absolute error |
| Root mean square error |
| Ultimate axial moment capacity |
| Nominal axial moment capacity |
| Euler’s bucking load |
| Nominal axial compressive strength exclusive of length effects |
| Steel section areas |
| Concrete area |
| Total composite cross-section area |
| Diameter of concrete core |
| Concrete elastic modulus |
| Steel elastic modulus |
| Concrete compressive strength |
| Steel section minimum yield strength |
| Concrete section moment of inertia |
| Steel section moment of inertia |
| Length effectiveness factor |
| Length of laterally braced member |
| Composite section effective stiffness |
| Elastic bucking load |
| Concrete contribution factor |
| 28-day characteristic strength of concrete cube |
| Triaxially contained concrete improved characteristic strength |
| Steel-tube nominal yield strength |
| Concrete characteristic strength |
| Reduced nominal yield strength of the steel casing |
| Effective length |
| Actual length |
| Concrete confinement coefficient |
| Steel tube confinement coefficient |
| = Relative slenderness |
| Effective flexural stiffness |
| Correction factor |
| Confinement factor |
| Confinement factor |
| Section modulus of composite cross section |
| Flexural strength index |
| = Objective function |
Appendix A
Table A1.
Data used to model concrete-filled steel tube.
Table A1.
Data used to model concrete-filled steel tube.
| S. No | Diameter | Thickness | Yield Strength | Compressive Strength | Length | Length/Diameter | Axial Capacity |
|---|---|---|---|---|---|---|---|
| 1 | 120.9 | 3.73 | 312 | 30.22 | 2311 | 19.11 | 725 |
| 2 | 166 | 5 | 288.1 | 63.70 | 1040 | 6.27 | 1862 |
| 3 | 88.9 | 5.842 | 406 | 50.50 | 1117.6 | 12.57 | 715.56 |
| 4 | 114.3 | 3.1 | 348 | 62.78 | 670 | 5.86 | 898 |
| 5 | 95 | 3.68 | 392 | 31.44 | 860 | 9.05 | 686 |
| 6 | 166 | 5 | 288.1 | 36.55 | 1040 | 6.27 | 1495 |
| 7 | 168.2 | 4.52 | 302 | 52.80 | 813 | 4.83 | 2113 |
| 8 | 114.3 | 3.1 | 348 | 62.78 | 670 | 5.86 | 904 |
| 9 | 219 | 7 | 273 | 46.50 | 1200 | 5.48 | 3200 |
| 10 | 114 | 6.34 | 486 | 45.00 | 850 | 7.46 | 1608 |
| 11 | 100 | 2.5 | 433.2 | 54.78 | 600 | 6.00 | 750 |
| 12 | 108 | 4 | 338.88 | 35.71 | 5400 | 50.00 | 210.7 |
| 13 | 219 | 7 | 273 | 46.50 | 1420 | 6.48 | 3070 |
| 14 | 215.9 | 4.08 | 292 | 28.67 | 2220 | 10.28 | 1650 |
| 15 | 152.4 | 1.55 | 294 | 43.25 | 914 | 6.00 | 721.5 |
| 16 | 114 | 6 | 486 | 45.00 | 850 | 7.46 | 1334 |
| 17 | 114.3 | 3.1 | 340 | 73.10 | 3370 | 29.48 | 379 |
| 18 | 95 | 3.66 | 338 | 30.00 | 2032 | 21.39 | 463 |
| 19 | 216 | 4.04 | 293 | 36.89 | 2220 | 10.28 | 2289 |
| 20 | 114.3 | 3.19 | 414 | 35.44 | 838 | 7.33 | 734 |
| 21 | 95 | 12.4 | 277 | 26.22 | 1420 | 14.95 | 907 |
| 22 | 108 | 4 | 337.6 | 43.12 | 756 | 7.00 | 785 |
| 23 | 152.4 | 1.55 | 330 | 32.11 | 1499 | 9.84 | 734 |
| 24 | 166 | 5 | 288.1 | 65.17 | 1040 | 6.27 | 1852 |
| 25 | 166 | 5 | 289.1 | 34.68 | 2700 | 16.27 | 1117.2 |
| 26 | 110 | 1.9 | 350 | 14.44 | 2200 | 20.00 | 252 |
| 27 | 120.9 | 3.76 | 312 | 26.78 | 1049 | 8.68 | 721 |
| 28 | 216 | 4.11 | 291 | 36.89 | 2220 | 10.28 | 2239 |
| 29 | 108 | 4.5 | 348.1 | 46.87 | 4023 | 37.25 | 318 |
| 30 | 190.7 | 6 | 505 | 57.40 | 3450 | 18.09 | 2130 |
| 31 | 166 | 5 | 288.1 | 53.11 | 1040 | 6.27 | 1695 |
| 32 | 108 | 4 | 338.88 | 35.71 | 864 | 8.00 | 766.36 |
| 33 | 95 | 12.75 | 277 | 26.22 | 1420 | 14.95 | 938 |
| 34 | 114 | 5.94 | 486 | 45.00 | 1750 | 15.35 | 1138 |
| 35 | 216 | 4.11 | 304 | 29.11 | 2220 | 10.28 | 1834 |
| 36 | 152.4 | 3.17 | 415 | 26.56 | 2271 | 14.90 | 939 |
| 37 | 114 | 4.68 | 332 | 45.00 | 850 | 7.46 | 1049 |
| 38 | 108 | 4.5 | 259.7 | 25.48 | 1620 | 15.00 | 524 |
| 39 | 108 | 4 | 338.88 | 35.71 | 3240 | 30.00 | 478.24 |
| 40 | 110 | 1.9 | 350 | 14.44 | 2200 | 20.00 | 219 |
| 41 | 76.48 | 1.73 | 369 | 32.56 | 609.45 | 7.97 | 330.04 |
| 42 | 166 | 5 | 274.4 | 36.43 | 1100 | 6.63 | 1985 |
| 43 | 127.1 | 2.95 | 376 | 77.20 | 711 | 5.59 | 1305 |
| 44 | 114.3 | 3.1 | 348 | 62.67 | 1020 | 8.92 | 888 |
| 45 | 110 | 1.9 | 350 | 40.50 | 2200 | 20.00 | 437 |
| 46 | 355.6 | 11.18 | 361 | 47.00 | 1880 | 5.29 | 11,460 |
| 47 | 88.9 | 5.85 | 400 | 49.75 | 508 | 5.71 | 992 |
| 48 | 127.3 | 1.63 | 334 | 77.20 | 711 | 5.59 | 1285 |
| 49 | 210 | 3 | 233.2 | 33.52 | 1040 | 4.95 | 1705 |
| 50 | 114.3 | 3.1 | 340 | 64.56 | 3720 | 32.55 | 293 |
| 51 | 355.6 | 4.72 | 281 | 27.00 | 1880 | 5.29 | 3517 |
| 52 | 114 | 3.41 | 291 | 43.75 | 2750 | 24.12 | 569 |
| 53 | 95 | 3.66 | 332 | 31.44 | 860 | 9.05 | 656 |
| 54 | 95 | 12.7 | 277 | 26.22 | 860 | 9.05 | 1034 |
| 55 | 108 | 4.5 | 358 | 106.00 | 1188 | 11.00 | 1194 |
| 56 | 121 | 3.73 | 333 | 27.11 | 1050 | 8.68 | 746 |
| 57 | 219 | 7 | 273 | 46.50 | 990 | 4.52 | 3278 |
| 58 | 168.4 | 4.52 | 302 | 52.80 | 813 | 4.83 | 2233 |
| 59 | 160 | 2.5 | 433.2 | 39.40 | 960 | 6.00 | 1426 |
| 60 | 121 | 3.71 | 313 | 30.67 | 2310 | 19.09 | 695 |
| 61 | 88.9 | 5.842 | 406 | 50.50 | 1422.4 | 16.00 | 712 |
| 62 | 88.9 | 5.72 | 400 | 48.25 | 1422 | 16.00 | 712 |
| 63 | 165.2 | 4.1 | 353 | 49.88 | 3965 | 24.00 | 1019 |
| 64 | 168.1 | 4.52 | 298 | 52.30 | 813 | 4.84 | 2233 |
| 65 | 92 | 3 | 260.7 | 26.07 | 1380 | 15.00 | 409 |
| 66 | 114 | 5.94 | 486 | 31.11 | 1280 | 11.23 | 1285 |
| 67 | 114 | 6.11 | 486 | 40.00 | 2750 | 24.12 | 941 |
| 68 | 168.8 | 5 | 302.4 | 40.50 | 2135 | 12.65 | 1130 |
| 69 | 108 | 4.5 | 348.1 | 31.91 | 4158 | 38.50 | 342 |
| 70 | 82.55 | 1.397 | 482.3 | 47.29 | 1422.4 | 17.23 | 294.59 |
| 71 | 114 | 3.23 | 290 | 36.67 | 1751 | 15.36 | 706 |
| 72 | 121 | 5.41 | 348 | 27.11 | 1050 | 8.68 | 1018 |
| 73 | 165.2 | 4.17 | 358.7 | 49.82 | 1321.6 | 8.00 | 1445 |
| 74 | 95 | 3.86 | 332 | 31.44 | 1420 | 14.95 | 567 |
| 75 | 95 | 12.6 | 279 | 26.22 | 860 | 9.05 | 1018 |
| 76 | 166 | 5 | 289.1 | 34.68 | 2700 | 16.27 | 1271.06 |
| 77 | 114.3 | 3.1 | 348 | 65.56 | 1335 | 11.68 | 794 |
| 78 | 108 | 4.5 | 358 | 106.00 | 1620 | 15.00 | 1018 |
| 79 | 114.3 | 3.1 | 348 | 67.22 | 2040 | 17.85 | 688 |
| 80 | 250 | 7 | 243 | 55.58 | 1480 | 5.92 | 4116 |
| 81 | 76.5 | 1.74 | 364 | 49.88 | 610 | 7.97 | 423 |
| 82 | 95 | 3.91 | 392 | 31.44 | 1420 | 14.95 | 606 |
| 83 | 108 | 4.5 | 358 | 106.00 | 756 | 7.00 | 1286 |
| 84 | 165 | 4.7 | 355 | 33.40 | 2475 | 15.00 | 1058 |
| 85 | 114 | 1.72 | 266 | 43.75 | 2750 | 24.12 | 353 |
| 86 | 95 | 12.6 | 275 | 25.89 | 1981 | 20.85 | 903 |
| 87 | 200 | 3 | 303.5 | 55.80 | 2002 | 10.01 | 1882 |
| 88 | 169 | 7.5 | 360 | 80.80 | 1768 | 10.46 | 2870 |
| 89 | 152.4 | 3.17 | 415 | 26.56 | 2271 | 14.90 | 881 |
| 90 | 121 | 3.86 | 332 | 30.67 | 2310 | 19.09 | 755 |
| 91 | 165.2 | 4.17 | 358.7 | 49.82 | 1982.4 | 12.00 | 1305 |
| 92 | 95 | 12.5 | 279 | 26.22 | 1420 | 14.95 | 947 |
| 93 | 108 | 4.5 | 348.1 | 31.91 | 3510 | 32.50 | 400 |
| 94 | 88.9 | 5.82 | 400 | 48.75 | 1727 | 19.43 | 614 |
| 95 | 88.9 | 5.842 | 406 | 50.50 | 812.8 | 9.14 | 918.925 |
| 96 | 166 | 5 | 288.1 | 52.90 | 1040 | 6.27 | 1764 |
| 97 | 121 | 5.44 | 327 | 30.67 | 2310 | 19.09 | 865 |
| 98 | 169.3 | 2.62 | 338.1 | 41.38 | 1830 | 10.81 | 689 |
| 99 | 121.01 | 3.66 | 300 | 27.11 | 1050 | 8.68 | 695 |
| 100 | 108 | 4 | 338.88 | 35.71 | 2160 | 20.00 | 672.28 |
| 101 | 166 | 5 | 284.2 | 51.24 | 870 | 5.24 | 1862 |
| 102 | 108 | 5 | 379.8 | 40.91 | 548 | 5.07 | 1084 |
| 103 | 114 | 3.35 | 291 | 45.00 | 850 | 7.46 | 785 |
| 104 | 108 | 4 | 338.88 | 35.71 | 1620 | 15.00 | 646.8 |
| 105 | 76.5 | 1.73 | 364 | 32.11 | 610 | 7.97 | 330 |
| 106 | 355.6 | 7.98 | 361 | 29.78 | 2083 | 5.86 | 7433 |
| 107 | 114 | 1.79 | 266 | 45.00 | 850 | 7.46 | 515 |
| 108 | 267.4 | 7 | 461 | 57.40 | 4800 | 17.95 | 3900 |
| 109 | 95 | 12.6 | 294 | 26.22 | 1980 | 20.84 | 917 |
| 110 | 114.3 | 3.1 | 348 | 62.67 | 1020 | 8.92 | 849 |
| 111 | 108 | 4.5 | 358 | 106.00 | 1188 | 11.00 | 1232 |
| 112 | 76 | 2 | 275 | 50.60 | 1556 | 20.47 | 330 |
| 113 | 216 | 6.3 | 411 | 36.89 | 2220 | 10.28 | 2932 |
| 114 | 114 | 5.73 | 486 | 40.00 | 2750 | 24.12 | 824 |
| 115 | 110 | 1.9 | 350 | 33.40 | 2200 | 20.00 | 374 |
| 116 | 219 | 4 | 325 | 61.44 | 1000 | 4.57 | 1980 |
| 117 | 267.4 | 7 | 461 | 57.40 | 1600 | 5.98 | 5190 |
| 118 | 88.9 | 5.81 | 400 | 47.62 | 1118 | 12.58 | 716 |
| 119 | 121 | 3.76 | 313 | 30.67 | 1050 | 8.68 | 837 |
| 120 | 108 | 4 | 338.88 | 35.71 | 2160 | 20.00 | 676.2 |
| 121 | 127 | 2.413 | 336 | 32.56 | 914 | 7.20 | 658.3 |
| 122 | 120.83 | 4.09 | 451.3 | 36.18 | 1050.04 | 8.69 | 1091.91 |
| 123 | 200 | 3 | 303.5 | 55.80 | 2001 | 10.01 | 1806 |
| 124 | 108 | 4 | 338.88 | 35.71 | 1080 | 10.00 | 783.02 |
| 125 | 82.55 | 1.397 | 482.3 | 47.29 | 1727.2 | 20.92 | 224.725 |
| 126 | 121.01 | 3.71 | 300 | 27.11 | 2310 | 19.09 | 641 |
| 127 | 140 | 2.5 | 433.2 | 47.43 | 840 | 6.00 | 1124 |
| 128 | 152.4 | 1.57 | 330 | 26.67 | 1499 | 9.84 | 681 |
| 129 | 120.65 | 4.09 | 451.3 | 41.72 | 1050.04 | 8.70 | 1155.7 |
| 130 | 215.9 | 6.02 | 350 | 36.44 | 2220 | 10.28 | 2869 |
| 131 | 121 | 5.49 | 348 | 27.11 | 2310 | 19.09 | 816 |
| 132 | 200 | 2 | 237.2 | 30.28 | 980 | 4.90 | 1411 |
| 133 | 82.55 | 1.397 | 482.3 | 47.29 | 812.8 | 9.85 | 400.5 |
| 134 | 108 | 4 | 338.88 | 35.71 | 2700 | 25.00 | 648.76 |
| 135 | 114.3 | 3.1 | 340 | 67.22 | 2700 | 23.62 | 516 |
| 136 | 108 | 4.5 | 348.1 | 31.91 | 3510 | 32.50 | 390 |
| 137 | 110 | 1.9 | 350 | 40.50 | 2200 | 20.00 | 368 |
| 138 | 114.3 | 3.19 | 414 | 35.44 | 838 | 7.33 | 756 |
| 139 | 114.3 | 3.1 | 340 | 67.22 | 2700 | 23.62 | 536 |
| 140 | 95 | 12.7 | 277 | 26.22 | 860 | 9.05 | 1008 |
| 141 | 108 | 4.5 | 348.1 | 46.87 | 3510 | 32.50 | 440 |
| 142 | 165 | 4.7 | 355 | 14.44 | 2477 | 15.01 | 800 |
| 143 | 140 | 5 | 378.3 | 37.53 | 840 | 6.00 | 1379 |
| 144 | 108 | 4.5 | 259.7 | 25.48 | 1994 | 18.46 | 495 |
| 145 | 152.4 | 1.55 | 330 | 32.11 | 1499 | 9.84 | 725 |
| 146 | 110 | 1.9 | 350 | 33.40 | 2200 | 20.00 | 368 |
| 147 | 219 | 4 | 325 | 56.60 | 1000 | 4.57 | 1931 |
| 148 | 114 | 4.44 | 332 | 45.00 | 850 | 7.46 | 902 |
| 149 | 108 | 4.5 | 348.1 | 46.87 | 4158 | 38.50 | 298 |
| 150 | 108 | 4 | 347.7 | 40.47 | 1620 | 15.00 | 672 |
| 151 | 152.7 | 3.15 | 421 | 26.89 | 1676.4 | 10.98 | 880.11 |
| 152 | 108 | 4 | 338.88 | 35.71 | 4320 | 40.00 | 294 |
| 153 | 108 | 4 | 338.88 | 35.71 | 1620 | 15.00 | 707.56 |
| 154 | 108 | 4.2 | 259.7 | 25.87 | 648 | 6.00 | 722 |
| 155 | 92 | 3 | 260.7 | 26.07 | 920 | 10.00 | 431 |
| 156 | 108 | 4 | 338.88 | 35.71 | 864 | 8.00 | 869.26 |
| 157 | 219 | 7 | 273 | 46.50 | 990 | 4.52 | 3278 |
| 158 | 108 | 4.5 | 344 | 40.91 | 548 | 5.07 | 917 |
| 159 | 107 | 4 | 379.8 | 38.32 | 542 | 5.07 | 889 |
| 160 | 108 | 4.5 | 259.7 | 25.48 | 648 | 6.00 | 665 |
| 161 | 219 | 7 | 273 | 46.50 | 990 | 4.52 | 3278 |
| 162 | 190.7 | 6 | 505 | 65.44 | 2300 | 12.06 | 2610 |
| 163 | 114 | 3.31 | 291 | 30.00 | 2320 | 20.35 | 535 |
| 164 | 95 | 12.6 | 275 | 25.89 | 861 | 9.06 | 1019 |
| 165 | 114.3 | 3.1 | 348 | 62.67 | 1020 | 8.92 | 845 |
| 166 | 140 | 5 | 378.3 | 42.63 | 840 | 6.00 | 1501 |
| 167 | 88.9 | 5.842 | 406 | 50.50 | 508 | 5.71 | 890 |
| 168 | 95 | 3.51 | 340 | 31.44 | 1980 | 20.84 | 488 |
| 169 | 108 | 4 | 338.88 | 35.71 | 4320 | 40.00 | 345.94 |
| 170 | 127.3 | 1.63 | 376 | 77.20 | 711 | 5.59 | 1285 |
| 171 | 95 | 3.76 | 332 | 31.44 | 1980 | 20.84 | 536 |
| 172 | 165 | 4.7 | 355 | 40.50 | 2476 | 15.01 | 1037 |
| 173 | 166 | 5 | 287.14 | 34.68 | 3700 | 22.29 | 958.44 |
| 174 | 127 | 2.413 | 336 | 27.11 | 914 | 7.20 | 627.2 |
| 175 | 114.3 | 3.1 | 340 | 73.10 | 3370 | 29.48 | 362 |
| 176 | 165 | 4.7 | 355 | 33.40 | 2475 | 15.00 | 1037 |
| 177 | 95 | 3.66 | 350 | 31.11 | 1981 | 20.85 | 529 |
| 178 | 114 | 1.73 | 266 | 40.00 | 1751 | 15.36 | 461 |
| 179 | 219 | 7 | 273 | 46.50 | 1640 | 7.49 | 2956 |
| 180 | 95 | 3.4 | 343 | 30.44 | 1980 | 20.84 | 473 |
| 181 | 210 | 2.5 | 237.2 | 32.93 | 1670 | 7.95 | 1323 |
| 182 | 95 | 3.78 | 392 | 31.44 | 1980 | 20.84 | 567 |
| 183 | 114 | 5.99 | 486 | 45.00 | 1750 | 15.35 | 1177 |
| 184 | 114 | 3.28 | 291 | 43.75 | 2750 | 24.12 | 667 |
| 185 | 108 | 4 | 338.88 | 35.71 | 5400 | 50.00 | 225.4 |
| 186 | 114.3 | 3.1 | 340 | 64.56 | 3720 | 32.55 | 305 |
| 187 | 108 | 4.5 | 259.7 | 25.48 | 1296 | 12.00 | 563 |
| 188 | 165 | 4.3 | 317.7 | 52.30 | 3640 | 22.06 | 987 |
| 189 | 114 | 3.29 | 291 | 30.00 | 2250 | 19.74 | 652 |
| 190 | 166 | 5 | 288.1 | 33.12 | 1040 | 6.27 | 1372 |
| 191 | 114.3 | 3.1 | 348 | 67.22 | 2040 | 17.85 | 617 |
| 192 | 168.3 | 4.47 | 302 | 29.33 | 813 | 4.83 | 1744 |
| 193 | 108 | 4 | 327.1 | 41.55 | 1188 | 11.00 | 686 |
| 194 | 140 | 5 | 378.3 | 51.25 | 840 | 6.00 | 1539 |
| 195 | 101.73 | 3.1 | 604.67 | 37.93 | 1524 | 14.98 | 800.1 |
| 196 | 152.4 | 1.55 | 294 | 43.25 | 914 | 6.00 | 733 |
| 197 | 219 | 7 | 273 | 46.50 | 1640 | 7.49 | 2956 |
| 198 | 168.8 | 2.64 | 200.2 | 42.13 | 1830 | 10.84 | 916 |
| 199 | 108 | 4 | 338.88 | 35.71 | 648 | 6.00 | 828.1 |
| 200 | 165.2 | 4.1 | 353 | 49.88 | 1322 | 8.00 | 1412 |
| 201 | 120.9 | 5.54 | 343 | 30.22 | 2311 | 19.11 | 867 |
| 202 | 114 | 6.14 | 486 | 34.44 | 2250 | 19.74 | 1000 |
| 203 | 166 | 5 | 313.6 | 51.24 | 1700 | 10.24 | 1460.2 |
| 204 | 219 | 7 | 273 | 46.50 | 1640 | 7.49 | 2956 |
| 205 | 76.5 | 1.73 | 364 | 31.11 | 1524 | 19.92 | 245 |
| 206 | 82.55 | 1.397 | 482.3 | 47.29 | 1117.6 | 13.54 | 356 |
| 207 | 95 | 12.8 | 283 | 26.22 | 1980 | 20.84 | 886 |
| 208 | 190.7 | 6 | 505 | 65.44 | 1150 | 6.03 | 3064 |
| 209 | 95 | 3.4 | 340 | 31.44 | 860 | 9.05 | 656 |
| 210 | 114 | 5.64 | 486 | 34.44 | 2250 | 19.74 | 902 |
| 211 | 240 | 10 | 269 | 58.80 | 1440 | 6.00 | 5135 |
| 212 | 152 | 1.65 | 270 | 83.00 | 900 | 5.92 | 1458 |
| 213 | 140 | 3 | 426.3 | 40.38 | 840 | 6.00 | 1208 |
| 214 | 216 | 6.05 | 395 | 29.11 | 2220 | 10.28 | 2462 |
| 215 | 108 | 4.5 | 348.1 | 46.87 | 4023 | 37.25 | 320 |
| 216 | 95 | 3.58 | 340 | 31.44 | 1420 | 14.95 | 576 |
| 217 | 169.3 | 2.62 | 338.1 | 45.13 | 1830 | 10.81 | 756 |
| 218 | 95 | 12.65 | 275 | 25.89 | 1420 | 14.95 | 930 |
| 219 | 114 | 6.21 | 486 | 40.00 | 2750 | 24.12 | 941 |
| 220 | 108 | 4.5 | 259.7 | 25.48 | 972 | 9.00 | 666 |
| 221 | 121 | 5.56 | 327 | 30.67 | 1050 | 8.68 | 1079 |
| 222 | 168.1 | 4.52 | 298 | 52.30 | 813 | 4.84 | 2113 |
| 223 | 216 | 4.06 | 289 | 29.11 | 2220 | 10.28 | 1023 |
| 224 | 114.3 | 3.1 | 340 | 73.10 | 3370 | 29.48 | 401 |
| 225 | 165.2 | 4.1 | 353 | 49.88 | 2974 | 18.00 | 1147 |
| 226 | 140 | 5.3 | 378.3 | 60.56 | 840 | 6.00 | 1664 |
| 227 | 127 | 2.39 | 289 | 42.75 | 1499 | 11.80 | 623 |
References
- El-Heweity, M.M. On the performance of circular concrete-filled high strength steel columns under axial loading. Alex. Eng. J. 2012, 51, 109–119. [Google Scholar] [CrossRef]
- Elbakry, H.M.F. A numerical approach for evaluating the stiffness of steel tube–R.C. beam composite joint. Alex. Eng. J. 2014, 53, 583–589. [Google Scholar] [CrossRef][Green Version]
- Jayalekshmi, S.; Jegadesh, J.S.S.; Goel, A. Empirical approach for determining axial strength of circular concrete filled steel tubular columns. J. Inst. Eng. Ser. A 2018, 99, 257–268. [Google Scholar] [CrossRef]
- Ekmekyapar, T.; AL-Eliwi, B.J.M. Concrete filled double circular steel tube (CFDCST) stub columns. Eng. Struct. 2017, 135, 68–80. [Google Scholar] [CrossRef]
- Chen, D.; Montano, V.; Huo, L.; Fan, S.; Song, G. Detection of subsurface voids in concrete-filled steel tubular (CFST) structure using percussion approach. Constr. Build. Mater. 2020, 262, 119761. [Google Scholar] [CrossRef]
- Chen, D.; Montano, V.; Huo, L.; Song, G. Depth detection of subsurface voids in concrete-filled steel tubular (CFST) structure using percussion and decision tree. Meas. J. Int. Meas. Confed. 2020, 163, 107869. [Google Scholar] [CrossRef]
- Rong, B.; Liu, S.; Li, Z.; Liu, R. Experimental and numerical studies of failure modes and load-carrying capacity of through-diaphragm connections. Trans. Tianjin Univ. 2018, 24, 387–400. [Google Scholar] [CrossRef]
- Alatshan, F.; Osman, S.A.; Mashiri, F.; Hamid, R. Explicit simulation of circular CFST stub columns with external steel confinement under axial compression. Materials 2019, 13, 23. [Google Scholar] [CrossRef]
- Akbar, A.; Farooq, F.; Shafique, M.; Aslam, F.; Alyousef, R.; Alabduljabbar, H. Sugarcane bagasse ash-based engineered geopolymer mortar incorporating propylene fibers. J. Build. Eng. 2020, 33, 101492. [Google Scholar] [CrossRef]
- Ren, Q.; Li, M.; Zhang, M.; Shen, Y.; Si, W. Prediction of ultimate axial capacity of square concrete-filled steel tubular short columns using a hybrid intelligent algorithm. Appl. Sci. 2019, 9, 2802. [Google Scholar] [CrossRef]
- Zhang, T.; Lyu, X.; Yu, Y. Prediction and analysis of the residual capacity of concrete-filled steel tube stub columns under axial compression subjected to combined freeze–thaw cycles and acid rain corrosion. Materials 2019, 12, 3070. [Google Scholar] [CrossRef]
- Ly, H.-B.; Le, T.-T.; Le, L.M.; Tran, V.Q.; Le, V.M.; Vu, H.-L.T.; Nguyen, Q.H.; Pham, B.T. Development of hybrid machine learning models for predicting the critical buckling load of I-shaped cellular beams. Appl. Sci. 2019, 9, 5458. [Google Scholar] [CrossRef]
- Chen, J.B.; Chan, T.M.; Castro, J.M. Parametric study on the flexural behaviour of circular rubberized concrete-filled steel tubes. In Tubular Structures XVI, Proceedings of the 16th International Symposium on Tubular Structures, ISTS 2017, Melbourne, Australia, 4–6 December 2017; CRC Press/Balkema: Leiden, The Netherlands, 2018; pp. 51–59. [Google Scholar]
- Farooq, F.; Akbar, A.; Khushnood, R.A.; Muhammad, W.L.B.; Rehman, S.K.U.; Javed, M.F. Experimental Investigation of Hybrid Carbon Nanotubes and Graphite Nanoplatelets on Rheology, Shrinkage, Mechanical, and Microstructure of SCCM. Materials 2020, 13, 230. [Google Scholar] [CrossRef] [PubMed]
- Hu, H.S.; Liu, Y.; Zhuo, B.T.; Guo, Z.X.; Shahrooz, B.M. Axial compressive behavior of square CFST columns through direct measurement of load components. J. Struct. Eng. 2018. [Google Scholar] [CrossRef]
- Li, G.; Chen, B.; Yang, Z.; Feng, Y. Experimental and numerical behaviour of eccentrically loaded high strength concrete filled high strength square steel tube stub columns. Thin-Walled Struct. 2018, 127, 483–499. [Google Scholar] [CrossRef]
- Mendoza, R.; Yamamoto, Y.; Nakamura, H.; Miura, T. Numerical simulation of compressive failure behaviors of concrete-filled steel tube using coupled discrete model and shell finite element. In High Tech Concrete: Where Technology and Engineering Meet; Springer International Publishing: Berlin, Germany, 2018; pp. 1353–1361. [Google Scholar]
- Lai, Z.; Varma, A.H. Effective stress-strain relationships for analysis of noncompact and slender filled composite (CFT) members. Eng. Struct. 2016, 124, 457–472. [Google Scholar] [CrossRef]
- Chen, C.C.; Ko, J.W.; Huang, G.L.; Chang, Y.M. Local buckling and concrete confinement of concrete-filled box columns under axial load. J. Constr. Steel Res. 2012, 78, 8–21. [Google Scholar] [CrossRef]
- Mendoza, R.; Yamamoto, Y.; Nakamura, H.; Miura, T. Numerical evaluation of localization and softening behavior of concrete confined by steel tubes. Struct. Concr. 2018, 19, 1956–1970. [Google Scholar] [CrossRef]
- Jumaa, G.B.; Yousif, A.R. Predicting shear capacity of frp-reinforced concrete beams without stirrups by artificial neural networks, gene expression programming, and regression analysis. Adv. Civ. Eng. 2018. [Google Scholar] [CrossRef]
- Javed, M.F.; Amin, M.N.; Shah, M.I.; Khan, K.; Iftikhar, B.; Farooq, F.; Aslam, F.; Alyousef, R.; Alabduljabbar, H. Applications of Gene Expression Programming and Regression Techniques for Estimating Compressive Strength of Bagasse Ash based Concrete. Crystals 2020, 10, 737. [Google Scholar] [CrossRef]
- Javed, M.F.; Sulong, N.H.R.; Memon, S.A.; Rehman, S.K.U.; Khan, N.B. FE modelling of the flexural behaviour of square and rectangular steel tubes filled with normal and high strength concrete. Thin-Walled Struct. 2017, 119, 470–481. [Google Scholar] [CrossRef]
- Ferreira, C. Gene Expression Programming: A Newadaptive Algorithm for Solving Problems. Available online: https://scholar.google.com/scholar?hl=en&as_sdt=0%2C5&q=Ferreira%2C+C.%2C+Gene+Expression+Programming%3A+A+New+Adaptive+Algorithm+for+Solving+Problems.+Complex+Systems%2C+2001.+13%282%29%3A+p.+87-129.&btnG= (accessed on 17 December 2019).
- Sun, Y.; Li, G.; Zhang, J.; Qian, D.; Binh, G.E.; Pham, A. Prediction of the strength of rubberized concrete by an evolved random forest model. Adv. Civ. Eng. 2019. [Google Scholar] [CrossRef]
- Zhang, J.; Ma, G.; Huang, Y.; Aslani, F.; Nener, B. Modelling uniaxial compressive strength of lightweight self-compacting concrete using random forest regression. Constr. Build. Mater. 2019. [Google Scholar] [CrossRef]
- Kohavi, R. A study of cross-validation and bootstrap for accuracy estimation and model selection. In Proceedings of the International Joint Conference on Artificial Intelligence (IJCAI), Montreal, QC, Canada, 20 August 1995; pp. 1137–1145. [Google Scholar]
- Le, L.M.; Ly, H.-B.; Pham, B.T.; Le, V.M.; Pham, T.A.; Nguyen, D.-H.; Tran, X.-T.; Le, T.-T. Hybrid artificial intelligence approaches for predicting buckling damage of steel columns under axial compression. Materials 2019, 12, 1670. [Google Scholar] [CrossRef]
- Sarir, P.; Chen, J.; Asteris, P.G.; Armaghani, D.J.; Tahir, M.M. Developing GEP tree-based, neuro-swarm, and whale optimization models for evaluation of bearing capacity of concrete-filled steel tube columns. Eng. Comput. 2019, 1, 3. [Google Scholar] [CrossRef]
- Elfahham, Y. Estimation and prediction of construction cost index using neural networks, time series, and regression. Alex. Eng. J. 2019, 58, 499–506. [Google Scholar] [CrossRef]
- Diab, A.M.; Elyamany, H.E.; Abd Elmoaty, A.E.M.; Shalan, A.H. Prediction of concrete compressive strength due to long term sulfate attack using neural network. Alex. Eng. J. 2014, 53, 627–642. [Google Scholar] [CrossRef]
- Mohamed, Y.S.; Shehata, H.M.; Abdellatif, M.; Awad, T.H. Steel crack depth estimation based on 2D images using artificial neural networks. Alex. Eng. J. 2019, 58, 1167–1174. [Google Scholar] [CrossRef]
- Mai, S.H.; Seghier, M.E.; Nguyen, P.L.; Jafari-Asl, J.; Thai, D.K. A hybrid model for predicting the axial compression capacity of square concrete-filled steel tubular columns. Eng. Comput. 2020, 1, 3. [Google Scholar] [CrossRef]
- Xu, J.; Wang, Y.; Ren, R.; Wu, Z.; Ozbakkaloglu, T. Performance evaluation of recycled aggregate concrete-filled steel tubes under different loading conditions: Database analysis and modelling. J. Build. Eng. 2020, 30, 101308. [Google Scholar] [CrossRef]
- Zhou, C.; Chen, W.; Ruan, X.; Tang, X. Experimental study on axial compression behavior and bearing capacity analysis of high titanium slag CFST columns. Appl. Sci. 2019, 9, 2021. [Google Scholar] [CrossRef]
- Dao, D.; Trinh, S.; Ly, H.-B.; Pham, B. Prediction of compressive strength of geopolymer concrete using entirely steel slag aggregates: Novel hybrid artificial intelligence approaches. Appl. Sci. 2019, 9, 1113. [Google Scholar] [CrossRef]
- Van Dao, D.; Ly, H.-B.; Vu, H.-L.T.; Le, T.-T.; Pham, B.T. Investigation and optimization of the C-ANN structure in predicting the compressive strength of foamed concrete. Materials 2020, 13, 1072. [Google Scholar] [CrossRef] [PubMed]
- Nguyen, H.Q.; Ly, H.B.; Tran, V.Q.; Nguyen, T.A.; Le, T.T.; Pham, B.T. Optimization of artificial intelligence system by evolutionary algorithm for prediction of axial capacity of rectangular concrete filled steel tubes under compression. Materials 2020, 13, 1205. [Google Scholar] [CrossRef]
- Ly, H.-B.; Pham, B.T.; Le, L.M.; Le, T.-T.; Le, V.M.; Asteris, P.G. Estimation of axial load-carrying capacity of concrete-filled steel tubes using surrogate models. Neural Comput. Appl. 2020. [Google Scholar] [CrossRef]
- Nguyen, Q.H.; Ly, H.-B.; Tran, V.Q.; Nguyen, T.-A.; Phan, V.-H.; Le, T.-T.; Pham, B.T. A novel hybrid model based on a feedforward neural network and one step secant algorithm for prediction of load-bearing capacity of rectangular concrete-filled steel tube columns. Molecules 2020, 25, 3486. [Google Scholar] [CrossRef]
- Luat, N.V.; Shin, J.; Lee, K. Hybrid BART-based models optimized by nature-inspired metaheuristics to predict ultimate axial capacity of CCFST columns. Eng. Comput. 2020, 1, 3. [Google Scholar] [CrossRef]
- Han, Q.; Gui, C.; Xu, J.; Lacidogna, G. A generalized method to predict the compressive strength of high-performance concrete by improved random forest algorithm. Constr. Build. Mater. 2019, 226, 734–742. [Google Scholar] [CrossRef]
- Nilsen, V.; Pham, L.T.; Hibbard, M.; Klager, A.; Cramer, S.M.; Morgan, D. Prediction of concrete coefficient of thermal expansion and other properties using machine learning. Constr. Build. Mater. 2019, 220, 587–595. [Google Scholar] [CrossRef]
- Fawagreh, K.; Medhat Gaber, M.; Elyan, E.; Gaber, M.M. Random forests: From early developments to recent advancements. Syst. Sci. Control Eng. Open Access J. 2014, 2, 602–609. [Google Scholar] [CrossRef]
- Ipek, S.; Güneyisi, E.M. Ultimate axial strength of concrete-filled double skin steel tubular column sections. Adv. Civ. Eng. 2019. [Google Scholar] [CrossRef]
- Güneyisi, E.M.; Gültekin, A.; Mermerdaş, K. Ultimate capacity prediction of axially loaded CFST short columns. Int. J. Steel Struct. 2016, 16, 99–114. [Google Scholar] [CrossRef]
- Yang, C.; Gao, P.; Wu, X.; Chen, Y.F.; Li, Q.; Li, Z. Practical formula for predicting axial strength of circular-CFST columns considering size effect. J. Constr. Steel Res. 2020, 168, 105979. [Google Scholar] [CrossRef]
- Avci-Karatas, C. Prediction of ultimate load capacity of concrete-filled steel tube columns using multivariate adaptive regression splines (MARS). Steel Compos. Struct. 2019, 33, 583–594. [Google Scholar]
- Wang, X.Y. Optimal design of the cement, fly ash, and slag mixture in ternary blended concrete based on gene expression programming and the genetic algorithm. Materials 2019, 12, 2448. [Google Scholar] [CrossRef]
- Alkroosh, I.S.; Sarker, P.K. Prediction of the compressive strength of fly ash geopolymer concrete using gene expression programming. Comput. Concr. 2019, 24, 295–302. [Google Scholar]
- Iqbal, M.F.; Liu, Q.-F.; Azim, I.; Zhu, X.; Yang, J.; Javed, M.F.; Rauf, M. Prediction of mechanical properties of green concrete incorporating waste foundry sand based on gene expression programming. J. Hazard. Mater. 2020, 384, 121322. [Google Scholar] [CrossRef]
- Bolandi, H.; Banzhaf, W.; Lajnef, N.; Barri, K.; Alavi, A.H. An intelligent model for the prediction of bond strength of FRP bars in concrete: A soft computing approach. Technologies 2019, 7, 42. [Google Scholar] [CrossRef]
- Nour, A.I.; Güneyisi, E.M. Prediction model on compressive strength of recycled aggregate concrete filled steel tube columns. Compos. Part B Eng. 2019, 173, 106938. [Google Scholar] [CrossRef]
- Leon, L.P.; Gay, D. Gene expression programming for evaluation of aggregate angularity effects on permanent deformation of asphalt mixtures. Constr. Build. Mater. 2019, 211, 470–478. [Google Scholar] [CrossRef]
- Gunal, M.; Guven, A.; Asce, M. A genetic programming approach for prediction of local scour downstream hydraulic structures genetic programming approach for prediction of local scour downstream of hydraulic structures. Artic. J. Irrig. Drain. Eng. 2008. [Google Scholar] [CrossRef]
- Ferreira, C. Gene Expression Programming Mathematical Modeling by an Artificial Intelligence; Springer: Berlin, Germany, 2006; ISBN 3-540-32796-7. [Google Scholar]
- Ferreira, C. Gene expression programming in problem solving. In Soft Computing and Industry; Springer: London, UK, 2002; pp. 635–653. [Google Scholar]
- Tenpe, A.R.; Patel, A. Utilization of support vector models and gene expression programming for soil strength modeling. Arab. J. Sci. Eng. 2020, 45, 4301–4319. [Google Scholar] [CrossRef]
- Nematzadeh, M.; Shahmansouri, A.A.; Fakoor, M. Post-fire compressive strength of recycled PET aggregate concrete reinforced with steel fibers: Optimization and prediction via RSM and GEP. Constr. Build. Mater. 2020, 252, 119057. [Google Scholar] [CrossRef]
- Momeni, M.; Hadianfard, M.A.; Bedon, C.; Baghlani, A. Damage evaluation of H-section steel columns under impulsive blast loads via gene expression programming. Eng. Struct. 2020, 219, 110909. [Google Scholar] [CrossRef]
- Gandomi, A.H.; Roke, D.A. Assessment of artificial neural network and genetic programming as predictive tools. Adv. Eng. Softw. 2015, 88, 63–72. [Google Scholar] [CrossRef]
- Alavi, A.H.; Gandomi, A.H. A robust data mining approach for formulation of geotechnical engineering systems. Eng. Comput. Int. J. Comput.-Aided Eng. 2011, 28, 242–274. [Google Scholar]
- Gandomi, A.H.; Babanajad, S.K.; Alavi, A.H.; Farnam, Y. Novel approach to strength modeling of concrete under triaxial compression. J. Mater. Civ. Eng. 2012. [Google Scholar] [CrossRef]
- Muduli, P.K.; Das, S.K.; Bhattacharya, S. CPT-based probabilistic evaluation of seismic soil liquefaction potential using multi-gene genetic programming. Georisk 2014, 8, 14–28. [Google Scholar] [CrossRef]
- Das, S.K. Artificial neural networks in geotechnical engineering: Modeling and application issues. In Metaheuristics in Water, Geotechnical and Transport Engineering; Elsevier: Amsterdam, The Netherlands, 2013; pp. 231–270. ISBN 9780123982964. [Google Scholar]
- Fulcher, J. Computational intelligence: An introduction. Stud. Comput. Intell. 2008, 115, 3–78. [Google Scholar]
- Alabduljabbar, H.; Haido, J.H.; Alyousef, R.; Yousif, S.T.; McConnell, J.; Wakil, K.; Jermsittiparsert, K. Prediction of the flexural behavior of corroded concrete beams using combined method. Structures 2020, 25, 1000–1008. [Google Scholar] [CrossRef]
- Dunlop, P.; Smith, S. Estimating key characteristics of the concrete delivery and placement process using linear regression analysis. Civ. Eng. Environ. Syst. 2003, 20, 273–290. [Google Scholar] [CrossRef]
- Han, L.H.; Li, W.; Bjorhovde, R. Developments and advanced applications of concrete-filled steel tubular (CFST) structures: Members. J. Constr. Steel Res. 2014, 100, 211–228. [Google Scholar] [CrossRef]
- Ferreira, C. Function finding and the creation of numerical constants in gene expression programming. In Advances in Soft Computing; Springer: London, UK, 2003; pp. 257–265. [Google Scholar]
- Babanajad, S.K.; Gandomi, A.H.; Alavi, A.H. New prediction models for concrete ultimate strength under true-triaxial stress states: An evolutionary approach. Adv. Eng. Softw. 2017, 110, 55–68. [Google Scholar] [CrossRef]
- Soleimani, S.; Rajaei, S.; Jiao, P.; Sabz, A.; Soheilinia, S. New prediction models for unconfined compressive strength of geopolymer stabilized soil using multi-gen genetic programming. Meas. J. Int. Meas. Confed. 2018, 113, 99–107. [Google Scholar] [CrossRef]
- Kupper, L.L. Probability, statistics, and decision for civil engineers. Technometrics 1971, 13, 211. [Google Scholar] [CrossRef]
- Frank, I.; Todeschini, R. The data analysis handbook. Data Handl. Sci. Technol. 1994, 14, 1–352. [Google Scholar]
- Golbraikh, A.; Tropsha, A. Beware of q2! J. Mol. Graph. Model. 2002. [Google Scholar] [CrossRef]
- Gandomi, A.H.; Alavi, A.H.; Mirzahosseini, M.R.; Nejad, F.M. Nonlinear genetic-based models for prediction of flow number of asphalt mixtures. J. Mater. Civ. Eng. 2011, 23, 248–263. [Google Scholar] [CrossRef]
- Roy, P.P.; Roy, K. On some aspects of variable selection for partial least squares regression models. QSAR Comb. Sci. 2008, 27, 302–313. [Google Scholar] [CrossRef]
- Lu, Z.; Zhao, Y. Suggested empirical models for the axial capacity of circular CFT stub columns. J. Constr. Steel Res. 2010. [Google Scholar] [CrossRef]
- Goode, C.; Narayanan, R. Design of concrete filled steel tubes to EC4. In Proceedings of the ASCCS Seminar on Concrete Filled Steel Tubes—A Comparison of International Codes and Practice, Innsbruck, Austria, 18 September 1997; pp. 1–25. [Google Scholar]
- Giakoumelis, G.; Lam, D. Axial capacity of circular concrete-filled tube columns. J. Constr. Steel Res. 2004, 60, 1049–1068. [Google Scholar] [CrossRef]
© 2020 by the authors. Licensee MDPI, Basel, Switzerland. This article is an open access article distributed under the terms and conditions of the Creative Commons Attribution (CC BY) license (http://creativecommons.org/licenses/by/4.0/).







