Engineering of an Alkaline Feruloyl Esterase PhFAE for Enhanced Thermal Stability and Catalytic Efficiency Through Molecular Dynamics and FireProt
Abstract
1. Introduction
2. Results
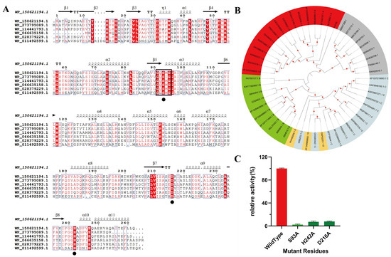
2.1. Sequence Analysis and Identification of PhFAE
2.2. Preparation and Characteristics of PhFAE
2.3. Design of Site-Specific Mutations Based on Molecular Modeling
2.4. Key Residues Affecting the Thermal Stability of PhFAE
2.5. Structural Changes in PhFAE and Its Mutants
2.6. Analysis of PhFAE and Its Mutants
3. Discussion
4. Materials and Methods
4.1. Bioinformatic Analysis and Structure Predictions
4.2. Purification of PhFAE and Its Mutants
4.3. Assay for PhFAE Esterase and Ferulic Esterase Activity
4.4. Enzymatic Characterization and Kinetic Parameters of PhFAE
4.5. Effect of Additives on PhFAE Activity
4.6. Characterization of Enzymatic Thermostability
4.7. Structural Analysis and MD Simulation
Supplementary Materials
Author Contributions
Funding
Data Availability Statement
Acknowledgments
Conflicts of Interest
References
- Zhang, R.; Lin, D.; Zhang, L.; Zhan, R.; Wang, S.; Wang, K. Molecular and Biochemical Analyses of a Novel Trifunctional Endoxylanase/Endoglucanase/Feruloyl Esterase from the Human Colonic Bacterium Bacteroides intestinalis DSM 17393. J. Agric. Food Chem. 2022, 70, 4044–4056. [Google Scholar] [CrossRef]
- Lan, J.; Ji, S.; Yang, C.; Cai, G.; Lu, J.; Li, X. Extracellular Expression of Feruloyl Esterase and Xylanase in Escherichiacoli for Ferulic Acid Production from Agricultural Residues. Microorganisms 2023, 11, 1869. [Google Scholar] [CrossRef]
- Zhai, Y.; Wang, T.; Fu, Y.; Yu, T.; Ding, Y.; Nie, H. Ferulic Acid: A Review of Pharmacology, Toxicology, and Therapeutic Effects on Pulmonary Diseases. Int. J. Mol. Sci. 2023, 24, 8011. [Google Scholar] [CrossRef] [PubMed]
- Pyrzynska, K. Ferulic Acid—A Brief Review of Its Extraction, Bioavailability and Biological Activity. Separations 2024, 11, 204. [Google Scholar] [CrossRef]
- Jeon, S.; Hwang, J.; Do, H.; Le, L.T.H.L.; Lee, C.W.; Yoo, W.; Lee, M.J.; Shin, S.C.; Kim, K.K.; Kim, H.W.; et al. Feruloyl Esterase (LaFae) from Lactobacillus acidophilus: Structural Insights and Functional Characterization for Application in Ferulic Acid Production. Int. J. Mol. Sci. 2023, 24, 11170. [Google Scholar] [CrossRef] [PubMed]
- Zhao, M.; An, X.; Fan, Z.; Nie, S.; Cheng, Z.; Cao, H.; Zhang, X.; Mian, M.M.; Liu, H.; Liu, L. A feruloyl ester-ase/cellulase integrated biological system for high-efficiency and toxic-chemical free isolation of tobacco based cellulose nanofibers. Carbohydr. Polym. 2023, 313, 120885. [Google Scholar] [CrossRef] [PubMed]
- Zhang, J.; Liu, S.; Sun, H.; Jiang, Z.; Zhou, Z.; Han, X.; Zhou, Y.; Sun, H.; Zhou, W.; Mao, J. Enzyme Production Poten-tial of Penicillium oxalicum M1816 and Its Application in Ferulic Acid Production. Foods 2021, 10, 2577. [Google Scholar] [CrossRef] [PubMed]
- Li, F.; Usman, S.; Huang, W.; Jia, M.; Akhavan Kharazian, Z.; Ran, T.; Li, F.; Ding, Z.; Guo, X.; Han, M.; et al. Effects of Inoculating Feruloyl Esterase-Producing Lactiplantibacillus plantarum A1 on Ensiling Characteristics, In Vitro Ruminal Fermentation and Microbiota of Alfalfa Silage. J. Anim. Sci. Biotechnol. 2023, 14, 43. [Google Scholar] [CrossRef] [PubMed]
- Ozer, A.; Ay, S.F.; Belduz, A.O.; Kirci, H.; Canakci, S. Use of Feruloyl Esterase as Laccase-Mediator System in Paper Bleaching. Appl. Biochem. Biotechnol. 2020, 190, 721–731. [Google Scholar] [CrossRef] [PubMed]
- Meng, Z.; Yang, Q.Z.; Wang, J.Z.; Hou, Y.H. Cloning, Characterization, and Functional Expression of a Thermostable Type B Feruloyl Esterase from Thermophilic Thielavia Terrestris. Appl. Biochem. Biotechnol. 2019, 189, 1304–1317. [Google Scholar] [CrossRef]
- Wu, D.; Cai, G.; Li, X.; Li, B.; Lu, J. Cloning and expression of ferulic acid esterase gene and its effect on wort filterability. Biotechnol. Lett. 2018, 40, 711–717. [Google Scholar] [CrossRef]
- Perez-Rodriguez, N.; Outeirino, D.; Torrado, A.A.; Dominguez, J.M. Vine Trimming Shoots as Substrate for Ferulic Acid Esterases Production. Appl. Biochem. Biotechnol. 2017, 181, 813–826. [Google Scholar] [CrossRef] [PubMed]
- Xu, Z.; Wang, T.; Zhang, S. Extracellular secretion of feruloyl esterase derived from Lactobacillus crispatus in Esche-richia coli and its application for ferulic acid production. Bioresour. Technol. 2019, 288, 121526. [Google Scholar] [CrossRef] [PubMed]
- Duan, X.; Dai, Y.; Zhang, T. Characterization of Feruloyl Esterase from Bacillus pumilus SK52.001 and Its Application in Ferulic Acid Production from De-Starched Wheat Bran. Foods 2021, 10, 1229. [Google Scholar] [CrossRef] [PubMed]
- Su, R.; Ni, K.; Wang, T.; Yang, X.; Zhang, J.; Liu, Y.; Shi, W.; Yan, L.; Jie, C.; Zhong, J. Effects of ferulic acid ester-ase-producing Lactobacillus fermentum and cellulase additives on the fermentation quality and microbial community of alfalfa silage. PeerJ 2019, 7, e7712–e7730. [Google Scholar] [CrossRef] [PubMed]
- Oliveira, D.M.; Mota, T.R.; Oliva, B.; Segato, F.; Marchiosi, R.; Ferrarese-Filho, O.; Faulds, C.B.; Dos, S.W. Feruloyl esterases: Biocatalysts to overcome biomass recalcitrance and for the production of bioactive compounds. Bioresour. Technol. 2019, 278, 408–423. [Google Scholar] [CrossRef] [PubMed]
- Zhang, Y.; Feng, Z.; Xiang, H.; Zhang, X.; Yang, L. Characterization of Feruloyl Esterase from Klebsiella oxytoca Z28 and Its Application in the Release of Ferulic Acid from De-Starching Wheat Bran. Microorganisms 2023, 11, 989. [Google Scholar] [CrossRef] [PubMed]
- Abramson, J.; Adler, J.; Dunger, J.; Evans, R.; Green, T.; Pritzel, A.; Ronneberger, O.; Willmore, L.; Ballard, A.J.; Bam-brick, J.; et al. Accurate structure prediction of biomolecular interactions with AlphaFold 3. Nature 2024, 630, 493–500. [Google Scholar] [CrossRef]
- Zhang, X.; Zhang, X.; Shi, H.; Zhang, H.; Zhang, J.; Yue, C.; Li, D.; Yao, L.; Tang, C. Combining Flexible Region Design and Automatic Design to Enhance the Thermal Stability and Catalytic Efficiency of Leucine Dehydrogenase. J. Agric. Food. Chem. 2024, 72, 13801–13811. [Google Scholar] [CrossRef] [PubMed]
- Zhu, C.; Chen, Y.; Isupov, M.N.; Littlechild, J.A.; Sun, L.; Liu, X.; Wang, Q.; Gong, H.; Dong, P.; Zhang, N.; et al. Struc-tural Insights into a Novel Esterase from the East Pacific Rise and Its Improved Thermostability by a Semirational Design. J. Agric. Food. Chem. 2021, 69, 1079–1090. [Google Scholar] [CrossRef] [PubMed]
- Peeters, C.; De Canck, E.; Cnockaert, M.; De Brandt, E.; Snauwaert, C.; Verheyde, B.; Depoorter, E.; Spilker, T.; LiPuma, J.J.; Vandamme, P. Comparative Genomics of Pandoraea, a Genus Enriched in Xenobiotic Biodegradation and Metabo-lism. Front. Microbiol. 2019, 10, 2556. [Google Scholar] [CrossRef] [PubMed]
- Yang, W.; Sun, L.; Dong, P.; Chen, Y.; Zhang, H.; Huang, X.; Wu, L.; Chen, L.; Jing, D.; Wu, Y. Structure-guided rational design of the Geobacillus thermoglucosidasius feruloyl esterase GthFAE to improve its thermostability. Biochem. Bio-phys. Res. Commun. 2022, 600, 117–122. [Google Scholar] [CrossRef]
- Bains, J.; Kaufman, L.; Farnell, B.; Boulanger, M.J. A product analog bound form of 3-oxoadipate-enol-lactonase (PcaD) reveals a multifunctional role for the divergent cap domain. J. Mol. Biol. 2011, 406, 649–658. [Google Scholar] [CrossRef]
- Cao, L.; Xue, D.; Liu, X.; Wang, C.; Fang, D.; Zhang, J.; Gong, C. Ferulic acid production from wheat bran by integration of enzymatic pretreatment and a cold-adapted carboxylesterase catalysis. Bioresour Technol. 2023, 385, 129435. [Google Scholar] [CrossRef]
- García-Calvo, L.; Rodríguez-Castro, R.; Ullán, R.V.; Albillos, S.M.; Fernández-Aguado, M.; Vicente, C.M.; Degnes, K.F.; Sletta, H.; Barreiro, C. Penicillium chrysogenum as a Fungal Factory for Feruloyl Esterases. Appl. Microbiol. Biotechnol. 2023, 107, 691–717. [Google Scholar] [CrossRef] [PubMed]
- Phuengmaung, P.; Sunagawa, Y.; Makino, Y.; Kusumoto, T.; Handa, S.; Sukhumsirichart, W.; Sakamoto, T. Identification and Characterization of Ferulic Acid Esterase from Penicillium chrysogenum 31B: De-Esterification of Ferulic Acid Decorated with L-Arabinofuranoses and D-Galactopyranoses in Sugar Beet Pectin. Enzyme Microb. Technol. 2019, 131, 109380. [Google Scholar] [CrossRef]
- Liu, Z.; Li, J.; Bai, L. Research Advances in Microbial Esterases. Acta Microbiol. Sinica 2023, 63, 451–464. [Google Scholar] [CrossRef]
- Shi, Q.; Ma, J.; Abdel-Hamid, A.M.; Li, Y.; Zhong, P.; Wang, D.; Sun, Z.; Tu, T.; Zhu, W.; Cheng, Y.; et al. Mining of latent feruloyl esterase resources in rumen and insight into dual-functional feruloyl esterase-xylanase from Pecoramyces ruminantium F1. Bioresour. Technol. 2024, 418, 131854. [Google Scholar] [CrossRef] [PubMed]
- Liu, S.; Soomro, L.; Wei, X.; Yuan, X.; Gu, T.; Li, Z.; Wang, Y.; Bao, Y.; Wang, F.; Wen, B.; et al. Directed evolution of feruloyl esterase from Lactobacillus acidophilus and its application for ferulic acid production. Bioresour. Technol. 2021, 332, 124967. [Google Scholar] [CrossRef] [PubMed]
- Musil, M.; Jezik, A.; Horackova, J.; Borko, S.; Kabourek, P.; Damborsky, J.; Bednar, D. FireProt 2.0: Web-based platform for the fully automated design of thermostable proteins. Brief Bioinform. 2023, 25, bbad425. [Google Scholar] [CrossRef] [PubMed]
- Kunka, A.; Marques, S.M.; Havlasek, M.; Vasina, M.; Velatova, N.; Cengelova, L.; Kovar, D.; Damborsky, J.; Marek, M.; Bednar, D.; et al. Advancing Enzyme’s Stability and Catalytic Efficiency through Synergy of Force-Field Calculations, Evolutionary Analysis, and Machine Learning. Acs Catal. 2023, 13, 12506–12518. [Google Scholar] [CrossRef] [PubMed]
- Georgiou, N.; Mavromoustakos, T.; Tzeli, D. Docking, MD Simulations, and DFT Calculations: Assessing W254’s Function and Sartan Binding in Furin. Curr. Mol. Biol. 2024, 46, 8226–8238. [Google Scholar] [CrossRef]
- Letunic, I.; Bork, P. Interactive Tree of Life (iTOL) v6: Recent updates to the phylogenetic tree display and annotation tool. Nucleic. Acids. Res. 2024, 52, W78–W82. [Google Scholar] [CrossRef] [PubMed]
- Zhen, X.; Xu, X.; Ye, L.; Xie, S.; Huang, Z.; Yang, S.; Wang, Y.; Li, J.; Long, F.; Ouyang, S. Structural basis of antiphage immunity generated by a prokaryotic Argonaute-associated SPARSA system. Nat. Commun. 2024, 15, 450. [Google Scholar] [CrossRef] [PubMed]
- Kasmaei, K.M.; Kalyani, D.C.; Reichenbach, T.; Jiménez-Quero, A.; Vilaplana, F.; Divne, C. Crystal Structure of the Feruloyl Esterase from Lentilactobacillus buchneri Reveals a Novel Homodimeric State. Front. Microbiol. 2022, 13, 1050160. [Google Scholar] [CrossRef] [PubMed]





| Enzyme | Mutation Sites | Specific Activity (U/g) | t1/2 (55 °C) (min) |
|---|---|---|---|
| PhFAE | Wild-type | 585.47 ± 35.22 | 6.3 |
| K170M | K170 | 467.25 ± 24.04 | 9.7 |
| S155F | S155 | 726.23 ± 13.28 | 50.5 |
| Purified Enzyme | Km (mM−1) | Kcat (min−1) | Kcat/Km (min−1 mM−1) |
|---|---|---|---|
| PhFAE | 0.378 | 26.42 | 69.90 |
| K170M | 0.2939 | 20.00 | 68.04 |
| S155F | 0.2026 | 24.40 | 120.44 |
Disclaimer/Publisher’s Note: The statements, opinions and data contained in all publications are solely those of the individual author(s) and contributor(s) and not of MDPI and/or the editor(s). MDPI and/or the editor(s) disclaim responsibility for any injury to people or property resulting from any ideas, methods, instructions or products referred to in the content. |
© 2025 by the authors. Licensee MDPI, Basel, Switzerland. This article is an open access article distributed under the terms and conditions of the Creative Commons Attribution (CC BY) license (https://creativecommons.org/licenses/by/4.0/).
Share and Cite
Yang, S.; Lin, M.; Chen, J.; Liu, M.; Chen, Q. Engineering of an Alkaline Feruloyl Esterase PhFAE for Enhanced Thermal Stability and Catalytic Efficiency Through Molecular Dynamics and FireProt. Catalysts 2025, 15, 92. https://doi.org/10.3390/catal15010092
Yang S, Lin M, Chen J, Liu M, Chen Q. Engineering of an Alkaline Feruloyl Esterase PhFAE for Enhanced Thermal Stability and Catalytic Efficiency Through Molecular Dynamics and FireProt. Catalysts. 2025; 15(1):92. https://doi.org/10.3390/catal15010092
Chicago/Turabian StyleYang, Sheng, Miaofang Lin, Jiyang Chen, Min Liu, and Qi Chen. 2025. "Engineering of an Alkaline Feruloyl Esterase PhFAE for Enhanced Thermal Stability and Catalytic Efficiency Through Molecular Dynamics and FireProt" Catalysts 15, no. 1: 92. https://doi.org/10.3390/catal15010092
APA StyleYang, S., Lin, M., Chen, J., Liu, M., & Chen, Q. (2025). Engineering of an Alkaline Feruloyl Esterase PhFAE for Enhanced Thermal Stability and Catalytic Efficiency Through Molecular Dynamics and FireProt. Catalysts, 15(1), 92. https://doi.org/10.3390/catal15010092

