Abstract
Biodiesel was produced via transesterification reaction catalyzed by acids, bases, enzymes or supercritical fluids. The catalysis was homogeneous or heterogeneous and the process could be carried out in batch or using a continuous flow process. Microreactors allowed us to obtain better control of the experimental variables, such as temperature, pressure and flow rate, carrying out the reactions in safe conditions, avoiding exothermic and dangerous processes. The synthetic methodologies in continuous flow, combined with other technologies as microwave irradiation or ultrasounds, led to complete automation of the process with an increase in efficiency, also applicable on an industrial scale.
1. Introduction
The main energy sources are represented by fossil fuels as coal, natural gas and oil. Therefore, limited availability has prompted researchers to seek alternative and renewable energy sources, such as solar, wind, hydro, nuclear and biomass energy. In particular, biomass presents major advantages compared to sun, wind and hydro energies in terms of operations and maintenance costs. The first two, in fact, represent variable and intermittent sources of energy; the last can be generated only in a few strategic points close to water sources. Biodiesel is an energy source that has received great attention in recent decades, with very similar properties compared to conventional diesel, but with the advantages of being renewable, biodegradable, less toxic and environmentally friendly [].
Biodiesel is safer, contains fewer sulfur compounds and presents a higher flash point, does not produce any carbon dioxide emission, emits 80% less hydrocarbons and 50% less toxic particles, does not contain petroleum residues and can be mixed with conventional diesel. In particular, a blend containing 80% petroleum and 20% biodiesel (B20) is used in diesel engines without significant modifications [].
The choice of raw materials is one of the most important aspects to consider in the production of biodiesel, with a considerable contribution to the cost of production. In Europe, the most used raw material is rapeseed oil. The first-generation materials are mainly edible crops. The second generation use cooking oils, animal fats, pork lard and beef tallow. The third generation, on the other hand, are algae. In particular, microalgae play a very important role in the production of biodiesel, with numerous advantages, such as a higher oil content compared to other crops and eco-friendliness. The algae have no environmental impact, requiring a small area with a rapid growth and undeveloped lands to be cultivated without requiring the use of pesticides [].
On the other hand, the use of macroalgae for producing biofuels relies on the availability and huge seasonal patterns. The biomass of macroalgae differs by species, geographical region and season, and by yields and product types generated, which depend on the process technology [].
Biodiesel production is carried out through various processes. In direct mixing, the raw material is mixed with diesel. However, this process presents disadvantages such as a high viscosity and the acidic value of the final product, the content of free fatty acids (FFA) and the formation of rubber, making it difficult to use the final product as a fuel. The use of microemulsions involves oils mixed with an emulsifying agent, usually a short-chain alcohol. This process, however, forms carbon deposits in the engine and causes incomplete combustion. The catalytic cracking, or pyrolysis, is the catalytic transformation, in the absence of air or oxygen, of an inedible oil or animal fat into a product with combustible properties similar to diesel. Biodiesel is characterized by a mixture of methyl esters of fatty acids (FAME), obtained from lipids and alcohol through a catalyzed transesterification reaction [].
The reaction takes place between a triglyceride and an alcohol, in the presence of a suitable catalyst, obtaining FAMEs and glycerol. The reaction is reversible, and an excess of alcohol is necessary to shift the balance towards the production of the products. Usually, the alcohols used are methanol or ethanol thanks to their chemical and physical characteristics and lower cost. When the reaction is carried out, the speed of the reaction, the nature of the reactants, the concentration, temperature, pressure and the mechanism of the reaction are analyzed [].
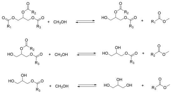
The reaction occurs in the presence of enzymes, homogeneous or heterogeneous, alkaline or acidic catalysts, and in supercritical conditions. The process consists of three consecutive and reversible reactions, in which triglycerides are converted into diglycerides, then into monoglycerides, and finally into glycerol. An ester is produced in each of the three reactions. Thus, starting from a molecule of triglyceride at the end of the overall reaction, three molecules of esters are obtained and glycerol is produced as a byproduct (Scheme 1) [].

Scheme 1.
General scheme of the transesterification reaction in the presence of methanol.
The transesterification, or alcoholysis, is the most widely used method on an industrial scale due to its ease of execution, efficiency and low cost [].
In the presence of a high content of FFA in the oil, transesterification must be preceded by esterification, in which an alcohol reacts with an FFA with the formation of an ester [].
2. Transesterification Reaction
2.1. Homogeneous Base Catalyzed Transesterification
The homogeneous, easily available and cheap alkaline catalyst is the most used in the production of biodiesel, thanks to its ability to react at low temperatures and at atmospheric pressure, allowing high conversion in a short time. However, the catalyst presents the disadvantage of being used only with a FFA content of less than 3% (w/w) and a water content of less than 0.05%. Otherwise, the reaction with FFA affords the saponification, leading to the deactivation of the catalyst and a reduction in the conversion yield of FAME [].
The most used alkaline catalysts are NaOH, CH3ONa and KOH. The reaction mechanism for base-catalyzed transesterification consists of three steps. In the first step, the formation of an alkoxide, a strong nucleophile, occurs. The alkoxide attacks the electrophilic carbon of the ester group, forming an alkyl ester. The catalyst is deprotonated, while the proton attached to the diglyceride anion until the formation of glycerol and alkyl esters is completed [].
2.2. Homogeneous Acid Catalyzed Transesterification
Homogeneous acid catalysis results not affected by the presence of FFA and both esterification and transesterification occur simultaneously. This represents a great advantage for the use of low-cost raw materials, generally containing high concentrations of FFA. The acid catalyst is more efficient when the amount of FFA in the oil is higher than 1% (w/w). Furthermore, the homogeneous acid catalyst is cheaper than the alkaline catalyst, which requires an additional step to convert the FFA into methyl esters [].
However, the acid-catalyzed process also has disadvantages, including a slower reaction rate, higher temperatures, a high molar alcohol/oil ratio, the separation process of the catalysts and environmental and corrosion problems. In the first phase, the carbonyl group is protonated; subsequently, the carbocation undergoes a nucleophilic attack by methanol with the formation of a tetrahedral intermediate, followed by the loss of a proton. The sequence is repeated twice with the formation of the final products, biodiesel and glycerol. The reaction catalyzed by a homogeneous acid is about 4000 times slower than that catalyzed by a homogeneous base. To determine whether it is more convenient to use a basic or acid catalyst, it is necessary to evaluate the FFA content in the oil used as raw material. Therefore, for oils containing high amounts of FFA, a two-step process is required. In the first step, the FFA are converted into FAME with the use of acids to reduce the FFA levels to 1% (w/w); in the second phase, transesterification takes place through the use of bases. Esterification is a relatively slow reaction that can be sped up by using a higher amount of acid catalyst. The disadvantage of this two-phase process is the additional phase required to remove the catalyst in both cases [].
2.3. Heterogeneous Base Catalyzed Transesterification
Homogeneous catalysts present disadvantages such as energy consumption, saponification reaction, difficult separation from the reaction mixture and cleaning of the catalyst and products. These problems are solved with the use of heterogeneous catalysts. Several synthetic catalysts based on alkali metals (Na, K) hydroxides, alkaline earth metal oxides (Ca, Mg, Sn, Zn) and salts impregnated on alumina have been studied. The system consists of a solid homogeneous catalyst and two phases constituted by immiscible liquids. The transesterification reaction catalyzes by calcium hydroxide, using methanol as a reagent. In the first phase, there is the formation of the methoxide anion. In the second step, the attack of the carbon of the carbonyl group by the methoxide anion occurs with the formation of an intermediate, which rearranges in the third phase with the formation of more stable compounds as the ester and the diglyceride anion. Afterwards, there is the attack of the cation by the diglyceride anion, with the formation of the diglyceride and CaO. Then, the catalyst is finally regenerated, and the mechanism is repeated two more times, until biodiesel and glycerol are obtained. Heterogeneous solid catalysts, which are easily recoverable and reusable, do not require a separation step, but they are less effective than homogeneous catalysts. The heterogeneous catalyst reacts in a different phase, the energy and costs for the recovery of the homogeneous catalyst are reduced and a higher yield of biodiesel and of glycerol purity as a by-product are obtained [].
2.4. Heterogeneous Acid Catalyzed Transesterification
The use of solid acid catalysts, such as zeolites, ion-exchange resins, sulfated metal oxides and sulfated carbon fibers, presents several advantages. These catalysts are not influenced by the FFA content; esterification and transesterification occurs simultaneously; the biodiesel washing phase is not necessary; the separation of the catalyst from the reaction medium is easier (therefore the product is less contaminated); the catalyst is regenerated and recycled more easily and the problem of corrosion is reduced. The heterogeneous acid catalyst requires higher temperatures and pressures, and a higher alcohol/oil molar ratio compared to homogeneous catalyst. However, in the case of heterogeneous catalysts, less pollutants are produced, and production costs are reduced. However, the heterogeneous acid catalyst is less active and requires longer reaction times compared to alkaline heterogeneous catalysts [].
In recent years, the development of new catalytic strategies in the production of biodiesel has seen an increase in the use of silica. It can be used as a support on which to load acid sulphonic catalysts, which have shown promising catalytic activity. The functionalization of silica nanoparticles was operated through the insertion of inert alkyl chains (C3, C8 and C18) and active residues of propylsulfonic acid to obtain optimal amphiphilic and catalytic characteristics [].
2.5. Transesterification Catalyzed by Enzymes
The use of enzymes as biocatalysts in the production of biodiesel allows this method to work in moderate conditions, significantly reducing production costs. The enzymes are used in their immobilized form to maintain the catalytic activity without contaminating the finished product.
Enzymes show numerous advantages such as biodegradability, reusability, simultaneous conversion of FFA and triglycerides into biodiesel, absence of by-products, mild working conditions, easier separation and recovery of the product. Furthermore, reactions such as saponification and hydrolysis are prevented and a low oil to alcohol molar ratio is required. However, enzymes present disadvantages, such as high cost, longer reaction time, inhibition by methanol and limited regeneration of themselves.
Enzymes require less energy compared to a process involving the use of a chemical catalyst. Furthermore, enzymes such as lipases are insensitive to the FFA content and afford a very pure final product. However, the glycerol produced limits the yield of the process, as accumulated in the reactor, increasing the viscosity and deposition on the surface of the immobilized lipase, preventing the access of the substrates to the active site of the enzyme.
Hence, the continued removal of glycerol from the reaction mixture is required but using co-solvents the production speed enhances with the increase in the hydrophobicity of the solvent [].
Immobilization occurs when the enzyme is bound to a solid support, and the substrates pass beyond that support, converting into products. Immobilized enzymes have numerous advantages over free enzymes, such as the possibility of frequent use, favorable separation from the solution, higher stability of the enzyme and higher purity of the products [].
The methods of immobilizing enzymes are adsorption, covalent bond technique, entrapment and immobilization of the entire cell [].
Transesterification catalyzed by enzymes involves two phases. In the first, the lipase hydrolyzed fatty acids, triglycerides, diglycerides and monoglycerides, and in the second phase, the esterification of alcohol occurs with the release of fatty acids [].
2.6. Transesterification in Supercritical Conditions
Supercritical fluids have intermediate characteristics between gas, such as viscosity and diffusibility, and liquid, such as density [].
The non-catalyzed transesterification in supercritical conditions is completed in a few minutes. The transesterification of triglycerides with alcohol is usually a heterogeneous reaction that occurs at controlled temperatures due to the incomplete miscibility of polar and apolar compounds.
Under supercritical conditions, however, the mixture becomes a single homogeneous phase, thanks to the low dielectric constant of the supercritical methanol, accelerating the reaction, because there is no mass transfer phase that limits the reaction rate. Another positive consequence of the use of supercritical conditions is that alcohol is simultaneously a reagent and an acidic catalyst. In this process, the addition of water is advantageous because it affords easier separation of products such as glycerol, which is more soluble in water than methanol, thus improving the yield of biodiesel [].
However, the synthesis of biodiesel through the use of supercritical methanol presents disadvantages, such as the high cost of the equipment due to the high temperature (>400 °C) and pressure required that cannot be used on a large industrial scale. Then, co-solvents are added to the mixture.
This technique allows a decrease in temperature and pressure as well as the amount of alcohol used. The conversion of biodiesel depends on supercritical conditions (temperature and pressure), purity of the reagent (content of water and fatty acids), source of alcohol and molar alcohol/oil ratio.
3. Effect of the Different Parameters in the Biodiesel Production
3.1. Molar Ratio
In the reaction, the stoichiometric ratio of three moles of alcohol and one mole of triglycerides allows us to obtain one mole of glycerol and three moles of biodiesel. However, it is necessary to use an excess of alcohol to shift the reaction towards the formation of the products. Initially, the yield of biodiesel increases with a molar ratio of alcohol/oil up to 10:1, while an excessive increase in alcohol inhibits the reaction between oil and catalyst. Under supercritical conditions, a higher alcohol/oil molar ratio, up to 40:1, is required. Therefore, the transesterification within microreactors is positively influenced by the increase in the molar ratio, but too high a molar ratio could lead to a decrease in the biodiesel yield, probably because the alcohol acts as an emulsifying agent which causes a part of the glycerol to remain in the biodiesel phase. Furthermore, the molar alcohol/oil ratio depends on the type of reactor, the reaction conditions and the catalyst used [].
3.2. Temperature
An increase in temperature leads to an increase in the reaction rate. In this way, a greater yield is also obtained due to the reduction in the viscosity of the oil as the temperature increases, resulting in better mixing of the oil with alcohol and faster separation of glycerol from biodiesel. However, an excessive increase in temperature leads to a reduction in the biodiesel yield. In fact, at higher temperatures, secondary reactions occur more rapidly than transesterification and, as a result, a decrease in biodiesel yield is achieved [].
3.3. Content of Water and Free Fatty Acids
Water determines the saponification, causing an increase in viscosity, formation of gels and foams and a difficult separation of the glycerol. The content of water and FFA, in addition to determining the formation of the soap, also allows the consumption of the catalyst, resulting in a decrease in the yield of the alkyl ester. At the same time, however, the presence of water has a positive effect on the yield of esters when methanol at room temperature is replaced by supercritical methanol [].
3.4. Cosolvent
The biggest obstacle in the transesterification of vegetable oils is the immiscibility of alcohol and oil, which significantly slow down the reaction. To overcome this problem, it is possible to use co-solvents, as acetone, THF, isopropanol, diethyl ether or carbon dioxide. The addition of co-solvents to alcohol solves the problem of immiscibility by increasing the contact between alcohol and oil but increases the number of purification processes required [].
4. Flow Chemistry
The constant increase in the costs of the environmental impact of production processes has given considerable impetus to the search for new methodologies that reduced energy consumption and decreased both the use of hazardous substances and the production of waste, promoting a sustainable development model.
Flow chemistry, in this context, represents a valid alternative to traditional methodologies, and is strategic technology to reduce the environmental impact of chemical processes, due to more sustainable synthetic pathways. Microtechnologies enable the achievement of safer and reproducible reactions with a significant reduction of costs and by-products [].
Flow chemistry finds wide application in the preparation of organic and inorganic compounds, drugs, natural products and sustainable materials [].
In continuous flow chemistry, the reagents are introduced into a microreactor, which allowed us to optimize the reaction parameters such as mixing, flow rate and residence time. It is also possible to control the temperature and pressure conditions, the use of solvents, the stoichiometry of the reaction and the work-up operations.
The advantages of this technology are better control of experimental variables and reproducibility; easy separation of products from by-products; an increase in the reaction rate, since the reactants can undergo rapid heat and mass transfer, which positively affect productivity; better control of the heat exchange, thanks to the small size of the reactor in which the reaction takes place; and of the temperature, avoiding a dangerous and uncontrolled exothermic process.
In general, the reaction parameters such as temperature, pressure and flow rate are easier to control compared to the batch process. When deciding whether to use the batch or flow-through process, several factors need to be considered.
The most important element to evaluate is the safety of the process. The presence of hazardous materials, heat exchange and high pressures present safety risks. These risks are greatly controlled when using a continuous flow process, thanks to the small volumes of reagents used. Contact with dangerous and toxic substances is also limited, making the process safer for the operator. In addition, due to the short reaction time, it is possible to perform reactions involving reactive intermediates that could not be used in the batch process.
The optimization of temperature and reaction time is easier in the continuous flow process, varying the reactor temperature and controlling the reaction time by the flow rate. Considering the liquid–liquid reactions in batches, vigorous agitation produces emulsions, with the production of droplets which, however, are not homogeneous in size. Therefore, when a homogeneous emulsion is required, it is preferable to use a continuous flow process.
Another factor to consider when choosing the type of process to use is the reaction rate. To obtain fast batch reactions, the temperature is lowered and the reagent is then added. After a short stirring, to obtain homogeneity, the reaction mixture is heated up to the temperature at which the reaction takes place.
However, when large amounts of products are obtained, some reactions have lower yields due to poor miscibility and mass transfer.
In the flow method, on the other hand, faster mixing and a better heat transfer considerably favor the yield of the reactions. Comparing a batch and a continuous flow reactor with the same capacity, the tube has a larger surface area compared to a batch reactor.
Therefore, in the flow reactor there is a much higher surface/volume ratio. In this way, heat is transferred to and from the reaction mixture much faster. Furthermore, in the batch reactor the temperature is not homogeneous, causing an easier formation of undesired by-products.
In batch processes, the time required for the reaction is closely related to the temperature, while the continuous flow process parameters such as reactor volume and mass flow rate are crucial. Stoichiometry in the flow reactor is determined by the concentration of the reactants and the ratio between their flow rates. In the batch process, the stoichiometry is instead determined by the concentration of the chemical reagents and their volumetric ratio [].
In the flow process, it is possible to produce a large amount of compounds via scaling out by running up the process for a longer time, numbering up through multireactors in parallel and scaling up the process in larger reactors [].
The transport system for reagents and fluids converges the substances up to the mixing zone before entering the reactor, where the reaction takes place. The central zone is connected to the quenching zone, with a control of the residence time. Before the collection system, there is a pressure regulator to obtain the high pressure required. In addition, optional analysis and purification systems are integrated. All these parts are interchanged and rearranged in order to obtain a large number of possible combinations.
4.1. Types of Flow
Many important chemical transformations involve multiple phases such as gas–liquid, solid–liquid, liquid–liquid or solid–liquid-gas phases. The mixing process is very important and allows improvements in the reaction yield. In general, in a microfluidic system, the surface area/volume ratio increases as the reactor size decreases.
In a multiphase system, the interfacial area plays a very important role in phase transfer, which represents a limitation in the reaction rate. For gas–liquid mixtures, bubble, bullet or annular flows are observed in microreactors. This system is influenced by the flow rate, viscosity and properties of the channels. Gaseous reagents are usually used in stoichiometric excess due to poor interfacial mixing, slowing down the reaction.
The microfluidic system eliminates headspace and increases the surface/volume ratio of the reactor. The solid–liquid reaction is a heterogeneous reaction in which the separation process of the two phases is easier. For solid–liquid reactions, three types of bed reactors are used. The packed bed reactor has a column or channel, completely filled with a solid, thus limiting the movement of the particles. The liquid flow inside this reactor is a “plug flow”, but at high flow rates, it becomes turbulent.
In a fluidized bed reactor, the particles have a free flow and are suspended in the channel thanks to the turbulent flow of the liquid phase. The mixed reactor shows average characteristics between the two previous types. The movement of the solid at the bottom of the reactor is limited, while the upper layers are suspended and mixed thanks to the liquid phase. A solid–liquid mixture important for flow chemistry is one involving a heterogeneous catalyst [].
In fact, it is possible to carry out the reaction and separation in a single phase using a packed bed reactor. In liquid–liquid mixtures, the most common types of flow are laminar and projectile, and microcircuit or tubular reactors are used. In tubular reactors, laminar flow is created when parallel phases do not interrupt their respective laminar flows.
In tubular reactors, however, a projectile flow is most often observed. It forms when the perpendicular phase (phase 2) obstructs the channel, causing a build-up of pressure in phase 1. When the pressure becomes sufficiently high, a droplet detaches, and this trend is repeated several times, forming alternating bullets in each phase. The problem of the liquid–liquid mixture is associated with maintaining a steady flow which, consequently, leads to a shorter residence time.
4.2. Blending
Mixing is a process that describes how two phases interact together, highly influencing the conversion and selectivity of the reaction. The reactions carried out in flow reactors and in batches present different mixing mechanisms which, together with the kinetics of the reaction, determined whether the flow conditions are favorable. The Reynolds number (Re) is used to determine the type of flow that occurs in fluids [].
When the values of Re are lower than 2 × 103, there is a laminar flow; values higher than 3 × 103, on the other hand, indicate a turbulent flow. In some cases, the appearance of vortices generated by the instability of the flow occur, even at relatively low values of Re, when a certain critical value of the Dean number (De) exceeds
where ρ is the density, μ the viscosity of the fluid, 𝑢 the velocity, 𝑑ℎ the diameter of the channel and 𝑅𝐶 the radius of curvature. This turbulence is useful for mixing, and therefore for transport properties [].
4.3. Temperature
For reactions that take less than 48 h at room temperature, it is sufficient to use moderate temperatures (<80 °C) in a batch reactor to reduce the reaction time to less than an hour. If, on the other hand, the reaction that takes place at room temperature occurs in more than 172 h, higher temperatures are required to reduce the reaction time, and this, in a batch process, requires the use of a high-boiling solvent. This, however, limits the choice of solvents to be used and, therefore, complicates the course of the reaction and the purification of the product.
For reactions that require high temperatures, the use of closed containers allows the use of solvents with a lower boiling point, since the solvent can be heated above its boiling point. Both when the reactions require high and low temperatures, it is still more appropriate to use the continuous flow process due to the lower temperature gradient and the high surface/volume ratio of the reactor.
4.4. Residence Time
Residence time is the time necessary for the fluid to pass through the reactor. Residence time for biodiesel production varies according to the type of microreactor used. In general, however, an increase in residence time favors a higher yield of biodiesel. Under supercritical conditions, the residence time is reduced to a few seconds by using supercritical methanol in the absence of the catalyst. Complete conversion of triglyceride is achieved in a residence time of five minutes. However, when the transesterification under supercritical conditions is carried out in the presence of a homogeneous catalyst, the complete conversion is obtained in less than 15 s.
4.5. Structure of the Reactor
It is possible to combine several chemical reactions in sequence in one process within microreactors. A synthesis sequence in several phases takes place in several reactors arranged linearly, with the advantage that the intermediates are not isolated, but directly transferred to the reactor in subsequent flow. However, the synthesis sequence has to be divided into two or more partial sequences, and between each partial sequence the product is isolated before being carried into the next sequence [].
A continuous flow system is divided into eight zones: a fluid and reagent conveyor, a mixer, a reactor, a quenching unit, a pressure regulator, a collector, an analyzer and a purification system. The control of fluid movements is important because the residence time and stoichiometry of the reagents are regulated.
In most cases, control is obtained through a pumping flow technique, where a pressure difference is created between the inlet and outlet unit of the reactor. Mixing is active or passive: in the first case, the input of external energy is used to improve mixing in the reactor; in the second, the speed is proportional to the properties of the flow, pumping speed, and physical path through the respective mixing units. The reactor is the central unit in which the reactions take place.
There are three main types of reactors: a loop, a coil and a fixed-bed reactor. Accurate control of the reaction time requires an appropriate quenching procedure, otherwise most of the reactions or side reactions continue in the collecting flask, leading to undesirable results. A back pressure regulator consists of special valves which allows operation to occur at a constant system pressure. After depressurization, the reagents end up in a collecting flask [].
In general, in a continuous flow system, the reagents are pumped separately through a micromixer into the reactor, with a temperature control [].
The reactors have channels or tubes with internal diameter sizes ranging from 10 μm to a few mm. In particular, a microfluidic-type reactor (from 10 to 500 μm) and a minifluidic type (from 500 μm to a few mm). The ability to transfer heat is greatly influenced by the size of the channels. In fact, the more the diameter of the channels decreases, the more the ability to transfer heat increases [].
5. Reactors Used for Biodiesel Production
Conventional biodiesel production techniques required long reaction times, a high alcohol/oil molar ratio and high costs due to the recovery of excess alcohol and the catalyst used. However, several technologies developed have improved mixing and mass and heat transfer. These technologies were also supported by the use of microreactors. Several examples of transesterification carried out in flow reactors were studied and described and different kind of reactors were explored and reported in the literature [].
5.1. Microchannel Reactors
The microchannel reactors used to produce biodiesel usually consisted of a stainless-steel capillary or a quartz tube. The reactor was connected to an HPLC pump, and the other to a collection system, respectively. The temperature was controlled by immersing the reactor in a water bath at a controlled temperature. This type of reactor allows us to obtain rapid reaction rates, through the improvement of heat and mass transfer; a high surface/volume ratio; and a short diffusion distance [].
Jaree and coworkers studied the transesterification reaction of palm oil and methanol in the presence of KOH in a microtube reactor. The optimal yield of 97.14% was achieved with 1% (w/w) of the catalyst, with a temperature of 60 °C, a molar ratio methanol/oil of 6:1 with a residence time of 5 s. A high yield of FAME was obtained with low residence time, with a better performance obtained using a T-mixer compared to the J-mixer [].
Martínez Arias and coworkers reported a continuous production of biodiesel from castor oil and ethanol with different internal geometries of the microreactors, by using Tesla-, Omega-, and T-shaped microchannels, with ethyl ester conversions of 96.7, 95.3 and 93.5%, respectively [].
The best performances were obtained with Tesla- and Omega-shaped microreactors, using NaOH of 1.0% (w/w) as catalyst at a reaction temperature of 50 °C. The transesterification reaction was studied in situ using a fiber-optic probe and monitored via near-infrared spectroscopy (Figure 1).

Figure 1.
Transesterification reaction within (a) Omega shaped, (b) Tesla shaped and (c) t-shaped microreactors.
The zigzag microchannel reactor presented smaller channels and more turns, which enabled smaller droplets compared to those obtained with microchannel reactors with a T or Y flow, thus allowing greater efficiency in the production of biodiesel, which is attributed to the intensification of mass transfer through passive mixing [].
Wen and coworkers fabricated zigzag microchannel reactors for continuous alkali-catalyzed biodiesel synthesis (Figure 2) []. The methyl ester was obtained by using NaOH as catalyst, with a yield of 99.5% and a residence time of 28 s, in the optimized conditions within the zigzag microchannel reactor.

Figure 2.
Zigzag microchannel reactor.
Kalu and coworkers produced biodiesel with different degrees of conversion using homogeneous catalyst in the slit-channel reactor (Figure 3) [].

Figure 3.
Slit-channel reactors.
Slit channel had higher active surface areas and low fabrication costs compared to microreactors. The conversion of soybean oil to biodiesel, with a molar ratio of methanol to oil of 9:1, a temperature of 56 °C and a homogeneous sodium alkoxide catalyst amount of 1.2 w/w%, increased with channel depth and required an average residence time of only 28 s for complete product conversion, with a methyl ester yield of 99.5%.
Oliveira and coworkers investigated the transesterification of soybean oil in supercritical ethanol, using carbon dioxide as co-solvent, to produce fatty acid ethyl esters (FAEE) in a continuous catalyst-free process [].
The reaction was performed in a microtube reactor at a temperature between 523 and 598 K, a pressure range from 10 to 20 MPa, an ethanol to oil molar ratio from 20:1 and 40:1 and with a CO2 to substrates mass ratio between 0.05:1 and 0.2:1. The addition of CO2 increased the yield of the ethyl esters and the best results were obtained at 598 K, 20 MPa, with an ethanol to oil molar ratio of 20:1 and using a co-solvent to substrate mass ratio of 0.2:1.
Da Silva and coworkers studied a continuous catalyst-free process for the transesterification of soybean oil in supercritical ethanol to produce fatty acid ethyl esters (FAEEs) []. The reactions were performed in a microtube reactor at a temperature between 523 and 598 K, with a pressure range from 10 to 20 MPa, with an ethanol to oil molar ratio from 10:1 to 40:1, with the addition of carbon dioxide as a co-solvent. The yields of ethyl esters (70% w/w) obtained in the microtube reactor with an inner diameter 0.76 mm were higher compared to a tubular reactor with an inner diameter of 3.2 mm and were not affected by the use of CO2 as co-solvent.
Akkarawatkhoosith and coworkers used refined palm oil, ethanol and three different co-solvents with different polarity values (THF, acetone and isopropanol) [].
The influence on the purity of biodiesel was evaluated under different operating conditions and was compared to the process without co-solvent. In the process, the co-solvent was mixed with palm oil to obtain a homogeneous mixture at the desired weight ratio. Subsequently, the mixture and ethanol were pumped separately into the T-way micromixer by means of two HPLC pumps. The study was conducted at a temperature between 220 and 350 °C, with a residence time of 3.5 min, an alcohol/oil molar ratio of 23:1 and a co-solvent percentage of 20% (w/w). The results indicated that the percentage of alkyl ester of fatty acids was influenced by the reaction temperature and the addition of a co-solvent could lead to an increase in the percentage, compared to a system without co-solvents, because a better homogeneity between oil and alcohol was obtained. However, the type of co-solvent became less influential when the temperature exceeded 350 °C, due to the high rate of diffusion. Alkyl ester increased sharply as the reaction time increased. The percentage exceeded 90% with the addition of any co-solvent when the residence time was 8.5 min. Therefore, a long residence time with any co-solvent was used to obtain the maximum yield. By varying the amount of co-solvent from 20 to 60% (w/w), the percentage of alkyl ester reached 83%, for each type of co-solvent used. The highest percentage, however, was obtained with acetone, which, due to its higher polarity, allowed for greater homogeneity of the mixture. By varying the molar alcohol/oil ratio from 11:1 to 38:1, the percentage of the acyl ester increased with each type of co-solvent, because the interfacial area of the oil/alcohol mixture was greater when the molar ratio increased. Therefore, in supercritical conditions, all three co-solvents used (acetone, THF, isopropanol) were important to make the mixture homogeneous, thus accelerating the reaction rate. However, when the temperature was high, and the residence time was long, the type of co-solvent used did not affect the reaction.
5.2. Packed Bed Reactor (PBR)
In the study conducted by Tran and coworkers, sunflower oil and Burkholderia lipase were used in a packed bed reactor (PBR), in which the immobilized lipase was physically trapped in the PBR column. The maximum values of triglyceride conversion and biodiesel yield were obtained with a low flow rate value of 0.1 mL/min and did not exceed 67%. This could be due to the characteristics of the lipase used and the accumulation of large amounts of glycerol. Because of its viscosity, glycerol alters the diffusion process of the product towards the lipase, preventing an increase in the biodiesel yield. However, it can be improved by arranging several PBRs in series, with the simultaneous removal of glycerol from each reactor [].
Buasri and coworkers reported the transesterification of waste frying oil (WFO) in packed bed reactor (PBR) with methanol, in the presence of KOH, supported on Jatropha curcas fruit shell activated carbon (KOH/JS) (Figure 4) [].

Figure 4.
Packed bed reactor (PBR) for continuous process for biodiesel production.
In the optimized conditions, with a reaction temperature of 60 °C, a methanol to oil molar ratio of 16:1, a residence time of 2 h and catalyst bed height of 250 mm, a conversion yield of 86.7% was achieved.
Chen and coworkers investigated the continuous-flow production of fatty acid methyl esters, via the methanolysis of soybean oil, using methanol and potassium hydroxide as the catalyst, within a rotating packed bed (RPB) reactor [].
The optimized conditions were molar ratio of methanol to oil of 6:1, hydraulic retention time of 0.72 min, and rotational speed in the rotating packed bed (RPB) system of 900 rpm. This RPB system achieved a maximum yield of fatty acid methyl esters of 97.3% and maximum productivity of fatty acid methyl esters of 0.828 mol/min.
Silva and coworkers investigated the transesterification of Jatropha oil in a continuous catalyst-free process, using supercritical ethanol, performing the experiments in a packed-bed tubular reactor (Figure 5) [].

Figure 5.
Packed-bed tubular reactor.
The experiments were performed at a temperature of 573 K, a pressure of 20 MPa and keeping the mass ratio between ethanol and oil fixed at 1:1 for different residence times. The presence of free fatty acids present in vegetable oil promotes faster reaction kinetics due to simultaneous esterification and transesterification reactions. The addition of water (10%) and n-hexane as a co-solvent decreased the decomposition of fatty acids and increased the fatty acid ethyl ester yields (~90% w/w).
Baek and coworkers developed a heterogeneous catalyst characterized by a porous phenolsulfonic acid–formaldehyde resin (PAFR) applied to the esterification of carboxylic acids and alcohols, yielding 95% of esters without removing the water from the reaction mixture. In particular, the esterification in water afforded the esters in high yield and PAFR was more efficient compared to other homogeneous and heterogeneous catalysts. The recyclability of the catalyst used in the PAFR-packed flow reactor developed for the synthesis of carboxylic acids and FAME was four days (Figure 6) [].

Figure 6.
PAFR-packed flow reactor.
Di Serio and coworkers reported the transesterification of soybean oil with methanol in an autoclave and in a continuous packed bed reactor. The reaction was developed in the presence of a commercial Mg/Al hydrotalcite at a temperature of 220 °C, with a pressure of 55 bar and a residence time of 6 min. Calcined Mg/Al hydrotalcite was deactivated showing a decrease in the activity of 38% in 50 h but with a complete regeneration of the catalyst after washing with acetone [].
Halim and coworkers investigated the continuous procedure for transesterification of waste cooking palm oil in an immobilized lipase packed bed reactor (Figure 7) [].

Figure 7.
Continuous packed bed reactor. F1 and F2 feed flow, C-FLAX tubing. F3 feed flow, stainless steel piping; F3 feed flow, stainless steel piping; F4 transesterification product, stainless steel piping; F5 transesterification product, stainless steel piping; F6 transesterification product, C-FLAX tubing; T1 temperature for inlet the PBR; T2 temperature for outlet the PBR.
The optimum conditions for the reaction were a 10.53 cm packed bed height and a 0.57 mL/min substrate flow rate. The response surface methodology (RSM) based on a central composite rotatable design (CCRD) was adaptable for fatty acid methyl ester, and the optimum predicted yield was 80.3% compared to the actual value of 79%.
Lee and coworkers investigated a continuous process for transesterification and esterification, using immobilized Candida rugosa and Rhizopus oryzae lipases in a packed-bed reactor system (Figure 8) [].

Figure 8.
Continuous process with immobilized (a) and co-immobilized lipases (b).
In the circulation system, the optimal reaction conditions were a reaction time of 3 h, a temperature of 45 °C, a flow rate of 0.8 mL/min and water contents of 10% with a conversion yield of biodiesel of 97.98%.
5.3. Fixed Bed Reactor (FBR)
Echaroj and coworkers tested commercial and prepared Nickel–Molybdenum catalysts (NiMo) in the deoxygenation of triglyceride content of palm oil within a fixed-bed reactor at a reaction temperature between 573 and 613 K, with a pressure of 500 psi, a palm oil flow rate of 0.02 mL/min and in the presence of a H2 flow rate of 200 mL/min. (Figure 9) [].

Figure 9.
Fixed bed with high-pressure apparatus for deoxygenation reaction.
Feng and coworkers developed a continuous esterification of free fatty acids from acidified oil with methanol in the presence of a NKC-9 cation-exchange resin in a fixed-bed reactor (Figure 10) [].

Figure 10.
Apparatus for the transesterification reaction.
In the optimized conditions after 500 h of continuous process, at 65 °C, using a methanol to oil ratio of 2.8:1, with a feed flow rate of 0.62 mL/min and a catalyst bed height of 44 cm, a conversion of 98% into biodiesel was achieved. The water content in feedstock and feed flow rate decreased the FFA conversion and the loss of sulfonic acid groups from NKC-9 resin was not observed.
Lupton and coworkers reported an efficient method for the synthesis of biodiesel using an integrated solid supported zirconium catalyst and polymer supported N-heterocycle carbene (NHC) catalyst, connected with an intermediate drying column containing ground 3 Å molecular sieves, within an integrated flow system (Figure 11) [].

Figure 11.
Reactor testing of biodiesel integrated flow system.
The reaction occurred in Omnifit glass columns fitted in a Vapourtec flow device equipped with temperature controller and pressure monitor. Vegetable oil, methanol and THF were pumped through a first catalyst bed containing ZrCl4/Ph-SBA-15, at 65 °C, with a flow rate of 11 mL/min and a residence time of 4 h. The produced water was removed in an intermediate molecular sieve 3 Å column at room temperature, and finally the reaction mixture passed through a second column containing the supported NHC catalyst at room temperature. Both catalysts were robust, affording biodiesel in high yields from a wide variety of sources.
5.4. Reactive Distillation (RD)
In reactive distillation, the chemical reaction and separation of the products took place in a single unit. This technology had several advantages, such as a shorter reaction time; did not require the use of excess alcohol; had lower production costs due to its small size; and also did not require an additional unit of separation [].
Thompson and coworkers studied a continuous-flow reactive distillation (RD) of canola oil for the biodiesel production (Figure 12) [].

Figure 12.
Continuous-flow reactive distillation (RD).
The conditions investigated were a reaction time from 3.76 to 5.56 min, a temperature from 100 °C to 130 °C, a catalyst concentration of KOH and KOCH3 from 0.13 to 0.24 mol/mol and a feed molar ratio from 3.65:1 to 4.50:1, affording product yields from 41.5% to 94.9%, productivity from 16 to 55.8 kmol/m3·h (5.6 to 19.5 m3/m3·h) and a range from 4.44 to 29.1 mol/100 mol (0.19 to 1.27% w/w) of soap formation.
In another work, a closed-loop static mixer as a continuous-flow reactor for the transesterification reactions of canola oil and methanol in biodiesel production was developed (Figure 13) [].

Figure 13.
Closed-loop static mixer reactor.
Canola methyl esters were produced using 1.5% of sodium methoxide as catalyst, a reaction temperature of 60 °C, with a methanol/glyceride molar ratio of 4:1 and a reaction time of 30 min. This RD reactor showed shorter reaction time and higher unit productivity, a much lower excess alcohol requirement and lower capital costs due to its smaller size and the reduced need for alcohol recovery equipment, compared to batch and traditional continuous-flow processes.
He and coworkers developed and investigated a novel reactor system using reactive distillation (RD) for biodiesel preparation from canola oil and methanol, with NaOCH3 as catalyst, at a column temperature of 65 °C and with a molar ratio between methanol and glyceride of 4:1 (Figure 14) [].

Figure 14.
Static mixer closed-loop system.
The reaction time inside the pre-reactor and the RD column was 3 min, and the productivity of the RD reactor system was about 6.6 m3/h, which was from 20 to 30 times shorter and from 6 to 10 times higher compared to batch and actual continuous-flow processes.
Assabumrungrat and coworkers performed biodiesel production from soybean oil and methanol via reactive distillation processing using the commercial package Aspen Plus1 (Figure 15) [].

Figure 15.
Biodiesel production with reactive distillation column using heterogeneous catalyst.
The heterogeneous magnesium methoxide catalyst prevented neutralization, wastewater disposal and salt waste processing, thus reducing operation processes and energy consumption. The reactive distillation process catalyzed by magnesium methoxide required 153 kWh/t or 139.2 kWh/t of energy to produce biodiesel with a purity of 98% (w/w).
Agarwal and coworkers produced biodiesel from Karanja oil both in batch and continuous reactors, using a helical tube reactor and a reactive distillation (RD) column (Figure 16) [].

Figure 16.
(a) Process for biodiesel production; (b) batch reactor; (c) helical tube reactor.
The continuous experimental conditions were a reaction temperature of 65 °C, a reaction time of 1 h, a methanol/oil molar ratio of 5:1, 0.8% (w/w) of KOH as catalyst and a flow rate of 6.6 mL/min, with a maximum biodiesel yield of 96.6%. The residence times in the helical tube reactor and RD column were 4 and 8 min, respectively.
5.5. Microwave Assisted Process
Microwave irradiation was able to accelerate chemical reactions, providing direct energy to the reactants. Microwave heat transfer was more effective than conventional heating, and the reaction was completed in a shorter time. Conventional heating was limited due to the heterogeneous heating of the surface and depends on the thermal conductivity of the materials, specific heat and density. In a conventional heating process, the outer surface of the sample has a higher temperature, while the heat flows to the innermost parts. With the use of microwaves, however, the situation was the opposite. The most important disadvantage in this process was the low penetrating power of microwaves in absorbent materials, which was only a few centimeters [].
In general, the optimal microwave power values were between 300 and 700 W. A further increase could cause the evaporation of alcohol, with a negative effect on the transesterification reaction. The optimized temperature was 55–65 °C, while an increase beyond these values led to a decrease in yield due to the possible alteration of the triglyceride structure. The optimal irradiation time was from one to seven minutes when a basic homogeneous catalyst was used, with an optimal concentration of 1–1.3% w/w [].
Ding and coworkers used palm oil and an acid catalyst as raw material using microwaves (up to a power of 150 W), affording an increase in biodiesel yield [].
With a power of 60 W in one hour, a yield of 33% was obtained; while extending the reaction time up to eight hours, a yield of 90% was obtained. Instead, using a value of 150 W a yield of 98% was obtained in six hours. A further increase in microwave power (210 W) did not lead to any increase in yield. The methanol/oil molar ratio in the transesterification reaction is 3:1, but the reaction is reversible, so an excess of methanol is used to shift the reaction towards product formation, thereby increasing the yield. A molar ratio greater than 12:1, however, leads to a gradual decrease in yield. Therefore, to obtain the maximum yield (99%) a power of 150 W is used for microwaves, with a reaction time of six hours and an alcohol/oil molar ratio of 11:1.
Gimbun and coworkers reported a transesterification reaction of waste cooking oil (WCO) in a continuous microwave-assisted reactor (CMAR) (Figure 17) []. The results from two-level factorial design showed that the methanol to oil molar ratio of 11.62:1, an amount of 0.68% (w/w) of NaOCH3 catalyst and a reaction time of 4.47 min afforded a biodiesel conversion of 97.13%.

Figure 17.
Continuous microwave assisted reactor for the biodiesel production. Steam number (S1–S11); valve label (V-1-V-4); pressure controller (PC); temperature indicator (TI); temperature controller (TC); emergency stop button (ES); microwave irradiation controller (WC).
Leadbeater produced biodiesel using commercially available scientific microwave apparatus. The reaction was conducted under atmospheric conditions, using vegetable or waste oil, KOH 1% w/w as catalyst, with a molar ratio of methanol and oil of 6:1, with flow rates of 7.2 L/min, in a 4 L reaction vessel. The continuous-flow microwave methodology for the transesterification reaction resulted as more efficient compared to a conventional heated apparatus with an overall conversion of 98.9% of biodiesel [].
Gedanken used Con-Flow microwave synthesis to convert canola and sunflower oil to fatty-acid esters and glycerol (Figure 18) [].

Figure 18.
Con-Flow microwave system.
The Con-Flow system presented several advantages compared to batch microwave ovens, using a considerable amount of reagents, withdrawing samples of the product without stopping the process and the constant mixing of the reagents during the reaction, as a result of the flow. The product yield in the Con-Flow system was 92% for canola and 89% for sunflower oil. Otherwise, the large-scale reactions within the batch microwave, due to the limited penetration of the microwave radiation, showed reduced efficacy and the advantage of the Con-Flow method was thus emphasized.
Encinar and coworkers investigated a microwave continuous-flow system for the production of methyl esters from soybean oil (Figure 19) [].

Figure 19.
Microwave flow system setup.
The parameters evaluated in the transesterification reaction were the temperature (50–110 °C), the methanol/oil molar ratio (3:1, 6:1, 9:1 and 12:1) and the catalyst concentration (0.5%, 1% and 1.5% (w/w) of KOH). The optimized conditions, with 2 min residence time and 200 W of power conversion, with a methanol/oil molar ratio of 12:1, a catalyst concentration of 1% (w/w) and a final temperature of 70 °C, afforded a conversion of 99% to methyl ester.
5.6. Ultrasonic Assisted Process
The function of ultrasound was to provide the mechanical energy for mixing and the activation energy necessary to start the transesterification reaction. Ultrasound was divided into two classes: high frequency (1000–10,000 kHz) with low power, and low frequency (20–1000 kHz) with high power, which was the most used class in the chemical field. Ultrasound irradiation generated cavitation, which was defined as the formation, growth and collapse of bubbles within a liquid, thus releasing a large amount of energy in a small surrounding area. Cavitation provided enough activation energy to accelerate the reaction rate. Furthermore, in reactions catalyzed by enzymes, a slight shockwave generated by the cavitation bubbles helped the propagation of the substrates towards the enzymes and contributes to the elimination of mass transfer resistance [].
Therefore, the collapse of the cavitation bubbles generated microturbolence and the breaking of the phase boundary. Thus, a microjet capable of determining the mixing of immiscible reagents near the interphase was generated, and this led to the formation of an emulsion. With the formation of the emulsion, both the interface and the mass transfer between the two phases increased, making the reaction faster [].
An ultrasonic reactor consisted of a main reaction compartment where the reagents (oil and alcohol) and the catalysts were contained and an ultrasonic transducer, connected with a controller, to generate ultrasonic waves. The reactants were transferred by specific pumps at certain flow rates to the reaction compartment in which the ultrasonic waves generated accelerated the mass transfer between the oil, alcohol and catalyst. The products were taken out of the reactor to settle in a separator, in which the biodiesel and glycerol were separated by the force of gravity. The ultrasound-assisted process accelerated the reaction, obtaining a high yield of biodiesel. This technique worked well if a homogeneous catalyst was used because it was easily homogenized in the reaction mixture using ultrasonic waves. The advantages of ultrasound-assisted transesterification were a shorter reaction time and lower energy consumption compared to the conventional mechanical stirring method, an efficient molar ratio of triglycerides and methanol and simplicity of execution []. However, this technique had limitations. In some cases, the collapse of the bubble led to an accumulation of energy in the hot spots which can inactivate the enzyme. Therefore, the application of ultrasound increased the reaction temperature, unless a cooling treatment was not applied at the same time. One possible solution was to associate an ultrasound-assisted system with an agitator [].
Vinatoru and coworkers investigated a continuous process for the production of biodiesel from neat vegetable oil under high-power, low-frequency ultrasonic irradiation (Figure 20) []. For a residence time of 20 min, the small reactor processed 7.8 L/h, while the larger one afforded 19 L/h. Ultrasonic irradiation resulted as useful for large-scale processing of vegetable oils. The highest conversion was achieved when a small reactor and the shorter reaction time were employed.

Figure 20.
Ultrasonic continuous transesterification process.
In the study conducted by Shinde and coworkers, rapeseed oil was used as a raw material. The results of the conversion of triglycerides were analyzed by comparing the use of ultrasound and mechanical agitation. Using CH3ONa as catalyst at 0.5% (w/w), at different molar ratios (6:1, 4:1, 3:1), with T = 35 °C for ultrasound and T = 65 °C for mechanical stirring, it was observed that for the method that involved the use of ultrasounds, the reaction time was shorter. The same observation was made using KOH and NaOH as catalyst. In fact, the use of ultrasound improved mass transfer, thus increasing the reaction rate [].
5.7. Miscellaneous
Sansawang and coworkers realized a continuous process for scale-up biodiesel production within a machine consisting of a tank of 25 L filled with used cooking oil and a tank of 6.5 L with methanol and NaOH 1% w/w as catalyst (Figure 21) [].

Figure 21.
Diagram of biodiesel production process.
The complete reaction occurred at the end of the reactor with a production rate of 1.817 L/h. A hot water system with a temperature of 40, 50 and 60 °C increased the production rate to 3.15, 3.24 and 3.37 L/h, respectively.
Farid and coworkers reported the production of biodiesel from fats and oils within a novel continuous gas–liquid reactor (Figure 22) [].

Figure 22.
Continuous gas–liquid reactor.
The high reaction rate of the process facilitated work up and the separation between product and reactant. In fact, heated oil and fat were atomized and sprayed into a reaction chamber with methanol vapor; thus, the product was separated continuously while the excess of methanol streamed in the reactor. In the optimized conditions, 5–7 g of sodium methoxide/L, with a flow rate of 17.2 L/h and 10 L/h for methanol and oil, respectively, afforded a conversion of 94–96%.
Raston and coworkers reported a continuous flow conversion of sunflower oil within a film vortex fluid device (VFD) at room temperature (Figure 23) [].

Figure 23.
Vortex fluidic device (VFD).
The optimization of the parameters prevented the use of co-solvent or complex catalysts and saponification reaction, yielding biodiesel with high purity. The recyclability of the catalyst, KOH 1M, was tested three times and the biodiesel, glycerol and catalyst were easily separated after VFD processing.
Zhu and coworkers used a tube reactor system for continuous transesterification of vegetable oil in the presence of supercritical methanol (Figure 24) [].

Figure 24.
Supercritical continuous reaction device.
The optimized conditions were a temperature of 310 °C, a pressure of 35 MPa, a molar ratio of 40:1 between alcohol and oil and a residence time of 25 min with a maximum production yield of 77% caused by the side reactions of unsaturated FAME at high reaction temperature. However, with gradual heating, the methyl esters yield reached more than 96%.
Ngamprasertsith and coworkers reported the continuous transesterification reaction of coconut oil and palm kernel oil, using supercritical methanol without catalyst in a tubular flow reactor (Figure 25) [].

Figure 25.
Tubular flow reactor.
The reactions were studied at a reaction temperature of 270, 300 and 350 °C, at a pressure of 10 and 19 MPa, with methanol/oils molar ratios of from 6:1 to 42:1. The best conditions were at 350 °C, with a molar ratio of methanol/oil of 42:1 and a space time of 400 s, with a methyl ester conversion of 95 and 96% (w/w) for coconut oil and palm kernel oil, respectively.
Cheryan and coworkers used a continuous stirred-tank reactor (CSTR) system for continuous transesterification of palm oil, using pumps for continuous delivery of oil and catalyst and removal of products. The reaction was performed at 60 °C, with potassium hydroxide as catalyst, and the molar ratio between methanol and oil of 6:1. The yield of methyl esters reached 97.3% with a residence time of 60 min, while higher residence times decreased the production rate. (Figure 26) [].

Figure 26.
Continuous stirred-tank reactor (CSTR).
Noureddini and coworkers investigated a continuous process in a pilot plant with a motionless and a high-shear mixer for the conversion of triglycerides to methyl esters higher than 98% (Figure 27) [].

Figure 27.
Flow diagram for the continuous transesterification process. Metering pumps (MP1. MP2, MP3); pressure transducers (P1, P2); back pressure regulator (BPR); thermocouples (T1, T2, T3, T4); residence tube (RT).
An excess of alcohol favored higher conversions, and higher catalyst (NaOH in methanol) concentrations afforded higher conversions of methyl esters but increased the solubility in the glycerol layer, thus reducing the amount of FAMEs separated by gravity settling.
Noriega and coworkers investigated biodiesel production in liquid–liquid film reactors (LLFR) (Figure 28) [].

Figure 28.
Liquid–liquid film reactors (LLFR).
In the liquid–liquid film reactor, the interfacial area is created without dispersing the oil and alcohol phases in each other, using semi-structured packaging. This type of reactor reduced separation time and increased process productivity. The optimized conditions were a constant temperature of 55 °C, with a concentration of 1% (w/w) of NaOH as catalyst and a molar ratio methanol to oil of 6:1. The packing surface area to reaction volume ratio ranged from 444 to 5333 m−1, the vegetable oil flow rate from 5 to 40 g min−1 and the reactor length from 0.25 to 1 m. The highest conversion and yield obtained were 99.9% and 97.5%, respectively, with a productivity of 2.5 m3 biodiesel m−3 h−1.
Komers and coworkers reported a cascade of four flow-stirred reactors at a steady state of 60 °C for the continuous methanolysis of rapeseed oil catalyzed by KOH [].
The optimal combination of initial conditions and the number and volumes of reactors in the cascade afforded a rapeseed oil conversion of 98.5%.
Peterson and coworkers investigated continuous flow esterification to produce biodiesel from rapeseed oil and ethanol (Figure 29) [].

Figure 29.
Flow path for the continuous flow system.
This system consisted of an empty spinning centrifuge placed in a reactor. The two liquid phases, which were immiscible, were pumped into the annular zone between the reactor and the centrifuge, where mixing took place. The mixture was then transferred to the centrifuge, where the two phases were separated by centrifugal forces [].
The oil feed rate was 0.38 L/min and produced 945 L (250 gal) per batch.
Suranani and coworkers reported a continuous synthesis of biodiesel from fresh oil (FO) and used cooking oil (CO) using a corning® Advanced FlowTM Reactor (AFR) similar to a plug flow reactor (PFR) (Figure 30) [].

Figure 30.
Advanced FlowTM Reactor (AFR).
The reaction was performed in the presence of sulfuric acid 2% (w/w), with a temperature of 80 °C and a feed flow rate of 30 mL/h, achieving a maximum oil conversion of 99 and 93% in AFRTM for FO and CO, respectively.
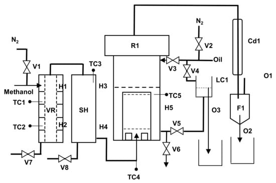
Nabetani and coworkers developed a non-catalytic transesterification of triglycerides in a continuous-flow bubble column reactor (Figure 31) [].

Figure 31.
Continuous flow bubble column reactor. Vaporizer (VR); superheater (SH); bubble column reactor (R1); level controller (LC1); condenser (Cd1); glass container for sample collector (F1); valves (V1–V8); electrical heaters (H1–H5); temperature controllers (TC1–TC5); pipe on the top of F1 (O1); pipe on the bottom of F1 (O2); inner pipe in the LC1 (O3).
The bubble column reactor was similar to reactive distillation, where oil was retained in the liquid phase while the reaction products in the gas phase were continuously removed from the reactive zone. The reaction was developed in a continuous-flow bubble column reactor containing palm oil, with a liquid volume of 200 mL, in the presence of methanol with feed flow rates of 1.5, 3.0, and 6.0 mL/min, and with reaction temperatures of 250, 270, and 290 °C. The biodiesel productivity increased with the reaction temperature and methanol feed flow rate, while the purity of the methyl ester decreased.
To sum up the characteristics of the continuous flow technology, advantages and drawbacks of the described reactors are reported in Table 1.

Table 1.
Summary of reactors characteristics.
6. Conclusions
Over the years, flow chemistry assumed a crucial role both in academic research and in the industrial field, offering a valid alternative to batch processes. Microreactors found wide application in the production of biodiesel with a better control of experimental variables and reproducibility, an increase in the reaction speed and a better control of heat exchange, thus avoiding dangerous and uncontrolled exothermic processes. The continuous flow technology carried out a sequence of chemical reactions in a single process, using several reactors arranged linearly, with the advantage that the intermediates were not isolated but directly transferred to the next reactor. The transesterification reaction can be performed using a continuous flow process that allowed us to obtain biodiesel with a higher yield, compared to conventional batch procedures, with better control of the reaction parameters such as temperature, pressure and flow rate, carrying out the process in greater safety. The continuous flow synthesis methods can be combined with other technologies, applicable on an industrial scale, which contributed to the increased efficiency of the process.
Funding
This research received no external funding.
Acknowledgments
This work was supported by the Intervento cofinanziato dal Fondo di Sviluppo e Coesione 2007–2013—APQ Ricerca Regione Puglia “Programma regionale a sostegno della specializzazione intelligente e della sostenibilità sociale ed ambientale—FutureInResearch”.
Conflicts of Interest
The authors declare no conflict of interest.
References
- Karthikeyan, C.; Karuppuchamy, S. Technologies for Biodiesel Production: A Review. Mater. Focus 2018, 7, 147–155. [Google Scholar] [CrossRef]
- Konfo, T.R.C.; Agbangnan, D.C.P.; Sohounhloue, C.K.D. Comparative Study of Transesterification Processes for Biodiesel Production (A Review). Elixir Appl. Chem. 2018, 120, 51235–51242. [Google Scholar]
- Mofijur, M.; Rasul, M.G.; Hassan, N.M.S.; Nabi, M.N. Recent development in the production of third generation biodiesel from microalgae. Energy Procedia 2019, 156, 53–58. [Google Scholar] [CrossRef]
- Srivastava, N.; Srivastava, M.; Gupta, V.K.; Manikanta, A.; Mishra, K.; Singh, S.; Singh, S.; Ramteke, P.W.; Mishra, P.K. Recent development on sustainable biodiesel production using sewage sludge. 3 Biotech 2018, 8, 245. [Google Scholar] [CrossRef] [PubMed]
- Andreo-Martínez, P.; García-Martínez, N.; del Mar Durán-del-Amor, M.; Quesada-Medina, J. Advances on kinetics and thermodynamics of noncatalytic supercritical methanol transesterification of some vegetable oils to biodiesel. Energy Convers. Manag. 2018, 173, 187–196. [Google Scholar] [CrossRef]
- Demirbas, A. Progress and recent trends in biodiesel fuels. Energy Convers. Manag. 2009, 50, 14–34. [Google Scholar] [CrossRef]
- Verma, P.; Sharma, M.P. Review of process parameters for biodiesel production from different feedstocks. Renew. Sustain. Energy Rev. 2016, 62, 1063–1071. [Google Scholar] [CrossRef]
- Trejo-Zárraga, F.; Hernández-Loyo, F.; Chavarría-Hernández, J.; Sotelo Boyás, R. Kinetics of Transesterification Processes for Biodiesel Production. In Biofuels-State of Development; Biernat, K., Ed.; InTech: Rijeka, Croatia, 2018; pp. 149–179. [Google Scholar]
- Ugwu, B.I.; Nnaji, J.C.; Simonyan, K.J.; Onukwuli, O.D. Advances in biodiesel synthesis: The role of various catalysts. Open J. Eng. Sci. 2018, 1, 31–52. [Google Scholar]
- Vyas, A.P.; Verma, J.L.; Subrahmanyam, N. A review on FAME production processes. Fuel 2010, 89, 1–9. [Google Scholar] [CrossRef]
- Carlucci, C.; Andresini, M.; DeGennaro, L.; Luisi, R. Benchmarking Acidic and Basic Catalysis for a Robust Production of Biofuel fromWaste Cooking Oil. Catalyst 2019, 9, 1050. [Google Scholar] [CrossRef] [Green Version]
- Carlucci, C. A Focus on the Transformation Processes for the Valorization of Glycerol Derived from the Production Cycle of Biofuels. Catalyst 2021, 11, 280. [Google Scholar] [CrossRef]
- Hossain, M.N.; Chan, Y.; Seo, J. Optimization of biodiesel production from waste cooking oil using S–TiO2/SBA-15 heterogeneous acid catalyst. Catalysts 2019, 9, 67. [Google Scholar] [CrossRef] [Green Version]
- Yang, B.; Leclercq, L.; Clacens, J.M.; Nardello-Rataj, V. Acid/amphiphilic silica nanoparticles: New eco-friendly Pickering interfacial catalysis for biodiesel production. Green Chem. 2017, 19, 4552–4562. [Google Scholar] [CrossRef]
- Taher, H. Biodiesel: Use of green feedstocks and catalysts. In Biorefinery; Bastidas-Oyanedel, J.R., Schmidt, J., Eds.; Springer: Cham, Switzerland, 2019. [Google Scholar]
- Moazeni, F.; Chen, Y.C.; Zhang, G. Enzymatic transesterification for biodiesel production from used cooking oil, a review. J. Clean. Prod. 2019, 216, 117–128. [Google Scholar] [CrossRef]
- Yucel, S.; Terzioglu, P.; Ozcimen, D. Lipase Applications in Biodiesel Production. Biodiesel—Feedstocks, Production and Applications; InTech: Rijeka, Croatia, 2012; Chapter 8; pp. 209–250. [Google Scholar]
- Tran, D.T.; Chang, J.S.; Lee, D.J. Recent insights into continuous-flow biodiesel production via catalytic and non-catalytic transesterification processes. Appl. Energy 2017, 185, 376–409. [Google Scholar] [CrossRef]
- Marre, S.; Roig, Y.; Aymonier, C. Supercritical microfluidics: Opportunities in flow-through chemistry and materials science. J. Supercrit. Fluids 2012, 66, 251–264. [Google Scholar] [CrossRef]
- Thangaraj, B.; Solomon, P.R.; Muniyandi, B.; Ranganathan, S.; Lin, L. Catalysis in biodiesel production—A review. Clean Energy 2018, 3, 2–23. [Google Scholar] [CrossRef] [Green Version]
- Tiwari, A.; Rajesh, V.M.; Yadav, S. Biodiesel production in microreactors: A review. Energy Sustain. Dev. 2018, 43, 143–161. [Google Scholar] [CrossRef]
- Zhang, J.; Gong, C.; Zeng, X.; Xie, J. Continuous flow chemistry: New strategies for preparative inorganic chemistry. Coord. Chem. Rev. 2016, 324, 39–53. [Google Scholar] [CrossRef]
- Wegner, J.; Ceylan, S.; Kirschning, A. Flow chemistry—A key enabling technology for (multistep) organic synthesis. Adv. Synth. Catal. 2012, 354, 17–57. [Google Scholar] [CrossRef]
- Gutmann, B.; Cantillo, D.; Kappe, C.O. Continuous-flow technology—A tool for the safe manufacturing of active pharmaceutical ingredients. Angew. Chem. Int. Ed. 2015, 54, 6688–6728. [Google Scholar] [CrossRef]
- Carlucci, C.; DeGennaro, L.; Luisi, R. Titanium Dioxide as a Catalyst in Biodiesel Production. Catalysts 2019, 9, 75. [Google Scholar] [CrossRef] [Green Version]
- Plutschack, M.B.; Pieber, B.; Gilmore, K.; Seeberger, P.H. The Hitchhiker’s Guide to Flow Chemistry. Chem. Rev. 2017, 117, 11796–11893. [Google Scholar] [CrossRef] [PubMed]
- Rossetti, I.; Compagnoni, M. Chemical reaction engineering, process design and scale-up issues at the frontier of synthesis: Flow chemistry. Chem. Eng. J. 2016, 296, 56–70. [Google Scholar] [CrossRef]
- De Souza, J.M. Impact of continuous flow chemistry in the synthesis of natural products and active pharmaceutical ingredients. An. Acad. Bras. Cienc. 2018, 90, 1131–1174. [Google Scholar] [CrossRef] [PubMed]
- Porta, R.; Benaglia, M.; Puglisi, A. Flow Chemistry: Recent Developments in the Synthesis of Pharmaceutical Products. Org. Process Res. Dev. 2016, 20, 2–25. [Google Scholar] [CrossRef] [Green Version]
- Qiu, Z.; Zhao, L.; Weatherley, L. Process intensification technologies in continuous biodiesel production. Chem. Eng. Process. Process Intensif. 2010, 49, 323–330. [Google Scholar] [CrossRef]
- Kaewchada, A.; Pungchaicharn, S.; Jaree, A. Transesterification of Palm Oil in a Microtube Reactor. Can. J. Chem. Eng. 2016, 94, 859–864. [Google Scholar] [CrossRef]
- Martínez Arias, E.L.; Fazzio Martins, P.; Jardini Munhoz, A.L.; Gutierrez-Rivera, L.; Maciel Filho, R. Continuous Synthesis and in Situ Monitoring of Biodiesel Production in Different Microfluidic Devices. Ind. Eng. Chem. Res. 2012, 51, 10755–10767. [Google Scholar] [CrossRef]
- Wen, Z.; Yu, X.; Tu, S.T.; Yan, J.; Dahlquist, E. Intensification of biodiesel synthesis using zigzag micro-channel reactors. Bioresour. Technol. 2009, 100, 3054–3060. [Google Scholar] [CrossRef] [PubMed]
- Kalu, E.E.; Chen, K.S.; Gedris, T. Continuous-flow biodiesel production using slit-channel reactors. Bioresour. Technol. 2011, 102, 4456–4461. [Google Scholar] [CrossRef] [PubMed]
- Trentin, C.M.; Lima, A.P.; Alkimim, I.P.; da Silva, C.; de Castilhos, F.; Mazutti, M.A.; Oliveira, J.V. Continuous production of soybean biodiesel with compressed ethanol in a microtube reactor using carbon dioxide as co-solvent. Fuel Processing Technol. 2011, 92, 952–958. [Google Scholar] [CrossRef]
- Da Silva, C.; de Castilhos, F.; Oliveira, J.V.; Filho, L.C. Continuous production of soybean biodiesel with compressed ethanol in a microtube reactor. Fuel Processing Technol. 2010, 91, 1274–1281. [Google Scholar] [CrossRef]
- Akkarawatkhoosith, N.; Kaewchada, A.; Jaree, A. Enhancement of continuous supercritical biodiesel production: Influence of co-solvent types. Energy Procedia 2019, 156, 48–52. [Google Scholar] [CrossRef]
- Tran, D.T.; Lin, Y.J.; Chen, C.L.; Chang, J.S. Modeling the methanolysis of triglyceride catalyzed by immobilized lipase in a continuous-flow packed-bed reactor. Appl. Energy 2014, 126, 151–160. [Google Scholar] [CrossRef]
- Buasri, A.; Chaiyut, N.; Loryuenyong, V.; Rodklum, C.; Chaikwan, T.; Kumphan, N. Continuous Process for Biodiesel Production in Packed Bed Reactor from Waste Frying Oil Using Potassium Hydroxide Supported on Jatropha curcas Fruit Shell as Solid Catalyst. Appl. Sci. 2012, 2, 641–653. [Google Scholar] [CrossRef] [Green Version]
- Chen, Y.H.; Huang, Y.H.; Lin, R.H.; Shang, N.C. A continuous-flow biodiesel production process using a rotating packed bed. Bioresour. Technol. 2010, 101, 668–673. [Google Scholar] [CrossRef] [PubMed]
- Silva, C.; Colonelli, T.A.S.; Silva, E.A.; Cabral, V.F.; Oliveira, J.V.; Cardozo-Filho, L. Continuous catalyst-free production of esters from Jatropha curcas L. oil under supercritical ethanol. Braz. J. Chem. Eng. 2014, 31, 727–735. [Google Scholar] [CrossRef]
- Baek, H.; Minakawa, M.; Yamada, Y.M.A.; Han, J.W.; Uozumi, Y. In-Water and Neat Batch and Continuous-Flow Direct Esterification and Transesterification by a Porous Polymeric Acid Catalyst. Sci. Rep. 2016, 6, 25925. [Google Scholar] [CrossRef] [Green Version]
- Di Serio, M.; Mallardo, S.; Carotenuto, G.; Tesser, R.; Santacesaria, E. Mg/Al hydrotalcite catalyst for biodiesel production in continuous packed bed reactors. Catal. Today 2012, 195, 54–58. [Google Scholar] [CrossRef]
- Halim, S.F.A.; Kamaruddin, A.H.; Fernando, W.J.N. Continuous biosynthesis of biodiesel from waste cooking palm oil in a packed bed reactor: Optimization using response surface methodology (RSM) and mass transfer studies. Bioresour. Technol. 2009, 100, 710–716. [Google Scholar] [CrossRef] [PubMed]
- Lee, J.H.; Kim, S.B.; Park, C.; Tae, B.; Han, S.O.; Kim, S.W. Development of batch and continuous processes on biodiesel production in a packed-bed reactor by a mixture of immobilized Candida rugosa and Rhizopus oryzae lipases. Appl. Biochem. Biotechnol. 2010, 161, 365–371. [Google Scholar] [CrossRef] [PubMed]
- Echaroj, S.; Sahasakmontri, T.; Suntikunaporn, M. Effect of NiMo Catalysts Preparation on the Deoxygenation of Palm Oil to Green Diesel. Int. Proc. Chem. Biol. Environ. Eng. 2015, 88, 42–47. [Google Scholar]
- Feng, Y.; Zhang, A.; Li, J.; He, B. A continuous process for biodiesel production in a fixed bed reactor packed with cation-exchange resin as heterogeneous catalyst. Bioresour. Technol. 2011, 102, 3607–3609. [Google Scholar] [CrossRef] [PubMed]
- Asadi, M.; Hooper, J.F.; Lupton, D.W. Biodiesel synthesis using integrated acid and base catalysis in continuous flow. Tetrahedron 2016, 72, 3729–3733. [Google Scholar] [CrossRef]
- He, B.B.; Singh, A.P.; Thompson, J.C. Experimental optimization of a continuous flow reactive distillation reactor for biodiesel production. Trans. ASAE 2005, 48, 2237–2243. [Google Scholar]
- He, B.B.; Singh, A.P.; Thompson, J.C. A novel continuous-flow reactor using reactive distillation for biodiesel production. Trans. ASAE 2006, 49, 107–112. [Google Scholar]
- Thompson, J.C.; He, B.B. Biodiesel Production Using Static Mixers. Trans. ASABE 2007, 50, 161–165. [Google Scholar] [CrossRef] [Green Version]
- Boonanuwat, N.; Kiatkittipong, W.; Aiouache, F.; Assabumrungrat, S. Process design of continuous biodiesel production by reactive distillation: Comparison between homogeneous and heterogeneous catalysts. Chem. Eng. Processing 2015, 92, 33–44. [Google Scholar] [CrossRef]
- Agarwal, M.; Soni, S.; Singh, K.; Chaurasia, S.P.; Dohare, R.K. Biodiesel yield assestment in continuous-flow reactors using batch reactor conditions. Int. J. Green Energy 2013, 10, 28–40. [Google Scholar] [CrossRef]
- Khedri, B.; Mostafaei, M.; Safieddin Ardebili, S.M. A review on microwave-assisted biodiesel production. Energy Sources Part A Recover. Util. Environ. Eff. 2019, 41, 2377–2395. [Google Scholar] [CrossRef]
- Ding, H.; Ye, W.; Wang, Y.; Wang, X.; Li, L.; Liu, D.; Gui, J.; Song, C.; Ji, N. Process intensification of transesterification for biodiesel production from palm oil: Microwave irradiation on transesterification reaction catalyzed by acidic imidazolium ionic liquids. Energy 2018, 144, 957–967. [Google Scholar] [CrossRef]
- Ali, M.A.M.; Yunus, R.M.; Cheng, C.K.; Gimbun, J. Successive optimisation of waste cooking oil transesterification in a continuous microwave assisted reactor. RSC Adv. 2015, 5, 76743–767651. [Google Scholar] [CrossRef] [Green Version]
- Barnard, T.M.; Leadbeater, N.E.; Boucher, M.B.; Stencel, L.M.; Wilhite, B.A. Continuous-Flow Preparation of Biodiesel Using Microwave Heating. Energy Fuels 2007, 21, 1777–1781. [Google Scholar] [CrossRef]
- Groisman, Y.; Gedanken, A. Continuous Flow, Circulating Microwave System and Its Application in Nanoparticle Fabrication and Biodiesel Synthesis. J. Phys. Chem. C 2008, 112, 8802–8808. [Google Scholar] [CrossRef]
- Encinar, J.M.; González, J.F.; Martínez, G.; Sánchez, N.; Pardal, A. Soybean oil transesterification by the use of a microwave flow system. Fuel 2012, 95, 386–393. [Google Scholar] [CrossRef]
- Gusniah, A.; Veny, H.; Hamzah, F. Ultrasonic Assisted Enzymatic Transesterification for Biodiesel Production. Ind. Eng. Chem. Res. 2019, 58, 581–589. [Google Scholar] [CrossRef]
- Tan, S.X.; Lim, S.; Ong, H.C.; Pang, Y.L. State of the art review on development of ultrasound-assisted catalytic transesterification process for biodiesel production. Fuel 2019, 235, 886–907. [Google Scholar] [CrossRef]
- Stavarache, C.; Vinatoru, M.; Maeda, Y.; Bandow, H. Ultrasonically driven continuous process for vegetable oil transesterification. Ultrason. Sonochem. 2007, 14, 413–417. [Google Scholar] [CrossRef]
- Shinde, K.; Kaliaguine, S. A Comparative Study of Ultrasound Biodiesel Production Using Different Homogeneous Catalysts. Chem. Eng. 2019, 3, 18. [Google Scholar] [CrossRef] [Green Version]
- Sansawang, T.; Chimmanee, C.; Butsing, T. The Continuous Process of Biodiesel Production with Water Heater Assist. J. Sci. Technol. MSU 2016, 35, 362–367. [Google Scholar]
- Behzadi, S.; Farid, M.M. Production of biodiesel using a continuous gas–liquid reactor. Bioresour. Technol. 2009, 100, 683–689. [Google Scholar] [CrossRef] [PubMed]
- Britton, J.; Raston, C.L. Continuous flow vortex fluidic production of biodiesel. RSC Adv. 2014, 4, 49850–49854. [Google Scholar] [CrossRef]
- He, H.; Wang, T.; Zhu, S. Continuous production of biodiesel fuel from vegetable oil using supercritical methanol process. Fuel 2007, 86, 442–447. [Google Scholar] [CrossRef]
- Bunyakiat, K.; Makmee, S.; Sawangkeaw, R.; Ngamprasertsith, S. Continuous Production of Biodiesel via Transesterification from Vegetable Oils in Supercritical Methanol. Energy Fuels 2006, 20, 812–817. [Google Scholar] [CrossRef]
- Darnoko, D.; Cheryan, M. Continuous production of palm methyl esters. J. Am. Oil Chem. Soc. 2000, 77, 1269–1272. [Google Scholar] [CrossRef]
- Noureddini, H.; Harkey, D.; Medikonduru, V. A continuous process for the conversion of vegetable oils into methyl esters of fatty acids. J. Am. Oil Chem. Soc. 1998, 75, 1775–1783. [Google Scholar] [CrossRef] [Green Version]
- Noriega, M.A.; Narváez, P.C.; Cadavid, J.G.; Habert, A.C. Modeling of biodiesel production in Liquid-Liquid Film Reactors including mass transfer effects. Fuel Process. Technol. 2017, 167, 524–534. [Google Scholar] [CrossRef]
- Komers, K.; Skopal, F.; Cegan, A. A continuous-flow bubble column reactor for biodiesel production by non-catalytic transesterification. Bioresour. Technol. 2010, 101, 3772–3775. [Google Scholar] [CrossRef]
- Peterson, C.L.; Cook, J.L.; Thompson, J.C.; Taberski, J.S. Continuous flow biodiesel production. Appl. Eng. Agric. 2002, 18, 5–11. [Google Scholar] [CrossRef]
- Ilmi, M.; Kloekhorst, A.; Winkelman, J.G.M.; Euverink, G.J.W.; Hidayat, C.; Heeres, H.J. Process intensification of catalytic liquid-liquid solid processes: Continuous biodiesel production using an immobilized lipase in a centrifugal contactor separator. Chem. Eng. J. 2017, 321, 76–85. [Google Scholar] [CrossRef]
- Suranani, S.; Marallaa, Y.; Gaikwadb, S.M.; Sonawanea, S.H. Process intensification using corning® advanced-flowTM reactor for continuous flow synthesis of biodiesel from fresh oil and used cooking oil. Chem. Eng. Processing 2018, 126, 62–73. [Google Scholar] [CrossRef]
- Joelianingsih, J.; Nabetani, H.; Sagara, Y.; Tambunan, A.H.; Abdullah, K. A continuous-flow bubble column reactor for biodiesel production by non-catalytic transesterification. Fuel 2012, 96, 595–599. [Google Scholar] [CrossRef]
Publisher’s Note: MDPI stays neutral with regard to jurisdictional claims in published maps and institutional affiliations. |
© 2022 by the author. Licensee MDPI, Basel, Switzerland. This article is an open access article distributed under the terms and conditions of the Creative Commons Attribution (CC BY) license (https://creativecommons.org/licenses/by/4.0/).