Reaction Characteristics of Ni-Based Catalyst Supported by Al2O3 in a Fluidized Bed for CO2 Methanation
Abstract
1. Introduction
2. Results
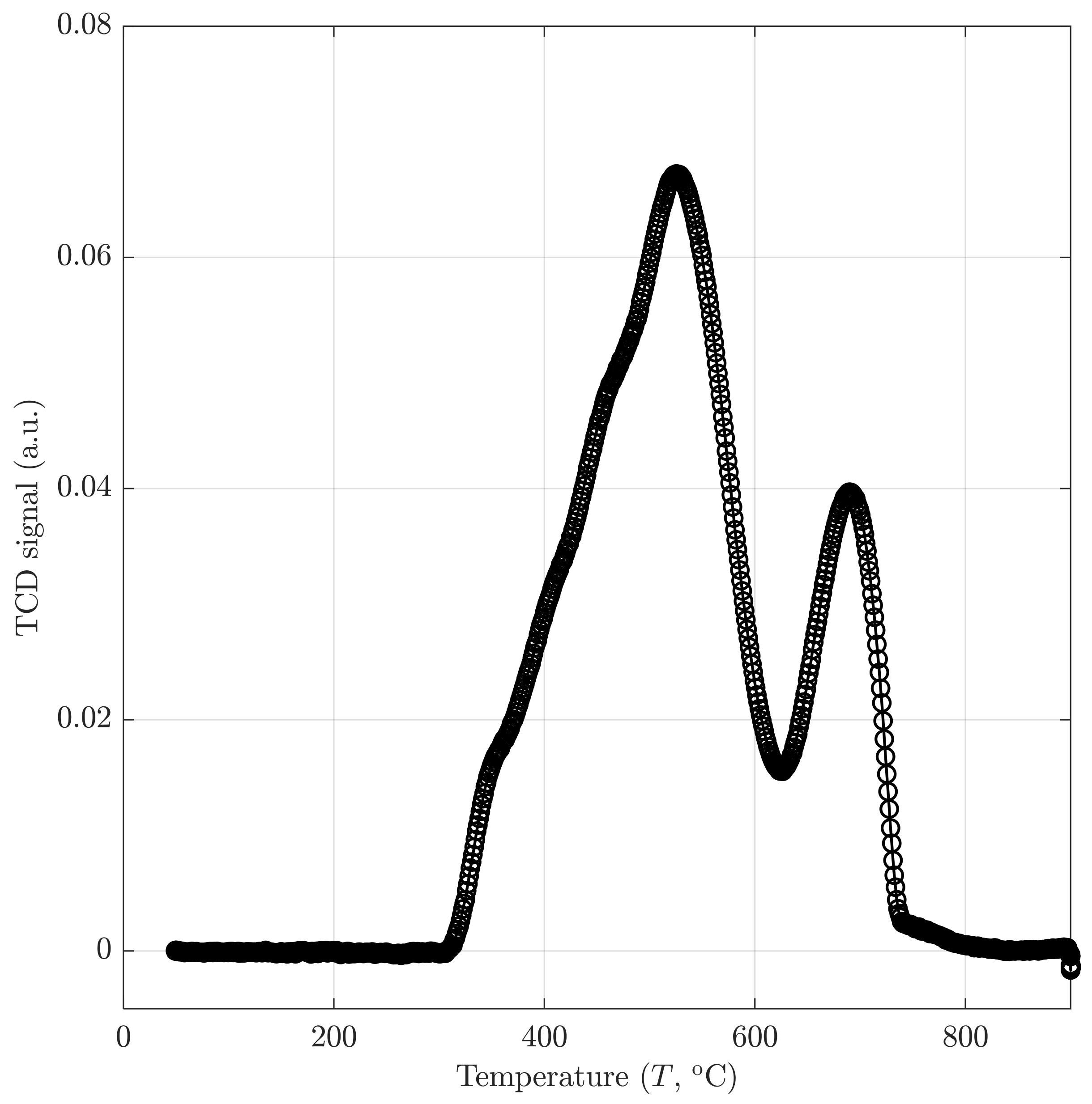
2.1. Characterization of Catalysts
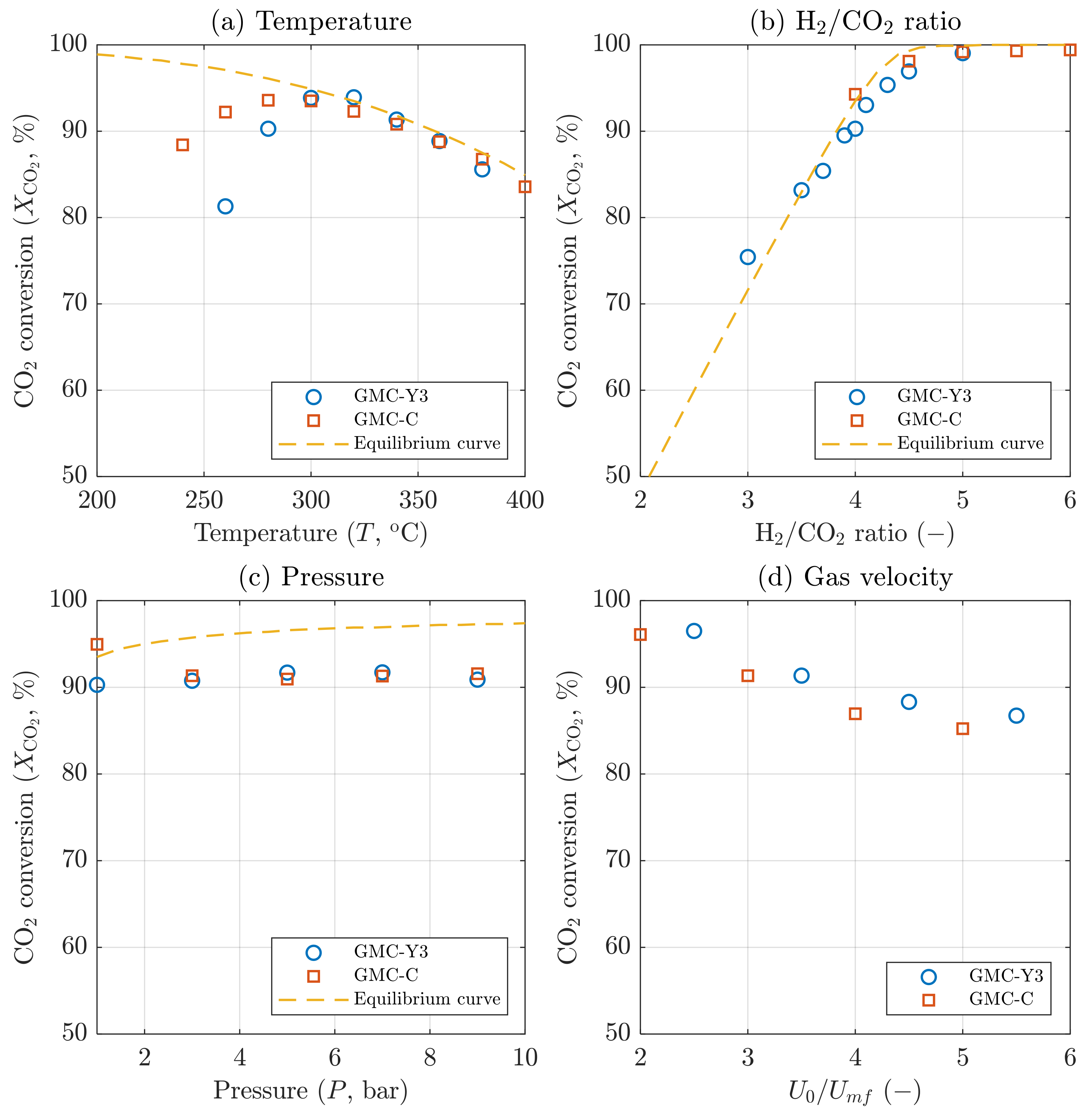
2.2. Reactivity of Catalyst
2.3. Reaction Kinetics
3. Materials and Methods
3.1. Preparation of CO2 Methanation Catalyst
3.2. Fluidized Bed Reactor for CO2 Methanation
3.3. Experimental Conditions and Procedure
4. Reaction Kinetics Model
5. Conclusions
Author Contributions
Funding
Data Availability Statement
Conflicts of Interest
Appendix A. Identification of Optimal Catalyst

| GMC-Y1 | GMC-Y2 | GMC-Y3 | |
|---|---|---|---|
| Method | Co-precipitation | Physical mixing | Physical mixing |
| Composition | NiO: 40 wt.% MgO: 10 wt.% Al2O3: 50wt.% | NiO: 40 wt.% TiO2: 30 wt.% Al2O3: 20 wt.% CaSiO3: 10 wt.% | NiO: 50 wt.% TiO2: 20 wt.% Al2O3: 20 wt.% CaSiO3: 10 wt.% |
| Phase 1 | NiAl2O4 | NiO, Al2O3, NiTiO3 | NiO, Al2O3, NiTiO3 |
| AI(CAI) 2 | 55 (17%) | 7.35 (2.72%) | 5.70 (0.44) |
| CO2 conversion 3 | 55% | 72% | 80% |
| Catalysts | Ni (%) | Al (%) | Mg (%) | Ca (%) | Ti (%) | Si (%) |
|---|---|---|---|---|---|---|
| GMC-Y1 | 35.2 | 36.1 | 3.01 | - | - | - |
| GMC-Y2 | 35.9 | 11.4 | - | 2.67 | 17.7 | 4.05 |
| GMC-Y3 | 46.3 | 13.0 | - | 2.93 | 8.38 | 2.93 |
| Catalysts | BET [m2g−1] | Pore Volume [m3g−1] | Bulk Density [kg/m3] | True Density [kg/m3] |
|---|---|---|---|---|
| GMC-Y1 | 146.4 | 0.02 | 1094 | 3245 |
| GMC-Y2 | 3.98 | 0.02 | 1076 | 3794 |
| GMC-Y3 | 4.7 | 0.012 | 1177 | 3905 |
Appendix B. Reaction Kinetics Model
| Reactions/Parameters | Expressions |
|---|---|
| Denominator (DEN) | |
| Equilibrium constants (Ki) | |
| Forward kinetic constant coefficients (ki) | |
| Adsorption constants (βi) |
References
- Murdock, H.E.; Gibb, D.; André, T.; Appavou, F.; Brown, A.; Epp, B.; Kondev, B.; McCrone, A.; Musolino, E.; Ranalder, L. Renewables 2019 Global Status Report. 2019. Available online: https://www.ren21.net/wp-content/uploads/2019/05/gsr_2019_full_report_en.pdf (accessed on 26 October 2022).
- Yan, X.; Zhang, X.; Gu, C.; Li, F. Power to gas: Addressing renewable curtailment by converting to hydrogen. Front. Energy 2018, 12, 560–568. [Google Scholar] [CrossRef]
- Lyseng, B.; Niet, T.; English, J.; Keller, V.; Palmer-Wilson, K.; Robertson, B.; Rowe, A.; Wild, P. System-level power-to-gas energy storage for high penetrations of variable renewables. Int. J. Hydrog. Energy 2018, 43, 1966–1979. [Google Scholar] [CrossRef]
- Qadrdan, M.; Abeysekera, M.; Chaudry, M.; Wu, J.; Jenkins, N. Role of power-to-gas in an integrated gas and electricity system in Great Britain. Int. J. Hydrog. Energy 2015, 40, 5763–5775. [Google Scholar] [CrossRef]
- Ferreira, H.L.; Garde, R.; Fulli, G.; Kling, W.; Lopes, J.P. Characterisation of electrical energy storage technologies. Energy 2013, 53, 288–298. [Google Scholar] [CrossRef]
- Hadjipaschalis, I.; Poullikkas, A.; Efthimiou, V. Overview of current and future energy storage technologies for electric power applications. Renew. Sustain. Energy Rev. 2009, 13, 1513–1522. [Google Scholar] [CrossRef]
- Luo, X.; Wang, J.; Dooner, M.; Clarke, J. Overview of current development in electrical energy storage technologies and the application potential in power system operation. Appl. Energy 2015, 137, 511–536. [Google Scholar] [CrossRef]
- Li, L.; Zeng, W.Q.; Song, M.X.; Wu, X.S.; Li, G.Y.; Hu, C.W. Research Progress and Reaction Mechanism of CO2 Methanation over Ni-Based Catalysts at Low Temperature: A Review. Catalysts 2022, 12, 244. [Google Scholar] [CrossRef]
- Götz, M.; Lefebvre, J.; Mörs, F.; Koch, A.M.; Graf, F.; Bajohr, S.; Reimert, R.; Kolb, T. Renewable Power-to-Gas: A technological and economic review. Renew. Energy 2016, 85, 1371–1390. [Google Scholar] [CrossRef]
- Tschiggerl, K.; Sledz, C.; Topic, M. Considering environmental impacts of energy storage technologies: A life cycle assessment of power-to-gas business models. Energy 2018, 160, 1091–1100. [Google Scholar] [CrossRef]
- Achkari, O.; El Fadar, A. Renewable Energy Storage Technologies-A. Proc. Eng. Technol.–PET 2018, 35, 69–79. [Google Scholar]
- Ghaib, K.; Nitz, K.; Ben-Fares, F.Z. Chemical methanation of CO2: A review. ChemBioEng Rev. 2016, 3, 266–275. [Google Scholar] [CrossRef]
- Wulf, C.; Linßen, J.; Zapp, P. Review of power-to-gas projects in Europe. Energy Procedia 2018, 155, 367–378. [Google Scholar] [CrossRef]
- Altass, H.M.; Morad, M.; Khder, A.R.S.; Mannaa, M.A.; Jassas, R.S.; Alsimaree, A.A.; Ahmed, S.A.; Salama, R.S. Enhanced Catalytic Activity for CO Oxidation by Highly Active Pd Nanoparticles Supported on Reduced Graphene Oxide/Copper Metal Organic Framework. J. Taiwan Inst. Chem. E 2021, 128, 194–208. [Google Scholar] [CrossRef]
- Altass, H.M.; Ahmed, S.A.; Salama, R.S.; Moussa, Z.; Jassas, R.S.; Alsantali, R.I.; Al-Rooqi, M.M.; Ibrahim, A.A.; Khder, M.A.; Morad, M.; et al. Low Temperature CO Oxidation Over Highly Active Gold Nanoparticles Supported on Reduced Graphene Oxide@Mg-BTC Nanocomposite. Catal. Lett. 2022, 1–11. [Google Scholar] [CrossRef]
- Salama, R.S.; Mannaa, M.A.; Altass, H.M.; Ibrahim, A.A.; Khder, A.R.S. Palladium supported on mixed-metal-organic framework (Co-Mn-MOF-74) for efficient catalytic oxidation of CO. RSC Adv. 2021, 11, 4318–4326. [Google Scholar] [CrossRef]
- Ngo, S.I.; Lim, Y.-I.; Lee, D.; Seo, M.W. Flow behavior and heat transfer in bubbling fluidized-bed with immersed heat exchange tubes for CO2 methanation. Powder Technol. 2020, 380, 462–474. [Google Scholar] [CrossRef]
- Nam, H.; Kim, J.H.; Kim, H.; Kim, M.J.; Jeon, S.-G.; Jin, G.-T.; Won, Y.; Hwang, B.W.; Lee, S.-Y.; Baek, J.-I. CO2 methanation in a bench-scale bubbling fluidized bed reactor using Ni-based catalyst and its exothermic heat transfer analysis. Energy 2021, 214, 118895. [Google Scholar] [CrossRef]
- Lefebvre, J.; Bajohr, S.; Kolb, T. A comparison of two-phase and three-phase CO2 methanation reaction kinetics. Fuel 2019, 239, 896–904. [Google Scholar] [CrossRef]
- Tan, C.H.; Nomanbhay, S.; Shamsuddin, A.; Park, Y.K.; Hernandez-Cocoletzi, H.; Show, P.L. Current Developments in Catalytic Methanation of Carbon Dioxide-A Review. Front. Energy Res. 2022, 9, 795423. [Google Scholar] [CrossRef]
- Frontera, P.; Macario, A.; Ferraro, M.; Antonucci, P. Supported catalysts for CO2 methanation: A review. Catalysts 2017, 7, 59. [Google Scholar] [CrossRef]
- Jia, C.; Dai, Y.; Yang, Y.; Chew, J.W. Nickelcobalt catalyst supported on TiO2-coated SiO2 spheres for CO2 methanation in a fluidized bed. Int. J. Hydrog. Energy 2019, 44, 13443–13455. [Google Scholar] [CrossRef]
- Le, T.A.; Kim, M.S.; Lee, S.H.; Kim, T.W.; Park, E.D. CO and CO2 methanation over supported Ni catalysts. Catal. Today 2017, 293, 89–96. [Google Scholar] [CrossRef]
- Ashok, J.; Pati, S.; Hongmanorom, P.; Tianxi, Z.; Junmei, C.; Kawi, S. A review of recent catalyst advances in CO2 methanation processes. Catal. Today 2020, 356, 471–489. [Google Scholar] [CrossRef]
- Italiano, C.; Llorca, J.; Pino, L.; Ferraro, M.; Antonucci, V.; Vita, A. CO and CO2 methanation over Ni catalysts supported on CeO2, Al2O3 and Y2O3 oxides. Appl. Catal. B Environ. 2020, 264, 118494. [Google Scholar] [CrossRef]
- Ridzuan, N.D.M.; Shaharun, M.S.; Anawar, M.A.; Ud-Din, I. Ni-Based Catalyst for Carbon Dioxide Methanation: A Review on Performance and Progress. Catalysts 2022, 12, 469. [Google Scholar] [CrossRef]
- Kopyscinski, J.; Schildhauer, T.J.; Biollaz, S.M. Fluidized-Bed methanation: Interaction between kinetics and mass transfer. Ind. Eng. Chem. Res. 2011, 50, 2781–2790. [Google Scholar] [CrossRef]
- Kopyscinski, J.; Schildhauer, T.J.; Biollaz, S.M. Methanation in a fluidized bed reactor with high initial CO partial pressure: Part I—Experimental investigation of hydrodynamics, mass transfer effects, and carbon deposition. Chem. Eng. Sci. 2011, 66, 924–934. [Google Scholar] [CrossRef]
- Li, J.; Yang, B. Bubbling fluidized bed methanation study with resolving the mesoscale structure effects. AIChE J. 2019, 65, e16561. [Google Scholar] [CrossRef]
- Frey, M.; Romero, T.; Roger, A.-C.; Edouard, D. Open cell foam catalysts for CO2 methanation: Presentation of coating procedures and in situ exothermicity reaction study by infrared thermography. Catal. Today 2016, 273, 83–90. [Google Scholar] [CrossRef]
- Liu, Y.; Hinrichsen, O. CFD simulation of hydrodynamics and methanation reactions in a fluidized-bed reactor for the production of synthetic natural gas. Ind. Eng. Chem. Res. 2014, 53, 9348–9356. [Google Scholar] [CrossRef]
- Ngo, S.I.; Lim, Y.-I.; Lee, D.; Go, K.S.; Seo, M.W. Flow behaviors, reaction kinetics, and optimal design of fixed-and fluidized-beds for CO2 methanation. Fuel 2020, 275, 117886. [Google Scholar] [CrossRef]
- Xiao, L.B.; Xu, X.L.; Jia, Y.M.; Hu, G.; Hu, J.; Yuan, B.A.; Yu, Y.; Zou, G.F. Pyroelectric nanoplates for reduction of CO2 to methanol driven by temperature-variation. Nat. Commun. 2021, 12, 318. [Google Scholar] [CrossRef]
- Cárdenas-Arenas, A.; Cortés, H.S.; Bailón-García, E.; Davó-Quiñonero, A.; Lozano-Castello, D.; Bueno-López, A. Active, selective and stable NiO-CeO2 nanoparticles for CO2 methanation. Fuel Processing Technol. 2021, 212, 106637. [Google Scholar] [CrossRef]
- Marconi, E.; Tuti, S.; Luisetto, I. Structure-sensitivity of CO2 methanation over nanostructured Ni supported on CeO2 nanorods. Catalysts 2019, 9, 375. [Google Scholar] [CrossRef]
- Xu, J.; Froment, G.F. Methane steam reforming, methanation and water-gas shift: I. Intrinsic kinetics. AIChE J. 1989, 35, 88–96. [Google Scholar] [CrossRef]
- Wu, S.; McAuley, K.B.; Harris, T.J. Selection of simplified models: II. Development of a model selection criterion based on mean squared error. Can. J. Chem. Eng. 2011, 89, 325–336. [Google Scholar] [CrossRef]
- Nguyen, D.D.; Ngo, S.I.; Lim, Y.-I.; Kim, W.; Lee, U.-D.; Seo, D.; Yoon, W.-L. Optimal design of a sleeve-type steam methane reforming reactor for hydrogen production from natural gas. Int. J. Hydrog. Energy 2019, 44, 1973–1987. [Google Scholar] [CrossRef]
- Ngo, S.I.; Lim, Y.-I.; Kim, W.; Seo, D.J.; Yoon, W.L. Computational fluid dynamics and experimental validation of a compact steam methane reformer for hydrogen production from natural gas. Appl. Energy 2019, 236, 340–353. [Google Scholar] [CrossRef]









| Catalyst | SBet (m2/g) | Pore Volume (cm3/g) | Average Pore Diameter (nm) | Crystallite Size of NiO (nm) 1 | H2 Consumption (mmol/gNi) | Dispersion of Ni (%) |
|---|---|---|---|---|---|---|
| GMC-Y3 | 4.7 | 0.012 | 12.25 | 90 | 0.00386 | 0.1 |
| Temperature (°C) | Pressure (Bar) | H2/CO2 Ratio | Uo/Umf | |
|---|---|---|---|---|
| Case 1 | 260–380 | 1 | 4 | 2.5 |
| Case 2 | 340 | 1–9 | 4 | 2.5 |
| Case 3 | 340 | 1 | 3.0–5.0 | 2.5 |
| Case 4 | 340 | 1 | 4 | 1.5–5.5 |
Publisher’s Note: MDPI stays neutral with regard to jurisdictional claims in published maps and institutional affiliations. |
© 2022 by the authors. Licensee MDPI, Basel, Switzerland. This article is an open access article distributed under the terms and conditions of the Creative Commons Attribution (CC BY) license (https://creativecommons.org/licenses/by/4.0/).
Share and Cite
Hwang, B.; Ngo, S.I.; Lim, Y.-I.; Seo, M.W.; Park, S.J.; Ryu, H.-J.; Nam, H.; Lee, D. Reaction Characteristics of Ni-Based Catalyst Supported by Al2O3 in a Fluidized Bed for CO2 Methanation. Catalysts 2022, 12, 1346. https://doi.org/10.3390/catal12111346
Hwang B, Ngo SI, Lim Y-I, Seo MW, Park SJ, Ryu H-J, Nam H, Lee D. Reaction Characteristics of Ni-Based Catalyst Supported by Al2O3 in a Fluidized Bed for CO2 Methanation. Catalysts. 2022; 12(11):1346. https://doi.org/10.3390/catal12111346
Chicago/Turabian StyleHwang, Byungwook, Son Ich Ngo, Young-Il Lim, Myung Won Seo, Sung Jin Park, Ho-Jung Ryu, Hyungseok Nam, and Doyeon Lee. 2022. "Reaction Characteristics of Ni-Based Catalyst Supported by Al2O3 in a Fluidized Bed for CO2 Methanation" Catalysts 12, no. 11: 1346. https://doi.org/10.3390/catal12111346
APA StyleHwang, B., Ngo, S. I., Lim, Y.-I., Seo, M. W., Park, S. J., Ryu, H.-J., Nam, H., & Lee, D. (2022). Reaction Characteristics of Ni-Based Catalyst Supported by Al2O3 in a Fluidized Bed for CO2 Methanation. Catalysts, 12(11), 1346. https://doi.org/10.3390/catal12111346

