Artificially Intelligent Vehicle-to-Grid Energy Management: A Semantic-Aware Framework Balancing Grid Demands and User Autonomy
Abstract
1. Introduction
- Development of the SEVAC model: The SEVAC model employs semantic awareness to classify vehicles based on their types and make optimised access control decisions, addressing the challenge of users’ participation and vehicle prioritisation.
- Integration of advanced AI techniques: AI-driven decision-making and machine learning predictive analytics are employed to enhance the efficiency and reliability of V2G operations, enabling real-time responses to grid demands and users’ preferences.
- Implementation of a multi-layered blockchain architecture: The framework encompasses a blockchain layer that also makes use of smart contracts to ensure the security and privacy of V2G energy trading, thereby enhancing trust and accountability within the system.
- Design of a dynamic scheduling algorithm: The framework accounts for vehicles throughout their journey, whether they are recharging mid-trip or parked overnight, addressing the limitations of current matching systems and incorporating real-world time constraints to improve energy distribution and grid stability.
- Incorporation of edge computing for real-time data processing: Local processing units at strategic locations such as charging stations reduce latency and server load, enabling quicker adaptation to local energy demands and enhancing system resilience.
- Development of a user-centric interface and feedback loop: Tailored interfaces and a feedback loop enhance user engagement, allowing for continuous system improvement based on user interactions, preferences, and consent, thus addressing privacy and user trust concerns.
2. Related Work
2.1. Blockchain-Based Solutions and Security Protocols for V2G Systems
2.2. Privacy-Preserving Protocols and Advanced Learning Techniques in V2G Communications
2.3. User-Oriented V2G Schemes and Energy Management
2.4. Artificial Intelligence and Optimal Control in V2G/G2V Systems
2.5. Barriers to V2G Adoption and Implementation Challenges
2.6. Cybersecurity Challenges and Mitigation Strategies in V2G Networks
- “Yes”: A “Yes” indicates that the feature is fully implemented and integrated into the framework with significant functionality and documented performance improvements. For example, VESTA is marked “Yes” for AI-driven decision-making because it leverages machine learning models for real-time grid demand prediction and optimises energy contributions based on current and future grid states.
- “No”: A “No” indicates that the feature is either not present or insufficiently addressed in the framework. For instance, works like [12] focus on blockchain integration but do not incorporate AI-driven decision-making, thus receiving a “No” for this feature.
- “Partially”: A “Partially” score is assigned when a feature is present but lacks full implementation or is constrained in its application. This is typically seen in frameworks where the feature may be under development or only applicable in certain scenarios. For example, some frameworks may incorporate basic AI models but fall short in handling complex, real-time decision-making processes, hence receiving a “Partially” for AI-driven decision -making. Similarly, user behavior analysis may be present in limited forms, but not central to the framework’s core functions.
3. Methodology
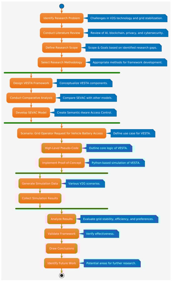
3.1. Problem Identification and Literature Review
3.2. Framework Design
- Defining the core components of SEVAC based on identified V2G challenges.
- Adapting principles from ABAC and context-aware access control approaches.
- Incorporating semantic vehicle classification and predictive analytics capabilities.
- Designing an adaptable decision-making process using first-order logic for policy definition.
3.3. Comparative Analysis Framework for Access Control Methods in V2G Systems
- Identification of key features: Critical features relevant to V2G access control were identified, including context-awareness, semantic classification capabilities, predictive analytics, adaptability, policy complexity, real-time decision-making, and V2G-specific features.
- Selection of baseline models: Two baseline models were selected for comparison: traditional attribute-based access control (ABAC) and generic context-based access control models. These were chosen as they represent common approaches in current V2G systems.
- Feature evaluation criteria: For each identified feature, criteria were established to assess the performance level (e.g., No/Basic/Limited/Moderate/Advanced/Extensive) based on the capabilities of each model.
- Comparative matrix development: A matrix was created to visualise the comparison across all selected features for SEVAC and the baseline models.
- Analysis of comparative advantages: The completed matrix was analysed to identify areas where SEVAC potentially offers advancements over existing methods.
3.4. Proof of Concept Implementation
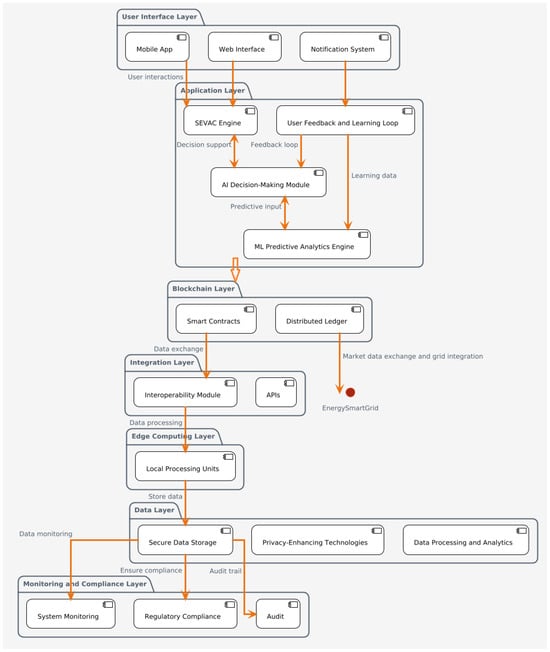
4. Overview of the Proposed Vehicle Energy Sharing through AI Framework (VESTA)
4.1. User Interface Layer
4.2. Application Layer
4.3. Blockchain Layer
4.4. Integration Layer
4.5. Edge Computing Layer
4.6. Data Layer
4.7. Monitoring and Compliance Layer
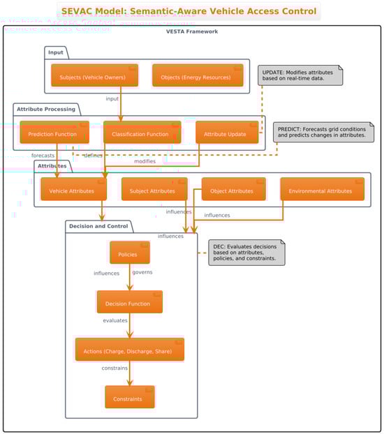
5. Semantic-Aware Vehicle Access Control Model (SEVAC): Formal Framework Definition
5.1. Detailed Components
5.2. Policy Language and AI Integration
5.3. Dynamic Components
5.4. Temporal Dynamics and Constraints
5.5. Security Properties
5.6. SEVAC: A Holistic Approach to V2G Access Control
5.7. Enhanced Context-Aware Decision-Making in SEVAC
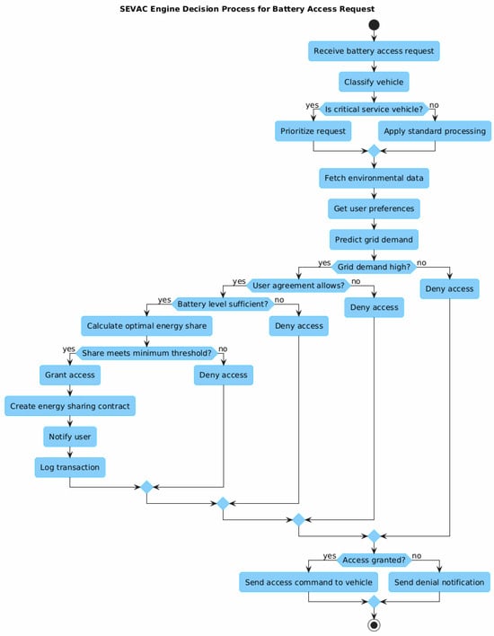
6. Scenario: Grid Operator Request for Vehicle Battery Access
6.1. System Interaction Sequence
- The SEVAC engine orchestrates the overall decision-making process, acting as the central hub of the VESTA framework.
- AI-driven modules conduct predictive analytics, leveraging machine learning to generate forecasts that inform the decision-making process.
- Smart contracts verify and enforce user agreements, ensuring that energy sharing adheres to predefined conditions and contractual obligations.
- Real-time interactions occur with the vehicle interface to execute access commands and with the user notification system to keep stakeholders updated on the process.
6.2. Decision Flow and Data Processing
7. Proof of Concept
7.1. Simulation Setup and Parameters
- Number of vehicles: 10 (divided into emergency, commercial, and private vehicles).
- Grid demand levels: Simulated to range between 0.5 and 1.0 to represent high-demand scenarios.
- Energy contribution limits: Vehicles were allowed to contribute between 5% and 20% of their available charge based on the conditions.
- Simulation duration: The simulation covered a period representing several hours of grid operation under high demand.
- Grid stability metrics: Grid stability was monitored using a custom metric that tracked fluctuations in grid performance, both with and without VESTA’s intervention.
- AI prediction model: The AI model was used to inform decisions by estimating grid demand based on predefined rules and available data inputs. These predictions were updated periodically to reflect the simulated grid conditions and help manage energy contributions effectively.
- CO2 emissions calculation: The simulation included a model for estimating CO2 emissions based on the energy mix used during peak demand. The emissions were calculated for scenarios both with and without VESTA intervention, providing a comparison to a baseline where fossil fuel-based plants were primarily used.
- Baseline comparison: A baseline scenario was established where the grid relied on traditional fossil fuel-based plants to manage peak demand. This was used as a benchmark to assess the environmental impact of the VESTA framework.
- Grid demand levels: The range of 0.5 to 1.0 represents moderate to high grid demand, reflecting situations where grid stress increases, such as during a heatwave. This range ensures the system is tested in both standard and peak demand conditions, where V2G operations are critical for grid balancing.
- Energy contribution limits: Vehicles were allowed to contribute between 5% and 20% of their available charge to balance grid needs and user autonomy. This range was selected based on assuming that there is a requirement to preserve vehicle battery health while also supporting the grid. The limit ensures that vehicle owners do not deplete their batteries entirely, which is an essential factor in real-world adoption.
- Simulation duration: The time frame represents several hours of grid operation under stress-testing scenarios to capture the dynamic interaction between grid demand fluctuations and vehicle energy contributions. The duration ensures that both short-term and sustained performance of the VESTA framework are evaluated.
7.2. Grid Stability and Input Data
- Grid data: Simulated high-demand grid data with fluctuations between 50% and 100% of peak load.
- EV data: Data on 10 vehicles (emergency, commercial, and private) with varying charge levels ranging from 50% to 100%.
- Demand curve: The grid demand followed a predefined curve to model stress-testing during peak and off-peak periods.
- AI model inputs: Assumptions were made in terms of historical grid data and current grid demand, which were provided to the AI model to predict grid load and adjust vehicle contributions accordingly.
7.3. Pseudocode
7.3.1. Part 1: Initialisation and Input/Output Definition
| Algorithm 1 VESTA |
|
7.3.2. Part 2: AI Prediction Model
| Algorithm 2 VESTA framework: AI prediction model |
|
7.3.3. Part 3: Core Decision-Making Process
| Algorithm 3 VESTA framework: Core decision-making. |
|
7.3.4. Part 4: Utility Functions
| Algorithm 4 VESTA framework: Utility functions. |
|
7.4. Implementation Details
7.4.1. User Interface Layer
| Listing 1. User Interface Notification System. |
![]() |
7.4.2. Application Layer
| Listing 2. SEVAC Engine Implementation. |
![]() |
7.4.3. Blockchain Layer
| Listing 3. Blockchain Layer Implementation. |
![]() |
7.4.4. Integration and Edge Computing Layers
| Listing 4. Integration and Edge Computing Layers. |
![]() |
7.4.5. Data and Monitoring Layers
| Listing 5. Data Processing and System Monitoring Implementation. |
![]() |
8. Results and Discussion
8.1. System Activities and Decision-Making
![]() |
8.2. Vehicle Type Distribution and Energy Contributions
- Prioritisation of critical vehicles: Emergency vehicles (e.g., IDs 1 and 5) consistently contributed energy, aligning with the framework’s priority to maintain the readiness of critical services.
- Varied contribution levels: The range of energy contributions (5% to 20%) demonstrates VESTA’s capability to make nuanced decisions based on vehicle characteristics and grid needs.
- Selective participation: Some vehicles (e.g., IDs 4 and 5) did not contribute, indicating a selective approach by the framework, likely due to low charge levels or user preferences.
8.3. Impact on Grid Performance
8.4. AI Decision-Making and Predictive Analytics
8.5. Blockchain Integration and Transaction Integrity
8.6. Scalability and Real-World Applicability
8.7. Environmental Impact
9. Limitations and Future Work
9.1. Proof of Concept Limitations
9.2. Graph Convolution Techniques
9.3. Interoperability Challenges
9.4. AI Reliability and Trust
9.5. Inherent Limitations of VESTA
9.6. Policy and Fairness Considerations
9.7. Scalability Issues
9.8. Participation and Emergency Scenarios
9.9. Privacy Concerns
10. Conclusions
Funding
Data Availability Statement
Acknowledgments
Conflicts of Interest
References
- Chen, G.; Zhang, Z. Control Strategies, Economic Benefits, and Challenges of Vehicle-to-Grid Applications: Recent Trends Research. World Electr. Veh. J. 2024, 15, 190. [Google Scholar] [CrossRef]
- Liang, Y.; Wang, Z.; Abdallah, A.B. Robust Vehicle-to-Grid Energy Trading Method Based on Smart Forecast and Multi-Blockchain Network. IEEE Access 2024, 12, 8135–8153. [Google Scholar] [CrossRef]
- Mohanty, A.; Ramasamy, A.; Verayiah, R.; Mohanty, S. Neighborhood and community battery projects: A systematic analysis of their current state and future prospects. J. Energy Storage 2024, 95, 112525. [Google Scholar] [CrossRef]
- Kumar, P.P.; Nuvvula, R.S.; Tan, C.C.; Al-Salman, G.A.; Guntreddi, V.; Raj, V.A.; Khan, B. Energy-Aware Vehicle-to-Grid (V2G) Scheduling with Reinforcement Learning for Renewable Energy Integration. In Proceedings of the 2024 12th IEEE International Conference on Smart Grid (icSmartGrid), Setubal, Portugal, 27–29 May 2024; pp. 345–349. [Google Scholar]
- Amir, M.; Deshmukh, R.G.; Khalid, H.M.; Said, Z.; Raza, A.; Muyeen, S.; Nizami, A.S.; Elavarasan, R.M.; Saidur, R.; Sopian, K. Energy storage technologies: An integrated survey of developments, global economical/environmental effects, optimal scheduling model, and sustainable adaption policies. J. Energy Storage 2023, 72, 108694. [Google Scholar] [CrossRef]
- Khalid, H.M.; Flitti, F.; Muyeen, S.; Elmoursi, M.S.; Tha’er, O.S.; Yu, X. Parameter estimation of vehicle batteries in V2G systems: An exogenous function-based approach. IEEE Trans. Ind. Electron. 2021, 69, 9535–9546. [Google Scholar] [CrossRef]
- Khalid, H.M.; Peng, J.C.H. Bidirectional charging in V2G systems: An in-cell variation analysis of vehicle batteries. IEEE Syst. J. 2020, 14, 3665–3675. [Google Scholar] [CrossRef]
- Singh, A.P.; Kumar, Y.; Sawle, Y.; Alotaibi, M.A.; Malik, H.; Márquez, F.P.G. Development of artificial Intelligence-Based adaptive vehicle to grid and grid to vehicle controller for electric vehicle charging station. Ain Shams Eng. J. 2024, 15, 102937. [Google Scholar] [CrossRef]
- Lucas-Healey, K.; Jones, L.; Sturmberg, B.C.; Ransan-Cooper, H. Participation and sensemaking in electric vehicle field trials: A study of fleet vehicle-to-grid in Australia. Energy Res. Soc. Sci. 2024, 107, 103343. [Google Scholar] [CrossRef]
- Bilousova, M. To Share or Not to Share: Data Exchange Preferences of Vehicle-to-Grid Users. In Proceedings of the Pacific Asia Conference on Information Systems (PACIS), Nanchang, China, 8–12 July 2023. [Google Scholar]
- Wang, B.; Shi, Z.; Zhang, S. A Charging and Discharging Data Privacy Protection Scheme for V2G Networks Based on Cloud–Fog-End. Appl. Sci. 2024, 14, 4096. [Google Scholar] [CrossRef]
- Hassija, V.; Chamola, V.; Garg, S.; Krishna, D.N.G.; Kaddoum, G.; Jayakody, D.N.K. A blockchain-based framework for lightweight data sharing and energy trading in V2G network. IEEE Trans. Veh. Technol. 2020, 69, 5799–5812. [Google Scholar] [CrossRef]
- Wan, Z.; Zhang, T.; Liu, W.; Wang, M.; Zhu, L. Decentralized privacy-preserving fair exchange scheme for V2G based on blockchain. IEEE Trans. Dependable Secur. Comput. 2021, 19, 2442–2456. [Google Scholar] [CrossRef]
- Shamshad, S.; Mahmood, K.; Shamshad, U.; Hussain, I.; Hussain, S.; Das, A.K. A provably secure and lightweight access control protocol for EI-based vehicle to grid environment. IEEE Internet Things J. 2023, 10, 16650–16657. [Google Scholar] [CrossRef]
- Parameswarath, R.P.; Gope, P.; Sikdar, B. A privacy-preserving authenticated key exchange protocol for V2G communications using SSI. IEEE Trans. Veh. Technol. 2023, 72, 14771–14786. [Google Scholar] [CrossRef]
- Pokhrel, S.R.; Hossain, M.B. Data privacy of wireless charging vehicle to grid (V2G) networks with federated learning. IEEE Trans. Veh. Technol. 2022, 71, 9032–9037. [Google Scholar] [CrossRef]
- Zheng, Y.; Shao, Z.; Jian, L. The peak load shaving assessment of developing a user-oriented vehicle-to-grid scheme with multiple operation modes: The case study of Shenzhen, China. Sustain. Cities Soc. 2021, 67, 102744. [Google Scholar] [CrossRef]
- Saber, H.; Ranjbar, H.; Fattaheian-Dehkordi, S.; Moeini-Aghtaie, M.; Ehsan, M.; Shahidehpour, M. Transactive energy management of V2G-capable electric vehicles in residential buildings: An MILP approach. IEEE Trans. Sustain. Energy 2022, 13, 1734–1743. [Google Scholar] [CrossRef]
- Alfaverh, F.; Denaï, M.; Sun, Y. Optimal vehicle-to-grid control for supplementary frequency regulation using deep reinforcement learning. Electr. Power Syst. Res. 2023, 214, 108949. [Google Scholar] [CrossRef]
- Liu, P.; Wang, C.; Hu, J.; Fu, T.; Cheng, N.; Zhang, N.; Shen, X. Joint route selection and charging discharging scheduling of EVs in V2G energy network. IEEE Trans. Veh. Technol. 2020, 69, 10630–10641. [Google Scholar] [CrossRef]
- Goncearuc, A.; De Cauwer, C.; Sapountzoglou, N.; Van Kriekinge, G.; Huber, D.; Messagie, M.; Coosemans, T. The barriers to widespread adoption of vehicle-to-grid: A comprehensive review. Energy Rep. 2024, 12, 27–41. [Google Scholar] [CrossRef]
- Saba, I.; Bukhari, M.; Ullah, M.; Tariq, M. Threats, Vulnerabilities, and Mitigation in V2G Networks. In Planning and Operation of Electric Vehicles in Smart Grids; Springer: Berlin/Heidelberg, Germany, 2023; pp. 1–30. [Google Scholar]
- Cao, Y.; Li, S.; Lv, C.; Wang, D.; Sun, H.; Jiang, J.; Meng, F.; Xu, L.; Cheng, X. Towards cyber security for low-carbon transportation: Overview, challenges and future directions. Renew. Sustain. Energy Rev. 2023, 183, 113401. [Google Scholar] [CrossRef]
- Abdelsattar, M.; Ismeil, M.; Aly, M.M.; Abu-Elwfa, S.S. Analysis of Renewable Energy Sources and Electrical Vehicles Integration Into Microgrid. IEEE Access 2024, 12, 66822–66832. [Google Scholar] [CrossRef]












| Feature | User-Centric Permissions | Semantic Vehicle Classification | AI-Driven Decision-Making | Blockchain Integration | Privacy-Preserving Techniques | Real-Time Grid Adaptation | Scalability Considerations | Context-Aware Access Control | User Behavior Analysis | Renewable Energy Integration |
|---|---|---|---|---|---|---|---|---|---|---|
| VESTA | Yes | Yes | Yes | Yes | Yes | Yes | Yes | Yes | Yes | Yes |
| [12] | No | No | No | Yes | No | No | Yes | No | No | No |
| [15] | Yes | No | No | No | Yes | No | No | Partially | No | No |
| [18] | Partially | No | Partially | No | No | Yes | Yes | No | No | Yes |
| [19] | No | No | Yes | No | No | Yes | Partially | Partially | No | Yes |
| [8] | Partially | No | Yes | No | No | Yes | Yes | Partially | No | No |
| [2] | No | No | Yes | Yes | Partially | Yes | Yes | Partially | No | Yes |
| [4] | No | No | Yes | No | No | Yes | Partially | Yes | No | Yes |
| [24] | No | No | Partially | No | No | Yes | Partially | No | No | Yes |
| [11] | Yes | No | No | Yes | Yes | Partially | Yes | Yes | No | No |
| [9] | Yes | No | No | No | Partially | No | No | No | Yes | No |
| [10] | Yes | No | No | No | Yes | No | No | No | Yes | No |
| [1] | Partially | No | Partially | No | No | Yes | Partially | No | Yes | Yes |
| Feature | ABAC | Context-Based Models | SEVAC |
|---|---|---|---|
| Context-Awareness | Basic | Moderate | Advanced |
| Semantic Classification | No | Limited | Yes |
| Predictive Analytics | No | No | Yes |
| Adaptability | Limited | Moderate | High |
| Policy Complexity | Medium | High | Very High |
| Real-Time Decision-Making | Limited | Moderate | Advanced |
| V2G-Specific Features | No | Limited | Extensive |
Disclaimer/Publisher’s Note: The statements, opinions and data contained in all publications are solely those of the individual author(s) and contributor(s) and not of MDPI and/or the editor(s). MDPI and/or the editor(s) disclaim responsibility for any injury to people or property resulting from any ideas, methods, instructions or products referred to in the content. |
© 2024 by the author. Licensee MDPI, Basel, Switzerland. This article is an open access article distributed under the terms and conditions of the Creative Commons Attribution (CC BY) license (https://creativecommons.org/licenses/by/4.0/).
Share and Cite
Elkhodr, M. Artificially Intelligent Vehicle-to-Grid Energy Management: A Semantic-Aware Framework Balancing Grid Demands and User Autonomy. Computers 2024, 13, 249. https://doi.org/10.3390/computers13100249
Elkhodr M. Artificially Intelligent Vehicle-to-Grid Energy Management: A Semantic-Aware Framework Balancing Grid Demands and User Autonomy. Computers. 2024; 13(10):249. https://doi.org/10.3390/computers13100249
Chicago/Turabian StyleElkhodr, Mahmoud. 2024. "Artificially Intelligent Vehicle-to-Grid Energy Management: A Semantic-Aware Framework Balancing Grid Demands and User Autonomy" Computers 13, no. 10: 249. https://doi.org/10.3390/computers13100249
APA StyleElkhodr, M. (2024). Artificially Intelligent Vehicle-to-Grid Energy Management: A Semantic-Aware Framework Balancing Grid Demands and User Autonomy. Computers, 13(10), 249. https://doi.org/10.3390/computers13100249







