Novel Molecular Signatures Selectively Predict Clinical Outcomes in Colon Cancer
Simple Summary
Abstract
1. Introduction
2. Materials and Methods
3. Results
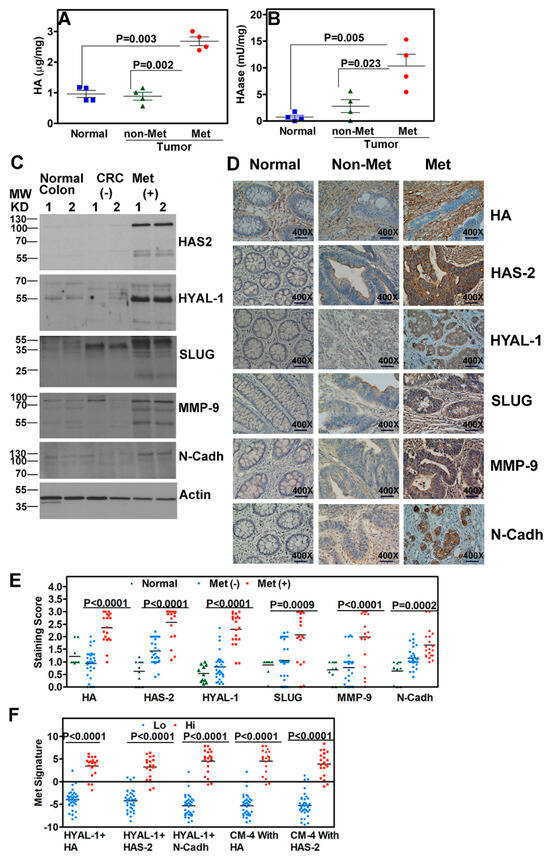
3.1. Differential Expression of HA-Family and EMT Markers in Normal and CRC Tissues
3.2. Association of HA-Family and EMT Markers with Pathological Parameters and Clinical Outcomes
3.3. Association of Novel HA-Family/EMT Signatures with Prognosis
3.4. Protein Expression Validates Transcript Signatures as Prognostic Markers
3.5. Association of Marker Levels with Prognosis in the TCGA COADREAD Dataset
4. Discussion
5. Conclusions
Supplementary Materials
Author Contributions
Funding
Institutional Review Board Statement
Informed Consent Statement
Data Availability Statement
Conflicts of Interest
Abbreviations
| CRC | Colorectal cancer |
| HA | Hyaluronic acid |
| CD44S | CD44 standard |
| CD44V | CD44 variant |
| EMT | Epithelial–mesenchymal transition |
| OS | Overall survival |
References
- Siegel, R.L.; Giaquinto, A.N.; Jemal, A. Cancer statistics, 2024. CA Cancer J. Clin. 2024, 74, 12–49. [Google Scholar] [CrossRef]
- Biller, L.H.; Schrag, D. Diagnosis and Treatment of Metastatic Colorectal Cancer: A Review. JAMA 2021, 325, 669–685. [Google Scholar] [CrossRef]
- Chen, K.; Chen, W.; Yue, R.; Zhu, D.; Cui, S.; Zhang, X.; Jin, Z.; Xiao, T. Evaluation of the efficacy and safety of first- and second-line immunotherapy in patients with metastatic colorectal cancer: A systematic review and network meta-analysis based on randomized controlled trials. Front. Immunol. 2024, 15, 1439624. [Google Scholar] [CrossRef] [PubMed]
- Degeling, K.; Vu, M.; Koffijberg, H.; Wong, H.L.; Koopman, M.; Gibbs, P.; IJzerman, M. Health Economic Models for Metastatic Colorectal Cancer: A Methodological Review. Pharmacoeconomics 2020, 38, 683–713. [Google Scholar] [CrossRef] [PubMed]
- Rumpold, H.; Niedersüß-Beke, D.; Heiler, C.; Falch, D.; Wundsam, H.V.; Metz-Gercek, S.; Piringer, G.; Thaler, J. Prediction of mortality in metastatic colorectal cancer in a real-life population: A multicenter explorative analysis. BMC Cancer 2020, 20, 1149. [Google Scholar] [CrossRef]
- Dicker, K.T.; Gurski, L.A.; Pradhan-Bhatt, S.; Witt, R.L.; Farach-Carson, M.C.; Jia, X. Hyaluronan: A simple polysaccharide with diverse biological functions. Acta Biomater. 2014, 10, 1558–1570. [Google Scholar] [CrossRef] [PubMed]
- Misra, S.; Hascall, V.C.; Markwald, R.R.; Ghatak, S. Interactions between Hyaluronan and Its Receptors (CD44, RHAMM) Regulate the Activities of Inflammation and Cancer. Front. Immunol. 2015, 6, 201. [Google Scholar] [CrossRef]
- Turley, E.A.; Noble, P.W.; Bourguignon, L.Y. Signaling properties of hyaluronan receptors. J. Biol. Chem. 2002, 277, 4589–4592. [Google Scholar] [CrossRef]
- Bourguignon, L.Y.W. Matrix Hyaluronan-CD44 Interaction Activates MicroRNA and LncRNA Signaling Associated with Chemoresistance, Invasion, and Tumor Progression. Front. Oncol. 2019, 9, 492. [Google Scholar] [CrossRef]
- Karousou, E.; Misra, S.; Ghatak, S.; Dobra, K.; Götte, M.; Vigetti, D.; Passi, A.; Karamanos, N.K.; Skandalis, S.S. Roles and targeting of the HAS/hyaluronan/CD44 molecular system in cancer. Matrix Biol. 2017, 59, 3–22. [Google Scholar] [CrossRef]
- Caon, I.; Bartolini, B.; Parnigoni, A.; Caravà, E.; Moretto, P.; Viola, M.; Karousou, E.; Vigetti, D.; Passi, A. Revisiting the hallmarks of cancer: The role of hyaluronan. Semin. Cancer Biol. 2020, 62, 9–19. [Google Scholar] [CrossRef] [PubMed]
- Jordan, A.R.; Lokeshwar, S.D.; Lopez, L.E.; Hennig, M.; Chipollini, J.; Yates, T.; Hupe, M.C.; Merseburger, A.S.; Shiedlin, A.; Cerwinka, W.H.; et al. Antitumor activity of sulfated hyaluronic acid fragments in pre-clinical models of bladder cancer. Oncotarget 2017, 8, 24262–24274. [Google Scholar] [CrossRef] [PubMed][Green Version]
- Lokeshwar, V.B.; Morera, D.S.; Hasanali, S.L.; Yates, T.J.; Hupe, M.C.; Knapp, J.; Lokeshwar, S.D.; Wang, J.; Hennig, M.J.; Baskar, R.; et al. A Novel Splice Variant of HYAL-4 Drives Malignant Transformation and Predicts Outcome in Bladder Cancer Patients. Clin. Cancer Res. 2020, 26, 3455–3467. [Google Scholar] [CrossRef] [PubMed]
- Chi, A.; Shirodkar, S.P.; Escudero, D.O.; Ekwenna, O.O.; Yates, T.J.; Ayyathurai, R.; Garcia-Roig, M.; Gahan, J.C.; Manoharan, M.; Bird, V.G.; et al. Molecular characterization of kidney cancer: Association of hyaluronic acid family with histological subtypes and metastasis. Cancer 2012, 118, 2394–2402. [Google Scholar] [CrossRef]
- Kramer, M.W.; Escudero, D.O.; Lokeshwar, S.D.; Golshani, R.; Ekwenna, O.O.; Acosta, K.; Merseburger, A.S.; Soloway, M.; Lokeshwar, V.B. Association of hyaluronic acid family members (HAS1, HAS2, and HYAL-1) with bladder cancer diagnosis and prognosis. Cancer 2011, 117, 1197–1209. [Google Scholar] [CrossRef]
- Auvinen, P.; Rilla, K.; Tumelius, R.; Tammi, M.; Sironen, R.; Soini, Y.; Kosma, V.-M.; Mannermaa, A.; Viikari, J.; Tammi, R. Hyaluronan synthases (HAS1–3) in stromal and malignant cells correlate with breast cancer grade and predict patient survival. Breast Cancer Res. Treat. 2014, 143, 277–286. [Google Scholar] [CrossRef]
- Peng, C.; Wallwiener, M.; Rudolph, A.; Ćuk, K.; Eilber, U.; Celik, M.; Modugno, C.; Trumpp, A.; Heil, J.; Marmé, F.; et al. Plasma hyaluronic acid level as a prognostic and monitoring marker of metastatic breast cancer. Int. J. Cancer 2016, 138, 2499–2509. [Google Scholar] [CrossRef]
- Gomez, C.S.; Gomez, P.; Knapp, J.; Jorda, M.; Soloway, M.S.; Lokeshwar, V.B. Hyaluronic acid and HYAL-1 in prostate biopsy specimens: Predictors of biochemical recurrence. J. Urol. 2009, 182, 1350–1356. [Google Scholar] [CrossRef][Green Version]
- Ma, L.; Dong, L.; Chang, P. CD44v6 engages in colorectal cancer progression. Cell Death Dis. 2019, 10, 30. [Google Scholar] [CrossRef]
- Kim, Y.-H.; Lee, S.B.; Shim, S.; Kim, A.; Park, J.-H.; Jang, W.-S.; Lee, S.-J.; Myung, J.K.; Park, S.; Lee, S.-J.; et al. Hyaluronic acid synthase 2 promotes malignant phenotypes of colorectal cancer cells through transforming growth factor beta signaling. Cancer Sci. 2019, 110, 2226–2236. [Google Scholar] [CrossRef]
- Teng, B.P.; Heffler, M.D.; Lai, E.C.; Zhao, Y.L.; LeVea, C.M.; Golubovskaya, V.M.; Bullarddunn, K.M. Inhibition of hyaluronan synthase-3 decreases subcutaneous colon cancer growth by increasing apoptosis. Anticancer Agents Med. Chem. 2011, 11, 620–628. [Google Scholar] [CrossRef] [PubMed]
- Kim, H.R.; Wheeler, M.A.; Wilson, C.M.; Iida, J.; Eng, D.; Simpson, M.A.; McCarthy, J.B.; Bullard, K.M. Hyaluronan facilitates invasion of colon carcinoma cells in vitro via interaction with CD44. Cancer Res. 2004, 64, 4569–4576. [Google Scholar] [CrossRef] [PubMed]
- Mele, V.; Sokol, L.; Kölzer, V.H.; Pfaff, D.; Muraro, M.G.; Keller, I.; Stefan, Z.; Centeno, I.; Terracciano, L.M.; Dawson, H.; et al. The hyaluronan-mediated motility receptor RHAMM promotes growth, invasiveness and dissemination of colorectal cancer. Oncotarget 2017, 8, 70617–70629. [Google Scholar] [CrossRef] [PubMed]
- Zeisberg, M.; Neilson, E.G. Biomarkers for epithelial-mesenchymal transitions. J. Clin. Investig. 2009, 119, 1429–1437. [Google Scholar] [CrossRef]
- Gilles, C.; Newgreen, D.F.; Sato, H.; Thompson, E.W. Matrix Metalloproteases and Epithelial-to-Mesenchymal Transition: Implications for Carcinoma Metastasis. In Madame Curie Bioscience Database [Internet]; Landes Bioscience: Austin, TX, USA, 2000–2013. Available online: https://www.ncbi.nlm.nih.gov/books/NBK6387/ (accessed on 8 September 2024).
- Yeung, K.T.; Yang, J. Epithelial-mesenchymal transition in tumor metastasis. Mol. Oncol. 2017, 11, 28–39. [Google Scholar] [CrossRef]
- Zhang, X.; Liu, G.; Kang, Y.; Dong, Z.; Qian, Q.; Ma, X. N-cadherin expression is associated with acquisition of EMT phenotype and with enhanced invasion in erlotinib-resistant lung cancer cell lines. PLoS ONE 2013, 8, e57692. [Google Scholar] [CrossRef]
- Hui, L.; Zhang, S.; Dong, X.; Tian, D.; Cui, Z.; Qiu, X. Prognostic significance of twist and N-cadherin expression in NSCLC. PLoS ONE 2013, 8, e62171. [Google Scholar] [CrossRef]
- Liu, L.; Ye, Y.; Zhu, X. MMP-9 secreted by tumor associated macrophages promoted gastric cancer metastasis through a PI3K/AKT/Snail pathway. Biomed. Pharmacother. 2019, 117, 109096. [Google Scholar] [CrossRef]
- Lee, H.H.; Lee, S.H.; Song, K.Y.; Na, S.J.; O, J.H.; Park, J.M.; Jung, E.S.; Choi, M.-G.; Park, C.H. Evaluation of Slug expression is useful for predicting lymph node metastasis and survival in patients with gastric cancer. BMC Cancer 2017, 17, 670. [Google Scholar] [CrossRef]
- Li, Y.; Wu, Y.; Abbatiello, T.C.; Wu, W.L.; Kim, J.R.; Sarkissyan, M.; Sarkissyan, S.; Chung, S.S.; Elshimali, Y.; Vadgama, J.V. Slug contributes to cancer progression by direct regulation of ERalpha signaling pathway. Int. J. Oncol. 2015, 46, 1461–1472. [Google Scholar] [CrossRef]
- Xu, Y.; Qin, L.; Sun, T.; Wu, H.; He, T.; Yang, Z.; Mo, Q.; Liao, L.; Xu, J. Twist1 promotes breast cancer invasion and metastasis by silencing Foxa1 expression. Oncogene 2017, 36, 1157–1166. [Google Scholar] [CrossRef] [PubMed]
- Yang, F.; Xu, J.; Li, H.; Tan, M.; Xiong, X.; Sun, Y. FBXW2 suppresses migration and invasion of lung cancer cells via promoting beta-catenin ubiquitylation and degradation. Nat. Commun. 2019, 10, 1382. [Google Scholar] [CrossRef]
- Wang, Z.; Zhang, H.; Hou, J.; Niu, J.; Ma, Z.; Zhao, H.; Liu, C. Clinical implications of beta-catenin protein expression in breast cancer. Int. J. Clin. Exp. Pathol. 2015, 8, 14989–14994. [Google Scholar] [PubMed]
- Yang, J.; Min, K.W.; Kim, D.H.; Son, B.K.; Moon, K.M.; Wi, Y.C.; Bang, S.S.; Oh, Y.H.; Do, S.I.; Chae, S.W.; et al. High TNFRSF12A level associated with MMP-9 overexpression is linked to poor prognosis in breast cancer: Gene set enrichment analysis and validation in large-scale cohorts. PLoS ONE 2018, 13, e0202113. [Google Scholar] [CrossRef]
- Liu, S.; Liu, L.; Ye, W.; Ye, D.; Wang, T.; Guo, W.; Liao, Y.; Xu, D.; Song, H.; Zhang, L.; et al. High Vimentin Expression Associated with Lymph Node Metastasis and Predicated a Poor Prognosis in Oral Squamous Cell Carcinoma. Sci. Rep. 2016, 6, 38834. [Google Scholar] [CrossRef]
- Li, S.S.; Xu, L.Z.; Zhou, W.; Yao, S.; Wang, C.L.; Xia, J.L.; Wang, H.F.; Kamran, M.; Xue, X.Y.; Dong, L.; et al. p62/SQSTM1 interacts with vimentin to enhance breast cancer metastasis. Carcinogenesis 2017, 38, 1092–1103. [Google Scholar] [CrossRef] [PubMed]
- Stanczak, A.; Stec, R.; Bodnar, L.; Olszewski, W.; Cichowicz, M.; Kozlowski, W.; Szczylik, C.; Pietrucha, T.; Wieczorek, M.; Lamparska-Przybysz, M. Prognostic significance of Wnt-1, beta-catenin and E-cadherin expression in advanced colorectal carcinoma. Pathol. Oncol. Res. 2011, 17, 955–963. [Google Scholar] [CrossRef] [PubMed]
- Wu, Q.; Yang, Y.; Wu, S.; Li, W.; Zhang, N.; Dong, X.; Ou, Y. Evaluation of the correlation of KAI1/CD82, CD44, MMP7 and beta-catenin in the prediction of prognosis and metastasis in colorectal carcinoma. Diagn. Pathol. 2015, 10, 176. [Google Scholar] [CrossRef]
- Yang, B.; Tang, F.; Zhang, B.; Zhao, Y.; Feng, J.; Rao, Z. Matrix metalloproteinase-9 overexpression is closely related to poor prognosis in patients with colon cancer. World J. Surg. Oncol. 2014, 12, 24. [Google Scholar] [CrossRef]
- Toiyama, Y.; Yasuda, H.; Saigusa, S.; Tanaka, K.; Inoue, Y.; Goel, A.; Kusunoki, M. Increased expression of Slug and Vimentin as novel predictive biomarkers for lymph node metastasis and poor prognosis in colorectal cancer. Carcinogenesis 2013, 34, 2548–2557. [Google Scholar] [CrossRef]
- Zhu, B.; Wang, Y.; Wang, X.; Wu, S.; Zhou, L.; Gong, X.; Song, W.; Wang, D. Evaluation of the correlation of MACC1, CD44, Twist1, and KiSS-1 in the metastasis and prognosis for colon carcinoma. Diagn. Pathol. 2018, 13, 45. [Google Scholar] [CrossRef] [PubMed]
- Kim, Y.H.; Kim, G.; Kwon, C.I.; Kim, J.W.; Park, P.W.; Hahm, K.B. TWIST1 and SNAI1 as markers of poor prognosis in human colorectal cancer are associated with the expression of ALDH1 and TGF-β1. Oncol. Rep. 2014, 31, 1380–1388. [Google Scholar] [CrossRef] [PubMed]
- Yue, B.; Liu, C.; Sun, H.; Liu, M.; Song, C.; Cui, R.; Qiu, S.; Zhong, M. A Positive Feed-Forward Loop between LncRNA-CYTOR and Wnt/β-Catenin Signaling Promotes Metastasis of Colon Cancer. Mol. Ther. 2018, 26, 1287–1298. [Google Scholar] [CrossRef]
- Wang, D.; Rai, B.; Qi, F.; Liu, T.; Wang, J.; Wang, X.; Ma, B. Influence of the Twist gene on the invasion and metastasis of colon cancer. Oncol. Rep. 2018, 39, 31–44. [Google Scholar] [CrossRef]
- Liu, L.G.; Yan, X.B.; Xie, R.T.; Jin, Z.M.; Yang, Y. Stromal Expression of Vimentin Predicts the Clinical Outcome of Stage II Colorectal Cancer for High-Risk Patients. Med. Sci. Monit. 2017, 23, 2897–2905. [Google Scholar] [CrossRef] [PubMed]
- Kwon, C.H.; Park, H.J.; Choi, J.H.; Lee, J.R.; Kim, H.K.; Jo, H.-J.; Kim, H.S.; Oh, N.; Song, G.A.; Park, D.Y. Snail and serpinA1 promote tumor progression and predict prognosis in colorectal cancer. Oncotarget 2015, 6, 20312–20326. [Google Scholar] [CrossRef]
- Yan, X.; Yan, L.; Liu, S.; Shan, Z.; Tian, Y.; Jin, Z. N-cadherin, a novel prognostic biomarker, drives malignant progression of colorectal cancer. Mol. Med. Rep. 2015, 12, 2999–3006. [Google Scholar] [CrossRef]
- Nguyen, N.; Kumar, A.; Chacko, S.; Ouellette, R.J.; Ghosh, A. Human hyaluronic acid synthase-1 promotes malignant transformation via epithelial-to-mesenchymal transition, micronucleation and centrosome abnormalities. Cell Commun. Signal 2017, 15, 48. [Google Scholar] [CrossRef]
- Chanmee, T.; Ontong, P.; Mochizuki, N.; Kongtawelert, P.; Konno, K.; Itano, N. Excessive hyaluronan production promotes acquisition of cancer stem cell signatures through the coordinated regulation of Twist and the transforming growth factor β (TGF-β)-Snail signaling axis. J. Biol. Chem. 2014, 289, 26038–26056. [Google Scholar] [CrossRef]
- Price, Z.K.; Lokman, N.A.; Ricciardelli, C. Differing Roles of Hyaluronan Molecular Weight on Cancer Cell Behavior and Chemotherapy Resistance. Cancers 2018, 10, 482. [Google Scholar] [CrossRef]
- Zoltan-Jones, A.; Huang, L.; Ghatak, S.; Toole, B.P. Elevated hyaluronan production induces mesenchymal and transformed properties in epithelial cells. J. Biol. Chem. 2003, 278, 45801–45810. [Google Scholar] [CrossRef] [PubMed]
- Morera, D.S.; Hennig, M.S.; Talukder, A.; Lokeshwar, S.D.; Wang, J.; Garcia-Roig, M.; Ortiz, N.; Yates, T.J.; E Lopez, L.; Kallifatidis, G.; et al. Hyaluronic acid family in bladder cancer: Potential prognostic biomarkers and therapeutic targets. Br. J. Cancer 2017, 117, 1507–1517. [Google Scholar] [CrossRef]
- Mary Goldman, B.C.; Angela, A.K.; Brooks, N.; Jingchun, Z.; David, H. The UCSC Xena Platform for cancer genomics data visualization and interpretation. bioRxiv 2018. [Google Scholar] [CrossRef]
- Lokeshwar, S.D.; Talukder, A.; Yates, T.J.; Hennig, M.J.; Garcia-Roig, M.; Lahorewala, S.S.; Mullani, N.N.; Klaassen, Z.; Kava, B.R.; Manoharan, M.; et al. Molecular Characterization of Renal Cell Carcinoma: A Potential Three-MicroRNA Prognostic Signature. Cancer Epidemiol. Biomark. Prev. 2018, 27, 464–472. [Google Scholar] [CrossRef]
- Mitchell, A.; Hasanali, S.L.; Morera, D.S.; Baskar, R.; Wang, X.; Khan, R.; Talukder, A.; Li, C.S.; Manoharan, M.; Jordan, A.R.; et al. A chemokine/chemokine receptor signature potentially predicts clinical outcome in colorectal cancer patients. Cancer Biomark. 2019, 26, 291–301. [Google Scholar] [CrossRef]
- Babicki, S.; Arndt, D.; Marcu, A.; Liang, Y.; Grant, J.R.; Maciejewski, A.; Wishart, D.S. Heatmapper: Web-enabled heat mapping for all. Nucleic Acids Res. 2016, 44, W147–W153. [Google Scholar] [CrossRef] [PubMed]
- Morera, D.S.; Hasanali, S.L.; Belew, D.; Ghosh, S.; Klaassen, Z.; Jordan, A.R.; Wang, J.; Terris, M.K.; Bollag, R.J.; Merseburger, A.S.; et al. Clinical Parameters Outperform Molecular Subtypes for Predicting Outcome in Bladder Cancer: Results from Multiple Cohorts, Including TCGA. J. Urol. 2020, 203, 62–72. [Google Scholar] [CrossRef]
- Kramer, M.W.; Golshani, R.; Merseburger, A.S.; Knapp, J.; Garcia, A.; Hennenlotter, J.; Duncan, R.C.; Soloway, M.S.; Jorda, M.; Kuczyk, M.A.; et al. HYAL-1 hyaluronidase: A potential prognostic indicator for progression to muscle invasion and recurrence in bladder cancer. Eur. Urol. 2010, 57, 86–93. [Google Scholar] [CrossRef]
- Lokeshwar, V.B.; Rubinowicz, D.; Schroeder, G.L.; Forgacs, E.; Minna, J.D.; Block, N.L.; Nadji, M.; Lokeshwar, B.L. Stromal and epithelial expression of tumor markers hyaluronic acid and HYAL1 hyaluronidase in prostate cancer. J. Biol. Chem. 2001, 276, 11922–11932. [Google Scholar] [CrossRef]
- Hautmann, S.; Toma, M.; Gomez, M.F.L.; Friedrich, M.G.; Jaekel, T.; Michl, U.; Schroeder, G.L.; Huland, H.; Juenemann, K.-P.; Lokeshwar, V.B. Immunocyt and the HA-HAase urine tests for the detection of bladder cancer: A side-by-side comparison. Eur. Urol. 2004, 46, 466–471. [Google Scholar] [CrossRef]
- Franzmann, E.J.; Schroeder, G.L.; Goodwin, W.J.; Weed, D.T.; Fisher, P.; Lokeshwar, V.B. Expression of tumor markers hyaluronic acid and hyaluronidase (HYAL1) in head and neck tumors. Int. J. Cancer. 2003, 106, 438–445. [Google Scholar] [CrossRef] [PubMed]
- Hasanali, S.L.; Morera, D.S.; Racine, R.R.; Hennig, M.; Ghosh, S.; Lopez, L.E.; Hupe, M.C.; Escudero, D.O.; Wang, J.; Zhu, H.; et al. HYAL4-V1/Chondroitinase (Chase) Drives Gemcitabine Resistance and Predicts Chemotherapy Failure in Patients with Bladder Cancer. Clin. Cancer Res. 2021, 27, 4410–4421. [Google Scholar] [CrossRef] [PubMed]
- Paschke, S.; Jafarov, S.; Staib, L.; Kreuser, E.-D.; Maulbecker-Armstrong, C.; Roitman, M.; Holm, T.; Harris, C.C.; Link, K.-H.; Kornmann, M. Are Colon and Rectal Cancer Two Different Tumor Entities? A Proposal to Abandon the Term Colorectal Cancer. Int. J. Mol. Sci. 2018, 19, 2577. [Google Scholar] [CrossRef] [PubMed]





| Univariate Analysis | |||||
|---|---|---|---|---|---|
| Parameter | p-Value | Unit OR; 95% CI | AUC | Sensitivity | Specificity |
| Age | 0.0576 | NA | NA | NA | NA |
| Sex | 0.7023 | NA | NA | NA | NA |
| T-stage (< vs. ≥3) | 0.0573 | NA | NA | NA | NA |
| N-Stage (+ vs. −) | 0.0548 | NA | NA | NA | NA |
| M-stage (+ vs. −) | NA | NA | NA | NA | NA |
| PNI (+ vs. −) | 0.0261 | 3.7; 1.2–11.6 | NA | NA | NA |
| LVI (+ vs. −) | 0.0944 | NA | NA | NA | NA |
| HYAL-1 | 0.0017 | 8.3; 2.2–31 | 0.818 | 83.33 | 72.1 |
| HAS-1 | 0.0034 | 6.67; 1.9–23.7 | 0.793 | 75 | 74.4 |
| HAS-2 | 0.0005 | 10.1; 2.7–37.3 | 0.849 | 87.5 | 69.8 |
| HAS-3 | 0.0136 | 3.2; 1.3–7.9 | 0.771 | 91.7 | 65.1 |
| HYAL-4 | 0.119 | NA | NA | NA | NA |
| CD44S | 0.0031 | 3.61; 1.5–8.5 | 0.762 | 71 | 90.7 |
| CD44V | 0.155 | NA | NA | NA | NA |
| TWIST1 | 0.0036 | 11.1; 2.2–55.7 | NA | NA | NA |
| SNAI1 | 0.0011 | 4.0; 1.7–9.1 | 0.835 | 87.5 | 74.4 |
| N-Cadh | 0.0011 | 5.3; 2.0–14.4 | 0.843 | 87.5 | 70 |
| β-Catenin | 0.0074 | 1.2; 1.0–1.4 | 0.787 | 75 | 76.4 |
| Slug | 0.0003 | 557,536; 1023–2.807 × 109 | 0.891 | 79.2 | 90.7 |
| MMP-9 | 0.0002 | 13.1; 3.4–50.2 | 0.909 | 91.7 | 81.4 |
| Vimentin | 0.0072 | 2.1; 1.2–3.7 | 0.773 | 54.2 | 95.3 |
| RHAMM | 0.675 | NA | NA | NA | NA |
| Combined marker (CM) | |||||
| CM-2 | 0.0006 | 2.7; 1.5–4.8 | 0.855 | 91.7 | 72 |
| CM-6 | 0.0001 | 2.7; 1.6–4.5 | 0.979 | 100 | 86 |
| Multivariate analysis | |||||
| Marker | p-value | Unit HR; 95% CI | |||
| Multivariate analysis with CM-2 | |||||
| CM-2 | 0.0016 | 1.3; 1.1–1.5 | |||
| N-stage | 0.0217 | N2 vs. N0 only: 8.6; 1.7–42.0 | |||
| Multivariate analysis with CM-6 | |||||
| CM-6 | <0.0001 | 1.1; 1.0–1.1 | |||
| N-stage (N1 vs. N0) | 0.0172 | N1 vs. N0 = 3.8; 1.2–12.4 N2 vs. N0 = 8.9; 1.7–46. | |||
| Univariate Analysis | |||||
|---|---|---|---|---|---|
| Parameter | p-Value | Unit OR; 95% CI | AUC | Sensitivity | Specificity |
| Age | 0.526 | NA | NA | NA | NA |
| Sex | 0.23 | NA | NA | NA | NA |
| T-stage | 0.0546 | NA | NA | NA | NA |
| N-Stage (+ vs. −) | 0.2774 | NA | NA | NA | NA |
| M-stage (+ vs. −) | NA | NA | NA | NA | NA |
| PNI + vs. −) | 0.678 | NA | NA | NA | NA |
| LVI (+ vs. −) | 0.304 | NA | NA | NA | NA |
| HYAL-1 | <0.0001 | 23.6; 5.2–107.6 | 0.944 | 90 | 91.7 |
| HA | 0.0002 | 73.5; 7.5–716.8 | 0.957 | 90 | 97.2 |
| HAS2 | <0.0001 | 20.8; 4.7–91.2 | 0.909 | 80 | 97.3 |
| N-Cadh | 0.0024 | 10.3; 2.3–46.7 | 0.807 | 85 | 70.3 |
| Slug | 0.0014 | 3.2; 1.6–6.7 | 0.757 | 50 | 97.3 |
| MMP-9 | 0.0002 | 5.4; 2.2–12.8 | 0.816 | 80 | 86.5 |
| Combined marker (CM) | |||||
| CM-2 (HYAL-1-HA) | 0.0004 | 2.7; 1.6–4.7 | 0.986 | 95 | 94.6 |
| CM-2 (HYAL-1-HAS-2) | 0.0004 | 2.7; 1.6–4.6 | 0.984 | 100 | 91.9 |
| CM-2 (HYAL-1-N-Cadh) | <0.0001 | 2.7; 1.6–4.5 | 0.955 | 90 | 94.6 |
| CM-4 (HYAL-1 + HA + Slug + MMP-9) | 0.004 | 2.7; 1.4–5.4 | 0.99 | 100 | 94.6 |
| CM-4 (HYAL-1 + HAS-2 + Slug + MMP-9) | 0.003 | 2.7; 1.4–5.2 | 0.986 | 100 | 91.9 |
| Multivariate analysis | |||||
| Marker | p-value | Unit HR; 95% CI | |||
| CM-2 (HYAL-1 + HA) | <0.0001 | 1.6; 1.3–2.0 | |||
| CM-2 (HYAL-1 + HAS-2) | <0.0001 | 1.5; 1.3–1.8 | |||
| CM-2 (HYAL-1 + N-Cadh) | <0.0001 | 1.6; 1.3–2.0 | |||
| CM-4 (HA) | <0.0001 | 1.4; 1.2–1.7 | |||
| CM-4 (HAS-2) | <0.0001 | 1.4; 1.2–1.7 | |||
| Univariate Analysis | ||
|---|---|---|
| Parameter | p-Value | Unit OR; 95% CI |
| Age | 0.0008 | 1.03; 1.01–1.06 |
| Sex | 0.503 | NA |
| T-stage (< vs. ≥ 3) | 0.01 | 2.4; 1.2–4.5 |
| N-Stage (+ vs. −) | 0.0004 | 2.5; 1.5–4.1 |
| M-stage (+ vs. −) | 0.0005 | 3.2; 1.7–6.0 |
| CM-2 | 0.0012 | 2.7; 1.5–5 |
| CM-6 | 0.001 | 2.7; 1.5–4.9 |
| Multivariate analysis with CM-2 | ||
| Marker | p-value | Unit HR; 95% CI |
| Multivariate analysis with CM-2 | ||
| Age | 0.0004 | 1.04; 1.02–1.07 |
| Sex | 0.3959 | NA |
| T-stage | 0.005 | T4 vs. T2 = 3.6; 1.1–11.7; T4 vs. T3 = 3.3; 1.7–6.5 |
| N-stage | 0.0373 | N1 vs. N0 = 2.3; 1.1–4.5; N2 vs. N0 = 2.8; 1.4–5.6 |
| M-stage | 0.0036 | 2.5; 1.4–4.7 |
| CM-2 | 0.0077 | 2.4; 1.3–4.7 |
| Multivariate analysis with CM-6 | ||
| Age | 0.0005 | 1.04; 1.02–1.07 |
| Sex | 0.3978 | |
| T-stage | 0.0039 | T4 vs. T2 3.6; 1.1–11.9; T4 vs. T3 = 3.5; 1.8–6.8 |
| N-stage | 0.0339 | N1 vs. N0 = 2.3; 1.2–4.5; N2 vs. N0 = 2.9; 1.5–5.6 |
| M-stage | 0.004 | 2.5; 1.3–4.7 |
| CM-6 | 0.0055 | 2.4; 1.3–4.4 |
Disclaimer/Publisher’s Note: The statements, opinions and data contained in all publications are solely those of the individual author(s) and contributor(s) and not of MDPI and/or the editor(s). MDPI and/or the editor(s) disclaim responsibility for any injury to people or property resulting from any ideas, methods, instructions or products referred to in the content. |
© 2025 by the authors. Licensee MDPI, Basel, Switzerland. This article is an open access article distributed under the terms and conditions of the Creative Commons Attribution (CC BY) license (https://creativecommons.org/licenses/by/4.0/).
Share and Cite
Lahorewala, S.; Panda, C.S.; Aguilar, K.; Morera, D.S.; Zhu, H.; Gramer, A.L.; Bhuiyan, T.; Nair, M.; Barrett, A.; Bollag, R.J.; et al. Novel Molecular Signatures Selectively Predict Clinical Outcomes in Colon Cancer. Cancers 2025, 17, 919. https://doi.org/10.3390/cancers17060919
Lahorewala S, Panda CS, Aguilar K, Morera DS, Zhu H, Gramer AL, Bhuiyan T, Nair M, Barrett A, Bollag RJ, et al. Novel Molecular Signatures Selectively Predict Clinical Outcomes in Colon Cancer. Cancers. 2025; 17(6):919. https://doi.org/10.3390/cancers17060919
Chicago/Turabian StyleLahorewala, Sarrah, Chandramukhi S. Panda, Karina Aguilar, Daley S. Morera, Huabin Zhu, Adriana L. Gramer, Tawhid Bhuiyan, Meera Nair, Amanda Barrett, Roni J. Bollag, and et al. 2025. "Novel Molecular Signatures Selectively Predict Clinical Outcomes in Colon Cancer" Cancers 17, no. 6: 919. https://doi.org/10.3390/cancers17060919
APA StyleLahorewala, S., Panda, C. S., Aguilar, K., Morera, D. S., Zhu, H., Gramer, A. L., Bhuiyan, T., Nair, M., Barrett, A., Bollag, R. J., & Lokeshwar, V. B. (2025). Novel Molecular Signatures Selectively Predict Clinical Outcomes in Colon Cancer. Cancers, 17(6), 919. https://doi.org/10.3390/cancers17060919

