Genome-Wide DNA Methylation Confirms Oral Squamous Cell Carcinomas in Proliferative Verrucous Leukoplakia as a Distinct Oral Cancer Subtype: A Case–Control Study
Simple Summary
Abstract
1. Introduction
2. Materials and Methods
2.1. Study Design and Patients
2.2. DNA Extraction and Genome-Wide DNA Methylation
2.3. Data Normalization
2.4. Statistical Analysis and Bioinformatics
3. Results
3.1. Patient Characteristics
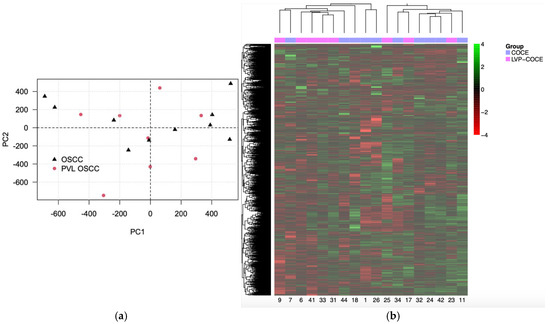
3.2. The Unsupervised Exploratory Analysis Did Not Allow for the Differentiation Between the Different Oral Cancer Groups
3.3. Identification of Differentially Methylated CpG Sites
3.4. Identification of Potential DNA Methylation Biomarkers
4. Discussion
5. Conclusions
Author Contributions
Funding
Institutional Review Board Statement
Informed Consent Statement
Data Availability Statement
Conflicts of Interest
References
- Warnakulasuriya, S.; Kujan, O.; Aguirre-Urizar, J.M.; Bagan, J.V.; González-Moles, M.Á.; Kerr, A.R.; Lodi, G.; Mello, F.W.; Monteiro, L.; Ogden, G.R.; et al. Oral potentially malignant disorders: A consensus report from an international seminar on nomenclature and classification, convened by the WHO Collaborating Centre for Oral Cancer. Oral. Dis. 2020, 27, 1862–1880. [Google Scholar] [CrossRef] [PubMed]
- Lafuente Ibáñez de Mendoza, I.; Lorenzo Pouso, A.I.; Aguirre Urízar, J.M.; Barba Montero, C.; Blanco Carrión, A.; Gándara Vila, P.; Pérez Sayáns, M. Malignant development of proliferative verrucous/multifocal leukoplakia: A critical systematic review, meta-analysis and proposal of diagnostic criteria. J. Oral. Pathol. Med. 2022, 51, 30–38. [Google Scholar] [CrossRef] [PubMed]
- Ramos-García, P.; González-Moles, M.Á.; Mello, F.W.; Bagan, J.V.; Warnakulasuriya, S. Malignant transformation of oral proliferative verrucous leukoplakia: A systematic review and meta-analysis. Oral. Dis. 2021, 27, 1896–1907. [Google Scholar] [CrossRef] [PubMed]
- Hazarey, V.; Desai, K.M.; Warnakulasuriya, S. Proliferative verrucous leukoplakia/multifocal leukoplakia in patients with and without oral submucous fibrosis. Med. Oral. Patol. Oral. Cir. Bucal. 2024, 29, e119-27. [Google Scholar] [CrossRef]
- Alkan, U.; Bachar, G.; Nachalon, Y.; Zlotogorsky, A.; Gal Levin, E.; Kaplan, I. Proliferative verrucous leukoplakia: A clinicopathological comparative study. Int. J. Oral. Maxillofac. Surg. 2022, 51, 1027–1033. [Google Scholar] [CrossRef]
- Hansen, L.S.; Olson, J.A.; Silverman, S., Jr. Proliferative verrucous leukoplakia. A long-term study of thirty patients. Oral. Surg. Oral. Med. Oral. Pathol. 1985, 60, 285–298. [Google Scholar] [CrossRef]
- Cerero-Lapiedra, R.; Baladé-Martínez, D.; Moreno-López, L.A.; Esparza-Gómez, G.; Bagán, J.V. Proliferative verrucous leukoplakia: A proposal for diagnostic criteria. Med. Oral. Patol. Oral. Cir. Bucal. 2010, 15, e839–e845. [Google Scholar] [CrossRef]
- Bagan, J.; Murillo-Cortes, J.; Leopoldo-Rodado, M.; Sanchis-Bielsa, J.M.; Bagan, L. Oral cancer on the gingiva in patients with proliferative leukoplakia: A study of 30 cases. J. Periodontol. 2019, 90, 1142–1148. [Google Scholar] [CrossRef]
- Bagan, J.V.; Jiménez-Soriano, Y.; Diaz-Fernandez, J.M.; Murillo-Cortés, J.; Sanchis-Bielsa, J.M.; Poveda-Roda, R.; Bagan, L. Malignant transformation of proliferative verrucous leukoplakia to oral squamous cell carcinoma: A series of 55 cases. Oral. Oncol. 2011, 47, 732–735. [Google Scholar] [CrossRef]
- Proaño-Haro, A.; Bagan, L.; Bagan, J.V. Recurrences following treatment of proliferative verrucous leukoplakia: A systematic review and meta-analysis. J. Oral. Pathol. Med. 2021, 50, 820–828. [Google Scholar] [CrossRef]
- Leemans, C.R.; Snijders, P.J.F.; Brakenhoff, R.H. The molecular landscape of head and neck cancer. Nat. Rev. Cancer. 2018, 18, 269–282. [Google Scholar] [CrossRef] [PubMed]
- Chow, L.Q.M. Head and Neck Cancer. N. Engl. J. Med. 2020, 382, 60–72. [Google Scholar] [CrossRef] [PubMed]
- Louredo, B.V.; Vargas, P.A.; Pérez-de-Oliveira, M.E.; Lopes, M.A.; Kowalski, L.P.; Curado, M.P. Epidemiology and survival outcomes of lip, oral cavity, and oropharyngeal squamous cell carcinoma in a southeast Brazilian population. Med. Oral. Patol. Oral. Cir. Bucal. 2022, 27, e274-84. [Google Scholar] [CrossRef] [PubMed]
- Bagan, J.; Sarrion, G.; Jimenez, Y. Oral cancer: Clinical features. Oral. Oncol. 2010, 46, 414–417. [Google Scholar] [CrossRef]
- Sathyan, K.M.; Sailasree, R.; Jayasurya, R.; Lakshminarayanan, K.; Abraham, T.; Nalinakumari, K.R.; Abraham, E.K.; Kannan, S. Carcinoma of tongue and the buccal mucosa represent different biological subentities of the oral carcinoma. J. Cancer Res. Clin. Oncol. 2006, 132, 601–609. [Google Scholar] [CrossRef]
- Rautava, J.; Luukkaa, M.; Heikinheimo, K.; Alin, J.; Grenman, R.; Happonen, R.P. Squamous cell carcinomas arising from different types of oral epithelia differ in their tumor and patient characteristics and survival. Oral. Oncol. 2007, 43, 911–919. [Google Scholar] [CrossRef]
- Hsu, P.J.; Yan, K.; Shi, H.; Izumchenko, E.; Agrawal, N. Molecular biology of oral cavity squamous cell carcinoma. Oral. Oncol. 2020, 102, 104552. [Google Scholar] [CrossRef]
- Okoturo, E.M.; Risk, J.M.; Schache, A.G.; Shaw, R.J.; Boyd, M.T. Molecular pathogenesis of proliferative verrucous leukoplakia: A systematic review. Br. J. Oral. Maxillofac. Surg. 2018, 56, 780–785. [Google Scholar] [CrossRef]
- Llorens, C.; Soriano, B.; Trilla-Fuertes, L.; Bagan, L.; Ramos-Ruiz, R.; Gamez-Pozo, A.; Peña, C.; Bagan, J.V. Immune expression profile identification in a group of proliferative verrucous leukoplakia patients: A pre-cancer niche for oral squamous cell carcinoma development. Clin. Oral. Investig. 2021, 25, 2645–2657. [Google Scholar] [CrossRef]
- Farah, C.S.; Shearston, K.; Turner, E.C.; Vacher, M.; Fox, S.A. Global gene expression profile of proliferative verrucous leukoplakia and its underlying biological disease mechanisms. Oral. Oncol. 2024, 151, 106737. [Google Scholar] [CrossRef]
- Flausino, C.S.; Daniel, F.I.; Modolo, F. DNA methylation in oral squamous cell carcinoma: From its role in carcinogenesis to potential inhibitor drugs. Crit. Rev. Oncol. Hematol. 2021, 164, 103399. [Google Scholar] [CrossRef] [PubMed]
- Soozangar, N.; SaEGDhi, M.R.; Jeddi, F.; Somi, M.H.; Shirmohamadi, M.; Samadi, N. Comparison of genome-wide analysis techniques to DNA methylation analysis in human cancer. J. Cell. Physiol. 2018, 233, 3968–3981. [Google Scholar] [CrossRef] [PubMed]
- Herreros-Pomares, A.; Llorens, C.; Soriano, B.; Bagan, L.; Moreno, A.; Calabuig-Farinas, S.; Jantus-Lewintre, E.; Bagan, J. Differentially methylated genes in proliferative verrucous leukoplakia reveal potential malignant biomarkers for oral squamous cell carcinoma. Oral Oncol. 2021, 116, 105191. [Google Scholar] [CrossRef] [PubMed]
- Herreros-Pomares, A.; Hervás, D.; Bagan-Debon, L.; Proaño, A.; Garcia, D.; Sandoval, J.; Bagan, J. Oral cancers preceded by proliferative verrucous leukoplakia exhibit distinctive molecular features. Oral. Dis. 2024, 30, 1072–1083. [Google Scholar] [CrossRef]
- Okoturo, E.; Green, D.; Clarke, K.; Liloglou, T.; Boyd, M.T.; Shaw, R.J.; Risk, J.M. Whole genome DNA methylation and mutational profiles identify novel changes in proliferative verrucous leukoplakia. Oral. Surg. Oral. Med. Oral. Pathol. Oral. Radiol. 2023, 135, 893–903. [Google Scholar] [CrossRef]
- Torrejon-Moya, A.; Jané-Salas, E.; López-López, J. Clinical manifestations of oral proliferative verrucous leukoplakia: A systematic review. J. Oral. Pathol. Med. 2020, 49, 404–408. [Google Scholar] [CrossRef]
- Upadhyaya, J.D.; Fitzpatrick, S.G.; Islam, M.N.; Bhattacharyya, I.; Cohen, D.M. A retrospective 20-year analysis of Proliferative Verrucous Leukoplakia and its progression to malignancy and association with high-risk human papillomavirus. Head Neck Pathol. 2018, 12, 500–510. [Google Scholar] [CrossRef]
- Amin, M.B.; Edge, S.; Greene, F.; Byrd, D.R.; Brookland, R.K.; Washington, M.K.; Gershenwald, J.E.; Compton, C.C.; Hess, K.R.; Sullivan, D.C.; et al. (Eds.) AJCC Cancer Staging Manual, 8th ed.; Springer: Cham, Switzerland; American College of Surgeons: Chicago, IL, USA, 2017. [Google Scholar]
- Pidsley, R.; Zotenko, E.; Peters, T.J.; Lawrence, M.G.; Risbridger, G.P.; Molloy, P.; Van Djik, S.; Muhlhausler, B.; Stirzaker, C.; Clark, S.J. Critical evaluation of the Illumina MethylationEPIC BeadChip microarray for whole-genome DNA methylation profiling. Genome Biol. 2016, 17, 208. [Google Scholar] [CrossRef]
- Zhou, W.; Laird, P.W.; Shen, H. Comprehensive characterization, annotation and innovative use of Infinium DNA methylation BeadChip probes. Nucleic Acids Res. 2017, 45, e22. [Google Scholar] [CrossRef]
- Jaeckel, L.A. Estimating regression coefficients by minimizing the dispersion of residuals. Ann. Math. Statist. 1972, 43, 1449–1458. [Google Scholar] [CrossRef]
- Friedman, J.; Hastie, T.; Tibshirani, R. Regularization paths for generalized linear models via coordinate descent. J. Stat. Softw. 2010, 33, 1–22. [Google Scholar] [CrossRef] [PubMed]
- Herreros-Pomares, A.; Hervás, D.; Bagán, L.; Proaño, A.; Bagan, J. Proliferative verrucous and homogeneous Leukoplakias exhibit differential methylation patterns. Oral. Dis. 2024. Epub ahead of print.
- González-Moles, M.Á.; Warnakulasuriya, S.; Ramos-Garciá, P. Prognosis parameters of oral carcinomas developed in proliferative verrucous leukoplakia: A systematic review and meta-analysis. Cancers 2021, 13, 4843. [Google Scholar] [CrossRef] [PubMed]
- Faustino, I.S.P.; de Pauli Paglioni, M.; de Almeida Mariz, B.A.L.; Normando, A.G.C.; Pérez-de-Oliveira, M.E.; Georgaki, M.; Nikitakis, N.G.; Vargas, P.A.; Santos-Silva, A.R.; Lopes, M.A. Prognostic outcomes of oral squamous cell carcinoma derived from proliferative verrucous leukoplakia: A systematic review. Oral. Dis. 2022. Epub ahead of print. [Google Scholar] [CrossRef]
- Lee, D.S.; Ramirez, R.J.; Lee, J.J.; Valenzuela, C.V.; Zevallos, J.P.; Mazul, A.L.; Puram, S.V.; Doering, M.M.; Pipkorn, P.; Jackson, R.S. Survival of young versus old patients with oral cavity squamous cell carcinoma: A meta-Analysis. Laryngoscope 2021, 131, 1310–1319. [Google Scholar] [CrossRef]
- Sumioka, S.; Sawai, N.Y.; Kishino, M.; Ishihama, K.; Minami, M.; Okura, M. Risk factors for distant metastasis in squamous cell carcinoma of the oral cavity. J. Oral. Maxillofac. Surg. 2013, 71, 1291–1297. [Google Scholar] [CrossRef]
- Hanahan, D. Hallmarks of cancer: New dimensions. Cancer Discov. 2022, 12, 31–46. [Google Scholar] [CrossRef]
- Tsai, H.C.; Baylin, S.B. Cancer epigenetics: Linking basic biology to clinical medicine. Cell Res. 2011, 21, 502–517. [Google Scholar] [CrossRef]
- Jithesh, P.V.; Risk, J.M.; Schache, A.G.; Dhanda, J.; Lane, B.; Liloglou, T.; Shaw, R.J. The epigenetic landscape of oral squamous cell carcinoma. Br. J. Cancer. 2013, 108, 370–379. [Google Scholar] [CrossRef]
- Milutin Gašperov, N.; Sabol, I.; Božinović, K.; Dediol, E.; Mravak-Stipetić, M.; Licastro, D.; Dal Monego, S.; Grce, M. DNA methylome distinguishes head and neck cancer from potentially malignant oral lesions and healthy oral mucosa. Int. J. Mol. Sci. 2020, 21, 6853. [Google Scholar] [CrossRef]
- Simo-Riudalbas, L.; Diaz-Lagares, A.; Gatto, S.; Gagliardi, M.; Crujeiras, A.B.; Matarazzo, M.R.; Esteller, M.; Sandoval, J. Genome-wide DNA methylation analysis identifies novel hypomethylated non-pericentromeric genes with potential clinical implications in ICF Syndrome. PLoS ONE 2015, 10, e0132517. [Google Scholar]
- Shi, T.Y.; He, J.; Wang, M.Y.; Zhu, M.L.; Yu, K.D.; Shao, Z.M.; Sun, M.H.; Wu, X.; Cheng, X.; Wei, Q. CASP7 variants modify susceptibility to cervical cancer in Chinese women. Sci. Rep. 2015, 5, 9225. [Google Scholar]
- Contreras-Romero, C.; Pérez-Yépez, E.A.; Martinez-Gutierrez, A.D.; Campos-Parra, A.; Zentella-Dehesa, A.; Jacobo-Herrera, N.; López-Camarillo, C.; Corredor-Alonso, G.; Martínez-Coronel, J.; Rodríguez-Dorantes, M.; et al. Gene promoter-methylation signature as biomarker to predict cisplatin-radiotherapy sensitivity in locally advanced cervical cancer. Front. Oncol. 2022, 12, 773438. [Google Scholar] [CrossRef]
- Senchenko, V.N.; Kisseljova, N.P.; Ivanova, T.A.; Dmitriev, A.A.; Krasnov, G.S.; Kudryavtseva, A.V.; Panasenko, G.V.; Tsitrin, E.B.; Lerman, M.I.; Kisseljov, F.L.; et al. Novel tumor suppressor candidates on chromosome 3 revealed by NotI-microarrays in cervical cancer. Epigenetics 2013, 8, 409–420. [Google Scholar] [CrossRef]
- Shen, J.; LeFave, C.; Sirosh, I.; Siegel, A.B.; Tycko, B.; Santella, R.M. Integrative epigenomic and genomic filtering for methylation markers in hepatocellular carcinomas. BMC Med. Genom. 2015, 8, 28. [Google Scholar] [CrossRef]
- Brito, C.; Costa-Silva, B.; Barral, D.C.; Pojo, M. Unraveling the relevance of ARL GTPases in cutaneous melanoma prognosis through integrated bioinformatics analysis. Int. J. Mol. Sci. 2021, 22, 9260. [Google Scholar] [CrossRef]
- Rauch, T.A.; Wang, Z.; Wu, X.; Kernstine, K.H.; Riggs, A.D.; Pfeifer, G.P. DNA methylation biomarkers for lung cancer. Tumour Biol. 2012, 33, 287–296. [Google Scholar] [CrossRef]
- Richmond, C.S.; Oldenburg, D.; Dancik, G.; Meier, D.R.; Weinhaus, B.; Theodorescu, D.; Guin, S. Glycogen debranching enzyme (AGL) is a novel regulator of non-small cell lung cancer growth. Oncotarget 2018, 9, 16718–16730. [Google Scholar] [CrossRef][Green Version]
- Jiang, L.; Lan, L.; Qiu, Y.; Lu, W.; Wang, W.; Huang, Y. Target genes of N6-methyladenosine regulatory protein ALKBH5 are associated with prognosis of patients with lung adenocarcinoma. J. Thorac. Dis. 2023, 15, 3228–3236. [Google Scholar] [CrossRef]
- Kong, K.; Hu, S.; Yue, J.; Yang, Z.; Jabbour, S.K.; Deng, Y.; Zhao, B.; Li, F. Integrative genomic profiling reveals characteristics of lymph node metastasis in small cell lung cancer. Transl. Lung Cancer Res. 2023, 12, 295–311. [Google Scholar] [CrossRef]
- Horning, A.M.; Awe, J.A.; Wang, C.M.; Liu, J.; Lai, Z.; Wang, V.Y.; Jadhav, R.R.; Louie, A.D.; Lin, C.L.; Kroczak, T.; et al. DNA methylation screening of primary prostate tumors identifies SRD5A2 and CYP11A1 as candidate markers for assessing risk of biochemical recurrence. Prostate 2015, 75, 1790–1801. [Google Scholar] [CrossRef] [PubMed]
- Wang, L.; Shi, J.; Huang, Y.; Liu, S.; Zhang, J.; Ding, H.; Yang, J.; Chen, Z. A six-gene prognostic model predicts overall survival in bladder cancer patients. Cancer Cell Int. 2019, 19, 229. [Google Scholar] [CrossRef] [PubMed]
- Heyliger, S.O.; Soliman, K.F.A.; Saulsbury, M.D.; Reams, R.R. The identification of Zinc-Finger Protein 433 as a possible prognostic biomarker for clear-cell renal cell carcinoma. Biomolecules 2021, 11, 1193. [Google Scholar] [CrossRef] [PubMed]
- Vargas, A.C.; Gray, L.A.; White, C.L.; Maclean, F.M.; Grimison, P.; Ardakani, N.M.; Bonar, F.; Algar, E.M.; Cheah, A.L.; Russell, P.; et al. Genome wide methylation profiling of selected matched soft tissue sarcomas identifies methylation changes in metastatic and recurrent disease. Sci. Rep. 2021, 11, 667. [Google Scholar] [CrossRef] [PubMed]
- Mahmud, I.; Liao, D. DAXX in cancer: Phenomena, processes, mechanisms and regulation. Nucleic Acids Res. 2019, 47, 7734–7752. [Google Scholar] [CrossRef]
- Brunetti, D.; Catania, A.; Viscomi, C.; Deleidi, M.; Bindoff, L.A.; Ghezzi, D.; Zeviani, M. Role of PITRM1 in mitochondrial dysfunction and neuroEGDeneration. Biomedicines 2021, 9, 833. [Google Scholar] [CrossRef]
- Endo, Y.; Horinishi, A.; Vorgerd, M.; Aoyama, Y.; Ebara, T.; Murase, T.; Odawara, M.; Podskarbi, T.; Shin, Y.S.; Okubo, M. Molecular analysis of the AGL gene: Heterogeneity of mutations in patients with glycogen storage disease type III from Germany, Canada, Afghanistan, Iran, and Turkey. J. Hum. Genet. 2006, 51, 958–963. [Google Scholar] [CrossRef]
- Weinhaus, B.; Guin, S. Involvement of glycogen debranching enzyme in bladder cancer. Biomed. Rep. 2017, 6, 595–598. [Google Scholar] [CrossRef]
- Plotnikov, D.; Pärssinen, O.; Williams, C.; Atan, D.; Guggenheim, J.A. Commonly occurring genetic polymorphisms with a major impact on the risk of nonsyndromic strabismus: Replication in a sample from Finland. J. Am. Assoc. Pediatr. Ophthalmol. Strabismus 2021, 26, 12.e1–12.e6. [Google Scholar] [CrossRef]
- Pandey, A.K.; Saxena, A.; Dey, S.K.; Kanjilal, M.; Kumar, U.; Thelma, B.K. Correlation between an intronic SNP genotype and ARL15 level in rheumatoid arthritis. J. Genet. 2021, 100, 26. [Google Scholar] [CrossRef]



| OSCC-PVL | cOSCC | p | ||
|---|---|---|---|---|
| Number of cases (%) | 8 | 10 | ||
| Mean age ± SD (Years) | 80.25 12.42 | 72.8 9.05 | p = 0.062 | |
| Gender (%) | Female | 6 (75) | 6 (60) | p = 0.502 |
| Male | 2 (25) | 4 (40) | ||
| Tobacco (%) | Yes | 1 (12.5) | 4 (40) | p = 0.196 |
| No | 7 (87.5) | 6 (60) | ||
| Alcohol (%) | Yes | 0 | 1 (10) | p = 0.357 |
| No | 8 (100) | 9 (90) | ||
| Tumor site (%) | Gingiva | 5 (62.5) | 3 (30) | p = 0.173 |
| Palate | 2 (25) | 1 (10) | ||
| Floor of the mouth | 1 (10) | |||
| Tongue | 4 (40) | |||
| Buccal mucosa | 1 (12.5) | |||
| Lips | 1 (10) | |||
| Clinical form of the neoplastic lesion (%) | Erythroplastic | 2 (25) | p = 0.022 | |
| Ulceration | 1 (12.5) | 9 (90) | ||
| Exophytic | 3 (37.5) | |||
| Mixed | 2 (25) | 1 (10) | ||
| Tumor grade (%) * | G0 | 2 (25) | p = 0.292 | |
| G1 | 4 (50) | 5 (50) | ||
| G2 | 1 (12.5) | 4 (40) | ||
| G3 | 1 (12.5) | 1 (10) | ||
| Cancer infiltration (%) | Bone | 3 (37.5) | 3 (30) | p = 0.737 |
| Perineural | 2 (25) | 7 (70) | p = 0.058 | |
| Lymphovascular | 2 (25) | 2 (20) | p = 0.8 | |
| DOI (mm) ** | Median (±SD) | 3.62 ± 2.21 | 6.39 ± 2.18 | p = 0.075 |
| Metastasis (%) | Cervical lymph nodes | 1 (12.5) | 3 (30) | p = 0.375 |
| Distant metastases | 0 | 1 (10) | ||
| TNM stage (%) *** | I | 1 (12.5) | 2 (20) | p = 0.212 |
| II | 3 (37.5) | 2 (20) | ||
| III | 1 (12.5) | |||
| IV | 3 (37.5) | 6 (60) | ||
| Second primary tumors (%) | Yes | 4 (50) | 2 (20) | p = 0.18 |
| No | 4 (50) | 8 (80) | ||
| MethylationEPIC Probe ID | Gene Symbol | Cytoband | ∆β | Relation to CpG Island | Regulatory Feature |
|---|---|---|---|---|---|
| cg24794734 | AGL | 1p21.2 | −0.007 | Shore | 1st Exon, 5′UTR, TSS1500 |
| cg24179734 | BRD9 | 5p15.33 | −0.3 | Shore | Body |
| cg04407470 | NR2E1 | 6q21 | 0.49 | Island | Body |
| cg25440307 | ZNF777 | 7q36.1 | −0.019 | Island | Body |
| cg06728147 | PITRM1 | 10p15.2 | −0.47 | Open sea | Body |
| cg01128042 | CASP7 | 10q25.3 | 0.35 | Open sea | Body |
| cg26134913 | - | 0.32 | Shore | - | |
| cg24578679 | CYP11A1 | 15q24.1 | 0.25 | Island | Body, TSS200 |
| cg07808661 | C18orf18 | 18p11.31 | 0.27 | Island | Body, TSS200 |
| cg15787284 | ZNF433 | 19p13.2 | 0.28 | Island | TSS200 |
| cg27119318 | WRB/GET1 | 21q22.2 | −0.19 | Shore | Body, TSS200 |
| cg21736411 | −0.08 | Shore | Body, TSS200 | ||
| cg19684207 | −0.18 | Shore | Body, TSS200 | ||
| cg15977137 | −0.16 | Shore | Body, 1st Exon, 5′UTR |
| MethylationEPIC Probe ID | Gene Symbol | Cytoband | ∆β | Relation to CpG Island | Regulatory Feature |
|---|---|---|---|---|---|
| cg24794734 | AGL | 1p21.2 | −0.007 | Shore | 1st Exon, 5′UTR, TSS1500 |
| cg11369761 | - | 0.12 | Shore | - | |
| cg15199741 | FGD5 | 3p25.1 | −0.09 | Open sea | Body |
| cg09643539 | ARL15 | 5q11.2 | −0.14 | Open sea | Body |
| cg09365002 | DAXX | 6p21.32 | −0.3 | Shore | Body |
| cg17251196 | −0.17 | Shore | Body | ||
| cg24104268 | - | −0.12 | Island | - | |
| cg12003952 | ZNF429 | 19p12 | −0.07 | Shore | TSS1500 |
| cg15977137 | WRB/GET1 | 21q22.2 | −0.16 | Shore | Body, 1st Exon, 5′UTR |
Disclaimer/Publisher’s Note: The statements, opinions and data contained in all publications are solely those of the individual author(s) and contributor(s) and not of MDPI and/or the editor(s). MDPI and/or the editor(s) disclaim responsibility for any injury to people or property resulting from any ideas, methods, instructions or products referred to in the content. |
© 2025 by the authors. Licensee MDPI, Basel, Switzerland. This article is an open access article distributed under the terms and conditions of the Creative Commons Attribution (CC BY) license (https://creativecommons.org/licenses/by/4.0/).
Share and Cite
Proaño, A.; Sarrion-Perez, G.; Bagan, L.; Bagan, J. Genome-Wide DNA Methylation Confirms Oral Squamous Cell Carcinomas in Proliferative Verrucous Leukoplakia as a Distinct Oral Cancer Subtype: A Case–Control Study. Cancers 2025, 17, 245. https://doi.org/10.3390/cancers17020245
Proaño A, Sarrion-Perez G, Bagan L, Bagan J. Genome-Wide DNA Methylation Confirms Oral Squamous Cell Carcinomas in Proliferative Verrucous Leukoplakia as a Distinct Oral Cancer Subtype: A Case–Control Study. Cancers. 2025; 17(2):245. https://doi.org/10.3390/cancers17020245
Chicago/Turabian StyleProaño, Alex, Gracia Sarrion-Perez, Leticia Bagan, and Jose Bagan. 2025. "Genome-Wide DNA Methylation Confirms Oral Squamous Cell Carcinomas in Proliferative Verrucous Leukoplakia as a Distinct Oral Cancer Subtype: A Case–Control Study" Cancers 17, no. 2: 245. https://doi.org/10.3390/cancers17020245
APA StyleProaño, A., Sarrion-Perez, G., Bagan, L., & Bagan, J. (2025). Genome-Wide DNA Methylation Confirms Oral Squamous Cell Carcinomas in Proliferative Verrucous Leukoplakia as a Distinct Oral Cancer Subtype: A Case–Control Study. Cancers, 17(2), 245. https://doi.org/10.3390/cancers17020245

