The Immunomodulatory Effect of Different FLT3 Inhibitors on Dendritic Cells
Simple Summary
Abstract
1. Introduction
2. Methods
2.1. Generation of Bone Marrow-Derived Dendritic Cells
2.2. Flow Cytometry
2.3. Cytokine Measurement
2.4. RNA Isolation
2.5. The 3′-mRNA Sequencing
2.6. Analysis of RNA Sequencing Data
2.7. Western Blot
2.8. Statistical Analysis
3. Results
3.1. Midostaurin Inhibits the Generation of Mature DCs
3.2. FLT3 Inhibitors Do Not Induce Apoptosis in bmDCs
3.3. Midostaurin and Gilteritinib but Not Quizartinib Impair the Costimulatory Function of DCs
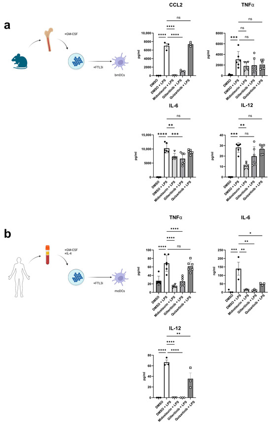
3.4. Quizartinib, in Contrast to Other FLT3 Inhibitors, Does Not Affect LPS-Induced Cytokine Secretion
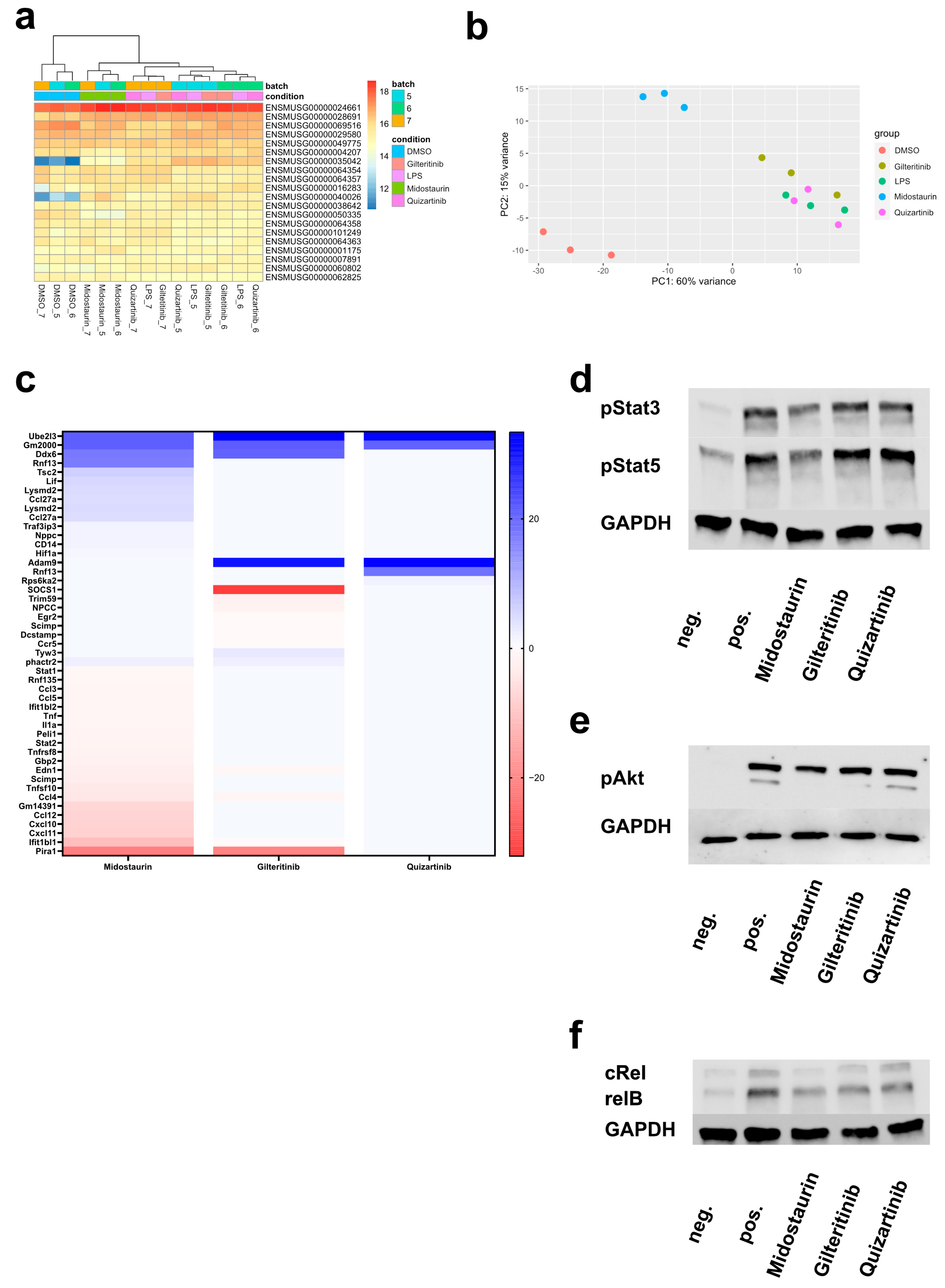
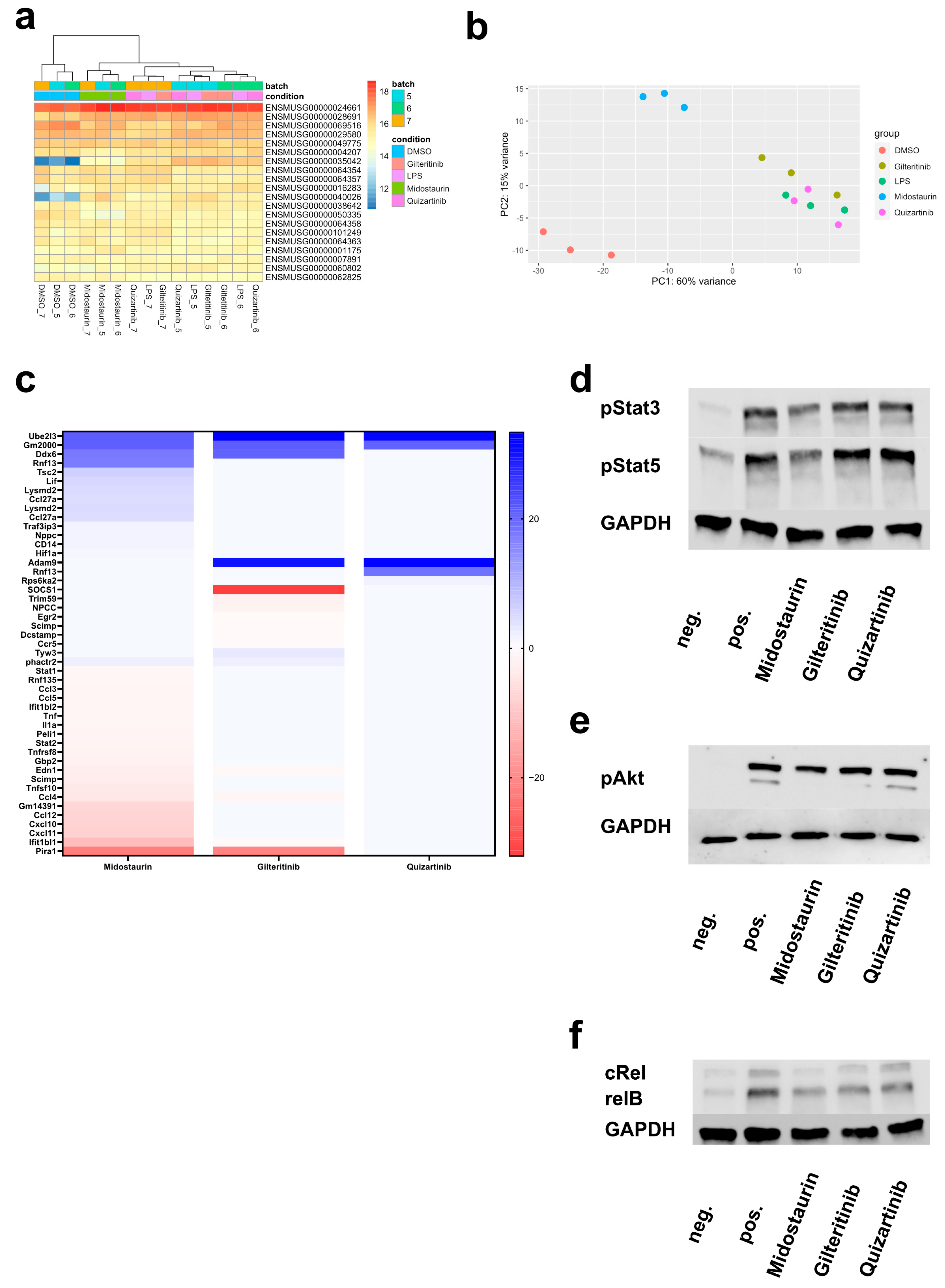
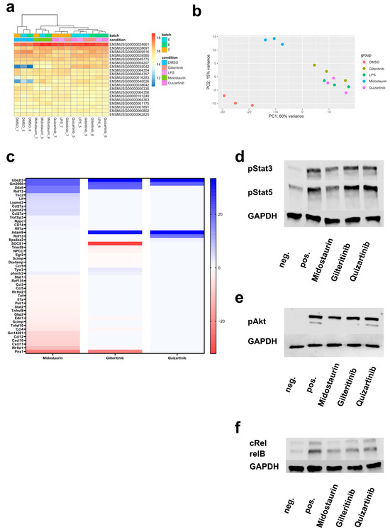
3.5. The 3′-mRNA Analysis Reveals Inhibitory Effects of Midostaurin and Gilteritinib
3.6. Midostaurin Inhibits Phosphorylation of Stat3, Stat5, Akt and NFκB
4. Discussion
5. Conclusions
Supplementary Materials
Author Contributions
Funding
Institutional Review Board Statement
Informed Consent Statement
Data Availability Statement
Acknowledgments
Conflicts of Interest
References
- Gilliland, D.G.; Griffin, J.D. The Roles of FLT3 in Hematopoiesis and Leukemia. Blood 2002, 100, 1532–1542. [Google Scholar] [CrossRef] [PubMed]
- Kiyoi, H.; Kawashima, N.; Ishikawa, Y. FLT3 Mutations in Acute Myeloid Leukemia: Therapeutic Paradigm beyond Inhibitor Development. Cancer Sci. 2020, 111, 312–322. [Google Scholar] [CrossRef] [PubMed]
- Fedorov, K.; Maiti, A.; Konopleva, M. Targeting FLT3 Mutation in Acute Myeloid Leukemia: Current Strategies and Future Directions. Cancers 2023, 15, 2312. [Google Scholar] [CrossRef] [PubMed]
- Daver, N.; Schlenk, R.F.; Russell, N.H.; Levis, M.J. Targeting FLT3 Mutations in AML: Review of Current Knowledge and Evidence. Leukemia 2019, 33, 299–312. [Google Scholar] [CrossRef]
- Fröhling, S.; Schlenk, R.F.; Breitruck, J.; Benner, A.; Kreitmeier, S.; Tobis, K.; Döhner, H.; Döhner, K. Prognostic Significance of Activating FLT3 Mutations in Younger Adults (16 to 60 Years) with Acute Myeloid Leukemia and Normal Cytogenetics: A Study of the AML Study Group Ulm. Blood 2002, 100, 4372–4380. [Google Scholar] [CrossRef]
- Stone, R.M.; Mandrekar, S.J.; Sanford, B.L.; Laumann, K.; Geyer, S.; Bloomfield, C.D.; Thiede, C.; Prior, T.W.; Döhner, K.; Marcucci, G.; et al. Midostaurin plus Chemotherapy for Acute Myeloid Leukemia with a FLT3 Mutation. N. Engl. J. Med. 2017, 377, 454–464. [Google Scholar] [CrossRef]
- Perl, A.E.; Martinelli, G.; Cortes, J.E.; Neubauer, A.; Berman, E.; Paolini, S.; Montesinos, P.; Baer, M.R.; Larson, R.A.; Ustun, C.; et al. Gilteritinib or Chemotherapy for Relapsed or Refractory FLT3-Mutated AML. N. Engl. J. Med. 2019, 381, 1728–1740. [Google Scholar] [CrossRef]
- Xuan, L.; Wang, Y.; Huang, F.; Fan, Z.; Xu, Y.; Sun, J.; Xu, N.; Deng, L.; Li, X.; Liang, X.; et al. Sorafenib Maintenance in Patients with FLT3-ITD Acute Myeloid Leukaemia Undergoing Allogeneic Haematopoietic Stem-Cell Transplantation: An Open-Label, Multicentre, Randomised Phase 3 Trial. Lancet Oncol. 2020, 21, 1201–1212. [Google Scholar] [CrossRef]
- Burchert, A.; Bug, G.; Fritz, L.V.; Finke, J.; Stelljes, M.; Röllig, C.; Wollmer, E.; Wäsch, R.; Bornhäuser, M.; Berg, T.; et al. Sorafenib Maintenance After Allogeneic Hematopoietic Stem Cell Transplantation for Acute Myeloid Leukemia With FLT3-Internal Tandem Duplication Mutation (SORMAIN). J. Clin. Oncol. Off. J. Am. Soc. Clin. Oncol. 2020, 38, 2993–3002. [Google Scholar] [CrossRef]
- Morin, S.; Giannotti, F.; Mamez, A.-C.; Pradier, A.; Masouridi-Levrat, S.; Simonetta, F.; Chalandon, Y. Real-World Experience of Sorafenib Maintenance after Allogeneic Hematopoietic Stem Cell Transplantation for FLT3-ITD AML Reveals High Rates of Toxicity-Related Treatment Interruption. Front. Oncol. 2023, 13, 1095870. [Google Scholar] [CrossRef]
- Maziarz, R.T.T.; Patnaik, M.M.; Scott, B.L.; Mohan, S.R.; Deol, A.; Rowley, S.D.; Kim, D.; Haines, K.; Bonifacio, G.J.; Rine, P.; et al. Radius: A Phase 2 Randomized Trial Investigating Standard of Care ± Midostaurin after Allogeneic Stem Cell Transplant in FLT3-ITD-Mutated AML. Blood 2018, 132, 662. [Google Scholar] [CrossRef]
- Erba, H.P.; Montesinos, P.; Kim, H.-J.; Patkowska, E.; Vrhovac, R.; Žák, P.; Wang, P.-N.; Mitov, T.; Hanyok, J.; Kamel, Y.M.; et al. Quizartinib plus Chemotherapy in Newly Diagnosed Patients with FLT3-Internal-Tandem-Duplication-Positive Acute Myeloid Leukaemia (QuANTUM-First): A Randomised, Double-Blind, Placebo-Controlled, Phase 3 Trial. Lancet 2023, 401, 1571–1583. [Google Scholar] [CrossRef]
- Heine, A.; Held, S.A.E.; Daecke, S.N.; Wallner, S.; Yajnanarayana, S.P.; Kurts, C.; Wolf, D.; Brossart, P. The JAK-Inhibitor Ruxolitinib Impairs Dendritic Cell Function in Vitro and in Vivo. Blood 2013, 122, 1192–1202. [Google Scholar] [CrossRef] [PubMed]
- Braun, C.; Schlaweck, S.; Daecke, S.N.; Brossart, P.; Heine, A. The PI3Kδ Inhibitor Idelalisib Impairs the Function of Human Dendritic Cells. Cancer Immunol. Immunother. 2021, 70, 3693–3700. [Google Scholar] [CrossRef] [PubMed]
- Manley, P.W.; Caravatti, G.; Furet, P.; Roesel, J.; Tran, P.; Wagner, T.; Wartmann, M. Comparison of the Kinase Profile of Midostaurin (Rydapt) with That of Its Predominant Metabolites and the Potential Relevance of Some Newly Identified Targets to Leukemia Therapy. Biochemistry 2018, 57, 5576–5590. [Google Scholar] [CrossRef] [PubMed]
- Levis, M.; Perl, A.E. Gilteritinib: Potent Targeting of FLT3 Mutations in AML. Blood Adv. 2020, 4, 1178–1191. [Google Scholar] [CrossRef]
- Zarrinkar, P.P.; Gunawardane, R.N.; Cramer, M.D.; Gardner, M.F.; Brigham, D.; Belli, B.; Karaman, M.W.; Pratz, K.W.; Pallares, G.; Chao, Q.; et al. AC220 Is a Uniquely Potent and Selective Inhibitor of FLT3 for the Treatment of Acute Myeloid Leukemia (AML). Blood 2009, 114, 2984–2992. [Google Scholar] [CrossRef]
- Zeiser, R.; Blazar, B.R. Acute Graft-versus-Host Disease—Biologic Process, Prevention, and Therapy. N. Engl. J. Med. 2017, 377, 2167–2179. [Google Scholar] [CrossRef]
- Swee, L.K.; Bosco, N.; Malissen, B.; Ceredig, R.; Rolink, A. Expansion of Peripheral Naturally Occurring T Regulatory Cells by Fms-like Tyrosine Kinase 3 Ligand Treatment. Blood 2009, 113, 6277–6287. [Google Scholar] [CrossRef]
- Carbone, F.R.; Kurts, C.; Bennett, S.R.M.; Miller, J.F.A.P.; Heath, W.R. Cross-Presentation: A General Mechanism for CTL Immunity and Tolerance. Immunol. Today 1998, 19, 368–373. [Google Scholar] [CrossRef]
- Wilson, K.R.; Villadangos, J.A.; Mintern, J.D. Dendritic Cell Flt3—Regulation, Roles and Repercussions for Immunotherapy. Immunol. Cell Biol. 2021, 99, 962–971. [Google Scholar] [CrossRef] [PubMed]
- Dilioglou, S.; Cruse, J.M.; Lewis, R.E. Function of CD80 and CD86 on Monocyte- and Stem Cell-Derived Dendritic Cells. Exp. Mol. Pathol. 2003, 75, 217–227. [Google Scholar] [CrossRef] [PubMed]
- Miro, F.; Nobile, C.; Blanchard, N.; Lind, M.; Filipe-Santos, O.; Fieschi, C.; Chapgier, A.; Vogt, G.; de Beaucoudrey, L.; Kumararatne, D.S.; et al. T Cell-Dependent Activation of Dendritic Cells Requires IL-12 and IFN-γ Signaling in T Cells1. J. Immunol. 2006, 177, 3625–3634. [Google Scholar] [CrossRef] [PubMed]
- Becker, B.V.; Majewski, M.; Abend, M.; Palnek, A.; Nestler, K.; Port, M.; Ullmann, R. Gene Expression Changes in Human iPSC-Derived Cardiomyocytes after X-Ray Irradiation. Int. J. Radiat. Biol. 2018, 94, 1095–1103. [Google Scholar] [CrossRef]
- Love, M.I.; Anders, S.; Kim, V.; Huber, W. RNA-Seq Workflow: Gene-Level Exploratory Analysis and Differential Expression. F1000Research 2015, 4, 1070. [Google Scholar] [CrossRef]
- Love, M.I.; Huber, W.; Anders, S. Moderated Estimation of Fold Change and Dispersion for RNA-Seq Data with DESeq2. Genome Biol. 2014, 15, 550. [Google Scholar] [CrossRef]
- Heberle, H.; Meirelles, G.V.; da Silva, F.R.; Telles, G.P.; Minghim, R. InteractiVenn: A Web-Based Tool for the Analysis of Sets through Venn Diagrams. BMC Bioinform. 2015, 16, 169. [Google Scholar] [CrossRef]
- Yu, G.; Wang, L.-G.; Han, Y.; He, Q.-Y. clusterProfiler: An R Package for Comparing Biological Themes Among Gene Clusters. OMICS J. Integr. Biol. 2012, 16, 284–287. [Google Scholar] [CrossRef]
- Breuer, K.; Foroushani, A.K.; Laird, M.R.; Chen, C.; Sribnaia, A.; Lo, R.; Winsor, G.L.; Hancock, R.E.W.; Brinkman, F.S.L.; Lynn, D.J. InnateDB: Systems Biology of Innate Immunity and beyond--Recent Updates and Continuing Curation. Nucleic Acids Res. 2013, 41, D1228–D1233. [Google Scholar] [CrossRef]
- Xia, J.; Gill, E.E.; Hancock, R.E.W. NetworkAnalyst for Statistical, Visual and Network-Based Meta-Analysis of Gene Expression Data. Nat. Protoc. 2015, 10, 823–844. [Google Scholar] [CrossRef]
- Koerber, R.-M.; Held, S.A.E.; Heine, A.; Kotthoff, P.; Daecke, S.N.; Bringmann, A.; Brossart, P. Analysis of the Anti-Proliferative and the pro-Apoptotic Efficacy of Syk Inhibition in Multiple Myeloma. Exp. Hematol. Oncol. 2015, 4, 21. [Google Scholar] [CrossRef] [PubMed]
- deLuca, L.S.; Gommerman, J.L. Fine-Tuning of Dendritic Cell Biology by the TNF Superfamily. Nat. Rev. Immunol. 2012, 12, 339–351. [Google Scholar] [CrossRef] [PubMed]
- Bazarbachi, A.; Labopin, M.; Battipaglia, G.; Djabali, A.; Passweg, J.; Socié, G.; Forcade, E.; Blaise, D.; Chevallier, P.; Orvain, C.; et al. Sorafenib Improves Survival of FLT3-Mutated Acute Myeloid Leukemia in Relapse after Allogeneic Stem Cell Transplantation: A Report of the EBMT Acute Leukemia Working Party. Haematologica 2019, 104, e398–e401. [Google Scholar] [CrossRef] [PubMed]
- Schlenk, R.F.; Weber, D.; Fiedler, W.; Salih, H.R.; Wulf, G.; Salwender, H.; Schroeder, T.; Kindler, T.; Lübbert, M.; Wolf, D.; et al. Midostaurin Added to Chemotherapy and Continued Single-Agent Maintenance Therapy in Acute Myeloid Leukemia with FLT3-ITD. Blood 2019, 133, 840–851. [Google Scholar] [CrossRef]
- Cattaneo, C.; Marchesi, F.; Terrenato, I.; Bonuomo, V.; Fracchiolla, N.S.; Delia, M.; Criscuolo, M.; Candoni, A.; Prezioso, L.; Facchinelli, D.; et al. High Incidence of Invasive Fungal Diseases in Patients with FLT3-Mutated AML Treated with Midostaurin: Results of a Multicenter Observational SEIFEM Study. J. Fungi 2022, 8, 583. [Google Scholar] [CrossRef]
- Miga, A.J.; Masters, S.R.; Durell, B.G.; Gonzalez, M.; Jenkins, M.K.; Maliszewski, C.; Kikutani, H.; Wade, W.F.; Noelle, R.J. Dendritic Cell Longevity and T Cell Persistence Is Controlled by CD154-CD40 Interactions. Eur. J. Immunol. 2001, 31, 959–965. [Google Scholar] [CrossRef]
- Aerts-Toegaert, C.; Heirman, C.; Tuyaerts, S.; Corthals, J.; Aerts, J.L.; Bonehill, A.; Thielemans, K.; Breckpot, K. CD83 Expression on Dendritic Cells and T Cells: Correlation with Effective Immune Responses. Eur. J. Immunol. 2007, 37, 686–695. [Google Scholar] [CrossRef]
- Xu, Y.-D.; Cheng, M.; Shang, P.-P.; Yang, Y.-Q. Role of IL-6 in Dendritic Cell Functions. J. Leukoc. Biol. 2022, 111, 695–709. [Google Scholar] [CrossRef]
- Gomes, A.C.; Mohsen, M.O.; Mueller, J.E.; Leoratti, F.M.S.; Cabral-Miranda, G.; Bachmann, M.F. Early Transcriptional Signature in Dendritic Cells and the Induction of Protective T Cell Responses Upon Immunization With VLPs Containing TLR Ligands—A Role for CCL2. Front. Immunol. 2019, 10, 1679. [Google Scholar] [CrossRef]
- Romani, L. Immunity to Fungal Infections. Nat. Rev. Immunol. 2004, 4, 11–24. [Google Scholar] [CrossRef]
- Perl, A.E.; Larson, R.A.; Podoltsev, N.A.; Strickland, S.; Wang, E.S.; Atallah, E.; Schiller, G.J.; Martinelli, G.; Neubauer, A.; Sierra, J.; et al. Outcomes in Patients with FLT3-Mutated Relapsed/ Refractory Acute Myelogenous Leukemia Who Underwent Transplantation in the Phase 3 ADMIRAL Trial of Gilteritinib versus Salvage Chemotherapy. Transplant. Cell. Ther. 2023, 29, 265.e1–265.e10. [Google Scholar] [CrossRef] [PubMed]
- Levis, M.J.; Hamadani, M.; Logan, B.; Jones, R.J.; Singh, A.K.; Litzow, M.; Wingard, J.R.; Papadopoulos, E.B.; Perl, A.E.; Soiffer, R.J.; et al. Gilteritinib as Post-Transplant Maintenance for AML With Internal Tandem Duplication Mutation of FLT3. J. Clin. Oncol. 2024, 42, 1766–1775. [Google Scholar] [CrossRef] [PubMed]
- Ganguly, S.; Cortes, J.E.; Krämer, A.; Levis, M.J.; Martinelli, G.; Perl, A.E.; Russell, N.H.; Arunachalam, M.; Santos, C.D.; Gammon, G.; et al. Clinical Outcomes in Patients with FLT3-ITD-Mutated Relapsed/Refractory Acute Myelogenous Leukemia Undergoing Hematopoietic Stem Cell Transplantation after Quizartinib or Salvage Chemotherapy in the QuANTUM-R Trial. Transplant. Cell. Ther. 2021, 27, 153–162. [Google Scholar] [CrossRef] [PubMed]
- Cortes, J.E.; Tallman, M.S.; Schiller, G.J.; Trone, D.; Gammon, G.; Goldberg, S.L.; Perl, A.E.; Marie, J.-P.; Martinelli, G.; Kantarjian, H.M.; et al. Phase 2b Study of 2 Dosing Regimens of Quizartinib Monotherapy in FLT3-ITD–Mutated, Relapsed or Refractory AML. Blood 2018, 132, 598–607. [Google Scholar] [CrossRef]



| Pathway | Total | Expected | Hits | p Value | FDR |
|---|---|---|---|---|---|
| Toll-like receptor signaling pathway | 99 | 9.6 | 54 | 1.87 × 10−29 | 9.78 × 10−28 |
| TNF signaling pathway | 110 | 10.7 | 54 | 1.90 × 10−26 | 5.96 × 10−25 |
| Th17 cell differentiation | 102 | 9.89 | 49 | 1.47 × 10−23 | 3.30 × 10−22 |
| IL-17 signaling pathway | 91 | 8.82 | 46 | 2.22 × 10−23 | 4.64 × 10−22 |
| MAPK signaling pathway | 294 | 28.5 | 82 | 1.17 × 10−19 | 2.16 × 10−18 |
| PI3K-Akt signaling pathway | 358 | 34.7 | 92 | 2.61 × 10−19 | 4.32 × 10−18 |
| FoxO signaling pathway | 132 | 12.8 | 51 | 2.97 × 10−19 | 4.66 × 10−18 |
| NOD-like receptor signaling pathway | 206 | 20 | 65 | 8.75 × 10−19 | 1.19 × 10−17 |
| NF-kappa B signaling pathway | 109 | 10.6 | 44 | 1.25 × 10−17 | 1.63 × 10−16 |
| Neurotrophin signaling pathway | 121 | 11.7 | 44 | 1.27 × 10−15 | 1.21 × 10−14 |
| ErbB signaling pathway | 84 | 8.14 | 35 | 8.76 × 10−15 | 6.97 × 10−14 |
| Jak-STAT signaling pathway | 165 | 16 | 51 | 1.44 × 10−14 | 1.08 × 10−13 |
| RIG-I-like receptor signaling pathway | 68 | 6.59 | 31 | 1.49 × 10−14 | 1.09 × 10−13 |
| HIF-1 signaling pathway | 105 | 10.2 | 39 | 2.43 × 10−14 | 1.73 × 10−13 |
| B cell receptor signaling pathway | 72 | 6.98 | 31 | 1.03 × 10−13 | 6.90 × 10−13 |
| T-cell receptor signaling pathway | 101 | 9.79 | 36 | 1.04 × 10−12 | 6.53 × 10−12 |
| Chemokine signaling pathway | 200 | 19.4 | 53 | 4.16 × 10−12 | 2.56 × 10−11 |
| Ras signaling pathway | 233 | 22.6 | 57 | 2.17 × 10−11 | 1.24 × 10−10 |
| Cytokine-cytokine receptor interaction | 296 | 28.7 | 63 | 9.85 × 10−10 | 4.91 × 10−9 |
| AMPK signaling pathway | 126 | 12.2 | 33 | 6.83 × 10−8 | 2.65 × 10−7 |
| Th1 and Th2 cell differentiation | 87 | 8.44 | 26 | 9.83 × 10−8 | 3.72 × 10−7 |
| Natural killer cell-mediated cytotoxicity | 118 | 11.4 | 31 | 1.58 × 10−7 | 5.84 × 10−7 |
| VEGF signaling pathway | 58 | 5.62 | 20 | 2.24 × 10−7 | 7.98 × 10−7 |
| TGF-beta signaling pathway | 93 | 9.02 | 23 | 1.85 × 10−5 | 5.62 × 10−5 |
| Pathway | Total | Expected | Hits | p Value | FDR |
|---|---|---|---|---|---|
| Jak-STAT signaling pathway | 165 | 1.28 | 13 | 2.91 × 10−10 | 1.31 × 10−8 |
| TNF signaling pathway | 110 | 0.854 | 11 | 6.10 × 10−10 | 2.39 × 10−8 |
| IL-17 signaling pathway | 91 | 0.707 | 10 | 1.55 × 10−9 | 5.39 × 10−8 |
| MAPK signaling pathway | 294 | 2.28 | 14 | 3.96 × 10−8 | 1.04 × 10−6 |
| Toll-like receptor signaling pathway | 99 | 0.769 | 8 | 8.40 × 10−7 | 1.46 × 10−5 |
| Th17 cell differentiation | 102 | 0.792 | 8 | 1.06 × 10−6 | 1.66 × 10−5 |
| HIF-1 signaling pathway | 105 | 0.815 | 8 | 1.32 × 10−6 | 1.88 × 10−5 |
| Th1 and Th2 cell differentiation | 87 | 0.676 | 7 | 4.41 × 10−6 | 5.54 × 10−5 |
| T-cell receptor signaling pathway | 101 | 0.784 | 7 | 1.19 × 10−5 | 0.000121 |
| B cell receptor signaling pathway | 72 | 0.559 | 6 | 1.82 × 10−5 | 0.000171 |
| Neurotrophin signaling pathway | 121 | 0.94 | 7 | 3.87 × 10−5 | 0.00032 |
| Cytokine-cytokine receptor interaction | 296 | 2.3 | 10 | 8.45 × 10−5 | 0.000603 |
| PI3K-Akt signaling pathway | 358 | 2.78 | 10 | 0.000398 | 0.0024 |
| ErbB signaling pathway | 84 | 0.652 | 5 | 0.000466 | 0.00266 |
| FoxO signaling pathway | 132 | 1.03 | 6 | 0.000531 | 0.00287 |
| NF-kappa B signaling pathway | 109 | 0.847 | 5 | 0.00152 | 0.00723 |
| RIG-I-like receptor signaling pathway | 68 | 0.528 | 4 | 0.00186 | 0.00823 |
| Ras signaling pathway | 233 | 1.81 | 7 | 0.00209 | 0.00901 |
| Chemokine signaling pathway | 200 | 1.55 | 6 | 0.00443 | 0.0186 |
| TGF-beta signaling pathway | 93 | 0.722 | 4 | 0.00578 | 0.0239 |
Disclaimer/Publisher’s Note: The statements, opinions and data contained in all publications are solely those of the individual author(s) and contributor(s) and not of MDPI and/or the editor(s). MDPI and/or the editor(s) disclaim responsibility for any injury to people or property resulting from any ideas, methods, instructions or products referred to in the content. |
© 2024 by the authors. Licensee MDPI, Basel, Switzerland. This article is an open access article distributed under the terms and conditions of the Creative Commons Attribution (CC BY) license (https://creativecommons.org/licenses/by/4.0/).
Share and Cite
Schlaweck, S.; Radcke, A.; Kampmann, S.; Becker, B.V.; Brossart, P.; Heine, A. The Immunomodulatory Effect of Different FLT3 Inhibitors on Dendritic Cells. Cancers 2024, 16, 3719. https://doi.org/10.3390/cancers16213719
Schlaweck S, Radcke A, Kampmann S, Becker BV, Brossart P, Heine A. The Immunomodulatory Effect of Different FLT3 Inhibitors on Dendritic Cells. Cancers. 2024; 16(21):3719. https://doi.org/10.3390/cancers16213719
Chicago/Turabian StyleSchlaweck, Sebastian, Alea Radcke, Sascha Kampmann, Benjamin V. Becker, Peter Brossart, and Annkristin Heine. 2024. "The Immunomodulatory Effect of Different FLT3 Inhibitors on Dendritic Cells" Cancers 16, no. 21: 3719. https://doi.org/10.3390/cancers16213719
APA StyleSchlaweck, S., Radcke, A., Kampmann, S., Becker, B. V., Brossart, P., & Heine, A. (2024). The Immunomodulatory Effect of Different FLT3 Inhibitors on Dendritic Cells. Cancers, 16(21), 3719. https://doi.org/10.3390/cancers16213719

