Simple Summary
Breast cancer affects millions of women worldwide, and many experience fatigue across the various disease and treatment stages. Currently, there are no approved treatments for this fatigue. In this study, we tested pioglitazone, an FDA-approved drug, in a mouse model of breast cancer. Over four weeks, we examined how the drug impacted the body’s metabolism, gene activity, levels of metabolites and lipids, and muscle function. Our results showed molecular improvements in muscle tissue, although the drug did not improve muscle fatigue. These findings show that pioglitazone may offer some restorative benefits at the molecular level and supports future research directions into treating breast cancer-related fatigue.
Abstract
Background/Objectives: Breast cancer (BC) is the second most commonly diagnosed cancer worldwide and is accompanied by fatigue during both active disease and remission in the majority of cases. Our lab has measured fatigue in isolated muscles from treatment-naive BC patient-derived orthotopic xenograft (BC-PDOX) mice. Here, we conducted a preclinical trial of pioglitazone in BC-PDOX mice to determine its efficacy in ameliorating BC-induced muscle fatigue, as well as its effects on transcriptomic, metabolomic, and lipidomic profiles in skeletal muscle. Methods: The pioglitazone and vehicle groups were treated orally for 4 weeks upon reaching a tumor volume of 600 mm3. Whole-animal indirect calorimetry was used to evaluate systemic metabolic states. The transcriptome was profiled using short-read bulk RNA sequencing (RNA-seq). Liquid chromatography-tandem mass spectrometry (LC-MS/MS) was used to profile the metabolome and lipidome. Fast and slow skeletal muscle function were evaluated using isolated ex vivo testing. Results: Pioglitazone was associated with a 16.634% lower average O2 consumption (mL∙h−1, p = 0.035), 16.309% lower average CO2 production (mL∙h−1, p = 0.022), and 16.4% lower cumulative energy expenditure (EE) (kcal∙h−1, p = 0.035), with no changes in substrate utilization. RNA-seq supported the downstream effects of pioglitazone on target genes and displayed considerable upregulation of mitochondrial bioenergetic pathways. K-means cluster 5 showed enrichment of the PPAR signaling pathway (adj. p < 0.05, Log2FC = 2.58). Skeletal muscle metabolomic and lipidomic profiles exhibited dysregulation in response to BC, which was partially restored in pioglitazone-treated mice compared to vehicle-treated BC-PDOX mice. In particular, the overall abundance of total ceramide levels was significantly lower in the PioTx group (−46.327%, p = 0.048). Despite molecular support for pioglitazone’s efficacy, isolated muscle function was not affected by pioglitazone treatment. No significant difference in the area under the fatigue curve (AUC) was found between the pioglitazone and vehicle groups (p = 0.596). Conclusions: BC induces multi-omic dysregulation in skeletal muscle, which pioglitazone partially ameliorates. Future research should focus on profiling systemic metabolic dysfunction, identifying molecular biomarkers of fatigue, and testing alternative pioglitazone treatment regimens.
1. Introduction
As of 2022, breast cancer (BC) is the second most commonly diagnosed cancer globally, with over two million women diagnosed that year, accounting for 11.6% of cancer diagnoses [1]. BC incidence continues to increase worldwide, with the highest rates occurring in countries with transitioned economies, whereas the highest mortality occurs in countries with transitioning economies [1]. In the United States, the 43% decrease in mortality since 1989 [2] can be attributed to enhanced screening, better diagnostics, and advanced treatments [3]. According to the most recent SEER statistics, BC has a 91.2% 5-year survival rate, and as of 2021, there were approximately 4 million women living with BC in the United States [4]. For human epidermal growth factor receptor 2 (HER2/neu)-overexpressing BC, the standard of care is systemic therapy using HER2/neu receptor targeting monoclonal antibodies such as trastuzumab and pertuzumab [5,6], in addition to other therapeutic agents and prompt surgical resection. BC is a systemic disease, and one of the most prevalent symptoms in BC patients is fatigue, with BC-associated skeletal muscle (SkM) fatigue being reported to affect between 62% and 85% of patients undergoing active treatment [7] and up to 66% of disease-free survivors [8]. In contrast to these high rates of fatigue, the estimated cachexia rate in BC patients is one of the lowest of all cancer types [9], although rates can vary depending on the specific definition used. Fatigue persistence in disease-free cases emphasizes the need for effective treatments across disease stages and the importance of studying the mechanistic underpinnings of BC-associated SkM fatigue. It has been suggested that BC patients with fatigue have worse outcomes and higher mortality [10]. Despite the rates of fatigue, quality-of-life impact, and potential reduction in survival, there are currently no effective treatments to ameliorate this debilitating symptom.
The peroxisome proliferator-activated receptor (PPAR) family comprises three lipid-sensing nuclear transcription factors: PPARα, -β/δ, and -γ [11]. Collectively, PPARs are pivotal regulators of mitochondrial fatty acid β-oxidation [12,13], adipocyte differentiation and fat storage [14,15], and insulin sensitivity [16]. The BC patient-derived orthotopic xenograft (BC-PDOX) mouse model employed in this study utilizes breast tumor fragments from IRB consented patients to engraft tumors in immunodeficient mice, allowing the study of the resulting SkM pathophysiology. Our previous data suggest that disruption in PPAR signaling is a driver of fatigue using this BC-PDOX mouse model that recapitulates fatigue in the absence of cachexia [17,18]. Aberrations in PPAR signaling can lead to disruption of mitochondrial bioenergetics and lipid accumulation [19,20] as well as transcriptome dysregulation [18].
Pioglitazone, a well-tolerated FDA-approved thiazolidinedione (TZD) and PPARγ-agonist, demonstrates a high affinity for both PPARγ isoforms (1 and 2) [21], which are expressed in both humans and mice [22,23], and is indicated for the treatment of insulin resistance in type-2 diabetes mellitus [24]. We have previously demonstrated that pioglitazone restores transcriptomic profiles in SkM of BC-PDOX mice and is implicated as a potential therapeutic option for treating BC-associated SkM fatigue [18]. The aim of this study was to test the efficacy of pioglitazone treatment for 4 weeks as an intervention to reduce SkM fatigue in BC-PDOX mice implanted with HER2/neu-overexpressing tumors. To explore the potential metabolic alterations that may contribute to fatigue, we also performed untargeted metabolomics and lipidomics. We hypothesized that treatment of BC-PDOX mice with pioglitazone for 4 weeks would demonstrate a reduction in fatigue of type II muscles, a rescued transcriptomic profile, and an overall decrease in metabolic rate compared to non-drug treated BC-PDOX mice.
2. Materials and Methods
2.1. Breast Cancer Patient-Derived Orthotopic Xenograft (BC-PDOX) Mouse Model
We used 16 8-week old female NOD.Cg-Prkdcscid Il2rgtm1Wjl/SzJ (NSG; RRID:IMSR_JAX:005557) mice obtained from Jackson Laboratory (The Jackson Laboratory, Bar Harbor, ME, USA). All NSG mice were genotyped using strain-specific probes to verify correct strain identity by Transnetyx (Transnetyx Inc., Cordova, TN, USA). Mice were housed at 22 °C in the AAALAC-accredited vivarium at West Virginia University (WVU) on a standard 12:12 h light–dark cycle in sterile polystyrene cages on soft bedding and provided with irradiated Tekklad (Inotiv, Maryland Heights, MO, USA) 18% protein rodent diet (3.1 kcal∙g−1) and Sulfatrim-supplemented water (sulfamethoxazole, 0.26 mg∙mL−1; trimethoprim, 0.052 mg∙mL−1) for added bacterial infection protection Monday through Thursday and sterile water the remaining days, all ad libitum. HER2/neu-overexpressing human tumor samples were obtained from the patient-derived xenograft (PDX) bank at WVU. Genetic comparability between the injected and original tumors was validated via short tandem repeat (STR) profiling (Supplementary Figure S1), and similarity was calculated using the following equation: % similarity = (# of Matching Alleles)/(# of Total Alleles Detected). To prepare PDXs for implantation, tumor fragments were minced and enzymatically dissociated using a Miltenyi Human Tumor Dissociation Kit and Miltenyi gentleMACS Octo Dissociator with Heaters (Miltenyi Biotec, Bergisch Gladbach, Germany; RRID:SCR_020271). A single-cell suspension of a HER2/neu-overexpressing PDX was injected bilaterally at the fourth inguinal nipple using a sterile ½ inch 26-gauge needle. Approximately 2 × 106 cells were injected in 100 µL of a 1:1 (v/v) mixture of Cultrex basement membrane extract (BME) type 3 (Biotechne R&D Systems, Minneapolis, MN, USA) and sterile 1X phosphate-buffered saline (PBS). Tumor volumes were monitored at least once per week by calipers until a composite volume of 200 mm3 was reached, followed by micro-ultrasound using Vevo F2 (VisualSonics, Bothell, WA, USA). Tumor 3D volume was calculated from captured ultrasound images using Vevo LAB (version 5.8.2). Mice were euthanized upon completing treatment or earlier if they became moribund. Precise sample sizes used in each of the subsequent analyses are provided in Supplementary Table S1. All procedures followed the protocols approved by the WVU Institutional Animal Care and Use Committee (IACUC) and were conducted in accordance with the NIH guidelines for animal research.
2.2. Pioglitazone Preparation and Dosing
BC-PDOX mice were randomized into either the pioglitazone- (PioTx) or vehicle-treated (vehicle) group. One mouse was euthanized prior to study completion because of tumor ulceration and was excluded from all analyses. Pioglitazone Hydrochloride (>98.0% purity) was purchased from TCI Chemicals (TCI Chemicals, Portland, OR, USA; Product #: P1901) and prepared at a dosage of 30 mg·kg−1·day−1, assuming an average body weight of 30 g, and dissolved by rocking for 1 h at room temperature in 10% w/v sulfobutylether-β-cyclodextrin (Captisol, hereafter vehicle) (Captisol, San Diego, CA, USA). The drug was prepared weekly and was stored at 4 °C. Pioglitazone (0.9 mg per dose) or vehicle was thoroughly shaken to account for drug settling and was administered to all mice for at least 28 days. Drug administration began at a tumor volume of 600 mm3 and during study weeks 1, 2, and 4 was administered via daily oral gavage at 12 pm (±52 min) in a 150 µL bolus using 38 mm silicone-tipped 18-gauge plastic gavage needles (Pet Surgical, Phoenix, AZ, USA). Drug administration during study week 3, while animals were monitored using indirect calorimetry, was administered via drinking water. Drug concentration was based on historical water consumption, and post hoc drug dosage calculations yielded an average of 26 mg·kg−1·day−1 (18–30 mg·kg−1·day−1).
2.3. Bulk RNA Isolation and Sequencing
Tibialis anterior (TA) muscles from PioTx and vehicle NSG mice were harvested, flash-frozen in liquid nitrogen, and stored at −80 °C until further processing. TA muscles were thawed and cut into pieces weighing ≤ 30 mg, followed by mechanical dissociation using a TissueRuptor (Qiagen, Venlo, Limburg, The Netherlands). Bulk RNA was isolated using the RNeasy Fibrous Tissue Mini Kit (Qiagen) according to the manufacturer’s protocol. A NanoDrop spectrophotometer was used to quantify RNA concentration (336.4 ± 209.3 ng∙µL−1) and purity using A260/280 values (2.11 ± 0.02). The isolated RNA was shipped to Admera Health (Admera Health, Plainfield, NJ, USA) on dry ice for library preparation and sequencing. RNA integrity was assessed using an RNA Tapestation (Agilent Technologies Inc., Santa Clara, CA, USA) and quantified by Qubit 2.0 RNA HS assay (ThermoFisher, Waltham, MA, USA). RNA integrity numbers (RIN) were ≥7.7 (Supplementary Figure S2a). Poly(A) selection and cDNA libraries were constructed using the NEBNext Ultra II Directional RNA Library Prep Kit for Illumina (New England BioLabs Inc., Ipswich, MA, USA). The final library size was approximately 430 bp with an insert size of approximately 300 bp. Illumina 8-nt dual indices were used. Samples were pooled at equimolar concentrations and sequenced on an Illumina NovaSeq (Illumina, San Diego, CA, USA) with a read length configuration of 150 PE for 40 M paired-end reads per sample (20 M in each direction). (BioProject ID: PRJNA1076666 murine samples).
2.4. Bulk-RNAseq Data Analysis
Paired reads had a 5′ trim of 13 bases and a 3′ trim of 87 bases, which were then aligned to the Ensembl GRCm39.109 mouse reference genome using HISAT2 (version 2.2.1; RRID:SCR_015530) [25]. RNA samples (n = 11) averaged 36,024,271 ± 10,109,476 reads per sample (Supplementary Figure S2b) with a 96.9 ± 0.21% mapping rate to the GRCm39.109 genome. Raw read counts were generated using the featureCounts function of Subread (version 2.0.3, RRID:SCR_012919) [26].
Exploratory analysis of raw read counts was performed using the iDEP (version 1.11) web application [27]. Raw counts were filtered with a minimum counts per million (CPM) of 10 in at least two samples; of this, 8275 genes remained. Count data were transformed using EdgeR (version 4.0.15; RRID:SCR_012802) [28] with a pseudo count of four prior to k-means clustering (k = 6) of the top 1000 genes (Supplementary Figure S2c) and principal component analysis (PCA). Differential gene expression was performed using DESeq2 (version 1.42.0; RRID:SCR_015687) [29] with an FDR cutoff of 0.05 and a minimum fold-change of 2. Pathway analysis was performed using GAGE (version 2.52.0; RRID:SCR_017067) [30] with minimum gene set size of 30 and an FDR cutoff of 0.05 using the following gene sets: Gene Ontology (GO) biological process, GO cellular component, GO molecular function, Reactome, and Kyoto Encyclopedia of Genes and Genomes (KEGG). Significance for pathways was defined as an adjusted p-value of < 0.05.
2.5. Quantitative Lipidomics
TA muscles from each animal were flash frozen and stored at −80 °C until being shipped on dry ice to Metware Bio (Metware Bio, Woburn, MA, USA) for quantitative lipidomics according to the following procedures. Samples were thawed on ice, and approximately 10 mg of each sample was homogenized using a ball-mill grinder at 30 Hz for 20 s in 1 mL of methyl tert-butyl ether (MTBE)–methanol (3:1, v/v) with internal standards and then vortexed for 15 min. The mixture was added to 200 µL of water, vortexed for 1 min, incubated at 4 °C for 10 min, and centrifuged at 13,500× g for 10 min (4 °C). The upper phase (200 µL) was collected and dried at 20 °C. The residue was reconstituted in 200 µL of acetonitrile–isopropanol (1:1, v/v), vortexed for 3 min, and centrifuged at 13,500× g for 3 min. The final supernatant (120 µL) was used for the LC-MS/MS analysis.
Ultra-performance liquid chromatography (UPLC) was performed using a Nexera LC-40 (Shimadzu, Kyoto, Japan) with an Accucore C30 (2.6 μm, 2.1 mm × 100 mm) (Thermo Fisher Scientific Inc., Waltham, MA, USA) column at a temperature of 45 °C, flow rate of 0.35 mL∙min−1, and injection volume of 2 µL. Linear ion trap (LIT) and triple quadrupole (QQQ) scans were acquired using a triple quadrupole-linear ion trap LC-MS/MS QTRAP 6500+ (Sciex, Concord, ON, Canada) operating in positive and negative ion modes controlled by the Analyst software (Sciex, version 1.6.3; RRID:SCR_015785). All elution gradients are presented as percent mobile phase A–percent mobile phase B. Elution gradients: 80:20 v/v at 0 min, 70:30 v/v at 2 min, 40:60 v/v at 4 min, 15:85 v/v at 9 min, 10:90 v/v at 14 min, 5:95 v/v at 15.5 min, 5:95 v/v at 17.3 min, 80:20 v/v at 17.5 min, 80:20 v/v at 20 min.
The electrospray ionization (ESI) source conditions were as follows: source temperature, 500 °C; ion spray voltage (ISV) 5500 V (pos), −4500 V (neg); ion source gas I (GSI) 45 psi; ion source gas II (GSII) 55 psi; curtain gas (CUR) 35 psi. Instrument tuning and mass calibration were performed using polypropylene glycol solutions at 10 μmol/L in QQQ mode and 100 μmol/L in LIT mode. QQQ scans were acquired in multiple reaction mode (MRM), with nitrogen as the collision gas set to 5 psi. Multiple optimizations for declustering potential (DP) and collision energy (CE) were made for individual MRM transitions. For each period, a specific set of MRM transitions was monitored based on the lipids eluted during that time frame. A quality control (QC) sample was prepared from a mixture of all sample extracts to examine the reproducibility of the metabolomics process. During data collection, a quality control sample was inserted for approximately every 10 test samples. The percentages of the identified compound classes are shown in Supplementary Figure S3a. The QC data are presented in Supplementary Figure S3b–e.
2.6. Lipidomics Data Analysis
The software Analyst (Sciex, version 1.6.3; RRID:SCR_015785) was used to process raw mass spectral data. Orthogonal partial least squares discriminant analysis (OPLS-DA) models were built for identified metabolites using log2 transform + mean centering for each group comparison using MetaboAnalystR 4.0 (RRID:SCR_016723) [31]. To prevent overfitting, 200 permutation tests were performed. The OPLS-DA model validation is shown in Supplementary Figure S4a–c. For the two-group analysis, differential lipids were defined as variable importance in projection (VIP) > 1 and p-value (Student’s t-test) < 0.05. All other analyses used unit variance scaling (UV) when applicable with the following equation: x′ = (x − μ)σ/σσσ. Principal component analysis (PCA) plots are shown in Supplementary Figure S4d–f. The identified lipids were annotated using the KEGG compound database and were mapped to the KEGG pathway database.
The abundance of lipid subclasses was calculated using summed abundances for all lipids in the subclasses per sample, and then subclass abundance was compared between the PioTx and vehicle groups using Student’s t-test. Additional parent classes representing sums of grouped subclasses were also considered. Total ceramides reflect summed abundance of 57 lipids across 7 subclasses (Cer-AP, Cer-AS, Cer-NDS, Cer-NP, Cer-NS, HexCer-AP, HexCer-NS), fatty acids and derivatives reflect 124 lipids across 5 subclasses (FFA, MG, TG, LNAPE, LPA), and glycerophospholipids reflect 638 lipids across 16 subclasses (PC, PC-O, PE, PE-O, PE-P, PG, PI, PS, LPC, LPC-O, LPE, LPC-O, LPE, LPE-P, LPG, LPI, LPS, PMeOH).
2.7. Untargeted and Widely Targeted Metabolomics
The same TA muscles used in quantitative lipidomics were flash frozen and stored at −80 °C until being shipped on dry ice to Metware Bio for untargeted and widely targeted metabolomics according to the following procedures. Samples were thawed on ice, and approximately 20 mg of each sample was homogenized using a ball-mill grinder at 30 Hz for 20 s in 400 µL methanol–water (7:3, v/v), with internal standards added to the ground sample and mixed by shaking at 2500 rpm for 5 min. After 15 min on ice, samples were centrifuged at 13,500× g for 10 min (4 °C), and 300 µL of supernatant was collected and stored at −20 °C for 30 min. The samples were centrifuged again at 13,500× g for 3 min (4 °C) and a 200 µL aliquot was used for LC-MS analysis.
For untargeted metabolomics, UPLC was performed using an ExionLC 2.0 (Sciex) with an ACQUITY HSS T3 (2.1 mm × 100 mm, 1.8 µm) (Waters, Milford, MA, USA) column at a temperature of 40 °C, flow rate of 0.4 mL∙min−1, and injection volume of 5 µL. The settings were the same for widely targeted metabolomics, except for an injection volume of 2 µL. Mass spectrometry was performed using a Quadrupole-Time of Flight TripleTOF 6600+ (Sciex) for untargeted and a tandem mass spectrometer (MS/MS) QTRAP® 6500+ (Sciex, RRID:SCR_021831) for widely targeted metabolomics, both operating in positive and negative ion mode and controlled by Analyst software (Sciex; version 1.6.3). All elution gradients are presented as percent mobile phase A–percent mobile phase B. Untargeted elution gradients were as follows: 95:5 v/v at 0 min, 10:90 v/v at 11 min, 10:90 v/v at 12 min, 95:5 v/v at 12.1 min, and 95:5 v/v at 14 min. Widely-targeted elution gradients were as follows: 95:5 v/v at 0 min, 10:90 v/v at 10 min, 10:90 v/v at 11 min, 95:5 v/v at 11.1 min, and 95:5 v/v at 14 min. For both untargeted and widely targeted methods, mobile phase A was ultrapure water with 0.1% formic acid and mobile phase B was acetonitrile with 0.1% formic acid.
The untargeted electrospray ionization (ESI) source conditions were as follows: source temperature, 500 °C; ISV 5500 V (pos), −4500 V (neg); GSI 50 (pos/neg); GSII 50 (pos/neg); CUR 25 (pos/neg); DP 80 (pos), −80 (neg); CE 30 (pos), −30 (neg); and collision energy speed (CES) 15 (pos/neg). The widely targeted ESI conditions were as follows: source temperature, 500 °C; ISV 5500 V (pos), −4500 V (neg); GSI 50 psi; GSII 50 psi; CUR 25 psi; and collision gas (CAD) was high. Instrument tuning and mass calibration were performed using 10 and 100 μmol/L polypropylene glycol solutions in triple-quadrupole (QQQ) and linear ion trap (LIT) modes, respectively. A specific set of MRM transitions was monitored for each period according to the metabolites eluted within this period. Similar to quantitative lipidomics, the percentages of the identified compound classes are shown in Supplementary Figure S5a, and QC samples were prepared in the same manner, and the data are presented in Supplementary Figure S5b–e.
2.8. Metabolomics Data Analysis
Raw peak intensities (intensity unit: CPS, counts per second) were preprocessed by imputing missing values using ⅕ th of the minimum value of each metabolite. The coefficient of variation (CV) of the quality control (QC) sample was calculated, and metabolites with CV < 0.3 were retained as final metabolites. Analyst software (Sciex, version 1.6.3; RRID:SCR_015785) was used to process the raw mass spectral data. Internal standards (IS) were added to QC samples, stability was assessed, and the CV of all IS was <15%, with the highest value being 2.3% (Supplementary Data S1). The OPLS-DA models were built as previously described, and the model validation is shown in Supplementary Figure S6a–c. For the two-group analysis, differential metabolites were defined as variable importance in projection (VIP) > 1 and p-value (Student’s t-test) < 0.05. All other analyses used unit variance scaling (UV) when applicable with the following equation: x′ = (x − μ)/σ. PCA plots are shown in Supplementary Figure S6d–f. The identified metabolites were annotated and mapped to pathways using KEGG. Significantly dysregulated metabolic pathways were analyzed using metabolite set enrichment analysis (MSEA), and significance was determined using hypergeometric tests. Combined pathway analysis was performed using Mummichog and GSEA in MetaboAnalyst 6.0 (RRID:SCR_015539) with a pathway significance cutoff of 0.05.
2.9. Whole-Animal Indirect Calorimetry and Metabolic Monitoring
To evaluate the live whole-animal metabolic activity, tumor groups were housed for 5 days in the Oxymax-CLAMS system (Comprehensive Laboratory Animal Monitoring System; Columbus Instruments, Columbus, OH, USA; RRID:SCR_016718). The environment was maintained at 22 °C with a sampling flow rate of 0.5 L per minute (LPM) and 800.98 mmHg of pressure, and the system was calibrated prior to each experimental run. CLAMS was performed during the third week of pioglitazone treatment, which was provided in drinking water at the same dosage as the oral gavage (30 mg·kg−1·day−1). Following a 13–17 h acclimation period, animals were monitored for 96 consecutive hours. One PioTx mouse and one vehicle mouse were excluded from analysis for data integrity concerns arising from sampling discrepancies. Raw Oxymax-CLAMS data were pre-processed for downstream statistical analysis using CLAMS Wrangler (version 1.0.5) and CalR (version 1.3) [32,33]. The primary variables of interest were mean VO2 (mL∙h−1), VCO2 (mL∙h−1), respiratory exchange ratio (RER), cumulative X- and Y-axis infrared beam breaks, cumulative food consumption, energy expenditure (EE), and energy balance. Animal weights (grams) at the time of entry into Oxymax-CLAMS, and a food energy density of 3.1 kcal∙g−1 was used for calculating EE and energy balance.
2.10. Ex Vivo Muscle Function Testing
Our mouse model of BC induced fatigue has been previously established [17,34]. Anesthesia was induced with 4% isoflurane and maintained at 2.5%. The following muscles were bilaterally dissected for the evaluation of absolute mass: TA, extensor digitorum longus (EDL), gastrocnemius, and soleus. Tibia length was measured via calipers for muscle weight normalization. Ex vivo isometric analysis was performed on the EDL and soleus using established laboratory protocols [35,36]. In brief, field stimulation was used to elicit skeletal muscle contractions ex vivo in an oxygenated bath containing Ringer’s solution (100 mM NaCl, 4.7 mM KCl, 3.4 mM CaCl2, 1.2 mM KH2PO4, 1.2 mM MgSO4, 25 mM HEPES, and 5.5 mM D-glucose) at 22 °C. Muscle function testing was performed at 22 °C using the Aurora Scientific 1300A 3-in-1 Whole Animal System (mouse) running Aurora Scientific 605A Dynamic Muscle Data Acquisition software (version 6.090) (Aurora Scientific, Aurora, ON, Canada). The maximal twitch force was quantified and the associated muscle length was noted as optimal length (Lo). Skeletal muscle cross-sectional area (CSA) was derived by dividing mass by the product of the muscle density coefficient (1.06 g·cm3), muscle Lo, and the fiber length coefficient (EDL: 0.45, soleus: 0.69). The calculated CSA value was used to derive skeletal muscle-specific force (i.e., force mN·muscle CSA−1) [37,38]. Additional skeletal muscle contractile parameters included the peak isometric twitch force, contraction time (CT), ½ relaxation time (½ RT), rate of force development (RFD), and rate of relaxation (RR).
With the muscle set at Lo, muscles were stimulated with 500 ms tetanic trains at increasing frequencies (5, 10, 25, 50, 80, 100, 120, and 150 Hz) to generate a force–frequency curve. Muscles remained at rest for at least 2 min before the next stimulation. Absolute isometric tetanic force was quantified at each stimulation frequency. Assessment of skeletal muscle fatigue was performed using repeated 40 Hz tetanic trains that occurred once per second, lasting 330 ms each, for a total of 360 repetitions across 6 min [35]. Peak force generated per repetition was normalized to the first repetition force and reported as percent (%) change in force. With normalized peak force plotted for each repetition, the area under the fatigue curve (AUC) was calculated for each muscle.
2.11. Statistical Analyses
GraphPad Prism (version 10; RRID:SCR_002798) was used for statistical analyses, with significance set at an alpha value of 0.05, unless otherwise specified. Two-tailed unpaired Student’s t-tests were used to compare muscle weights normalized to tibia length, AUC, final tumor volumes, final body weights, and EDL and soleus muscle isometrics, as described in Supplementary Tables S2 and S3, respectively. EDL and soleus fatigue were analyzed using a repeated-measures two-way ANOVA with Geisser–Greenhouse correction and Šidák multiple comparisons test. Tumor growth kinetics were analyzed using the exponential regression model V = V0ekt, where V represents volume in mm3, V0 is the volume at the start of treatment in mm3, k is the rate constant in days−1, and t represents time in days relative to the start of treatment. Muscle force–frequency relationships were analyzed using the 4-parameter logistic regression model P = Pmin + ((Pmax − Pmin)/(1 + (Kf/f)h)), where P represents muscle force in mN and f represents stimulation frequency in Hz. The force–frequency curves from every muscle were used to derive the following: minimum force (Pmin), maximum force (Pmax), half-frequency (Kf), and the Hill coefficient (h). Kf is the frequency where force is at the midpoint between Pmin and Pmax; h describes the slope of the force–frequency logistic curve [39]. Regression parameters were compared between groups using two-tailed unpaired Student’s t-tests. Two-tailed Student’s t-tests were performed on CLAMS metabolic variables to evaluate differences between vehicle and PioTx groups across the full day period.
3. Results
3.1. Study Overview and Characterization of BC-PDOX Mouse Model
To validate equal tumor burden between the groups, we performed weekly ultrasound measurements and body weight assessments. Figure 1a illustrates the experimental timeline, while Figure 1b outlines the utilization of isolated muscles. For a consistent analysis, bulk RNA sequencing and metabolomics/lipidomics assays were conducted on the contralateral tibialis anterior (TA) muscles of each animal. The extensor digitorum longus (EDL) and soleus muscles, representing fast (Type II) and slow (Type I) twitch muscles, respectively, were chosen for functional testing because of their differing fatigue responses. Tumor growth kinetics did not differ between groups (p = 0.0870) with a V0 of 728 mm3 (SE ± 21.9) and a doubling time of 22.0 days (SE ± 1.01) for the BC-PDOX Captisol-treated (vehicle) group (n = 5) and a V0 of 705 mm3 (SE ± 19.5) and a doubling time of 23.7 days (SE ± 1.05) for the BC-PDOX pioglitazone-treated (PioTx) group (n = 6) (Figure 1c). Terminal tumor volumes were also statistically equivalent between groups (Student’s t-test, p = 0.503), averaging 1647 mm3 (SD ± 258.2) for the vehicle group and 1519 mm3 (SD ± 335.0) for the PioTx group. Similarly, body weight did not differ (p = 0.497), with the vehicle group averaging 25.9 g (SD ± 1.6) and the PioTx group averaging 26.6 g (SD ± 1.5) (Supplementary Data S2). The original and passaged tumors demonstrated over 80% concordance in their short tandem repeat (STR) profiles, suggesting the stability of the tumor model in the fifth implanted passage (Supplementary Figure S1). NSG-specific genotyping probes (Il2rg WT, Il2rg KO, Scid Mutation) confirmed the strain identity of all the mice. These results validated the BC-PDOX model, as evidenced by consistent tumor burdens and body weights across groups, as well as no large differences in the expected tumor or mouse strain identity.
Figure 1.
Overview and characterization of the BC-PDOX mouse model. (a) Experimental timeline. (b) Analysis of isolated muscles. One TA muscle was used for bulk RNA sequencing, while the contralateral was analyzed using metabolomics and lipidomics. The EDL and soleus muscles were used for ex vivo muscle function tests. (c) Exponential regression plot of longitudinal tumor volumes. Times for each volume measurement were adjusted to set the treatment start date to t = 0. Colored dashed lines represent combined tumor volume measurements for individual animals. Shaded regions depict the 95% prediction interval for each group. The black dashed line is at 600 mm3 for reference. (a,b) Created with Biorender.com. TA, tibialis anterior; EDL, extensor digitorum longus; CLAMS, comprehensive laboratory animal monitoring system; 1× TA refers to one TA muscle from each animal being used for bulk RNA-seq and one being used for metabolomics/lipidomics.
3.2. Whole-Animal Indirect Calorimetry
Whole-animal indirect calorimetry was performed using the Oxymax-CLAMS system to examine the systemic metabolic effects of the pioglitazone treatment. Body mass at entry into Oxymax-CLAMS did not differ between treatment groups (p = 0.988), nor did the volume of water consumed while in Oxymax-CLAMS (p = 0.127). A 16.634% lower average O2 consumption (mL∙h−1) (p = 0.035) (Figure 2a) and 16.309% lower average CO2 production (mL∙h−1) (p = 0.022) (Figure 2b) were observed in the PioTx mice across the full day period. This trend was observed in both the dark and light periods. Similarly, cumulative energy expenditure (EE) (kcal∙h−1) was 16.400% lower in PioTx mice across the 96 h period spent in Oxymax-CLAMS (p = 0.035) (Figure 2c); however, total food consumed throughout this time did not differ (p = 0.788) (Figure 2d). As such, cumulative energy balance across the four day period was significantly lower in the vehicle group (p = 0.014), reflecting a larger net energy deficit in vehicle mice. In addition to the presented analysis, there was no significant difference between groups for respiratory exchange ratio (RER) (p = 0.860), locomotor activity (p = 0.998), or ambulatory activity (p = 0.670). Overall, pioglitazone significantly decreased O2 consumption, CO2 production, and EE, suggesting decreased metabolic activity.
Figure 2.
Whole-animal indirect calorimetry. Violin plots comparing metabolic variables among vehicle (blue, n = 4) and PioTx (orange, n = 5) mice. (a) Average oxygen consumption in mL∙h−1. (b) Average carbon dioxide production in mL∙h−1. (c) Cumulative energy expenditure (kcal) across the 96 h period. (d) Total food consumed (kcal) across the 96 h period. The energy density of the food provided was 3.1 kcal∙g−1. * < 0.05. (a–d) Gray and white dashed shading indicated full day (24 h) period; solid gray shading indicates dark (12 h) period, and white background indicates light (12 h) period.
3.3. Bulk RNA-Seq of TA Muscles
Bulk RNA sequencing was performed to confirm the expected action of pioglitazone interacting with PPARγ and its subsequent influence on downstream gene targets. Principal component analysis (PCA) revealed separation between the PioTx and vehicle groups, indicating distinct gene expression profiles. Principal component (PC) 1 explained 31.8% of the variation and PC2 explained 26% of the variation (Figure 3a; Supplementary Figure S2d). Unnormalized gene expression counts are provided in Supplementary Data S3.
Figure 3.
Bulk RNA sequencing of the tibialis anterior. (a) 2D PCA plot of bulk RNA-seq from the PioTx (orange, circle; n = 6) and vehicle (blue, cross; n = 5) groups. (b) Volcano plot of downregulated (green, left) and upregulated (red, right) genes comparing the PioTx and vehicle groups. The genes highlighted are downstream target genes of PPARγ. Downregulated: Slc1a5 and Rbp4. Upregulated: Slc25a1, Cidec, Rbp7, Fabp4, Adipoq, Plin1, and Trarg1. (c) KEGG pathway diagram depicting log2 fold-change (Log2FC) of PioTx vs. vehicle upregulated (red) and downregulated (green) genes involved in oxidative phosphorylation. (d) Network plot of the top 15 GO Biological pathways for PioTx versus vehicle, all of which are upregulated (red). The cutoff threshold for association with another pathway was 30% of genes shared. Opaque nodes represent more significantly enriched gene sets. Thicker connecting lines represent more overlapped genes. (e) Ridgeplot of top 10 GSEA enriched GO Cellular pathways for PioTx vs. vehicle. NES, normalized enrichment score.
3.3.1. PPAR Target Genes
K-means cluster 5 showed enrichment of the PPAR signaling pathway (adj. p < 0.05, Log2FC = 2.58, KEGG:mmu03320), which was expected as a result of pioglitazone treatment (Supplementary Figure S2e). Cluster 5 included several dysregulated genes within the PPAR pathway, including Fabp4, Fabp3, Pltp, Scd1, Scd2, and Aqp7 (Supplementary Data S4). In terms of regulation of established downstream genes of PPARγ, Slc1a5 and Rbp4 appeared downregulated following pioglitazone treatment, whereas Slc25a1, Cidec, Rbp7, Fabp4, Adipoq, Plin1, and Trarg1 appeared upregulated (Figure 3b). Gene set enrichment analysis (GSEA) further supported the enrichment of the PPAR signaling pathway, with a normalized enrichment score (NES) of 1.37; however, the FDR q-value was not significant at 0.071 (Supplementary Figure S2f). Together, these data support the expected action of pioglitazone on PPARγ and its downstream gene targets.
3.3.2. Genes Involved in Oxidative Phosphorylation
Kyoto Encyclopedia of Genes and Genomes (KEGG) sources showed upregulation of the oxidative phosphorylation (KEGG:mmu00190) pathway in PioTx compared to vehicle (adj. p < 0.001) (Figure 3c; Supplementary Table S4). In particular, the vast majority of genes involved in the electron transport chain (ETC) and ATP synthase were upregulated, with the most upregulated being Nd4l and Cox7a (Figure 3c). Other relevant upregulated pathways included citrate cycle (TCA cycle) (KEGG:mmu00020), carbon metabolism (KEGG:mmu01200), and fatty acid metabolism (KEGG:mmu01212) (all adj. p < 0.05) (Supplementary Data S5).
3.3.3. Mitochondrial Bioenergetic Pathways
PioTx mice showed upregulation of mitochondrial bioenergetic-related pathways compared with vehicle mice. Pathway analysis was performed using multiple gene set sources: Gene Ontology (GO) Biological (Bio), Cellular (Cell), and Molecular (Mol); Reactome; and KEGG. Significantly upregulated GO Bio pathways related to mitochondrial bioenergetics included, but were not limited to, the following: proton motive force-driven mitochondrial ATP synthesis (GO:0042776), ATP synthesis coupled electron transport (GO:0042773), respiratory electron transport chain (GO:0022904), and aerobic respiration (GO:0009060) (all adj. p < 0.001) (Figure 3d; Supplementary Table S4; Supplementary Data S6). Similar trends were observed in PioTx GO Cell pathways. Significantly upregulated pathways included, but were not limited to, the following: oxidoreductase complex (GO:1990204), inner mitochondrial membrane protein complex (GO:0098800), mitochondrial respirasome (GO:0005746), and NADH dehydrogenase complex (GO:0030964) (all adj. p < 0.001) (Figure 3e; Supplementary Table S4; Supplementary Data S7). Pathways from Reactome further supported the overall observed trend of mitochondrial bioenergetic pathway upregulation following pioglitazone treatment, including complex I biogenesis (R-MMU-6799198), respiratory electron transport (R-MMU-611105), and pyruvate metabolism and Citric Acid TCA cycle (R-MMU-71406) (all adj. p < 0.001) (Supplementary Table S4; Supplementary Data S9). All adjusted p-value significant pathways for each gene set source are shown in Supplementary Data S5–S9. Overall, pioglitazone administration was associated with the upregulation of numerous pathways involved in mitochondrial bioenergetics, as corroborated by multiple gene set analyses.
3.4. Quantitative Lipidomics in Tibialis Anterior
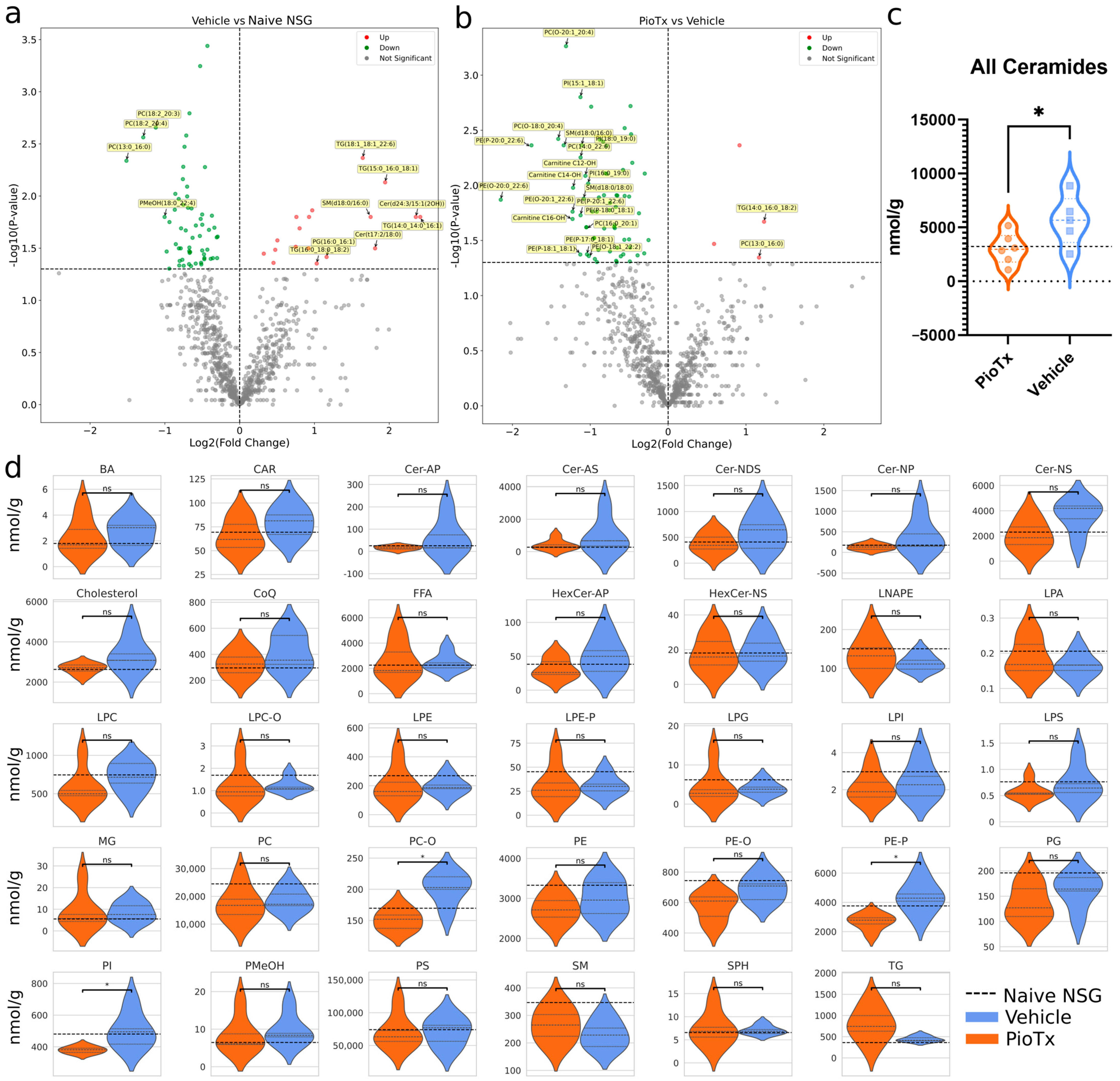
Quantitative lipidomics (QL) was performed to explore changes in lipid abundance. A total of 901 lipids were detected across all samples after data filtering. Differential lipids were as follows: PioTx vs. vehicle, 66 down and 4 up; vehicle vs. naive NSG, 60 down and 18 up; PioTx vs. naive NSG, 116 down and 9 up. The total abundance of lipid content showed slight variation between groups, with the naive NSG having the highest abundance (117,734 nmol∙g−1), followed by the vehicle (111,762 nmol∙g−1) and PioTx (105,282 nmol∙g−1). Differential lipids in vehicle vs. naive NSG and PioTx vs. vehicle groups are shown in Figure 4a and Figure 4b, respectively. Vehicle vs. naive NSG shared seven of the significantly dysregulated lipids with PioTx vs. vehicle. Of the top 20 differential lipids in the vehicle vs. naive NSG group, 11 were upregulated and 9 were downregulated. In PioTx vs. vehicle, 2 were upregulated and 18 were downregulated.
Figure 4.
Quantitative lipidomics of the TA muscles. (a,b) Volcano plots representing Log2FC on the horizontal axis and −Log10(p-value) on the vertical axis of downregulated (green) and upregulated (red) lipids in vehicle (n = 5) vs. naive NSG (n = 4) in a and PioTx (n = 6) vs. vehicle groups in b. The horizontal dotted line represents the −log10(p-value) equivalent of p = 0.05, and the vertical dotted line is at a Log2FC of zero. (c) Violin plot representing the significant difference in total ceramide abundance between PioTx and vehicle groups. (d) Violin plots of raw lipid abundance per subclass in nmol∙g−1. (c,d) The black horizontal dotted line represents the mean lipid abundance for naive NSG. The gray horizontal dotted lines represent quartiles. Complete lipid subclass names are defined in Supplementary Table S5. * < 0.05.
3.4.1. Ceramides
One of the most prominent differences observed in lipid abundance is that of the ceramides, which in our dataset are composed of the classes ceramide (Cer) and hexosylceramide (HexCer). The overall abundance of total ceramides (Cer + HexCer) was significantly lower in the PioTx group compared to the vehicle (−46.327%, p = 0.048) (Figure 4c). Ceramide subclasses include alpha-hydroxy fatty acid-phytosphingosine (AP) (p = 0.173), alpha-hydroxy fatty acid-sphingosine (AS) (p = 0.272), non-hydroxy fatty acid-dihydrosphingosine (NDS) (p = 0.185), non-hydroxy fatty acid-phytosphingosine (NP) (p = 0.167), and non-hydroxy fatty acid-sphingosine (NS) (p = 0.074). HexCer subclasses include HexCer-AP (p = 0.173) and HexCer-NS (p = 0.848). The abundance for the seven individual ceramide subclasses did not significantly differ, though some trended towards a greater abundance in the vehicle group (Figure 4d). These data suggest that 4 weeks of pioglitazone treatment decreases ceramide levels in the SkM of BC-PDOX mice.
3.4.2. Other Subclass Abundances
The differences in lipid abundance between the subclasses across the sample groups are plotted in Figure 4d. Parent groups fatty acids and derivatives (p = 0.516) and glycerophospholipids (p = 0.814) did not differ between PioTx and vehicle groups. Individual subclasses that were significantly different between groups were all within the Glycerophospholipid parent class, including alkyl-phosphatidylcholine (PC-O) (p = 0.003), alkenyl-phosphatidylethanolamine (PE-P) (p = 0.007), and phosphatidylinositol (PI) (p = 0.025), in which the vehicle group was significantly greater in abundance. Other subclasses that trended towards significance include greater abundances in the vehicle group for cholesterol (p = 0.095) and alkyl-phosphatidylethanolamine (PE-O) (p = 0.056), and a greater abundance in the PioTx group in triacylglycerol (TG) (p = 0.083). All other subclasses did not differ in lipid abundance between PioTx and vehicle groups.
3.5. Untargeted Metabolomics in Tibialis Anterior
To explore the changes in metabolite abundance as a result of pioglitazone treatment, we performed untargeted metabolomics. Across all samples, we detected 1186 metabolites after data filtering. Differential metabolites were as follows: PioTx vs. vehicle, 79 down and 46 up; vehicle vs. naive NSG, 65 down and 49 up; PioTx vs. naive NSG, 133 down and 73 up. Vehicle vs. naive NSG shared 14 of the significantly dysregulated metabolites with PioTx vs. vehicle.
3.5.1. Differential Metabolites
Differential metabolites in vehicle vs. naive NSG and PioTx vs. vehicle groups are shown in Figure 5a and Figure 5b, respectively. Comparison of the top 10 differential metabolites between PioTx vs. vehicle and vehicle vs. naive NSG revealed two common metabolites, N-butyrylglycine and Met-Ser (methionyl-serine). N-Butyrylglycine was significantly upregulated in vehicle vs. naive NSG (p = 0.00710, Log2FC = 1.18) and downregulated in PioTx vs. vehicle (p = 0.0106, Log2FC = −1). Met-Ser is significantly downregulated in vehicle vs. naive NSG (p = 0.0108, Log2FC = −7.97) and proportionally upregulated following pioglitazone (p = 0.0446, Log2FC = 6.45). The reversal of these metabolite levels suggests a potential role of pioglitazone in modifying the metabolic state of SkM affected by BC.
Figure 5.
Untargeted metabolomics of the TA muscles. (a,b) Volcano plots representing Log2FC on the horizontal axis and -Log10(p-value) on the vertical axis of downregulated (green) and upregulated (red) metabolites in vehicle (n = 5) vs. naive NSG (n = 4) in a and PioTx (n = 6) vs. vehicle in b. The horizontal dotted line represents the −log10(p-value) equivalent of p = 0.05, and the vertical dotted line is at a Log2FC of zero. (c) Scatter plot of significant integrated pathway activity results from both GSEA (horizontal axis) and mummichog (vertical axis) in vehicle versus naive NSG. p-values are shown as −log10 transformed values. (d) Scatter plot of significant integrated pathway activity results from both GSEA (horizontal axis) and mummichog (vertical axis) in PioTx versus vehicle. p-values are shown as −log10 transformed values. (c,d) MetaboAnalyst 6.0 was used for pathway analysis and figure generation. The bottom-left quadrant represents non-significant pathways, the top-left (blue circles) significant mummichog pathways, the bottom-right (green circles) significant GSEA pathways, and the top-right (red circles) significant pathways in both GSEA and mummichog. The significance threshold for both combined pathway analyses was ɑ = 0.05.
3.5.2. Amino Acid Metabolism
Combined pathway analysis using mummichog and GSEA identified numerous dysregulated pathways involved in amino acid metabolism when comparing vehicle vs. naive NSG (Figure 5c). Metabolite set enrichment analysis (MSEA) comparing vehicle and naive NSG further supports amino acid metabolism disruption (Supplementary Figure S7a). However, pioglitazone did not appear to ameliorate dysregulation of these pathways (Figure 5d, Supplementary Figure S7b).
3.6. Muscle Fatigue and Isometric Analysis
Muscle function testing was performed ex vivo to quantitatively evaluate isometric and fatigue properties in the EDL and soleus, which represent fast-twitch and slow-twitch predominant muscles, respectively.
3.6.1. Muscle Weights
All muscles were weighed immediately after isolation. Muscle weights were normalized to tibial length to account for variations in body size. No significant differences in normalized weights between the PioTx and vehicle groups were found in the EDL (p = 0.147), soleus (p = 0.416), TA (p = 0.083), or gastrocnemius (p = 0.741) (Figure 6a, Supplementary Table S6). No differences in muscle weights suggest an absence of cachexia, as expected.
Figure 6.
Ex vivo muscle weight and EDL functional testing. (a) Skeletal muscle weights (mg) for vehicle (blue, left; n = 9) and PioTx groups (orange, right; n = 12) normalized to tibial length (mm) from left to right for the soleus, tibialis anterior (TA), extensor digitorum longus (EDL), and gastrocnemius, respectively. No significant differences were observed between the groups in any muscle. Black dotted lines represent the mean normalized muscle weights of the soleus (0.38), TA (2.61), EDL (0.49), and gastrocnemius (7.1) for a naive NSG mouse. (b) Normalized EDL fatigue curves for PioTx (n = 6) and vehicle (n = 5) groups. Two-way repeated-measures ANOVA of EDL contractions normalized to the first repetition. Error bars represent standard error of the mean (SE). (c) Area under the curve (AUC) for data presented in b for the vehicle (blue, left) and PioTx (orange, right) groups. There were no significant differences between the groups. (b,c) Black dotted lines represent the mean EDL fatigue and corresponding mean AUC (mean = 918.10) for a naive NSG mouse. TL, tibia length.
3.6.2. Fatigue Testing
Figure 6b shows the normalized EDL force output (percent change from the first rep) over the course of 360 isometric contractions occurring at 40 Hz. The fatigue curves for each group showed no significant separation. No significant difference in the AUC was found between the PioTx and vehicle groups (p = 0.596) (Figure 6c). The same analysis revealed no shifts in the fatigue curve for the soleus muscle or significant differences in the AUC between groups (Supplementary Figure S8a,b). Thus, 4 weeks of pioglitazone treatment did not ameliorate fatigue in BC-PDOX mice.
3.6.3. Isometric Contractile Metrics
Pioglitazone treatment did not result in any significant differences in any of the measured EDL or soleus isometric contractile properties (Supplementary Tables S2 and S3, respectively). The force–frequency relationship (FFR), which represents the interaction between muscle force production and the stimulation frequency used to induce muscle contraction, was established for the fast EDL and slow soleus muscles. We observed no differences in the overall FFR in the fast EDL and slow soleus muscles in our study when comparing PioTx and vehicle groups (Supplementary Figure S8c–f).
4. Discussion
In this preclinical drug trial, we examined the metabolic effects of pioglitazone treatment in SkM derived from BC-PDOX mice as a potential therapeutic agent for the treatment of BC-induced fatigue. Whole-animal indirect calorimetry showed significant decreases in O2 consumption, CO2 production, and energy expenditure after pioglitazone treatment, which is consistent with the known effects of pioglitazone on metabolism [40,41]. Overall, these findings suggested a decrease in metabolic activity as a result of pioglitazone treatment. Additionally, RER showed no significant differences between the groups, indicating no shift in substrate utilization for energy production. Based on our data, decreased metabolic rate was not correlated with less activity.
Beyond improving insulin resistance, pioglitazone has been shown to improve skeletal muscle mitochondrial function in type 2 diabetic (T2D) mice by increasing ADP-dependent mitochondrial respiration and complex I and III activities and reducing oxidative stress [42]. In human skeletal muscle from T2D patients, pioglitazone improves fatty acid metabolism and phosphocreatine usage [43], along with increasing the abundance of some ATP synthesis-related proteins [44]. Research into the effects of pioglitazone in treating BC-induced SkM alterations is limited, but our laboratory has previously shown that as little as 2 weeks of pioglitazone therapy is associated with the restoration of mitochondrial-associated pathways in skeletal muscles of BC-PDOX mice at the transcript level [18].
Following 4 weeks of pioglitazone treatment, there was considerable restoration in the transcriptomic profile of the SkM from PioTx mice despite the presence of BC without an observed concomitant restoration in fatigue via ex vivo testing. This lack of improvement suggests that permanent or long-term changes may contribute to fatigue. One possible reason for this is alterations in the availability, structure, or function of proteins involved in biogenesis. While we demonstrated gene upregulation, the turnover rate for proteins in mouse cardiac mitochondria can range from hours to months [45], suggesting that any defects in mitochondrial protein function may persist beyond the 28 day treatment duration. In addition to changes in bioenergetic pathways, alterations in structural and contractile proteins within skeletal muscle may also be a contributing factor that warrants further study.
Dysregulation of lipid subclasses has been previously associated with cancer cachexia. One study examined plasma from both cachectic mice and humans and found decreases in LPC lipid species and increases in ceramides [46]. Our data in skeletal muscles followed the same trend of elevated ceramides when comparing vehicle to naive NSG mice, with overall total ceramide abundance being increased in the vehicle group. Pioglitazone treatment significantly decreased total ceramide levels compared to vehicle-treated mice. One role of ceramides is to serve as a secondary messenger in the sphingomyelin (SM) signaling pathway. Despite the significant decrease in total ceramide abundance following pioglitazone treatment, PioTx SM levels mirror the vehicle group, both of which are lower than naive NSG. Interestingly, the literature shows a relationship between insulin resistance and prominent ceramide accumulation [47], although one study showed higher levels in predominantly oxidative muscles and minimal changes in glycolytic [48], whereas our study examined a predominantly glycolytic muscle. Intramyocellular accumulation of ceramides has been found to disrupt insulin signaling [49]. The marked increase in ceramide levels seen in the tumor-bearing vehicle-treated mice should be explored in future studies, as well as the potential contributions to fatigue.
N-Butyrylglycine was found to be upregulated in vehicle mice compared to naive NSG and was subsequently downregulated following pioglitazone treatment. It is a metabolite of fatty acid breakdown that can be found in body fluids, the elevation of which is associated with mitochondrial fatty acid β-oxidation (FAO) dysfunction, particularly short-chain acyl-CoA dehydrogenase deficiency (SCAD) [50]. The amino acid intermediate metabolite methionyl-serine (Met-Ser) was greatly downregulated in the vehicle group and proportionally upregulated following pioglitazone treatment. Although the literature directly mentioning Met-Ser is sparse, dysfunction of amino acid metabolism was a common theme in our data. MSEA revealed three significantly enriched pathways in vehicle vs. naive NSG: pantothenate and CoA biosynthesis; valine, leucine, and isoleucine degradation; and valine, leucine, and isoleucine biosynthesis (all FDR-corrected p < 0.05). The hit compounds in the pantothenate and CoA biosynthesis pathways were L-Valine, pantetheine, and uracil. However, these pathways were not significantly enriched in PioTx vs. vehicle, suggesting that pioglitazone treatment has minimal restorative benefits on these pathways.
Given the upregulation of a significant number of mitochondrial bioenergetic-associated pathways following pioglitazone therapy, it was disappointing that we were unable to detect preservation of muscle force production in our fatigue protocol following pioglitazone treatment in BC-PDOX mice. The fatigue protocol was based on the seminal paper by Burke et al. [51], in which motor units were stimulated at 40 Hz for 330 ms every second. These stimulation parameters were specifically selected to differentiate between the effects of force output due to repeated neuromuscular activation and failure of fiber activation. Our data in isolated EDL skeletal muscles are consistent with this original report in that force decline was observed after 30 s and was dramatically lower after 60–90 s of stimulation [51]. When we analyzed the FFR, a 40 Hz stimulation of an isolated EDL muscle would produce approximately 35–40% of the maximal tetanic force. Thus, each stimulation of the fatigue protocol is a submaximal contraction of less than 50% of the theoretical maximum force. Although Burke was able to use this protocol to characterize fatigability differences in individual motor units [51], the protocol may not be sensitive enough to determine improvements in force production due to any specific energy system contribution. The fatigue protocol is likely affected by the interplay of the three main energy systems in skeletal muscle: ATP-PCr, glycolysis, and oxidative phosphorylation. It has been estimated that energy supply to a working muscle during a 30 s sprint can be accounted for by 23% ATP-PC, 49% glycolysis, and 28% mitochondrial respiration [52,53]. Therefore, we suggest that although we have been able to use this protocol to quantify a greater rate of force loss following tumor growth [17,54], this protocol is likely affected by numerous interconnected mechanisms within skeletal muscle that underlie metabolism and energy production. Furthermore, while mitochondrial respiration likely contributes to energy production during this fatigue protocol, the relative contribution of these pathways during the first 1–2 min of the protocol may be too low to be quantified. We are actively investigating additional methods for assessing muscle fatigability in our BC-PDOX mouse model.
4.1. Limitations
Although this study provides novel insights into the effects of pioglitazone treatment on BC-induced changes in the SkM metabolome and lipidome, there are some limitations that should be considered. Due to inherent variations in the rate of tumor progression, animals did not start and end whole-animal indirect calorimetry uniformly. While housed in the Oxymax-CLAMS system, pioglitazone was delivered in drinking water and not by oral gavage, so the dosage consumed varied slightly during this period. After conversion from human to animal dosage, as described here [55], the dosage of pioglitazone administered is approximately five times that approved for humans, which may limit translatability. We only examined one tumor subtype (HER2/neu-overexpressing) in this study, and thus could not speak to other similar or differing effects in other BC subtypes. The necessity of using an immunodeficient mouse to successfully engraft PDX tumors precludes any insight into the influence of the immune system on the -omics examined in our model.
4.2. Future Directions
PPARγ expression within SkM is relatively low. Our laboratory has demonstrated that IL-15 treatment of muscle in vitro induces the expression of PPARδ and PGC1α in a dose- and time-dependent manner [56], as well as PPARγ and PPARα (unpublished observations). Transgenic mice with greater IL-15 content in SkM also contained correspondingly greater PPARδ and PGC1α [35]. With IL-15 in development as an immuno-oncology agent [57,58], we are pursuing the concept of IL-15 pre-treatment for the induction of PPAR expression in SkM to potentiate the effects of pioglitazone. Other TZDs have a higher binding affinity for PPARγ than pioglitazone, such as rosiglitazone and lobeglitazone, the latter of which is 12× greater, resulting in a lower effective dose [59]. However, the lack of FDA approval or market acceptance limits the translatability of trialing these drugs. The field would benefit from future studies exploring the use of TZDs or other drugs and concomitant chemotherapy to explore the reduction in fatigue potential while undergoing active treatment. A logical next step would be to further explore the effects of BC on SkM metabolism to elucidate the full extent of dysregulation. This should be carried out using multiple BC subtypes and immunocompetent models to understand the contribution of the immune system to metabolic dysregulation in SkM. The secondary interaction of pioglitazone with the outer mitochondrial membrane protein, mitoNEET, and its potential role in the metabolic changes presented here should be explored further.
5. Conclusions
In summary, this study found that 4 weeks of pioglitazone treatment in HER2/neu-overexpressing patient-derived xenograft-implanted mice resulted in decreased metabolic activity, upregulation of mitochondrial bioenergetic pathways, partial restoration of dysregulated metabolites and lipid content, and no functional improvement of ex vivo muscle fatigue. Further research is needed to fully elucidate the extent of metabolic and lipid dysregulation in skeletal muscle resulting from BC. Pioglitazone may play a role in the successful treatment of BC-induced skeletal muscle dysregulation that leads to fatigue. Future studies should focus on profiling systemic metabolic dysfunction, identifying molecular biomarkers of fatigue, and testing alternative pioglitazone treatment regimens.
Supplementary Materials
The following supporting information can be downloaded at: https://www.mdpi.com/article/10.3390/cancers16213640/s1, Table S1: Sample sizes used for all components of study. For each group, values indicate the number of samples included in analysis. PioTx = pioglitazone-treated; Table S2: Ex vivo isometric contractile metrics for EDL. Values reported as mean ± SD. Lo = optimal length, CSA = cross-sectional area, mN = milliNewton. Table S3: Ex vivo isometric contractile metrics for soleus. Values reported as mean ± SD. Lo = optimal length, CSA = cross-sectional area, mN = milliNewton; Table S4: Top 5 up- and downregulated pathways in PioTx vs. vehicle for all gene set sources. All adjusted (Adj.) p-value significant pathways can be found in Supplementary Data S5–S9. Table S5: Abbreviations and corresponding complete names for all identified lipid classes. Table S6: Weight in milligrams of all isolated muscles from all groups of mice. Muscles isolated were extensor digitorum longus (EDL), soleus, tibialis anterior (TA), and gastrocnemius (Gastroc). Missing TA length values and corresponding normalizations were due to fractured tibias and not included in analysis. TL: tibia length (mm). / TL: muscle weight divided by tibia length. PIO: tumor-bearing and pioglitazone treated. VEH: tumor-bearing and vehicle treated. Figure S1: STR profile comparison of original tumor with passaged injected HER2/neu overexpressing PDX tumor. (a) STR profile of original patient tumor sample. (b) STR profile of passaged injected tumor sample. Figure S3. Additional bulk RNA-seq analysis. (a) Bioanalyzer image of all samples (B1-H1, A2-D2). A1 is the ladder. Note: figure includes samples that are not part of this study (E2-H2, A3-C3). (b) Total raw read counts in millions for pioglitazone (salmon) and vehicle (blue). (c) Standard deviation of all genes and top 1000 (red dotted line). (d) SCREE plot of principal component expected variation. (e) Lollipop plot of k-means cluster 5 showing enrichment of PPAR signaling pathway. (f) GSEA enrichment of the PPAR signaling pathway. NES = 1.37 and FDR q-value = 0.071. Figure S4: Lipidomics OPLS-DA model validations and PCA plots. (a–c) Orthogonal partial least squares discriminant analysis (OPLS-DA) model validation for pioglitazone vs. vehicle (a), vehicle vs. Naive NSG (b), and pioglitazone vs. Naive NSG (c). (d–f) 2D PCA plot of pioglitazone (green) vs. vehicle (orange) (d), vehicle (green) vs. Naive NSG (orange) (e), and pioglitazone (green) vs. Naive NSG (orange) (f). (e,f) Abbreviation CON refers to Naive NSG mice. Figure S5: Quality control (QC) metrics for untargeted metabolomics. (a) Ring plot describing proportion of each compound class combined from all samples. (b) Pearson correlation analysis of QC samples. The |r| values in upper right squares represent correlation between QC samples, the closer to 1 the better. (c) Two-dimensional principal component analysis (PCA) plot including QC samples. (d) Coefficient of variation (CV) plot for QC and sample groups. Horizontal axis represents CV value and vertical axis represents the percent of peaks (proportion of metabolites). (e) Principal component 1 (PC1) variation of all samples. Horizontal axis represents injection order of samples and vertical axis represents standard deviation (SD) of PC1 score. (c,e) Abbreviation CON refers to Naive NSG mice. Figure S6: Metabolomics OPLS-DA model validations and PCA plots. (a–c) Orthogonal partial least squares discriminant analysis (OPLS-DA) model validation for pioglitazone vs. vehicle (a), vehicle vs. Naive NSG (b), and pioglitazone vs. Naive NSG (c). (d–f) 2D PCA plot of pioglitazone (green) vs. vehicle (orange) (d), vehicle (green) vs. Naive NSG (orange) (e), and pioglitazone (green) vs. Naive NSG (orange) (f). (e,f) Abbreviation CON refers to Naive NSG mice. Figure S7: Additional pathways from untargeted metabolomics for vehicle vs. Naive NSG (left side) and PioTx vs. vehicle (right side). Asterisks indicate FDR-corrected p values < 0.05. (a) Metabolite set enrichment analysis (MSEA) of vehicle vs. Naive NSG. (b) MSEA of PioTx vs. vehicle. No FDR-corrected significant p-values. Figure S8: Ex viv soleus functional testing. (a) Two-way ANOVA analysis of all soleus contractions normalized to first repetition. Plotted as first repetition and every subsequent tenth repetition using normalized data points. (b) Area under the fatigue curve (AUC) for data presented in a. (c) Extensor digitorum longus (EDL) absolute force-frequency relationship (FFR) curve. (d) EDL normalized FFR curve. (e) Soleus absolute FFR curve. (f) Soleus normalized FFR curve. (a–f) Black dotted lines represent mean values for a naive NSG mouse. Error bars represent the standard error of the mean (SE). (d,f) Muscle force normalized to percent of maximal theoretical force as determined by the Pmax parameter for each individual animal’s FFR regression model. Supplementary Data S1. Untargeted metabolomics internal standard stability in QC samples. Supplementary Data S2. Cumulative mouse body weights in grams. Supplementary Data S3. Unnormalized gene expression counts for Pioglitazone and Vehicle groups. Supplementary Data S4. K-means cluster-5 gene list. Supplementary Data S5. Pioglitazone- vs. vehicle-treated all adjusted p-value significant pathways from KEGG. Supplementary Data S6. Pioglitazone- vs. vehicle-treated all adjusted p-value significant pathways from GO Biological. Supplementary Data S7. Pioglitazone- vs. vehicle-treated all adjusted p-value significant pathways from GO Cellular. Supplementary Data S8. Pioglitazone- vs. vehicle-treated all adjusted p-value significant pathways from GO Molecular. Supplementary Data S9. Pioglitazone- vs. vehicle-treated all adjusted p-value significant pathways from Reactome.
Author Contributions
Conceptualization, S.A.C., A.D.M. and E.E.P.; methodology, L.E.R., E.M.M., W.J.G. and E.E.P.; software, S.A.C., A.D.M., M.A.W. and L.E.R.; validation, S.A.C., A.D.M., M.A.W. and L.E.R.; formal analysis, S.A.C., A.D.M., M.A.W., L.E.R. and E.E.P.; resources, W.J.G. and E.E.P.; data curation, S.A.C. and E.E.P.; writing—original draft preparation, S.A.C.; writing—review and editing, S.A.C., A.D.M., M.A.W., L.E.R., E.M.M., W.J.G. and E.E.P.; visualization, S.A.C. and A.D.M.; supervision, E.E.P.; project administration, E.E.P.; funding acquisition, E.E.P. All authors have read and agreed to the published version of the manuscript.
Funding
This research was funded by the following organizations: National Institutes of Arthritis, Musculoskeletal and Skin Diseases (NIAMS) under award number R01AR079445 (Pistilli); the WVU Genomics Core Facility (U54GM104942); the WVU Animal Model and Imaging Facility (P20GM121322, U54GM104942, P20GM144230, P30GM103488); National Institutes of General Medical Sciences under award number P20GM121322 (Lockman).
Institutional Review Board Statement
The animal study protocol was approved by the Institutional Review Board of West Virginia University (1603001124, date of approval—8 August 2023).
Informed Consent Statement
Not applicable.
Data Availability Statement
The following data will be made available upon publication. Raw bulk RNA-sequencing data (.fastq) is available for download at BioProject ID: PRJNA1076666 murine samples. The following data are available on Figshare (doi:10.6084/m9.figshare.25458193): raw spectral files (.mzML) from untargeted metabolomics and quantitative lipidomics; raw whole-animal indirect calorimetry files; processed, identified metabolites/lipids. Any other data are available upon request.
Acknowledgments
We are deeply grateful to the breast cancer patients who generously provided their tumor samples for the development of the patient-derived xenografts used in this study. Their invaluable contributions have made this research possible.
Conflicts of Interest
The authors declare no conflicts of interest.
References
- Bray, F.; Laversanne, M.; Sung, H.; Ferlay, J.; Siegel, R.L.; Soerjomataram, I.; Jemal, A. Global Cancer Statistics 2022: GLOBOCAN Estimates of Incidence and Mortality Worldwide for 36 Cancers in 185 Countries. CA Cancer J. Clin. 2024, 74, 229–263. [Google Scholar] [CrossRef] [PubMed]
- Giaquinto, A.N.; Sung, H.; Miller, K.D.; Kramer, J.L.; Newman, L.A.; Minihan, A.; Jemal, A.; Siegel, R.L. Breast Cancer Statistics, 2022. CA Cancer J. Clin. 2022, 72, 524–541. [Google Scholar] [CrossRef] [PubMed]
- Fahad Ullah, M. Breast Cancer: Current Perspectives on the Disease Status. In Breast Cancer Metastasis and Drug Resistance: Challenges and Progress; Ahmad, A., Ed.; Advances in Experimental Medicine and Biology; Springer International Publishing: Cham, Switzerland, 2019; pp. 51–64. ISBN 978-3-030-20301-6. [Google Scholar]
- SEER*Explorer Application. Available online: https://seer.cancer.gov/statistics-network/explorer/application.html (accessed on 7 October 2024).
- Waks, A.G.; Winer, E.P. Breast Cancer Treatment: A Review. JAMA 2019, 321, 288–300. [Google Scholar] [CrossRef] [PubMed]
- Giordano, S.H.; Franzoi, M.A.B.; Temin, S.; Anders, C.K.; Chandarlapaty, S.; Crews, J.R.; Kirshner, J.J.; Krop, I.E.; Lin, N.U.; Morikawa, A.; et al. Systemic Therapy for Advanced Human Epidermal Growth Factor Receptor 2–Positive Breast Cancer: ASCO Guideline Update. J. Clin. Oncol. 2022, 40, 2612–2635. [Google Scholar] [CrossRef]
- Thong, M.S.Y.; van Noorden, C.J.F.; Steindorf, K.; Arndt, V. Cancer-Related Fatigue: Causes and Current Treatment Options. Curr. Treat. Options Oncol. 2020, 21, 17. [Google Scholar] [CrossRef]
- Kim, S.H.; Son, B.H.; Hwang, S.Y.; Han, W.; Yang, J.-H.; Lee, S.; Yun, Y.H. Fatigue and Depression in Disease-Free Breast Cancer Survivors: Prevalence, Correlates, and Association with Quality of Life. J. Pain Symptom Manag. 2008, 35, 644–655. [Google Scholar] [CrossRef]
- Fox, K.M.; Brooks, J.M.; Gandra, S.R.; Markus, R.; Chiou, C.-F. Estimation of Cachexia among Cancer Patients Based on Four Definitions. J. Oncol. 2009, 2009, 693458. [Google Scholar] [CrossRef]
- Groenvold, M.; Petersen, M.A.; Idler, E.; Bjorner, J.B.; Fayers, P.M.; Mouridsen, H.T. Psychological Distress and Fatigue Predicted Recurrence and Survival in Primary Breast Cancer Patients. Breast Cancer Res. Treat. 2007, 105, 209–219. [Google Scholar] [CrossRef]
- Fan, W.; Evans, R. PPARs and ERRs: Molecular Mediators of Mitochondrial Metabolism. Curr. Opin. Cell Biol. 2015, 33, 49–54. [Google Scholar] [CrossRef]
- Tanaka, T.; Yamamoto, J.; Iwasaki, S.; Asaba, H.; Hamura, H.; Ikeda, Y.; Watanabe, M.; Magoori, K.; Ioka, R.X.; Tachibana, K.; et al. Activation of Peroxisome Proliferator-Activated Receptor δ Induces Fatty Acid β-Oxidation in Skeletal Muscle and Attenuates Metabolic Syndrome. Proc. Natl. Acad. Sci. USA 2003, 100, 15924–15929. [Google Scholar] [CrossRef]
- Wang, Y.-X.; Lee, C.-H.; Tiep, S.; Yu, R.T.; Ham, J.; Kang, H.; Evans, R.M. Peroxisome-Proliferator-Activated Receptor δ Activates Fat Metabolism to Prevent Obesity. Cell 2003, 113, 159–170. [Google Scholar] [CrossRef] [PubMed]
- Grimaldi, P.A. The Roles of PPARs in Adipocyte Differentiation. Prog. Lipid Res. 2001, 40, 269–281. [Google Scholar] [CrossRef] [PubMed]
- Tontonoz, P.; Hu, E.; Spiegelman, B.M. Regulation of Adipocyte Gene Expression and Differentiation by Peroxisome Proliferator Activated Receptor γ. Curr. Opin. Genet. Dev. 1995, 5, 571–576. [Google Scholar] [CrossRef] [PubMed]
- Kim, H.; Ahn, Y. Role of Peroxisome Proliferator-Activated Receptor-γ in the Glucose-Sensing Apparatus of Liver and β-Cells. Diabetes 2004, 53, S60–S65. [Google Scholar] [CrossRef] [PubMed]
- Wilson, H.E.; Rhodes, K.; Rodriguez, D.; Chahal, I.; Stanton, D.A.; Bohlen, J.; Davis, M.E.; Infante, A.M.; Hazard-Jenkins, H.; Klinke, D.J.; et al. Human Breast Cancer Xenograft Model Implicates Peroxisome Proliferator–Activated Receptor Signaling as Driver of Cancer-Induced Muscle Fatigue. Clin. Cancer Res. 2019, 25, 2336–2347. [Google Scholar] [CrossRef]
- Stanton, D.A.; Wilson, H.E.; Chapa, M.G.; Link, J.N.; Lupinacci, K.; Geldenhuys, W.J.; Pistilli, E.E. Rescue of a Peroxisome Proliferator Activated Receptor Gamma Gene Network in Muscle after Growth of Human Breast Tumour Xenografts. JCSM Rapid Commun. 2022, 5, 239–253. [Google Scholar] [CrossRef]
- Wilson, H.E.; Stanton, D.A.; Rellick, S.L.; Geldenhuys, W.J.; Pistilli, E.E. Breast Cancer-Associated Skeletal Muscle Mitochondrial Dysfunction and Lipid Accumulation Is Reversed by PPARG. Am. J. Physiol.-Cell Physiol. 2021, 320, C577–C590. [Google Scholar] [CrossRef]
- Stephens, N.A.; Skipworth, R.J.E.; MacDonald, A.J.; Greig, C.A.; Ross, J.A.; Fearon, K.C.H. Intramyocellular Lipid Droplets Increase with Progression of Cachexia in Cancer Patients. J. Cachexia Sarcopenia Muscle 2011, 2, 111–117. [Google Scholar] [CrossRef]
- Nolte, R.T.; Wisely, G.B.; Westin, S.; Cobb, J.E.; Lambert, M.H.; Kurokawa, R.; Rosenfeld, M.G.; Willson, T.M.; Glass, C.K.; Milburn, M.V. Ligand Binding and Co-Activator Assembly of the Peroxisome Proliferator-Activated Receptor-γ. Nature 1998, 395, 137–143. [Google Scholar] [CrossRef]
- Zhu, Y.; Qi, C.; Korenberg, J.R.; Chen, X.N.; Noya, D.; Rao, M.S.; Reddy, J.K. Structural Organization of Mouse Peroxisome Proliferator-Activated Receptor Gamma (mPPAR Gamma) Gene: Alternative Promoter Use and Different Splicing Yield Two mPPAR Gamma Isoforms. Proc. Natl. Acad. Sci. USA 1995, 92, 7921–7925. [Google Scholar] [CrossRef]
- Fajas, L.; Auboeuf, D.; Raspé, E.; Schoonjans, K.; Lefebvre, A.-M.; Saladin, R.; Najib, J.; Laville, M.; Fruchart, J.-C.; Deeb, S.; et al. The Organization, Promoter Analysis, and Expression of the Human PPARγ Gene. J. Biol. Chem. 1997, 272, 18779–18789. [Google Scholar] [CrossRef] [PubMed]
- Derosa, G. Efficacy and Tolerability of Pioglitazone in Patients with Type 2 Diabetes Mellitus. Drugs 2010, 70, 1945–1961. [Google Scholar] [CrossRef] [PubMed]
- Kim, D.; Paggi, J.M.; Park, C.; Bennett, C.; Salzberg, S.L. Graph-Based Genome Alignment and Genotyping with HISAT2 and HISAT-Genotype. Nat. Biotechnol. 2019, 37, 907–915. [Google Scholar] [CrossRef] [PubMed]
- Liao, Y.; Smyth, G.K.; Shi, W. featureCounts: An Efficient General Purpose Program for Assigning Sequence Reads to Genomic Features. Bioinformatics 2014, 30, 923–930. [Google Scholar] [CrossRef] [PubMed]
- Ge, S.X.; Son, E.W.; Yao, R. iDEP: An Integrated Web Application for Differential Expression and Pathway Analysis of RNA-Seq Data. BMC Bioinform. 2018, 19, 534. [Google Scholar] [CrossRef] [PubMed]
- Robinson, M.D.; McCarthy, D.J.; Smyth, G.K. edgeR: A Bioconductor Package for Differential Expression Analysis of Digital Gene Expression Data. Bioinformatics 2010, 26, 139–140. [Google Scholar] [CrossRef]
- Love, M.I.; Huber, W.; Anders, S. Moderated Estimation of Fold Change and Dispersion for RNA-Seq Data with DESeq2. Genome Biol. 2014, 15, 550. [Google Scholar] [CrossRef]
- Luo, W.; Friedman, M.S.; Shedden, K.; Hankenson, K.D.; Woolf, P.J. GAGE: Generally Applicable Gene Set Enrichment for Pathway Analysis. BMC Bioinform. 2009, 10, 161. [Google Scholar] [CrossRef]
- Chong, J.; Xia, J. MetaboAnalystR: An R Package for Flexible and Reproducible Analysis of Metabolomics Data. Bioinformatics 2018, 34, 4313–4314. [Google Scholar] [CrossRef]
- Clayton, S.A.; Mizener, A.D.; Rentz, L.E.; Pistilli, E. CLAMS Wrangler: A Python Program for Preprocessing Data Generated by the Comprehensive Laboratory Animal Monitoring System (v1.0.5); Zenodo: Geneva, Switzerland, 2024. [Google Scholar] [CrossRef]
- Mina, A.I.; LeClair, R.A.; LeClair, K.B.; Cohen, D.E.; Lantier, L.; Banks, A.S. CalR: A Web-Based Analysis Tool for Indirect Calorimetry Experiments. Cell Metab. 2018, 28, 656–666. [Google Scholar] [CrossRef] [PubMed]
- Wilson, H.E.; Stanton, D.A.; Montgomery, C.; Infante, A.M.; Taylor, M.; Hazard-Jenkins, H.; Pugacheva, E.N.; Pistilli, E.E. Skeletal Muscle Reprogramming by Breast Cancer Regardless of Treatment History or Tumor Molecular Subtype. NPJ Breast Cancer 2020, 6, 18. [Google Scholar] [CrossRef] [PubMed]
- Pistilli, E.E.; Bogdanovich, S.; Garton, F.; Yang, N.; Gulbin, J.P.; Conner, J.D.; Anderson, B.G.; Quinn, L.S.; North, K.; Ahima, R.S.; et al. Loss of IL-15 Receptor α Alters the Endurance, Fatigability, and Metabolic Characteristics of Mouse Fast Skeletal Muscles. J. Clin. Investig. 2011, 121, 3120–3132. [Google Scholar] [CrossRef] [PubMed]
- Pistilli, E.E.; Alway, S.E.; Hollander, J.M.; Wimsatt, J.H. Aging Alters Contractile Properties and Fiber Morphology in Pigeon Skeletal Muscle. J. Comp. Physiol. B 2014, 184, 1031–1039. [Google Scholar] [CrossRef]
- Brooks, S.V.; Faulkner, J.A. Contractile Properties of Skeletal Muscles from Young, Adult and Aged Mice. J. Physiol. 1988, 404, 71–82. [Google Scholar] [CrossRef]
- Lynch, G.S.; Hinkle, R.T.; Chamberlain, J.S.; Brooks, S.V.; Faulkner, J.A. Force and Power Output of Fast and Slow Skeletal Muscles from Mdx Mice 6-28 Months Old. J. Physiol. 2001, 535, 591–600. [Google Scholar] [CrossRef]
- Kiriaev, L.; Kueh, S.; Morley, J.W.; Houweling, P.J.; Chan, S.; North, K.N.; Head, S.I. Dystrophin-Negative Slow-Twitch Soleus Muscles Are Not Susceptible to Eccentric Contraction Induced Injury over the Lifespan of the Mdx Mouse. Am. J. Physiol.-Cell Physiol. 2021, 321, C704–C720. [Google Scholar] [CrossRef]
- Smith, S.R.; de Jonge, L.; Volaufova, J.; Li, Y.; Xie, H.; Bray, G.A. Effect of Pioglitazone on Body Composition and Energy Expenditure: A Randomized Controlled Trial. Metab. Clin. Exp. 2005, 54, 24–32. [Google Scholar] [CrossRef]
- Lamontagne, J.; Jalbert-Arsenault, É.; Pepin, É.; Peyot, M.-L.; Ruderman, N.B.; Nolan, C.J.; Joly, E.; Madiraju, S.R.M.; Poitout, V.; Prentki, M. Pioglitazone Acutely Reduces Energy Metabolism and Insulin Secretion in Rats. Diabetes 2013, 62, 2122–2129. [Google Scholar] [CrossRef]
- Takada, S.; Hirabayashi, K.; Kinugawa, S.; Yokota, T.; Matsushima, S.; Suga, T.; Kadoguchi, T.; Fukushima, A.; Homma, T.; Mizushima, W.; et al. Pioglitazone Ameliorates the Lowered Exercise Capacity and Impaired Mitochondrial Function of the Skeletal Muscle in Type 2 Diabetic Mice. Eur. J. Pharmacol. 2014, 740, 690–696. [Google Scholar] [CrossRef]
- Yokota, T.; Kinugawa, S.; Hirabayashi, K.; Suga, T.; Takada, S.; Omokawa, M.; Kadoguchi, T.; Takahashi, M.; Fukushima, A.; Matsushima, S.; et al. Pioglitazone Improves Whole-Body Aerobic Capacity and Skeletal Muscle Energy Metabolism in Patients with Metabolic Syndrome. J. Diabetes Investig. 2017, 8, 535–541. [Google Scholar] [CrossRef] [PubMed]
- Fiorentino, T.V.; Monroy, A.; Kamath, S.; Sotero, R.; Cas, M.D.; Daniele, G.; Chavez, A.O.; Abdul-Ghani, M.; Hribal, M.L.; Sesti, G.; et al. Pioglitazone Corrects Dysregulation of Skeletal Muscle Mitochondrial Proteins Involved in ATP Synthesis in Type 2 Diabetes. Metabolism 2021, 114, 154416. [Google Scholar] [CrossRef] [PubMed]
- Kim, T.-Y.; Wang, D.; Kim, A.K.; Lau, E.; Lin, A.J.; Liem, D.A.; Zhang, J.; Zong, N.C.; Lam, M.P.Y.; Ping, P. Metabolic Labeling Reveals Proteome Dynamics of Mouse Mitochondria. Mol. Cell. Proteom. 2012, 11, 1586–1594. [Google Scholar] [CrossRef] [PubMed]
- Morigny, P.; Zuber, J.; Haid, M.; Kaltenecker, D.; Riols, F.; Lima, J.D.C.; Simoes, E.; Otoch, J.P.; Schmidt, S.F.; Herzig, S.; et al. High Levels of Modified Ceramides Are a Defining Feature of Murine and Human Cancer Cachexia. J. Cachexia Sarcopenia Muscle 2020, 11, 1459–1475. [Google Scholar] [CrossRef] [PubMed]
- Straczkowski, M.; Kowalska, I.; Nikolajuk, A.; Dzienis-Straczkowska, S.; Kinalska, I.; Baranowski, M.; Zendzian-Piotrowska, M.; Brzezinska, Z.; Gorski, J. Relationship between Insulin Sensitivity and Sphingomyelin Signaling Pathway in Human Skeletal Muscle. Diabetes 2004, 53, 1215–1221. [Google Scholar] [CrossRef]
- Zendzian-Piotrowska, M.; Baranowski, M.; Zabielski, P.; Górski, J. Effects of Pioglitazone and High-Fat Diet on Ceramide Metabolism in Rat Skeletal Muscles. J. Physiol. Pharmacol. 2006, 57 (Suppl. 10), 101–114. [Google Scholar]
- Chavez, J.A.; Summers, S.A. Characterizing the Effects of Saturated Fatty Acids on Insulin Signaling and Ceramide and Diacylglycerol Accumulation in 3T3-L1 Adipocytes and C2C12 Myotubes. Arch. Biochem. Biophys. 2003, 419, 101–109. [Google Scholar] [CrossRef]
- Wood, P.A.; Amendt, B.A.; Rhead, W.J.; Millington, D.S.; Inoue, F.; Armstrong, D. Short-Chain Acyl-Coenzyme A Dehydrogenase Deficiency in Mice. Pediatr. Res. 1989, 25, 38–43. [Google Scholar] [CrossRef]
- Burke, R.E.; Levine, D.N.; Salcman, M.; Tsairis, P. Motor Units in Cat Soleus Muscle: Physiological, Histochemical and Morphological Characteristics. J. Physiol. 1974, 238, 503–514. [Google Scholar] [CrossRef]
- van Someren, K.A. Chapter 5—The Physiology of Anaerobic Endurance Training. In The Physiology of Training; Whyte, G., Spurway, N., MacLaren, D., Cracknell, J., Eds.; Churchill Livingstone: Edinburgh, UK, 2006; pp. 85–115. ISBN 978-0-443-10117-5. [Google Scholar]
- Baker, J.S.; McCormick, M.C.; Robergs, R.A. Interaction among Skeletal Muscle Metabolic Energy Systems during Intense Exercise. J. Nutr. Metab. 2010, 2010, 905612. [Google Scholar] [CrossRef]
- Bohlen, J.; McLaughlin, S.L.; Hazard-Jenkins, H.; Infante, A.M.; Montgomery, C.; Davis, M.; Pistilli, E.E. Dysregulation of Metabolic-associated Pathways in Muscle of Breast Cancer Patients: Preclinical Evaluation of Interleukin-15 Targeting Fatigue. J. Cachexia Sarcopenia Muscle 2018, 9, 701–714. [Google Scholar] [CrossRef] [PubMed]
- Nair, A.B.; Jacob, S. A Simple Practice Guide for Dose Conversion between Animals and Human. J. Basic Clin. Pharm. 2016, 7, 27–31. [Google Scholar] [CrossRef] [PubMed]
- O’Connell, G.C.; Nichols, C.; Guo, G.; Croston, T.L.; Thapa, D.; Hollander, J.M.; Pistilli, E.E. IL-15Rα Deficiency in Skeletal Muscle Alters Respiratory Function and the Proteome of Mitochondrial Subpopulations Independent of Changes to the Mitochondrial Genome. Mitochondrion 2015, 25, 87–97. [Google Scholar] [CrossRef] [PubMed]
- Conlon, K.; Watson, D.C.; Waldmann, T.A.; Valentin, A.; Bergamaschi, C.; Felber, B.K.; Peer, C.J.; Figg, W.D.; Potter, E.L.; Roederer, M.; et al. Phase I Study of Single Agent NIZ985, a Recombinant Heterodimeric IL-15 Agonist, in Adult Patients with Metastatic or Unresectable Solid Tumors. J. Immunother. Cancer 2021, 9, e003388. [Google Scholar] [CrossRef] [PubMed]
- Leidner, R.; Conlon, K.; McNeel, D.G.; Wang-Gillam, A.; Gupta, S.; Wesolowski, R.; Chaudhari, M.; Hassounah, N.; Lee, J.B.; Lee, L.H.; et al. First-in-Human Phase I/Ib Study of NIZ985, a Recombinant Heterodimer of IL-15 and IL-15Rα, as a Single Agent and in Combination with Spartalizumab in Patients with Advanced and Metastatic Solid Tumors. J. Immunother. Cancer 2023, 11, e007725. [Google Scholar] [CrossRef]
- Lee, M.A.; Tan, L.; Yang, H.; Im, Y.-G.; Im, Y.J. Structures of PPARγ Complexed with Lobeglitazone and Pioglitazone Reveal Key Determinants for the Recognition of Antidiabetic Drugs. Sci. Rep. 2017, 7, 16837. [Google Scholar] [CrossRef]
Disclaimer/Publisher’s Note: The statements, opinions and data contained in all publications are solely those of the individual author(s) and contributor(s) and not of MDPI and/or the editor(s). MDPI and/or the editor(s) disclaim responsibility for any injury to people or property resulting from any ideas, methods, instructions or products referred to in the content. |
© 2024 by the authors. Licensee MDPI, Basel, Switzerland. This article is an open access article distributed under the terms and conditions of the Creative Commons Attribution (CC BY) license (https://creativecommons.org/licenses/by/4.0/).





