Overcoming Irinotecan Resistance by Targeting Its Downstream Signaling Pathways in Colon Cancer
Abstract
Simple Summary
Abstract
1. Introduction
2. Materials and Methods
2.1. Cell Culture
2.2. Reagents and Antibodies
2.3. Immunoblotting
2.4. qRT-PCR
2.5. Cell Cytotoxicity Assay
2.6. Combinatorial Treatment
2.7. Immunofluorescence Analysis
2.8. Reporter Gene Assay
2.9. Tumorigenicity Assay
2.10. RNA Sequencing
2.11. Statistical Analysis
3. Results
3.1. SN38 Induces Cell Growth and Apoptotic-Related Expression of Genes in Addition to the Conventional P53 Pathway
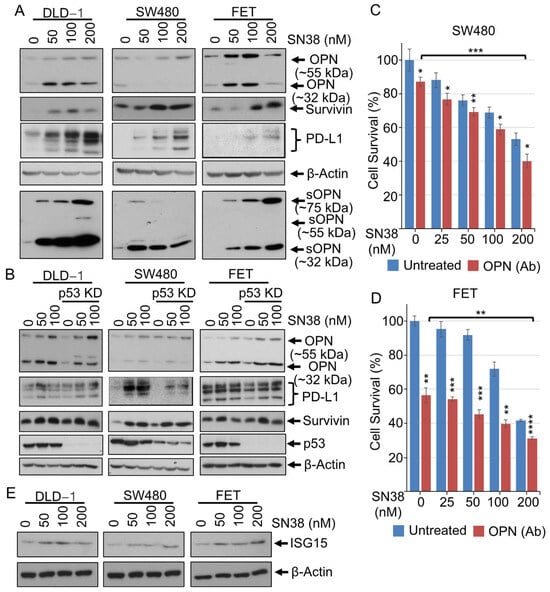
3.2. SN38 Upregulates Pro-Oncogenic Factors, Including Osteopontin, Survivin, PD-L1, and ISG15
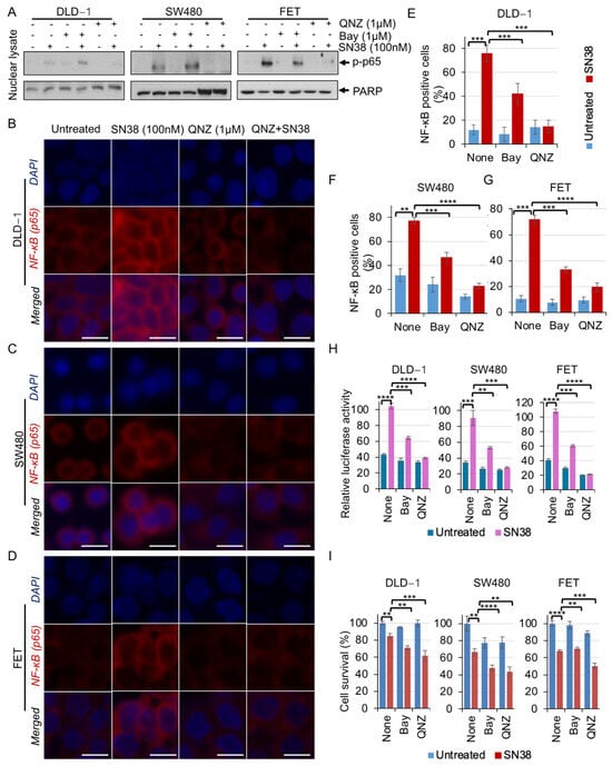
3.3. SN38 Induces NF-κB Nuclear Localization and Its Activity
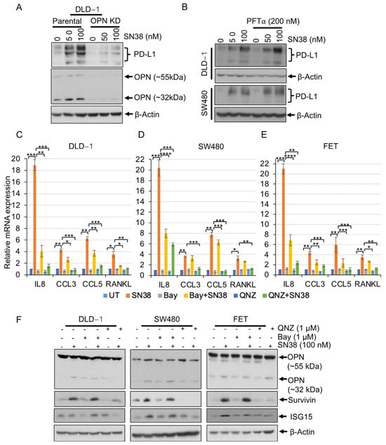
3.4. SN38 Promotes Immunomodulatory Molecules through Non-Canonical NF-κB Signaling
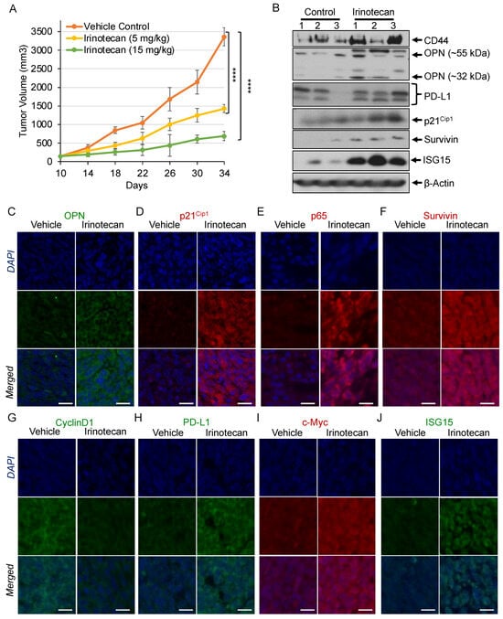
3.5. Irinotecan Regulates Tumor Growth by Differential Regulation of Pro- and Anti-Oncogenic Factors
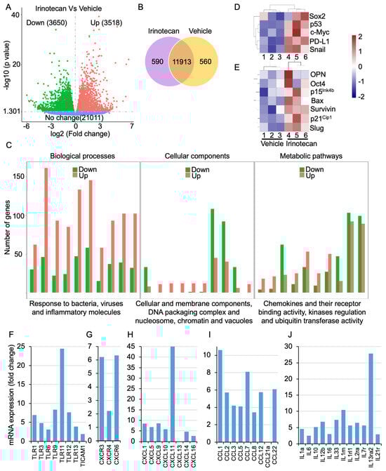
3.6. Irinotecan Treatment Regulates Immune and Inflammatory Genes in Mice
4. Discussion
5. Conclusions
Supplementary Materials
Author Contributions
Funding
Institutional Review Board Statement
Informed Consent Statement
Data Availability Statement
Acknowledgments
Conflicts of Interest
References
- Misiakos, E.P.; Karidis, N.P.; Kouraklis, G. Current treatment for colorectal liver metastases. World J. Gastroent. 2011, 17, 4067. [Google Scholar] [CrossRef] [PubMed]
- Drewes, J.L.; Housseau, F.; Sears, C.L. Sporadic colorectal cancer: Microbial contributors to disease prevention, development and therapy. Br. J. Cancer 2016, 115, 273–280. [Google Scholar] [CrossRef] [PubMed]
- Mármol, I.; Sánchez-de-Diego, C.; Pradilla Dieste, A.; Cerrada, E.; Rodriguez Yoldi, M.J. Colorectal carcinoma: A general overview and future perspectives in colorectal cancer. Int. J. Mol. Sci. 2017, 18, 197. [Google Scholar] [CrossRef]
- Cremolini, C.; Casagrande, M.; Loupakis, F.; Aprile, G.; Bergamo, F.; Masi, G.; Moretto, R.; Pietrantonio, F.; Marmorino, F.; Zucchelli, G.; et al. Efficacy of FOLFOXIRI plus bevacizumab in liver-limited metastatic colorectal cancer: A pooled analysis of clinical studies by Gruppo Oncologico del Nord Ovest. Eur. J. Cancer 2017, 73, 74–84. [Google Scholar] [CrossRef]
- Fakih, M. Biologic therapies in colorectal cancer: Indications and contraindications. Am. Soc. Clin. Oncol. Educ. Book 2015, 35, e197–e206. [Google Scholar] [CrossRef] [PubMed]
- Fuchs, C.S.; Marshall, J.; Mitchell, E.; Wierzbicki, R.; Ganju, V.; Jeffery, M.; Schulz, J.; Richards, D.; Soufi-Mahjoubi, R.; Wang, B.; et al. Randomized, controlled trial of irinotecan plus infusional, bolus, or oral fluoropyrimidines in first-line treatment of metastatic colorectal cancer: Results from the BICC-C Study. J. Clin. Oncol. 2007, 25, 4779–4786. [Google Scholar] [CrossRef]
- Rivory, L.P. Irinotecan (CPT-11): A brief overview. Clin. Exp. Pharmacol. Physiol. 1996, 23, 1000–1004. [Google Scholar] [CrossRef] [PubMed]
- Voigt, W.; Matsui, S.; Yin, M.B.; Burhans, W.C.; Minderman, H.; Rustum, Y.M. Topoisomerase-I inhibitor SN-38 can induce DNA damage and chromosomal aberrations independent from DNA synthesis. Anticancer Res. 1998, 18, 3499–3505. [Google Scholar]
- Fuchs, C.; Mitchell, E.P.; Hoff, P.M. Irinotecan in the treatment of colorectal cancer. Cancer Treat. Rev. 2006, 32, 491–503. [Google Scholar] [CrossRef]
- Wierdl, M.; Morton, C.K.; Weeks, J.K.; Danks, M.K.; Harris, L.C.; Potter, P.M. Sensitization of Human Tumor Cells to CPT-11 via Adenoviral-mediated Delivery of a Rabbit Liver Carboxylesterase. Cancer Res. 2001, 61, 5078–5082. [Google Scholar]
- de Man, F.M.; Goey, A.K.L.; van Schaik, R.H.N.; Mathijssen, R.H.J.; Bins, S. Individualization of Irinotecan Treatment: A Review of Pharmacokinetics, Pharmacodynamics, and Pharmacogenetics. Clin. Pharmacokinet. 2018, 57, 1229–1254. [Google Scholar] [CrossRef] [PubMed]
- Manning, G.; Whyte, D.B.; Martinez, R.; Hunter, T.; Sudarsanam, S. The protein kinase complement of the human genome. Science 2002, 298, 1912–1934. [Google Scholar] [CrossRef] [PubMed]
- Malumbres, M.; Barbacid, M. Mammalian cyclin-dependent kinases. Trends Biochem. Sci. 2005, 30, 630–641. [Google Scholar] [CrossRef] [PubMed]
- Malumbres, M.; Barbacid, M. Cell cycle, CDKs and cancer: A changing paradigm. Nat. Rev. Cancer 2009, 9, 153–166. [Google Scholar] [CrossRef]
- Pavletich, N.P. Mechanisms of cyclin-dependent kinase regulation: Structures of Cdks, their cyclin activators, and Cip and INK4 inhibitors. J. Mol. Biol. 1999, 287, 821–828. [Google Scholar] [CrossRef]
- Jeffrey, P.D.; Tong, L.; Pavletich, N.P. Structural basis of inhibition of CDK–cyclin complexes by INK4 inhibitors. Genes Dev. 2000, 14, 3115–3125. [Google Scholar] [CrossRef]
- Khaled, A.R.; Kim, K.; Hofmeister, R.; Muegge, K.; Durum, S.K. Withdrawal of IL-7 induces Bax translocation from cytosol to mitochondria through a rise in intracellular pH. Proc. Nat. Acad. Sci. USA 1999, 96, 14476–14481. [Google Scholar] [CrossRef] [PubMed]
- Agrawal, D.; Chen, T.; Irby, R.; Quackenbush, J.; Chambers, A.F.; Szabo, M.; Cantor, A.; Coppola, D.; Yeatman, T.J. Osteopontin identified as colon cancer tumor progression marker. Comp. Ren. Biol. 2003, 326, 1041–1043. [Google Scholar] [CrossRef]
- Reinholt, F.P.; Hultenby, K.; Oldberg, A.; Heinegård, D. Osteopontin—A possible anchor of osteoclasts to bone. Proc. Nat. Acad. Sci. USA 1990, 87, 4473–4475. [Google Scholar] [CrossRef]
- Giachelli, C.M.; Steitz, S. Osteopontin: A versatile regulator of inflammation and biomineralization. Matrix Biol. 2000, 19, 615–622. [Google Scholar] [CrossRef]
- Senger, D.R.; Ledbetter, S.R.; Claffey, K.P.; Papadopoulos-Sergiou, A.; Peruzzi, C.A.; Detmar, M. Stimulation of endothelial cell migration by vascular permeability factor/vascular endothelial growth factor through cooperative mechanisms involving the alphavbeta3 integrin, osteopontin, and thrombin. Amer. J. Pathol. 1996, 149, 293. [Google Scholar]
- Weber, G.F.; Ashkar, S.; Glimcher, M.J.; Cantor, H. Receptor-ligand interaction between CD44 and osteopontin (Eta-1). Science 1996, 271, 509–512. [Google Scholar] [CrossRef] [PubMed]
- Martinez, C.; Churchman, M.; Freeman, T.; Ilyas, M. Osteopontin provides early proliferative drive and may be dependent upon aberrant c-myc signalling in murine intestinal tumours. Exper. Mol Pathol. 2010, 88, 272–277. [Google Scholar] [CrossRef] [PubMed]
- Imano, M.; Okuno, K.; Itoh, T.; Ishimaru, E.; Satou, T.; Shiozaki, H. Increased osteopontin-positive macrophage expression in colorectal cancer stroma with synchronous liver metastasis. World J. Surg. 2010, 34, 1930–1936. [Google Scholar] [CrossRef]
- Søreide, K.; Gudlaugsson, E.; Skaland, I.; Janssen, E.A.; Van Diermen, B.; Körner, H.; Baak, J.P. Metachronous cancer development in patients with sporadic colorectal adenomas—Multivariate risk model with independent and combined value of hTERT and survivin. Int. J. Color. Dis. 2008, 23, 389–400. [Google Scholar] [CrossRef]
- Lagadec, P.; Griessinger, E.; Nawrot, M.P.; Fenouille, N.; Colosetti, P.; Imbert, V.; Mari, M.; Hofman, P.; Czerucka, D.; Rousseau, D.; et al. Pharmacological targeting of NF-κB potentiates the effect of the topoisomerase inhibitor CPT-11 on colon cancer cells. Br. J. Cancer 2008, 98, 335–344. [Google Scholar] [CrossRef]
- Zhou, S.; Ren, M.; Xu, H.; Xia, H.; Tang, Q.; Liu, M. Inhibition of ISG15 enhances the anti-cancer effect of trametinib in colon cancer cells. OncoTargets Ther. 2019, 26, 10239–10250. [Google Scholar] [CrossRef]
- Antonangeli, F.; Natalini, A.; Garassino, M.C.; Sica, A.; Santoni, A.; Di Rosa, F. Regulation of PD-L1 Expression by NF-κB in Cancer. Front. Immunol. 2020, 11, 584626. [Google Scholar] [CrossRef]
- Sun, C.; Mezzadra, R.; Schumacher, T.N. Regulation and function of the PD-L1 checkpoint. Immunity 2018, 48, 434–452. [Google Scholar] [CrossRef]
- Shevde, L.A.; Samant, R.S.; Paik, J.C.; Metge, B.J.; Chambers, A.F.; Casey, G.; Frost, A.R.; Welch, D.R. Osteopontin knockdown suppresses tumorigenicity of human metastatic breast carcinoma, MDA-MB-435. Clin. Exp. Metastasis 2006, 23, 123–133. [Google Scholar] [CrossRef][Green Version]
- Godar, S.; Ince, T.A.; Bell, G.W.; Feldser, D.; Donaher, J.L.; Bergh, J.; Liu, A.; Miu, K.; Watnick, R.S.; Reinhardt, F.; et al. Growth-inhibitory and tumor-suppressive functions of p53 depend on its repression of CD44 expression. Cell 2008, 134, 62–73. [Google Scholar] [CrossRef] [PubMed]
- Grau, A.M.; Datta, P.K.; Zi, J.; Halder, S.K.; Beauchamp, R.D. Role of Smad proteins in the regulation of NF-κB by TGF-β in colon cancer cells. Cell Signal. 2006, 18, 1041–1050. [Google Scholar] [CrossRef]
- Wang, C.Y.; Cusack, J.C.; Liu, R.; Baldwin, A.S. Control of inducible chemoresistance: Enhanced anti-tumor therapy through increased apoptosis by inhibition of NF-κB. Nat. Med. 1999, 5, 412–417. [Google Scholar] [CrossRef]
- Cusack, L.C., Jr.; Liu, R.; Baldwin, A.S., Jr. Inducible chemoresistance to 7-ethyl-10-[4-(1-piperidino)-1-piperidino] carbonyloxycamptothecin (CPT-11) in colorectal cancer cells and a xenograft model is overcome by inhibition of nuclear factor-κB activation. Cancer Res. 2000, 60, 2323–2330. [Google Scholar] [PubMed]
- Amarnath, S.; Mangus, C.W.; Wang, J.C.; Wei, F.; He, A.; Kapoor, V.; Foley, J.E.; Massey, P.R.; Felizardo, T.C.; Riley, J.L.; et al. The PDL1-PD1 axis converts human TH1 cells into regulatory T cells. Sci. Transl. Med. 2011, 3, 111ra120. [Google Scholar] [CrossRef] [PubMed]
- Zhu, Q.; Guo, Y.; Chen, S.; Fu, D.; Li, Y.; Li, Z.; Ni, C. Irinotecan induces autophagy-dependent apoptosis and positively regulates ROS-related JNK-and P38-MAPK pathways in gastric cancer cells. OncoTargets Ther. 2020, 2, 2807–2817. [Google Scholar] [CrossRef]
- Lee, B.; Min, J.A.; Nashed, A.; Lee, S.O.; Yoo, J.C.; Chi, S.W.; Yi, G.S. A novel mechanism of irinotecan targeting MDM2 and Bcl-xL. Biochem. Biophys. Res. Commun. 2019, 514, 518–523. [Google Scholar] [CrossRef]
- Calvo, E.; Cortés, J.; Rodríguez, J.; Fernández-Hidalgo, Ó.; Rebollo, J.; Martín-Algarra, S.; García-Foncillas, J.; Martínez-Monge, R.; de Irala, J.; Brugarolas, A. Irinotecan, oxaliplatin, and 5-fluorouracil/leucovorin combination chemotherapy in advanced colorectal carcinoma: A phase II study. Clin. Color. Cancer 2002, 2, 104–110. [Google Scholar] [CrossRef]
- Chen, M.C.; Lee, N.H.; Ho, T.J.; Hsu, H.H.; Kuo, C.H.; Kuo, W.W.; Lin, Y.M.; Tsai, F.J.; Tsai, C.H.; Huang, C.Y. Resistance to irinotecan (CPT-11) activates epidermal growth factor receptor/nuclear factor kappa B and increases cellular metastasis and autophagy in LoVo colon cancer cells. Cancer Lett. 2014, 349, 51–60. [Google Scholar] [CrossRef]
- Amilca-Seba, K.; Sabbah, M.; Larsen, A.K.; Denis, J.A. Osteopontin as a regulator of colorectal cancer progression and its clinical applications. Cancers 2021, 13, 3793. [Google Scholar] [CrossRef]
- Zhao, H.; Chen, Q.; Alam, A.; Cui, J.; Suen, K.C.; Soo, A.P.; Eguchi, S.; Gu, J.; Ma, D. The role of osteopontin in the progression of solid organ tumour. Cell Death Dis. 2018, 9, 1–5. [Google Scholar] [CrossRef] [PubMed]
- Kusuyama, J.; Bandow, K.; Ohnishi, T.; Hisadome, M.; Shima, K.; Semba, I.; Matsuguchi, T. Osteopontin inhibits osteoblast responsiveness through the down-regulation of focal adhesion kinase mediated by the induction of low–molecular weight protein tyrosine phosphatase. Mol. Biol. Cell 2017, 28, 1326–1336. [Google Scholar] [CrossRef] [PubMed]
- Hassan, M.; Trung, V.; Bedi, D.; Shaddox, S.; Gunturu, D.; Yates, C.; Datta, P.; Samuel, T. Interference with pathways activated by topoisomerase inhibition alters the surface expression of PD-L1 and MHC I in colon cancer cells. Oncol. Lett. 2022, 25, 41. [Google Scholar] [CrossRef]
- Nguyen, H.M.; Gaikwad, S.; Oladejo, M.; Paulishak, W.; Wood, L.M. Targeting ubiquitin-like protein, isg15, as a novel tumor associated antigen in colorectal cancer. Cancers 2023, 15, 1237. [Google Scholar] [CrossRef] [PubMed]
- Bektas, N.; Noetzel, E.; Veeck, J.; Press, M.F.; Kristiansen, G.; Naami, A.; Hartmann, A.; Dimmler, A.; Beckmann, M.W.; Knüchel, R.; et al. The ubiquitin-like molecule interferon-stimulated gene 15 (ISG15) is a potential prognostic marker in human breast cancer. Breast Cancer Res. 2008, 10, R58. [Google Scholar] [CrossRef] [PubMed]
- Desai, S.D.; Wood, L.M.; Tsai, Y.C.; Hsieh, T.S.; Marks, J.R.; Scott, G.L.; Giovanella, B.C.; Liu, L.F. ISG15 as a novel tumor biomarker for drug sensitivity. Mol. Cancer Ther. 2008, 7, 1430–1439. [Google Scholar] [CrossRef]
- Desai, S.D.; Haas, A.L.; Wood, L.M.; Tsai, Y.C.; Pestka, S.; Rubin, E.H.; Saleem, A.; Nur-E-Kamal, A.; Liu, L.F. Elevated expression of ISG15 in tumor cells interferes with the ubiquitin/26S proteasome pathway. Cancer Res. 2006, 66, 921–928. [Google Scholar] [CrossRef]
- Wilson, T.R.; Longley, D.B.; Johnston, P.G. Chemoresistance in solid tumours. Ann. Oncol. 2006, 17, x315. [Google Scholar] [CrossRef]
- Lacey, D.L.; Timms, E.; Tan, H.L.; Kelley, M.J.; Dunstan, C.R.; Burgess, T.; Elliott, R.; Colombero, A.; Elliott, G.; Scully, S.; et al. Osteoprotegerin ligand is a cytokine that regulates osteoclast differentiation and activation. Cell 1998, 93, 165–176. [Google Scholar] [CrossRef]
- Rao, S.; Cronin, S.J.; Sigl, V.; Penninger, J.M. RANKL and RANK: From mammalian physiology to cancer treatment. Trends Cell Biol. 2018, 28, 213–223. [Google Scholar] [CrossRef]
- Walsh, M.C.; Choi, Y. Biology of the RANKL–RANK–OPG system in immunity, bone, and beyond. Front. Immunol. 2014, 5, 511. [Google Scholar] [CrossRef] [PubMed]
- Santini, D.; Perrone, G.; Roato, I.; Godio, L.; Pantano, F.; Grasso, D.; Russo, A.; Vincenzi, B.; Fratto, M.E.; Sabbatini, R.; et al. Expression pattern of receptor activator of NFκB (RANK) in a series of primary solid tumors and related bone metastases. J. Cell. Physiol. 2011, 226, 780–784. [Google Scholar] [CrossRef] [PubMed]
- Liang, Q.; Wang, Y.; Lu, Y.; Zhu, Q.; Xie, W.; Tang, N.; Huang, L.; An, T.; Zhang, D.; Yan, A.; et al. RANK promotes colorectal cancer migration and invasion by activating the Ca2+-calcineurin/NFATC1-ACP5 axis. Cell Death Dis. 2021, 12, 336. [Google Scholar] [CrossRef]
- Wei, Y.; Zhan, Y.; Chen, P.; Liu, Z.; Zhang, H.; Liu, D.; Zhang, J.; Yu, M.; Mo, W.; Zhang, J.; et al. Heterologous expression, purification and function of the extracellular domain of human RANK. BMC Biotechnol. 2017, 17, 87. [Google Scholar] [CrossRef]
- Morony, S.; Warmington, K.; Adamu, S.; Asuncion, F.; Geng, Z.; Grisanti, M.; Tan, H.L.; Capparelli, C.; Starnes, C.; Weimann, B.; et al. The inhibition of RANKL causes greater suppression of bone resorption and hypercalcemia compared with bisphosphonates in two models of humoral hypercalcemia of malignancy. Endocrinology 2005, 146, 3235–3243. [Google Scholar] [CrossRef]
- Bailly, C. Irinotecan: 25 years of cancer treatment. Pharmacol. Res. 2019, 148, 104398. [Google Scholar] [CrossRef] [PubMed]
- Goto, K.; Sekine, I.; Nishiwaki, Y.; Kakinuma, R.; Kubota, K.; Matsumoto, T.; Ohmatsu, H.; Niho, S.; Kodama, T.; Shinkai, T.; et al. Multi-institutional phase II trial of irinotecan, cisplatin, and etoposide for sensitive relapsed small-cell lung cancer. Br. J. Cancer 2004, 91, 659–665. [Google Scholar] [CrossRef]
- Xu, Z.; Wang, H.; Gao, L.; Zhang, H.; Wang, X. YAP Levels Combined with Plasma CEA Levels Are Prognostic Biomarkers for Early-Clinical-Stage Patients of Colorectal Cancer. BioMed Res. Int. 2019, 2019, 2170830. [Google Scholar] [CrossRef]
- Mukhopadhyay, S.; Huang, H.Y.; Lin, Z.; Ranieri, M.; Li, S.; Sahu, S.; Liu, Y.; Ban, Y.; Guidry, K.; Hu, H.; et al. Genome-wide CRISPR screens identify multiple synthetic lethal targets that enhance KRASG12C inhibitor efficacy. Cancer Res. 2023, 83, 4095–4111. [Google Scholar] [CrossRef]
- Kanayama, M.; Xu, S.; Danzaki, K.; Gibson, J.; Inoue, M.; Gregory, S.; Shinohara, M. Skewing of the population balance of lymphoid and myeloid cells by secreted and intracellular osteopontin. Nat. Immunol. 2017, 18, 973–984. [Google Scholar] [CrossRef]
- Ghasemi, H.; Mousavibahar, H.; Hashemnia, M.; Karimi, J.; Khodadadi, I.; Tavilani, H. Transitional cell carcinoma matrix stiffness regulates the osteopontin and YAP expression in recurrent patients. Mol. Biol. Rep. 2021, 48, 4253–4262. [Google Scholar] [CrossRef] [PubMed]







Disclaimer/Publisher’s Note: The statements, opinions and data contained in all publications are solely those of the individual author(s) and contributor(s) and not of MDPI and/or the editor(s). MDPI and/or the editor(s) disclaim responsibility for any injury to people or property resulting from any ideas, methods, instructions or products referred to in the content. |
© 2024 by the authors. Licensee MDPI, Basel, Switzerland. This article is an open access article distributed under the terms and conditions of the Creative Commons Attribution (CC BY) license (https://creativecommons.org/licenses/by/4.0/).
Share and Cite
Saurav, S.; Karfa, S.; Vu, T.; Liu, Z.; Datta, A.; Manne, U.; Samuel, T.; Datta, P.K. Overcoming Irinotecan Resistance by Targeting Its Downstream Signaling Pathways in Colon Cancer. Cancers 2024, 16, 3491. https://doi.org/10.3390/cancers16203491
Saurav S, Karfa S, Vu T, Liu Z, Datta A, Manne U, Samuel T, Datta PK. Overcoming Irinotecan Resistance by Targeting Its Downstream Signaling Pathways in Colon Cancer. Cancers. 2024; 16(20):3491. https://doi.org/10.3390/cancers16203491
Chicago/Turabian StyleSaurav, Shashank, Sourajeet Karfa, Trung Vu, Zhipeng Liu, Arunima Datta, Upender Manne, Temesgen Samuel, and Pran K. Datta. 2024. "Overcoming Irinotecan Resistance by Targeting Its Downstream Signaling Pathways in Colon Cancer" Cancers 16, no. 20: 3491. https://doi.org/10.3390/cancers16203491
APA StyleSaurav, S., Karfa, S., Vu, T., Liu, Z., Datta, A., Manne, U., Samuel, T., & Datta, P. K. (2024). Overcoming Irinotecan Resistance by Targeting Its Downstream Signaling Pathways in Colon Cancer. Cancers, 16(20), 3491. https://doi.org/10.3390/cancers16203491

