Psychosocial Determinants of Lifestyle Change after a Cancer Diagnosis: A Systematic Review of the Literature
Abstract
Simple Summary
Abstract
1. Introduction
2. Materials and Methods
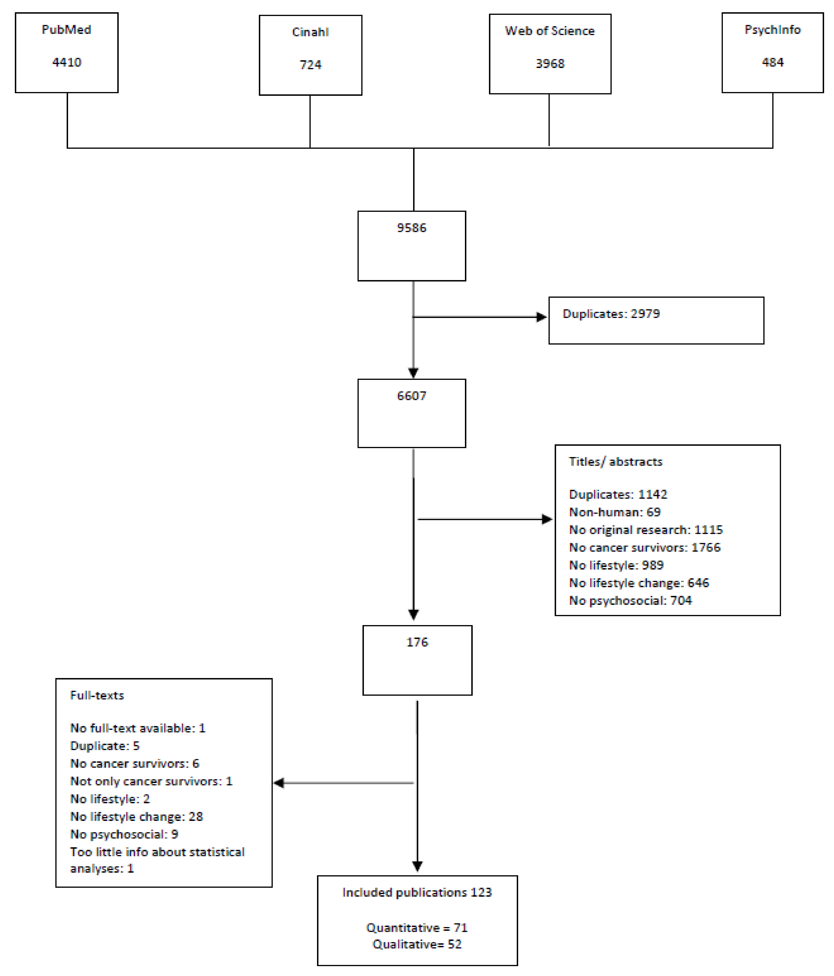
2.1. Literature Search
2.2. Selection Procedure
2.3. Data Extraction
3. Results
3.1. General Characteristics of the Included Studies
3.2. Psychosocial Determinants
3.3. Changes in Physical Activity
3.3.1. Sociodemographic Determinants
3.3.2. Inter-Individual Determinants
3.3.3. Intra-Individual Determinants
3.4. Dietary Changes
3.4.1. Socio-Demographic Determinants
3.4.2. Inter-Individual Determinants
3.4.3. Intra-Individual Determinants
3.5. Changes in Smoking Behavior
3.5.1. Sociodemographic Determinants
3.5.2. Inter-Individual Determinants
3.5.3. Intra-Individual Determinants
3.6. Changes in Alcohol Consumption
3.6.1. Socio-Demographic Determinants
3.6.2. Inter-Individual Determinants
3.6.3. Intra-Individual Determinants
3.7. Changes in Multiple Health Behaviors
3.7.1. Socio-Demographic Determinants
3.7.2. Inter-Individual Determinants
3.7.3. Intra-Individual Determinants
3.8. Changes in Sun Protection Behavior
3.8.1. Socio-Demographic Determinants
3.8.2. Inter-Individual Determinants
3.8.3. Intra-Individual Determinants
4. Discussion
Strengths & Limitations
5. Conclusions
Supplementary Materials
Author Contributions
Funding
Conflicts of Interest
References
- World Cancer Research Fund International. Diet, Nutrition, Physical Activity and Cancer: A Global Perspective—The Third Expert Report. 2018. Available online: https://www.wcrf.org/dietandcancer (accessed on 16 January 2022).
- Ng, A.K.; Travis, L.B. Second Primary Cancers: An Overview. Hematol. Clin. North Am. 2008, 22, 271–289. [Google Scholar] [CrossRef] [PubMed]
- Lipscombe, L.L.; Chan, W.W.; Yun, L.; Austin, P.; Anderson, G.M.; Rochon, P. Incidence of diabetes among postmenopausal breast cancer survivors. Diabetology 2012, 56, 476–483. [Google Scholar] [CrossRef] [PubMed]
- Cardinale, D.; Bacchiani, G.; Beggiato, M.; Colombo, A.; Cipolla, C.M. Strategies to Prevent and Treat Cardiovascular Risk in Cancer Patients. Semin. Oncol. 2013, 40, 186–198. [Google Scholar] [CrossRef]
- World Health Organization. Diet, Nutrition and the Prevention of Chronic Diseases; World Health Organization: Geneva, Switzerland, 2003; pp. 1–149. [Google Scholar]
- Lichtenstein, A.H.; Appel, L.J.; Brands, M.; Carnethon, M.; Daniels, S.; Franch, H.A.; Franklin, B.; Kris-Etherton, P.; Harris, W.S.; Howard, B.; et al. Diet and Lifestyle Recommendations Revision 2006: A Scientific Statement From the American Heart Association Nutrition Committee. Circulation 2006, 114, 82–96. [Google Scholar] [CrossRef] [PubMed]
- Deng, X.; Terunuma, H.; Nieda, M. Immunosurveillance of Cancer and Viral Infections with Regard to Alterations of Human NK Cells Originating from Lifestyle and Aging. Biomedicines 2021, 9, 557. [Google Scholar] [CrossRef] [PubMed]
- Hankinson, S.E.; Willett, W.C.; Manson, J.E.; Colditz, G.; Hunter, D.J.; Spiegelman, D.; Barbieri, R.L.; Speizer, F.E. Plasma Sex Steroid Hormone Levels and Risk of Breast Cancer in Postmenopausal Women. JNCI J. Natl. Cancer Inst. 1998, 90, 1292–1299. [Google Scholar] [CrossRef]
- Havel, P.J.; Kasim-Karakas, S.; Mueller, W.; Johnson, P.R.; Gingerich, R.L.; Stern, J.S. Relationship of plasma leptin to plasma insulin and adiposity in normal weight and overweight women: Effects of dietary fat content and sustained weight loss. J. Clin. Endocrinol. Metab. 1996, 81, 4406–4413. [Google Scholar] [CrossRef][Green Version]
- Irwin, M.L.; Varma, K.; Alvarez-Reeves, M.; Cadmus, L.; Wiley, A.; Chung, G.G.; DiPietro, L.; Mayne, S.T.; Yu, H. Randomized Controlled Trial of Aerobic Exercise on Insulin and Insulin-like Growth Factors in Breast Cancer Survivors: The Yale Exercise and Survivorship Study. Cancer Epidemiol. Biomark. Prev. 2009, 18, 306–313. [Google Scholar] [CrossRef]
- Inoue-Choi, M.; Lazovich, D.; Prizment, A.E.; Robien, K. Adherence to the World Cancer Research Fund/American Institute for Cancer Research Recommendations for Cancer Prevention Is Associated with Better Health-Related Quality of Life Among Elderly Female Cancer Survivors. J. Clin. Oncol. 2013, 31, 1758–1766. [Google Scholar] [CrossRef]
- Irwin, M.L.; Mayne, S.T. Impact of Nutrition and Exercise on Cancer Survival. Cancer J. 2008, 14, 435–441. [Google Scholar] [CrossRef]
- Patterson, R.E.; Cadmus, L.A.; Emond, J.A.; Pierce, J.P. Physical activity, diet, adiposity and female breast cancer prognosis: A review of the epidemiologic literature. Maturitas 2010, 66, 5–15. [Google Scholar] [CrossRef] [PubMed]
- Protani, M.; Coory, M.; Martin, J. Effect of obesity on survival of women with breast cancer: Systematic review and meta-analysis. Breast Cancer Res. Treat. 2010, 123, 627–635. [Google Scholar] [CrossRef] [PubMed]
- Lahart, I.; Metsios, G.S.; Nevill, A.; Carmichael, A.R. Physical activity, risk of death and recurrence in breast cancer survivors: A systematic review and meta-analysis of epidemiological studies. Acta Oncol. 2015, 54, 635–654. [Google Scholar] [CrossRef] [PubMed]
- Chan, D.S.M.; Vieira, A.R.; Aune, D.; Bandera, E.V.; Greenwood, D.C.; McTiernan, A.; Rosenblatt, D.N.; Thune, I.; Vieira, R.; Norat, T. Body mass index and survival in women with breast cancer—Systematic literature review and meta-analysis of 82 follow-up studies. Ann. Oncol. 2014, 25, 1901–1914. [Google Scholar] [CrossRef]
- Watson, N.F.; Badr, M.S.; Belenky, G.; Bliwise, D.L.; Buxton, O.; Buysse, D.; Dinges, D.F.; Gangwisch, J.; Grandner, M.A.; Kushida, C.; et al. Recommended Amount of Sleep for a Healthy Adult: A Joint Consensus Statement of the American Academy of Sleep Medicine and Sleep Research Society. Sleep 2015, 38, 843–844. [Google Scholar] [CrossRef]
- Tjon-A-Joe, S.; Pannekoek, S.; Kampman, E.; Hoedjes, M. Adherence to Diet and Body Weight Recommendations among Cancer Survivors after Completion of Initial Cancer Treatment: A Systematic Review of the Literature. Nutr. Cancer 2018, 71, 367–374. [Google Scholar] [CrossRef]
- Blanchard, C.M.; Courneya, K.S.; Stein, K. Cancer Survivors’ Adherence to Lifestyle Behavior Recommendations and Associations With Health-Related Quality of Life: Results From the American Cancer Society’s SCS-II. J. Clin. Oncol. 2008, 26, 2198–2204. [Google Scholar] [CrossRef]
- Underwood, J.M.; Townsend, J.S.; Stewart, S.L.; Buchannan, N.; Ekwueme, D.U.; Hawkins, N.A.; Li, J.; Peaker, B.; Pollack, L.A.; Richards, T.B.; et al. Surveillance of demographic characteristics and health behaviors among adult cancer survivors—Behavioral Risk Factor Surveillance System, United States, 2009. MMWR Surveill. Summ. 2012, 61, 1–23. [Google Scholar]
- Zhao, G.; Li, C.; Okoro, C.A.; Li, J.; Wen, X.J.; White, A.; Balluz, L.S. Trends in modifiable lifestyle-related risk factors following diagnosis in breast cancer survivors. J. Cancer Surviv. 2013, 7, 563–569. [Google Scholar] [CrossRef]
- Kanera, I.M.; Bolman, C.A.W.; Mesters, I.; Willems, R.A.; Beaulen, A.A.J.M.; Lechner, L. Prevalence and correlates of healthy lifestyle behaviors among early cancer survivors. BMC Cancer 2016, 16, 1–18. [Google Scholar] [CrossRef]
- Lemasters, T.J.; Madhavan, S.S.; Sambamoorthi, U.; Kurian, S. Health behaviors among breast, prostate, and colorectal cancer survivors: A US population-based case-control study, with comparisons by cancer type and gender. J. Cancer Surviv. 2014, 8, 336–348. [Google Scholar] [CrossRef] [PubMed]
- Park, C.L.; Gaffey, A.E. Relationships between psychosocial factors and health behavior change in cancer survivors: An integrative review. Ann. Behav. Med. 2007, 34, 115–134. [Google Scholar] [CrossRef] [PubMed]
- Östlund, U.; Kidd, L.; Wengström, Y.; Rowa-Dewar, N. Combining qualitative and quantitative research within mixed method research designs: A methodological review. Int. J. Nurs. Stud. 2011, 48, 369–383. [Google Scholar] [CrossRef] [PubMed]
- Alfano, C.M.; Day, J.M.; Katz, M.L.; Herndon, J.E., II; Bittoni, M.A.; Oliveri, J.M.; Donohue, K.; Paskett, E.D. Exercise and dietary change after diagnosis and cancer-related symptoms in long-term survivors of breast cancer: CALGB 79804. Psycho-Oncol. J. Psychol. Soc. Behav. Dimens. Cancer 2008, 18, 128–133. [Google Scholar] [CrossRef] [PubMed]
- Basen-Engquist, K.; Carmack, C.L.; Li, Y.; Brown, J.; Jhingran, A.; Hughes, D.C.; Perkins, H.Y.; Scruggs, S.; Harrison, C.; Baum, G.; et al. Social-cognitive theory predictors of exercise behavior in endometrial cancer survivors. Health Psychol. 2013, 32, 1137–1148. [Google Scholar] [CrossRef] [PubMed]
- Bloom, J.R.; Stewart, S.L.; D’onofrio, C.N.; Luce, J.; Banks, P.J. Addressing the needs of young breast cancer survivors at the 5 year milestone: Can a short-term, low intensity intervention produce change? J. Cancer Surviv. 2008, 2, 190–204. [Google Scholar] [CrossRef]
- Emery, C.F.; Yang, H.-C.; Frierson, G.M.; Peterson, L.J.; Suh, S. Determinants of physical activity among women treated for breast cancer in a 5-year longitudinal follow-up investigation. Psycho-Oncol. J. Psychol. Soc. Behav. Dimens. Cancer 2009, 18, 377–386. [Google Scholar] [CrossRef]
- Fallon, E.A.; Stephens, R.L.; McDonald, M.B.; Diefenbach, M.; Leach, C.R. Disentangling Efficacy and Expectations: A Prospective, Cross-lagged Panel Study of Cancer Survivors’ Physical Activity. Ann. Behav. Med. 2018, 53, 138–149. [Google Scholar] [CrossRef]
- Hall, D.L.; Jimenez, R.B.; Perez, G.K.; Rabin, J.; Quain, K.; Yeh, G.Y.; Park, E.R.; Peppercorn, J.M. Fear of Cancer Recurrence: A Model Examination of Physical Symptoms, Emotional Distress, and Health Behavior Change. J. Oncol. Pract. 2019, 15, e787–e797. [Google Scholar] [CrossRef]
- Keaver, L.; McGough, A.M.; Du, M.; Chang, W.; Chomitz, V.; Allen, J.D.; Attai, D.J.; Gualtieri, L.; Zhang, F.F. Self-Reported Changes and Perceived Barriers to Healthy Eating and Physical Activity among Global Breast Cancer Survivors: Results from an Exploratory Online Novel Survey. J. Acad. Nutr. Diet. 2021, 121, 233–241.e8. [Google Scholar] [CrossRef]
- Kindred, M.M.; Pinto, B.M.; Dunsiger, S.I. Predictors of sedentary behavior among colorectal survivors. Support. Care Cancer 2018, 27, 2049–2056. [Google Scholar] [CrossRef] [PubMed]
- Kindred, M.M.; Pinto, B.M.; Dunsiger, S.I. Mediators of physical activity adoption and maintenance among breast cancer survivors. J. Behav. Med. 2020, 43, 605–613. [Google Scholar] [CrossRef] [PubMed]
- Kwarteng, J.L.; Beyer, K.M.M.; Banerjee, A.; Stolley, M.R. Facilitators of behavior change and weight loss in an intervention for African American Breast Cancer Survivors. Cancer Causes Control. 2020, 31, 737–747. [Google Scholar] [CrossRef] [PubMed]
- Kwarteng, J.L.; Matthews, L.; Banerjee, A.; Sharp, L.K.; Gerber, B.S.; Stolley, M.R. The association of stressful life events on weight loss efforts among African American breast cancer survivors. J. Cancer Surviv. 2021, 10, 1–10. [Google Scholar] [CrossRef] [PubMed]
- Loprinzi, P.D.; Cardinal, B.J.; Si, Q.; Bennett, J.A.; Winters-Stone, K.M. Theory-based predictors of follow-up exercise behavior after a supervised exercise intervention in older breast cancer survivors. Support. Care Cancer 2012, 20, 2511–2521. [Google Scholar] [CrossRef]
- Mama, S.K.; Song, J.; Ortiz, A.; Tirado-Gomez, M.; Palacios, C.; Hughes, D.C.; Basen-Engquist, K. Longitudinal social cognitive influences on physical activity and sedentary time in Hispanic breast cancer survivors. Psycho-Oncol. J. Psychol. Soc. Behav. Dimens. Cancer 2017, 26, 214–221. [Google Scholar] [CrossRef]
- Morey, M.C.; Blair, C.; Sloane, R.; Cohen, H.J.; Snyder, D.C.; Demark-Wahnefried, W. Group trajectory analysis helps to identify older cancer survivors who benefit from distance-based lifestyle interventions. Cancer 2015, 121, 4433–4440. [Google Scholar] [CrossRef]
- Ott, C.D.; Lindsey, A.M.; Waltman, N.L.; Gross, G.J.; Twiss, J.J.; Berg, K.; Brisco, P.L.; Henricksen, S. Facilitative Strategies, Psychological Factors, and Strength/Weight Training Behaviors in Breast Cancer Survivors Who Are at Risk for Osteoporosis. Orthop. Nurs. 2004, 23, 45–52. [Google Scholar] [CrossRef]
- Ottenbacher, A.; Sloane, R.; Snyder, D.C.; Kraus, W.; Sprod, L.; Demark-Wahnefried, W. Cancer-Specific Concerns and Physical Activity Among Recently Diagnosed Breast and Prostate Cancer Survivors. Integr. Cancer Ther. 2012, 12, 206–212. [Google Scholar] [CrossRef]
- Rogers, L.Q.; Courneya, K.S.; Anton, P.M.; Hopkins-Price, P.; Verhulst, S.; Robbs, R.S.; Vicari, S.K.; McAuley, E. Social Cognitive Constructs Did Not Mediate the BEAT Cancer Intervention Effects on Objective Physical Activity Behavior Based on Multivariable Path Analysis. Ann. Behav. Med. 2016, 51, 321–326. [Google Scholar] [CrossRef]
- Rogers, L.Q.; Markwell, S.; Hopkins-Price, P.; Vicari, S.; Courneya, K.S.; Hoelzer, K.; Verhulst, S. Reduced Barriers Mediated Physical Activity Maintenance Among Breast Cancer Survivors. J. Sport Exerc. Psychol. 2011, 33, 235–254. [Google Scholar] [CrossRef] [PubMed]
- Shi, Z.; Rundle, A.; Genkinger, J.M.; Cheung, Y.K.; Ergas, I.J.; Roh, J.M.; Kushi, L.H.; Kwan, M.L.; Greenlee, H. Distinct trajectories of moderate to vigorous physical activity and sedentary behavior following a breast cancer diagnosis: The Pathways Study. J. Cancer Surviv. 2020, 14, 393–403. [Google Scholar] [CrossRef] [PubMed]
- Valle, C.G.; Tate, D.F.; Mayer, D.K.; Allicock, M.; Cai, J. Exploring Mediators of Physical Activity in Young Adult Cancer Survivors: Evidence from a Randomized Trial of a Facebook-Based Physical Activity Intervention. J. Adolesc. Young Adult Oncol. 2015, 4, 26–33. [Google Scholar] [CrossRef] [PubMed]
- Wilkinson, A.V.; Barrera, S.L.; McBride, C.M.; Snyder, D.C.; Sloane, R.; Meneses, K.M.; Pekmezi, D.; Kraus, W.E.; Demark-Wahnefried, W. Extant health behaviors and uptake of standardized vs. tailored health messages among cancer survivors enrolled in the FRESH START trial: A comparison of fighting-spirits vs. fatalists. Psycho-Oncol. J. Psychol. Soc. Behav. Dimens. Cancer 2012, 21, 108–113. [Google Scholar] [CrossRef]
- Mosher, C.E.; Fuemmeler, B.; Sloane, R.; Kraus, W.E.; Lobach, D.F.; Snyder, D.C.; Demark-Wahnefried, W. Change in self-efficacy partially mediates the effects of the FRESH START intervention on cancer survivors’ dietary outcomes. Psycho-Oncology 2008, 17, 1014–1023. [Google Scholar] [CrossRef]
- Mosher, C.E.; Lipkus, I.; Sloane, R.; Snyder, D.C.; Lobach, D.F.; Demark-Wahnefried, W. Long-term outcomes of the FRESH START trial: Exploring the role of self-efficacy in cancer survivors’ maintenance of dietary practices and physical activity. Psycho-Oncol. J. Psychol. Soc. Behav. Dimens. Cancer 2012, 22, 876–885. [Google Scholar] [CrossRef]
- Shaffer, K.M.; Kim, Y.; Llabre, M.M.; Carver, C. Dyadic associations between cancer-related stress and fruit and vegetable consumption among colorectal cancer patients and their family caregivers. J. Behav. Med. 2015, 39, 75–84. [Google Scholar] [CrossRef]
- Shi, Z.; Richardson, J.M.; Aycinena, A.C.; Gray, H.L.; Paul, R.; Koch, P.; Contento, I.; Gaffney, A.O.; Greenlee, H. Psychosocial mediators of dietary change among Hispanic/Latina breast cancer survivors in a culturally tailored dietary intervention. Psycho-Oncol. J. Psychol. Soc. Behav. Dimens. Cancer 2018, 27, 2220–2228. [Google Scholar] [CrossRef]
- Wang, J.B.; Pierce, J.P.; Ayala, G.X.; Cadmus-Bertram, L.A.; Flatt, S.W.; Madanat, H.; Newman, V.A.; Nichols, J.F.; Natarajan, L. Baseline Depressive Symptoms, Completion of Study Assessments, and Behavior Change in a Long-Term Dietary Intervention Among Breast Cancer Survivors. Ann. Behav. Med. 2015, 49, 819–827. [Google Scholar] [CrossRef]
- Cooley, M.E.; Sarna, L.; Brown, J.K.; Williams, R.D.; Chernecky, C.; Padilla, G.; Danao, L.L.; Elashoff, D. Tobacco use in women with lung cancer. Ann. Behav. Med. 2007, 33, 242–250. [Google Scholar] [CrossRef]
- Emmons, K.M.; Puleo, E.; Mertens, A.; Gritz, E.R.; Diller, L.; Li, F.P. Long-Term Smoking Cessation Outcomes Among Childhood Cancer Survivors in the Partnership for Health Study. J. Clin. Oncol. 2009, 27, 52–60. [Google Scholar] [CrossRef] [PubMed]
- Foshee, J.P.; Oh, A.; Luginbuhl, A.; Curry, J.; Keane, W.; Cognetti, D. Prospective, Randomized, Controlled Trial using Best-Selling Smoking-Cessation Book. Ear Nose Throat J. 2017, 96, 258–262. [Google Scholar] [CrossRef] [PubMed]
- Gritz, E.R.; Schacherer, C.; Koehly, L.; Nielsen, I.R.; Abemayor, E. Smoking withdrawal and relapse in head and neck cancer patients. Head Neck 1999, 21, 420–427. [Google Scholar] [CrossRef]
- Schnoll, R.A.; Martinez, E.; Langer, C.; Miyamoto, C.; Leone, F. Predictors of smoking cessation among cancer patients enrolled in a smoking cessation program. Acta Oncol. 2011, 50, 678–684. [Google Scholar] [CrossRef]
- Schnoll, R.A.; Martinez, E.; Tatum, K.L.; Weber, R.M.; Kuzla, N.; Glass, M.; Ridge, J.A.; Langer, C.; Miyamoto, C.; Wileyto, E.P.; et al. A bupropion smoking cessation clinical trial for cancer patients. Cancer Causes Control. 2010, 21, 811–820. [Google Scholar] [CrossRef]
- Schnoll, R.A.; Rothman, R.L.; Wielt, D.B.; Lerman, C.; Pedri, H.; Wang, H.; Babb, J.; Miller, S.M.; Movasas, B.; Sherman, E.; et al. A randomized pilot study of cognitive-behavioral therapy versus basic health education for smoking cessation among cancer patients. Ann. Behav. Med. 2005, 30, 1–11. [Google Scholar] [CrossRef]
- Simmons, V.N.; Sutton, S.K.; Meltzer, L.R.; Martinez, U.; Ma, A.M.P.; Meade, C.D.; Jacobsen, P.B.; McCaffrey, J.C.; Haura, E.B.; Brandon, T.H. Preventing smoking relapse in patients with cancer: A randomized controlled trial. Cancer 2020, 126, 5165–5172. [Google Scholar] [CrossRef]
- Streck, J.M.; Luberto, C.M.; Muzikansky, A.; Skurla, S.; Ponzani, C.J.; Perez, G.K.; Hall, D.L.; Gonzalez, A.; Mahaffey, B.; Rigotti, N.A.; et al. Examining the effects of stress and psychological distress on smoking abstinence in cancer patients. Prev. Med. Rep. 2021, 23, 101402. [Google Scholar] [CrossRef]
- Shi, Z.; Rundle, A.; Genkinger, J.M.; Cheung, Y.K.; Ergas, I.J.; Roh, J.M.; Kushi, L.H.; Kwan, M.L.; Greenlee, H. Distinct trajectories of fruits and vegetables, dietary fat, and alcohol intake following a breast cancer diagnosis: The Pathways Study. Breast Cancer Res. Treat. 2020, 179, 229–240. [Google Scholar] [CrossRef]
- Harper, F.W.K.; Schmidt, J.E.; Beacham, A.O.; Salsman, J.M.; Averill, A.J.; Graves, K.D.; Andrykowski, M.A. The role of social cognitive processing theory and optimism in positive psychosocial and physical behavior change after cancer diagnosis and treatment. Psycho-Oncol. J. Psychol. Soc. Behav. Dimens. Cancer 2007, 16, 79–91. [Google Scholar] [CrossRef]
- Trudel-Fitzgerald, C.; Tworoger, S.S.; Poole, E.M.; Zhang, X.; Giovannucci, E.L.; Meyerhardt, J.A.; Kubzansky, L.D. Psychological symptoms and subsequent healthy lifestyle after a colorectal cancer diagnosis. Health Psychol. 2018, 37, 207–217. [Google Scholar] [CrossRef] [PubMed]
- Brunet, J.; Amireault, S.; Chaiton, M.; Sabiston, C.M. Identification and prediction of physical activity trajectories in women treated for breast cancer. Ann. Epidemiology 2014, 24, 837–842. [Google Scholar] [CrossRef] [PubMed]
- Brunet, J.; Burke, S.M.; Sabiston, C.M. The benefits of being self-determined in promoting physical activity and affective well-being among women recently treated for breast cancer. Psycho-Oncol. J. Psychol. Soc. Behav. Dimens. Cancer 2013, 22, 2245–2252. [Google Scholar] [CrossRef] [PubMed]
- Castonguay, A.L.; Wrosch, C.; Pila, E.; Sabiston, C.M. Body-Related Shame and Guilt Predict Physical Activity in Breast Cancer Survivors Over Time. Oncol. Nurs. Forum 2017, 44, 465–475. [Google Scholar] [CrossRef]
- Eng, L.; Pringle, D.; Su, J.; Shen, X.; Mahler, M.; Niu, C.; Charow, R.; Tiessen, K.; Lam, C.; Halytskyy, O.; et al. Patterns, perceptions, and perceived barriers to physical activity in adult cancer survivors. Support. Care Cancer 2018, 26, 3755–3763. [Google Scholar] [CrossRef]
- Lee, C.E.; Ah, D.V.; Szuck, B.; Lau, Y.-K.J. Determinants of Physical Activity Maintenance in Breast Cancer Survivors After a Community-Based Intervention. Oncol. Nurs. Forum 2016, 43, 93–102. [Google Scholar] [CrossRef]
- Vallerand, J.R.; Rhodes, R.E.; Walker, G.J.; Courneya, K.S. Social Cognitive Effects and Mediators of a Pilot Telephone Counseling Intervention to Increase Aerobic Exercise in Hematologic Cancer Survivors. J. Phys. Act. Health 2019, 16, 43–51. [Google Scholar] [CrossRef]
- Maunsell, E.; Drolet, M.; Brisson, J.; Robert, J.; Deschênes, L. Dietary Change After Breast Cancer: Extent, Predictors, and Relation With Psychological Distress. J. Clin. Oncol. 2002, 20, 1017–1025. [Google Scholar] [CrossRef]
- Kashigar, A.; Habbous, S.; Eng, L.; Irish, B.; Bissada, E.; Irish, J.; Brown, D.; Gilbert, R.; Gullane, P.; Xu, W.; et al. Social environment, secondary smoking exposure, and smoking cessation among head and neck cancer patients. Cancer 2013, 119, 2701–2709. [Google Scholar] [CrossRef]
- Chambers, S.K.; Lynch, B.M.; Aitken, J.; Baade, P. Relationship Over Time Between Psychological Distress and Physical Activity in Colorectal Cancer Survivors. J. Clin. Oncol. 2009, 27, 1600–1606. [Google Scholar] [CrossRef]
- Cole, S.F.; Skaczkowski, G.; Wilson, C. The role of illness perceptions and exercise beliefs in exercise engagement during treatment for cancer. Support. Care Cancer 2021, 29, 5065–5073. [Google Scholar] [CrossRef] [PubMed]
- Craike, M.J.; Gaskin, C.; Mohebbi, M.; Courneya, K.S.; Livingston, P.M. Mechanisms of Physical Activity Behavior Change for Prostate Cancer Survivors: A Cluster Randomized Controlled Trial. Ann. Behav. Med. 2018, 52, 798–808. [Google Scholar] [CrossRef] [PubMed]
- Frensham, L.J.; Parfitt, G.; Dollman, J. Predicting Engagement With Online Walking Promotion Among Metropolitan and Rural Cancer Survivors. Cancer Nurs. 2020, 43, 52–59. [Google Scholar] [CrossRef] [PubMed]
- Green, H.; Steinnagel, G.; Morris, C.; Laakso, E.-L. Health behaviour models and patient preferences regarding nutrition and physical activity after breast or prostate cancer diagnosis. Eur. J. Cancer Care 2014, 23, 640–652. [Google Scholar] [CrossRef] [PubMed]
- Hardcastle, S.J.; Maxwell-Smith, C.; Hagger, M.S. Predicting physical activity change in cancer survivors: An application of the Health Action Process Approach. J. Cancer Surviv. 2021, 8, 1–8. [Google Scholar] [CrossRef]
- Humpel, N.; Magee, C.; Jones, S. The impact of a cancer diagnosis on the health behaviors of cancer survivors and their family and friends. Support. Care Cancer 2007, 15, 621–630. [Google Scholar] [CrossRef]
- Costa, R.V.; Pakenham, K.I. Associations between benefit finding and adjustment outcomes in thyroid cancer. Psycho-Oncol. J. Psychol. Soc. Behav. Dimens. Cancer 2012, 21, 737–744. [Google Scholar] [CrossRef]
- Steinhilper, L.; Geyer, S.; Sperlich, S. Health behavior change among breast cancer patients. Int. J. Public Health 2013, 58, 603–613. [Google Scholar] [CrossRef]
- Ungar, N.; Sieverding, M.; Weidner, G.; Ulrich, C.M.; Wiskemann, J. A self-regulation-based intervention to increase physical activity in cancer patients. Psychol. Health Med. 2015, 21, 163–175. [Google Scholar] [CrossRef]
- Ungar, N.; Wiskemann, J.; Sieverding, M. Physical Activity Enjoyment and Self-Efficacy As Predictors of Cancer Patients’ Physical Activity Level. Front. Psychol. 2016, 7, 898. [Google Scholar] [CrossRef]
- Driessen, K.A.J.; Rooij, B.H.D.; Vos, M.C.; Boll, D.; Pijnenborg, J.M.A.; Hoedjes, M.; Beijer, S.; Ezendam, N.P.M. Cancer-related psychosocial factors and self-reported changes in lifestyle among gynecological cancer survivors: Cross-sectional analysis of PROFILES registry data. Support. Care Cancer 2021, 30, 1199–1207. [Google Scholar] [CrossRef]
- Golsteijn, R.H.J.; Bolman, C.; Volders, E.; Peels, D.A.; Vries, H.D.; Lechner, L. Short-term efficacy of a computer-tailored physical activity intervention for prostate and colorectal cancer patients and survivors: A randomized controlled trial. Int. J. Behav. Nutr. Phys. Act. 2018, 15, 106. [Google Scholar] [CrossRef] [PubMed]
- Hackshaw-McGeagh, L.E.; Penfold, C.; Walsh, E.; Donovan, J.L.; Hamdy, F.C.; Neal, D.; Jeffreys, M.; Martin, R.; Lane, J.A. The ProtecT Study group Physical activity, alcohol consumption, BMI and smoking status before and after prostate cancer diagnosis in the ProtecT trial: Opportunities for lifestyle modification. Int. J. Cancer 2015, 137, 1509–1515. [Google Scholar] [CrossRef]
- Webb, J.; Fife-Schaw, C.; Ogden, J. A randomized control trial and cost-consequence analysis to examine the effects of a print-based intervention supported by internet tools on the physical activity of UK cancer survivors. Public Health 2019, 171, 106–115. [Google Scholar] [CrossRef] [PubMed]
- Barbosa, A.; Costa, A.R.; Fontes, F.; Dias, T.; Pereira, S.; Lunet, N. Changes in health behaviours and body mass index after a breast cancer diagnosis: Results from a prospective cohort study. Eur. J. Cancer Prev. 2019, 28, 330–337. [Google Scholar] [CrossRef] [PubMed]
- Bennett, J.A.; Lyons, K.; Winters-Stone, K.; Nail, L.M.; Scherer, J. Motivational Interviewing to Increase Physical Activity in Long-Term Cancer Survivors. Nurs. Res. 2007, 56, 18–27. [Google Scholar] [CrossRef] [PubMed]
- Bergengren, O.; Enblad, A.P.; Garmo, H.; Bratt, O.; Holmberg, L.; Johansson, E.; Bill-Axelson, A. Changes in lifestyle among prostate cancer survivors: A nationwide population-based study. Psycho-Oncol. J. Psychol. Soc. Behav. Dimens. Cancer 2020, 29, 1713–1719. [Google Scholar] [CrossRef]
- Clotas, C.; Serral, G.; Garcia, E.V.; Puigpinós-Riera, R.; Bargalló, X.; Domènec, M.; Espinosa-Bravo, M.; Grau, J.; Macià, F.; Manzanera, R.; et al. Dietary changes and food habits: Social and clinical determinants in a cohort of women diagnosed with breast cancer in Barcelona (DAMA cohort). Cancer Causes Control. 2021, 32, 1355–1364. [Google Scholar] [CrossRef]
- Hagen, K.B.; Aas, T.; Kvaløy, J.T.; Søiland, H.; Lind, R. Diet in women with breast cancer compared to healthy controls—What is the difference? Eur. J. Oncol. Nurs. 2018, 32, 20–24. [Google Scholar] [CrossRef]
- Kassianos, A.P.; Raats, M.M.; Gage, H. Post-diagnostic dietary changes in prostate cancer: Associations with patients’ wellbeing and the perceptions of GPs. Eur. J. Cancer Care 2016, 26, e12599. [Google Scholar] [CrossRef]
- Bidstrup, P.E.; Dalton, S.O.; Christensen, J.; Tjonneland, A.; Larsen, S.B.; Karlsen, R.; Brewster, A.; Bondy, M.; Johansen, C. Changes in body mass index and alcohol and tobacco consumption among breast cancer survivors and cancer-free women: A prospective study in the Danish Diet, Cancer and Health Cohort. Acta Oncol. 2012, 52, 327–335. [Google Scholar] [CrossRef] [PubMed]
- Hsu, H.-T.; Dodd, M.J.; Guo, S.-E.; Lee, K.A.; Hwang, S.-L.; Lai, Y.-H. Predictors of exercise frequency in breast cancer survivors in Taiwan. J. Clin. Nurs. 2011, 20, 1923–1935. [Google Scholar] [CrossRef] [PubMed]
- Yang, C.; Liu, C.; Wang, K.; Chang, Y.; Wen, F.; Lee, Y.; Chen, M. Trajectory of smoking behaviour during the first 6 months after diagnosis of lung cancer: A study from Taiwan. J. Adv. Nurs. 2021, 77, 2363–2373. [Google Scholar] [CrossRef] [PubMed]
- Lee, M.K.; Park, S.Y.; Choi, G.-S. Association of Self-Leadership and Planning With Performing an Exercise in Patients With Colorectal Cancer. Cancer Nurs. 2020, 43, E1–E9. [Google Scholar] [CrossRef] [PubMed]
- Banerjee, S.; Semper, K.; Skarparis, K.; Naisby, J.; Lewis, L.; Cucato, G.; Mills, R.; Rochester, M.; Saxton, J. Patient perspectives of vigorous intensity aerobic interval exercise prehabilitation prior to radical cystectomy: A qualitative focus group study. Disabil. Rehabilitation 2021, 43, 1084–1091. [Google Scholar] [CrossRef]
- Grimmett, C.; Foster, C.; Bradbury, K.; Lally, P.; May, C.R.; Myall, M.; Pinto, B.; Corbett, T. Exploring maintenance of physical activity behaviour change among people living with and beyond gastrointestinal cancer: A cross-sectional qualitative study and typology. BMJ Open 2020, 10, e037136. [Google Scholar] [CrossRef]
- Hefferon, K.; Murphy, H.; McLeod, J.; Mutrie, N.; Campbell, A. Understanding barriers to exercise implementation 5-year post-breast cancer diagnosis: A large-scale qualitative study. Health Educ. Res. 2013, 28, 843–856. [Google Scholar] [CrossRef]
- Humphreys, L.; Crank, H.; Dixey, J.; Greenfield, D.M. An integrated model of exercise support for people affected by cancer: Consensus through scoping. Disabil. Rehabilitation 2020, 1–10. [Google Scholar] [CrossRef]
- Webb, J.; Peel, J.; Fife-Schaw, C.; Ogden, J. A mixed methods process evaluation of a print-based intervention supported by internet tools to improve physical activity in UK cancer survivors. Public Health 2019, 175, 19–27. [Google Scholar] [CrossRef]
- Avery, K.N.L.; Donovan, J.L.; Horwood, J.; Neal, D.E.; Hamdy, F.C.; Parker, C.; Wade, J.; Lane, A. The importance of dietary change for men diagnosed with and at risk of prostate cancer: A multi-centre interview study with men, their partners and health professionals. BMC Fam. Pract. 2014, 15, 81. [Google Scholar] [CrossRef]
- Kassianos, A.; Coyle, A.; Raats, M. Perceived influences on post-diagnostic dietary change among a group of men with prostate cancer. Eur. J. Cancer Care 2015, 24, 818–826. [Google Scholar] [CrossRef] [PubMed]
- Mróz, L.W.; Robertson, S. Gender relations and couple negotiations of British men’s food practice changes after prostate cancer. Appetite 2015, 84, 113–119. [Google Scholar] [CrossRef]
- Wells, M.; Aitchison, P.; Harris, F.; Ozakinci, G.; Radley, A.; Bauld, L.; Entwistle, V.; Munro, A.J.; Haw, S.; Culbard, B.; et al. Barriers and facilitators to smoking cessation in a cancer context: A qualitative study of patient, family and professional views. BMC Cancer 2017, 17, 348. [Google Scholar] [CrossRef] [PubMed]
- Er, V.; Lane, J.A.; Martin, R.; Persad, R.; Chinegwundoh, F.; Njoku, V.; Sutton, E. Barriers and facilitators to healthy lifestyle and acceptability of a dietary and physical activity intervention among African Caribbean prostate cancer survivors in the UK: A qualitative study. BMJ Open 2017, 7, e017217. [Google Scholar] [CrossRef] [PubMed]
- Hackshaw-McGeagh, L.E.; Sutton, E.; Persad, R.; Aning, J.; Bahl, A.; Koupparis, A.; Millett, C.; Martin, R.M.; Lane, J.A. Acceptability of dietary and physical activity lifestyle modification for men following radiotherapy or radical prostatectomy for localised prostate cancer: A qualitative investigation. BMC Urol. 2017, 17, 94. [Google Scholar] [CrossRef]
- Koutoukidis, D.; Beeken, R.; Lopes, S.; Knobf, M.; Lanceley, A. Attitudes, challenges and needs about diet and physical activity in endometrial cancer survivors: A qualitative study. Eur. J. Cancer Care 2017, 26, e12531. [Google Scholar] [CrossRef]
- Adams, J.L.; Martin, M.Y.; Pisu, M.; Oster, R.A.; Qu, H.; Shewchuk, R.M.; Sheffield, M.E.; Minter, A.; Baumann, A.A.; Rogers, L.Q. Determining patient needs to enhance exercise program implementation and uptake in rural settings for women after a cancer diagnosis. Support. Care Cancer 2021, 29, 4641–4649. [Google Scholar] [CrossRef]
- Bryant, A.L.; Walton, A.L.; Pergolotti, M.; Phillips, B.; Bailey, C.; Mayer, D.K.; Battaglini, C. Perceived Benefits and Barriers to Exercise for Recently Treated Adults With Acute Leukemia. Oncol. Nurs. Forum 2017, 44, 413–420. [Google Scholar] [CrossRef]
- Coon, S.K.; Coleman, E.A. Keep Moving: Patients With Myeloma Talk About Exercise and Fatigue. Oncol. Nurs. Forum 2004, 31, 1127–1135. [Google Scholar] [CrossRef]
- Rabin, C. Barriers to Increasing Physical Activity Among Young Adult Cancer Survivors. J. Adolesc. Young Adult Oncol. 2017, 6, 372–376. [Google Scholar] [CrossRef]
- Robinson, K.M.; Piacentine, L.B.; Waltke, L.J.; Ng, A.V.; Tjoe, J.A. Survivors speak: A qualitative analysis of motivational factors influencing breast cancer survivors’ participation in a sprint distance triathlon. J. Clin. Nurs. 2015, 25, 247–256. [Google Scholar] [CrossRef] [PubMed]
- Sun, V.; Raz, D.J.; Kim, J.Y.; Melstrom, L.; Hite, S.; Varatkar, G.; Fong, Y. Barriers and facilitators of adherence to a perioperative physical activity intervention for older adults with cancer and their family caregivers. J. Geriatr. Oncol. 2020, 11, 256–262. [Google Scholar] [CrossRef] [PubMed]
- Locher, J.L.; Robinson, C.O.; Bailey, F.A.; Carroll, W.R.; Heimburger, D.C.; Magnuson, J.S.; Saif, M.W.; Ritchie, C.S. The contribution of social factors to undereating in older adults with cancer. J. Support. Oncol. 2009, 7, 168–173. [Google Scholar] [PubMed]
- Harper, F.W.K.; Nevedal, A.; Eggly, S.; Francis, C.; Schwartz, K.; Albrecht, T.L. “It’s up to you and God”: Understanding health behavior change in older African American survivors of colorectal cancer. Transl. Behav. Med. 2013, 3, 94–103. [Google Scholar] [CrossRef]
- Somayaji, D.; Blok, A.C.; Hayman, L.L.; Colson, Y.; Jaklisch, M.; Cooley, M.E. Enhancing behavioral change among lung cancer survivors participating in a lifestyle risk reduction intervention: A qualitative study. Support. Care Cancer 2019, 27, 1299–1308. [Google Scholar] [CrossRef]
- Wu, Y.P.; Yi, J.; McClellan, J.; Kim, J.; Tian, T.; Grahmann, B.; Kirchhoff, A.; Holton, A.; Wright, J. Barriers and Facilitators of Healthy Diet and Exercise Among Adolescent and Young Adult Cancer Survivors: Implications for Behavioral Interventions. J. Adolesc. Young Adult Oncol. 2015, 4, 184–191. [Google Scholar] [CrossRef]
- Brunet, J.; Taran, S.; Burke, S.; Sabiston, C.M. A qualitative exploration of barriers and motivators to physical activity participation in women treated for breast cancer. Disabil. Rehabilitation 2013, 35, 2038–2045. [Google Scholar] [CrossRef]
- Wurz, A.; St-Aubin, A.; Brunet, J. Breast cancer survivors’ barriers and motives for participating in a group-based physical activity program offered in the community. Support. Care Cancer 2015, 23, 2407–2416. [Google Scholar] [CrossRef]
- Adams, C.; Glanville, N.T. The Meaning of Food to Breast Cancer Survivors. Can. J. Diet. Pract. Res. 2005, 66, 62–66. [Google Scholar] [CrossRef]
- Beagan, B.L.; Chapman, G.E. Family Influences on Food Choice: Context of Surviving Breast Cancer. J. Nutr. Educ. Behav. 2004, 36, 320–326. [Google Scholar] [CrossRef]
- Beagan, B.L.; Chapman, G.E. Eating after Breast Cancer: Influences on Women’s Actions. J. Nutr. Educ. Behav. 2004, 36, 181–188. [Google Scholar] [CrossRef]
- Weiss, Y.; Bristow, B.; Karol, D.L.; Fitch, M.; McAndrew, A.; Gibson, L.; Court, A.; Curle, E.; Prospero, L.D. Exploring Tobacco Use and Smoking Cessation Best Practices From the Perspectives of Individuals With Lung Cancer and Health Care Professionals. J. Med. Imaging Radiat. Sci. 2020, 51, 62–67. [Google Scholar] [CrossRef] [PubMed]
- Beckenstein, H.; Slim, M.; Kim, H.; Plourde, H.; Kilgour, R.; Cohen, T.R. Acceptability of a structured diet and exercise weight loss intervention in breast cancer survivors living with an overweight condition or obesity: A qualitative analysis. Cancer Rep. 2021, 4, e1337. [Google Scholar] [CrossRef] [PubMed]
- Henry, M.; Bdira, A.; Cherba, M.; Lambert, S.; Carnevale, F.A.; MacDonald, C.; Hier, M.; Zeitouni, A.; Kost, K.; Mlynarek, A.; et al. Recovering function and surviving treatments are primary motivators for health behavior change in patients with head and neck cancer: Qualitative focus group study. Palliat. Support. Care 2016, 14, 364–375. [Google Scholar] [CrossRef]
- Vance, V.; Campbell, S.; McCargar, L.; Mourtzakis, M.; Hanning, R. The Voice of Experience: Diet and Weight Change in Women with Breast Cancer Associate with Psychosocial and Treatment-Related Challenges. Can. J. Diet. Pract. Res. 2017, 78, 74–80. [Google Scholar] [CrossRef]
- Yufe, S.J.; Fergus, K.D.; Male, D.A. Lifestyle change experiences among breast cancer survivors participating in a pilot intervention: A narrative thematic analysis. Eur. J. Oncol. Nurs. 2019, 41, 97–103. [Google Scholar] [CrossRef] [PubMed]
- Frensham, L.J.; Parfitt, G.; Stanley, R.; Dollman, J. Perceived Facilitators and Barriers in Response to a Walking Intervention in Rural Cancer Survivors: A Qualitative Exploration. Int. J. Environ. Res. Public Health 2018, 15, 2824. [Google Scholar] [CrossRef]
- Hardcastle, S.J.; Galliott, M.; Lynch, B.M.; Nguyen, N.H.; Cohen, P.A.; Mohan, G.R.; Johansen, N.J.; Saunders, C. ‘If I Had Someone Looking Over My Shoulder’: Exploration of Advice Received and Factors Influencing Physical Activity Among Non-metropolitan Cancer Survivors. Int. J. Behav. Med. 2019, 26, 551–561. [Google Scholar] [CrossRef]
- Maxwell-Smith, C.; Zeps, N.; Hagger, M.S.; Platell, C.; Hardcastle, S.J. Barriers to physical activity participation in colorectal cancer survivors at high risk of cardiovascular disease. Psycho-Oncol. J. Psychol. Soc. Behav. Dimens. Cancer 2017, 26, 808–814. [Google Scholar] [CrossRef]
- Short, C.; James, E.; Plotnikoff, R. How Social Cognitive Theory can help oncology-based health professionals promote physical activity among breast cancer survivors. Eur. J. Oncol. Nurs. 2013, 17, 482–489. [Google Scholar] [CrossRef]
- Smith, J.; Woolley, T.; Brown, A.; Vangaveti, V.; Chilkuri, M. Smoking cessation in head and neck cancer patients: Factors influencing successes and failures. J. Med. Imaging Radiat. Oncol. 2021, 65, 233–241. [Google Scholar] [CrossRef] [PubMed]
- Hardcastle, S.J.; Maxwell-Smith, C.; Zeps, N.; Platell, C.; O’Connor, M.; Hagger, M.S. A qualitative study exploring health perceptions and factors influencing participation in health behaviors in colorectal cancer survivors. Psycho-Oncol. J. Psychol. Soc. Behav. Dimens. Cancer 2016, 26, 199–205. [Google Scholar] [CrossRef] [PubMed]
- Terranova, C.O.; Lawler, S.; Spathonis, K.; Eakin, E.G.; Reeves, M.M. Breast cancer survivors’ experience of making weight, dietary and physical activity changes during participation in a weight loss intervention. Support. Care Cancer 2016, 25, 1455–1463. [Google Scholar] [CrossRef] [PubMed]
- Backman, M.; Browall, M.; Sundberg, C.J.; Wengström, Y. Experiencing health—Physical activity during adjuvant chemotherapy treatment for women with breast cancer. Eur. J. Oncol. Nurs. 2016, 21, 160–167. [Google Scholar] [CrossRef]
- Mazzoni, A.-S.; Carlsson, M.; Berntsen, S.; Nordin, K.; Demmelmaier, I. “Finding my own motivation”—A Mixed Methods Study of Exercise and Behaviour Change Support During Oncological Treatment. Int. J. Behav. Med. 2019, 26, 499–511. [Google Scholar] [CrossRef]
- Forslund, M.; Nygren, P.; Ottenblad, A.; Johansson, B. Experiences of a nutrition intervention—A qualitative study within a randomised controlled trial in men undergoing radiotherapy for prostate cancer. Nutr. Diet. 2020, 77, 223–230. [Google Scholar] [CrossRef]
- Wong, J.Y.H.; Ho, J.W.C.; Lee, A.M.; Fong, D.Y.T.; Chu, N.; Leung, S.; Chan, Y.Y.W.; Lam, S.H.; Leung, I.P.F.; Macfarlane, D.; et al. Lived experience of dietary change among Chinese colorectal cancer survivors in Hong Kong: A qualitative study. BMJ Open 2021, 11, e051052. [Google Scholar] [CrossRef]
- Li, W.H.C.; Chan, S.S.C.; Lam, T.H. Helping cancer patients to quit smoking by understanding their risk perception, behavior, and attitudes related to smoking. Psycho-Oncol. J. Psychol. Soc. Behav. Dimens. Cancer 2014, 23, 870–877. [Google Scholar] [CrossRef]
- Adamsen, L.; Andersen, C.; Lillelund, C.; Bloomquist, K.; Møller, T. Rethinking exercise identity: A qualitative study of physically inactive cancer patients’ transforming process while undergoing chemotherapy. BMJ Open 2017, 7, e016689. [Google Scholar] [CrossRef]
- Missel, M.; Pedersen, J.H.; Hendriksen, C.; Tewes, M.; Adamsen, L. Exercise intervention for patients diagnosed with operable non-small cell lung cancer: A qualitative longitudinal feasibility study. Support. Care Cancer 2015, 23, 2311–2318. [Google Scholar] [CrossRef]
- Hatlevoll, I.; Skolbekken, J.; Oldervoll, L.M.; Wibe, A.; Hofsli, E. Colorectal cancer patients’ experiences with supervised exercise during adjuvant chemotherapy—A qualitative study. Scand. J. Med. Sci. Sports 2021, 31, 2300–2309. [Google Scholar] [CrossRef] [PubMed]
- Husebø, A.M.L.; Karlsen, B.; Allan, H.; Søreide, J.A.; Bru, E. Factors perceived to influence exercise adherence in women with breast cancer participating in an exercise programme during adjuvant chemotherapy: A focus group study. J. Clin. Nurs. 2014, 24, 500–510. [Google Scholar] [CrossRef] [PubMed]
- Martin, E.; Meglio, A.D.; Charles, C.; Ferreira, A.; Gbenou, A.; Blond, M.; Fagnou, B.; Arvis, J.; Pistilli, B.; Saghatchian, M.; et al. Use of mHealth to Increase Physical Activity Among Breast Cancer Survivors With Fatigue: Qualitative Exploration. JMIR Cancer 2021, 7, e23927. [Google Scholar] [CrossRef] [PubMed]
- Avancini, A.; Tregnago, D.; Rigatti, L.; Sartori, G.; Yang, L.; Trestini, I.; Bonaiuto, C.; Milella, M.; Pilotto, S.; Lanza, M. Factors Influencing Physical Activity in Cancer Patients During Oncological Treatments: A Qualitative Study. Integr. Cancer Ther. 2020, 19, 1534735420971365. [Google Scholar] [CrossRef]
- Götte, M.; Ma, S.K.; Winter, C.; Rosenbaum, D.; Boos, J. Experience of barriers and motivations for physical activities and exercise during treatment of pediatric patients with cancer. Pediatr. Blood Cancer 2014, 61, 1632–1637. [Google Scholar] [CrossRef]
- Tsay, S.-L.; Ko, W.-S.; Lin, K.-P. The Lifestyle Change Experiences of Cancer Survivors. J. Nurs. Res. 2017, 25, 328–335. [Google Scholar] [CrossRef]
- Kampshoff, C.S.; Jansen, F.; Mechelen, W.V.; May, A.M.; Brug, J.; Chinapaw, M.J.; Buffart, L.M. Determinants of exercise adherence and maintenance among cancer survivors: A systematic review. Int. J. Behav. Nutr. Phys. Act. 2014, 11, 80. [Google Scholar] [CrossRef]
- Stacey, F.G.; James, E.L.; Chapman, K.; Lubans, D.R. Social cognitive theory mediators of physical activity in a lifestyle program for cancer survivors and carers: Findings from the ENRICH randomized controlled trial. Int. J. Behav. Nutr. Phys. Act. 2016, 13, 49. [Google Scholar] [CrossRef]
- Hoedjes, M.; Stralen, M.M.V.; Joe, S.T.A.; Rookus, M.; Leeuwen, F.V.; Michie, S.; Seidell, J.; Kampman, E. Toward the optimal strategy for sustained weight loss in overweight cancer survivors: A systematic review of the literature. J. Cancer Surviv. 2017, 11, 360–385. [Google Scholar] [CrossRef]
- Michie, S.; Richardson, M.; Johnston, M.; Abraham, C.; Francis, J.; Hardeman, W.; Eccles, M.P.; Cane, J.; Wood, C.E. The Behavior Change Technique Taxonomy (v1) of 93 Hierarchically Clustered Techniques: Building an International Consensus for the Reporting of Behavior Change Interventions. Ann. Behav. Med. 2013, 46, 81–95. [Google Scholar] [CrossRef]
- Michie, S.; Stralen, M.M.V.; West, R. The behaviour change wheel: A new method for characterising and designing behaviour change interventions. Implement. Sci. 2011, 6, 42. [Google Scholar] [CrossRef] [PubMed]
- Bartholomew, L.K.; Parcel, G.S.; Kok, G. Intervention Mapping: A Process for Developing Theory and Evidence-Based Health Education Programs. Health Educ. Behav. 1998, 25, 545–563. [Google Scholar] [CrossRef] [PubMed]
- Knowledge Agenda Prevention. Dutch National Research route Health Care Research, Prevention, and Treatment. (2018) Steering Committee, NWA route Healthcare Research, Prevention and Treatment. Available online: https://publicaties.zonmw.nl/knowledge-agenda-prevention/ (accessed on 16 January 2022).
- Nationaal Preventieakkoord: Naar een gezonder Nederland. Ministerie van Volksgezondheid, Welzijn en Sport. 2018. Available online: www.nationaalpreventieakkoord.nl (accessed on 16 January 2022).
- Michie, S.; West, R.; Campbell, R.; Brown, J.; Gainforth, H. ABC of Behaviour Change Theories: An Essential Resource for Researchers, Policy Makers, and Practitioners; Silverback Publishing: Sutton, UK, 2014. [Google Scholar]

| Search Terms | |
|---|---|
| Cancer survivors | “Cancer” OR “Cancer patients” OR “Cancer survivors” OR “Neoplasms” OR “Oncology” |
| Lifestyle | “Lifestyle” OR “Life style” |
| Physical activity | “Physical activit*” OR “Exercis*” OR “Strength training” OR “Aerobic” OR “Resistance training” OR “Walking” OR “Sitting” OR “Sedentary behaviour” OR “Sedentary behavior” |
| Diet | “Diet*” OR “Nutrition” OR “Food” OR “Fruit” OR “Vegetable” OR “Meat” OR “Red meat intake” OR “Processed meat” OR “Energy dense food” OR “Fast food” OR “Processed food” OR “Starches” OR “Sugar” OR “Sugary drinks” OR “Sugary drink intake” OR “Fiber intake” OR “Wholegrains” |
| Smoking | “Smoking” OR “Smoking cessation” OR “Tobacco” |
| Alcohol consumption | “Alcohol consumption” OR “Alcohol” OR “Alcohol drinking” OR “Ethanol” |
| Sun protection | “Sunscreen” OR “Sun block” OR “Tanning” OR “Tanning bed” |
| Change | “Change” OR “Promotion” OR “Behavior change” OR “Modification” OR “Intervention” OR “Program” OR “Trial” |
| Psychological | “Psycholog*” OR “Psychopathology” OR “Anxiety” OR “Depression” OR “Intrapsychological” OR “Self-efficacy” OR “Selfefficacy” OR “Mastery” OR “Motivation” OR “Coping” OR “Emotion regulation” OR “Personality” OR “Attachment” OR “Trauma” OR “Adverse childhood events” OR “ACE” OR “Resilience” OR “Perceived stress” OR “Worry” OR “Fear” OR “Distress” OR “Mental health” OR “Emotional functioning” OR “Emotional well-being” |
| Social | “Social” OR “Social support” OR “Social pressure” OR “Socioeconomic status” OR “SES” OR “Educational level” OR “Marital status” OR “Partner” OR “Family” OR “Social environment” |
| Physical Activity (n = 45) | Diet (n = 21) | Smoking (n = 12) | Alcohol (n = 4) | Multiple Lifestyle Behaviors (n = 4) | Sun Protection (n = 2) | |
|---|---|---|---|---|---|---|
| Psychosocial Determinant | ||||||
| Socio-demographic | ||||||
| Age | Not Significant (NS) [1,2,3,4,5,6,7] *Older age & physically inactivity [8] *Younger age & increased exercise frequency [9] *Age differed significantly between trajectory groups of the waitlist group [10] | NS [5,8,11] *Younger age & (favorable) dietary changes [12,13,14] *Older age & favorable dietary changes [6] | NS [15,16,17,18]* Older age & lower likelihood of continued smoking [19] *Older age & smoking cessation [20] *Younger age & more likely to continue smoking [21] | NS [3,11] | NS [22,23,24] | *Age > 55 & increased sun-safe behavior [6] |
| Sex/gender | NS [10] *Gender differed across classes: males more likely to be high and sustained sedentary over time; women more likely to be increasing sedentary [7] | NS [15,16,17,18,21] *Females less likely to quit smoking [20] | NS [22] *Females & less positive changes in substance use (alcohol and smoking) [22] | |||
| Race/ethnicity | NS [1,4] | NS [15,16,17,18] | NS [23,24] | |||
| Educational level | NS [1,5,6,7,9,25] NS for Moderate to Vigorous Physical Activity (MVPA) [4] *Higher educational level & more likely to change towards being physically inactive post-diagnosis [8] *Higher educational level & increase in physical activity vs. no increase among lower educational level [26] *Higher educational level & more likely to be high maintainers or high decreasers of sedentary behavior, vs. low maintainers [4] | NS [5,6,8,13,14,25] *Higher education level & (favorable) dietary changes [11,27] | NS [16,17,19,21,28] *Lower educational level & lower long-term cessation rates [15] | NS [28] *Temporary decreasers were more likely to have a higher education level vs. medium temporary decreasers vs. low maintainers [11] | NS [22,23] *Higher educational level & positive changes in physical activity or diet [24] | NS [6] |
| Employment status | NS [1,5,6,8] *Employment differed across classes (those increasing sedentary behavior over time were most often employed) [7] | NS [5] *Being employed & increase in fiber intake [6] | NS [22] | NS [6] | ||
| Job position | *Higher occupational positions & less improvement in moderate physical activity [5] | NS [5] | ||||
| Marital status | NS [1,3,5,6,8] | NS [5,6,8,13] | NS [15,19,21,28] #Married/partnered more likely to be abstinent [16] | NS [3,28] | NS [22,23] | NS [6] |
| Social class | *Working occupational class more likely to increase physical activity compared to managerial and professional class [3] | *Higher social class & favorable dietary changes [12] | NS [3] | |||
| Cohabitation/living alone | *Living alone & favorable dietary changes [12] | |||||
| Income | *Higher income & more likely to be high decreaser or medium decreaser of physical activity vs. low maintainer [4] | NS [14] *Higher household income & favorable dietary changes [4] | NS [15,21] | NS [22] | ||
| Smokers in household | *Smoking household member & higher likelihood continued smoking [19] *Second-hand smoking at home & being indecisive for abstinence [21] | |||||
| Inter-individual | ||||||
| Social support | NS [4,29], for baseline to 6 months [32] #Social support & increasing physical activity [30] *More social support [1,31] from family [32], friends [34], or family [40] and friends [32] & (greater) increase in physical activity*Social support & increased exercise from baseline to 6 months follow-up, but not at 3-month follow-up [9] | NS [30] *Lower friend support for eating habits-discouragement & improvements in diet [33] *Greater social support & increase in fruit and vegetable intake [4] | NS [18,34] | NS [11] | *Social support & positive lifestyle change [23] | |
| Social modeling | *Increases in social modeling & increases in physical activity and decreases in sedentary time [31] | |||||
| Exercise role models | NS [29] | |||||
| Role model | *Contact (vs. no contact) with a role model & increase in exercise levels [35] | |||||
| Social constraints | NS [23] | |||||
| Social smoking environment | *Having a spouse who did not smoke, and having fewer peers who smoked & higher likelihood to quit [34] | |||||
| Second-hand smoke exposure at home | *Exposed to send-hand smoke at home & smoking over time [21] | |||||
| Intra-individual | ||||||
| Depressive symptoms | NS [4,8,30,32,36] *Higher levels of depressive symptoms & less likely to remain consistently sufficiently active [2] *Depression perceived barrier [30] | NS [4,8,30,37]; NS for those with better fruit and vegetable and fiber intake at baseline [38] *For those with less fat consumption at baseline, increase in fat intake, depressive symptoms were not associated with decreases in the first year, whereas it was associated with the increase between year 1 and 4 [38] | NS [16,18,21] *Depression & higher likelihood of continued smoking [19] * Patients with depression symptoms reported significantly lower abstinence rates [39] *Depression & relapse after quitting [15] | NS [11] | NS [40] | |
| Anxiety symptoms | NS [8] *Higher anxiety & less likely to increase physical activity [36] | NS [8,37] | NS [18,21] *Lower anxiety & abstinence [17] | * Higher anxiety & unhealthy lifestyle [40] | ||
| Psychological distress | NS [18] *Higher psychological distress & initiating dietary changes [14] *Decrease in psychological distress & dietary changes [14] | *Lower psychological distress & abstinence rates [17] | ||||
| Emotional distress | *Higher emotional distress & decrease in physical activity [41] | NS [42] | *Higher emotional distress & increased alcohol consumption [41] | NS [41] | ||
| Stressful life events | NS [30] | NS [30] *Greater number of stressful events & initiating dietary changes [14] | ||||
| Life stress | NS [36] | |||||
| Perceived stress | *Perceived stress as barrier [30] | *Lower perceived stress & smoking abstinence [17] | NS [43] | |||
| Cancer-related stress | *Higher stress & greater decrease in fruit and vegetable intake in first 6 months after diagnosis [44] *Higher stress & greater increase in fruit and vegetable intake 12 months post-diagnosis [44] | NS [22] | ||||
| Traumatic stressor response | NS [23] | |||||
| Cancer-related intrusions | *Cancer-related intrusions & positive lifestyle change [23] | |||||
| Cancer-related avoidance | NS [23] | |||||
| Fear of exercise | NS [29] | |||||
| Fear of recurrence | NS [30] *Higher fear of cancer recurrence & reduced physical activity [41] | NS [30,41] | NS [16] | *Higher fear or recurrence & increased alcohol consumption [41] | NS [41] | |
| Fatigue (vitality) | NS [28] *Less fatigue & increase in exercise [30] *Higher levels of fatigue at baseline & less likely to remain consistently sufficiently active [2]*Baseline fatigue & physical activity maintenance [45] | # Less fatigue (greater vitality) & dietary changes [30] | NS [16,18] | |||
| Mood | *Lower mood disturbance at baseline & low and sustained sedentary behavior over time [7] | NS [18] | ||||
| Anger | NS [18] | |||||
| Confusion | NS [18] | |||||
| Vigor | *Higher vigor for continuous abstainers than relapsers [18] | |||||
| Dispositional optimism | NS [4] | *Higher dispositional optimism & higher fruit and vegetable intake [4] | NS [11] | *Dispositional optimism & positive lifestyle change [23] | ||
| Contemporary life stress | NS [46] | |||||
| Sexual activity, sexual functioning | NS [27] | |||||
| Satisfaction with sexual functioning | NS [30] | NS [30] | ||||
| Body satisfaction | NS [30] | NS [30] | ||||
| Health related quality of life | *Poor health related quality of life on two or more domains & exercising less [47] *Higher mental and physical component scores & increase in physical activity [32] | NS [47] *Lower general quality of life, lower cognitive functioning, lower levels of emotional functioning, & dietary changes [27] | ||||
| Perceived mental health status | *Better mental health status & increased exercise frequency from baseline to 3 months follow-up, but not at 6 months follow-up [9] *Perceived reduced mental function as barrier [30] | |||||
| Health awareness | *Higher health awareness & less physical activity [48] | NS [48] | ||||
| Meaning of cancer | NS [48] | NS [48] | ||||
| Survivor concerns | NS [37] | |||||
| Cancer-specific concerns | NS for breast cancer survivors [49] *For prostate cancer survivors, cancer-specific concern of ‘activities limited by urination’ & lesser increases in physical activity [49] | |||||
| Appearance concerns | NS [48] | NS [48] | ||||
| Body change concerns | * Higher body change concerns & less physical activity [48] | NS [48] | ||||
| Life interferences | * Higher life interferences & less physical activity [48] | NS [48] | ||||
| Worry | *Worry & less physical activity [48] | NS [48] | ||||
| Cancer worry | *Higher levels of cancer worry & more likely to remain consistently sufficiently active [2] | |||||
| Illness representations (timeline acute/chronic, timeline cyclical, consequences, personal control, treatment control, illness coherence and emotional representations) | NS for illness coherence or consequences [50] NS for timeline acute/chronic, timeline cyclical, consequences, illness coherence and emotional representations [25] *Lower personal control & decrease in exercise [50] *Lower emotional representations & decrease in exercise [50] *Lower illness identity, higher personal control, higher treatment control & increase in physical activity [25] | *Higher personal control & healthier changes [25] *Higher negative emotional representations & healthier changes [25] | ||||
| Self-efficacy | NS [7,9,25,45,51,52,53,54,55] NS in the control group [56] *Higher self-efficacy & higher (increase in) physical activity [31,33,57,58,59] (in the intervention group [56]), being sufficiently active [60] *Lower self-efficacy & decreasers [50], lower physical activity [10] | NS [25] *Higher (changes in) self-efficacy & (favorable) dietary changes [15,33,61,62] #Higher self-efficacy & target fruit and vegetable intake [37] | NS [16,42] *Higher self-efficacy & quit attempts [15] *Higher self-efficacy & continuous abstainers [18] *Lower self-efficacy for not smoking & still smoking over time [21] | |||
| Task self-efficacy | NS [29,53] *Increase in task self-efficacy & improved physical activity [63] | |||||
| Barriers self-efficacy | NS [59] *Changes in barrier self-efficacy & changes in steps per day in the intervention group [64]. *Increased barrier self-efficacy & improved vigorous physical activity [63] #Increase in barrier self-efficacy & increase in walking and decrease in sitting time [31] | |||||
| *Improvements in barriers self-efficacy mediated intervention effect on physical activity maintenance [29] | ||||||
| Relapse self-efficacy | *Changes in relapse self-efficacy & changes in steps per day, in the intervention group [64] | |||||
| Maintenance self-efficacy | NS [51] *Higher (change in) self-efficacy & increase in physical activity during intervention, but not at 10 week follow-up [65] | |||||
| Perceived behavioural control | *Lower external locus of control & dietary changes [27] | |||||
| Positive outcome expectations | NS [59] | |||||
| Negative outcome expectations | NS [59] | |||||
| Outcome expectations | NS [29,53,57] *Exercise outcome expectancy (beliefs that exercise has beneficial consequences) & increased exercise from baseline to 6 months follow-up, but not at 3 month-follow-up [9] | |||||
| Sociostructural factors | *Reductions in motivation & improved follow-up vigorous physical activity [63] | |||||
| Locus of control | NS [37] | |||||
| Stage of change | *Higher stage of change & increased exercise since diagnosis [25] | NS [37] *Higher stage of change & healthier eating since diagnosis [25] | *Lower readiness to change & continuous smoker vs. quitter [15] *Higher readiness to change & quit attempts [15], less likely to relapse [18] #Higher stage of change & smoking cessation [66] *Quit motivation & smoking cessation [42] | |||
| (Exercise) Processes of change (behavioral and cognitive) | NS for behavioral processes [31] NS for cognitive processes [32] *Cognitive processes & increasing sedentary time [31] *Behavioral processes & greater change in physical activity at 6 months and 12 months [32] *Behavioral processes & greater odds of being sufficiently active at follow-up [60] | |||||
| Change processes | Behavioral processes of change & increase in pounds lifted for leg exercises, but not for arm exercises [52] | |||||
| Perceived access (to healthy eating; to exercise) | *Higher perceived access to exercise & increased physical activity [34] | NS [33] | ||||
| Perceived neighborhood safety | NS [34] | NS [33] | ||||
| Change in barriers | *Perceiving less barriers & diet quality [62] | |||||
| Healthy food beliefs | NS [37] | |||||
| Behavioral capabilities | NS [37] | |||||
| Difficulty finding fruit and vegetables in the neighborhood | NS [37] | |||||
| Difficulty eating fruit and vegetables as snack | NS [37] | |||||
| Taste and snack preferences for fruit and vegetables | *Improved taste/snack preferences for fruit and vegetables & increase in fruit and vegetable intake [37] | |||||
| Family opinions on fruit and vegetables | NS [37] | |||||
| Cancer coping style | NS [67] | *Fatalists (vs. fighting spirits) & increase in fruit and vegetable intake [67] | ||||
| Fatalism | NS [42] | |||||
| Coping behaviors to resist smoking | NS [18] | |||||
| Stress coping | NS [17] | |||||
| Risk perception | NS [16,42] | |||||
| Cancer threat appraisal | NS [36] | |||||
| Decisional balance: Pros and cons | NS [52,60] *Higher decisional balance pros and lower decisional balance cons & greater physical activity at 6 months, but not at 12 months [32] | *Cons & smoking cessation at 3 months [42] | ||||
| Pain | NS [16] | |||||
| Benefit finding | *Benefit finding & increase in lifestyle behavior [22] | |||||
| Motivational regulation (self-determined motivation, amotivation, external regulation and introjected regulation) | *Increase in self-determined motivation & increase in moderate to vigorous physical activity [68] NS: other subscales [68] | |||||
| Motivation | NS [64] | |||||
| Motivational processes (instrumental attitudes, affective attitudes, perceived capability and perceived opportunity) | Higher perceived opportunity & greater changes in physical activity [69] Other subscales NS [69] | |||||
| Behavioral regulations (exercise action and coping plans, and social support) | NS [69] | |||||
| Reflexive processes (anticipated regret, habit, exercise identity, exercise obligation, and regulation of alternatives) | NS [69] | |||||
| Somatization | *Increased somatization increased & less likely to increase physical activity [36] | |||||
| Belief that exercise has a negative impact on cancer | *Main effect NS, but decreasers were more concerned about the negative impact of exercise on cancer than increasers [50] | |||||
| Perceived benefits of exercise | NS [50] | |||||
| Perceived barriers (of exercise) | NS [50,63] *Perceived barriers & increased exercise frequency from baseline to 3 months, but not at 6 months follow-up [9] *Reductions in barriers & greater physical activity [53] | |||||
| Barrier interference | *Barrier inference mediator of intervention effect on physical activity [29] | |||||
| Perceptions of physical activity | NS for maintenance of physical activity after diagnosis [70] For patients not meeting guidelines before diagnosis, perceptions of physical activity improving quality of life and overall survival & increased physical activity after diagnosis [70] | |||||
| Physical activity enjoyment | NS [29] *Increase in physical activity enjoyment significantly predicted physical activity at post-intervention [71] | |||||
| Coping planning | NS [72] | |||||
| Action planning | *Action planning & MVPA [51] *Greater action planning & maintenance of exercise for more than 6 months [72] | |||||
| Intention | *Intention & MVPA [51] | |||||
| Self-leadership (behavior awareness and volition, task motivation, and constructive cognition) | *Higher self-leadership in the subscales: behavior awareness and volition, task motivation, and constructive cognition & maintenance of moderate exercise during 6 months [38] |
| Physical Activity (n = 26) | Diet (n = 9) | Smoking (n = 4) | Multiple Lifestyle Behaviors (n = 13) | |
|---|---|---|---|---|
| Barriers | ||||
| Sociodemographic | ||||
| Work-related factors | [1,2,3] | [4] | [5] | |
| Financial constraints | [6,7,8,9,10] | [4,11] | [12,13,14] | |
| Ageing | [1,10,15,16,17] | [12] | ||
| Poor weather conditions | [1,3,6,7,8,15,17,18,19,20,21,22] | [13,23,24] | ||
| Environmental factors (e.g., poor infrastructure) | [10,19,22] | [13] | ||
| Inter-individual | ||||
| Lack of information/advice from health care professionals | [6,8,9,10,17] | [11,25,26] | [12,13,14,27,28,29] | |
| Lack of trustworthy lifestyle information | [13,27,30,31] | |||
| Lack of knowledge | [7,8,9,10,16,32] | [30,33] | ||
| Lack of discussion about lifestyle with health care professionals | [34] | [35,36] | ||
| Health care providers authoritarian approach | [14,27,37] | |||
| Resistance from family members to dietary changes | [4,38] | |||
| Poor support and understanding from family members | [29] | |||
| Living alone/not having a partner | [4] | [23,24,31,39] | ||
| Practicing alone | [2] | |||
| Difficulties with breaking (cultural) dietary patterns | [4,40] | [30] | ||
| Difficulties breaking old and forming new habits | [12,27,29,37] | |||
| Social isolation/feeling isolated | [19,20] | [40] | [5] | [29] |
| Not wanting to bother the host with dietary restrictions | [11,40] | |||
| Perceiving smoking as a social norm and as a tool for communication and connecting with friends | [41] | |||
| Feeling impolite or embarrassed to reject food prepared by others/a cigarette from a friend | [40] | [41] | ||
| Dilemma between staying on a healthy diet and maintaining harmony with others | [40] | |||
| Residing with other smokers | [5] | |||
| Social pressure (e.g., pressure to stop smoking from relatives) | [36] | [27] | ||
| Timing of the intervention (during radiotherapy) | [11] | |||
| Unfavorable lifestyle and lack of lifestyle change in social environment | [14,29] | |||
| Difficulties in shopping for food | [11] | |||
| Specific social events | [11,40] | [14] | ||
| Unexpected (major) life events (e.g., serious illness, death) | [22] | [29] | ||
| Belief that weight loss is a positive health outcome of cancer | [34] | |||
| Not being able to consume foods that one typically consumed interferes with normative expectations | [34] | |||
| Shift in domestic food dynamics: disruption of traditional gender roles | [42] | |||
| Difficulties resuming life roles | [27] | |||
| Passive role in food decisions/preparation | [42] | |||
| Negotiating (with partner) to find a balance between dietary regimens and living an enjoyable life | [42] | |||
| Issues with facilities or resources (e.g., proximity/access to facilities) | [1,3,6,8,10,16,43] | |||
| Lack of program flexibility (e.g., unchallenging exercise regimes) | [6] | [23] | ||
| Competing time demands (e.g., balancing motherhood with healthy lifestyle; attending smoking cessation services) | [1,2,6,7,8,10,15,17,19,20,21,22,32,43,44] | [36] | [13,23,24,37] | |
| Safety issues | [6,8,19] | |||
| Grief about inability to engage in normal group sport activities | [20] | |||
| Difficulties maintaining change after end of intervention/post-program lack of external encouragement | [19] | [29] | ||
| Feeling no need to exercise because of regular medical checkups | [17] | [33] | ||
| Current practice in smoking cessation services | [36] | |||
| Obesity-related social stigma | [13] | |||
| Intra-individual | ||||
| Physical complaints/treatment side effects | [1,2,6,7,8,9,10,15,16,17,19,20,21,22,32,43,44,45,46,47,48,49,50,51] | [12,13,14,23,24,27,29,30,39] | ||
| Lack of information about diet and cancer | [25,42,52] | |||
| Perceiving no need for lifestyle change | [4,25] | [12,13,30] | ||
| Misperceptions about recommendations/guidelines not applicable | [17] | [29] | ||
| Overestimation of own levels of physical activity | [17] | |||
| Not being too concerned about effects of smoking | [5] | |||
| Beliefs about (the cause of) cancer being unrelated to lifestyle | [4] | [12,27,30] | ||
| Concurrent health concerns (e.g., Crohn’s disease) | [4] | |||
| Feeling restricted/limited to eat specific foods | [11] | [12] | ||
| Need for control/autonomy over lifestyle choices | [11,26] | [27] | ||
| Frustration and embarrassment to eat with others because of bodily changes caused by cancer and cancer treatment | [34] | |||
| Lack of interest in food | [42] | |||
| Lack of skills | [42] | |||
| Changed body image & inconvenience and worries due to using a prosthesis | [32,43] | |||
| Concerns/anxiety about exercising | [1,2,6,9,20,49] | |||
| Lack of knowledge and limited perceptions (e.g., on smoking cessation and health consequences) | [6,16,17,18] | [36,41] | ||
| Lack of motivation | [1,2,6,7,8,10,15,16,17,19,20,21,22,51] | [11] | [29,33] | |
| Not being the sporty type | [1,2,7,17,22,51] | |||
| Low self-efficacy | [8,9,46] | [30,33,37] | ||
| Not enjoying healthy behaviors | [1,10,15,48,49] | [13,23,24] | ||
| Enjoyment of unhealthy behaviors | [27] | |||
| Being unfamiliar with healthy products and digital technology (e.g, m-health) | [2] | [12,24] | ||
| Unclear about feasible activities | [20] | |||
| Lack of sport equipment | [20] | |||
| Concerns/fears related to symptoms (body esteem, colostomy bag leakage, and accidents) | [15,18] | [24,33] | ||
| Not prioritizing physical activity | [16] | |||
| Counterintuitive approach | [2] | |||
| Inconvenience/Eating unhealthy foods for convenience | [6] | [29] | ||
| Eating unhealthy foods for palatability | [29] | |||
| Preoccupied with dealing with cancer | [51] | |||
| Uncertainty about benefits of lifestyle in relation to cancer and health/Not perceiving any benefits of lifestyle change (e.g., smoking cessation) | [41] | [12,27,30,33] | ||
| Physical dependence/Nicotine dependency | [41] | [27] | ||
| The stress of being away from home (in hospital) | [5] | |||
| Experiencing a strong desire to smoke | [41] | |||
| Difficulties to quit | [35,36,41] | |||
| Lack of willpower | [5] | |||
| Marijuana use | [5] | |||
| Uncertainty on how to approach quitting | [35] | |||
| Poor/uncertain disease prognosis | [35] | [27] | ||
| Negative views about current smoking cessation services | [36] | |||
| Coping with (emotional di)stress trough unhealthy behaviors | [36] | [27,29,39] | ||
| Desire for personal choice over smoking behavior | [36] | |||
| Desire to move on from cancer diagnosis and treatment | [12] | |||
| Self-monitoring perceived as discouraging when not meeting goal | [31] | |||
| Inner conflicts | [37] | |||
| Passive surrender to avoid disappointment from unsuccessful attempt to change lifestyle | [37] | |||
| Psychological complaints (e.g., low mood, depression, stress, anxiety) | [6,9,15,19,20,21,22,44,45,51] | [5] | [13,14,27,39] | |
| Feeling hungry | [29] | |||
| Desire to enjoy life and not having to constantly monitor lifestyle | [14,33] | |||
| Facilitators | ||||
| Sociodemographic | ||||
| Being retired | [4] | |||
| Ageing | [12] | |||
| Affordability/smoking cessation saves money | [6,9] | [36,41] | ||
| Environmental factors (e.g., proper infrastructure) | [10] | [13] | ||
| Good weather | [13] | |||
| Inter-individual | ||||
| Social support (e.g., from partners and family members) | [2,3,7,8,9,10,15,16,17,18,19,22,32,43,44,46,47,49] | [4,11,25,26,38] | [5,35,41] | [12,13,14,23,24,27,29,31] |
| Advice/support from health care professionals | [7,16,17,32,47,51] | [11,25,40,42] | [5,35] | [12,23,27,29,31,37] |
| Credible source | [24,31] | |||
| Receiving professional supervision/Prior education on addictions and withdrawal through occupational interventions | [2,7,9,15,18,32,45,47,48,49,50] | [5] | ||
| Patient engagement | [27] | |||
| Greater priority for healthy eating due to diagnosis | [38] | |||
| Sharing cooking responsibilities | [4] | |||
| Being responsible for cooking for family members | [14,29] | |||
| Living alone | [4] | [5] | ||
| Familiarity with healthy eating tradition | [4] | |||
| Prior knowledge and experience with healthy products | [11] | |||
| Believing that weight loss is desirable | [34] | |||
| Partner adjustment in role functioning regarding food provision | [42] | |||
| Medical justification of dietary changes (to others) | [42] | |||
| Using adaptive strategies in interpersonal contexts | [40] | |||
| Accessibility of facilities/resources | [6,7,20,44] | [13,14] | ||
| External accountability (Feeling personally accountable to the coach) | [10,16] | [23,29,31] | ||
| Avoiding/reducing isolation | [15,48] | |||
| Benefits of being/exercising with fellow sufferers | [3,18,43,44,47,49,50] | |||
| Enjoyment of group exercises | [13] | |||
| Routine & structure | [2,7,32,44,45,48,49] | [23,29,31] | ||
| Commitment | [8,19,32,46,49] | [23] | ||
| Printed intervention components | [51] | |||
| Being physically active together helps coping with cancer | [7] | |||
| Having a pet (e.g., owning a dog) | [7] | [13] | ||
| Social norms | [8] | |||
| Tailored step goals (set by researchers)—Tailored, individualized exercises | [19] | [23] | ||
| Monitoring/visualization of progress/Intervention raises awareness of health behaviors and outcomes | [19] | [31] | ||
| Exercising in public gym provides a sense of normalcy and health | [49] | |||
| Getting asked to exercise | [20] | |||
| Being away from home | [5] | |||
| Social unacceptability of smoking | [35,36] | |||
| Caring responsibilities | [36] | |||
| Use of cessation services | [36] | |||
| Feelings of responsibility and gratitude toward family members | [28] | |||
| Meal provisioning | [23] | |||
| Intra-individual | ||||
| Cancer diagnosis as wake up call—as initial motivating factor | [25,38] | [5] | [12,13,24,27,31] | |
| Knowledge (about lifestyle and effects on health) | [6,22,44,49,50] | [25,40] | [5,35,41] | [13,29] |
| Fear of recurrence & perceiving that lifestyle change may prevent recurrence | [3] | [4,25,26,40,52] | [14,27,28,29,37] | |
| Perceived/anticipated benefits of lifestyle change: to improve health, wellbeing, reduce symptoms, improving treatment efficacy & cancer prognosis | [8,10,15,20,32,46,51] | [11,25,34,52] | [41] | [12,13,14,24,28,30] |
| Lifestyle change as active coping strategy: doing something to gain a sense of control | [11,25,26,34,52] | [31] | ||
| Experienced benefits from healthy behaviors (e.g., improved mental wellbeing; help process negative thoughts and feelings) | [2,7,8,9,10,15,18,19,20,22,32,43,44,45,46,47,48,49,50,51] | [26,40] | [12,13,28,29,30,37] | |
| Personal/internal motivation and commitment | [3,47,48,49,51] | [38,40] | [24,29,31,33] | |
| Food as a source of comfort | [52] | |||
| Concurrent health concerns already requiring dietary changes (e.g., diabetes) | [4] | |||
| Interest and knowledge in food and cooking | [11,42] | |||
| Positive experience of novel dietary knowledge and habits | [11] | |||
| Recipes and meal suggestions | [11] | |||
| Small dietary adjustments perceived as easy | [11] | |||
| Shift in meaning of healthy lifestyle behaviors after diagnosis (focus on health) | [26] | [37] | ||
| Wanting to return to pre-diagnosis normality | [26] | |||
| Relaxing diet rules (having occasional treats) | [42] | |||
| Having multiple exercise options to choose/Benefit of trying different types of activities to maintain motivation | [6] | [14] | ||
| Enjoyment of healthy lifestyle behaviors | [3,6,7,8,15,43,47] | [12,24,31] | ||
| Self-efficacy | [10,19,32,46,47,51] | [29,30] | ||
| Goal setting/action planning | [7,10,22,51] | [13,14,23,31,37] | ||
| Pride | [8,44,47] | |||
| Improved wellbeing leading to prioritizing physical activity | [47] | |||
| Physical activity provides a purpose | [44] | |||
| No self-pity, looking forward | [44] | |||
| Focus on health/living, distraction from illness | [15,44] | [27] | ||
| Regaining trust in own body | [44] | |||
| Re-gaining control/being able to do something | [3,7,9,15,18,32,43,44] | |||
| Previous exercise experience | [2,18] | |||
| Objective indicators of improvement | [18] | |||
| (Self-)Monitoring and feedback on behavior | [2,10,15,18,32,48,49,50,51] | [13,29,31] | ||
| Habit formation | [2,8,22] | [29] | ||
| Openness to reframing attitudes about lifestyle modification | [8] | [37] | ||
| Restoring normalcy/Returning to normal life | [20,32,46,51] | [27] | ||
| Learning new skills | [49] | |||
| Music | [50] | |||
| Self-challenge | [50] | |||
| Negative reinforcers (e.g, feeling guilty for not exercising) | [10] | |||
| Intrinsic rewards (e.g, feeling good after meeting challenges) | [10] | |||
| Fitness being part of self-identity | [51] | |||
| Positive coping strategies | [22] | |||
| Feelings of empowerment and independence | [44] | |||
| Not wanting to compromise their treatment | [5] | |||
| Being too unwell to smoke because of the side effects of radiotherapy | [5] | |||
| Treatment and its associated side effects | [5] | |||
| Fear of being discovered by the exhaled carbon monoxide readings | [5] | |||
| Willpower | [5,36] | |||
| Cessation aids | [5] | |||
| Removing the association between alcohol and smoking | [5] | |||
| Individual decision to quit | [35] | |||
| Harm recognition | [35] | |||
| Accomplishment in quitting | [35] | |||
| Positive self-talk | [27] | |||
| Lifestyle changes complementing existing diet | [12] | |||
| Autonomy | [12,31] | |||
| Acceptance | [27] | |||
| Increased self-awareness/mindfulness | [23] | |||
| Experienced discomforts from unhealthy behaviors | [28] | |||
| Strength and resilience | [27] | |||
| Religion/spirituality | [30] | |||
| Intention | [30] | |||
| Pro-actively searching for information about lifestyle and health | [28,30] | |||
| Rewards | [13] | |||
| Portion control | [29] | |||
| Skill-building, e.g., in food preparation and meal planning | [14] | |||
| Body image | [14] | |||
| Engaging children in healthy lifestyle behaviors | [37] | |||
| Having a more self-compassionate perspective | [37] |
Publisher’s Note: MDPI stays neutral with regard to jurisdictional claims in published maps and institutional affiliations. |
© 2022 by the authors. Licensee MDPI, Basel, Switzerland. This article is an open access article distributed under the terms and conditions of the Creative Commons Attribution (CC BY) license (https://creativecommons.org/licenses/by/4.0/).
Share and Cite
Hoedjes, M.; Nijman, I.; Hinnen, C. Psychosocial Determinants of Lifestyle Change after a Cancer Diagnosis: A Systematic Review of the Literature. Cancers 2022, 14, 2026. https://doi.org/10.3390/cancers14082026
Hoedjes M, Nijman I, Hinnen C. Psychosocial Determinants of Lifestyle Change after a Cancer Diagnosis: A Systematic Review of the Literature. Cancers. 2022; 14(8):2026. https://doi.org/10.3390/cancers14082026
Chicago/Turabian StyleHoedjes, Meeke, Inge Nijman, and Chris Hinnen. 2022. "Psychosocial Determinants of Lifestyle Change after a Cancer Diagnosis: A Systematic Review of the Literature" Cancers 14, no. 8: 2026. https://doi.org/10.3390/cancers14082026
APA StyleHoedjes, M., Nijman, I., & Hinnen, C. (2022). Psychosocial Determinants of Lifestyle Change after a Cancer Diagnosis: A Systematic Review of the Literature. Cancers, 14(8), 2026. https://doi.org/10.3390/cancers14082026

