Loss of MAGEC3 Expression Is Associated with Prognosis in Advanced Ovarian Cancers
Abstract
Simple Summary
Abstract
1. Introduction
2. Materials and Methods
2.1. Patient Cohorts and TMA Construction
2.2. Antibody Validation
2.3. Immunohistochemistry
2.4. TCGA Study Data
2.5. Statistical Methods
2.6. LASSO Model Building
3. Results
3.1. MAGEC3 Protein Normal Tissue Expression and Cancer Tissue Expression
3.2. MAGEC3 Association with Prognosis in Epithelial Ovarian Cancer
3.3. MAGEC3 Is Associated with CD8+ T Cell Infiltrated Tumors
3.4. Relationship with Other CT Antigens and Seropositivity
3.5. MAGEC3 Protein Expression across Multiple Disease Sites
3.6. Modeling MAGEC3 Protein via mRNA
3.7. MAGEC3 Protein Predictor in Pan-TCGA Study
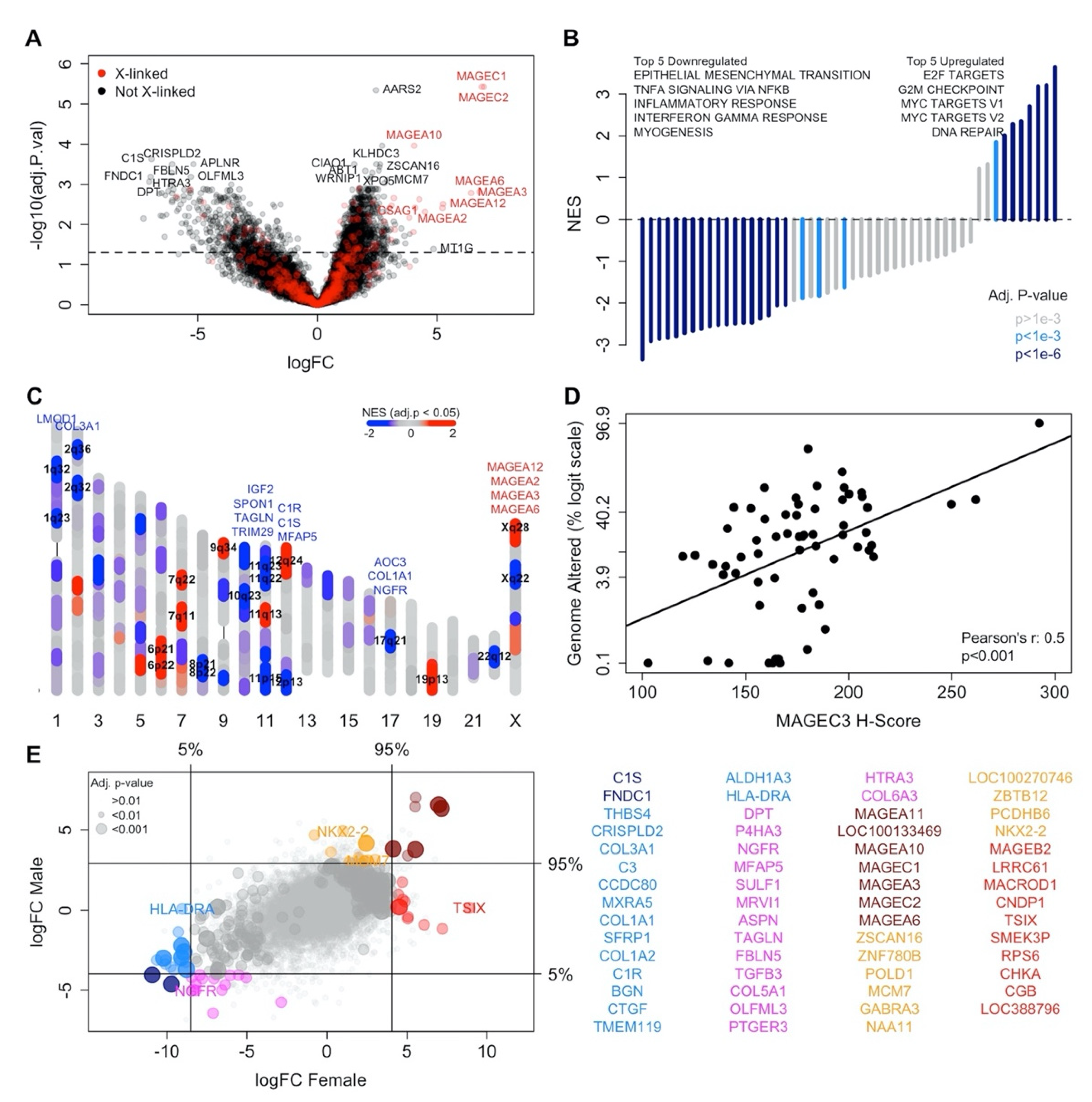
3.8. MAGEC3 Expression Is Associated with Stress-Related Processes
3.9. MAGEC3 Expression Is Correlated with Genomic Instability in Patients with Mutated Oncogenes
3.10. MAGEC3 Expression Associates with Different Genes Depending on Sex
4. Discussion
5. Conclusions
Supplementary Materials
Author Contributions
Funding
Institutional Review Board Statement
Informed Consent Statement
Data Availability Statement
Acknowledgments
Conflicts of Interest
References
- Eng, K.H.; Szender, J.B.; Etter, J.L.; Kaur, J.; Poblete, S.; Huang, R.Y.; Zhu, Q.; Grzesik, K.A.; Battaglia, S.; Cannioto, R.; et al. Paternal lineage early onset hereditary ovarian cancers: A Familial Ovarian Cancer Registry study. PLoS Genet. 2018, 14, e1007194. [Google Scholar] [CrossRef] [PubMed]
- Piver, M.S. Hereditary ovarian cancer. Lessons from the first twenty years of the Gilda Radner Familial Ovarian Cancer Registry. Gynecol. Oncol. 2002, 85, 9–17. [Google Scholar] [CrossRef] [PubMed]
- Etter, J.L.; Moysich, K.; Kohli, S.; Lele, S.; Odunsi, K.; Eng, K.H. Transmission of X-linked Ovarian Cancer: Characterization and Implications. Diagnostics 2020, 10, 90. [Google Scholar] [CrossRef] [PubMed]
- Chomez, P.; De Backer, O.; Bertrand, M.; De Plaen, E.; Boon, T.; Lucas, S. An overview of the MAGE gene family with the identification of all human members of the family. Cancer Res. 2001, 61, 5544–5551. [Google Scholar] [PubMed]
- Katsura, Y.; Satta, Y. Evolutionary history of the cancer immunity antigen MAGE gene family. PLoS ONE 2011, 6, e20365. [Google Scholar] [CrossRef][Green Version]
- Gee, R.R.; Chen, H.; Lee, A.K.; Daly, C.A.; Wilander, B.A.; Tacer, K.F.; Potts, P.R. Emerging Roles of the MAGE Protein Family in Stress Response Pathways. J. Biol. Chem. 2020, 295, 16121–16155. [Google Scholar]
- Weon, J.L.; Potts, P.R. The MAGE protein family and cancer. Curr. Opin. Cell. Biol. 2015, 37, 1–8. [Google Scholar] [CrossRef]
- Gordeeva, O.; Gordeev, A.; Khaydukov, S. Expression dynamics of Mage family genes during self-renewal and differentiation of mouse pluripotent stem and teratocarcinoma cells. Oncotarget 2019, 10, 3248–3266. [Google Scholar] [CrossRef]
- Daudi, S.; Eng, K.H.; Mhawech-Fauceglia, P.; Morrison, C.; Miliotto, A.; Beck, A.; Matsuzaki, J.; Tsuji, T.; Groman, A.; Gnjatic, S.; et al. Expression and immune responses to MAGE antigens predict survival in epithelial ovarian cancer. PLoS ONE 2014, 9, e104099. [Google Scholar] [CrossRef]
- Szender, J.B.; Papanicolau-Sengos, A.; Eng, K.H.; Miliotto, A.J.; Lugade, A.A.; Gnjatic, S.; Matsuzaki, J.; Morrison, C.D.; Odunsi, K. NY-ESO-1 expression predicts an aggressive phenotype of ovarian cancer. Gynecol. Oncol. 2017, 145, 420–425. [Google Scholar] [CrossRef]
- Uhlén, M.; Björling, E.; Agaton, C.; Szigyarto, C.A.; Amini, B.; Andersen, E.; Andersson, A.C.; Angelidou, P.; Asplund, A.; Asplund, C.; et al. A human protein atlas for normal and cancer tissues based on antibody proteomics. Mol. Cell. Proteom. 2005, 4, 1920–1932. [Google Scholar] [CrossRef] [PubMed]
- Uhlen, M.; Bandrowski, A.; Carr, S.; Edwards, A.; Ellenberg, J.; Lundberg, E.; Rimm, D.L.; Rodriguez, H.; Hiltke, T.; Snyder, M.; et al. A proposal for validation of antibodies. Nat. Methods 2016, 13, 823–827. [Google Scholar] [CrossRef] [PubMed]
- Varghese, F.; Bukhari, A.B.; Malhotra, R.; De, A. IHC Profiler: An open source plugin for the quantitative evaluation and automated scoring of immunohistochemistry images of human tissue samples. PLoS ONE 2014, 9, e96801. [Google Scholar] [CrossRef] [PubMed]
- Tsuji, T.; Eng, K.H.; Matsuzaki, J.; Battaglia, S.; Szender, J.B.; Miliotto, A.; Gnjatic, S.; Bshara, W.; Morrison, C.D.; Lele, S.; et al. Clonality and antigen-specific responses shape the prognostic effects of tumor-infiltrating T cells in ovarian cancer. Oncotarget 2020, 11, 2669–2683. [Google Scholar] [CrossRef] [PubMed]
- Zhang, W.; Barger, C.J.; Eng, K.H.; Klinkebiel, D.; Link, P.A.; Omilian, A.; Bshara, W.; Odunsi, K.; Karpf, A. RPRAME expression and promoter hypomethylation in epithelial ovarian cancer. Oncotarget 2016, 7, 45352–45369. [Google Scholar] [CrossRef]
- Bullard, J.H.; Purdom, E.; Hansen, K.D.; Dudoit, S. Evaluation of statistical methods for normalization and differential expression in mRNA-Seq experiments. BMC Bioinform. 2010, 11, 94. [Google Scholar] [CrossRef]
- Liu, J.; Lichtenberg, T.; Hoadley, K.A.; Poisson, L.M.; Lazar, A.J.; Cherniack, A.D.; Kovatich, A.J.; Benz, C.C.; Levine, D.A.; Lee, A.V.; et al. An Integrated TCGA Pan-Cancer Clinical Data Resource to Drive High-Quality Survival Outcome Analytics. Cell 2018, 173, 400–416.e11. [Google Scholar] [CrossRef]
- Grambsch, P.M.; Therneau, T.M. Proportional hazards tests and diagnostics based on weighted residuals. Biometrika 1994, 81, 515–526. [Google Scholar] [CrossRef]
- Starbuck, K.D.; Szender, J.B.; Duncan, W.D.; Morrell, K.; Etter, J.L.; Zsiros, E.; Odunsi, K.; Moysich, K.; Eng, K.H. Prognostic impact of adjuvant chemotherapy treatment intensity for ovarian cancer. PLoS ONE 2018, 13, e0206913. [Google Scholar] [CrossRef]
- Fan, J.; Samworth, R.; Wu, Y. Ultrahigh dimensional feature selection: Beyond the linear model. J. Mach. Learn. Res. 2009, 10, 2013–2038. [Google Scholar]
- Friedman, J.; Hastie, T.; Tibshirani, R. Regularization Paths for Generalized Linear Models via Coordinate Descent. J. Stat. Softw. 2010, 33, 1–22. [Google Scholar] [CrossRef] [PubMed]
- Ritchie, M.E.; Phipson, B.; Wu, D.I.; Hu, Y.; Law, C.W.; Shi, W.; Smyth, G.K. limma powers differential expression analyses for RNA-sequencing and microarray studies. Nucleic. Acids Res. 2015, 43, e47. [Google Scholar] [CrossRef] [PubMed]
- An Algorithm for Fast Preranked Gene Set Enrichment Analysis Using Cumulative Statistic Calculation. Available online: https://www.biorxiv.org/content/10.1101/060012v1 (accessed on 28 December 2021).
- Berger, A.C.; Korkut, A.; Kanchi, R.S.; Hegde, A.M.; Lenoir, W.; Liu, W.; Liu, Y.; Fan, H.; Shen, H.; Ravikumar, V.; et al. A Comprehensive Pan-Cancer Molecular Study of Gynecologic and Breast Cancers. Cancer Cell 2018, 33, 690–705.e9. [Google Scholar] [CrossRef] [PubMed]
- Marcar, L.; Ihrig, B.; Hourihan, J.; Bray, S.E.; Quinlan, P.R.; Jordan, L.B.; Thompson, A.M.; Hupp, T.R.; Meek, D.W. MAGE-A Cancer/Testis Antigens Inhibit MDM2 Ubiquitylation Function and Promote Increased Levels of MDM4. PLoS ONE 2015, 10, e0127713. [Google Scholar] [CrossRef]
- Doyle, J.M.; Gao, J.; Wang, J.; Yang, M.; Potts, P.R. MAGE-RING protein complexes comprise a family of E3 ubiquitin ligases. Mol. Cell. 2010, 39, 963–974. [Google Scholar] [CrossRef]
- Socha, A.; Yang, D.; Bulsiewicz, A.; Yaprianto, K.; Kupculak, M.; Liang, C.C.; Hadjicharalambous, A.; Wu, R.; Gygi, S.P.; Cohn, M.A. WRNIP1 Is Recruited to DNA Interstrand Crosslinks and Promotes Repair. Cell Rep. 2020, 32, 107850. [Google Scholar] [CrossRef]
- Qu, K.; Wang, Z.; Fan, H.; Li, J.; Liu, J.; Li, P.; Liang, Z.; An, H.; Jiang, Y.; Lin, Q.; et al. MCM7 promotes cancer progression through cyclin D1-dependent signaling and serves as a prognostic marker for patients with hepatocellular carcinoma. Cell Death Dis. 2017, 8, e2603. [Google Scholar] [CrossRef]
- Lin, D.; Fu, Z.; Yang, G.; Gao, D.; Wang, T.; Liu, Z.; Li, G.; Wang, Y. Exportin-5 SUMOylation promotes hepatocellular carcinoma progression. Exp. Cell Res. 2020, 395, 112219. [Google Scholar] [CrossRef]
- Li, X.; Shang, D.; Shen, H.; Song, J.; Hao, G.; Tian, Y. ZSCAN16 promotes proliferation, migration and invasion of bladder cancer via regulating NF-kB, AKT, mTOR, P38 and other genes. Biomed. Pharm. 2020, 126, 110066. [Google Scholar] [CrossRef]
- PodgÓrska, M.; Pietraszek-Gremplewicz, K.; OlszaŃska, J.; Nowak, D. The Role of Apelin and Apelin Receptor Expression in Migration and Invasiveness of Colon Cancer Cells. Anticancer Res. 2021, 41, 151–161. [Google Scholar] [CrossRef]
- Masoumi, J.; Jafarzadeh, A.; Khorramdelazad, H.; Abbasloui, M.; Abdolalizadeh, J.; Jamali, N. Role of Apelin/APJ axis in cancer development and progression. Adv. Med. Sci. 2020, 65, 202–213. [Google Scholar] [CrossRef] [PubMed]
- Yuan, R.; Li, Y.; Yang, B.; Jin, Z.; Xu, J.; Shao, Z.; Miao, H.; Ren, T.; Yang, Y.; Li, G.; et al. LOXL1 exerts oncogenesis and stimulates angiogenesis through the LOXL1-FBLN5/alphavbeta3 integrin/FAK-MAPK axis in ICC. Mol. Nucleic. Acids. 2021, 23, 797–810. [Google Scholar] [CrossRef] [PubMed]
- Jiang, T.; Gao, W.; Lin, S.; Chen, H.; Du, B.; Liu, Q.; Lin, X.; Chen, Q. FNDC1 Promotes the Invasiveness of Gastric Cancer via Wnt/beta-Catenin Signaling Pathway and Correlates With Peritoneal Metastasis and Prognosis. Front. Oncol. 2020, 10, 590492. [Google Scholar] [CrossRef] [PubMed]
- Liu, Y.P.; Chen, W.D.; Li, W.N.; Zhang, M. Overexpression of FNDC1 Relates to Poor Prognosis and Its Knockdown Impairs Cell Invasion and Migration in Gastric Cancer. Technol. Cancer Res. Treat. 2019, 18, 1533033819869928. [Google Scholar] [CrossRef] [PubMed]
- Gayen, S.; Maclary, E.; Buttigieg, E.; Hinten, M.; Kalantry, S. A Primary Role for the Tsix lncRNA in Maintaining Random X-Chromosome Inactivation. Cell Rep. 2015, 11, 1251–1265. [Google Scholar] [CrossRef]
- Rangel, L.B.; Agarwal, R.; Sherman-Baust, C.A.; de Mello-Coelho, V.; Pizer, E.S.; Ji, H.; Taub, D.D.; Morin, P.J. Anomalous expression of the HLA-DR alpha and beta chains in ovarian and other cancers. Cancer Biol. 2004, 3, 1021–1027. [Google Scholar] [CrossRef]
- Xue, M.; Liu, H.; Zhang, L.; Chang, H.; Liu, Y.; Du, S.; Yang, Y.; Wang, P. Computational identification of mutually exclusive transcriptional drivers dysregulating metastatic microRNAs in prostate cancer. Nat. Commun. 2017, 8, 14917. [Google Scholar] [CrossRef]
- Boshuizen, J.; Vredevoogd, D.W.; Krijgsman, O.; Ligtenberg, M.A.; Blankenstein, S.; de Bruijn, B.; Frederick, D.T.; Kenski, J.C.; Parren, M.; Brüggemann, M.; et al. Reversal of pre-existing NGFR-driven tumor and immune therapy resistance. Nat. Commun. 2020, 11, 3946. [Google Scholar] [CrossRef]
- Elkashty, O.A.; Abu Elghanam, G.; Su, X.; Liu, Y.; Chauvin, P.J.; Tran, S.D. Cancer stem cells enrichment with surface markers CD271 and CD44 in human head and neck squamous cell carcinomas. Carcinogenesis 2020, 41, 458–466. [Google Scholar] [CrossRef]
- Tacer, K.F.; Montoya, M.C.; Oatley, M.J.; Lord, T.; Oatley, J.M.; Klein, J.; Ravichandran, R.; Tillman, H.; Kim, M.; Connelly, J.P.; et al. MAGE cancer-testis antigens protect the mammalian germline under environmental stress. Sci. Adv. 2019, 5, eaav4832. [Google Scholar] [CrossRef]
- Li, R.; Gong, J.; Xiao, C.; Zhu, S.; Hu, Z.; Liang, J.; Li, X.; Yan, X.; Zhang, X.; Li, D.; et al. A comprehensive analysis of the MAGE family as prognostic and diagnostic markers for hepatocellular carcinoma. Genomics 2020, 112, 5101–5114. [Google Scholar] [CrossRef] [PubMed]
- Jia, B.; Zhao, X.; Wang, Y.; Wang, J.; Wang, Y.; Yang, Y. Prognostic roles of MAGE family members in breast cancer based on KM-Plotter Data. Oncol. Lett. 2019, 18, 3501–3516. [Google Scholar] [CrossRef] [PubMed]
- Hao, J.; Song, X.; Wang, J.; Guo, C.; Li, Y.; Li, B.; Zhang, Y.; Yin, Y. Cancer-testis antigen MAGE-C2 binds Rbx1 and inhibits ubiquitin ligase-mediated turnover of cyclin E. Oncotarget 2015, 6, 42028–42039. [Google Scholar] [CrossRef] [PubMed][Green Version]
- Xiao, T.Z.; Bhatia, N.; Urrutia, R.; Lomberk, G.A.; Simpson, A.; Longley, B.J. MAGE I transcription factors regulate KAP1 and KRAB domain zinc finger transcription factor mediated gene repression. PLoS ONE 2011, 6, e23747. [Google Scholar] [CrossRef]
- Pirlot, C.; Thiry, M.; Trussart, C.; Di Valentin, E.; Piette, J.; Habraken, Y. Melanoma antigen-D2: A nucleolar protein undergoing delocalization during cell cycle and after cellular stress. Biochim. Biophys. Acta 2016, 1863, 581–595. [Google Scholar] [CrossRef]
- Taylor, E.M.; Copsey, A.C.; Hudson, J.J.; Vidot, S.; Lehmann, A.R. Identification of the proteins, including MAGEG1, that make up the human SMC5–6 protein complex. Mol. Cell Biol. 2008, 28, 1197–1206. [Google Scholar] [CrossRef]
- Seddon, A.R.; Liau, Y.; Pace, P.E.; Miller, A.L.; Das, A.B.; Kennedy, M.A.; Hampton, M.B.; Stevens, A.J. Genome-wide impact of hydrogen peroxide on maintenance DNA methylation in replicating cells. Epigenetics Chromatin 2021, 14, 17. [Google Scholar] [CrossRef]
- Birkbak, N.J.; Kochupurakkal, B.; Izarzugaza, J.M.; Eklund, A.C.; Li, Y.; Liu, J.; Szallasi, Z.; Matulonis, U.A.; Richardson, A.L.; Iglehart, J.D.; et al. Tumor mutation burden forecasts outcome in ovarian cancer with BRCA1 or BRCA2 mutations. PLoS ONE 2013, 8, e80023. [Google Scholar]
- Li, X.F.; Ren, P.; Shen, W.Z.; Jin, X.; Zhang, J. The expression, modulation and use of cancer-testis antigens as potential biomarkers for cancer immunotherapy. Am. J. Transl. Res. 2020, 12, 7002–7019. [Google Scholar]
- Zhong, Q.; Peng, H.L.; Zhao, X.; Zhang, L.; Hwang, W.T. Effects of BRCA1- and BRCA2-related mutations on ovarian and breast cancer survival: A meta-analysis. Clin. Cancer Res. 2015, 21, 211–220. [Google Scholar] [CrossRef]
- Kotsopoulos, J.; Rosen, B.; Fan, I.; Moody, J.; McLaughlin, J.R.; Risch, H.; May, T.; Sun, P.; Narod, S.A. Ten-year survival after epithelial ovarian cancer is not associated with BRCA mutation status. Gynecol. Oncol. 2016, 140, 42–47. [Google Scholar] [CrossRef] [PubMed]
- MAGEC3 Is a Prognostic Biomarker in Ovarian and Kidney Cancers. Available online: https://www.medrxiv.org/content/10.1101/2021.04.30.21256427v1 (accessed on 28 December 2021).



| Characteristic | All Ovary Patients | MAGEC3 Loss | MAGEC3 Normal | p-Value |
|---|---|---|---|---|
| n = 411 | n = 206 | n = 205 | ||
| Age of Diagnosis (years) | 0.3 † | |||
| Mean (range) | 63 (21–93) | 63 (21–93) | 64 (21–89) | |
| Missing | 0 | 0 | 0 | |
| Year of Diagnosis (n (%)) | <0.001 ‡ | |||
| Before 2006 | 226 (57.7) | 149 (78.4) | 77 (38.1) | |
| After 2006 | 166 (42.3) | 41 (21.6) | 125 (61.9) | |
| Missing | 19 | 16 | 3 | |
| Primary (n (%)) | 0.1 ‡ | |||
| Ovary | 339 (83.5) | 177 (86.8) | 162 (80.2) | |
| Primary peritoneal | 67 (16.5) | 27 (13.2) | 40 (19.8) | |
| Missing | 5 | 2 | 3 | |
| FIGO Stage (n (%)) | 0.1 ‡ | |||
| I/II/IIIA/B | 70 (17.4) | 41 (20.4) | 29 (14.4) | |
| IIIC/IV | 333 (82.6) | 160 (79.6) | 173 (85.6) | |
| Missing | 8 | 5 | 3 | |
| Grade (n (%)) | 0.3 ‡ | |||
| Well/Moderately differentiated | 108 (26.7) | 59 (29.4) | 49 (24.1) | |
| Poorly/Undifferentiated | 296 (73.3) | 142 (70.6) | 154 (75.9) | |
| Missing | 7 | 5 | 2 | |
| Histology (n (%)) | 0.2 ‡ | |||
| Serous | 333 (81.0) | 161 (78.2) | 172 (83.9) | |
| Other Epithelial | 78 (19.0) | 45 (21.8) | 33 (16.1) | |
| Missing | 0 | 0 | 0 | |
| Cytoreduction (n (%)) | 0.6 ‡ | |||
| R0 | 109 (26.8) | 57 (28.2) | 52 (25.5) | |
| Not R0 | 297 (73.2) | 145 (71.8) | 152 (74.5) | |
| Missing | 5 | 4 | 1 | |
| Treatment Outcome (n (%)) | 0.06 ‡ | |||
| Complete response | 197 (56.8) | 90 (51.4) | 107 (62.2) | |
| Not complete response | 150 (43.2) | 85 (48.6) | 65 (37.8) | |
| Missing | 64 | 31 | 33 | |
| Platinum Sensitivity (n (%)) | 0.4 ‡ | |||
| Sensitive | 170 (53.6) | 83 (51.2) | 87 (56.1) | |
| Resistant | 147 (46.4) | 79 (48.8) | 68 (43.9) | |
| Missing | 94 | 44 | 50 | |
| Survival (months) | ||||
| Median progression-free survival | 18.9 | 24.1 | 16.2 | 0.002 § |
| Median overall survival | 43.0 | 45.8 | 40.2 | 0.2 § |
| † p-value was calculated using Student’s t-test. | n may vary by characteristic due to missing data. | |||
| ‡ p-value was calculated using the chi-squared test. | ||||
| § p-value was calculated using the log-rank test. | ||||
| Ovarian Cancer | Univariate Analysis (n = 411) † | Multivariate Analysis (n = 394) | |||||
|---|---|---|---|---|---|---|---|
| Covariate | Risk Level | Hazard Ratio | 95% CI | p-Value ‡ | Hazard Ratio | 95% CI | p-Value ‡ |
| Age | +10 years | 1.17 | (1.08–1.27) | <0.001 | Stratifier § | ||
| Stage | I/II/IIIA/B | Reference | Reference | ||||
| IIIC/IV | 4.09 | (2.83–5.93) | <0.001 | 3.14 | (1.93–5.08) | <0.001 | |
| Grade | Well/Moderately differentiated | Reference | Reference | ||||
| Poorly/Undifferentiated | 1.29 | (1.01–1.65) | 0.04 | 1.38 | (1.06–1.79) | 0.02 | |
| Histology | Other Epithelial | Reference | Stratifier § | ||||
| Serous | 1.19 | (0.89–1.58) | 0.2 | ||||
| Cytoreduction | R0 | Reference | Reference | ||||
| Not R0 | 2.37 | (1.81–3.10) | <0.001 | 1.45 | (1.05–1.99) | 0.02 | |
| MAGEC3 Level | Loss | Reference | Reference | ||||
| Normal | 1.41 | (1.14–1.75) | 0.002 | 1.41 | (1.12–1.79) | 0.004 | |
| † p-value was calculated using Student’s t-test. | n may vary by characteristic due to missing data. | ||||||
| ‡ p-value was calculated using the chi-squared test. | |||||||
| § p-value was calculated using the log-rank test. | |||||||
Publisher’s Note: MDPI stays neutral with regard to jurisdictional claims in published maps and institutional affiliations. |
© 2022 by the authors. Licensee MDPI, Basel, Switzerland. This article is an open access article distributed under the terms and conditions of the Creative Commons Attribution (CC BY) license (https://creativecommons.org/licenses/by/4.0/).
Share and Cite
Ellegate, J., Jr.; Mastri, M.; Isenhart, E.; Krolewski, J.J.; Chatta, G.; Kauffman, E.; Moffitt, M.; Eng, K.H. Loss of MAGEC3 Expression Is Associated with Prognosis in Advanced Ovarian Cancers. Cancers 2022, 14, 731. https://doi.org/10.3390/cancers14030731
Ellegate J Jr., Mastri M, Isenhart E, Krolewski JJ, Chatta G, Kauffman E, Moffitt M, Eng KH. Loss of MAGEC3 Expression Is Associated with Prognosis in Advanced Ovarian Cancers. Cancers. 2022; 14(3):731. https://doi.org/10.3390/cancers14030731
Chicago/Turabian StyleEllegate, James, Jr., Michalis Mastri, Emily Isenhart, John J. Krolewski, Gurkamal Chatta, Eric Kauffman, Melissa Moffitt, and Kevin H. Eng. 2022. "Loss of MAGEC3 Expression Is Associated with Prognosis in Advanced Ovarian Cancers" Cancers 14, no. 3: 731. https://doi.org/10.3390/cancers14030731
APA StyleEllegate, J., Jr., Mastri, M., Isenhart, E., Krolewski, J. J., Chatta, G., Kauffman, E., Moffitt, M., & Eng, K. H. (2022). Loss of MAGEC3 Expression Is Associated with Prognosis in Advanced Ovarian Cancers. Cancers, 14(3), 731. https://doi.org/10.3390/cancers14030731

